Polysaccharide-Stabilized Selenium Nanoparticles Derived from Phellinus igniarius Regulate Growth and Metabolic Reprogramming in Rice
Abstract
1. Introduction
2. Results
2.1. Synthesis and Characterization of SH-SeNPs
2.2. In Vitro Antioxidant Activity and in Vivo Physiological Response
2.3. Effects on Rice Germination, Growth, and Biomass
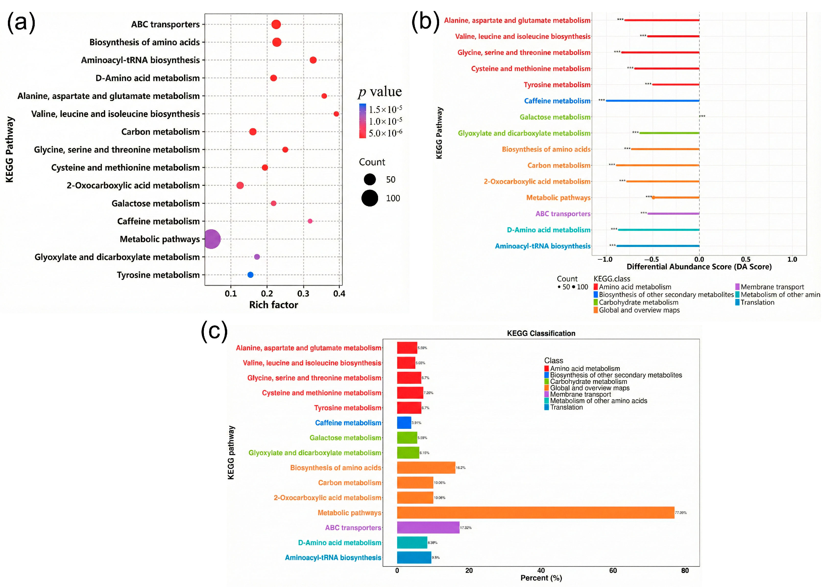
2.4. Metabolic Reprogramming Underpins Growth Promotion Without Stress
2.5. Activation of Shikimate–Phenylpropanoid Pathways Reflects Strategic Resource Allocation
3. Discussion
3.1. Stabilization Mechanisms and Physicochemical Properties
3.2. Redox Homeostasis and Enzymatic Regulation
3.3. Growth Promotion Characteristics
3.4. Metabolic Reprogramming and Resource Allocation
3.5. Mechanism of Uptake and Implications for Nano-Agriculture
4. Conclusions
5. Materials and Methods
5.1. Experimental Materials and Reagents
5.2. Extraction and Physicochemical Characterization of P. igniarius Polysaccharides
5.2.1. Extraction of P. igniarius Polysaccharides
5.2.2. Composition and Molecular Weight Analysis of Polysaccharides
5.3. Preparation and Optimization of Polysaccharide-Stabilized Selenium Nanoparticles
5.3.1. Preparation of SH-SeNPs
5.3.2. Single-Factor Experiments and Response Surface Optimization
5.4. Structural and Physicochemical Characterization of SH-SeNPs
5.5. In Vitro Antioxidant Activity Assays
5.6. Rice Cultivation Conditions and Foliar Application Design
5.7. Measurement of Growth Parameters and Physiological Indices
5.8. Metabolomic Analysis
5.8.1. Sample Preparation and Metabolite Detection
5.8.2. Quality Control and Data Processing
5.9. Statistical Analysis
Author Contributions
Funding
Data Availability Statement
Acknowledgments
Conflicts of Interest
References
- Rayman, M.P. Selenium and human health. Lancet 2012, 379, 1256–1268. [Google Scholar] [CrossRef] [PubMed]
- Fairweather-Tait, S.J.; Bao, Y.; Broadley, M.R.; Collings, R.; Ford, D.; Hesketh, J.E.; Hurst, R. Selenium in human health and disease. Antioxid. Redox Signal. 2011, 14, 1337–1383. [Google Scholar] [CrossRef]
- Kieliszek, M.; Błażejak, S. Current knowledge on the importance of selenium in food for living organisms: A Review. Molecules 2016, 21, 609. [Google Scholar] [CrossRef]
- Winkel, L.H.; Vriens, B.; Jones, G.D.; Schneider, L.S.; Pilon-Smits, E.; Bañuelos, G.S. Selenium cycling across soil-plant-atmosphere interfaces: A critical review. Nutrients 2015, 7, 4199–4239. [Google Scholar] [CrossRef]
- Moulick, D.; Mukherjee, A.; Das, A.; Roy, A.; Majumdar, A.; Dhar, A.; Pattanaik, B.K.; Chowardhara, B.; Ghosh, D.; Upadhyay, M.K.; et al. Selenium—An environmentally friendly micronutrient in agroecosystem in the modern era: An overview of 50-year findings. Ecotoxicol. Environ. Saf. 2024, 270, 115832. [Google Scholar] [CrossRef]
- Genchi, G.; Lauria, G.; Catalano, A.; Sinicropi, M.S.; Carocci, A. Biological activity of selenium and its impact on human health. Int. J. Mol. Sci. 2023, 24, 2633. [Google Scholar] [CrossRef]
- Gupta, M.; Gupta, S. An overview of selenium uptake, metabolism, and toxicity in plants. Front. Plant Sci. 2017, 7, 2074. [Google Scholar] [CrossRef] [PubMed]
- Wang, Y.D.; Wang, X.; Wong, Y.S. Generation of selenium-enriched rice with enhanced grain yield, selenium content and bioavailability through foliar application of selenite and selenate. J. Agric. Food Chem. 2013, 61, 5214–5220. [Google Scholar] [CrossRef]
- Kaur, R.; Sharma, S.; Kaur, N. Selenium in agriculture: A nutrient or contaminant for crops? Arch. Agron. Soil Sci. 2014, 60, 1593–1624. [Google Scholar] [CrossRef]
- Skalickova, S.; Milosavljevic, V.; Cihalova, K.; Horky, P.; Richtera, L.; Adam, V. Selenium nanoparticles as a nutritional supplement. Nutrition 2017, 33, 83–90. [Google Scholar] [CrossRef]
- Hu, T.; Li, H.; Li, J.; Zhao, G.; Wu, W.; Liu, L.; Wang, Q.; Guo, Y. Absorption and bio-transformation of selenium nanoparticles by wheat seedlings (Triticum aestivum L.). Front. Plant Sci. 2018, 9, 597. [Google Scholar] [CrossRef]
- Bisht, N.; Phalswal, P.; Khanna, P.K. Selenium nanoparticles: A review on synthesis and biomedical applications. Mater. Adv. 2022, 3, 1415–1431. [Google Scholar] [CrossRef]
- Zhai, X.C.; Zhang, C.; Zhao, G.; Stoll, S.; Ren, F.; Leng, X. Antioxidant capacities of the selenium nanoparticles stabilized by chitosan. J. Nanobiotechnol. 2017, 15, 4. [Google Scholar] [CrossRef]
- Abdelhamid, A.E.; Ahmed, E.H.; Awad, H.M.; Ayoub, M.M. Synthesis and cytotoxic activities of selenium nanoparticles incorporated nano-chitosan. Polym. Bull. 2024, 81, 1421–1437. [Google Scholar] [CrossRef]
- Liu, Y.; Tang, Q.; Duan, X.; Tang, T.; Ke, Y.; Zhang, L.; Li, C.; Liu, A.; Su, A.; Hu, B. Antioxidant and anticoagulant activities of mycelia polysaccharides from Catathelasma ventricosum after sulfated modification. Ind. Crops Prod. 2018, 112, 53–60. [Google Scholar] [CrossRef]
- Song, J.; Xue, Q.; Wang, H.; Jin, R.; Liu, X.; Li, L.; Liu, Y.; Wang, D.; Hu, M. Structural characterization and osteogenic potential of polysaccharide purified from Sanghuangporus vaninii. Carbohydr. Polym. 2025, 348, 124018. [Google Scholar] [CrossRef] [PubMed]
- Wan, X.; Jin, X.; Xie, M.; Liu, J.; Gontcharov, A.A.; Wang, H.; Lv, R.; Liu, D.; Wang, Q.; Li, Y. Characterization of a polysaccharide from Sanghuangporus vaninii and its antitumor regulation via activation of the p53 signaling pathway in breast cancer MCF-7 cells. Int. J. Biol. Macromol. 2020, 163, 865–877. [Google Scholar] [CrossRef]
- Qu, Y.; Zhang, P.; Zhao, B.; Xu, J.; Shi, D. Preparation, structural characterization and biological activities of Laetiporus sulphureus polysaccharide and its stabilized selenium nanoparticles. Chem. Biol. Technol. Agric. 2024, 11, 176. [Google Scholar] [CrossRef]
- Wang, C.; Cheng, B.; Li, J.; Li, X.; Feng, Y.; Kah, M.; Yue, L.; Cao, X.; Fan, Z.; Ji, Y.; et al. Application of selenium-engineered nanomaterials to paddy soil promote rice production by improving soil health. Commun. Earth Environ. 2025, 6, 448. [Google Scholar] [CrossRef]
- Panahirad, S.; Dadpour, M.; Kulak, M.; Vita, F.; Gohari, G.; Fotopoulos, V. Selenium-coated chitosan nanoparticles (CTS-Se NPs) improve grapevine (Vitis vinifera cv. Sultana) performance grown under lead (Pb) toxicity. BMC Plant Biol. 2025, 25, 1178. [Google Scholar] [CrossRef]
- Saeedi, R.; Seyedi, A.; Esmaeilizadeh, M.; Seyedi, N.; Zahedi, S.M. Efficiency of Nanostructures Containing Chitosan-Selenium in Grafted Citrus Seedlings Under Salinity Stress: Element Uptake, Biochemical and Morphological Changes. J. Soil Sci. Plant Nutr. 2025, 25, 1813–1829. [Google Scholar] [CrossRef]
- Zhang, T.; Qi, M.; Wu, Q.; Xiang, P.; Tang, D.; Li, Q. Recent research progress on the synthesis and biological effects of selenium nanoparticles. Front. Nutr. 2023, 10, 1183487. [Google Scholar] [CrossRef] [PubMed]
- Li, W.; Su, H.N.; Pu, Y.; Chen, J.; Liu, L.N.; Liu, Q.; Qin, S. Phycobiliproteins: Molecular structure, production, applications, and prospects. Biotechnol. Adv. 2019, 37, 340–353. [Google Scholar] [CrossRef]
- Tugarova, A.V.; Mamchenkova, P.V.; Dyatlova, Y.A.; Kamnev, A.A. FTIR and Raman spectroscopic studies of selenium nanoparticles synthesised by the bacterium Azospirillum thiophilum. Spectrochim. Acta A Mol. Biomol. Spectrosc. 2018, 192, 458–463. [Google Scholar] [CrossRef]
- Wang, T.; Zhao, H.; Bi, Y.; Fan, X. Preparation and antioxidant activity of selenium nanoparticles decorated by polysaccharides from Sargassum fusiforme. J. Food Sci. 2021, 86, 977–986. [Google Scholar] [CrossRef] [PubMed]
- Bai, K.; Hong, B.; He, J.; Hong, Z.; Tan, R. Preparation and antioxidant properties of selenium nanoparticles-loaded chitosan microspheres. Int. J. Nanomed. 2017, 12, 4527–4539. [Google Scholar] [CrossRef]
- Lei, Y.; Lee, Y. Nanoencapsulation and delivery of bioactive ingredients using zein nanocarriers: Approaches, characterization, applications, and perspectives. Food Sci. Biotechnol. 2024, 33, 1037–1057. [Google Scholar] [CrossRef]
- Zhou, J.; Zhang, D.; Lv, X.; Liu, X.; Xu, W.; Chen, L.; Cai, J.; Din, Z.; Cheng, S. Green synthesis of robust selenium nanoparticles via polysaccharide–polyphenol interaction: Design principles and structure–bioactivity relationship. ACS Sustain. Chem. Eng. 2022, 10, 2052–2062. [Google Scholar] [CrossRef]
- Yassein, A.S.; Elamary, R.B.; Alwaleed, E.A. Biogenesis, characterization, and applications of Spirulina selenium nanoparticles. Microb. Cell Fact. 2025, 24, 39. [Google Scholar] [CrossRef]
- Nag, S.; Kar, S.; Mishra, S.; Stany, B.; Seelan, A.; Mohanto, S.; S, S.H.; Kamaraj, C.; Subramaniyan, V. Unveiling green synthesis and biomedical theranostic paradigms of selenium nanoparticles (SeNPs)—A state-of-the-art comprehensive update. Int. J. Pharm. 2024, 662, 124535. [Google Scholar] [CrossRef]
- Torres, S.K.; Campos, V.L.; León, C.G.; Rodríguez-Llamazares, S.M.; Rojas, S.M.; González, M.; Smith, C.; Mondaca, M.A. Biosynthesis of selenium nanoparticles by Pantoea agglomerans and their antioxidant activity. J. Nanopart. Res. 2012, 14, 1236. [Google Scholar] [CrossRef]
- Hasanuzzaman, M.; Bhuyan, M.B.; Zulfiqar, F.; Raza, A.; Mohsin, S.M.; Mahmud, J.A.; Fujita, M.; Fotopoulos, V. Reactive oxygen species and antioxidant defense in plants under abiotic stress: Revisiting the crucial role of a universal defense regulator. Antioxidants 2020, 9, 681. [Google Scholar] [CrossRef] [PubMed]
- Setty, J.; Singh, P.; Samant, S.B.; Yadav, M.K.; Pandurangam, V. Mitigation Potential of bio-fabricated selenium nanoparticles on arsenic induced stress in morpho-physiological growth of rice (Oryza sativa L.) seedlings. Sci. Rep. 2025, 15, 42813. [Google Scholar] [CrossRef]
- Wang, R.; Zhang, M.; Chen, T.; Shen, W.; Dai, J.; Zhang, H.; Zhang, H. Enhanced selenium enrichment and flavors in rice (Oryza sativa L.) with selenium nanoparticles foliar application. J. Food Compos. Anal. 2025, 145, 107837. [Google Scholar] [CrossRef]
- Huang, S.; Qin, H.; Jiang, D.; Lu, J.; Zhu, Z.; Huang, X. Bio-nano selenium fertilizer improves the yield, quality, and organic selenium content in rice. J. Food Compos. Anal. 2024, 132, 106348. [Google Scholar] [CrossRef]
- El-Ramady, H.; Abdalla, N.; Taha, H.S.; Alshaal, T.; El-Henawy, A.; Faizy, S.E.D.; Shams, M.S.; Youssef, S.M.; Shalaby, T.; Bayoumi, Y.; et al. Selenium and nano-selenium in plant nutrition. Environ. Chem. Lett. 2016, 14, 123–147. [Google Scholar] [CrossRef]
- Mittler, R. ROS are good. Trends Plant Sci. 2017, 22, 11–19. [Google Scholar] [CrossRef] [PubMed]
- Cheng, B.; Chen, B.; Liu, J.; Zhang, J.; Lu, Y.; Wang, C.; Wang, Z. Small-sized selenium nanoparticles reduce the bioavailability of selenium in rice (Oryza sativa L.) by stimulating the formation of more iron plaque. Environ. Sci. Nano 2026, 13, 340–350. [Google Scholar] [CrossRef]
- Fan, P.; Wu, L.; Wang, Q.; Wang, Y.; Luo, H.; Song, J.; Yang, M.; Yao, H.; Chen, S. Physiological and molecular mechanisms of medicinal plants in response to cadmium stress: Current status and future perspective. J. Hazard. Mater. 2023, 450, 131008. [Google Scholar] [CrossRef]
- Hildebrandt, T.M.; Nesi, A.N.; Araújo, W.L.; Braun, H.P. Amino acid catabolism in plants. Mol. Plant 2015, 8, 1563–1579. [Google Scholar] [CrossRef]
- Nunes-Nesi, A.; Fernie, A.R.; Stitt, M. Metabolic and signaling aspects underpinning the regulation of plant carbon nitrogen interactions. Mol. Plant 2010, 3, 973–996. [Google Scholar] [CrossRef]
- Dong, N.Q.; Lin, H.X. Contribution of phenylpropanoid metabolism to plant development and plant–environment interactions. J. Integr. Plant Biol. 2021, 63, 180–209. [Google Scholar] [CrossRef] [PubMed]
- Pastor, V.; Luna, E.; Mauch-Mani, B.; Ton, J.; Flors, V. Primed plants do not forget. Environ. Exp. Bot. 2013, 94, 46–56. [Google Scholar] [CrossRef]
- Maeda, H.; Dudareva, N. The shikimate pathway and aromatic amino acid biosynthesis in plants. Annu. Rev. Plant Biol. 2012, 63, 73–105. [Google Scholar] [CrossRef] [PubMed]
- Huot, B.; Yao, J.; Montgomery, B.L.; He, S.Y. Growth–defense tradeoffs in plants: A balancing act to optimize fitness. Mol. Plant 2014, 7, 1267–1287. [Google Scholar] [CrossRef]
- Chen, X.; Jiang, Y.; Wang, C.; Yue, L.; Li, X.; Cao, X.; White, J.C.; Wang, Z.; Xing, B. Selenium Nanomaterials Enhance Sheath Blight Resistance and Nutritional Quality of Rice: Mechanisms of Action and Human Health Benefit. ACS Nano 2024, 18, 13084–13097. [Google Scholar] [CrossRef]
- Xiong, Q.; Wu, H.; Peng, Y.; Du, M.; Luo, H. Metabolomics revealed the enrichment of nutritional components in purple rice grains exposed to different selenium concentrations. J. Cereal Sci. 2025, 125, 104249. [Google Scholar] [CrossRef]
- Wang, R.; Zhang, M.; Chen, T.; Shen, W.; Dai, J.; Zhang, H.; Zhang, H. Enhanced leaf photosynthesis, grain yield, rice quality and aroma characteristics in rice grains (Oryza sativa L.) with foliar application of selenium nanoparticles. Plant Physiol. Biochem. 2025, 223, 109812. [Google Scholar] [CrossRef]
- Khan, M.R.; Adam, V.; Rizvi, T.F.; Zhang, B.; Ahamad, F.; Jośko, I.; Zhu, Y.; Yang, M.; Mao, C. Nanoparticle–plant interactions: A two-way traffic. Small 2019, 15, 1901794. [Google Scholar] [CrossRef]
- Lowry, G.V.; Avellan, A.; Gilbertson, L.M. Opportunities and challenges for nanotechnology in the agri-tech revolution. Nat. Nanotechnol. 2019, 14, 517–522. [Google Scholar] [CrossRef] [PubMed]
- Zhang, L.; Wang, Q.; Gao, N.; Lin, G.; Hu, D.; Liu, J.; Wang, J.; Zhao, S.; Zhang, J.; Zheng, T.; et al. The study on in vitro antioxidant properties, cellular immune activities and mice anti-fatigue effects of Sanghuangporus vanninii mycelium polysaccharides. Food Biosci. 2024, 61, 104640. [Google Scholar] [CrossRef]
- Ji, X.; Cheng, Y.; Tian, J.; Zhang, S.; Jing, Y.; Shi, M. Structural characterization of polysaccharide from jujube (Ziziphus jujuba Mill.) fruit. Chem. Biol. Technol. Agric. 2021, 8, 54. [Google Scholar] [CrossRef]
- Kielkopf, C.L.; Bauer, W.; Urbatsch, I.L. Bradford assay for determining protein concentration. Cold Spring Harb. Protoc. 2020, 2020, pdb-prot102269. [Google Scholar] [CrossRef]
- Li, F.; Li, P.; Wang, X.; Gu, Y.; Luan, Z.; Song, K. Synergistic effects of polysaccharide-functionalized selenium nanoparticles on rice growth and biofortification: A metabolomics approach. Chem. Biol. Technol. Agric. 2025, 12, 176. [Google Scholar] [CrossRef]
- Araujo, J.M.; Fortes-Silva, R.; Pola, C.C.; Yamamoto, F.Y.; Gatlin, D.M., III; Gomes, C.L. Delivery of selenium using chitosan nanoparticles: Synthesis, characterization, and antioxidant and growth effects in Nile tilapia (Orechromis niloticus). PLoS ONE 2021, 16, e0251786. [Google Scholar] [CrossRef] [PubMed]
- Ferreira, S.C.; Bruns, R.E.; Ferreira, H.S.; Matos, G.D.; David, J.M.; Brandão, G.C.; da Silva, E.G.P.; Portugal, L.A.; dos Reis, P.S.; Souza, A.S.; et al. Box–Behnken design: An alternative for the optimization of analytical methods. Anal. Chim. Acta 2007, 597, 179–186. [Google Scholar] [CrossRef]
- Gulcin, İ.; Alwasel, S.H. DPPH radical scavenging assay. Processes 2023, 11, 2248. [Google Scholar] [CrossRef]
- Silvestrini, A.; Meucci, E.; Ricerca, B.M.; Mancini, A. Total antioxidant capacity: Biochemical aspects and clinical significance. Int. J. Mol. Sci. 2023, 24, 10978. [Google Scholar] [CrossRef] [PubMed]
- Lang, Y.; Gao, N.; Zang, Z.; Meng, X.; Lin, Y.; Yang, S.; Yang, Y.; Jin, Z.; Li, B. Classification and antioxidant assays of polyphenols: A review. J. Future Foods 2024, 4, 193–204. [Google Scholar] [CrossRef]
- GB/T 22499—2008; Rich selenium paddy. General Administration of Quality Supervision, Inspection and Quarantine of the People’s Republic of China. Standardization Administration of China: Beijing, China, 2008.
- Feng, Y.; Kreslavski, V.D.; Shmarev, A.N.; Ivanov, A.A.; Zharmukhamedov, S.K.; Kosobryukhov, A.; Yu, M.; Allakhverdiev, S.I.; Shabala, S. Effects of iron oxide nanoparticles (Fe3O4) on growth, photosynthesis, antioxidant activity and distribution of mineral elements in wheat (Triticum aestivum). Plants 2022, 11, 1894. [Google Scholar] [CrossRef]
- Soares, C.; Carvalho, M.E.; Azevedo, R.A.; Fidalgo, F. Plants facing oxidative challenges—A little help from the antioxidant networks. Environ. Exp. Bot. 2019, 161, 4–25. [Google Scholar] [CrossRef]
- Batista-Silva, W.; Heinemann, B.; Rugen, N.; Nunes-Nesi, A.; Araújo, W.L.; Braun, H.P.; Hildebrandt, T.M. The role of amino acid metabolism during abiotic stress release. Plant Cell Environ. 2019, 42, 1630–1644. [Google Scholar] [CrossRef]
- Kiani, H.S.; Sabokdast, M.; Dedicova, B. Influence of Biotic and Abiotic Elicitors on Rosmarinic Acid Accumulation in Hairy Root Cultures of Dracocephalum kotschyi Boiss. Plants 2025, 14, 2809. [Google Scholar] [CrossRef]
- Azeem, M.; Pirjan, K.; Qasim, M.; Mahmood, A.; Javed, T.; Muhammad, H.; Yang, S.; Dong, R.; Ali, B.; Rahimi, M. Salinity stress improves antioxidant potential by modulating physio-biochemical responses in Moringa oleifera Lam. Sci. Rep. 2023, 13, 2895. [Google Scholar] [CrossRef] [PubMed]
- Yadav, B.; Jogawat, A.; Rahman, M.S.; Narayan, O.P. Secondary metabolites in the drought stress tolerance of crop plants: A review. Gene Rep. 2021, 23, 101040. [Google Scholar] [CrossRef]











| Run | Selenium Concentration (mg/L) | Selenite-to-Reductant Ratio (%) | Temperature (°C) | Particle Size (nm) |
|---|---|---|---|---|
| 1 | 8000 | 33 | 60 | 179.7 |
| 2 | 6000 | 25 | 60 | 103.5 |
| 3 | 6000 | 25 | 60 | 102 |
| 4 | 6000 | 20 | 40 | 265.2 |
| 5 | 6000 | 25 | 60 | 101.2 |
| 6 | 6000 | 25 | 60 | 98.9 |
| 7 | 8000 | 25 | 80 | 245.1 |
| 8 | 8000 | 25 | 40 | 257.7 |
| 9 | 6000 | 33 | 80 | 193.3 |
| 10 | 4000 | 33 | 60 | 151.1 |
| 11 | 8000 | 20 | 60 | 299.8 |
| 12 | 6000 | 25 | 60 | 110 |
| 13 | 6000 | 20 | 80 | 241.9 |
| 14 | 4000 | 25 | 40 | 138.6 |
| 15 | 4000 | 25 | 80 | 166.8 |
| 16 | 4000 | 20 | 60 | 155.1 |
| 17 | 6000 | 33 | 40 | 137.6 |
| Source of Variation | Sum of Squares | df | Mean Square | F Value | p Value | Significance |
|---|---|---|---|---|---|---|
| Model | 69,503.9 | 9 | 7722.66 | 131.64 | <0.0001 | ** |
| A—Selenium concentration | 14,416.16 | 1 | 14,416.16 | 245.73 | <0.0001 | ** |
| B—Selenite-to-reductant ratio | 11,272.51 | 1 | 11,272.51 | 192.15 | <0.0001 | ** |
| C—Temperature | 533.85 | 1 | 533.85 | 9.1 | 0.0195 | ** |
| AB | 3441.52 | 1 | 3441.52 | 58.66 | 0.0001 | ** |
| AC | 416.16 | 1 | 416.16 | 7.09 | 0.0323 | ** |
| BC | 1595.28 | 1 | 1595.28 | 27.19 | 0.0012 | ** |
| A2 | 7759.03 | 1 | 7759.03 | 132.26 | <0.0001 | ** |
| B2 | 14,276.57 | 1 | 14,276.57 | 243.35 | <0.0001 | ** |
| C2 | 13,205.39 | 1 | 13,205.39 | 225.09 | <0.0001 | ** |
| Residual | 410.66 | 7 | 58.67 | |||
| Lack of fit | 340.43 | 3 | 113.48 | 6.46 | 0.0516 | |
| Pure error | 70.23 | 4 | 17.56 | |||
| Total | 69,914.56 | 16 |
| CK | SH5 | SH45 | SH85 | Se5 | Se45 | Se85 | SS5 | SS45 | SS85 | |
|---|---|---|---|---|---|---|---|---|---|---|
| Shoot length (cm) | 1.63 ± 0.27 b | 1.89 ± 0.32 ab | 2.05 ± 0.23 a | 1.84 ± 0.30 ab | 1.91 ± 0.21 ab | 1.77 ± 0.19 ab | 1.97 ± 0.37 a | 1.98 ± 0.34 a | 1.89 ± 0.35 ab | 1.74 ± 0.31 ab |
| Root length (cm) | 5.22 ± 0.78 c | 5.97 ± 1.10 abc | 5.71 ± 0.69 abc | 5.66 ± 0.61 bc | 5.50 ± 0.82 bc | 5.44 ± 0.58 bc | 6.52 ± 0.55 a | 5.91 ± 0.50 abc | 6.25 ± 0.89 ab | 5.81 ± 0.82 abc |
Disclaimer/Publisher’s Note: The statements, opinions and data contained in all publications are solely those of the individual author(s) and contributor(s) and not of MDPI and/or the editor(s). MDPI and/or the editor(s) disclaim responsibility for any injury to people or property resulting from any ideas, methods, instructions or products referred to in the content. |
© 2026 by the authors. Licensee MDPI, Basel, Switzerland. This article is an open access article distributed under the terms and conditions of the Creative Commons Attribution (CC BY) license.
Share and Cite
Bu, Q.; Li, P.; Yang, H.; Wang, X.; Gu, Y.; Zhang, L.; Song, K. Polysaccharide-Stabilized Selenium Nanoparticles Derived from Phellinus igniarius Regulate Growth and Metabolic Reprogramming in Rice. Plants 2026, 15, 632. https://doi.org/10.3390/plants15040632
Bu Q, Li P, Yang H, Wang X, Gu Y, Zhang L, Song K. Polysaccharide-Stabilized Selenium Nanoparticles Derived from Phellinus igniarius Regulate Growth and Metabolic Reprogramming in Rice. Plants. 2026; 15(4):632. https://doi.org/10.3390/plants15040632
Chicago/Turabian StyleBu, Qingpan, Ping Li, Haiyuyan Yang, Xiaodan Wang, Yinghui Gu, Lihui Zhang, and Kai Song. 2026. "Polysaccharide-Stabilized Selenium Nanoparticles Derived from Phellinus igniarius Regulate Growth and Metabolic Reprogramming in Rice" Plants 15, no. 4: 632. https://doi.org/10.3390/plants15040632
APA StyleBu, Q., Li, P., Yang, H., Wang, X., Gu, Y., Zhang, L., & Song, K. (2026). Polysaccharide-Stabilized Selenium Nanoparticles Derived from Phellinus igniarius Regulate Growth and Metabolic Reprogramming in Rice. Plants, 15(4), 632. https://doi.org/10.3390/plants15040632

