Transcriptomic and Metabolomic Insights into Key Genes Involved in Kinsenoside Biosynthesis in Anoectochilus roxburghii
Abstract
1. Introduction
2. Materials and Methods
2.1. Test Materials
2.2. Kinsenoside Content Detection
2.3. Transcriptome Data Assembly of A. roxburghii
2.4. Transcript Annotation and Analysis of Differentially Expressed Genes of A. roxburghii
2.5. Metabolite Extraction, Identification, and Quantification
2.6. Weighted Gene Co-Expression Analysis
2.7. UDP-Glycosyltransferase Gene Family Identification and Phylogenetic Tree
2.8. Quantitative Analysis
3. Results and Analysis
3.1. Determination of Kinsenoside Content and Evaluation of Sequencing Data Quality for Three Species of A. roxburghii
3.2. Transcriptome and Metabolome Data Analysis for the Three Species of A. roxburghii
3.3. Construction of Kinsenoside Synthesis Regulatory Network in A. roxburghii
3.4. Identification of the UDP Glycosyltransferase Gene Family of A. roxburghii
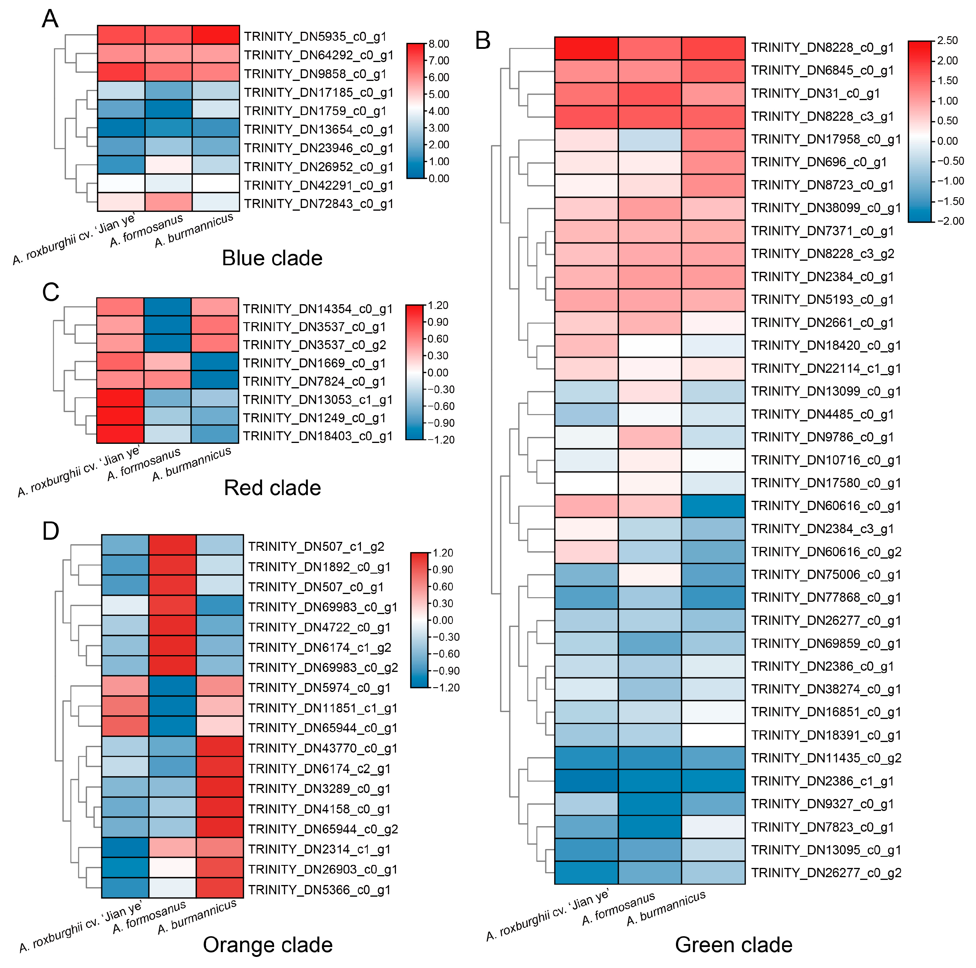
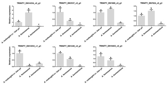
3.5. Analysis of Expression Patterns of UDP Glycosyltransferase Gene Family Members in Three Species of A. roxburghii
4. Discussion
Supplementary Materials
Author Contributions
Funding
Data Availability Statement
Conflicts of Interest
Correction Statement
Abbreviations
| A. roxburghii | Anoectochilus roxburghii |
| 3HBL | 3-hydroxy-γ-butyrolactone |
| DEGs | differentially expressed genes |
| RT-qPCR | real-time fluorescence quantitative PCR |
| LSD | least significant difference |
| PCA | principal component analysis |
| PCA 1 | principal component analysis 1 |
| PCA 2 | principal component analysis 2 |
| VIP | Variable Importance in Projection |
| KEGG | Kyoto Encyclopedia of Genes and Genomes |
| WGCNA | weighted gene co-expression network analysis |
| FPKM | fragments per kilobase of exon model per million mapped fragments |
| Q 30 | Qphred 30 |
References
- Zhang, J.G.; Liu, Q.; Liu, Z.L.; Li, L.; Yi, L.T. Antihyperglycemic activity of Anoectochilus roxburghii polysaccharose in diabetic mice induced by high-fat diet and streptozotocin. J. Ethnopharmacol. 2015, 164, 180–185. [Google Scholar] [CrossRef] [PubMed]
- Qi, C.X.; Zhou, Q.; Yuan, Z.; Luo, Z.W.; Dai, C.; Zhu, H.C.; Chen, C.M.; Xue, Y.B.; Wang, J.P.; Wang, Y.F.; et al. Kinsenoside: A Promising Bioactive Compound from Anoectochilus Species. Curr. Med. Sci. 2018, 38, 11–18. [Google Scholar] [CrossRef] [PubMed]
- Xiang, M.; Liu, T.; Tan, W.; Ren, H.; Li, H.; Liu, J.; Cao, H.; Cheng, Q.; Liu, X.; Zhu, H.; et al. Effects of kinsenoside, a potential immunosuppressive drug for autoimmune hepatitis, on dendritic cells/CD8+ T cells communication in mice. Hepatology 2016, 64, 2135–2150. [Google Scholar] [CrossRef] [PubMed]
- Costa, V.; Angelini, C.; De Feis, I.; Ciccodicola, A. Uncovering the Complexity of Transcriptomes with RNA-Seq. J. Biomed. Biotechnol. 2015, 2010, 853916. [Google Scholar] [CrossRef]
- Zhang, L.; Yang, H.; Zheng, M.; Zhou, G.; Yang, Y.; Liu, S. Physiological and transcriptomic analyses reveal the regulatory mechanisms of Anoectochilus roxburghii in response to high-temperature stress. BMC Plant Biol. 2024, 24, 584. [Google Scholar] [CrossRef] [PubMed]
- Cui, M.; Liang, Z.; Liu, Y.; Sun, Q.; Wu, D.; Luo, L.; Hao, Y. Flavonoid profile of Anoectochilus roxburghii (Wall.) Lindl. Under short-term heat stress revealed by integrated metabolome, transcriptome, and biochemical analyses. Plant Physiol. Biochem. 2023, 201, 107896. [Google Scholar] [CrossRef]
- Huang, H.; Zou, H.; Lin, H.; Dai, Y.; Lin, J. Molecular insights into the mechanisms of a leaf color mutant in Anoectochilus roxburghii by gene mapping and transcriptome profiling based on PacBio Sequel II. Sci. Rep. 2023, 13, 22751. [Google Scholar] [CrossRef]
- Zhang, Y.; Li, Y.; Chen, X.; Meng, Z.; Guo, S. Combined Metabolome and Transcriptome Analyses Reveal the Effects of Mycorrhizal Fungus Ceratobasidium sp. AR2 on the Flavonoid Accumulation in Anoectochilus roxburghii during Different Growth Stages. Int. J. Mol. Sci. 2020, 21, 564. [Google Scholar] [CrossRef] [PubMed]
- Zhang, Y.; Li, Y.; Guo, S. Effects of the mycorrhizal fungus Ceratobasidium sp. AR2 on growth and flavonoid accumulation in Anoectochilus roxburghii. PeerJ 2020, 8, e8346. [Google Scholar] [CrossRef] [PubMed]
- Yonekura-Sakakibara, K.; Hanada, K. An evolutionary view of functional diversity in family 1 glycosyltransferases. Plant J. 2011, 66, 182–193. [Google Scholar] [CrossRef]
- Vogt, T.; Jones, P. Glycosyltransferases in plant natural product synthesis: Characterization of a supergene family. Trends Plant Sci. 2000, 5, 380–386. [Google Scholar] [CrossRef] [PubMed]
- Du, X.M.; Sun, N.Y.; Chen, Y.; Irino, N.; Shoyama, Y. Hepatoprotective Aliphatic Glycosides from Three Goodyera Species. Biol. Pharm. Bull. 2000, 23, 731–734. [Google Scholar] [CrossRef] [PubMed]
- Wang, J.; Shen, X.; Jain, R.; Wang, J.; Yuan, Q.; Yan, Y. Establishing a novel biosynthetic pathway for the production of 3,4-dihydroxybutyric acid from xylose in Escherichia coli. Metab. Eng. 2017, 41, 39–45. [Google Scholar] [CrossRef]
- Chen, S.; Zhou, Y.; Chen, Y.; Gu, J. fastp: An ultra-fast all-in-one FASTQ preprocessor. Bioinformatics 2018, 34, i884–i890. [Google Scholar] [CrossRef] [PubMed]
- Grabherr, M.G.; Haas, B.J.; Yassour, M.; Levin, J.Z.; Thompson, D.A.; Amit, I.; Adiconis, X.; Fan, L.; Raychowdhury, R.; Zeng, Q.; et al. Full-length transcriptome assembly from RNA-Seq data without a reference genome. Nat. Biotechnol. 2011, 29, 644–652. [Google Scholar] [CrossRef] [PubMed]
- Zhang, H.; Liang, Y.; Chen, S.; Xuan, Z.; Jiang, Y.; Li, R.; Cao, Y. Full-length transcriptome sequencing reveals extreme incomplete annotation of the goat genome. Anim. Genet. 2023, 54, 421–424. [Google Scholar] [CrossRef] [PubMed]
- Langmead, B.; Trapnell, C.; Pop, M.; Salzberg, S.L. Ultrafast and memory-efficient alignment of short DNA sequences to the human genome. Genome Biol. 2009, 10, R25. [Google Scholar] [CrossRef]
- Li, B.; Dewey, C.N. RSEM: Accurate transcript quantification from RNA-Seq data with or without a reference genome. BMC Bioinform. 2011, 12, 323. [Google Scholar] [CrossRef]
- Love, M.I.; Huber, W.; Anders, S. Moderated estimation of fold change and dispersion for RNA-seq data with DESeq2. Genome Biol. 2014, 15, 550. [Google Scholar] [CrossRef]
- Wang, J.; Zhang, T.; Shen, X.; Liu, J.; Zhao, D.; Sun, Y.; Wang, L.; Liu, Y.; Gong, X.; Liu, Y.; et al. Serum metabolomics for early diagnosis of esophageal squamous cell carcinoma by UHPLC-QTOF/MS. Metabolomics 2016, 12, 116. [Google Scholar] [CrossRef]
- Langfelder, P.; Horvath, S. WGCNA: An R package for weighted correlation network analysis. BMC Bioinform. 2008, 9, 559. [Google Scholar] [CrossRef]
- Jones, P.; Binns, D.; Chang, H.Y.; Fraser, M.; Li, W.; McAnulla, C.; McWilliam, H.; Maslen, J.; Mitchell, A.; Nuka, G.; et al. InterProScan 5: Genome-scale protein function classification. Bioinformatics 2014, 30, 1236–1240. [Google Scholar] [CrossRef] [PubMed]
- Edgar, R.C. MUSCLE: Multiple sequence alignment with high accuracy and high throughput. Nucleic Acids Res. 2004, 32, 1792–1797. [Google Scholar] [CrossRef]
- Minh, B.Q.; Schmidt, H.A.; Chernomor, O.; Schrempf, D.; Woodhams, M.D.; Von, H.A.; Lanfear, R. IQ-TREE 2: New Models and Efficient Methods for Phylogenetic Inference in the Genomic Era. Mol. Biol. Evol. 2020, 37, 1530–1534. [Google Scholar] [CrossRef]
- Wilson, A.E.; Tian, L. Phylogenomic analysis of UDP-dependent glycosyltransferases provides insights into the evolutionary landscape of glycosylation in plant metabolism. Plant J. 2019, 100, 1273–1288. [Google Scholar] [CrossRef] [PubMed]
- Cho, K.; Cho, K.S.; Sohn, H.B.; Ha, I.J.; Hong, S.Y.; Lee, H.; Kim, Y.M.; Nam, M.H. Network analysis of the metabolome and transcriptome reveals novel regulation of potato pigmentation. J. Exp. Bot. 2016, 67, 1519–1533. [Google Scholar] [CrossRef] [PubMed]
- Wang, R.; Shu, P.; Zhang, C.; Zhang, J.; Chen, Y.; Zhang, Y.; Du, K.; Xie, Y.; Li, M.; Ma, T.; et al. Integrative analyses of metabolome and genome-wide transcriptome reveal the regulatory network governing flavor formation in kiwifruit (Actinidia chinensis). New Phytol. 2022, 233, 373–389. [Google Scholar] [CrossRef]
- Liu, Y.; Lv, J.; Liu, Z.; Wang, J.; Yang, B.; Chen, W.; Ou, L.; Dai, X.; Zhang, Z.; Zou, X. Integrative analysis of metabolome and transcriptome reveals the mechanism of color formation in pepper fruit (Capsicum annuum L.). Food Chem. 2020, 306, 125629. [Google Scholar] [CrossRef]
- Su, L.; Zhang, T.; Wu, M.; Zhong, Y.; Cheng, Z.M. Transcriptome and Metabolome Reveal Sugar and Organic Acid Accumulation in Rosa roxburghii Fruit. Plants 2023, 12, 3036. [Google Scholar] [CrossRef]
- Su, L.; Wu, M.; Zhang, T.; Zhong, Y.; Cheng, Z.M. Identification of key genes regulating the synthesis of quercetin derivatives in Rosa roxburghii through integrated transcriptomics and metabolomics. J. Integr. Agric. 2024, 23, 876–887. [Google Scholar] [CrossRef]
- Feng, C.Y.; Li, S.S.; Taguchi, G.; Wu, Q.; Yin, D.D.; Gu, Z.Y.; Wu, J.; Xu, W.Z.; Liu, C.; Wang, L.S. Enzymatic basis for stepwise C-glycosylation in the formation of flavonoid di-C-glycosides in sacred lotus (Nelumbo nucifera Gaertn.). Plant J. 2021, 106, 351–365. [Google Scholar] [CrossRef]
- Chen, Y.; Fu, M.; Li, H.; Wang, L.; Liu, R.; Liu, Z. Genome-wide characterization of the UDP-glycosyltransferase gene family reveals their potential roles in leaf senescence in cotton. Int. J. Biol. Macromol. 2022, 222 Pt B, 2648–2660. [Google Scholar] [CrossRef]
- Lin, J.S.; Huang, X.X.; Li, Q.; Cao, Y.; Bao, Y.; Meng, X.F.; Li, Y.J.; Fu, C.; Hou, B.K. UDP-glycosyltransferase 72B1 catalyzes the glucose conjugation of monolignols and is essential for the normal cell wall lignification in Arabidopsis thaliana. Plant J. 2016, 88, 26–42. [Google Scholar] [CrossRef] [PubMed]
- Baldacci-Cresp, F.; Le, R.J.; Huss, B.; Lion, C.; Créach, A.; Spriet, C.; Duponchel, L.; Biot, C.; Baucher, M.; Hawkins, S.; et al. UDP-GLYCOSYLTRANSFERASE 72E3 Plays a Role in Lignification of Secondary Cell Walls in Arabidopsis. Int. J. Mol. Sci. 2020, 21, 6094. [Google Scholar] [CrossRef]
- Noguchi, A.; Horikawa, M.; Fukui, Y.; Fukuchi-Mizutani, M.; Iuchi-Okada, A.; Ishiguro, M.; Kiso, Y.; Nakayama, T.; Ono, E. Local differentiation of sugar donor specificity of flavonoid glycosyltransferase in Lamiales. Plant Cell 2009, 21, 1556–1572. [Google Scholar] [CrossRef]
- Yin, Q.; Shen, G.; Di, S.; Fan, C.; Chang, Z.; Pang, Y. Genome-Wide Identification and Functional Characterization of UDP-Glucosyltransferase Genes Involved in Flavonoid Biosynthesis in Glycine max. Plant Cell Physiol. 2017, 58, 1558–1572. [Google Scholar] [CrossRef] [PubMed]
- Okitsu, N.; Matsui, K.; Horikawa, M.; Sugahara, K.; Tanaka, Y. Identification and Characterization of Novel Nemophila menziesii Flavone Glucosyltransferases that Catalyze Biosynthesis of Flavone 7,4′-O-Diglucoside, a Key Component of Blue Metalloanthocyanins. Plant Cell Physiol. 2018, 59, 2075–2085. [Google Scholar] [CrossRef] [PubMed]
- Ono, E.; Fukuchi-Mizutani, M.; Nakamura, N.; Fukui, Y.; Yonekura-Sakakibara, K.; Yamaguchi, M.; Nakayama, T.; Tanaka, T.; Kusumi, T.; Tanaka, Y. Yellow flowers generated by expression of the aurone biosynthetic pathway. Proc. Natl. Acad. Sci. USA 2006, 103, 11075–11080. [Google Scholar] [CrossRef] [PubMed]










Disclaimer/Publisher’s Note: The statements, opinions and data contained in all publications are solely those of the individual author(s) and contributor(s) and not of MDPI and/or the editor(s). MDPI and/or the editor(s) disclaim responsibility for any injury to people or property resulting from any ideas, methods, instructions or products referred to in the content. |
© 2025 by the authors. Licensee MDPI, Basel, Switzerland. This article is an open access article distributed under the terms and conditions of the Creative Commons Attribution (CC BY) license (https://creativecommons.org/licenses/by/4.0/).
Share and Cite
Wang, P.; Yan, P.; Li, Z.; Jiang, J.; Lin, Y.; Ye, W. Transcriptomic and Metabolomic Insights into Key Genes Involved in Kinsenoside Biosynthesis in Anoectochilus roxburghii. Plants 2025, 14, 688. https://doi.org/10.3390/plants14050688
Wang P, Yan P, Li Z, Jiang J, Lin Y, Ye W. Transcriptomic and Metabolomic Insights into Key Genes Involved in Kinsenoside Biosynthesis in Anoectochilus roxburghii. Plants. 2025; 14(5):688. https://doi.org/10.3390/plants14050688
Chicago/Turabian StyleWang, Peiyu, Peipei Yan, Zunwen Li, Jinlan Jiang, Yuling Lin, and Wei Ye. 2025. "Transcriptomic and Metabolomic Insights into Key Genes Involved in Kinsenoside Biosynthesis in Anoectochilus roxburghii" Plants 14, no. 5: 688. https://doi.org/10.3390/plants14050688
APA StyleWang, P., Yan, P., Li, Z., Jiang, J., Lin, Y., & Ye, W. (2025). Transcriptomic and Metabolomic Insights into Key Genes Involved in Kinsenoside Biosynthesis in Anoectochilus roxburghii. Plants, 14(5), 688. https://doi.org/10.3390/plants14050688
