Metabolomic Analysis Reveals the Diversity of Defense Metabolites in Nine Cereal Crops
Abstract
1. Introduction
2. Results
2.1. Metabolomics Analysis of Nine Cereal Crops
2.2. Metabolite Identification of Nine Cereal Crops
2.3. Differentially Analysis of Metabolome Data
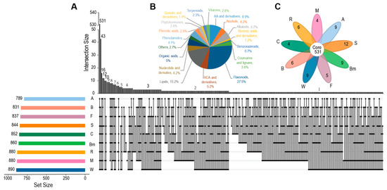
2.3.1. Metabolite Composition Differences Among Nine Cereal Crops
2.3.2. Metabolite Abundance Differences Among Nine Cereal Crops
2.4. Defense Metabolites Analysis
3. Discussion
4. Materials and Methods
4.1. Plant Materials and Growth Conditions
4.2. Chemical Reagents
4.3. Sample Preparation and Extraction
4.4. LC–MS/MS Analysis
4.5. Metabolome Data Processing
4.6. Statistical Analysis
4.7. Identification and Analysis of Metabolic Pathway from Cluster I to Cluster IX
5. Conclusions
Supplementary Materials
Author Contributions
Funding
Data Availability Statement
Conflicts of Interest
References
- Doebley, J.F.; Gaut, B.S.; Smith, B.D. The molecular genetics of crop domestication. Cell 2006, 127, 1309–1321. [Google Scholar] [CrossRef] [PubMed]
- Chen, W.; Chen, L.; Zhang, X.; Yang, N.; Guo, J.; Wang, M.; Ji, S.; Zhao, X.; Yin, P.; Cai, L.; et al. Convergent selection of a WD40 protein that enhances grain yield in maize and rice. Science 2022, 375, eabg7985. [Google Scholar] [CrossRef] [PubMed]
- Zhu, F. Coix: Chemical composition and health effects. Trends Food Sci. Technol. 2017, 61, 160–175. [Google Scholar] [CrossRef]
- Peng, Y.; Yan, H.; Guo, L.; Deng, C.; Wang, C.; Wang, Y.; Kang, L.; Zhou, P.; Yu, K.; Dong, X.; et al. Reference genome assemblies reveal the origin and evolution of allohexaploid oat. Nat. Genet. 2022, 54, 1248–1258. [Google Scholar] [CrossRef] [PubMed]
- Ma, P.F.; Liu, Y.L.; Jin, G.H.; Liu, J.X.; Wu, H.; He, J.; Guo, Z.H.; Li, D.Z. The Pharus latifolius genome bridges the gap of early grass evolution. Plant Cell 2021, 33, 846–864. [Google Scholar] [CrossRef] [PubMed]
- Ribeiro da Silva Lima, L.; Barros Santos, M.C.; PW, P.G.; Fernandez-Ochoa, A.; Simoes Larraz Ferreira, M. Overview of the Metabolite Composition and Antioxidant Capacity of Seven Major and Minor Cereal Crops and Their Milling Fractions. J. Agric. Food Chem. 2024, 72, 19197–19218. [Google Scholar] [CrossRef] [PubMed]
- Liu, C.; Ou, S.; Mao, B.; Tang, J.; Wang, W.; Wang, H.; Cao, S.; Schlappi, M.R.; Zhao, B.; Xiao, G.; et al. Early selection of bZIP73 facilitated adaptation of japonica rice to cold climates. Nat. Commun. 2018, 9, 3302. [Google Scholar] [CrossRef] [PubMed]
- Polturak, G.; Dippe, M.; Stephenson, M.J.; Chandra Misra, R.; Owen, C.; Ramirez-Gonzalez, R.H.; Haidoulis, J.F.; Schoonbeek, H.J.; Chartrain, L.; Borrill, P.; et al. Pathogen-induced biosynthetic pathways encode defense-related molecules in bread wheat. Proc. Natl. Acad. Sci. USA 2022, 119, e2123299119. [Google Scholar] [CrossRef] [PubMed]
- Han, S.; Wang, Y.; Li, Y.; Zhu, R.; Gu, Y.; Li, J.; Guo, H.; Ye, W.; Nabi, H.G.; Yang, T.; et al. The OsNAC41-RoLe1-OsAGAP module promotes root development and drought resistance in upland rice. Mol. Plant 2024, 17, 1573–1593. [Google Scholar] [CrossRef]
- He, Q.; Tang, S.; Zhi, H.; Chen, J.; Zhang, J.; Liang, H.; Alam, O.; Li, H.; Zhang, H.; Xing, L.; et al. A graph-based genome and pan-genome variation of the model plant Setaria. Nat. Genet. 2023, 55, 1232–1242. [Google Scholar] [CrossRef]
- Chen, J.; Liu, Y.; Liu, M.; Guo, W.; Wang, Y.; He, Q.; Chen, W.; Liao, Y.; Zhang, W.; Gao, Y.; et al. Pangenome analysis reveals genomic variations associated with domestication traits in broomcorn millet. Nat. Genet. 2023, 55, 2243–2254. [Google Scholar] [CrossRef] [PubMed]
- Lin, J.; Song, N.; Liu, D.; Liu, X.; Chu, W.; Li, J.; Chang, S.; Liu, Z.; Chen, Y.; Yang, Q.; et al. Histone acetyltransferase TaHAG1 interacts with TaNACL to promote heat stress tolerance in wheat. Plant Biotechnol. J. 2022, 20, 1645–1647. [Google Scholar] [CrossRef] [PubMed]
- Xia, C.; Li, N.; Zhang, Y.; Li, C.; Zhang, X.; Nan, Z. Role of Epichloe Endophytes in Defense Responses of Cool-Season Grasses to Pathogens: A Review. Plant Dis. 2018, 102, 2061–2073. [Google Scholar] [CrossRef] [PubMed]
- Zeng, X.; Yuan, H.; Dong, X.; Peng, M.; Jing, X.; Xu, Q.; Tang, T.; Wang, Y.; Zha, S.; Gao, M.; et al. Genome-wide Dissection of Co-selected UV-B Responsive Pathways in the UV-B Adaptation of Qingke. Mol. Plant 2020, 13, 112–127. [Google Scholar] [CrossRef]
- Law, J.W.; Ser, H.L.; Khan, T.M.; Chuah, L.H.; Pusparajah, P.; Chan, K.G.; Goh, B.H.; Lee, L.H. The Potential of Streptomyces as Biocontrol Agents against the Rice Blast Fungus, Magnaporthe oryzae (Pyricularia oryzae). Front. Microbiol. 2017, 8, 3. [Google Scholar] [CrossRef]
- Avasthi, S.; Gautam, A.K.; Niranjan, M.; Verma, R.K.; Karunarathna, S.C.; Kumar, A.; Suwannarach, N. Insights into Diversity, Distribution, and Systematics of Rust Genus Puccinia. J. Fungi 2023, 9, 639. [Google Scholar] [CrossRef] [PubMed]
- Fang, C.; Fernie, A.R.; Luo, J. Exploring the Diversity of Plant Metabolism. Trends Plant Sci. 2019, 24, 83–98. [Google Scholar] [CrossRef]
- Wang, S.; Alseekh, S.; Fernie, A.R.; Luo, J. The Structure and Function of Major Plant Metabolite Modifications. Mol. Plant 2019, 12, 899–919. [Google Scholar] [CrossRef] [PubMed]
- Dixon, R.A.; Paiva, N.L. Stress-Induced Phenylpropanoid Metabolism. Plant Cell 1995, 7, 1085–1097. [Google Scholar] [CrossRef] [PubMed]
- Dong, N.Q.; Lin, H.X. Contribution of phenylpropanoid metabolism to plant development and plant-environment interactions. J. Integr. Plant Biol. 2021, 63, 180–209. [Google Scholar] [CrossRef]
- He, Y.; Zhao, Y.; Hu, J.; Wang, L.; Li, L.; Zhang, X.; Zhou, Z.; Chen, L.; Wang, H.; Wang, J.; et al. The OsBZR1-OsSPX1/2 module fine-tunes the growth-immunity trade-off in adaptation to phosphate availability in rice. Mol. Plant 2024, 17, 258–276. [Google Scholar] [CrossRef] [PubMed]
- Zhang, F.; Huang, J.; Guo, H.; Yang, C.; Li, Y.; Shen, S.; Zhan, C.; Qu, L.; Liu, X.; Wang, S.; et al. OsRLCK160 contributes to flavonoid accumulation and UV-B tolerance by regulating OsbZIP48 in rice. Sci. China Life Sci. 2022, 65, 1380–1394. [Google Scholar] [CrossRef] [PubMed]
- Xu, C.; Wei, L.; Huang, S.; Yang, C.; Wang, Y.; Yuan, H.; Xu, Q.; Zhang, W.; Wang, M.; Zeng, X.; et al. Drought Resistance in Qingke Involves a Reprogramming of the Phenylpropanoid Pathway and UDP-Glucosyltransferase Regulation of Abiotic Stress Tolerance Targeting Flavonoid Biosynthesis. J. Agric. Food Chem. 2021, 69, 3992–4005. [Google Scholar] [CrossRef]
- Cao, P.; Yang, J.; Xia, L.; Zhang, Z.; Wu, Z.; Hao, Y.; Liu, P.; Wang, C.; Li, C.; Yang, J.; et al. Two gene clusters and their positive regulator SlMYB13 that have undergone domestication-associated negative selection control phenolamide accumulation and drought tolerance in tomato. Mol. Plant 2024, 17, 579–597. [Google Scholar] [CrossRef] [PubMed]
- Bai, Y.; Yang, C.; Halitschke, R.; Paetz, C.; Kessler, D.; Burkard, K.; Gaquerel, E.; Baldwin, I.T.; Li, D. Natural history-guided omics reveals plant defensive chemistry against leafhopper pests. Science 2022, 375, eabm2948. [Google Scholar] [CrossRef]
- Kitaoka, N.; Zhang, J.; Oyagbenro, R.K.; Brown, B.; Wu, Y.; Yang, B.; Li, Z.; Peters, R.J. Interdependent evolution of biosynthetic gene clusters for momilactone production in rice. Plant Cell 2021, 33, 290–305. [Google Scholar] [CrossRef]
- Zhan, C.; Lei, L.; Liu, Z.; Zhou, S.; Yang, C.; Zhu, X.; Guo, H.; Zhang, F.; Peng, M.; Zhang, M.; et al. Selection of a subspecies-specific diterpene gene cluster implicated in rice disease resistance. Nat. Plants 2020, 6, 1447–1454. [Google Scholar] [CrossRef] [PubMed]
- Zhan, C.; Lei, L.; Guo, H.; Zhou, S.; Xu, C.; Liu, Z.; Wu, Z.; Deng, Y.; Miao, Y.; Han, Y.; et al. Disease resistance conferred by components of essential chrysanthemum oil and the epigenetic regulation of OsTPS1. Sci. China Life Sci. 2023, 66, 1108–1118. [Google Scholar] [CrossRef]
- Zhou, S.; Zhan, C.; Zhu, J.; Yang, C.; Zhao, Q.; Sun, Y.; Zhou, J.; Shen, S.; Luo, J. Molecular and biochemical evolution of casbene-type diterpene and sesquiterpene biosynthesis in rice. J. Integr. Plant Biol. 2025. [Google Scholar] [CrossRef]
- Lebecque, S.; Crowet, J.M.; Lins, L.; Delory, B.M.; du Jardin, P.; Fauconnier, M.L.; Deleu, M. Interaction between the barley allelochemical compounds gramine and hordenine and artificial lipid bilayers mimicking the plant plasma membrane. Sci. Rep. 2018, 8, 9784. [Google Scholar] [CrossRef] [PubMed]
- Laursen, T.; Borch, J.; Knudsen, C.; Bavishi, K.; Torta, F.; Martens, H.J.; Silvestro, D.; Hatzakis, N.S.; Wenk, M.R.; Dafforn, T.R.; et al. Characterization of a dynamic metabolon producing the defense compound dhurrin in sorghum. Science 2016, 354, 890–893. [Google Scholar] [CrossRef]
- Corredor-Moreno, P.; Minter, F.; Davey, P.E.; Wegel, E.; Kular, B.; Brett, P.; Lewis, C.M.; Morgan, Y.M.L.; Macias Perez, L.A.; Korolev, A.V.; et al. The branched-chain amino acid aminotransferase TaBCAT1 modulates amino acid metabolism and positively regulates wheat rust susceptibility. Plant Cell 2021, 33, 1728–1747. [Google Scholar] [CrossRef]
- Sun, Y.; Zhou, Y.; Long, Q.; Xing, J.; Guo, P.; Liu, Y.; Zhang, C.; Zhang, Y.; Fernie, A.R.; Shi, Y.; et al. OsBCAT2, a gene responsible for the degradation of branched-chain amino acids, positively regulates salt tolerance by promoting the synthesis of vitamin B5. New Phytol. 2024, 241, 2558–2574. [Google Scholar] [CrossRef] [PubMed]
- Halkier, B.A.; Gershenzon, J. Biology and biochemistry of glucosinolates. Annu. Rev. Plant Biol. 2006, 57, 303–333. [Google Scholar] [CrossRef] [PubMed]
- Zhu, G.; Wang, S.; Huang, Z.; Zhang, S.; Liao, Q.; Zhang, C.; Lin, T.; Qin, M.; Peng, M.; Yang, C.; et al. Rewiring of the Fruit Metabolome in Tomato Breeding. Cell 2018, 172, 249–261.e12. [Google Scholar] [CrossRef] [PubMed]
- Frey, M.; Schullehner, K.; Dick, R.; Fiesselmann, A.; Gierl, A. Benzoxazinoid biosynthesis, a model for evolution of secondary metabolic pathways in plants. Phytochemistry 2009, 70, 1645–1651. [Google Scholar] [CrossRef] [PubMed]
- de Bruijn, W.J.C.; Gruppen, H.; Vincken, J.P. Structure and biosynthesis of benzoxazinoids: Plant defence metabolites with potential as antimicrobial scaffolds. Phytochemistry 2018, 155, 233–243. [Google Scholar] [CrossRef]
- Hama, J.R.; Fomsgaard, I.S.; Topalović, O.; Vestergård, M. Root uptake of cereal benzoxazinoids grants resistance to root-knot nematode invasion in white clover. Plant Physiol. Biochem. 2024, 210, 108636. [Google Scholar] [CrossRef]
- Liu, X.; Wang, Y.; Zhu, H.; Mei, G.; Liao, Y.; Rao, S.; Li, S.; Chen, A.; Liu, H.; Zeng, L.; et al. Natural allelic variation confers high resistance to sweet potato weevils in sweet potato. Nat. Plants 2022, 8, 1233–1244. [Google Scholar] [CrossRef]
- Takeda, H.; Matsuzawa, Y.; Takeuchi, M.; Takahashi, M.; Nishida, K.; Harayama, T.; Todoroki, Y.; Shimizu, K.; Sakamoto, N.; Oka, T.; et al. MS-DIAL 5 multimodal mass spectrometry data mining unveils lipidome complexities. Nat. Commun. 2024, 15, 9903. [Google Scholar] [CrossRef] [PubMed]
- Zhou, J.; Yin, Y. Strategies for large-scale targeted metabolomics quantification by liquid chromatography-mass spectrometry. Analyst 2016, 141, 6362–6373. [Google Scholar] [CrossRef]
- Chen, W.; Gong, L.; Guo, Z.; Wang, W.; Zhang, H.; Liu, X.; Yu, S.; Xiong, L.; Luo, J. A novel integrated method for large-scale detection, identification, and quantification of widely targeted metabolites: Application in the study of rice metabolomics. Mol. Plant 2013, 6, 1769–1780. [Google Scholar] [CrossRef]
- de Bruijn, W.J.; Vincken, J.P.; Duran, K.; Gruppen, H. Mass Spectrometric Characterization of Benzoxazinoid Glycosides from Rhizopus-Elicited Wheat (Triticum aestivum) Seedlings. J. Agric. Food Chem. 2016, 64, 6267–6276. [Google Scholar] [CrossRef] [PubMed]
- Cuyckens, F.; Claeys, M. Mass spectrometry in the structural analysis of flavonoids. J. Mass. Spectrom. 2004, 39, 1–15. [Google Scholar] [CrossRef]
- Shen, N.; Wang, T.; Gan, Q.; Liu, S.; Wang, L.; Jin, B. Plant flavonoids: Classification, distribution, biosynthesis, and antioxidant activity. Food Chem. 2022, 383, 132531. [Google Scholar] [CrossRef] [PubMed]
- Saito, K.; Matsuda, F. Metabolomics for functional genomics, systems biology, and biotechnology. Annu. Rev. Plant Biol. 2010, 61, 463–489. [Google Scholar] [CrossRef] [PubMed]
- Zhang, Y.Q.; Zhang, M.; Wang, Z.L.; Qiao, X.; Ye, M. Advances in plant-derived C-glycosides: Phytochemistry, bioactivities, and biotechnological production. Biotechnol. Adv. 2022, 60, 108030. [Google Scholar] [CrossRef] [PubMed]
- Brazier-Hicks, M.; Evans, K.M.; Gershater, M.C.; Puschmann, H.; Steel, P.G.; Edwards, R. The C-glycosylation of flavonoids in cereals. J. Biol. Chem. 2009, 284, 17926–17934. [Google Scholar] [CrossRef]
- Zhu, A.; Liu, M.; Tian, Z.; Liu, W.; Hu, X.; Ao, M.; Jia, J.; Shi, T.; Liu, H.; Li, D.; et al. Chemical-tag-based semi-annotated metabolomics facilitates gene identification and specialized metabolic pathway elucidation in wheat. Plant Cell 2024, 36, 540–558. [Google Scholar] [CrossRef] [PubMed]
- Liu, C.; Wei, J.; Shi, M.; Huang, X.; Wang, Z.; Liu, Q.; Lang, T.; Zhu, Z. Metabolomic analysis reveals the positive effects of Rhizopus oryzae fermentation on the nutritional and functional constituents of adlay millet seeds. Sci. Rep. 2024, 14, 17435. [Google Scholar] [CrossRef]
- Oikawa, A.; Ishihara, A.; Iwamura, H. Induction of HDMBOA-Glc accumulation and DIMBOA-Glc 4-O-methyltransferase by jasmonic acid in poaceous plants. Phytochemistry 2002, 61, 331–337. [Google Scholar] [CrossRef] [PubMed]
- Zhou, S.; Richter, A.; Jander, G. Beyond Defense: Multiple Functions of Benzoxazinoids in Maize Metabolism. Plant Cell Physiol. 2018, 59, 1528–1537. [Google Scholar] [CrossRef]
- Hazrati, H.; Fomsgaard, I.S.; Kudsk, P. Root-Exuded Benzoxazinoids: Uptake and Translocation in Neighboring Plants. J. Agric. Food Chem. 2020, 68, 10609–10617. [Google Scholar] [CrossRef] [PubMed]
- Li, B.; Forster, C.; Robert, C.A.M.; Zust, T.; Hu, L.; Machado, R.A.R.; Berset, J.D.; Handrick, V.; Knauer, T.; Hensel, G.; et al. Convergent evolution of a metabolic switch between aphid and caterpillar resistance in cereals. Sci. Adv. 2018, 4, eaat6797. [Google Scholar] [CrossRef] [PubMed]
- Wu, D.; Jiang, B.; Ye, C.Y.; Timko, M.P.; Fan, L. Horizontal transfer and evolution of the biosynthetic gene cluster for benzoxazinoids in plants. Plant Commun. 2022, 3, 100320. [Google Scholar] [CrossRef]
- Brouckaert, M.; Peng, M.; Hofer, R.; El Houari, I.; Darrah, C.; Storme, V.; Saeys, Y.; Vanholme, R.; Goeminne, G.; Timokhin, V.I.; et al. QT-GWAS: A novel method for unveiling biosynthetic loci affecting qualitative metabolic traits. Mol. Plant 2023, 16, 1212–1227. [Google Scholar] [CrossRef] [PubMed]
- Li, Y.; Chen, Y.; Zhou, L.; You, S.; Deng, H.; Chen, Y.; Alseekh, S.; Yuan, Y.; Fu, R.; Zhang, Z.; et al. MicroTom Metabolic Network: Rewiring Tomato Metabolic Regulatory Network throughout the Growth Cycle. Mol. Plant 2020, 13, 1203–1218. [Google Scholar] [CrossRef]
- Yang, C.; Shen, S.; Zhou, S.; Li, Y.; Mao, Y.; Zhou, J.; Shi, Y.; An, L.; Zhou, Q.; Peng, W.; et al. Rice metabolic regulatory network spanning the entire life cycle. Mol. Plant 2022, 15, 258–275. [Google Scholar] [CrossRef] [PubMed]
- Liu, Z.; Fan, L.; Shu, S.; Qanmber, G.; Chen, E.; Huang, J.; Li, F.; Yang, Z. Cotton Metabolism Regulatory Network: Unraveling key genes and pathways in fiber development and growth regulation. Plant Commun. 2024, 6, 101221. [Google Scholar] [CrossRef] [PubMed]
- Wu, S.; Tohge, T.; Cuadros-Inostroza, A.; Tong, H.; Tenenboim, H.; Kooke, R.; Meret, M.; Keurentjes, J.B.; Nikoloski, Z.; Fernie, A.R.; et al. Mapping the Arabidopsis Metabolic Landscape by Untargeted Metabolomics at Different Environmental Conditions. Mol. Plant 2018, 11, 118–134. [Google Scholar] [CrossRef]
- Yu, H.; Wang, Y.; Fu, F.; Li, W. Transgenic Improvement for Biotic Resistance of Crops. Int. J. Mol. Sci. 2022, 23, 14370. [Google Scholar] [CrossRef]
- Tabashnik, B.E.; Gassmann, A.J.; Crowder, D.W.; Carriere, Y. Insect resistance to Bt crops: Evidence versus theory. Nat. Biotechnol. 2008, 26, 199–202. [Google Scholar] [CrossRef]
- Zhang, F.; Yang, C.; Guo, H.; Li, Y.; Shen, S.; Zhou, Q.; Li, C.; Wang, C.; Zhai, T.; Qu, L.; et al. Dissecting the genetic basis of UV-B responsive metabolites in rice. Genome Biol. 2024, 25, 234. [Google Scholar] [CrossRef]
- Sun, Y.; Wang, B.; Ren, J.; Zhou, Y.; Han, Y.; Niu, S.; Zhang, Y.; Shi, Y.; Zhou, J.; Yang, C.; et al. OsbZIP18, a Positive Regulator of Serotonin Biosynthesis, Negatively Controls the UV-B Tolerance in Rice. Int. J. Mol. Sci. 2022, 23, 3215. [Google Scholar] [CrossRef] [PubMed]
- Chen, W.; Gao, Y.; Xie, W.; Gong, L.; Lu, K.; Wang, W.; Li, Y.; Liu, X.; Zhang, H.; Dong, H.; et al. Genome-wide association analyses provide genetic and biochemical insights into natural variation in rice metabolism. Nat. Genet. 2014, 46, 714–721. [Google Scholar] [CrossRef]
- Lyu, F.; Han, F.; Ge, C.; Mao, W.; Chen, L.; Hu, H.; Chen, G.; Lang, Q.; Fang, C. OmicStudio: A composable bioinformatics cloud platform with real-time feedback that can generate high-quality graphs for publication. Imeta 2023, 2, e85. [Google Scholar] [CrossRef]







| Cluster I | Cluster II | Cluster III | Cluster IV | Cluster V | Cluster VI | Cluster VII | Cluster VIII | Cluster IX | In Total | |
|---|---|---|---|---|---|---|---|---|---|---|
| Maize | Adlay | Rice | Foxtail Millet | Wheat | Common Oat | Barley | Broocorn Millet | Sorghum | ||
| AA and derivatives | 7 | 7 | 36 | 8 | 10 | 4 | 14 | 7 | 8 | 101 |
| Alcohols and polyols | 3 | 9 | 2 | 6 | 6 | 5 | 2 | 10 * | 5 | 48 |
| Alkaloids | 9 | 4 | 15 | 6 | 6 | 4 | 10 | 4 | 6 | 64 |
| BA and derivatives | 0 | 2 | 0 | 3 * | 2 | 2 | 3 * | 1 | 1 | 14 |
| Benzoxazinoids | 0 | 6 ** | 0 | 0 | 2 * | 0 | 0 | 0 | 0 | 8 |
| Coumarins and lignans | 3 | 8 * | 1 | 5 | 4 | 0 | 2 | 9 * | 7 | 39 |
| Flavonoids | 35 | 36 | 32 | 34 | 69 * | 24 | 22 | 23 | 36 | 311 |
| HCA derivatives | 3 | 8 | 7 | 15 | 4 | 2 | 8 | 9 | 3 | 59 |
| Lipids | 31 | 3 | 9 | 14 | 16 | 43 * | 30 | 20 | 6 | 172 |
| Nucleotides and derivates | 8 | 4 | 9 | 3 | 6 | 3 | 5 | 3 | 7 | 48 |
| Organic acids | 2 | 10 | 6 | 9 | 3 | 6 | 3 | 12 * | 6 | 57 |
| Others | 4 | 5 | 4 | 2 | 6 * | 1 | 4 | 3 | 1 | 30 |
| Phenolamides | 0 | 7 | 15 * | 1 | 2 | 1 | 9 | 11 * | 0 | 46 |
| Phenolic acids | 3 | 7 * | 1 | 7 * | 5 | 1 | 1 | 4 | 4 | 33 |
| Phytohormones | 4 | 6 * | 2 | 4 | 3 | 2 | 1 | 2 | 3 | 27 |
| Quinate and derivatives | 2 | 1 | 2 | 1 | 4 * | 2 | 0 | 2 | 2 | 16 |
| Terpenoids | 0 | 2 | 5 | 5 | 2 | 3 | 6 * | 2 | 1 | 26 |
| Vitamins | 1 | 2 | 6 | 7 * | 4 | 2 | 4 | 2 | 4 | 32 |
| In total | 115 | 127 | 152 | 130 | 154 | 105 | 124 | 124 | 100 | 1131 |
Disclaimer/Publisher’s Note: The statements, opinions and data contained in all publications are solely those of the individual author(s) and contributor(s) and not of MDPI and/or the editor(s). MDPI and/or the editor(s) disclaim responsibility for any injury to people or property resulting from any ideas, methods, instructions or products referred to in the content. |
© 2025 by the authors. Licensee MDPI, Basel, Switzerland. This article is an open access article distributed under the terms and conditions of the Creative Commons Attribution (CC BY) license (https://creativecommons.org/licenses/by/4.0/).
Share and Cite
Huang, S.; Li, X.; An, K.; Xu, C.; Liu, Z.; Wang, G.; Hou, H.; Zhang, R.; Wang, Y.; Yuan, H.; et al. Metabolomic Analysis Reveals the Diversity of Defense Metabolites in Nine Cereal Crops. Plants 2025, 14, 629. https://doi.org/10.3390/plants14040629
Huang S, Li X, An K, Xu C, Liu Z, Wang G, Hou H, Zhang R, Wang Y, Yuan H, et al. Metabolomic Analysis Reveals the Diversity of Defense Metabolites in Nine Cereal Crops. Plants. 2025; 14(4):629. https://doi.org/10.3390/plants14040629
Chicago/Turabian StyleHuang, Sishu, Xindong Li, Kejin An, Congping Xu, Zhenhuan Liu, Guan Wang, Huanteng Hou, Ran Zhang, Yutong Wang, Honglun Yuan, and et al. 2025. "Metabolomic Analysis Reveals the Diversity of Defense Metabolites in Nine Cereal Crops" Plants 14, no. 4: 629. https://doi.org/10.3390/plants14040629
APA StyleHuang, S., Li, X., An, K., Xu, C., Liu, Z., Wang, G., Hou, H., Zhang, R., Wang, Y., Yuan, H., & Luo, J. (2025). Metabolomic Analysis Reveals the Diversity of Defense Metabolites in Nine Cereal Crops. Plants, 14(4), 629. https://doi.org/10.3390/plants14040629

