Chemical Variation of Leaves and Pseudobulbs in Prosthechea karwinskii (Orchidaceae) in Oaxaca, Mexico
Abstract
1. Introduction
2. Results
2.1. Extraction Yields
2.2. Compounds Detected by UHPLC-ESI-qTOF-MS/MS Analysis
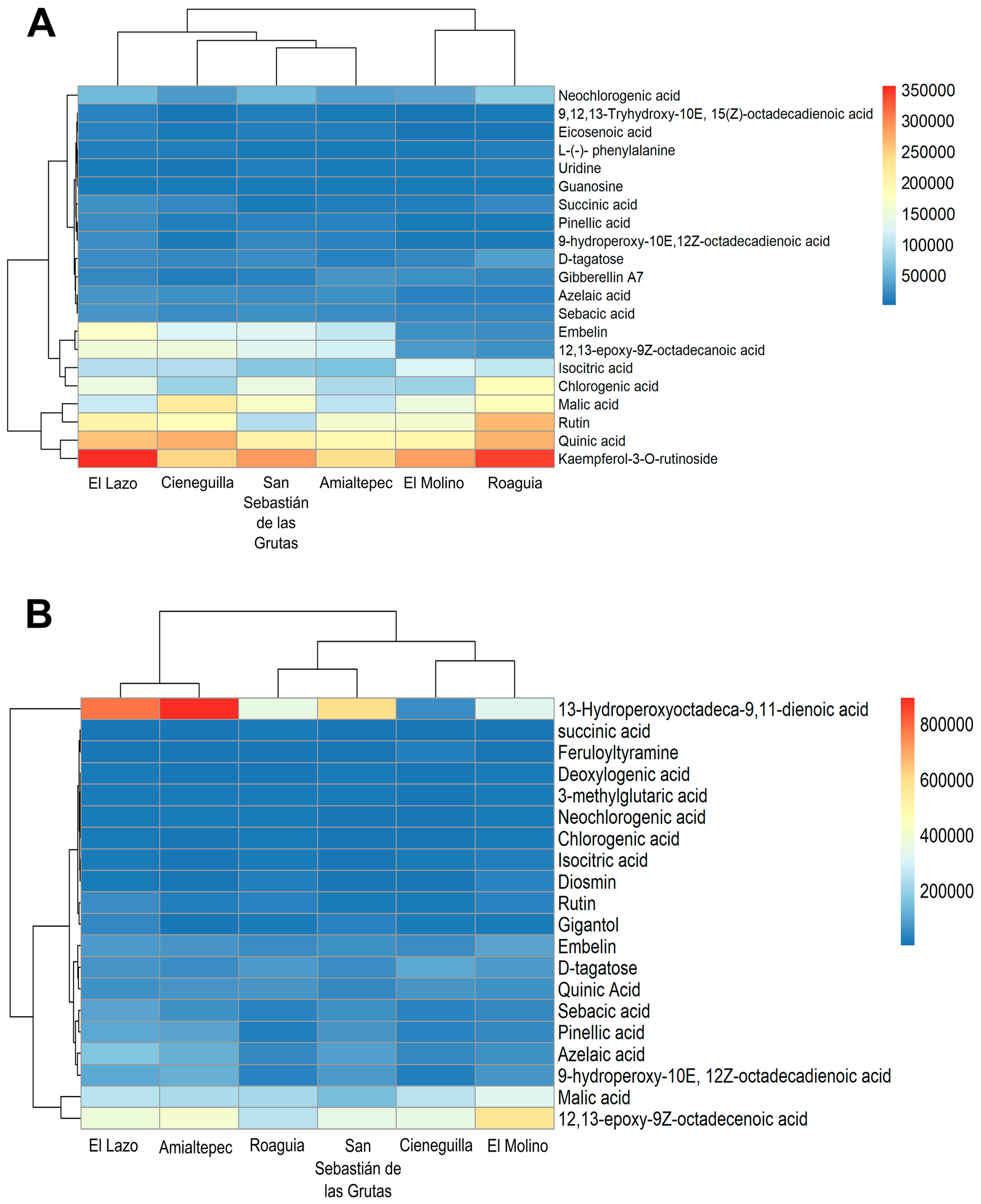
2.3. Heatmap Analysis of the Variation in Compounds in Leaves and Pseudobulbs of P. karwinskii
3. Discussion
4. Materials and Methods
4.1. Plant Material
4.2. Conditioning of Plant Material and Obtaining Extracts
4.3. Compound Identification by UHPLC-ESI-qTOF-MS/MS
4.4. Statistical Analysis
5. Conclusions
Author Contributions
Funding
Data Availability Statement
Acknowledgments
Conflicts of Interest
Abbreviations
References
- Cruz-Garcia, G.; Solano-Gomez, R.; Lagunez-Rivera, L. Documentation of the medicinal knowledge of Prosthechea karwinskii in a Mixtec community in Mexico. Rev. Bras. Farmacogn. 2014, 24, 153–158. [Google Scholar] [CrossRef][Green Version]
- Barragán-Zarate, G.S.; Lagunez-Rivera, L.; Solano, R.; Carranza-Álvarez, C.; Hernández-Benavides, D.M.; Vilarem, G. Validation of the Traditional Medicinal Use of a Mexican Endemic Orchid (Prosthechea Karwinskii) through UPLC-ESI-QTOF-MS/MS Characterization of Its Bioactive Compounds. Heliyon 2022, 8, e09867. [Google Scholar] [CrossRef] [PubMed]
- Rojas-Olivos, A.; Solano-Gómez, R.; Alexander-Aguilera, A.; Jiménez-Estrada, M.; Zilli-Hernández, S.; Lagunez-Rivera, L. Effect of Prosthechea karwinskii (Orchidaceae) on obesity and dyslipidemia in Wistar rats. Alex. J. Med. 2017, 53, 311–315. [Google Scholar] [CrossRef][Green Version]
- Barragán-Zarate, G.S.; Lagunez-Rivera, L.; Solano, R.; Pineda-Peña, E.A.; Landa-Juárez, A.Y.; Chávez-Piña, A.E.; Carranza-Álvarez, C.; Hernández-Benavides, D.M. Prosthechea karwinskii, an orchid used as traditional medicine, exerts anti-inflammatory activity and inhibits ROS. J. Ethnopharmacol. 2020, 253, 112632. [Google Scholar] [CrossRef]
- Barragán-Zarate, G.S.; Alexander-Aguilera, A.; Lagunez-Rivera, L.; Solano, R.; Soto-Rodríguez, I. Bioactive compounds from Prosthechea karwinskii decrease obesity, insulin resistance, pro-inflammatory status, and cardiovascular risk in Wistar rats with metabolic syndrome. J. Ethnopharmacol. 2021, 279, 114376. [Google Scholar] [CrossRef]
- Barragán-Zarate, G.S.; Lagunez-Rivera, L.; Alexander-Aguilera, A.; Solano, R.; Vilarem, G. Extraction, Characterization, and Nutraceutical Potential of Prosthechea karwinskii Orchid for Insulin Resistance and Oxidative Stress in Wistar Rats. Foods 2024, 13, 2432. [Google Scholar] [CrossRef] [PubMed]
- Lagunez-Rivera, L.; Barragan-Zarate, G.S.; Solano, R.; Alexander-Aguilera, A.; Chavez-Piña, A.E. Mexican Orchid (Prosthechea karwinskii) and Use in Cardiovascular Protection: Cellular and Physiological Aspects. In Ancient and Traditional Foods, Plants, Herbs and Spices Used in Cardiovascular Health and Disease; Taylor and Francis: Abingdon, UK, 2023. [Google Scholar] [CrossRef]
- Barragán-Zarate, G.S.; Lagunez-Rivera, L.; Solano, R.; Hernández Juárez, J.; López Pérez, A.; Carranza Álvarez, C. Prosthechea karwinskii leaves extract with potential for the treatment of atherothrombosis. Biotecnia 2024, 26, e2378. [Google Scholar] [CrossRef]
- Solano, R.; Cruz-Lustre, G.; Martinez-Feria, A.; Lagunez-Rivera, L. Plantas utilizadas en la celebración de la semana santa en Zaachila, Oaxaca, México. Polibotánica 2010, 29, 263–279. [Google Scholar]
- Punetha, A.; Kumar, D.; Suryavanshi, P.; Padalia, R.C.; Katanapalya-Thimmaiah, V. Environmental abiotic stress and secondary metabolites production in medicinal plants: A review. Tarim Bilim. Derg. 2022, 28, 351–362. [Google Scholar] [CrossRef]
- Pant, P.; Pandey, S.; Dall’Acqua, S. The Influence of environmental conditions on secondary metabolites in medicinal plants: A literature review. Chem. Biodivers. 2021, 18, e2100345. [Google Scholar] [CrossRef] [PubMed]
- Shahrajabian, M.H.; Kuang, Y.; Cui, H.; Fu, L.; Sun, W. Metabolic Changes of Active Components of Important Medicinal Plants on the Basis of Traditional Chinese Medicine under Different Environmental Stresses. Curr. Org. Chem. 2023, 27, 782–806. [Google Scholar] [CrossRef]
- Moya, S.; Ackerman, J.D. Variation in the floral fragrance of Epidendrum ciliare (Orchidaceae). Nord. J. Bot. 1993, 13, 41–47. [Google Scholar] [CrossRef]
- Brzosko, E.; Mirski, P. Floral nectar chemistry in orchids: A short review and meta-analysis. Plants 2021, 10, 2315. [Google Scholar] [CrossRef] [PubMed]
- Dormont, L.; Joffard, N.; Schatz, B. Intraspecific variation in floral color and odor in orchids. Int. J. Plant Sci. 2019, 180, 1036–1058. [Google Scholar] [CrossRef]
- Perkins, J.; Hayasi, T.; Peakal, R.; Flematti, G.R.; Bohman, B. The volatile chemistry of orchid pollination. Nat. Prod. Rep. 2023, 40, 819–839. [Google Scholar] [CrossRef]
- Robustelli della Cuna, F.S.; Cortis, P.; Esposito, F.; De Agosti, A.; Sottani, C.; Sanna, C. Chemical composition of essential oil from four sympatric orchids in NW-Italy. Plants 2022, 11, 826. [Google Scholar] [CrossRef] [PubMed]
- Santos-Escamilla, M.H.; Cruz-Lustre, G.; Cuéllar-Martínez, M.; Lagunez-Rivera, L.; Solano, R. Variation in the Floral Morphology of Prosthechea karwinskii (Orchidaceae), a Mexican Endemic Orchid at Risk. Plants 2024, 13, 1984. [Google Scholar] [CrossRef]
- Ma, T.; Lin, J.; Gan, A.; Sun, Y.; Sun, Y.; Wang, M.; Wan, M.; Yan, T.; Jia, Y. Qualitative and quantitative analysis of the components in flowers of Hemerocallis citrina Baroni by UHPLC–Q-TOF-MS/MS and UHPLC–QQQ-MS/MS and evaluation of their antioxidant activities. J. Food Compos. Anal. 2023, 120, 105329. [Google Scholar] [CrossRef]
- Ghareeb, M.A.; Sobeh, M.; Rezq, S.; El-Shazly, A.M.; Mahmoud, M.F.; Wink, M. HPLC-ESI-MS/MS profiling of polyphenolics of a leaf extract from Alpinia zerumbet (Zingiberaceae) and its anti-inflammatory, anti-nociceptive, and antipyretic activities in vivo. Molecules 2018, 23, 3238. [Google Scholar] [CrossRef]
- El-Hawary, S.S.; Sobeh, M.; Badr, W.K.; Abdelfattah, M.A.O.; Ali, Z.Y.; El-Tantawy, M.E.; Rabeh, M.A.; Wink, M. HPLC-PDA-MS/MS profiling of secondary metabolites from Opuntia ficus-indica cladode, peel and fruit pulp extracts and their antioxidant, neuroprotective effect in rats with aluminum chloride induced neurotoxicity. Saudi J. Biol. Sci. 2020, 27, 2829–2838. [Google Scholar] [CrossRef]
- Ragheb, A.Y.; Masoud, M.A.; El Shabrawy, M.O.; Farid, M.M.; Hegazi, N.M.; Mohammed, R.S.; Marzouk, M.M.; Aboutabl, M.E. MS/MS-based molecular networking for mapping the chemical diversity of the pulp and peel extracts from Citrus japonica Thunb.; in vivo evaluation of their anti-inflammatory and anti-ulcer potential. Sci. Afr. 2023, 20, e01672. [Google Scholar] [CrossRef]
- Zhang, Q.Q.; Dong, X.; Liu, X.G.; Gao, W.; Li, P.; Yang, H. Rapid separation and identification of multiple constituents in Danhong Injection by ultra-high performance liquid chromatography coupled to electrospray ionization quadrupole time-of-flight tandem mass spectrometry. Chin. J. Nat. Med. 2016, 14, 147–160. [Google Scholar] [CrossRef] [PubMed]
- de Souza, M.P.; Bataglion, G.A.; da Silva, F.M.A.; de Almeida, R.A.; Paz, W.H.P.; Nobre, T.A.; Marinho, J.V.N.; Salvador, M.J.; Fidelis, C.H.V.; Acho, L.D.R.; et al. Phenolic and aroma compositions of pitomba fruit (Talisia esculenta Radlk.) assessed by LC-MS/MS and HS-SPME/GC-MS. Food Res. Int. 2016, 83, 87–94. [Google Scholar] [CrossRef]
- Zhao, M.; Linghu, K.G.; Xiao, L.; Hua, T.; Zhao, G.; Chen, Q.; Xiong, S.; Shen, L.; Yu, J.; Hou, X.; et al. Anti-inflammatory/anti-oxidant properties and the UPLC-QTOF/MS-based metabolomics discrimination of three yellow camellia species. Food Res. Int. 2022, 160, 111628. [Google Scholar] [CrossRef]
- Sun, X.; Xue, S.; Cui, Y.; Li, M.; Chen, S.; Yue, J.; Gao, Z. Characterization and identification of chemical constituents in Corni Fructus and effect of storage using UHPLC-LTQ-Orbitrap-MS. Food Res. Int. 2023, 164, 112330. [Google Scholar] [CrossRef]
- Dahibhate, N.L.; Dwivedi, P.; Kumar, K. GC–MS and UHPLC-HRMS based metabolite profiling of Bruguiera gymnorhiza reveals key bioactive compounds. S. Afr. J. Bot. 2022, 149, 1044–1048. [Google Scholar] [CrossRef]
- Cong, W.; Schwartz, E.; Tello, E.; Simons, C.T.; Peterson, D.G. Identification of non-volatile compounds that negatively impact whole wheat bread flavor liking. Food Chem. 2021, 364, 130362. [Google Scholar] [CrossRef] [PubMed]
- Cebo, M.; Schlotterbeck, J.; Gawaz, M.; Chatterjee, M.; Lämmerhofer, M. Simultaneous targeted and untargeted UHPLC-ESI-MS/MS method with data-independent acquisition for quantification and profiling of (oxidized) fatty acids released upon platelet activation by thrombin. Anal. Chim. Acta 2020, 1094, 57–69. [Google Scholar] [CrossRef]
- Taamalli, A.; Arráez-Román, D.; Abaza, L.; Iswaldi, I.; Fernández-Gutiérrez, A.; Zarrouk, M.; Segura-Carretero, A. LC-MS-based metabolite profiling of methanolic extracts from the medicinal and aromatic species Mentha pulegium and Origanum majorana. Phytochem. Anal. 2015, 26, 320–330. [Google Scholar] [CrossRef] [PubMed]
- Singh, D.; Kumar, S.; Pandey, R.; Hasanain, M.; Sarkar, J.; Kumar, B. Bioguided chemical characterization of the antiproliferative fraction of edible pseudo bulbs of Malaxis acuminata D. Don by HPLC-ESI-QTOF-MS. Med. Chem. Res. 2017, 26, 3307–3314. [Google Scholar] [CrossRef]
- Jang, S.A.; Park, D.W.; Kwon, J.E.; Song, H.S.; Park, B.; Jeon, H.; Sohn, E.H.; Koo, H.J.; Kang, S.C. Quinic acid inhibits vascular inflammation in TNF-α-stimulated vascular smooth muscle cells. Biomed. Pharmacother. 2017, 96, 563–571. [Google Scholar] [CrossRef]
- Luo, Y.; Chen, H.; Huang, R.; Wu, Q.; Li, Y.; He, Y. Guanosine and uridine alleviate airway inflammation via inhibition of the MAPK and NF-κB signals in OVA-induced asthmatic mice. Pulm. Pharmacol. Ther. 2021, 69, 102049. [Google Scholar] [CrossRef]
- Courtes, A.A.; de Carvalho, N.R.; Gonçalves, D.F.; Hartmann, D.D.; da Rosa, P.C.; Dobrachinski, F.; Franco, J.L.; de Souza, D.O.G.; Soares, F.A.A. Guanosine protects against Ca2+ -induced mitochondrial dysfunction in rats. Biomed. Pharmacother. 2019, 111, 1438–1446. [Google Scholar] [CrossRef] [PubMed]
- Wu, T.Y.; Chen, C.C.; Lin, J.Y. Anti-inflammatory in vitro activities of eleven selected caffeic acid derivatives based on a combination of pro−/anti-inflammatory cytokine secretions and principal component analysis—A comprehensive evaluation. Food Chem. 2024, 458, 140201. [Google Scholar] [CrossRef] [PubMed]
- Freitas, M.; Ribeiro, D.; Janela, J.S.; Varela, C.L.; Costa, S.C.; da Silva, E.T.; Fernandes, E.; Roleira, F.M.F. Plant-derived and dietary phenolic cinnamic acid derivatives: Anti-inflammatory properties. Food Chem. 2024, 459, 140080. [Google Scholar] [CrossRef]
- Park, S.Y.; Jin, M.L.; Yi, E.H.; Kim, Y.; Park, G. Neochlorogenic acid inhibits against LPS-activated inflammatory responses through up-regulation of Nrf2/HO-1 and involving AMPK pathway. Environ. Toxicol. Pharmacol. 2018, 62, 1–10. [Google Scholar] [CrossRef]
- Ma, Y.; Gao, M.; Liu, D. Chlorogenic acid improves high fat diet-induced hepatic steatosis and insulin resistance in mice. Pharm. Res. 2015, 32, 1200–1209. [Google Scholar] [CrossRef] [PubMed]
- Singh, A.K.; Rana, H.K.; Singh, V.; Chand Yadav, T.; Varadwaj, P.; Pandey, A.K. Evaluation of antidiabetic activity of dietary phenolic compound chlorogenic acid in streptozotocin induced diabetic rats: Molecular docking, molecular dynamics, in silico toxicity, in vitro and in vivo studies. Comput. Biol. Med. 2021, 134, 104462. [Google Scholar] [CrossRef]
- Xu, P.; Chen, S.; Fu, Q.; Zhu, S.; Wang, Z.; Li, J. Amelioration effects of chlorogenic acid on mice colitis: Anti-inflammatory and regulation of gut flora. Food Biosci. 2024, 61, 104942. [Google Scholar] [CrossRef]
- Song, D.; Zhang, S.; Chen, A.; Song, Z.; Shi, S. Comparison of the effects of chlorogenic acid isomers and their compounds on alleviating oxidative stress injury in broilers. Poult. Sci. 2024, 103, 103649. [Google Scholar] [CrossRef] [PubMed]
- Elbasan, F.; Arikan, B.; Ozfidan-Konakci, C.; Tofan, A.; Yildiztugay, E. Hesperidin and chlorogenic acid mitigate arsenic-induced oxidative stress via redox regulation, photosystems-related gene expression, and antioxidant efficiency in the chloroplasts of Zea mays. Plant Physiol. Biochem. 2024, 208, 108445. [Google Scholar] [CrossRef] [PubMed]
- Ghorbani, A. Biomedicine & Pharmacotherapy Mechanisms of antidiabetic effects of flavonoid rutin. Biomed. Pharmacother. J. 2017, 96, 305–312. [Google Scholar] [CrossRef]
- Akash, S.R.; Tabassum, A.; Aditee, L.M.; Rahman, A.; Hossain, M.I.; Hannan, M.A.; Uddin, M.J. Pharmacological insight of rutin as a potential candidate against peptic ulcer. Biomed. Pharmacother. 2024, 177, 116961. [Google Scholar] [CrossRef]
- Li, F.; Zhang, L.; Zhang, X.; Fang, Q.; Xu, Y.; Wang, H. Rutin alleviates Pb-induced oxidative stress, inflammation and cell death via activating Nrf2/ARE system in SH-SY5Y cells. NeuroToxicology 2024, 104, 1–10. [Google Scholar] [CrossRef] [PubMed]
- Londero, É.P.; Bressan, C.A.; Pês, T.S.; Saccol, E.M.H.; Baldisserotto, B.; Finamor, I.A.; Pavanato, M.A. Rutin-added diet protects silver catfish liver against oxytetracycline-induced oxidative stress and apoptosis. Comp. Biochem. Physiol. Part-C Toxicol. Pharmacol. 2021, 239, 108848. [Google Scholar] [CrossRef]
- Wang, Y.; Tang, C.; Zhang, H. Hepatoprotective effects of kaempferol 3-O-rutinoside and kaempferol 3-O-glucoside from Carthamus tinctorius L. on CCl4-induced oxidative liver injury in mice. J. Food Drug Anal. 2015, 23, 310–317. [Google Scholar] [CrossRef] [PubMed]
- Hu, W.H.; Dai, D.K.; Zheng, B.Z.Y.; Duan, R.; Chan, G.K.L.; Dong, T.T.X.; Qin, Q.W.; Tsim, K.W.K. The binding of kaempferol-3-O-rutinoside to vascular endothelial growth factor potentiates anti-inflammatory efficiencies in lipopolysaccharide-treated mouse macrophage RAW264.7 cells. Phytomedicine 2021, 80, 153400. [Google Scholar] [CrossRef]
- Akamatsu, H.; Komura, J.; Asada, Y.; Miyachi, Y.; Niwa, Y. Inhibitory effect of azelaic acid on neutrophil functions: A possible cause for its efficacy in treating pathogenetically unrelated diseases. Arch. Dermatol. Res. 1991, 283, 162–166. [Google Scholar] [CrossRef]
- Jiang, Y.; Qin, Y.; Chandrapala, J.; Majzoobi, M.; Brennan, C.; Sun, J.; Zeng, X.A.; Sun, B. Investigation of interactions between Jiuzao glutelin with resveratrol, quercetin, curcumin, and azelaic and potential improvement on physicochemical properties and antioxidant activities. Food Chem. X 2024, 22, 101378. [Google Scholar] [CrossRef]
- Sieber, M.A.; Hegel, J.K.E. Azelaic acid: Properties and mode of action. Ski. Pharmacol. Physiol. 2013, 27, 9–17. [Google Scholar] [CrossRef]
- Choi, H.G.; Park, Y.M.; Lu, Y.; Chang, H.W.; Na, M.; Lee, S.H. Inhibition of prostaglandin D2 production by trihydroxy fatty acids isolated from Ulmus davidiana var. japonica. Phytother. Res. 2013, 27, 1376–1380. [Google Scholar] [CrossRef] [PubMed]
- Durg, S.; Veerapur, V.P.; Neelima, S.; Dhadde, S.B. Antidiabetic activity of Embelia ribes, embelin and its derivatives: A systematic review and meta-analysis. Biomed. Pharmacother. 2017, 86, 195–204. [Google Scholar] [CrossRef] [PubMed]
- Bai, X.; Wang, J.; Ding, S.; Yang, S.; Pei, B.; Yao, M.; Zhu, X.; Jiang, M.; Zhang, M.; Mu, W.; et al. Embelin protects against apoptosis and inflammation by regulating PI3K/Akt signaling in IL-1β-stimulated human nucleus pulposus cells. Tissue Cell 2023, 82, 102089. [Google Scholar] [CrossRef] [PubMed]
- Goal, A.; Raj, K.; Singh, S.; Arora, R. Protective effects of Embelin in Benzo[α]pyrene induced cognitive and memory impairment in experimental model of mice. Curr. Res. Neurobiol. 2024, 6, 100122. [Google Scholar] [CrossRef]
- Rajasekar, M.; Baskaran, P.; Mary, J.; Sivakumar, M.; Selvam, M. Revisiting diosmin for their potential biological properties and applications. Carbohydr. Polym. Technol. Appl. 2024, 7, 100419. [Google Scholar] [CrossRef]
- Mohtadi, S.; Shariati, S.; Mansouri, E.; Khodayar, M.J. Nephroprotective effect of diosmin against sodium arsenite-induced renal toxicity is mediated via attenuation of oxidative stress and inflammation in mice. Pestic. Biochem. Physiol. 2023, 197, 105652. [Google Scholar] [CrossRef]
- Zhao, J.; Zhang, M.; Zhang, H.; Wang, Y.; Chen, B.; Shao, J. Diosmin ameliorates LPS-induced depression-like behaviors in mice: Inhibition of inflammation and oxidative stress in the prefrontal cortex. Brain Res. Bull. 2024, 206, 110843. [Google Scholar] [CrossRef]
- Mustafa, S.; Akbar, M.; Khan, M.A.; Sunita, K.; Parveen, S.; Pawar, J.S.; Massey, S.; Agarwal, N.R.; Husain, S.A. Plant metabolite diosmin as the therapeutic agent in human diseases. Curr. Res. Pharmacol. Drug Discov. 2022, 3, 100122. [Google Scholar] [CrossRef] [PubMed]
- Fang, H.; Hu, X.; Wang, M.; Wan, W.; Yang, Q.; Sun, X.; Gu, Q.; Gao, X.; Wang, Z.; Gu, L.; et al. Anti-osmotic and antioxidant activities of gigantol from Dendrobium aurantiacum var. denneanum against cataractogenesis in galactosemic rats. J. Ethnopharmacol. 2015, 172, 238–246. [Google Scholar] [CrossRef] [PubMed]
- Chowdhury, R.; Bhuia, S.; Rakib, A.I.; Al Hasan, S.; Shill, M.C.; El-Nashar, H.A.S.; El-Shazly, M.; Islam, M.T. Gigantol, a promising natural drug for inflammation: A literature review and computational based study. Nat. Prod. Res. 2024, 1–17. [Google Scholar] [CrossRef]
- Wang, P.; Huang, S.; Hu, Z.; Yang, W.; Lan, Y.; Zhu, J. In situ formed anti-inflammatory hydrogel loading plasmid DNA encoding VEGF for burn wound healing. Acta Biomater. 2019, 100, 191–201. [Google Scholar] [CrossRef]
- Halim, M.; Halim, A. The effects of inflammation, aging and oxidative stress on the pathogenesis of diabetes mellitus (type 2 diabetes). Diabetes Metab. Syndr. Clin. Res. Rev. 2019, 13, 1165–1172. [Google Scholar] [CrossRef] [PubMed]
- de Lima Júnior, J.P.; Franco, R.R.; Saraiva, A.L.; Moraes, I.B.; Espindola, F.S. Anacardium humile St. Hil as a novel source of antioxidant, antiglycation and α-amylase inhibitors molecules with potential for management of oxidative stress and diabetes. J. Ethnopharmacol. 2021, 268, 113667. [Google Scholar] [CrossRef]
- Sampaio, B.L.; Edrada-Ebel, R.; Da Costa, F.B. Effect of the environment on the secondary metabolic profile of Tithonia diversifolia: A model for environmental metabolomics of plants. Sci. Rep. 2016, 6, 29265. [Google Scholar] [CrossRef] [PubMed]
- Sun, Q.; Wu, F.; Wu, W.; Yu, W.; Zhang, G.; Huang, X.; Hao, Y.; Luo, L. Identification and quality evaluation of Lushan Yunwu tea from different geographical origins based on metabolomics. Food Res. Int. 2024, 186, 114379. [Google Scholar] [CrossRef]
- Villaseñor, J.L. Checklist of the native vascular plants of Mexico. Rev. Mex. De Biodivers. 2016, 87, 559–902. [Google Scholar] [CrossRef]
- Wilkonson, L.; Friendly, M. The history of the cluster heat map. Am. Stat. 2008, 63, 179–184. [Google Scholar] [CrossRef]
- Gerry, C.J.; Hua, B.K.; Wawer, M.J.; Knowles, J.P.; Nelson, S.D., Jr.; Verho, O.; Dandapani, S.; Wagner, B.K.; Clemons, P.A.; Booker-Milburn, K.I.; et al. Real-time biological annotation of synthetic compounds. J. Am. Chem. Soc. 2016, 138, 8920–8927. [Google Scholar] [CrossRef]
- Auman, J.T.; Boorman, G.A.; Wilson, R.E.; Travlos, G.S.; Paules, R.S. Heat Map Visualization of high-density clinical chemistry data. Physiol. Genom. 2007, 31, 352–356. [Google Scholar] [CrossRef]
- Kolde, R. Pheatmap: Pretty Heatmaps, version 1.0.12; R. package; R Foundation for Statistical Computing: Vienna, Austria, 2019.
- Everitt, B. Cluster Analysis; Heinemann Educ. Books: London, UK, 1974. [Google Scholar]
- R Core Team. R: A Language and Environment for Statistical Computing; R Foundation for Statistical Computing: Vienna, Austria, 2023. [Google Scholar]






| Locality, Municipality | Voucher | Altitude | Habitat | Plant Part | Yield (%) |
|---|---|---|---|---|---|
| Cieneguilla, Santo Domingo Yanhuitlan | Solano 4246 OAX | 2409 | Oak-Pine Forest | Leaves | 24.3 ± 5.0 |
| pseudobulbs | 23.3 ± 3.0 | ||||
| El Molino, San Pedro y San Pablo Teposcolula | Solano s.n. OAX | 2411 | Oak-Pine Forest | Leaves | 25.0 ± 3.6 |
| pseudobulbs | 14.0 ± 1.0 | ||||
| Roaguia, San Lorenzo Albarradas | Solano 4441 OAX | 2450 | Oak-Pine Forest | Leaves | 30.0 ± 6.0 |
| pseudobulbs | 22.0 ± 4.3 | ||||
| San Sebastian de las Grutas, San Miguel Sola de Vega | Solano 4334 OAX | 1720 | Oak Forest | Leaves | 18.0 ± 6.4 |
| pseudobulbs | 15.0 ± 1.0 | ||||
| El Lazo, San Miguel Sola de Vega | Solano s.n. OAX | 1840 | Oak Forest | Leaves | 21.6 ± 1.5 |
| pseudobulbs | 12.0 ± 1.0 | ||||
| Amialtepec, Santa Catarina Juquila | Solano 1806 OAX | 2105 | Oak Forest | Leaves | 22.3 ± 7.3 |
| pseudobulbs | 19.3 ± 9.0 |
| PN | RT | m/z (M-H) | Error (ppm) | Fragments | Compound (Chemical Formula) * | Relative Intensity | |||||
|---|---|---|---|---|---|---|---|---|---|---|---|
| CIE | EMO | ROA | ELA | SSG | AMI | ||||||
| 1 | 0.6 | 179.0555 | 2.2 | 89.0225, 101.0233 | D-tagatose a,b (C6H12O6) | 15,932 | 19,041 | 35,079 | 21,016 | 21,294 | 12,347 |
| 2 | 0.7 | 191.0557 | 1.3 | 85.0293, 87.0078, 111.0443, 127.6945 | Quinic Acid b, [19,20] (C7H12O6) | 273,254 | 198,656 | 269,103 | 258,808 | 206,762 | 192,818 |
| 3 | 0.8 | 133.0140 | 0.6 | 115.0032 | Malic acid b, [20,21,22] (C4H6O5) | 214,624 | 148,194 | 185,426 | 109,841 | 165,901 | 102,223 |
| 4 | 1.1 | 191.0189 | 1.3 | 85.0290 | Isocitric acid b (C6H807) | 95,658 | 122,188 | 107,847 | 96,552 | 70,179 | 65,244 |
| 5 | 1.2 | 117.0191 | 1.1 | 73.0290, 99.0072 | Succinic acid b, [23] (C4H6O4) | 16,916 | 9855 | 15,878 | 23,167 | 8367 | 11,657 |
| 6 | 1.4 | 243.0609 | 2.4 | 110.0247 | Uridine b (C9H12N2O6) | 4501 | 5508 | 10,765 | 6992 | 8776 | 7766 |
| 7 | 2.3 | 164.0712 | 1.6 | 72.0072, 103.0539, 147.0442 | L-(-)-Phenylalanine a,b (C9H11NO2) | 10,384 | 6797 | 9201 | 11,228 | 6829 | 6067 |
| 8 | 2.7 | 282.0833 | 5.7 | 108.5347, 133.0157, 150.0429 | Guanosine a,b, [23] (C10H13N5O5) | 5940 | 5697 | 8539 | 8199 | 6524 | 6254 |
| 9 | 6.0 | 353.0867 | 3.4 | 173.0430, 179.0365, 191.0556 | Neochlorogenic acid b, [19,23] (C16H18O9) | 32,839 | 39,103 | 73,155 | 57,463 | 58,317 | 36,874 |
| 10 | 6.3 | 353.0866 | 3.3 | 173.0452, 179.0365, 191.0556 | Chlorogenic acid b, [24] (C16H18O9) | 82,543 | 82,525 | 184,816 | 144,387 | 145,486 | 92,587 |
| 11 | 6.5 | 609.1438 | 2.4 | 300.0266, 301.0335 | Rutin a,b, [19,24,25,26] (C27H30O16) | 184,308 | 162,646 | 266,057 | 201,362 | 96,138 | 164,073 |
| 12 | 6.6 | 593.1489 | 3.1 | 284.0314, 285.0393 | Kaempferol-3-O-rutinoside a,b (C27H30O15) | 244,814 | 282,177 | 345,170 | 356,051 | 286,492 | 236,781 |
| 13 | 6.8 | 187.0970 | 2.2 | 97.0653, 125.0963, 169.0889 | Azelaic acid b, [27] (C9H16O4) | 25,721 | 13,536 | 14,839 | 28,839 | 19,554 | 23,313 |
| 14 | 7.2 | 201.1127 | 3.7 | 139.1128, 183.1021 | Sebacic acid b, [19] (C10H18O4) | 20,350 | 18,634 | 19,024 | 27,785 | 22,903 | 22,182 |
| 15 | 7.8 | 327.2157 | 4.5 | 171.1023 | 9,12,13-Trihydroxy-10(E),15(Z)-octadecadienoic acid [19] (C18H32O5) | 4569 | 3034 | 6130 | 14,026 | 9583 | 6106 |
| 16 | 8.2 | 329.2321 | 2.5 | 171.1023, 229.1436 | Pinellic acid [27,28] (C18H34O5) | 9574 | 5869 | 7558 | 19,591 | 13,093 | 15,067 |
| 17 | 9.2 | 329.1383 | 3.9 | 179.0717 | Gibberellin A7 b (C19H22O5) | 11,912 | 26,421 | 19,198 | 16,877 | 14,109 | 27,180 |
| 18 | 11.0 | 309.2055 | 291.1951 197.1187 | Eicosenoic acid b, [29] (C20H38O2) | 5351 | 1621 | 4374 | 13,745 | 11,528 | 8779 | |
| 19 | 11.3 | 311.2215 | 4.1 | 293.2102 171.1012 185.1190 197.1171 | 9-hydroperoxy-10E,12Z-octadecadienoic acid b | 6665 | 5344 | 7237 | 22,682 | 19,019 | 12,549 |
| 20 | 11.5 | 293.2112 | 5.6 | 223.1685, 235.1680, 275.2013 | Embelin [27] (C17H26O4) | 123,583 | 26,104 | 19,527 | 171,609 | 128,598 | 105,675 |
| 21 | 11.8 | 295.2270 | 3.8 | 277.2161 278.2182 183.1384 195.1375 | 12,13-epoxy-9Z-octadecenoic acid b (C18H32O3) | 147,178 | 30,182 | 24,249 | 156,918 | 129,353 | 115,606 |
| PN | RT | m/z (M-H) | Error (ppm) | Fragments | Compound (Chemical Formula) * | Relative Intensity | |||||
|---|---|---|---|---|---|---|---|---|---|---|---|
| CIE | EMO | ROA | ELA | SSG | AMI | ||||||
| 1 | 0.6 | 179.0554 | 5.4 | 89.0225, 101.0233 | D-tagatose a,b,c (C6H11O6) | 101,469 | 80,866 | 76,466 | 69,493 | 50,654 | 49,727 |
| 2 | 0.7 | 191.0552 | 4.9 | 85.0293, 127.0396 | Quinic acid b, [19,20] (C7H11O6) | 67,473 | 59,443 | 65,657 | 62,586 | 41,841 | 67,841 |
| 3 | 0.8 | 133.0142 | 4.7 | 115.0032 | Malic acid b, [20,21,22] (C4H5O5) | 243,423 | 331,052 | 221,701 | 251,164 | 148,232 | 225,769 |
| 4 | 1.1 | 191.0189 | 1.3 | 85.0290 | Isocitric acid b (C6H8O7) | 15,627 | 21,045 | 11,672 | 18,533 | 5750 | 9828 |
| 5 | 1.2 | 117.0188 | 4.3 | 73.0290, 99.0072 | Succinic acid b, [23] (C4H6O4) | 9209 | 7648 | 12,577 | 6499 | 2721 | 2200 |
| 6 | 6.1 | 145.0499 | 3.6 | 83.0491, 101.0606 | 3-Methylglutaric acid a (C6H10O4) | 9759 | 12,854 | 13,009 | 11,827 | 12,204 | 10,093 |
| 7 | 6.1 | 359.0967 | 8.9 | 153.0550 197.0452 198.0479 | Deoxyloganic acid b (C16H24O9) | 5272 | 17,344 | 8526 | 17,829 | 15,064 | 6639 |
| 8 | 6.3 | 353.0861 | 3.4 | 173.0430, 179.0365, 191.0556 | Neoclorogénic acid b, [19,23] (C16H18O9) | 6892 | 12,576 | 13,998 | 15,489 | 7185 | 10,367 |
| 9 | 6.4 | 353.0854 | 5.6 | 173.0452, 179.0365, 191.0556 | Clorogénic acid b, [24] (C16H18O9) | 4149 | 11,438 | 12,090 | 13,169 | 6001 | 9235 |
| 10 | 6.5 | 609.1433 | 5.6 | 300.0266, 301.0335 | Rutin a,b, [19,24,25,26] (C27H30O16) | 15,281 | 32,907 | 32,777 | 45,907 | 16,529 | 19,530 |
| 11 | 6.6 | 607.1272 | 299.0148 300.0248 301.0338 607.1246 608.1348 609.1458 | Diosmin b, [30] (C28H32O15) | 9326 | 27,964 | 22,464 | 16,871 | 7442 | 7482 | |
| 12 | 6.8 | 187.0967 | 3.5 | 97.0653, 125.0963, 169.0889 | Azelaic acid b, [27] (C9H16O4) | 42,386 | 56,461 | 40,943 | 165,652 | 90,303 | 122,443 |
| 13 | 7.1 | 312.1231 | 2.2 | 148.0526 178.0502 297.0991 | Feruloyltyramine b (C18H19NO4) | 18,859 | 7459 | 952 | 1344 | 3131 | 7354 |
| 14 | 7.2 | 201.1125 | 2.8 | 139.1128, 183.1021 | Sebacic acid b, [19] (C10H18O4) | 29,726 | 40,137 | 28,181 | 97,495 | 55,532 | 55,222 |
| 15 | 8.2 | 329.2315 | 4.7 | 171.1023, 229.1436 | Pinellic acid [27,28] (C18H34O5) | 32,062 | 39,424 | 20,701 | 101,363 | 66,913 | 92,206 |
| 16 | 8.4 | 273.1119 | 3.6 | 121.0297 98.0359 137.0624 | Gigantol [31] (C16H18O4) | 13,688 | 10,737 | 16,754 | 37,417 | 36,557 | 9725 |
| 17 | 11.3 | 311.2215 | 4.1 | 293.2102 171.1012 185.1190 197.1171 | 9-hydroperoxy-10E,12Z-octadecadienoic acid b (C18H32O4) | 23,380 | 65,305 | 31,562 | 100,234 | 76,017 | 120,398 |
| 18 | 11.5 | 293.2112 | 5.6 | 223.1685, 235.1680, 275.2013 | Embelin [27] (C17H26O4) | 48,675 | 97,200 | 50,540 | 76,229 | 54,746 | 70,383 |
| 19 | 11.8 | 295.2270 | 3.8 | 277.2161 278.2182 183.1384 195.1375 | 12,13-epoxy-9Z-octadecenoic acid b (C18H32O3) | 355,025 | 564,410 | 245,784 | 382,412 | 343,826 | 405,753 |
| 20 | 11.9 | 311.2212 | 4.1 | 293.2102 113.0966 195.1376 | 13-Hydroperoxyoctadeca-9,11-dienoic acid b (C18H32O4) | 47,923 | 327,127 | 353,295 | 780,595 | 593,111 | 894,679 |
| Compound | Type of Compound | Locality with Higher Relative Intensity | Biological Activity (Reference) | |
|---|---|---|---|---|
| Leaves | Pseudobulbs | |||
| Quinic Acid | Carboxylic acid, cyclitol | Cieneguilla | Amialtepec | Anti-inflammatory [32] |
| Uridine | Pyrimidine nucleoside | Roaguia | - | Anti-inflammatory [33] |
| Guanosine | Purine nucleoside | Roaguia | - | Anti-inflammatory [33] Antioxidant [34] |
| Neochlorogenic acid | Phenolic acid | Roaguia | El Lazo | Anti-inflammatory [35,36] Anti-inflammatory and Antioxidant [37] |
| Chlorogenic acid | Phenolic acid | Roaguia | El Lazo | Improves glucose metabolism [38,39] Anti-inflammatory [35,36,40] Antioxidant [41,42] |
| Rutin | Flavonoid glycoside | Roaguia | El Lazo | Improves glucose metabolism [43] Antioxidant and Anti-inflammatory [44,45] Antioxidant [46] |
| Kaempferol-3-O-rutinoside | Flavonoid glycoside | El Lazo | - | Antioxidant [47] Anti-inflammatory [48] |
| Azelaic acid | Dicarboxylic acid | El Lazo | El Lazo | Antioxidant [49,50] Anti-inflammatory [51] |
| Pinellic acid | Trihydroxyoctadecenoic acid | El Lazo | El Lazo | Anti-inflammatory [52] |
| Embelin | Benzoquinone | El Lazo | El Molino | Improves glucose metabolism [53] Anti-inflammatory [54] Antioxidant and Anti-inflammatory [55] |
| Diosmin | Flavonoid glycoside | - | El Molino | Improves glucose metabolism and Anti-inflammatory [56] Antioxidant and Anti-inflammatory [57,58] Improves glucose metabolism, Anti-inflammatory and Antioxidant [59] |
| Gigantol | Bibenzyl | - | El Lazo | Anti-inflammatory [60,61] |
Disclaimer/Publisher’s Note: The statements, opinions and data contained in all publications are solely those of the individual author(s) and contributor(s) and not of MDPI and/or the editor(s). MDPI and/or the editor(s) disclaim responsibility for any injury to people or property resulting from any ideas, methods, instructions or products referred to in the content. |
© 2025 by the authors. Licensee MDPI, Basel, Switzerland. This article is an open access article distributed under the terms and conditions of the Creative Commons Attribution (CC BY) license (https://creativecommons.org/licenses/by/4.0/).
Share and Cite
Barragán-Zarate, G.S.; Pérez-López, B.A.; Cuéllar-Martínez, M.; Solano, R.; Lagunez-Rivera, L. Chemical Variation of Leaves and Pseudobulbs in Prosthechea karwinskii (Orchidaceae) in Oaxaca, Mexico. Plants 2025, 14, 608. https://doi.org/10.3390/plants14040608
Barragán-Zarate GS, Pérez-López BA, Cuéllar-Martínez M, Solano R, Lagunez-Rivera L. Chemical Variation of Leaves and Pseudobulbs in Prosthechea karwinskii (Orchidaceae) in Oaxaca, Mexico. Plants. 2025; 14(4):608. https://doi.org/10.3390/plants14040608
Chicago/Turabian StyleBarragán-Zarate, Gabriela Soledad, Beatriz Adriana Pérez-López, Manuel Cuéllar-Martínez, Rodolfo Solano, and Luicita Lagunez-Rivera. 2025. "Chemical Variation of Leaves and Pseudobulbs in Prosthechea karwinskii (Orchidaceae) in Oaxaca, Mexico" Plants 14, no. 4: 608. https://doi.org/10.3390/plants14040608
APA StyleBarragán-Zarate, G. S., Pérez-López, B. A., Cuéllar-Martínez, M., Solano, R., & Lagunez-Rivera, L. (2025). Chemical Variation of Leaves and Pseudobulbs in Prosthechea karwinskii (Orchidaceae) in Oaxaca, Mexico. Plants, 14(4), 608. https://doi.org/10.3390/plants14040608

