Genome-Wide Identification and Expression Analysis of CAMTA Genes in Cassava Under Abiotic Stresses
Abstract
1. Introduction
2. Results
2.1. Identification and Basic Characteristics of MeCAMTA Genes
2.2. Phylogenetic Construction of the MeCAMTA Gene Family
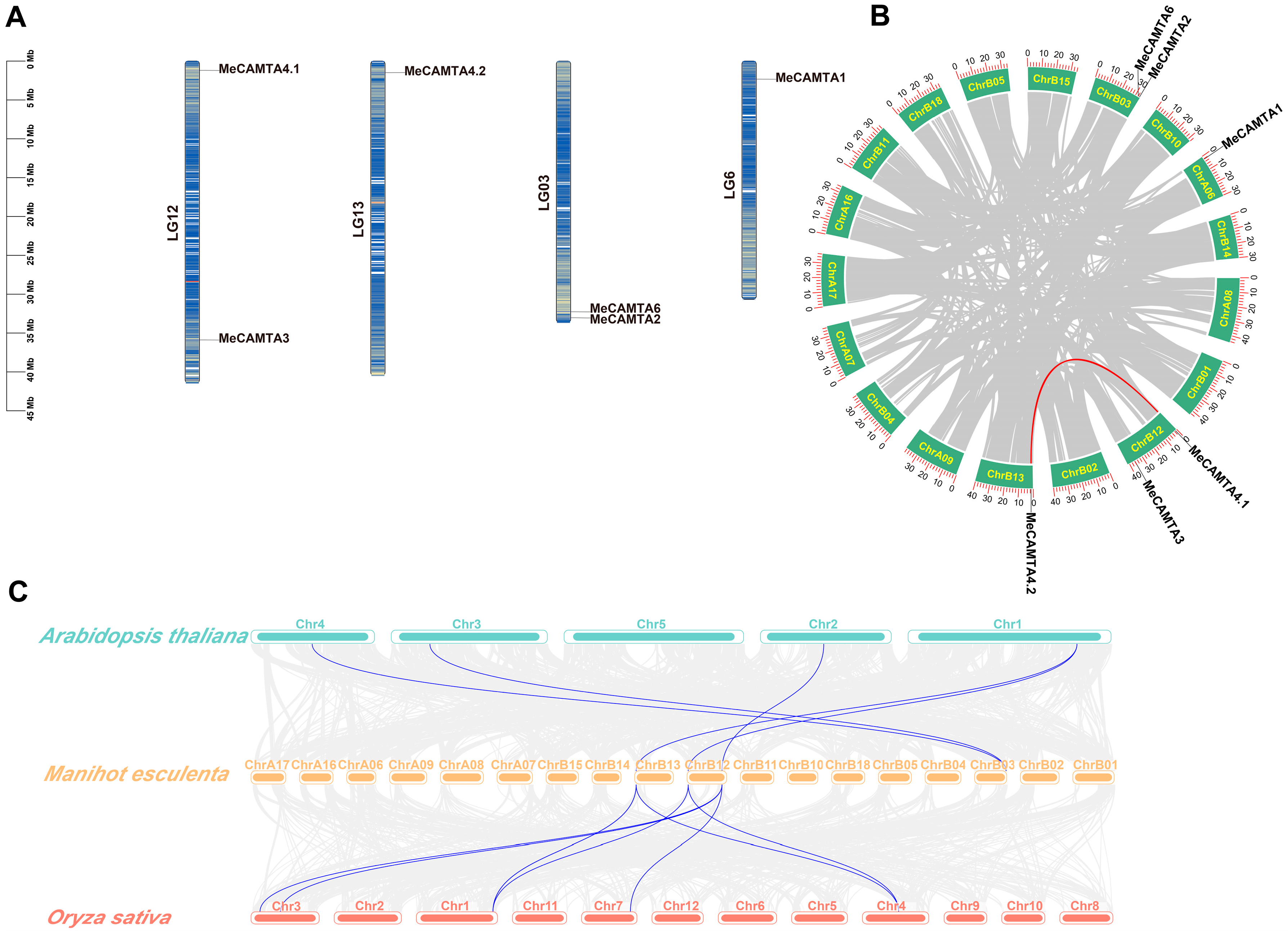
2.3. Chromosomal Localization and Homology Analysis of MeCAMTAs
2.4. Structural Features of the MeCAMTA Gene Family
2.5. Analysis of Cis-Acting Elements in MeCAMTAs
2.6. Predicted Protein–Protein Interaction Network of MeCAMTAs
2.7. Tissue-Specific Expression Profiles of MeCAMTA Genes
2.8. Expression Analysis of MeCAMTAs Under Different Treatments
2.9. Phenotype and Expression Patterns of MeCAMTA Genes in Cassava Under Drought Stress
3. Discussion
4. Materials and Methods
4.1. Identification of Cassava CAMTA Gene Family Members and Analysis of Their Physicochemical Properties
4.2. Phylogenetic Analysis of MeCAMTAs
4.3. Chromosome Localization and Homology Analysis
4.4. Conserved Motifs, Functional Domains, and Gene Structure Analysis
4.5. Promoter Cis-Acting Element Analysis
4.6. Protein–Protein Interaction Network Prediction
4.7. Plant Materials and Stress Treatments
4.8. RNA Extraction, cDNA Synthesis, and qRT-PCR Analysis
5. Conclusions
Supplementary Materials
Author Contributions
Funding
Data Availability Statement
Conflicts of Interest
References
- Chisenga, S.M.; Workneh, T.S.; Bultosa, G.; Alimi, B.A. Progress in research and applications of cassava flour and starch: A review. J. Food Sci. Technol. 2019, 56, 2799–2813. [Google Scholar] [CrossRef] [PubMed]
- Yating, F.; Yijie, Z.; Nanfang, L.; Yinhua, C.; Kai, L. Diversity of entophytic bacteria in different tissues of cassava. J. Trop. Biol. 2024, 15, 141–149. [Google Scholar]
- Otun, S.; Escrich, A.; Achilonu, I.; Rauwane, M.; Lerma-Escalera, J.A.; Morones-Ramírez, J.R.; Rios-Solis, L. The future of cassava in the era of biotechnology in Southern Africa. Crit. Rev. Biotechnol. 2023, 43, 594–612. [Google Scholar] [CrossRef] [PubMed]
- Abotbina, W.; Sapuan, S.M.; Ilyas, R.A.; Sultan, M.T.H.; Alkbir, M.F.M.; Sulaiman, S.; Harussani, M.M.; Bayraktar, E. Recent Developments in Cassava (Manihot esculenta) Based Biocomposites and Their Potential Industrial Applications: A Comprehensive Review. Materials 2022, 15, 6992. [Google Scholar] [CrossRef]
- Mohidin, S.; Moshawih, S.; Hermansyah, A.; Asmuni, M.I.; Shafqat, N.; Ming, L.C. Cassava (Manihot esculenta Crantz): A Systematic Review for the Pharmacological Activities, Traditional Uses, Nutritional Values, and Phytochemistry. J. Evid. Based Integr. Med. 2023, 28, 2515690x231206227. [Google Scholar] [CrossRef]
- Yang, Y.; Li, J.; Yao, M.; Chen, S. Genome-Wide Identification of CAMTA Gene Family in Oat (Avena sativa) and Expression Analysis under Various Abiotic Stresses. Agronomy 2024, 14, 2053. [Google Scholar] [CrossRef]
- Zhu, J.K. Abiotic Stress Signaling and Responses in Plants. Cell 2016, 167, 313–324. [Google Scholar] [CrossRef]
- Lecourieux, D.; Ranjeva, R.; Pugin, A. Calcium in plant defence-signalling pathways. New Phytol. 2006, 171, 249–269. [Google Scholar] [CrossRef]
- Reddy, A.S.; Ali, G.S.; Celesnik, H.; Day, I.S. Coping with stresses: Roles of calcium- and calcium/calmodulin-regulated gene expression. Plant Cell 2011, 23, 2010–2032. [Google Scholar] [CrossRef]
- Reddy, A.S. Calcium: Silver bullet in signaling. Plant Sci. 2001, 160, 381–404. [Google Scholar] [CrossRef]
- Pirayesh, N.; Giridhar, M.; Ben Khedher, A.; Vothknecht, U.C.; Chigri, F. Organellar calcium signaling in plants: An update. Biochim. Biophys. Acta Mol. Cell Res. 2021, 1868, 118948. [Google Scholar] [CrossRef]
- Luan, S. The CBL-CIPK network in plant calcium signaling. Trends Plant Sci. 2009, 14, 37–42. [Google Scholar] [CrossRef]
- Kim, M.C.; Chung, W.S.; Yun, D.-J.; Cho, M.J. Calcium and Calmodulin-Mediated Regulation of Gene Expression in Plants. Mol. Plant 2009, 2, 13–21. [Google Scholar] [CrossRef]
- Du, L.; Yang, T.; Puthanveettil, S.V.; Poovaiah, B. Decoding of calcium signal through calmodulin: Calmodulin-binding proteins in plants. In Coding and Decoding of Calcium Signals in Plants; Springer: Berlin/Heidelberg, Germany, 2011; pp. 177–233. [Google Scholar]
- Zeng, H.; Xu, L.; Singh, A.; Wang, H.; Du, L.; Poovaiah, B.W. Involvement of calmodulin and calmodulin-like proteins in plant responses to abiotic stresses. Front. Plant Sci. 2015, 6, 600. [Google Scholar] [CrossRef] [PubMed]
- Snedden, W.A.; Fromm, H. Calmodulin as a versatile calcium signal transducer in plants. New Phytol. 2001, 151, 35–66. [Google Scholar] [CrossRef]
- Bouché, N.; Yellin, A.; Snedden, W.A.; Fromm, H. Plant-specific calmodulin-binding proteins. Annu. Rev. Plant Biol. 2005, 56, 435–466. [Google Scholar] [CrossRef] [PubMed]
- Zeng, H.; Zhu, Q.; Yuan, P.; Yan, Y.; Yi, K.; Du, L. Calmodulin and calmodulin-like protein-mediated plant responses to biotic stresses. Plant Cell Environ. 2023, 46, 3680–3703. [Google Scholar] [CrossRef]
- Rahman, H.; Yang, J.; Xu, Y.P.; Munyampundu, J.P.; Cai, X.Z. Phylogeny of Plant CAMTAs and Role of AtCAMTAs in Nonhost Resistance to Xanthomonas oryzae pv. oryzae. Front. Plant Sci. 2016, 7, 177. [Google Scholar] [CrossRef]
- Kim, Y.; Park, S.; Gilmour, S.J.; Thomashow, M.F. Roles of CAMTA transcription factors and salicylic acid in configuring the low-temperature transcriptome and freezing tolerance of Arabidopsis. Plant J. 2013, 75, 364–376. [Google Scholar] [CrossRef]
- Pandey, N.; Ranjan, A.; Pant, P.; Tripathi, R.K.; Ateek, F.; Pandey, H.P.; Patre, U.V.; Sawant, S.V. CAMTA 1 regulates drought responses in Arabidopsis thaliana. BMC Genom. 2013, 14, 216. [Google Scholar] [CrossRef] [PubMed]
- Meenakshi; Kumar, A.; Kumar, V.; Dubey, A.K.; Narayan, S.; Sawant, S.V.; Pande, V.; Shirke, P.A.; Sanyal, I. CAMTA transcription factor enhances salinity and drought tolerance in chickpea (Cicer arietinum L.). Plant Cell Tissue Organ Cult. (PCTOC) 2022, 148, 319–330. [Google Scholar] [CrossRef]
- Du, L.; Ali, G.S.; Simons, K.A.; Hou, J.; Yang, T.; Reddy, A.S.; Poovaiah, B.W. Ca2+/calmodulin regulates salicylic-acid-mediated plant immunity. Nature 2009, 457, 1154–1158. [Google Scholar] [CrossRef] [PubMed]
- Yang, T.; Poovaiah, B.W. An early ethylene up-regulated gene encoding a calmodulin-binding protein involved in plant senescence and death. J. Biol. Chem. 2000, 275, 38467–38473. [Google Scholar] [CrossRef] [PubMed]
- Bouché, N.; Scharlat, A.; Snedden, W.; Bouchez, D.; Fromm, H. A novel family of calmodulin-binding transcription activators in multicellular organisms. J. Biol. Chem. 2002, 277, 21851–21861. [Google Scholar] [CrossRef]
- Choi, M.S.; Kim, M.C.; Yoo, J.H.; Moon, B.C.; Koo, S.C.; Park, B.O.; Lee, J.H.; Koo, Y.D.; Han, H.J.; Lee, S.Y.; et al. Isolation of a calmodulin-binding transcription factor from rice (Oryza sativa L.). J. Biol. Chem. 2005, 280, 40820–40831. [Google Scholar] [CrossRef]
- Yang, T.; Peng, H.; Whitaker, B.D.; Conway, W.S. Characterization of a calcium/calmodulin-regulated SR/CAMTA gene family during tomato fruit development and ripening. BMC Plant Biol. 2012, 12, 19. [Google Scholar] [CrossRef]
- Shangguan, L.; Wang, X.; Leng, X.; Liu, D.; Ren, G.; Tao, R.; Zhang, C.; Fang, J. Identification and bioinformatic analysis of signal responsive/calmodulin-binding transcription activators gene models in Vitis vinifera. Mol. Biol. Rep. 2014, 41, 2937–2949. [Google Scholar] [CrossRef]
- Yue, R.; Lu, C.; Sun, T.; Peng, T.; Han, X.; Qi, J.; Yan, S.; Tie, S. Identification and expression profiling analysis of calmodulin-binding transcription activator genes in maize (Zea mays L.) under abiotic and biotic stresses. Front. Plant Sci. 2015, 6, 576. [Google Scholar] [CrossRef]
- Finkler, A.; Ashery-Padan, R.; Fromm, H. CAMTAs: Calmodulin-binding transcription activators from plants to human. FEBS Lett. 2007, 581, 3893–3898. [Google Scholar] [CrossRef]
- Yang, F.; Dong, F.S.; Hu, F.H.; Liu, Y.W.; Chai, J.F.; Zhao, H.; Lv, M.Y.; Zhou, S. Genome-wide identification and expression analysis of the calmodulin-binding transcription activator (CAMTA) gene family in wheat (Triticum aestivum L.). BMC Genet. 2020, 21, 105. [Google Scholar] [CrossRef]
- Zhou, W.; Du, J.; Jiao, R.; Wang, X.; Fang, T.; Huang, G. Genome-wide identification of CAMTA gene family in teak (Tectona grandis) and functional characterization of TgCAMTA1 and TgCAMTA3 in cold tolerance. BMC Plant Biol. 2025, 25, 35. [Google Scholar] [CrossRef]
- Schmitz, R.J.; Grotewold, E.; Stam, M. Cis-regulatory sequences in plants: Their importance, discovery, and future challenges. Plant Cell 2022, 34, 718–741. [Google Scholar] [CrossRef] [PubMed]
- Shkolnik, D.; Finkler, A.; Pasmanik-Chor, M.; Fromm, H. CALMODULIN-BINDING TRANSCRIPTION ACTIVATOR 6: A Key Regulator of Na(+) Homeostasis during Germination. Plant Physiol. 2019, 180, 1101–1118. [Google Scholar] [CrossRef] [PubMed]
- Qiao, B.; Zhang, Q.; Liu, D.; Wang, H.; Yin, J.; Wang, R.; He, M.; Cui, M.; Shang, Z.; Wang, D.; et al. A calcium-binding protein, rice annexin OsANN1, enhances heat stress tolerance by modulating the production of H2O2. J. Exp. Bot. 2015, 66, 5853–5866. [Google Scholar] [CrossRef]
- Yuan, J.; Shen, C.; Chen, B.; Shen, A.; Li, X. Genome-Wide Characterization and Expression Analysis of CAMTA Gene Family Under Salt Stress in Cucurbita moschata and Cucurbita maxima. Front. Genet. 2021, 12, 647339. [Google Scholar] [CrossRef] [PubMed]
- Wang, D.; Wu, X.; Gao, S.; Zhang, S.; Wang, W.; Fang, Z.; Liu, S.; Wang, X.; Zhao, C.; Tang, Y. Systematic Analysis and Identification of Drought-Responsive Genes of the CAMTA Gene Family in Wheat (Triticum aestivum L.). Int. J. Mol. Sci. 2022, 23, 4542. [Google Scholar] [CrossRef]
- Zhang, J.; Pan, X.; Ge, T.; Yi, S.; Lv, Q.; Zheng, Y.; Ma, Y.; Liu, X.; Xie, R. Genome-wide identification of citrus CAMTA genes and their expression analysis under stress and hormone treatments. J. Hortic. Sci. Biotechnol. 2019, 94, 331–340. [Google Scholar] [CrossRef]
- Leng, X.; Han, J.; Wang, X.; Zhao, M.; Sun, X.; Wang, C.; Fang, J. Characterization of a Calmodulin-binding Transcription Factor from Strawberry (Fragaria × ananassa). Plant Genome 2015, 8, plantgenome2014.2008.0039. [Google Scholar] [CrossRef]
- Xu, X.D.; Zhao, R.P.; Xiao, L.; Lu, L.; Gao, M.; Luo, Y.H.; Zhou, Z.W.; Ye, S.Y.; Qian, Y.Q.; Fan, B.L.; et al. Telomere-to-telomere assembly of cassava genome reveals the evolution of cassava and divergence of allelic expression. Hortic. Res. 2023, 10, uhad200. [Google Scholar] [CrossRef]
- Goodstein, D.M.; Shu, S.; Howson, R.; Neupane, R.; Hayes, R.D.; Fazo, J.; Mitros, T.; Dirks, W.; Hellsten, U.; Putnam, N.; et al. Phytozome: A comparative platform for green plant genomics. Nucleic Acids Res. 2012, 40, D1178–D1186. [Google Scholar] [CrossRef]
- Jiazhi, L.; Yan, L.; Jing, L.; Wen, C.; Bangzhen, P.; Aizhong, L.; ZengFu, X.; Wei, X.; Changning, L. EupDB: An integrative and comprehensive functional genomics data hub for Euphorbiaceae plants. Plant Commun. 2023, 5, 100683. [Google Scholar] [CrossRef]
- Chen, C.; Chen, H.; Zhang, Y.; Thomas, H.R.; Frank, M.H.; He, Y.; Xia, R. TBtools: An Integrative Toolkit Developed for Interactive Analyses of Big Biological Data. Mol. Plant 2020, 13, 1194–1202. [Google Scholar] [CrossRef]
- Mistry, J.; Chuguransky, S.; Williams, L.; Qureshi, M.; Salazar, G.A.; Sonnhammer, E.L.L.; Tosatto, S.C.E.; Paladin, L.; Raj, S.; Richardson, L.J.; et al. Pfam: The protein families database in 2021. Nucleic Acids Res. 2021, 49, D412–D419. [Google Scholar] [CrossRef] [PubMed]
- Noman, M.; Aysha, J.; Ketehouli, T.; Yang, J.; Du, L.; Wang, F.; Li, H. Calmodulin binding transcription activators: An interplay between calcium signalling and plant stress tolerance. J. Plant Physiol. 2021, 256, 153327. [Google Scholar] [CrossRef]
- Jin, B.; Hu, X.; Li, N.; Li, X.; Chen, Z.; Zhao, X.; Wu, X. Genome-Wide Identification and Expression Pattern of the NAC Gene Family in Panax notoginseng. Genes 2025, 16, 320. [Google Scholar] [CrossRef] [PubMed]
- Wilkins, M.R.; Gasteiger, E.; Bairoch, A.; Sanchez, J.C.; Williams, K.L.; Appel, R.D.; Hochstrasser, D.F. Protein identification and analysis tools in the ExPASy server. Methods Mol. Biol. 1999, 112, 531–552. [Google Scholar]
- Chou, K.C.; Shen, H.B. Cell-PLoc: A package of Web servers for predicting subcellular localization of proteins in various organisms. Nat. Protoc. 2008, 3, 153–162. [Google Scholar] [CrossRef]
- Tamura, K.; Stecher, G.; Kumar, S. MEGA11: Molecular Evolutionary Genetics Analysis Version 11. Mol. Biol. Evol. 2021, 38, 3022–3027. [Google Scholar] [CrossRef] [PubMed]
- Letunic, I.; Bork, P. Interactive Tree Of Life (iTOL) v5: An online tool for phylogenetic tree display and annotation. Nucleic Acids Res. 2021, 49, W293–W296. [Google Scholar] [CrossRef]
- Wang, Y.; Tang, H.; Debarry, J.D.; Tan, X.; Li, J.; Wang, X.; Lee, T.H.; Jin, H.; Marler, B.; Guo, H.; et al. MCScanX: A toolkit for detection and evolutionary analysis of gene synteny and collinearity. Nucleic Acids Res. 2012, 40, e49. [Google Scholar] [CrossRef]
- Bailey, T.L.; Boden, M.; Buske, F.A.; Frith, M.; Grant, C.E.; Clementi, L.; Ren, J.; Li, W.W.; Noble, W.S. MEME SUITE: Tools for motif discovery and searching. Nucleic Acids Res. 2009, 37, W202–W208. [Google Scholar] [CrossRef] [PubMed]
- Lescot, M.; Déhais, P.; Thijs, G.; Marchal, K.; Moreau, Y.; Van de Peer, Y.; Rouzé, P.; Rombauts, S. PlantCARE, a database of plant cis-acting regulatory elements and a portal to tools for in silico analysis of promoter sequences. Nucleic Acids Res. 2002, 30, 325–327. [Google Scholar] [CrossRef] [PubMed]
- Szklarczyk, D.; Gable, A.L.; Lyon, D.; Junge, A.; Wyder, S.; Huerta-Cepas, J.; Simonovic, M.; Doncheva, N.T.; Morris, J.H.; Bork, P.; et al. STRING v11: Protein-protein association networks with increased coverage, supporting functional discovery in genome-wide experimental datasets. Nucleic Acids Res. 2019, 47, D607–D613. [Google Scholar] [CrossRef]
- Su, G.; Morris, J.H.; Demchak, B.; Bader, G.D. Biological network exploration with Cytoscape 3. Curr. Protoc. Bioinform. 2014, 47, 8.13.11–8.13.24. [Google Scholar] [CrossRef]
- Livak, K.J.; Schmittgen, T.D. Analysis of relative gene expression data using real-time quantitative PCR and the 2(-Delta Delta C(T)) Method. Methods 2001, 25, 402–408. [Google Scholar] [CrossRef] [PubMed]










| Gene Name | Gene ID | Length | MW | pI | GRAVY | Instability Index | Subcellular Localization |
|---|---|---|---|---|---|---|---|
| MeCAMTA1 | DescChrA06G00699830.1 | 1075 | 120,146.68 | 5.51 | −0.499 | 52.60 | Nucleus |
| MeCAMTA2 | DescChrB03G00619160.1 | 991 | 111,272.25 | 6.99 | −0.533 | 40.13 | Nucleus |
| MeCAMTA4.1 | DescChrB12G00091490.1 | 985 | 110,248.97 | 5.49 | −0.571 | 45.02 | Nucleus |
| MeCAMTA3 | DescChrB12G00106750.1 | 1079 | 120,796.47 | 5.94 | −0.540 | 40.94 | Nucleus |
| MeCAMTA4.2 | DescChrB13G00136590.1 | 991 | 111,101.60 | 5.62 | −0.510 | 47.43 | Nucleus |
| MeCAMTA6 | DescChrB03G00618330.1 | 925 | 104,769.73 | 6.67 | −0.429 | 38.65 | Nucleus |
Disclaimer/Publisher’s Note: The statements, opinions and data contained in all publications are solely those of the individual author(s) and contributor(s) and not of MDPI and/or the editor(s). MDPI and/or the editor(s) disclaim responsibility for any injury to people or property resulting from any ideas, methods, instructions or products referred to in the content. |
© 2025 by the authors. Licensee MDPI, Basel, Switzerland. This article is an open access article distributed under the terms and conditions of the Creative Commons Attribution (CC BY) license (https://creativecommons.org/licenses/by/4.0/).
Share and Cite
Yu, F.; Lin, C.; Xie, X.; Yu, X.; Guo, X. Genome-Wide Identification and Expression Analysis of CAMTA Genes in Cassava Under Abiotic Stresses. Plants 2025, 14, 3743. https://doi.org/10.3390/plants14243743
Yu F, Lin C, Xie X, Yu X, Guo X. Genome-Wide Identification and Expression Analysis of CAMTA Genes in Cassava Under Abiotic Stresses. Plants. 2025; 14(24):3743. https://doi.org/10.3390/plants14243743
Chicago/Turabian StyleYu, Feilong, Chenyu Lin, Xianhai Xie, Xiaohui Yu, and Xin Guo. 2025. "Genome-Wide Identification and Expression Analysis of CAMTA Genes in Cassava Under Abiotic Stresses" Plants 14, no. 24: 3743. https://doi.org/10.3390/plants14243743
APA StyleYu, F., Lin, C., Xie, X., Yu, X., & Guo, X. (2025). Genome-Wide Identification and Expression Analysis of CAMTA Genes in Cassava Under Abiotic Stresses. Plants, 14(24), 3743. https://doi.org/10.3390/plants14243743
