Identification of the Granule-Bound Starch Synthase (GBSS) Genes Involved in Amylose Biosynthesis in Tartary Buckwheat (Fagopyrum tataricum (L.) Gaertn.)
Abstract
1. Introduction
2. Results
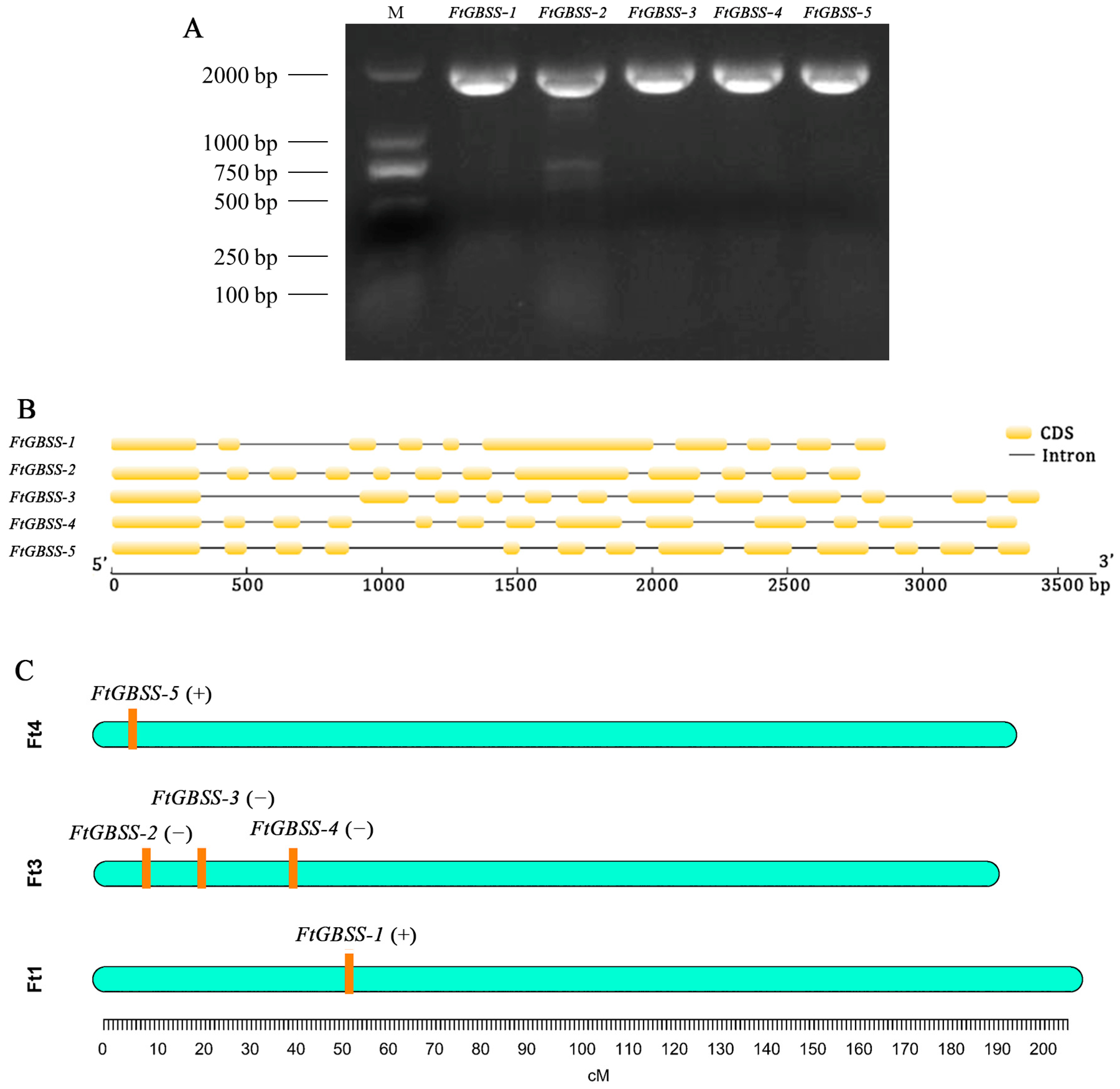
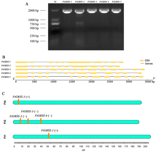
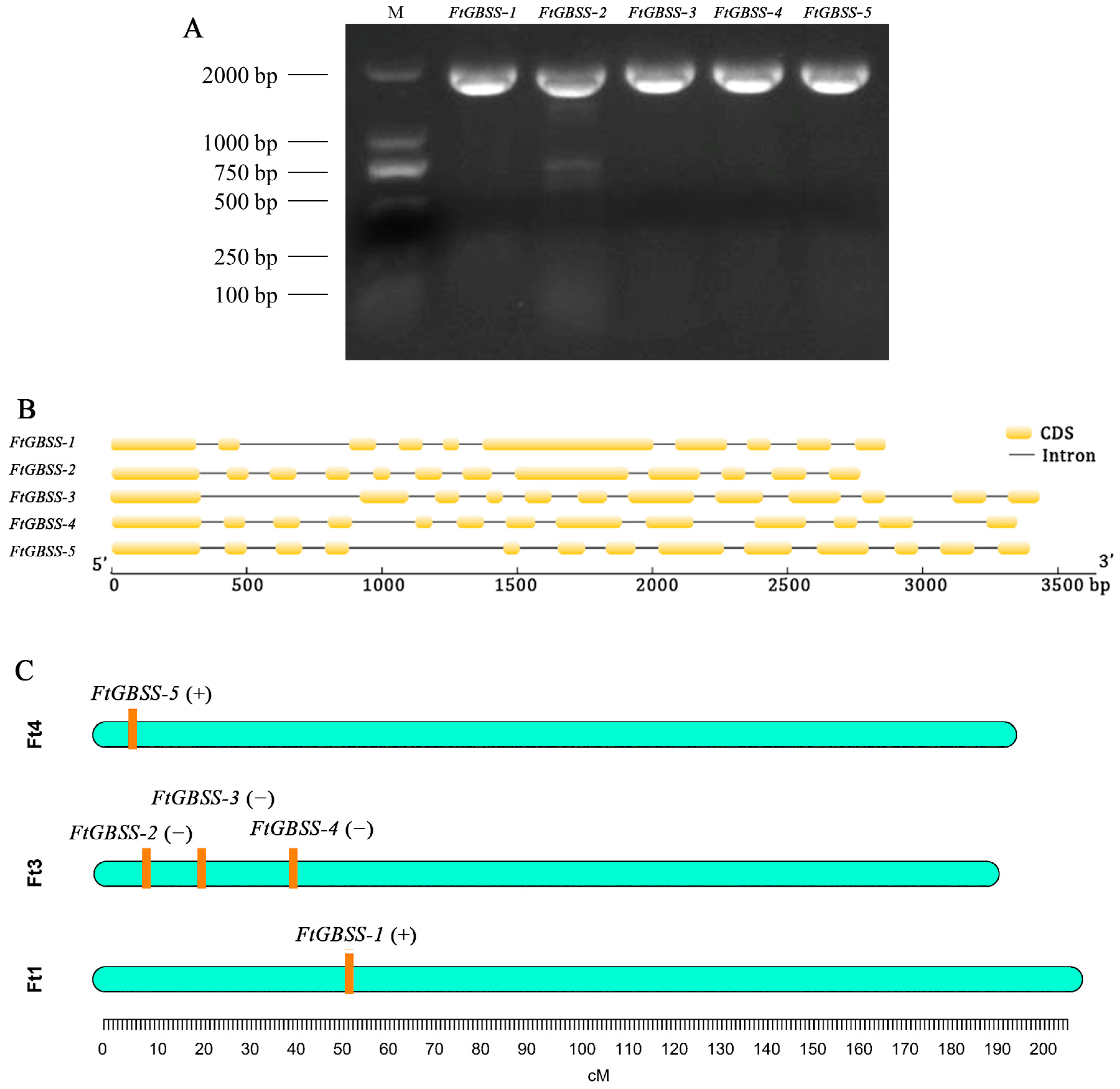
2.1. Gene Identification and Gene Structure Analysis of the FtGBSS Genes
2.2. Amino Acids Analysis and Phylogenetic Tree Construction of the FtGBSS Proteins
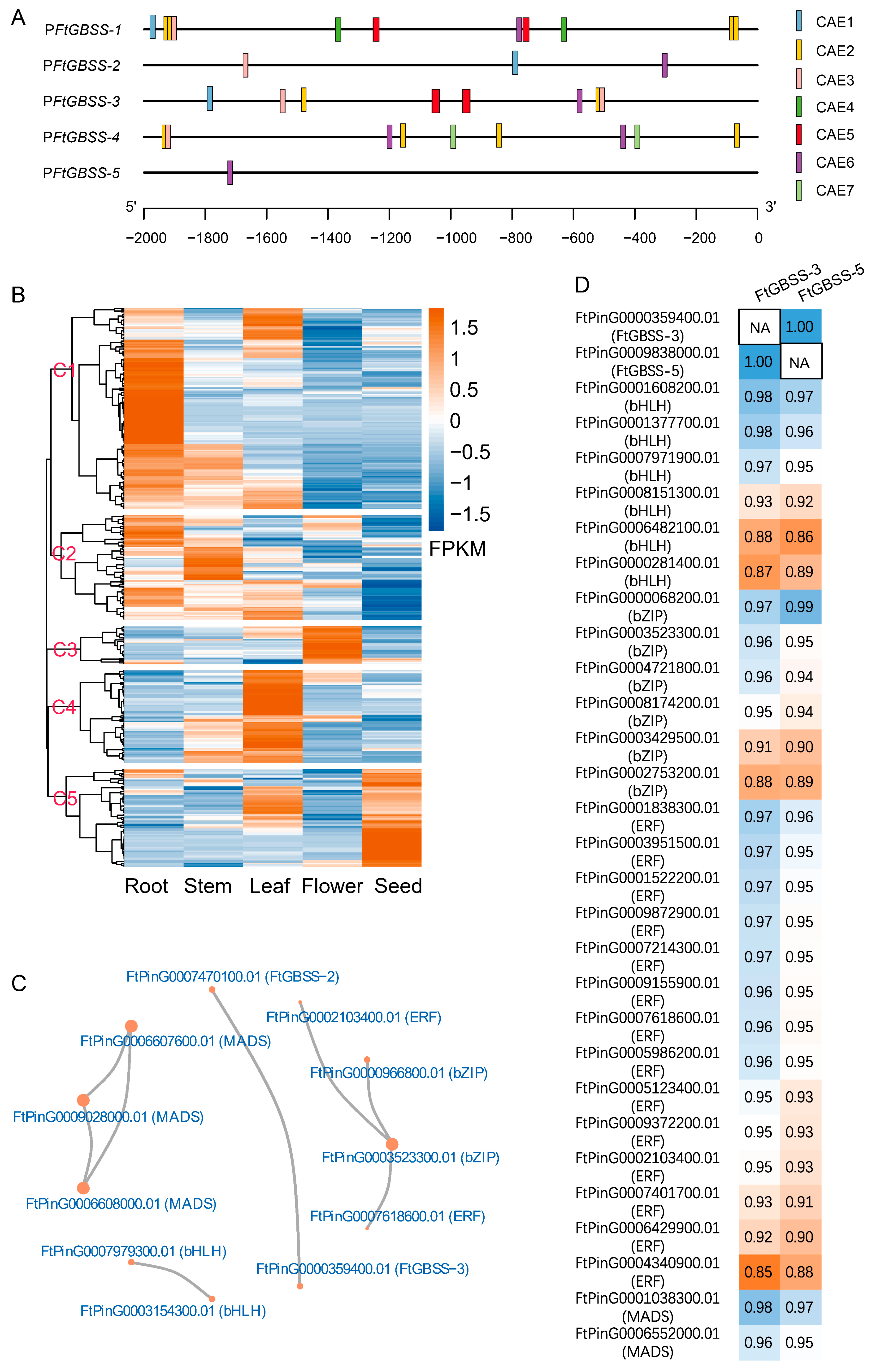
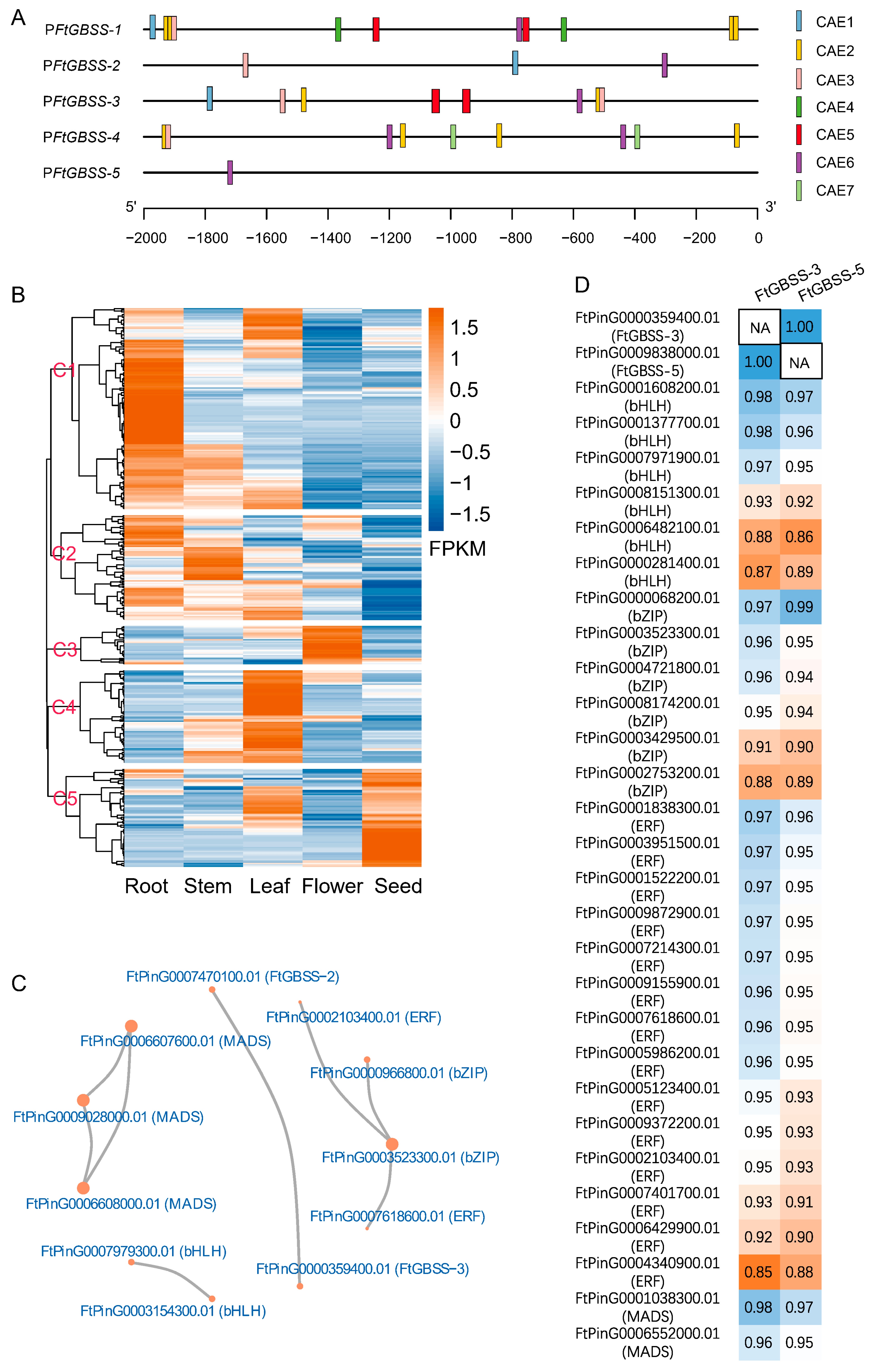
2.3. Expression Analysis of Five FtGBSS Genes in Tartary Buckwheat
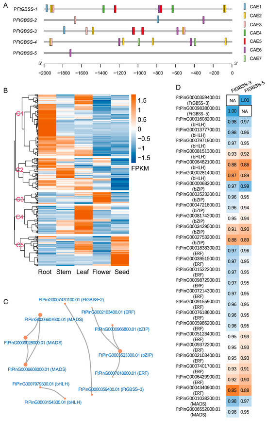
2.4. Cis Acting Elements (CAEs) Analyses on the Promoters of FtGBSSs and Identification of the Potential Binding Transcription Factors (TFs)
2.5. Heterologous Transformation of FtGBSS-5 Increases the Amylose Content in Rice
3. Discussion
4. Materials and Methods
4.1. Plant Planting and Sampling
4.2. Identificaioni and Bioinformatics Analyses of FtGBSSs
4.3. RNA Extractio, Cloning and qRT-PCR Analyses of FtGBSSs
4.4. Promoter Analysis and Identification of Interacting TFs
4.5. Heterologous Transformation of FtGBSS-5 into Rice and Starch Content Determination
5. Conclusions
Author Contributions
Funding
Data Availability Statement
Acknowledgments
Conflicts of Interest
References
- Skřivan, P.; Chrpová, D.; Klitschová, B.; Švec, I.; Sluková, M. Buckwheat Flour (Fagopyrum esculentum Moench)—A Contemporary View on the Problems of Its Production for Human Nutrition. Foods 2023, 12, 3055. [Google Scholar] [CrossRef]
- Zargar, S.M.; Manzoor, M.; Bhat, B.; Wani, A.B.; Sofi, P.A.; Sudan, J.; Ebinezer, L.B.; Dall’Acqua, S.; Peron, G.; Masi, A. Metabolic-GWAS provides insights into genetic architecture of seed metabolome in buckwheat. BMC Plant Biol. 2023, 23, 373. [Google Scholar] [CrossRef] [PubMed]
- Zhang, L.; Li, X.; Ma, B.; Gao, Q.; Du, H.; Han, Y.; Li, Y.; Cao, Y.; Qi, M.; Zhu, Y.; et al. The Tartary Buckwheat Genome Provides Insights into Rutin Biosynthesis and Abiotic Stress Tolerance. Mol. Plant 2017, 10, 1224–1237. [Google Scholar] [CrossRef]
- Sala-Cholewa, K.; Tomasiak, A.; Nowak, K.; Piński, A.; Betekhtin, A. DNA methylation analysis of floral parts revealed dynamic changes during the development of homostylous Fagopyrum tataricum and heterostylous F. esculentum flowers. BMC Plant Biol. 2024, 24, 448. [Google Scholar] [CrossRef]
- Bonafaccia, G.; Marocchini, M.; Kreft, I. Composition and technological properties of the flour and bran from common and tartary buckwheat. Food Chem. 2003, 80, 9–15. [Google Scholar] [CrossRef]
- Wu, L.; Huang, S. Insect-pollinated cereal buckwheats: Its biological characteristics and research progress. J. Biodivers. Sci. 2018, 26, 396–405. [Google Scholar] [CrossRef]
- Zhu, F. Chemical composition and health effects of Tartary buckwheat. Food Chem. 2016, 203, 231–245. [Google Scholar] [CrossRef]
- Zhu, L.W.; Liu, F.; Du, Q.X.; Shi, T.X.; Deng, J.; Li, H.Y.; Cai, F.; Meng, Z.Y.; Chen, Q.F.; Zhang, J.Q.; et al. Variation Analysis of Starch Properties in Tartary Buckwheat and Construction of Near-Infrared Models for Rapid Non-Destructive Detection. Plants 2024, 13, 2155. [Google Scholar] [CrossRef] [PubMed]
- Bhinder, S.; Kaur, A.; Singh, B.; Yadav, M.P.; Singh, N. Proximate composition, amino acid profile, pasting and process characteristics of flour from different Tartary buckwheat varieties. Food Res. Int. 2020, 130, 108946. [Google Scholar] [CrossRef] [PubMed]
- Zhu, L.W.; Yan, J.X.; Huang, J.; Shi, T.X.; Cai, F.; Li, H.Y.; Chen, Q.F.; Chen, Q.J. Rapid Determination of Amino Acids in Golden Tartary Buckwheat Based on Near Infrared Spectroscopy and Artificial Neural Network. Spectrosc. Spectr. Anal. 2022, 42, 49–55. [Google Scholar]
- Wu, D.T.; Wang, J.; Li, J.; Hu, J.L.; Yan, H.L.; Zhao, J.L.; Zou, L.; Hu, Y.C. Physicochemical properties and biological functions of soluble dietary fibers isolated from common and Tartary buckwheat sprouts. Lwt-Food Sci. Technol. 2023, 183, 114944. [Google Scholar] [CrossRef]
- Zhou, Y.M.; Jiang, Y.; Shi, R.H.; Chen, Z.D.; Li, Z.J.; Wei, Y.; Zhou, X.L. Structural and antioxidant analysis of Tartary buckwheat (Fagopyrum tartaricum Gaertn.) 13S globulin. J. Sci. Food Agric. 2020, 100, 1220–1229. [Google Scholar] [CrossRef]
- Ke, J.; Ran, B.; Sun, P.Y.; Cheng, Y.Z.; Chen, Q.F.; Li, H.Y. An Evaluation of the Absolute Content of Flavonoids and the Identification of Their Relationship with the Flavonoid Biosynthesis Genes in Tartary Buckwheat Seeds. Agronomy 2023, 13, 3006. [Google Scholar] [CrossRef]
- Zhao, J.L.; Sun, L.; Wang, L.; Xiang, K.; Xiao, Y.; Li, C.L.; Wu, H.L.; Zhao, H.X.; Wu, Q. Enhancing rutin accumulation in Tartary buckwheat through a novel flavonoid transporter protein FtABCC2. Int. J. Biol. Macromol. 2024, 270, 132314. [Google Scholar] [CrossRef] [PubMed]
- Sytar, O.; Chrenková, M.; Ferencová, J.; Polačiková, M.; Rajský, M.; Brestič, M. Nutrient capacity of amino acids from buckwheat seeds and sprouts. J. Food Nutr. Res. 2018, 57, 38–47. [Google Scholar]
- Giménez-Bastida, J.A.; Piskuła, M.; Zieliński, H. Recent advances in development of gluten-free buckwheat products. Trends Food Sci. Technol. 2015, 44, 58–65. [Google Scholar] [CrossRef]
- Huang, J.; Liu, F.; Ren, R.R.; Deng, J.; Zhu, L.W.; Li, H.Y.; Cai, F.; Meng, Z.Y.; Chen, Q.F.; Shi, T.X. QTL Mapping and Candidate Gene Analysis for Starch-Related Traits in Tartary Buckwheat (Fagopyrum tataricum (L.) Gaertn). Int. J. Mol. Sci. 2024, 25, 9243. [Google Scholar] [CrossRef] [PubMed]
- Xue, C.Q.; Guo, X.N.; Zhu, K.X. Effect of Tartary Buckwheat Bran Substitution on the Quality, Bioactive Compounds Content, and In Vitro Starch Digestibility of Tartary Buckwheat Dried Noodles. Foods 2022, 11, 3696. [Google Scholar] [CrossRef] [PubMed]
- Deng, M.C.; Reddy, C.K.; Xu, B.J. Morphological, physico-chemical and functional properties of underutilized starches in China. Int. J. Biol. Macromol. 2020, 158, 648–655. [Google Scholar] [CrossRef]
- Huang, Y.F.; Wu, X.; Zhang, H.Y.; Liu, Q.Y.; Wen, M.H.; Yu, J.T.; Li, P.R.; He, C.A.; Wang, M. Electron beam irradiation as a physical modification method to deform the properties and structures of Tartary buckwheat starch: A perspective of granule and crystal. Radiat. Phys. Chem. 2023, 202, 110517. [Google Scholar] [CrossRef]
- Lei, X.H.; Wan, C.X.; Tao, J.C.; Wu, Y.X.; Wang, J.L.; Yang, Q.H.; Feng, B.L.; Gao, J.F. Structural and Physicochemical Properties of Common Buckwheat Starch in Response to Different Fertilization Levels. Starch-Starke 2024, 76, 2200235. [Google Scholar] [CrossRef]
- Gao, J.F.; Kreft, I.; Chao, G.M.; Wang, Y.; Liu, X.J.; Wang, L.; Wang, P.K.; Gao, X.L.; Feng, B.L. Tartary buckwheat (Fagopyrum tataricum Gaertn.) starch, a side product in functional food production, as a potential source of retrograded starch. Food Chem. 2016, 190, 552–558. [Google Scholar] [CrossRef] [PubMed]
- Wolter, A.; Hager, A.S.; Zannini, E.; Arendt, E.K. In vitro starch digestibility and predicted glycaemic indexes of buckwheat, oat, quinoa, sorghum, teff and commercial gluten-free bread. J. Cereal Sci. 2013, 58, 431–436. [Google Scholar] [CrossRef]
- Li, R.Q.; Zheng, W.Y.; Jiang, M.; Zhang, H.L. A review of starch biosynthesis in cereal crops and its potential breeding applications in rice (Oryza Sativa L.). PEERJ 2021, 9, e12678. [Google Scholar] [CrossRef] [PubMed]
- Li, R.Q.; Tan, Y.Y.; Zhang, H.L. Regulators of Starch Biosynthesis in Cereal Crops. Molecules 2021, 26, 7092. [Google Scholar] [CrossRef]
- Huang, L.C.; Tan, H.Y.; Zhang, C.Q.; Li, Q.F.; Liu, Q.Q. Starch biosynthesis in cereal endosperms: An updated review over the last decade. Plant Commun. 2021, 2, 100237. [Google Scholar] [CrossRef]
- Wang, L.; Liu, L.L.; Zhao, J.L.; Li, C.L.; Wu, H.L.; Zhao, H.X.; Wu, Q. Granule-bound starch synthase in plants: Towards an understanding of their evolution, regulatory mechanisms, applications, and perspectives. Plant Sci. 2023, 336, 111843. [Google Scholar] [CrossRef]
- Fu, Y.H.; Hua, Y.H.; Luo, T.T.; Liu, C.Y.; Zhang, B.L.; Zhang, X.Y.; Liu, Y.P.; Zhu, Z.Z.; Tao, Y.; Zhu, Z.Y.; et al. Generating waxy rice starch with target type of amylopectin fine structure and gelatinization temperature by waxy gene editing. Carbohydr. Polym. 2023, 306, 120595. [Google Scholar] [CrossRef]
- Hossain, F.; Chhabra, R.; Devi, E.L.; Zunjare, R.U.; Jaiswal, S.K.; Muthusamy, V. Molecular analysis of mutant granule-bound starch synthase-I (waxy1) gene in diverse waxy maize inbreds. 3 Biotech. 2019, 9, 3. [Google Scholar] [CrossRef]
- Hebelstrup, K.H.; Nielsen, M.M.; Carciofi, M.; Andrzejczak, O.; Shaik, S.S.; Blennow, A.; Palcic, M.M. Waxy and non-waxy barley cultivars exhibit differences in the targeting and catalytic activity of GBSS1a. J. Exp. Bot. 2017, 68, 931–941. [Google Scholar] [CrossRef]
- Yang, D.; Wu, L.; Hwang, Y.-S.; Chen, L.; Huang, N. Expression of the REB transcriptional activator in rice grains improves the yield of recombinant proteins whose genes are controlled by a Reb-responsive promoter. Proc. Natl. Acad. Sci. USA 2001, 98, 11438–11443. [Google Scholar] [CrossRef]
- Wang, J.C.; Xu, H.; Zhu, Y.; Liu, Q.Q.; Cai, X.L. OsbZIP58, a basic leucine zipper transcription factor, regulates starch biosynthesis in rice endosperm. J. Exp. Bot. 2013, 64, 3453–3466. [Google Scholar] [CrossRef] [PubMed]
- Izawa, T.; Foster, R.; Nakajima, M.; Shimamoto, K.; Chua, N.H. The rice bZIP transcriptional activator RITA-1 is highly expressed during seed development. Plant Cell 1994, 6, 1277–1287. [Google Scholar]
- Zhu, Y.; Cai, X.-L.; Wang, Z.-Y.; Hong, M.-M. An Interaction between a MYC Protein and an EREBP Protein Is Involved in Transcriptional Regulation of the Rice Wx Gene. J. Biol. Chem. 2003, 278, 47803–47811. [Google Scholar] [CrossRef]
- Schmidt, R.; Schippers, J.H.M.; Mieulet, D.; Watanabe, M.; Hoefgen, R.; Guiderdoni, E.; Mueller-Roeber, B. SALT-RESPONSIVE ERF1 Is a Negative Regulator of Grain Filling and Gibberellin-Mediated Seedling Establishment in Rice. Mol. Plant 2014, 7, 404–421. [Google Scholar] [CrossRef] [PubMed]
- Zhang, Z.; Dong, J.; Ji, C.; Wu, Y.; Messing, J. NAC-type transcription factors regulate accumulation of starch and protein in maize seeds. Proc. Natl. Acad. Sci. USA 2019, 116, 11223–11228. [Google Scholar] [CrossRef] [PubMed]
- Kawakatsu, T.; Yamamoto, M.P.; Touno, S.M.; Yasuda, H.; Takaiwa, F. Compensation and interaction between RISBZ1 and RPBF during grain filling in rice. Plant J. Cell Mol. Biol. 2009, 59, 908–920. [Google Scholar] [CrossRef]
- Feng, T.; Wang, L.; Li, L.; Liu, Y.; Chong, K.; Theißen, G.; Meng, Z. OsMADS14 and NF-YB1 cooperate in the direct activation of OsAGPL2 and Waxy during starch synthesis in rice endosperm. New Phytol. 2022, 234, 77–92. [Google Scholar] [CrossRef] [PubMed]
- Bello, B.K.; Hou, Y.; Zhao, J.; Jiao, G.; Wu, Y.; Li, Z.; Wang, Y.; Tong, X.; Wang, W.; Yuan, W.; et al. NF-YB1-YC12-bHLH144 complex directly activates Wx to regulate grain quality in rice (Oryza sativa L.). Plant Biotechnol. J. 2019, 17, 1222–1235. [Google Scholar] [CrossRef] [PubMed]
- Wang, X.; Feng, B.; Xu, Z.; Sestili, F.; Zhao, G.; Xiang, C.; Lafiandra, D.; Wang, T. Identification and characterization of granule bound starch synthase I (GBSSI) gene of tartary buckwheat (Fagopyrum tataricum Gaertn.). Gene 2014, 534, 229–235. [Google Scholar] [CrossRef] [PubMed]
- Li, Y.; Zhang, X.C.; Wang, T.; Wang, A.H.; Wang, X. Analysis of Expression Pattern of GBSSI Gene and Starch Content in Endosperm of Fagopyrum tataricum. Mol. Plant Breed. 2018, 16, 3509–3517. (In Chinese) [Google Scholar]
- Wang, L.; Mao, Y.; Zhou, S.; Liu, L.; Wang, T.; Li, C.; Wu, H.; Zhao, H.; Wang, A.; Li, S.; et al. Understanding the amylose biosynthesis and regulation mechanisms in Tartary buckwheat by the endosperm transcriptome. Int. J. Biol. Macromol. 2024, 279, 135275. [Google Scholar] [CrossRef] [PubMed]
- Huang, J.; Deng, J.; Shi, T.; Chen, Q.; Liang, C.; Meng, Z.; Zhu, L.; Wang, Y.; Zhao, F.; Yu, S.; et al. Global transcriptome analysis and identification of genes involved in nutrients accumulation during seed development of rice tartary buckwheat (Fagopyrum tararicum). Sci. Rep. 2017, 7, 11792. [Google Scholar] [CrossRef] [PubMed]
- Huang, J.; Tang, B.; Ren, R.; Wu, M.; Liu, F.; Lv, Y.; Shi, T.; Deng, J.; Chen, Q. Understanding the Potential Gene Regulatory Network of Starch Biosynthesis in Tartary Buckwheat by RNA-Seq. Int. J. Mol. Sci. 2022, 23, 15774. [Google Scholar] [CrossRef]
- Zhang, W.; Zhang, A.; Zhou, Q.; Fang, R.; Zhao, Y.; Li, Z.; Zhao, J.; Zhao, M.; Ma, S.; Fan, Y.; et al. Low-temperature at booting reduces starch content and yield of wheat by affecting dry matter transportation and starch synthesis. Front. Plant Sci. 2023, 14, 1207518. [Google Scholar] [CrossRef] [PubMed]
- Wellpott, K.; Jozefowicz, A.M.; Meise, P.; Schum, A.; Seddig, S.; Mock, H.P.; Winkelmann, T.; Bündig, C. Combined nitrogen and drought stress leads to overlapping and unique proteomic responses in potato. Planta 2023, 257, 58. [Google Scholar] [CrossRef] [PubMed]
- De Santis, M.A.; Soccio, M.; Laus, M.N.; Flagella, Z. Influence of Drought and Salt Stress on Durum Wheat Grain Quality and Composition: A Review. Plants 2021, 10, 2599. [Google Scholar] [CrossRef] [PubMed]
- He, Y.; Zhang, K.; Shi, Y.; Lin, H.; Huang, X.; Lu, X.; Wang, Z.; Li, W.; Feng, X.; Shi, T.; et al. Genomic insight into the origin, domestication, dispersal, diversification and human selection of Tartary buckwheat. Genome Biol. 2024, 25, 61. [Google Scholar] [CrossRef] [PubMed]
- Klösgen, R.B.; Gierl, A.; Schwarz-Sommer, Z.; Saedler, H. Molecular analysis of the waxy locus of Zea mays. Mol. Gen. Genet. Mgg 1986, 203, 237–244. [Google Scholar] [CrossRef]
- Shimada, H.; Tada, Y.; Kawasaki, T.; Fujimura, T. Antisense regulation of the rice waxy gene expression using a PCR-amplified fragment of the rice genome reduces the amylose content in grain starch. Theor. Appl. Genet. 1993, 86, 665–672. [Google Scholar] [CrossRef] [PubMed]
- Kumar, S.; Stecher, G.; Li, M.; Knyaz, C.; Tamura, K. MEGA X: Molecular Evolutionary Genetics Analysis across Computing Platforms. Mol. Biol. Evol. 2018, 35, 1547–1549. [Google Scholar] [CrossRef] [PubMed]
- Huang, J.; Ren, R.; Rong, Y.; Tang, B.; Deng, J.; Chen, Q.; Shi, T. Identification, Expression, and Functional Study of Seven NAC Transcription Factor Genes Involved in Stress Response in Tartary Buckwheat (Fagopyrum tataricum (L.) Gaertn.). Agronomy 2022, 12, 849. [Google Scholar] [CrossRef]
- Chen, C.; Wu, Y.; Li, J.; Wang, X.; Zeng, Z.; Xu, J.; Liu, Y.; Feng, J.; Chen, H.; He, Y.; et al. TBtools-II: A "one for all, all for one" bioinformatics platform for biological big-data mining. Mol. Plant 2023, 16, 1733–1742. [Google Scholar] [CrossRef] [PubMed]
- Li, L.; Chang, H.; Zhao, S.; Liu, R.; Yan, M.; Li, F.; El-Sheery, N.I.; Feng, Z.; Yu, S. Combining high-throughput deep learning phenotyping and GWAS to reveal genetic variants of fruit branch angle in upland cotton. Ind. Crops Prod. 2024, 220, 119180. [Google Scholar] [CrossRef]






| Gene ID | New Gene Name | Length of CDS/bp | Length of Amino Acids | Molecular Weight/kDa | Theoretical pI | Liphatic Index | GRAVY | Chromosome (Orientation) |
|---|---|---|---|---|---|---|---|---|
| FtPinG0000380300.01 | FtGBSS-1 | 1803 | 600 | 65.493 | 7.27 | 89.37 | −0.077 | Ft1:50850592-50853642 (+) |
| FtPinG0007470100.01 | FtGBSS-2 | 1815 | 604 | 66.692 | 6.53 | 82.76 | −0.236 | Ft3:11190277-11193653 (−) |
| FtPinG0000359400.01 | FtGBSS-3 | 1824 | 604 | 66.398 | 5.92 | 86.04 | −0.126 | Ft3:17156120-17159629 (−) |
| FtPinG0005565800.01 | FtGBSS-4 | 1818 | 605 | 66.604 | 7.95 | 88.74 | −0.137 | Ft3:38354014-38358126 (−) |
| FtPinG0009838000.01 | FtGBSS-5 | 1815 | 607 | 66.467 | 6.07 | 85.02 | −0.153 | Ft4:6323422-6327187 (+) |
| Name | Forward Primer | Reverse Primer | Product Length (bp) | Purpose |
|---|---|---|---|---|
| FtGBSS-1c | ATGGCTAGCGTAACTGCATC | TCTTAGGGAGTTGGAACATTTT | 1820 | Gene cloning |
| FtGBSS-2c | ATGGCTAGTGTGACAGCGTCTC | TTAGGGGGTTGCGACATTTTCC | 1803 | Gene cloning |
| FtGBSS-3c | ATGACGTCACTCACAATCACA | AGCCTCCTGATTATGGGTT | 1834 | Gene cloning |
| FtGBSS-4c | ATGGCTTGCAACAGTACAAC | CTGGAAATAACACCTTAAGGAC | 1829 | Gene cloning |
| FtGBSS-5c | ATGGCGTCTCTGAATACCG | GCATATATCAAGGAGCAGCAAC | 1815 | Gene cloning |
| FtGBSS-1q | GAGGTTGGCTTACCGGTTGA | AATTCCTCTGGCCTTGTCCG | 210 | qRT-PCR |
| FtGBSS-2q | CGCTGAGTTCAGGAGTTCGT | GCTTCCTTCAGGAGTGCCTT | 312 | qRT-PCR |
| FtGBSS-3q | GAGGTGGGATTGCCAGTTGA | CCGGTTCCCAGAACGAGAAA | 143 | qRT-PCR |
| FtGBSS-4q | AGCCGTGTGGTCTCATTCAG | TTTCGACGGTCCCTTCCAAG | 272 | qRT-PCR |
| FtGBSS-5q | CCAGCCATGCGAGAGATGAT | GGGCAATTTCTTCCCCCTCA | 139 | qRT-PCR |
| FtActUniv | GAGTTATGAGCTTCCTGATG | CCGCCACTCAACACAATGTT | 192 | qRT-PCR |
| pBWA(V)HS- FtGBSS-5 | cagtggtctcacaacATGGCGTCTCTGAATACCGC | cagtggtctcatacaTCAAGGAGCAGCAACATTTT | 1815 | Vector construction |
| pBI-G5-iden | GACGCACAATCCCACTATCC (35S) | TTTTTGAAGCTGGGACTCGT | 215 | Identification of positive FtGBSS-5 transgenetic rice lines |
Disclaimer/Publisher’s Note: The statements, opinions and data contained in all publications are solely those of the individual author(s) and contributor(s) and not of MDPI and/or the editor(s). MDPI and/or the editor(s) disclaim responsibility for any injury to people or property resulting from any ideas, methods, instructions or products referred to in the content. |
© 2025 by the authors. Licensee MDPI, Basel, Switzerland. This article is an open access article distributed under the terms and conditions of the Creative Commons Attribution (CC BY) license (https://creativecommons.org/licenses/by/4.0/).
Share and Cite
Huang, J.; Liu, F.; Zhang, J.; Tang, B.; Deng, J.; Shi, T.; Zhu, L.; Li, H.; Chen, Q. Identification of the Granule-Bound Starch Synthase (GBSS) Genes Involved in Amylose Biosynthesis in Tartary Buckwheat (Fagopyrum tataricum (L.) Gaertn.). Plants 2025, 14, 203. https://doi.org/10.3390/plants14020203
Huang J, Liu F, Zhang J, Tang B, Deng J, Shi T, Zhu L, Li H, Chen Q. Identification of the Granule-Bound Starch Synthase (GBSS) Genes Involved in Amylose Biosynthesis in Tartary Buckwheat (Fagopyrum tataricum (L.) Gaertn.). Plants. 2025; 14(2):203. https://doi.org/10.3390/plants14020203
Chicago/Turabian StyleHuang, Juan, Fei Liu, Jieqiong Zhang, Bin Tang, Jiao Deng, Taoxiong Shi, Liwei Zhu, Hongyou Li, and Qingfu Chen. 2025. "Identification of the Granule-Bound Starch Synthase (GBSS) Genes Involved in Amylose Biosynthesis in Tartary Buckwheat (Fagopyrum tataricum (L.) Gaertn.)" Plants 14, no. 2: 203. https://doi.org/10.3390/plants14020203
APA StyleHuang, J., Liu, F., Zhang, J., Tang, B., Deng, J., Shi, T., Zhu, L., Li, H., & Chen, Q. (2025). Identification of the Granule-Bound Starch Synthase (GBSS) Genes Involved in Amylose Biosynthesis in Tartary Buckwheat (Fagopyrum tataricum (L.) Gaertn.). Plants, 14(2), 203. https://doi.org/10.3390/plants14020203

