Functional Analysis of PdbERF109 Gene Regulation of Salt Tolerance in Populus davidiana × P. bolleana
Abstract
1. Introduction
2. Materials and Methods
2.1. Plant Material
2.2. Screening and Cloning of PdbERF109
2.3. Bioinformatics Analysis of PdbERF109
2.4. Quantitative Real-Time PCR Analysis
2.5. Subcellular Localization and Transcriptional Activation Activity
2.6. Generation and Validation of Transgenic Poplar
2.7. Leaf Relative Water Loss (%)
2.8. Measurement of Physiological Parameters and Histochemical Staining
2.9. Yeast Hybrid Assays
2.10. Data Analysis
3. Results
3.1. Expression Profiling of PdbERF Genes Under Salt Stress
3.2. Bioinformatic Characterization of PdbERF109
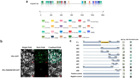
3.3. Promoter Analysis and Transcription Factor Prediction of PdbERF109
3.4. PdbERF109 Is a Nuclear-Localized Protein with Transcriptional Activation Activity
3.5. Molecular Validation of PdbERF109-Overexpressing Transgenic Poplar
3.6. Phenotypic Analysis of PdbERF109-Overexpressing Poplar
3.7. Leaf Relative Water Loss (%) Analysis
3.8. Enhanced Salt Tolerance in PdbERF109-Overexpressing Poplar
3.9. Analysis of PdbERF109-Binding Cis-Acting Elements
4. Discussion
Supplementary Materials
Author Contributions
Funding
Data Availability Statement
Conflicts of Interest
Abbreviations
References
- Hassani, A.; Azapagic, A.; Shokri, N. Global predictions of primary soil salinization under changing climate in the 21st century. Nat. Commun. 2021, 12, 6663. [Google Scholar] [CrossRef]
- Adeyemo, T.; Kramer, I.; Levy, G.J.; Mau, Y. Salinity and sodicity can cause hysteresis in soil hydraulic conductivity. Geoderma 2022, 413, 115765. [Google Scholar] [CrossRef]
- Ghosh, T.; Atta, K.; Mondal, S.; Bandyopadhyay, S.; Singh, A.P.; Jha, U.C.; Kumar, R.; Gujjar, R.S. Hormonal signaling at seed germination and seedling stage of plants under salinity stress. Plant Growth Regul. 2025, 105, 583–600. [Google Scholar] [CrossRef]
- Wang, X.; Niu, Y.; Zheng, Y. Multiple Functions of MYB Transcription Factors in Abiotic Stress Responses. Int. J. Mol. Sci. 2021, 22, 6125. [Google Scholar] [CrossRef]
- Gao, S.-Q.; Chen, M.; Xu, Z.-S.; Zhao, C.-P.; Li, L.; Xu, H.; Tang, Y.; Zhao, X.; Ma, Y.-Z. The soybean GmbZIP1 transcription factor enhances multiple abiotic stress tolerances in transgenic plants. Plant Mol. Biol. 2011, 75, 537–553. [Google Scholar] [CrossRef]
- Guo, H.; Huang, Z.; Li, M.; Hou, Z. Growth, ionic homeostasis, and physiological responses of cotton under different salt and alkali stresses. Sci. Rep. 2020, 10, 21844. [Google Scholar] [CrossRef] [PubMed]
- Zafar, M.M.; Razzaq, A.; Chattha, W.S.; Ali, A.; Parvaiz, A.; Amin, J.; Saleem, H.; Shoukat, A.; Elhindi, K.M.; Shakeel, A.; et al. Investigation of salt tolerance in cotton germplasm by analyzing agro-physiological traits and ERF genes expression. Sci. Rep. 2024, 14, 11809. [Google Scholar] [CrossRef]
- Gao, S.; Ouyang, C.; Wang, S.; Xu, Y.; Tang, L.; Chen, F. Effects of salt stress on growth, antioxidant enzyme and phenylalanine ammonia-lyase activities in Jatropha curcas L. seedlings. Plant Soil Environ. 2008, 54, 374–381. [Google Scholar] [CrossRef]
- Han, D.; Han, J.; Xu, T.; Li, X.; Yao, C.; Li, T.; Sun, X.; Wang, X.; Yang, G. Overexpression of MbERF12, an ERF gene from Malus baccata (L.) Borkh, increases cold and salt tolerance in Arabidopsis thaliana associated with ROS scavenging through ethylene signal transduction. Vitr. Cell. Dev. Biol.-Plant 2021, 57, 760–770. [Google Scholar] [CrossRef]
- Hua, W.; Chen, C.; Kong, W.; Wang, Z. The Ethylene Response factor SmERF1 Improves Salinity Tolerance and Impacts Seed Size in Tobacco. Res. Sq. 2020. [Google Scholar] [CrossRef]
- Wang, K.; Guo, H.; Yin, Y. AP2/ERF transcription factors and their functions in Arabidopsis responses to abiotic stresses. Environ. Exp. Bot. 2024, 222, 105763. [Google Scholar] [CrossRef]
- Licausi, F.; Ohme-Takagi, M.; Perata, P. APETALA 2/Ethylene Responsive Factor (AP2/ERF) transcription factors: Mediators of stress responses and developmental programs. New Phytol. 2013, 199, 639–649. [Google Scholar] [CrossRef]
- Rong, W.; Qi, L.; Wang, A.; Ye, X.; Du, L.; Liang, H.; Xin, Z.; Zhang, Z. The ERF transcription factor TaERF3 promotes tolerance to salt and drought stresses in wheat. Plant Biotechnol. J. 2014, 12, 468–479. [Google Scholar] [CrossRef]
- Jin, Y.; Pan, W.; Zheng, X.; Cheng, X.; Liu, M.; Ma, H.; Ge, X. OsERF101, an ERF family transcription factor, regulates drought stress response in reproductive tissues. Plant Mol. Biol. 2018, 98, 51–65. [Google Scholar] [CrossRef] [PubMed]
- Li, B.; Wang, X.; Wang, X.; Xi, Z. An AP2/ERF transcription factor VvERF63 positively regulates cold tolerance in Arabidopsis and grape leaves. Environ. Exp. Bot. 2023, 205, 105124. [Google Scholar] [CrossRef]
- Tian, Z.; He, Q.; Wang, H.; Liu, Y.; Zhang, Y.; Shao, F.; Xie, C. The Potato ERF Transcription Factor StERF3 Negatively Regulates Resistance to Phytophthora infestans and Salt Tolerance in Potato. Plant Cell Physiol. 2015, 56, 992–1005. [Google Scholar] [CrossRef]
- Jiang, M.; Ye, Z.; Zhang, H.; Miao, L. Broccoli Plants Over-expressing an ERF Transcription Factor Gene BoERF1 Facilitates Both Salt Stress and Sclerotinia Stem Rot Resistance. J. Plant Growth Regul. 2019, 38, 1–13. [Google Scholar] [CrossRef]
- Qin, L.; Wang, L.; Guo, Y.; Li, Y.; Ümüt, H.; Wang, Y. An ERF transcription factor from Tamarix hispida, ThCRF1, can adjust osmotic potential and reactive oxygen species scavenging capability to improve salt tolerance. Plant Sci. 2017, 265, 154–166. [Google Scholar] [CrossRef] [PubMed]
- Greco, M.; Chiappetta, A.; Bruno, L.; Bitonti, M.B. In Posidonia oceanica cadmium induces changes in DNA methylation and chromatin patterning. J. Exp. Bot. 2012, 63, 695–709. [Google Scholar] [CrossRef] [PubMed]
- Li, M.; Zou, J.; Cheng, Q.; Fu, R.; Zhang, D.; Lai, Y.; Chen, Y.; Yang, C.; Hu, W.; Ding, S. Genome-Wide Identification and Expression of the ERF Gene Family in Populus trichocarpa and Their Responses to Nitrogen and Abiotic Stresses. Life 2025, 15, 550. [Google Scholar] [CrossRef]
- Cota-Sánchez, J.H.; Remarchuk, K.; Ubayasena, K. Ready-to-use DNA extracted with a CTAB method adapted for herbarium specimens and mucilaginous plant tissue. Plant Mol. Biol. Rep. 2006, 24, 161–167. [Google Scholar] [CrossRef]
- Galperin, M.Y.; Fernandez-Suarez, X.M. The 2012 Nucleic Acids Research Database Issue and the online Molecular Biology Database Collection. Nucleic Acids Res. 2012, 40, D1–D8. [Google Scholar] [CrossRef] [PubMed]
- McCormick, S.; Niedermeyer, J.; Fry, J.; Barnason, A.; Horsch, R.; Fraley, R. Leaf disc transformation of cultivated tomato (L. esculentum) using Agrobacterium tumefaciens. Plant Cell Rep. 1986, 5, 81–84. [Google Scholar] [CrossRef] [PubMed]
- Zhang, X.; Wang, L.; Meng, H.; Wen, H.; Fan, Y.; Zhao, J. Maize ABP9 enhances tolerance to multiple stresses in transgenic Arabidopsis by modulating ABA signaling and cellular levels of reactive oxygen species. Plant Mol. Biol. 2011, 75, 365–378. [Google Scholar] [CrossRef]
- Ma, Z.; Hu, L.; Jiang, W. Understanding AP2/ERF Transcription Factor Responses and Tolerance to Various Abiotic Stresses in Plants: A Comprehensive Review. Int. J. Mol. Sci. 2024, 25, 893. [Google Scholar] [CrossRef] [PubMed]
- Bahieldin, A.; Atef, A.; Edris, S.; Gadalla, N.O.; Ali, H.M.; Hassan, S.M.; Al-Kordy, M.A.; Ramadan, A.M.; Makki, R.M.; Al-Hajar, A.S.; et al. Ethylene responsive transcription factor ERF109 retards PCD and improves salt tolerance in plant. BMC Plant Biol. 2016, 16, 216. [Google Scholar] [CrossRef]
- Xu, Z.; Chen, M.; Li, L.; Ma, Y. Functions and Application of the AP2/ERF Transcription Factor Family in Crop ImprovementF. J. Integr. Plant Biol. 2011, 53, 570–585. [Google Scholar] [CrossRef]
- Li, C.; Cui, J.; Shen, Y.; Zeng, Q.; Zhang, R.; Bai, X.; Sun, Q.; Wang, X.; Chen, L.; Li, B. BrERF109 positively regulates the tolerances of drought and salt stress in Chinese cabbage. Environ. Exp. Bot. 2024, 223, 105794. [Google Scholar] [CrossRef]
- Wang, M.; Dai, W.; Du, J.; Ming, R.; Dahro, B.; Liu, J. ERF 109 of trifoliate orange (Poncirus trifoliata (L.) Raf.) contributes to cold tolerance by directly regulating expression of Prx1 involved in antioxidative process. Plant Biotechnol. J. 2019, 17, 1316–1332. [Google Scholar] [CrossRef]
- Yang, C.-L.; Huang, Y.-T.; Schmidt, W.; Klein, P.; Chan, M.-T.; Pan, I.-C. Ethylene Response Factor109 Attunes Immunity, Photosynthesis, and Iron Homeostasis in Arabidopsis Leaves. Front. Plant Sci. 2022, 13, 841366. [Google Scholar] [CrossRef]
- Acosta-Motos, J.; Ortuño, M.; Bernal-Vicente, A.; Diaz-Vivancos, P.; Sanchez-Blanco, M.; Hernandez, J. Plant Responses to Salt Stress: Adaptive Mechanisms. Agronomy 2017, 7, 18. [Google Scholar] [CrossRef]
- Li, Z.; Tian, Y.; Xu, J.; Fu, X.; Gao, J.; Wang, B.; Han, H.; Wang, L.; Peng, R.; Yao, Q. A tomato ERF transcription factor, SlERF84, confers enhanced tolerance to drought and salt stress but negatively regulates immunity against Pseudomonas syringae pv. tomato DC3000. Plant Physiol. Biochem. 2018, 132, 683–695. [Google Scholar] [CrossRef]
- Cheng, Z.; Zhang, X.; Zhao, K.; Yao, W.; Li, R.; Zhou, B.; Jiang, T. Over-Expression of ERF38 Gene Enhances Salt and Osmotic Tolerance in Transgenic Poplar. Front. Plant Sci. 2019, 10, 1375. [Google Scholar] [CrossRef]
- Zhao, J.; Huang, M.; Liu, J.; Cai, J.; He, Y.; Zhao, W.; Liu, C.; Wu, Y. Pepper (Capsicum annuum L.) AP2/ERF transcription factor, CaERF2 enhances salt stress tolerance through ROS scavenging. Theor. Appl. Genet. 2025, 138, 44. [Google Scholar] [CrossRef] [PubMed]
- Zhang, W.; Yang, G.; Mu, D.; Li, H.; Zang, D.; Xu, H.; Zou, X.; Wang, Y. An Ethylene-responsive Factor BpERF11 Negatively Modulates Salt and Osmotic Tolerance in Betula platyphylla. Sci. Rep. 2016, 6, 23085. [Google Scholar] [CrossRef] [PubMed]
- Feng, D.; He, S.; Chung, J.-P. Isolation of the AP2/ERF transcription factor CaERF14 in pepper and functional characterization under salinity and dehydration stress. Sci. Rep. 2025, 15, 19726. [Google Scholar] [CrossRef]
- Quan, R.; Hu, S.; Zhang, Z.; Zhang, H.; Zhang, Z.; Huang, R. Overexpression of an ERF transcription factor TSRF1 improves rice drought tolerance. Plant Biotechnol. J. 2010, 8, 476–488. [Google Scholar] [CrossRef]
- Wang, Y.; Xia, D.; Li, W.; Cao, X.; Ma, F.; Wang, Q.; Zhan, X.; Hu, T. Overexpression of a tomato AP2/ERF transcription factor SlERF.B1 increases sensitivity to salt and drought stresses. Sci. Hortic. 2022, 304, 111332. [Google Scholar] [CrossRef]
- Wang, L.; Qin, L.; Liu, W.; Zhang, D.; Wang, Y. A novel ethylene-responsive factor from Tamarix hispida, ThERF1, is a GCC-box- and DRE-motif binding protein that negatively modulates abiotic stress tolerance in Arabidopsis. Physiol. Plant. 2014, 152, 84–97. [Google Scholar] [CrossRef]
- Cai, X.-T.; Xu, P.; Zhao, P.-X.; Liu, R.; Yu, L.-H.; Xiang, C.-B. Arabidopsis ERF109 mediates cross-talk between jasmonic acid and auxin biosynthesis during lateral root formation. Nat. Commun. 2014, 5, 5833. [Google Scholar] [CrossRef]







Disclaimer/Publisher’s Note: The statements, opinions and data contained in all publications are solely those of the individual author(s) and contributor(s) and not of MDPI and/or the editor(s). MDPI and/or the editor(s) disclaim responsibility for any injury to people or property resulting from any ideas, methods, instructions or products referred to in the content. |
© 2025 by the authors. Licensee MDPI, Basel, Switzerland. This article is an open access article distributed under the terms and conditions of the Creative Commons Attribution (CC BY) license (https://creativecommons.org/licenses/by/4.0/).
Share and Cite
Jiang, N.; Liao, S.; Wang, R.; Yao, W.; Wang, Y.; Qu, G.; Jiang, T. Functional Analysis of PdbERF109 Gene Regulation of Salt Tolerance in Populus davidiana × P. bolleana. Plants 2025, 14, 2800. https://doi.org/10.3390/plants14172800
Jiang N, Liao S, Wang R, Yao W, Wang Y, Qu G, Jiang T. Functional Analysis of PdbERF109 Gene Regulation of Salt Tolerance in Populus davidiana × P. bolleana. Plants. 2025; 14(17):2800. https://doi.org/10.3390/plants14172800
Chicago/Turabian StyleJiang, Nan, Shixian Liao, Ruiqi Wang, Wenjing Yao, Yuting Wang, Guanzheng Qu, and Tingbo Jiang. 2025. "Functional Analysis of PdbERF109 Gene Regulation of Salt Tolerance in Populus davidiana × P. bolleana" Plants 14, no. 17: 2800. https://doi.org/10.3390/plants14172800
APA StyleJiang, N., Liao, S., Wang, R., Yao, W., Wang, Y., Qu, G., & Jiang, T. (2025). Functional Analysis of PdbERF109 Gene Regulation of Salt Tolerance in Populus davidiana × P. bolleana. Plants, 14(17), 2800. https://doi.org/10.3390/plants14172800

