CmDUF239-1 Improves the Salt Tolerance of Grafted Melon by Enhancing Antioxidant Capacity and Na+/K+ Homeostasis
Abstract
1. Introduction
2. Results
2.1. Grafting Enhances the Salt Tolerance of Melons
2.2. CmDUF239-1 in the Rootstock Root System: A Key Gene for Enhancing Salt Tolerance in Grafted Melon
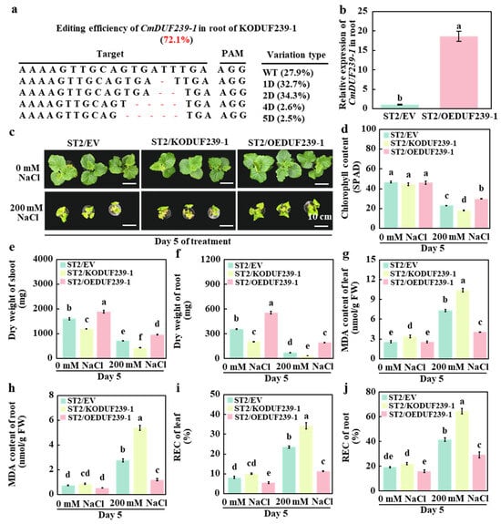
2.3. CmDUF239-1 Positively Regulates the Salt Tolerance of Grafted Melon
2.4. CmDUF239-1 Enhances Antioxidant Enzyme Activity in Grafted Melon Roots Under Salt Stress
2.5. CmDUF239-1 Increased the Expression of Antioxidant Oxidase-Related Genes in Grafted Melon Roots Under Salt Stress
2.6. CmDUF239-1 Promotes Na+/K+ Homeostasis in Grafted Melon Roots Under Salt Stress
2.7. CmDUF239-1 Promoted the Expression of Sodium-Potassium Transportation-Related Genes in Grafted Melon Roots Under Salt Stress
3. Discussion
3.1. CmDUF239-1 Positively Regulates Salt Tolerance in Grafted Melon
3.2. The Role of CmDUF239-1 in Enhancing Salt Tolerance of Grafted Melon by Upregulating Antioxidant Genes
3.3. Role of CmDUF239-1 in Enhancing Salt Tolerance in Grafted Melon by Promoting the Expression of CmSOS1, CmNHX6, CmKUP3, and CmSKOR Genes to Improve Na+/K+ Homeostasis
4. Materials and Methods
4.1. Cultivation and Salt Treatment of Melon Seedlings
4.2. Cultivation and Salt Treatment of Grafted Melon Seedlings
4.3. Determination of Chlorophyll Content and Biomass
4.4. Determination of MDA Content and Relative Electrical Conductivity (REC)
4.5. Transcriptome Analysis and Gene Expression Heatmap Analysis
4.6. qRT-PCR Analysis and Subcellular Localization Analysis
4.7. Creation of Grafted Melon Materials with Root Knockout and Overexpression of CmDUF239-1
4.8. Determination of SOD, POD, and CAT Enzyme Activities
4.9. Analysis of Na+ and K+ Contents
4.10. Data Statistical Analysis and Image Processing
5. Conclusions
Supplementary Materials
Author Contributions
Funding
Data Availability Statement
Conflicts of Interest
Abbreviations
| SOD | superoxide dismutase |
| CAT | Catalase |
| DUF | Domain of Unknown Function |
| POD | Peroxidase |
| PAL | phenylalanine ammonia-lyase |
| MDA | malondialdehyde |
| DEGs | differentially expressed genes |
| PCA | principal component analysis |
| REC | relative electrical conductivity |
| WT | wild-type |
| ROS | reactive oxygen species |
| SG | self-grafted |
| cDNA | complementary DNA |
| qRT-PCR | real-time quantitative PCR |
| H2O2 | hydrogen peroxide |
References
- Hossain, M.S. Present scenario of global salt affected soils, its management and importance of salinity research. Int. Res. J. Biol. Sci. 2019, 1, 1–3. [Google Scholar]
- Mohanavelu, A.; Naganna, S.R.; Al-Ansari, N. Irrigation induced salinity and sodicity hazards on soil and groundwater: An overview of its causes, impacts and mitigation strategies. Agriculture 2021, 11, 983. [Google Scholar] [CrossRef]
- Li, P.C.; Yang, X.Y.; Wang, H.M.; Ting, P.A.N.; Yang, J.Y.; Wang, Y.Y.; Xu, Y.; Yang, Z.; Xu, C. Metabolic responses to combined water deficit and salt stress in maize primary roots. J. Integr. Agric. 2021, 20, 109–119. [Google Scholar] [CrossRef]
- Ding, R.; Li, J.; Wang, J.; Li, Y.; Ye, W.; Yan, G.; Yin, Z. Molecular traits of MAPK kinases and the regulatory mechanism of GhMAPKK5 alleviating drought/salt stress in cotton. Plant Physiol. 2024, 196, 2030–2047. [Google Scholar] [CrossRef] [PubMed]
- Che, Y.; Yao, T.; Wang, H.; Wang, Z.; Zhang, H.; Sun, G.; Zhang, H. Potassium ion regulates hormone, Ca2+ and H2O2 signal transduction and antioxidant activities to improve salt stress resistance in tobacco. Plant Physiol. Biochem. 2022, 186, 40–51. [Google Scholar] [CrossRef] [PubMed]
- Li, J.; Shen, L.; Han, X.; He, G.; Fan, W.; Li, Y.; Yang, S.; Zhang, Z.; Yang, Y.; Jin, W.; et al. Phosphatidic acid-regulated SOS2 controls sodium and potassium homeostasis in Arabidopsis under salt stress. EMBO J. 2023, 42, e112401. [Google Scholar] [CrossRef]
- Luo, X.; Dai, Y.; Zheng, C.; Yang, Y.; Chen, W.; Wang, Q.; Chandrasekaran, U.; Du, J.; Liu, W.; Shu, K. The ABI4-RbohD/VTC2 regulatory module promotes reactive oxygen species (ROS) accumulation to decrease seed germination under salinity stress. New Phytol. 2021, 229, 950–962. [Google Scholar] [CrossRef]
- Hameed, A.; Ahmed, M.Z.; Hussain, T.; Aziz, I.; Ahmad, N.; Gul, B.; Nielsen, B.L. Effects of salinity stress on chloroplast structure and function. Cells 2021, 10, 2023. [Google Scholar] [CrossRef]
- Naliwajski, M.; Skłodowska, M. The relationship between the antioxidant system and proline metabolism in the leaves of cucumber plants acclimated to salt stress. Cells 2021, 10, 609. [Google Scholar] [CrossRef]
- Aleem, M.; Aleem, S.; Sharif, I.; Wu, Z.; Aleem, M.; Tahir, A.; Atif, R.; Cheema, H.M.N.; Shakeel, A.; Lei, S. Characterization of SOD and GPX gene families in the soybeans in response to drought and salinity stresses. Antioxidants 2022, 11, 460. [Google Scholar] [CrossRef]
- Wang, C.; Li, M.; Zhang, D.; Zhang, X.; Liu, J.; Su, J. Knockdown of the atypical protein kinase genes GhABC1K2-A05 and GhABC1K12-A07 make cotton more sensitive to salt and PEG stress. J. Integr. Agric. 2024, 23, 3370–3386. [Google Scholar] [CrossRef]
- Hong, Y.; Guan, X.; Wang, X.; Kong, D.; Yu, S.; Wang, Z.; Yu, Y.; Chao, Z.; Liu, X.; Huang, S.; et al. Natural variation in SlSOS2 promoter hinders salt resistance during tomato domestication. Hortic. Res. 2023, 10, uhac244. [Google Scholar] [CrossRef] [PubMed]
- Lu, K.K.; Song, R.F.; Guo, J.X.; Zhang, Y.; Zuo, J.X.; Chen, H.H.; Liao, C.Y.; Hu, X.Y.; Ren, F.; Lu, Y.T.; et al. CycC1;1-WRKY75 complex-mediated transcriptional regulation of SOS1 controls salt stress tolerance in Arabidopsis. Plant Cell 2023, 35, 2570–2591. [Google Scholar] [CrossRef] [PubMed]
- Shen, C.; Yuan, J.; Li, X.; Chen, R.; Li, D.; Wang, F.; Liu, X.; Li, X. Genome-wide identification of NHX (Na+/H+ antiporter) gene family in Cucurbita L. and functional analysis of CmoNHX1 under salt stress. Front. Plant Sci. 2023, 14, 1136810. [Google Scholar] [CrossRef] [PubMed]
- Peng, Y.Q.; Chen, L.L.; Zhu, L.; Cui, L.; Yang, L.; Wu, H.H.; Bie, Z.L. CsAKT1 is a key gene for the CeO2 nanoparticle’s improved cucumber salt tolerance: A validation from CRISPR-Cas9 lines. Environ. Sci. Nano 2022, 9, 4367–4381. [Google Scholar] [CrossRef]
- Peng, Y.Q.; Cao, H.S.; Peng, Z.; Zhou, L.; Sohail, H.; Cui, L.; Yang, L.; Huang, Y.; Bie, Z.L. Transcriptomic and functional characterization reveals CsHAK5;3 as a key player in K+ homeostasis in grafted cucumbers under saline conditions. Plant Sci. 2023, 326, 111509. [Google Scholar] [CrossRef]
- Hiya, H.J.; Nakashima, Y.; Takeuchi, A.; Nakamura, T.; Nakamura, Y.; Murata, Y.; Munemasa, S. Outward-rectifying potassium channels GORK and SKOR function in regulation of root growth under salt stress in Arabidopsis thaliana. J. Plant Physiol. 2024, 302, 154322. [Google Scholar] [CrossRef]
- Lv, P.; Wan, J.; Zhang, C.; Hina, A.; Al Amin, G.M.; Begum, N.; Zhao, T. Unraveling the diverse roles of neglected genes containing domains of unknown function (DUFs): Progress and perspective. Int. J. Mol. Sci. 2023, 24, 4187. [Google Scholar] [CrossRef]
- Liu, E.; Li, Z.; Luo, Z.; Xu, L.; Jin, P.; Ji, S.; Zhou, G.; Wang, Z.; Zhou, Z.; Zhang, H. Genome-wide identification of DUF668 gene family and expression analysis under drought and salt stresses in sweet potato [Ipomoea batatas (L.) Lam]. Genes 2023, 14, 217. [Google Scholar] [CrossRef]
- Nabi, R.B.S.; Tayade, R.; Deshmukh, R.; Hussain, A.; Shahid, M.; Adhikari, A.; Yun, B.W. The stress-induced gene AtDUF569 positively regulates salt stress responses in Arabidopsis thaliana. BMC Plant Biol. 2025, 25, 585. [Google Scholar] [CrossRef]
- Ma, G.; Zhang, Y.; Li, X. Overexpression of OsDUF6 increases salt stress tolerance in rice. BMC Plant Biol. 2024, 24, 216. [Google Scholar] [CrossRef] [PubMed]
- Leng, Z.X.; Liu, Y.; Chen, Z.Y.; Guo, J.; Chen, J.; Zhou, Y.B.; Chen, M.; Ma, Y.Z.; Xu, Z.S.; Cui, X.Y. Genome-wide analysis of the DUF4228 family in soybean and functional identification of GmDUF4228-70 in response to drought and salt stresses. Front. Plant Sci. 2021, 12, 628299. [Google Scholar] [CrossRef] [PubMed]
- Li, G.; Yin, Q.; Chen, Y.; Li, X.; Chen, X.; Deng, H.; Zhu, F.; Wei, P. Overexpression of ZmDUF1644 from Zoysia matrella enhances salt tolerance in Arabidopsis thaliana. Plant Growth Regul. 2024, 102, 107–117. [Google Scholar] [CrossRef]
- Niu, M.L.; Wei, L.X.; Peng, Y.Q.; Huang, Y.; Bie, Z.L. Mechanisms of increasing salt resistance of vegetables by grafting. Veg. Res. 2022, 2, 8. [Google Scholar] [CrossRef]
- Wu, X.; Yuan, D.; Bian, X.; Huo, R.; Lü, G.; Gong, B.; Li, J.; Liu, S.; Gao, H. Transcriptome analysis showed that tomato-rootstock enhanced salt tolerance of grafted seedlings was accompanied by multiple metabolic processes and gene differences. Front. Plant Sci. 2023, 14, 1167145. [Google Scholar] [CrossRef]
- Amerian, M.; Palangi, A.; Gohari, G.; Ntatsi, G. Enhancing salinity tolerance in cucumber through Selenium biofortification and grafting. BMC Plant Biol. 2024, 24, 24. [Google Scholar] [CrossRef]
- Miao, C.; Zhang, Y.; Cui, J.; Zhang, H.; Wang, H.; Jin, H.; Lu, P.; He, L.; Zhou, Q.; Yu, J.; et al. An enhanced interaction of graft and exogenous SA on photosynthesis, phytohormone, and transcriptome analysis in tomato under salinity stress. Int. J. Mol. Sci. 2024, 25, 10799. [Google Scholar] [CrossRef]
- Sanwal, S.K.; Mann, A.; Kumar, A.; Kesh, H.; Kaur, G.; Rai, A.K.; Kumr, R.; Sharma, P.C.; Kumar, A.; Bahadur, A.; et al. Salt tolerant eggplant rootstocks modulate sodium partitioning in tomato scion and improve performance under saline conditions. Agriculture 2022, 12, 183. [Google Scholar] [CrossRef]
- Sun, J.; Cao, H.; Cheng, J.; He, X.; Sohail, H.; Niu, M.; Huang, Y.; Bie, Z. Pumpkin CmHKT1;1 controls shoot Na+ accumulation via limiting Na+ transport from rootstock to scion in grafted cucumber. Int. J. Mol. Sci. 2018, 19, 2648. [Google Scholar] [CrossRef]
- Peng, Y.Q.; Cao, H.S.; Cui, L.J.; Wang, Y.; Wei, L.X.; Geng, S.Y.; Yang, L.; Huang, Y.; Bie, Z.L. CmoNAC1 in pumpkin rootstocks improves salt tolerance of grafted cucumbers by binding to the promoters of CmoRBOHD1, CmoNCED6, CmoAKT1;2 and CmoHKT1;1 to regulate H2O2, ABA signaling and K+/Na+ homeostasis. Hortic. Res. 2023, 10, uhad157. [Google Scholar] [CrossRef]
- Peng, Y.Q.; Cui, L.J.; Wang, Y.; Wei, L.X.; Geng, S.Y.; Chen, H.; Chen, G.Y.; Yang, L.; Bie, Z.L. Pumpkin CmoDREB2A enhances salt tolerance of grafted cucumber through interaction with CmoNAC1 to regulate H2O2 and ABA signaling and K+/Na+ homeostasis. Hortic. Res. 2024, 11, uhae057. [Google Scholar] [CrossRef]
- Xu, D.D.; Han, Y.Q.; Zhang, Y.J.; Khan, A.; Dong, L.; Shao, L.; Liang, A.; Liu, T.; Qi, H.Y. CmTGA8-CmAPX1/CmGSTU25 regulatory model involved in trehalose induced cold tolerance in oriental melon seedlings. Plant Physiol. Biochem. 2025, 220, 109432. [Google Scholar] [CrossRef]
- Chevilly, S.; Dolz-Edo, L.; Martínez-Sánchez, G.; Morcillo, L.; Vilagrosa, A.; López-Nicolás, J.M.; Blanca, J.; Yenush, L.; Mulet, J.M. Distinctive traits for drought and salt stress tolerance in melon (Cucumis melo L.). Front. Plant Sci. 2021, 12, 777060. [Google Scholar] [CrossRef]
- Hu, Z.; Fu, Q.; Zheng, J.; Zhang, A.; Wang, H. Transcriptomic and metabolomic analyses reveal that melatonin promotes melon root development under copper stress by inhibiting jasmonic acid biosynthesis. Hortic. Res. 2020, 7, 79. [Google Scholar] [CrossRef]
- Castañares, J.L.; Bouzo, C.A. Effect of exogenous melatonin on seed germination and seedling growth in melon (Cucumis melo L.) under salt stress. Hortic. Plant J. 2019, 5, 79–87. [Google Scholar] [CrossRef]
- Chen, H.; Wan, J.; Zhu, J.; Wang, Z.; Mao, C.; Xu, W.; Yang, J.; Kong, Y.; Zan, X.; Chen, R.; et al. Overexpression of OsDUF868.12 enhances salt tolerance in rice. Front. Plant Sci. 2025, 16, 1458467. [Google Scholar] [CrossRef] [PubMed]
- Zaynab, M.; Sharif, Y.; Xu, Z.; Fiaz, S.; Al-Yahyai, R.; Yadikar, H.A.; Al Kashgry, N.A.T.; Qari, S.H.; Sadder, M.; Li, S. Genome-wide analysis and expression profiling of DUF668 genes in glycine max under salt stress. Plants 2023, 12, 2923. [Google Scholar] [CrossRef] [PubMed]
- Zhou, X.; Zhu, X.; Shao, W.; Song, J.; Jiang, W.; He, Y.; Yin, J.; Ma, D.; Qiao, Y. Genome-wide mining of wheat DUF966 gene family provides new insights into salt stress responses. Front. Plant Sci. 2020, 11, 569838. [Google Scholar] [CrossRef]
- Wang, Z.; Liu, P.; Sun, H.; Suo, W.; Cheng, Z.; Yang, M.; Chen, Q.; Zhao, Y. Genome-wide characterization of soybean lysophosphatidic acid acyltransferases and functional characterization of the role of GmLPAT11 in salt stress. J. Integr. Agric. 2024; in press. [Google Scholar] [CrossRef]
- Chen, H.; Wang, Y.; Peng, Y.; Chen, G.Y.; Wei, L.X.; Xu, D.D.; Wang, L.H.; Cui, L.J.; Geng, S.Y.; Yang, L.; et al. Pumpkin CmoCDPK20 improved the salt tolerance of grafted cucumber by phosphorylating CmoDREB2A to promote jasmonic acid biosynthesis and antioxidant enzyme activities. Plant J. 2025, 122, e70167. [Google Scholar] [CrossRef]
- Aydın, A. The growth, leaf antioxidant enzymes and amino acid content of tomato as affected by grafting on wild tomato rootstocks 1 (S. pimpinellifolium and S. habrochaites) under salt stress. Sci. Hortic. 2024, 325, 112679. [Google Scholar] [CrossRef]
- Li, W.; Meng, R.; Liu, Y.; Chen, S.; Jiang, J.; Wang, L.; Zhao, S.; Wang, Z.; Fang, W.; Chen, F.; et al. Heterografted chrysanthemums enhance salt stress tolerance by integrating reactive oxygen species, soluble sugar, and proline. Hortic. Res. 2022, 9, uhac073. [Google Scholar] [CrossRef] [PubMed]
- Fan, F.; Chen, J.; Yan, L.; Hu, W.; Liu, X.; Zeng, J.; Liu, L.; Liu, T.; Ye, N.; Yuan, D.; et al. Filament-like plant protein 7 (FPP7) negatively regulates rice salt tolerance by enhancing abscisic acid sensitivity and disturbing sodium and ROS homeostasis. J. Integr. Agric. 2024; in press. [Google Scholar] [CrossRef]
- Yu, J.; Zhu, C.; Xuan, W.; An, H.; Tian, Y.; Wang, B.; Chi, W.; Chen, G.; Ge, Y.; Li, J.; et al. Genome-wide association studies identify OsWRKY53 as a key regulator of salt tolerance in rice. Nat. Commun. 2023, 14, 3550. [Google Scholar] [CrossRef]
- Ulas, A.; Aydin, A.; Ulas, F.; Yetisir, H.; Miano, T.F. Cucurbita rootstocks improve salt tolerance of melon scions by inducing physiological, biochemical and nutritional responses. Horticulturae 2020, 6, 66. [Google Scholar] [CrossRef]
- Zhou, Y.X.; Li, K.X.; Wen, S.Y.; Yang, D.; Gao, J.; Wang, Z.; Zhu, P.L.; Bie, Z.L.; Cheng, J.T. Phloem unloading in cultivated melon fruits follows an apoplasmic pathway during enlargement and ripening. Hortic. Res. 2023, 10, uhad123. [Google Scholar] [CrossRef]
- Niu, M.L.; Huang, Y.; Sun, S.T.; Sun, J.Y.; Cao, H.S.; Shabala, S.; Bie, Z.L. Root respiratory burst oxidase homologue-dependent H2O2 production confers salt tolerance on a grafted cucumber by controlling Na+ exclusion and stomatal closure. J. Exp. Bot. 2018, 69, 3465–3476. [Google Scholar] [CrossRef]
- Love, M.I.; Huber, W.; Anders, S. Moderated estimation of fold change and dispersion for RNA-seq data with DESeq2. Genome Biol. 2014, 15, 550. [Google Scholar] [CrossRef]
- Tilak, P.; Kotnik, F.; Nee, G.; Seidel, J.; Sindlinger, J.; Heinkow, P.; Eirich, J.; Schwarzer, D.; Finkemeier, I. Proteome-wide lysine acetylation profiling to investigate the involvement of histone deacetylase HDA5 in the salt stress response of Arabidopsis leaves. Plant J. 2023, 115, 275–292. [Google Scholar] [CrossRef]
- Huang, Y.; Cao, H.S.; Yang, L.; Chen, C.; Shabala, L.; Xiong, M.; Niu, M.; Liu, J.; Zheng, Z.; Zhou, L.; et al. Tissue-specific respiratory burst oxidase homolog-dependent H2O2 signaling to the plasma membrane H+-ATPase confers potassium uptake and salinity tolerance in Cucurbitaceae. J. Exp. Bot. 2019, 70, 5879–5893. [Google Scholar] [CrossRef]
- Livak, K.J.; Schmittgen, T.D. Analysis of relative gene expression data using real-time quantitative PCR and the 2−ΔΔCT method. Methods 2001, 25, 402–408. [Google Scholar] [CrossRef] [PubMed]
- Geng, S.Y.; Sohail, H.; Cao, H.S.; Sun, J.Y.; Chen, Z.; Zhou, L.J.; Wang, W.B.; Ye, R.W.; Yang, L.; Bie, Z.L. An efficient root transformation system for CRISPR/Cas9-based analyses of shoot-root communication in cucurbit crops. Hortic. Res. 2022, 9, uhab082. [Google Scholar] [CrossRef] [PubMed]
- Li, H.; Wang, X.H.; Li, Q.; Xu, P.; Liu, Z.N.; Xu, M.; Cui, X.Y. GmCIPK21, a CBL-interacting protein kinase confers salt tolerance in soybean (Glycine max. L). Plant Physiol. Biochem. 2022, 184, 47–55. [Google Scholar] [CrossRef] [PubMed]








Disclaimer/Publisher’s Note: The statements, opinions and data contained in all publications are solely those of the individual author(s) and contributor(s) and not of MDPI and/or the editor(s). MDPI and/or the editor(s) disclaim responsibility for any injury to people or property resulting from any ideas, methods, instructions or products referred to in the content. |
© 2025 by the authors. Licensee MDPI, Basel, Switzerland. This article is an open access article distributed under the terms and conditions of the Creative Commons Attribution (CC BY) license (https://creativecommons.org/licenses/by/4.0/).
Share and Cite
Liu, Y.; Tan, Z.; Meng, L.; Li, Y.; Peng, Y. CmDUF239-1 Improves the Salt Tolerance of Grafted Melon by Enhancing Antioxidant Capacity and Na+/K+ Homeostasis. Plants 2025, 14, 2670. https://doi.org/10.3390/plants14172670
Liu Y, Tan Z, Meng L, Li Y, Peng Y. CmDUF239-1 Improves the Salt Tolerance of Grafted Melon by Enhancing Antioxidant Capacity and Na+/K+ Homeostasis. Plants. 2025; 14(17):2670. https://doi.org/10.3390/plants14172670
Chicago/Turabian StyleLiu, Yanjun, Zhanming Tan, Lulu Meng, Yang Li, and Yuquan Peng. 2025. "CmDUF239-1 Improves the Salt Tolerance of Grafted Melon by Enhancing Antioxidant Capacity and Na+/K+ Homeostasis" Plants 14, no. 17: 2670. https://doi.org/10.3390/plants14172670
APA StyleLiu, Y., Tan, Z., Meng, L., Li, Y., & Peng, Y. (2025). CmDUF239-1 Improves the Salt Tolerance of Grafted Melon by Enhancing Antioxidant Capacity and Na+/K+ Homeostasis. Plants, 14(17), 2670. https://doi.org/10.3390/plants14172670
