The Construction of a Mutant Library of Linseed and the Molecular Mechanism of High Oleic Acid Mutants from a Multi-Omics Perspective
Abstract
1. Introduction
2. Results
2.1. Construction of a Mutant Library and Investigation of Mutant Growth Phenotypes
2.2. Fatty Acid Mutants Screening
2.3. Fatty Acid Fractions Analysis
2.4. Lipid Metabolome Analysis
2.4.1. Qualitative Lipid Results
2.4.2. High OA Content in M45 Is Primarily Due to OA in FFA
2.5. RNA-Seq Analysis
2.5.1. Differential Analysis and KEGG Annotation
2.5.2. DEGs in Fatty Acid Synthesis
2.5.3. DEGs for Fatty Acid Synthesis
2.6. Library Construction and BSA-Seq
2.6.1. OA Content Variations
2.6.2. BSA-Seq Alignment
2.7. BSA-Seq, RNA-Seq, and Metabolome Analyses
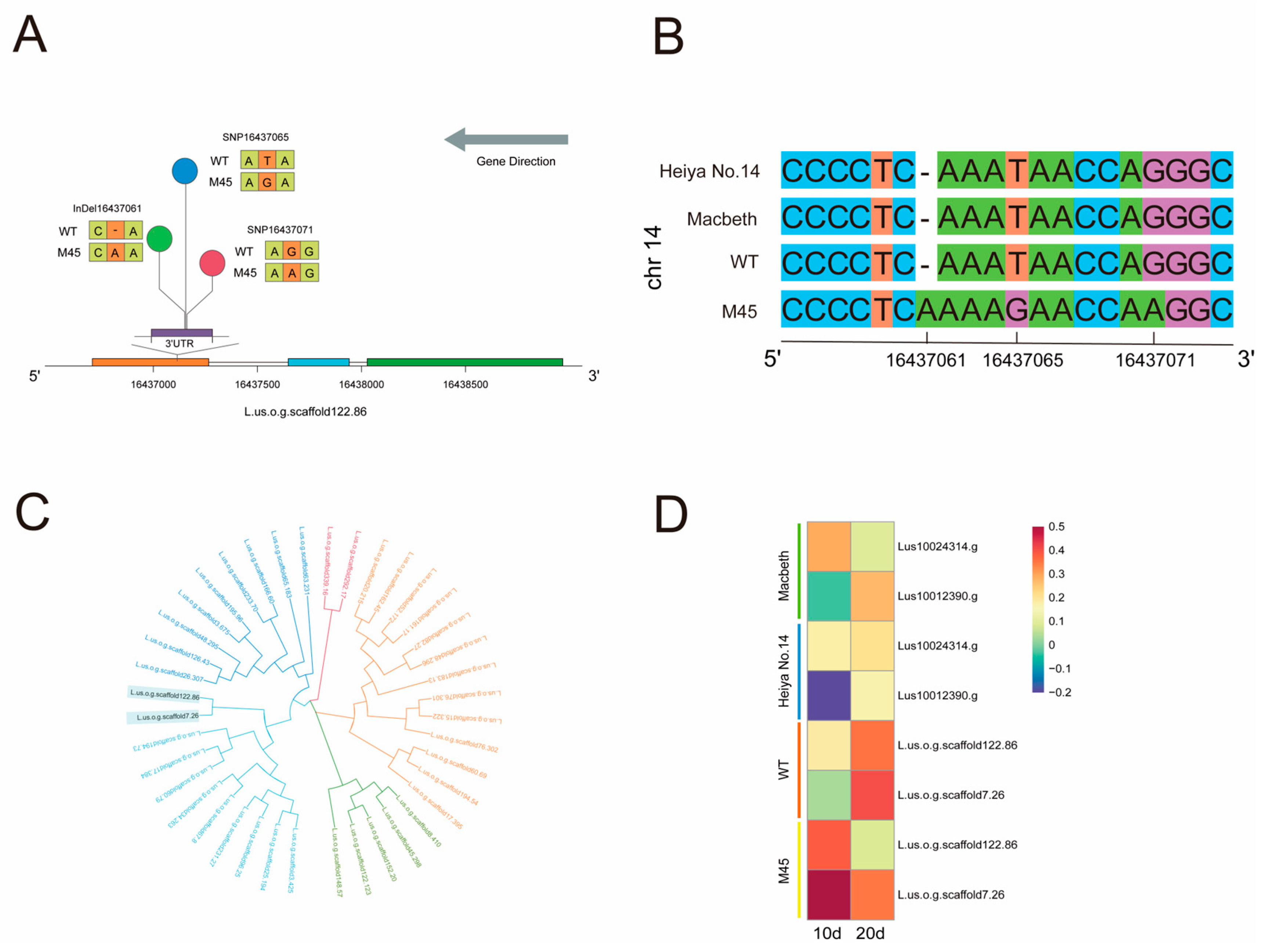
2.8. Regulatory Mechanisms of L.us.o.g.scaffold122.86
3. Discussion
4. Materials and Methods
4.1. Plant Materials and Determination of Fatty Acid Content
4.2. Determination of Plant Lipids
4.3. RNA-Seq and Real-Time Quantitative PCR of High OA Mutants
4.4. Construction of High OA Populations and BSA-Seq
4.5. Data Processing
Supplementary Materials
Author Contributions
Funding
Data Availability
Conflicts of Interest
References
- Singh, K.K.; Mridula, D.; Rehal, J.; Barnwal, P. Flaxseed: A potential source of food, feed and fiber. Crit. Rev. Food Sci. Nutr. 2011, 51, 210–222. [Google Scholar] [CrossRef]
- Divella, R.; Daniele, A.; Savino, E.; Paradiso, A. Anticancer Effects of Nutraceuticals in the Mediterranean Diet: An Epigenetic Diet Model. Cancer Genom. Proteom. 2020, 17, 335–350. [Google Scholar] [CrossRef]
- Kandel, P.; Semerci, F.; Mishra, R.; Choi, W.; Bajic, A.; Baluya, D.; Ma, L.; Chen, K.; Cao, A.C.; Phongmekhin, T.; et al. Oleic acid is an endogenous ligand of TLX/NR2E1 that triggers hippocampal neurogenesis. Proc. Natl. Acad. Sci. USA 2022, 119, e2023784119. [Google Scholar] [CrossRef]
- Altberg, A.; Hovav, R.; Chapnik, N.; Madar, Z. Effect of dietary oils from various sources on carbohydrate and fat metabolism in mice. Food Nutr. Res. 2020, 64. [Google Scholar] [CrossRef]
- Rao, K.; Kumari, S.; Minocha, N. Formulation and Characterization of Glucosamine Sulphate Potassium Chloride (GSPC) Loaded Emulgel for the Treatment of Osteoarthritis. Curr. Rheumatol. Rev. 2025, 21, 97–108. [Google Scholar] [CrossRef] [PubMed]
- Castillo-Quan, J.I.; Steinbaugh, M.J.; Fernández-Cárdenas, L.P.; Pohl, N.K.; Wu, Z.; Zhu, F.; Moroz, N.; Teixeira, V.; Bland, M.S.; Lehrbach, N.J.; et al. An antisteatosis response regulated by oleic acid through lipid droplet-mediated ERAD enhancement. Sci. Adv. 2023, 9, eadc8917. [Google Scholar] [CrossRef] [PubMed]
- Ha, J.; Shim, S.; Lee, T.; Kang, Y.J.; Hwang, W.J.; Jeong, H.; Laosatit, K.; Lee, J.; Kim, S.K.; Satyawan, D.; et al. Genome sequence of Jatropha curcas L., a non-edible biodiesel plant, provides a resource to improve seed-related traits. Plant Biotechnol. J. 2019, 17, 517–530. [Google Scholar] [CrossRef] [PubMed]
- Ullah, S.; Khan, M.N.; Lodhi, S.S.; Ahmed, I.; Tayyab, M.; Mehmood, T.; Din, I.U.; Khan, M.; Sohail, Q.; Akram, M. Targeted metabolomics reveals fatty acid abundance adjustments as playing a crucial role in drought-stress response and post-drought recovery in wheat. Front. Genet. 2022, 13, 972696. [Google Scholar] [CrossRef]
- Nakamura, M.T.; Nara, T.Y. Structure, function, and dietary regulation of delta6, delta5, and delta9 desaturases. Annu. Rev. Nutr. 2004, 24, 345–376. [Google Scholar] [CrossRef]
- Castro, L.F.; Tocher, D.R.; Monroig, O. Long-chain polyunsaturated fatty acid biosynthesis in chordates: Insights into the evolution of Fads and Elovl gene repertoire. Prog. Lipid Res. 2016, 62, 25–40. [Google Scholar] [CrossRef]
- Kachroo, A.; Shanklin, J.; Whittle, E.; Lapchyk, L.; Hildebrand, D.; Kachroo, P. The Arabidopsis stearoyl-acyl carrier protein-desaturase family and the contribution of leaf isoforms to oleic acid synthesis. Plant Mol. Biol. 2007, 63, 257–271. [Google Scholar] [CrossRef]
- Deng, M.M.; Liu, B.L.; Wang, Z.L.; Xue, J.A.; Zhang, H.M.; Li, R.Z. Identification and functional analysis of stearoyl-ACP Δ9 desaturase (GmSAD) gene family in soybean. Sheng Wu Gong. Cheng Xue Bao 2020, 36, 716–731. [Google Scholar] [CrossRef]
- Shang, X.; Cheng, C.; Ding, J.; Guo, W. Identification of candidate genes from the SAD gene family in cotton for determination of cottonseed oil composition. Mol. Genet. Genom. 2017, 292, 173–186. [Google Scholar] [CrossRef] [PubMed]
- Dong, J.Y.; Wan, S.Y.; Liu, F.Z. Sequence Analysis of Δ9-Stearyl-ACP Dehydrogenase Gene (SAD) in Peanuts. Acta Agron. Sin. 2012, 38, 1167–1177. [Google Scholar] [CrossRef]
- Jia, Y.L.; Wu, L.; Lu, C.M. Cloning and Expression Analysis of the Δ9 Stearoyl-ACP Desaturase (SAD) Gene in Brassica napus. Chin. J. Oil Crop Sci. 2014, 2, 35–141. [Google Scholar] [CrossRef]
- Nguyen, V.C.; Nakamura, Y.; Kanehara, K. Membrane lipid polyunsaturation mediated by FATTY ACID DESATURASE 2 (FAD2) is involved in endoplasmic reticulum stress tolerance in Arabidopsis thaliana. Plant J. 2019, 99, 478–493. [Google Scholar] [CrossRef]
- Jin, U.H.; Lee, J.W.; Chung, Y.S.; Lee, J.H.; Yi, Y.B.; Kim, Y.K.; Hyung, N.I.; Pyee, J.H.; Chung, C.H. Characterization and temporal expression of a ω-6 fatty acid desaturase cDNA from sesame (Sesamum indicum L.) seeds. Plant Sci. 2021, 161, 935–941. [Google Scholar] [CrossRef]
- Mikkilineni, V.; Rocheford, T.R. Sequence variation and genomic organization of fatty acid desaturase-2 (fad2) and fatty acid desaturase-6 (fad6) cDNAs in maize. Theor. Appl. Genet. 2003, 106, 1326–1332. [Google Scholar] [CrossRef]
- Chen, Z.; He, X.Y.; Wang, J.Q.; Li, G.Z.; Shu, Z.Q.; Zhao, K.Q.; Cheng, X.M.; Zu, F. Bioinformatics Analysis of the BnFAD2 Gene in Brassica napus. Hubei Agric. Sci. 2021, 60, 134–140. [Google Scholar] [CrossRef]
- Hernández, M.L.; Mancha, M.; Martínez-Rivas, J.M. Molecular cloning and characterization of genes encoding two microsomal oleate desaturases (FAD2) from olive. Phytochemistry 2005, 66, 1417–1426. [Google Scholar] [CrossRef]
- Li, L.; Wang, X.; Gai, J.; Yu, D. Molecular cloning and characterization of a novel microsomal oleate desaturase gene from soybean. J. Plant Physiol. 2007, 164, 1516–1526. [Google Scholar] [CrossRef]
- Rolletschek, H.; Borisjuk, L.; Sánchez-García, A.; Gotor, C.; Romero, L.C.; Martínez-Rivas, J.M.; Mancha, M. Temperature-dependent endogenous oxygen concentration regulates microsomal oleate desaturase in developing sunflower seeds. J. Exp. Bot. 2007, 58, 3171–3181. [Google Scholar] [CrossRef] [PubMed]
- Pirtle, I.L.; Kongcharoensuntorn, W.; Nampaisansuk, M.; Knesek, J.E.; Chapman, K.D.; Pirtle, R.M. Molecular cloning and functional expression of the gene for a cotton Delta-12 fatty acid desaturase (FAD2). Biochim. Et. Biophys. Acta 2001, 1522, 122–129. [Google Scholar] [CrossRef]
- Dar, A.A.; Choudhury, A.R.; Kancharla, P.K.; Arumugam, N. The FAD2 Gene in Plants: Occurrence, Regulation, and Role. Front. Plant Sci. 2017, 8, 1789. [Google Scholar] [CrossRef]
- Rajwade, A.V.; Kadoo, N.Y.; Borikar, S.P.; Harsulkar, A.M.; Ghorpade, P.B.; Gupta, V.S. Differential transcriptional activity of SAD, FAD2 and FAD3 desaturase genes in developing seeds of linseed contributes to varietal variation in α-linolenic acid content. Phytochemistry 2014, 98, 41–53. [Google Scholar] [CrossRef]
- Chen, Y.; Zhou, X.R.; Zhang, Z.J.; Dribnenki, P.; Singh, S.; Green, A. Development of high oleic oil crop platform in flax through RNAi-mediated multiple FAD2 gene silencing. Plant Cell Rep. 2015, 34, 643–653. [Google Scholar] [CrossRef]
- Kölmark, G. Differential response to mutagens as studied by the Neurospora reverse mutation test. Hereditas 1953, 39, 270–276. [Google Scholar] [CrossRef]
- Lee, Y.H.; Park, W.; Kim, K.S.; Jang, Y.S.; Lee, J.E.; Cha, Y.L.; Moon, Y.H.; Song, Y.S.; Lee, K. EMS-induced mutation of an endoplasmic reticulum oleate desaturase gene (FAD2-2) results in elevated oleic acid content in rapeseed (Brassica napus L.). Euphytica 2018, 214, 28. [Google Scholar] [CrossRef]
- Fang, C.Q.; Wang, C.T.; Wang, P.W.; Tang, Y.Y.; Wang, X.Z.; Cui, F.G.; Yu, S.L. Identification of a novel mutation in FAD2B from a peanut EMS mutant with elevated oleate content. J. Oleo Sci. 2012, 61, 143–148. [Google Scholar] [CrossRef]
- Tang, S.; Liu, D.X.; Lu, S.; Yu, L.; Li, Y.; Lin, S.; Li, L.; Du, Z.; Liu, X.; Li, X.; et al. Development and screening of EMS mutants with altered seed oil content or fatty acid composition in Brassica napus. Plant J. 2020, 104, 1410–1422. [Google Scholar] [CrossRef]
- Daurova, A.; Daurov, D.; Volkov, D.; Karimov, A.; Abai, Z.; Raimbek, D.; Zhapar, K.; Zhambakin, K.; Shamekova, M. Mutagenic treatment of microspore-derived embryos of turnip rape (Brassica rapa) to increase oleic acid content. Plant Breed. 2020, 139, 916–922. [Google Scholar] [CrossRef]
- Zhao, L.; Dang, Z.H.; Zhang, J.P. Analysis of the Quality of Local Sesame Germplasm Resources in Gansu Province. Chin. J. Oil Crop Sci. 2006, 28, 282–286. [Google Scholar] [CrossRef]
- Zhang, T.; Li, Z.; Song, X.; Han, L.; Wang, L.; Zhang, J.; Long, Y.; Pei, X. Identification and Characterization of microRNAs in the Developing Seed of Linseed Flax (Linum usitatissimum L.). Int. J. Mol. Sci. 2020, 21, 2708. [Google Scholar] [CrossRef]
- Yang, X.; Liu, C.; Tang, Q.; Zhang, T.; Wang, L.; Han, L.; Zhang, J.; Pei, X. Identification of LncRNAs and Functional Analysis of ceRNA Related to Fatty Acid Synthesis during Flax Seed Development. Genes 2023, 14, 967. [Google Scholar] [CrossRef] [PubMed]
- Long, W.H.; Pu, H.M.; Gao, J.Q.; Hu, M.L.; Zhang, J.F.; Chen, S. Creation of high oleic acid germplasm in rapeseed and analysis of genetic and physiological characteristics of high oleic acid traits. Sci. Agric. Sin. 2021, 54, 261–270. [Google Scholar] [CrossRef]
- Jakoby, M.; Weisshaar, B.; Dröge-Laser, W.; Vicente-Carbajosa, J.; Tiedemann, J.; Kroj, T.; Parcy, F. bZIP transcription factors in Arabidopsis. Trends Plant Sci. 2002, 7, 106–111. [Google Scholar] [CrossRef]
- Peng, Y.J.; Wang, J.J.; Lin, H.Y.; Ding, J.L.; Feng, M.G.; Ying, S.H. HapX, an Indispensable bZIP Transcription Factor for Iron Acquisition, Regulates Infection Initiation by Orchestrating Conidial Oleic Acid Homeostasis and Cytomembrane Functionality in My copathogen Beauveria bassiana. mSystems 2020, 5, e00695-20. [Google Scholar] [CrossRef] [PubMed]
- Sánchez-Vicente, I.; Albertos, P.; Sanz, C.; Wybouw, B.; De Rybel, B.; Begara-Morales, J.C.; Chaki, M.; Mata-Pérez, C.; Barroso, J.B.; Lorenzo, O. Reversible S-nitrosylation of bZIP67 by peroxiredoxin IIE activity and nitro-fatty acids regulates the plant lipid profile. Cell Rep. 2024, 43, 114091. [Google Scholar] [CrossRef]
- Kim, D.; Langmead, B.; Salzberg, S.L. HISAT: A fast spliced aligner with low memory requirements. Nat. Methods 2015, 12, 357–360. [Google Scholar] [CrossRef]
- Love, M.I.; Huber, W.; Anders, S. Moderated estimation of fold change and dispersion for rna-seq data with deseq2. Genome Biol. 2014, 15, 550. [Google Scholar] [CrossRef]
- Li, H.; Durbin, R. Fast and accurate short read alignment with Burrows-Wheeler transform. Bioinformatics 2009, 25, 1754–1760. [Google Scholar] [CrossRef] [PubMed]
- DePristo, M.A.; Banks, E.; Poplin, R.; Garimella, K.V.; Maguire, J.R.; Hartl, C.; Philippakis, A.A.; del Angel, G.; Rivas, M.A.; Hanna, M.; et al. A framework for variation discovery and genotyping using next-generation DNA sequencing data. Nat. Genet. 2011, 43, 491–498. [Google Scholar] [CrossRef] [PubMed]







| Phenotypic Category | Phenotype | Number |
|---|---|---|
| plant type | prostrate growth, increased lateral branching | 63 |
| increased secondary branching of primary branches | 58 | |
| umbrella-shaped main branch | 120 | |
| short pole | 102 | |
| tall pole | 25 | |
| slender stem | 157 | |
| thick stem | 54 | |
| culms flattened, leafy growth | 8 | |
| flower type and color | 4-petal flower | 3 |
| 6-petal flower | 88 | |
| 7-petal flower | 17 | |
| 8-petal flower | 3 | |
| petal wrinkling | 15 | |
| small flower size | 13 | |
| large flower size | 8 | |
| dark color | 11 | |
| light color | 5 | |
| white flower | 21 | |
| florescence | early flowering | 371 |
| early flowering | 122 | |
| leaf shape | small leaf angle | 15 |
| thickening of leaf blades | 11 |
| Fatty Acid | Filter Criteria (%) | Number | Content in WT (%) | Area |
|---|---|---|---|---|
| OA | ≥30.58 | 168 | 20.58 ± 3.12 | Yuanmou (China) |
| ≤17.58 | 51 | |||
| LA | ≥17.95 | 55 | 14.95 ± 0.59 | Yuanmou (China) |
| ≤11.95 | 27 | |||
| ALA | ≥56.57 | 116 | 52.57 ± 2.64 | Yuanmou (China) |
| ≤42.57 | 136 |
| Fatty Acid | Filter Criteria (%) | Number | Content in WT (%) | Area |
|---|---|---|---|---|
| OA | ≥34.72 | 26 | 29.72 ± 0.91 | Langfang (China) |
| ≤24.72 | 16 | |||
| LA | ≥13.17 | 13 | 10.67 ± 0.05 | Langfang (China) |
| ≤9.17 | 10 | |||
| ALA | ≥50.91 | 29 | 44.91 ± 0.89 | Langfang (China) |
| ≤39.91 | 20 |
| Phenotypic Category | Name | OA (%) | Percentage Increase | ALA (%) | Percentage Increase |
|---|---|---|---|---|---|
| - | WT | 29.78 | - | 45.43 | - |
| OA | M45 | 37.23 | 7.45 | 36.80 | - |
| M60 | 34.02 | 4.24 | 40.17 | - | |
| ALA | M730 | 25.53 | - | 52.94 | 7.51 |
| M930 | 25.74 | - | 51.12 | 5.69 | |
| M350 | 26.28 | - | 50.72 | 5.29 | |
| M295 | 25.98 | - | 50.58 | 5.15 | |
| M415 | 26.57 | - | 50.52 | 5.09 |
Disclaimer/Publisher’s Note: The statements, opinions and data contained in all publications are solely those of the individual author(s) and contributor(s) and not of MDPI and/or the editor(s). MDPI and/or the editor(s) disclaim responsibility for any injury to people or property resulting from any ideas, methods, instructions or products referred to in the content. |
© 2025 by the authors. Licensee MDPI, Basel, Switzerland. This article is an open access article distributed under the terms and conditions of the Creative Commons Attribution (CC BY) license (https://creativecommons.org/licenses/by/4.0/).
Share and Cite
Liu, C.; Yang, X.; Tang, Q.; Cao, X.; Qian, A.; Yang, Z.; Wang, L.; Zhang, J.; Pei, X.; Gan, L. The Construction of a Mutant Library of Linseed and the Molecular Mechanism of High Oleic Acid Mutants from a Multi-Omics Perspective. Plants 2025, 14, 2583. https://doi.org/10.3390/plants14162583
Liu C, Yang X, Tang Q, Cao X, Qian A, Yang Z, Wang L, Zhang J, Pei X, Gan L. The Construction of a Mutant Library of Linseed and the Molecular Mechanism of High Oleic Acid Mutants from a Multi-Omics Perspective. Plants. 2025; 14(16):2583. https://doi.org/10.3390/plants14162583
Chicago/Turabian StyleLiu, Caiyue, Xinsen Yang, Qiaoling Tang, Xiuxia Cao, Aiping Qian, Zhiwei Yang, Limin Wang, Jianping Zhang, Xinwu Pei, and Lu Gan. 2025. "The Construction of a Mutant Library of Linseed and the Molecular Mechanism of High Oleic Acid Mutants from a Multi-Omics Perspective" Plants 14, no. 16: 2583. https://doi.org/10.3390/plants14162583
APA StyleLiu, C., Yang, X., Tang, Q., Cao, X., Qian, A., Yang, Z., Wang, L., Zhang, J., Pei, X., & Gan, L. (2025). The Construction of a Mutant Library of Linseed and the Molecular Mechanism of High Oleic Acid Mutants from a Multi-Omics Perspective. Plants, 14(16), 2583. https://doi.org/10.3390/plants14162583

