Metabolite Profiling Reveals the Dynamic Changes in Non-Volatiles and Volatiles during the Enzymatic-Catalyzed Processing of Aijiao Oolong Tea
Abstract
1. Introduction
2. Results and Discussion
2.1. Evolution of Flavor Characteristics during the ECS of Aijiao Oolong Tea
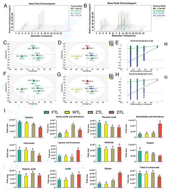
2.2. Analysis of Non-Volatile Metabolites during the ECS of Aijiao Oolong Tea
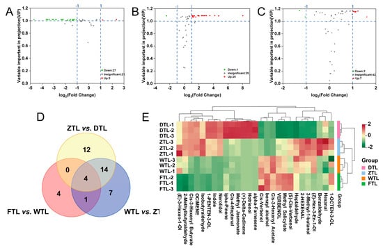
2.3. Differential Non-Volatile Metabolites Screening
2.4. Dynamic Evolution of the Differential Non-Volatile Metabolites during the ECS of Aijiao Oolong Tea
2.4.1. Amino Acids and Their Derivatives
2.4.2. Flavonoids and Lipids
2.4.3. Nucleotides and Derivatives and Sugars
2.4.4. Phenolic Acids and Organic Acids
2.4.5. Tannins, Lignans and Coumarins, Alkaloids and Others
2.5. Analysis of VOCs during the ECS of Aijiao Oolong Tea
2.6. Differential VOC Screening
2.7. Evolution of Key Differential VOCs and Their Related VOCs during the ECS of Aijiao Oolong Tea
2.7.1. Fatty Acid-Derived VOCs
2.7.2. Amino Acid-Derived VOCs
2.7.3. Glycoside-Derived VOCs
2.7.4. Carotenoid-Derived VOCs
3. Materials and Methods
3.1. Chemicals
3.2. Materials
3.3. Sensory Evaluation
3.4. LC-MS Analysis of Non-Volatile Metabolites
3.5. GC-MS Analysis of VOCs
3.6. Statistical Analysis
4. Conclusions
Supplementary Materials
Author Contributions
Funding
Data Availability Statement
Acknowledgments
Conflicts of Interest
References
- Chai, K.; Chen, S.; Wang, P.; Kong, W.; Ma, X.; Zhang, X. Multiomics Analysis Reveals the Genetic Basis of Volatile Terpenoid Formation in Oolong Tea. J. Agric. Food Chem. 2023, 71, 19888–19899. [Google Scholar] [CrossRef] [PubMed]
- Fu, Z.; Hao, S.; Zhou, J.; Feng, W.; Zhu, M.; Wu, J.; Zhang, Y.; Yu, Y. Profiling volatile compounds in fresh leaves of 22 major oolong tea germplasm cultivated in Fujian of China. Sci. Hortic. 2024, 327, 112849. [Google Scholar] [CrossRef]
- Zeng, L.; Jin, S.; Fu, Y.; Chen, L.; Yin, J.; Xu, Y. A targeted and untargeted metabolomics analysis of ‘Oriental Beauty’ oolong tea during processing. Beverage Plant Res. 2022, 2, 20. [Google Scholar] [CrossRef]
- Zeng, L.; Zhou, X.; Su, X.; Yang, Z. Chinese oolong tea: An aromatic beverage produced under multiple stresses. Trends Food Sci. Technol. 2020, 106, 242–253. [Google Scholar] [CrossRef]
- Hu, C.; Li, D.; Ma, Y.; Zhang, W.; Lin, C.; Zheng, X.; Liang, Y.; Lu, J. Formation mechanism of the oolong tea characteristic aroma during bruising and withering treatment. Food Chem. 2018, 269, 202–211. [Google Scholar] [CrossRef] [PubMed]
- Chen, S.; Xie, P.; Li, Y.; Wang, X.; Liu, H.; Wang, S.; Han, W.; Wu, R.; Li, X.; Guan, Y.; et al. New Insights into Stress-Induced β-Ocimene Biosynthesis in Tea (Camellia sinensis) Leaves during Oolong Tea Processing. J. Agric. Food Chem. 2021, 69, 11656–11664. [Google Scholar] [CrossRef]
- Jang, J.; Yang, Y.; Zhang, G.H.; Chen, H.; Lu, J.L.; Du, Y.Y.; Ye, J.H.; Ye, Q.; Borthakur, D.; Zheng, X.Q.; et al. Effect of Ultra-Violet B on Release of Volatiles in Tea Leaf. Int. J. Food Prop. 2010, 13, 608–617. [Google Scholar] [CrossRef]
- Gil, M.; Bottini, R.; Berli, F.; Pontin, M.; Silva, M.F.; Piccoli, P. Volatile organic compounds characterized from grapevine (Vitis vinifera L. cv. Malbec) berries increase at pre-harvest and in response to UV-B radiation. Phytochemistry 2013, 96, 148–157. [Google Scholar] [CrossRef] [PubMed]
- Li, Y.; He, C.; Yu, X.; Zhou, J.; Ran, W.; Chen, Y.; Ni, D. Effects of red-light withering on the taste of black tea as revealed by non-targeted metabolomics and transcriptomics analysis. LWT 2021, 147, 111620. [Google Scholar] [CrossRef]
- Ni, T.; Xu, S.; Wei, Y.; Li, T.; Jin, G.; Deng, W.; Ning, J. Understanding the promotion of withering treatment on quality of postharvest tea leaves using UHPLC-orbitrap-MS metabolomics integrated with TMT-Based proteomics. LWT 2021, 147, 111614. [Google Scholar] [CrossRef]
- Wu, L.; Wang, Y.; Liu, S.; Sun, Y.; Li, C.; Lin, J.; Wei, S. The stress-induced metabolites changes in the flavor formation of oolong tea during enzymatic-catalyzed process: A case study of Zhangping Shuixian tea. Food Chem. 2022, 391, 133192. [Google Scholar] [CrossRef] [PubMed]
- Huang, X.; Cao, H.; Guo, Y.; Liu, J.; Sun, Y.; Liu, S.; Lin, J.; Wei, S.; Wu, L. The dynamic change of oolong tea constitutes during enzymatic-catalysed process of manufacturing. Int. J. Food Sci. Technol. 2020, 55, 3604–3612. [Google Scholar] [CrossRef]
- Lin, J.; Lin, H.; Li, C.; Liao, N.; Zheng, Y.; Yu, X.; Sun, Y.; Wu, L. Unveiling characteristic metabolic accumulation over enzymatic-catalyzed process of Tieguanyin oolong tea manufacturing by DESI-MSI and multiple-omics. Food Res. Int. 2024, 181, 114136. [Google Scholar] [CrossRef] [PubMed]
- Yaling, G.; Lai, L. Characteristics analysis of the Minbei oolong tea process study. J. Chin. Agric. Mech. 2015, 36, 345–348. [Google Scholar]
- Chen, G. Study on the Quality Difference of Oolong Tea in Jian’ou and the Key Metabolites in the Formation of Flavor Quality of Aijiao Oolong. Type; Fujian Agriculture and Forestry University: Fuzhou, China, 2023. [Google Scholar]
- Ma, J. Study on Flavor Characteristics and Quality Formation of Xinyang Black Tea. Master’s Thesis, Henan Agricultural University, Zhengzhou, China, 2023. [Google Scholar]
- Ni, Z.; Yang, Y.; Zhang, Y.; Hu, Q.; Lin, J.; Lin, H.; Hao, Z.; Wang, Y.; Zhou, J.; Sun, Y. Dynamic change of the carotenoid metabolic pathway profile during oolong tea processing with supplementary LED light. Food Res. Int. 2023, 169, 112839. [Google Scholar] [CrossRef] [PubMed]
- Gu, H.; Wang, Y.; Xie, H.; Qiu, C.; Zhang, S.; Xiao, J.; Li, H.; Chen, L.; Li, X.; Ding, Z. Drought stress triggers proteomic changes involving lignin, flavonoids and fatty acids in tea plants. Sci. Rep. 2020, 10, 15504. [Google Scholar] [CrossRef] [PubMed]
- Xu, K.; Tian, C.; Zhou, C.; Zhu, C.; Weng, J.; Sun, Y.; Lin, Y.; Lai, Z.; Guo, Y. Non-Targeted Metabolomics Analysis Revealed the Characteristic Non-Volatile and Volatile Metabolites in the Rougui Wuyi Rock Tea (Camellia sinensis) from Different Culturing Regions. Foods 2022, 11, 1694. [Google Scholar] [CrossRef] [PubMed]
- Liu, Z.; Chen, F.; Sun, J.; Ni, L. Dynamic changes of volatile and phenolic components during the whole manufacturing process of Wuyi Rock tea (Rougui). Food Chem. 2022, 367, 130624. [Google Scholar] [CrossRef] [PubMed]
- Silva, W.; Heinemann, B.; Rugen, N.; Nunes-Nesi, A.; Araújo, W.; Braun, H.; Hildebrandt, T. The role of amino acid metabolism during abiotic stress release. Plant Cell Environ. 2019, 42, 1630–1644. [Google Scholar] [CrossRef] [PubMed]
- Xue, J.; Liu, P.; Feng, L.; Zheng, L.; Gui, A.; Wang, X.; Wang, S.; Ye, F.; Teng, J.; Gao, S.; et al. Insights into the effects of fixation methods on the sensory quality of straight-shaped green tea and dynamic changes of key taste metabolites by widely targeted metabolomic analysis. Food Chem. X 2023, 20, 100943. [Google Scholar] [CrossRef] [PubMed]
- Zhang, N.; Jing, T.; Zhao, M.; Jin, J.; Xu, M.; Chen, Y.; Zhang, S.; Wan, X.; Schwab, W.; Song, C. Untargeted metabolomics coupled with chemometrics analysis reveals potential non-volatile markers during oolong tea shaking. Food Res. Int. 2019, 123, 125–134. [Google Scholar] [CrossRef]
- Zhou, Z.; Wu, Q.; Rao, H.; Cai, L.; Zheng, S.; Sun, Y. The Dynamic Change in Aromatic Compounds and Their Relationship with CsAAAT Genes during the Post-Harvest Process of Oolong Tea. Metabolites 2023, 13, 868. [Google Scholar] [CrossRef] [PubMed]
- Fraser, K.; Lane, G.A.; Otter, D.E.; Harrison, S.J.; Quek, S.; Hemar, Y.; Rasmussen, S. Non-targeted analysis by LC–MS of major metabolite changes during the oolong tea manufacturing in New Zealand. Food Chem. 2014, 151, 394–403. [Google Scholar] [CrossRef] [PubMed]
- Liu, P.; Yin, J.; Chen, G.; Wang, F.; Xu, Y. Flavor characteristics and chemical compositions of oolong tea processed using different semi-fermentation times. J. Food Sci. Technol. 2018, 55, 1185–1195. [Google Scholar] [CrossRef] [PubMed]
- Chen, Y.; Duan, J.; Jiang, Y.; Shi, J.; Peng, L.; Xue, S.; Kakuda, Y. Production, Quality, and Biological Effects of Oolong Tea (Camellia sinensis). Food Rev. Int. 2011, 27, 1–15. [Google Scholar] [CrossRef]
- Wang, H.; Hua, J.; Yu, Q.; Li, J.; Wang, J.; Deng, Y.; Yuan, H.; Jiang, Y. Widely targeted metabolomic analysis reveals dynamic changes in non-volatile and volatile metabolites during green tea processing. Food Chem. 2021, 363, 130131. [Google Scholar] [CrossRef] [PubMed]
- Chen, S.; Liu, H.; Zhao, X.; Li, X.; Shan, W.; Wang, X.; Wang, S.; Yu, W.; Yang, Z.; Yu, X. Non-targeted metabolomics analysis reveals dynamic changes of volatile and non-volatile metabolites during oolong tea manufacture. Food Res. Int. 2020, 128, 108778. [Google Scholar] [CrossRef] [PubMed]
- Okazaki, Y.; Saito, K. Roles of lipids as signaling molecules and mitigators during stress response in plants. Plant J. For. Cell Mol. Biol. 2014, 79, 584–596. [Google Scholar] [CrossRef] [PubMed]
- Guo, L.; Chen, M.; Guo, Y.; Lin, Z. Variations in Fatty Acids Affected Their Derivative Volatiles during Tieguanyin Tea Processing. Foods 2022, 11, 1563. [Google Scholar] [CrossRef] [PubMed]
- Gui, A.; Gao, S.; Zheng, P.; Feng, Z.; Liu, P.; Ye, F.; Wang, S.; Xue, J.; Xiang, J.; Ni, D.; et al. Dynamic Changes in Non-Volatile Components during Steamed Green Tea Manufacturing Based on Widely Targeted Metabolomic Analysis. Foods 2023, 12, 1551. [Google Scholar] [CrossRef] [PubMed]
- Chen, Q.; Shi, J.; Mu, B.; Chen, Z.; Dai, W.; Lin, Z. Metabolomics combined with proteomics provides a novel interpretation of the changes in nonvolatile compounds during white tea processing. Food Chem. 2020, 332, 127412. [Google Scholar] [CrossRef] [PubMed]
- Hu, Q.; Zheng, Y.; Yang, Y.; Ni, Z.; Chen, B.; Wu, Z.; Huang, H.; Wu, Q.; Zhou, Z.; Gao, S.; et al. Widely targeted metabolomics analysis reveals the formation of nonvolatile flavor qualities during oolong tea manufacturing: A case study of Jinguanyin. Front. Nutr. 2023, 10, 1283960. [Google Scholar] [CrossRef] [PubMed]
- Thalmann, M.; Santelia, D. Starch as a determinant of plant fitness under abiotic stress. New Phytol. 2017, 214, 943–951. [Google Scholar] [CrossRef] [PubMed]
- Frank, O.; Zehentbauer, G.; Hofmann, T. Bioresponse-guided decomposition of roast coffee beverage and identification of key bitter taste compounds. Eur. Food Res. Technol. Z. Lebensm. Unters. Forschung. A 2006, 222, 492–508. [Google Scholar] [CrossRef]
- Chen, H.; Yu, F.; Kang, J.; Li, Q.; Warusawitharana, H.K.; Li, B. Quality Chemistry, Physiological Functions, and Health Benefits of Organic Acids from Tea (Camellia sinensis). Molecules 2023, 28, 2339. [Google Scholar] [CrossRef] [PubMed]
- Lu, H.; Zhang, Y.; Yang, T.; Shi, J.; Lin, Z. Analysis on chemical constituents of taste quality of Pu ‘er tea. Food Ferment. Ind. 2016, 42, 178–183. [Google Scholar]
- Tan, J.; Engelhardt, U.H.; Lin, Z.; Kaiser, N.; Maiwald, B. Flavonoids, phenolic acids, alkaloids and theanine in different types of authentic Chinese white tea samples. J. Food Compos. Anal. 2017, 57, 8–15. [Google Scholar] [CrossRef]
- Lin, J.; Liu, F.; Zhou, X.; Tu, Z.; Chen, L.; Wang, Y.; Yang, Y.; Wu, X.; Lv, H.; Zhu, H.; et al. Effect of red light on the composition of metabolites in tea leaves during the withering process using untargeted metabolomics. J. Sci. Food Agric. 2021, 102, 1628–1639. [Google Scholar] [CrossRef] [PubMed]
- Zhou, Z.; You, F.; Liu, B.; Deng, T.; Lai, Z.; Sun, Y. Effect of Mechanical Force during Turning-over on Formation of Aliphatic Aroma in Oolong Tea. Food Sci. 2019, 40, 52–59. [Google Scholar]
- Dou, J.; Lee, V.S.Y.; Tzen, J.T.C.; Lee, M. Identification and comparison of phenolic compounds in the preparation of oolong tea manufactured by semifermentation and drying processes. J. Agric. Food Chem. 2007, 55, 7462–7468. [Google Scholar] [CrossRef] [PubMed]
- Ho, C.; Zheng, X.; Li, S. Tea aroma formation. Food Sci. Hum. Wellness 2015, 4, 9–27. [Google Scholar] [CrossRef]
- Zheng, X.; Li, Q.; Xiang, L.; Liang, Y. Recent Advances in Volatiles of Teas. Molecules 2016, 21, 338. [Google Scholar] [CrossRef] [PubMed]
- Ouyang, W.; Yu, Y.; Wang, H.; Jiang, Y.; Hua, J.; Ning, J.; Yuan, H. Analysis of volatile metabolite variations in strip green tea during processing and effect of rubbing degree using untargeted and targeted metabolomics. Food Res. Int. 2022, 162, 112099. [Google Scholar] [CrossRef] [PubMed]
- Wang, H.; Yu, Y.; Ouyang, W.; Jiang, Y.; Wang, J.; Hua, J.; Yuan, H. Assessment of Variations in Round Green Tea Volatile Metabolites During Manufacturing and Effect of Second-Drying Temperature <i>via</i> Nontargeted Metabolomic Analysis. Front. Nutr. 2022, 9, 877132. [Google Scholar] [CrossRef] [PubMed]
- Wu, Y.; Dai, Y.; Zhang, L. Research progress on the effect of green making process on the quality of oolong tea. Guangdong Tea Ind. 2013, 5, 8–11. [Google Scholar]
- Zeng, L.; Zhou, Y.; Gui, J.; Fu, X.; Mei, X.; Zhen, Y.; Ye, T.; Du, B.; Dong, F.; Watanabe, N. Formation of Volatile Tea Constituent Indole During the Oolong Tea Manufacturing Process. J. Agric. Food Chem. 2016, 64, 5011–5019. [Google Scholar] [CrossRef] [PubMed]
- Huang, F.; Chen, R.; Chen, W.; Chen, C.; You, X. Effects of intensity of Zuoqing procedure on quality and aroma composition in oolong tea manufacture. Fujian J. Agric. Sci. 2001, 3, 28–34. [Google Scholar]
- Wang, H.; Hua, J.; Jiang, Y.; Yang, Y.; Wang, J.; Yuan, H. Influence of fixation methods on the chestnut-like aroma of green tea and dynamics of key aroma substances. Food Res. Int. 2020, 136, 109479. [Google Scholar] [CrossRef] [PubMed]
- Li, P.; Zhu, Y.; Lu, M.; Yang, C.; Xie, D.; Tan, J.; Peng, Q.; Zhang, Y.; Ni, D.; Dai, W.; et al. Variation patterns in the content of glycosides during green tea manufacturing by a modification-specific metabolomics approach: Enzymatic reaction promoting an increase in the glycosidically bound volatiles at the pan firing stage. Food Chem. 2019, 279, 80–87. [Google Scholar] [CrossRef] [PubMed]
- Zhou, Y.; Zeng, L.; Liu, X.; Gui, J.; Mei, X.; Fu, X.; Dong, F.; Tang, J.; Zhang, L.; Yang, Z. Formation of (E)-nerolidol in tea (Camellia sinensis) leaves exposed to multiple stresses during tea manufacturing. Food Chem. 2017, 231, 78–86. [Google Scholar] [CrossRef]
- Zhang, M.; Zhou, C.; Zhang, C.; Xu, K.; Lu, L.; Huang, L.; Zhang, L.; Li, H.; Zhu, X.; Lai, Z.; et al. Analysis of Characteristics in the Macro-Composition and Volatile Compounds of Understory Xiaobai White Tea. Plants 2023, 12, 4102. [Google Scholar] [CrossRef]
- GB/T 23776-2018; Methodology for Sensory Evaluation of Tea. Standards Press of China: Beijing, China, 2018.








Disclaimer/Publisher’s Note: The statements, opinions and data contained in all publications are solely those of the individual author(s) and contributor(s) and not of MDPI and/or the editor(s). MDPI and/or the editor(s) disclaim responsibility for any injury to people or property resulting from any ideas, methods, instructions or products referred to in the content. |
© 2024 by the authors. Licensee MDPI, Basel, Switzerland. This article is an open access article distributed under the terms and conditions of the Creative Commons Attribution (CC BY) license (https://creativecommons.org/licenses/by/4.0/).
Share and Cite
Zhang, M.; Zhang, L.; Zhou, C.; Xu, K.; Chen, G.; Huang, L.; Lai, Z.; Guo, Y. Metabolite Profiling Reveals the Dynamic Changes in Non-Volatiles and Volatiles during the Enzymatic-Catalyzed Processing of Aijiao Oolong Tea. Plants 2024, 13, 1249. https://doi.org/10.3390/plants13091249
Zhang M, Zhang L, Zhou C, Xu K, Chen G, Huang L, Lai Z, Guo Y. Metabolite Profiling Reveals the Dynamic Changes in Non-Volatiles and Volatiles during the Enzymatic-Catalyzed Processing of Aijiao Oolong Tea. Plants. 2024; 13(9):1249. https://doi.org/10.3390/plants13091249
Chicago/Turabian StyleZhang, Mengcong, Lixuan Zhang, Chengzhe Zhou, Kai Xu, Guangwu Chen, Linjie Huang, Zhongxiong Lai, and Yuqiong Guo. 2024. "Metabolite Profiling Reveals the Dynamic Changes in Non-Volatiles and Volatiles during the Enzymatic-Catalyzed Processing of Aijiao Oolong Tea" Plants 13, no. 9: 1249. https://doi.org/10.3390/plants13091249
APA StyleZhang, M., Zhang, L., Zhou, C., Xu, K., Chen, G., Huang, L., Lai, Z., & Guo, Y. (2024). Metabolite Profiling Reveals the Dynamic Changes in Non-Volatiles and Volatiles during the Enzymatic-Catalyzed Processing of Aijiao Oolong Tea. Plants, 13(9), 1249. https://doi.org/10.3390/plants13091249

