Phenotypic Characteristics and Occurrence Basis of Leaf Necrotic Spots in Response of Weedy Rice to Imazethapyr
Abstract
1. Introduction
2. Results
2.1. Phenotypic Identification of Leaf Necrotic Spots in Weedy Rice
2.2. Correlation Analysis of Leaf Necrotic Spot Formation and Imazethapyr in Weedy Rice
2.2.1. Correlation between the Preparation and Formation of Necrotic Spots
2.2.2. Necrotic Spots Can Be Triggered by Imazethapyr and Promoted by Auxiliary Agents
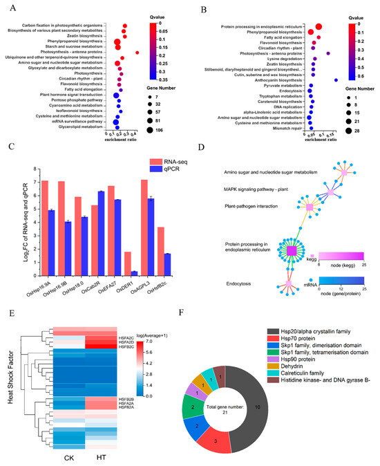
2.3. Transcriptome Analysis Showed Differential Expression of Endoplasmic Reticulum Injury Stress
2.4. Location Detection of Intracellular Necrosis
2.5. Response of Necrotic Phenotype to Temperature and Light
3. Discussion
3.1. Identifying a New Phenotype of Necrotic Spot in Weedy Rice Responding to IMI Herbicides
3.2. ER Stress Possibly Causes Necrotic Spots under Imazethapyr Treatment
3.3. Research Prospects of New Phenotypes of Necrotic Plaques in Herbicide Reaction and Production
4. Materials and Methods
4.1. Plant Materials
4.2. Statistics of Response Types to Imazethapyr in the Weedy Rice Population
4.3. Identification of Necrosis Spot
4.3.1. Phenotype Observation
4.3.2. Microscopic Examination
4.4. Relationship between Imazethapyr and Necrosis Spot
4.4.1. Formulation Smear Test
4.4.2. Efficacy Comparison between the Technical Product and the Formulation
4.4.3. Resistant Variety Verification
4.5. Transcriptional Level Analysis
4.5.1. Transcriptomics
4.5.2. Q-rtPCR
4.6. Cytological Verification
4.7. Influence of Temperature and Light on Necrotic Spots
4.7.1. Light Power
4.7.2. Temperature
4.7.3. Temperature and Light Power Co-Treatment
5. Conclusions
Supplementary Materials
Author Contributions
Funding
Data Availability Statement
Acknowledgments
Conflicts of Interest
References
- Roma-Burgos, N.; San Sudo, M.P.; Olsen, K.M.; Werle, I.; Song, B.-K. Weedy rice (Oryza spp.): What’s in a name? Weed Sci. 2021, 69, 505–513. [Google Scholar] [CrossRef]
- Imaizumi, T.; Ebana, K.; Kawahara, Y.; Muto, C.; Kobayashi, H.; Koarai, A.; Olsen, K.M. Genomic divergence during feralization reveals both conserved and distinct mechanisms of parallel weediness evolution. Commun. Biol. 2021, 4, 952. [Google Scholar] [CrossRef] [PubMed]
- Baek, J.S.; Chung, N.J. Seed Wintering and Deterioration Characteristics between Weedy and Cultivated Rice. Rice 2012, 5, 21. [Google Scholar] [CrossRef][Green Version]
- Ziska, L.H.; Gealy, D.R.; Burgos, N.; Caicedo, A.L.; Gressel, J.; Lawton-Rauh, A.L.; Avila, L.A.; Theisen, G.; Norsworthy, J.; Ferrero, A.; et al. Weedy (red) rice: An emerging constraint to global rice production. Adv. Agron. 2015, 129, 181–228. [Google Scholar]
- Chauhan, B.S. Strategies to manage weedy rice in Asia. Crop Prot. 2013, 48, 51–56. [Google Scholar] [CrossRef]
- Wang, H.; Dai, W.; Zhang, Z.; Li, M.; Meng, L.; Zhang, Z.; Huan, L.; Song, X.; Qiang, S. Occurrence pattern and morphological polymorphism of Chinese weedy rice. J. Integr. Agric. 2023, 22, 149–169. [Google Scholar] [CrossRef]
- Jin, M.; Chen, L.; Deng, X.W.; Tang, X. Development of herbicide resistance genes and their application in rice. Crop J. 2022, 10, 26–35. [Google Scholar] [CrossRef]
- Garcia, M.D.; Nouwens, A.; Lonhienne, T.G.; Guddat, L.W. Comprehensive understanding of acetohydroxyacid synthase inhibition by different herbicide families. Proc. Natl. Acad. Sci. USA 2017, 114, E1091–E1100. [Google Scholar] [CrossRef]
- Tan, S.; Evans, R.R.; Dahmer, M.L.; Singh, B.K.; Shaner, D.L. IMI-tolerant crops: History, current status and future. Pest Manag. Sci. 2005, 61, 246–257. [Google Scholar] [CrossRef]
- Yu, Q.; Powles, S.B. Resistance to AHAS inhibitor herbicides: Current understanding. Pest Manag. Sci. 2014, 70, 1340–1350. [Google Scholar] [CrossRef]
- Shivrain, V.K.; Burgos, N.R.; Gealy, D.R.; Sales, M.A.; Smith, K.L. Gene Flow from weedy red rice (Oryza sativa L.) to cultivated rice and fitness of hybrids. Pest Manag. Sci. 2009, 65, 1124–1129. [Google Scholar] [CrossRef] [PubMed]
- Singh, V.; Singh, S.; Black, H.; Boyett, V.; Basu, S.; Gealy, D.; Gbur, E.; Pereira, A.; Scott, R.C.; Caicedo, A.; et al. Introgression of ClearfieldTM rice crop traits into weedy red rice outcrosses. Field Crops Res. 2017, 207, 13–23. [Google Scholar] [CrossRef]
- Merotto, A., Jr.; Goulart, I.C.; Nunes, A.L.; Kalsing, A.; Markus, C.; Menezes, V.G.; Wander, A.E. Evolutionary and social consequences of introgression of nontransgenic herbicide resistance from rice to weedy rice in Brazil. Evol. Appl. 2016, 9, 837–846. [Google Scholar] [CrossRef]
- Perotti, V.E.; Larran, A.S.; Palmieri, V.E.; Martinatto, A.K.; Permingeat, H.R. Herbicide resistant Weeds: A call to integrate conventional agricultural practices, molecular biology knowledge and new technologies. Plant Sci. 2020, 290, 110255. [Google Scholar] [CrossRef]
- Shaner, D.L. Herbicide Handbook; Weed Science Society of America: Lawrence, KS, USA, 2014. [Google Scholar]
- Dilipkumar, M.; Ahmad-Hamdani, M.S.; Rahim, H.; Chuah, T.S.; Burgos, N.R. Survey on weedy rice (Oryza spp.) management practice and adoption of Clearfield® rice technology in Peninsular Malaysia. Weed Sci. 2021, 69, 558–564. [Google Scholar] [CrossRef]
- Busconi, M.; Rossi, D.; Lorenzoni, C.; Baldi, G.; Fogher, C. Spread of herbicide-resistant weedy rice (red rice, Oryza sativa L.) after 5 years of Clearfield rice cultivation in Italy. Plant Biol. 2012, 14, 751–759. [Google Scholar] [CrossRef] [PubMed]
- Bzour, M.I.; Zuki, F.M.; Mispan, M.S. Introduction of IMI herbicide and Clearfield® rice between weedy rice—Control efficiency and environmental concerns. Environ. Rev. 2018, 26, 181–198. [Google Scholar] [CrossRef]
- Svizzero, S. Agronomic practices and biotechnological methods dealing with the occurrence, dispersion, proliferation and adaptation of weedy rice (Oryza sativa f. spontanea). Int. J. Pest Manag. 2024, 70, 62–75. [Google Scholar] [CrossRef]
- Lamichhane, J.R.; Devos, Y.; Beckie, H.J.; Owen, M.D.; Tillie, P.; Messéan, A.; Kudsk, P. Integrated weed management systems with herbicide-tolerant crops in the European Union: Lessons learnt from home and abroad. Crit. Rev. Biotechnol. 2017, 37, 459–475. [Google Scholar] [CrossRef]
- Dai, L.; Song, X.; He, B.; Valverde, B.E.; Qiang, S. Enhanced photosynthesis endows seedling growth vigour contributing to the competitive dominance of weedy rice over cultivated rice. Pest Manag. Sci. 2017, 73, 1410–1420. [Google Scholar] [CrossRef]
- Xu, L.; Shou, J.; Gill, R.A.; Guo, X.; Najeeb, U.; Zhou, W. Effects of ZJ0273 on barley and growth recovery of herbicide-stressed seedlings through application of branched-chain amino acids. J. Zhejiang Univ. Sci. B 2019, 20, 71. [Google Scholar] [CrossRef] [PubMed]
- Casey, A.; Köcher, T.; Caygill, S.; Champion, C.; Bonnot, C.; Dolan, L. Transcriptome changes in chlorsulfuron-treated plants are caused by acetolactate synthase inhibition and not induction of a herbicide detoxification system in Marchantia polymorpha. Pestic. Biochem. Physiol. 2023, 191, 105370. [Google Scholar] [CrossRef] [PubMed]
- Daramola, O.S.; MacDonald, G.E.; Kanissery, R.G.; Devkota, P. Effects of co-applied agrochemicals on herbicide performance: A review. Crop Prot. 2023, 174, 106396. [Google Scholar] [CrossRef]
- García-Garijo, A.; Tejera, N.; Lluch, C.; Palma, F. Metabolic responses in root nodules of Phaseolus vulgaris and Vicia sativa exposed to the imazamox herbicide. Pestic. Biochem. Physiol. 2014, 111, 19–23. [Google Scholar] [CrossRef] [PubMed]
- Zabalza, A.; Gaston, S.; Ribas-Carbó, M.; Orcaray, L.; Igal, M.; Royuela, M. Nitrogen assimilation studies using 15N in soybean plants treated with imazethapyr, an inhibitor of branched-chain amino acid biosynthesis. J. Agric. Food Chem. 2006, 54, 8818–8823. [Google Scholar] [CrossRef] [PubMed]
- Zabalza, A.; Orcaray, L.; Gaston, S.; Royuela, M. Carbohydrate accumulation in leaves of plants treated with the herbicide chlorsulfuron or imazethapyr is due to a decrease in sink strength. J. Agric. Food Chem. 2004, 52, 7601–7606. [Google Scholar] [CrossRef] [PubMed]
- Qian, H.; Lu, H.; Ding, H.; Lavoie, M.; Li, Y.; Liu, W.; Fu, Z. Analyzing Arabidopsis thaliana root proteome provides insights into the molecular bases of enantioselective imazethapyr toxicity. Sci. Rep. 2015, 5, 11975. [Google Scholar] [CrossRef]
- Qu, Q.; Zhang, Z.; Li, Y.; Zhou, Z.; Ye, Y.; Lu, T.; Sun, L.; Qian, H. Comparative molecular and metabolic responses of wheat seedlings (Triticum aestivum L.) to the imazethapyr enantiomers S-IM and R-IM. Sci. Total Environ. 2019, 692, 723–731. [Google Scholar] [CrossRef] [PubMed]
- Zulet, A.; Gil-Monreal, M.; Zabalza, A.; van Dongen, J.T.; Royuela, M. Fermentation and alternative oxidase contribute to the action of amino acid biosynthesis-inhibiting herbicides. J. Plant Physiol. 2015, 175, 102–112. [Google Scholar] [CrossRef]
- Zhao, L.; Jing, X.; Chen, L.; Liu, Y.; Su, Y.; Liu, T.; Gao, C.; Yi, B.; Wen, J.; Ma, C.; et al. Tribenuron-methyl induces male sterility through anther-specific inhibition of acetolactate synthase leading to autophagic cell death. Mol. Plant 2015, 8, 1710–1724. [Google Scholar] [CrossRef]
- Liu, X.-Q.; Yu, C.-Y.; Dong, J.-G.; Hu, S.-W.; Xu, A.-X. Acetolactate synthase-inhibiting gametocide amidosulfuron causes chloroplast destruction, tissue autophagy, and elevation of ethylene release in rapeseed. Front. Plant Sci. 2017, 8, 1625. [Google Scholar] [CrossRef] [PubMed]
- Lian, J.; Ren, L.-S.; Zhang, C.; Yu, C.-Y.; Huang, Z.; Xu, A.-X.; Dong, J.-G. How exposure to ALS-inhibiting gametocide tribenuron-methyl induces male sterility in rapeseed. BMC Plant Biol. 2019, 19, 124. [Google Scholar] [CrossRef] [PubMed]
- Yan, J.; Fang, Y.; Xue, D. Advances in the genetic basis and molecular mechanism of lesion mimic formation in rice. Plants 2022, 11, 2169. [Google Scholar] [CrossRef] [PubMed]
- Xiaobo, Z.; Mu, Z.; Mawsheng, C.; Xuewei, C.; Jing, W. Deciphering rice lesion mimic mutants to understand molecular network governing plant immunity and growth. Rice Sci. 2020, 27, 278–288. [Google Scholar] [CrossRef]
- Domínguez, F.; Cejudo, F.J. Chloroplast dismantling in leaf senescence. J. Exp. Bot. 2021, 72, 5905–5918. [Google Scholar] [CrossRef] [PubMed]
- Napolitano, G.; Fasciolo, G.; Venditti, P. Mitochondrial management of reactive oxygen species. Antioxidants 2021, 10, 1824. [Google Scholar] [CrossRef] [PubMed]
- Andrási, N.; Pettkó-Szandtner, A.; Szabados, L. Diversity of plant heat shock factors: Regulation, interactions, and functions. J. Exp. Bot. 2021, 72, 1558–1575. [Google Scholar] [CrossRef] [PubMed]
- Ragni, M.; Ruocco, C.; Tedesco, L.; Carruba, M.O.; Valerio, A.; Nisoli, E. An amino acid-defined diet impairs tumour growth in mice by promoting endoplasmic reticulum stress and mTOR inhibition. Mol. Metab. 2022, 60, 101478. [Google Scholar] [CrossRef] [PubMed]
- Bourgine, B.; Guihur, A. Heat shock signaling in land plants: From plasma membrane sensing to the transcription of small heat shock proteins. Front. Plant Sci. 2021, 12, 710801. [Google Scholar] [CrossRef]
- Rojas-Rivera, D.; Delvaeye, T.; Roelandt, R.; Nerinckx, W.; Augustyns, K.; Vandenabeele, P.; Bertrand, M.J. When PERK inhibitors turn out to be new potent RIPK1 inhibitors: Critical issues on the specificity and use of GSK2606414 and GSK2656157. Cell Death Differ. 2017, 24, 1100–1110. [Google Scholar] [CrossRef]
- Mcgrath, E.P.; Centonze, F.G.; Chevet, E.; Avril, T.; Lafont, E. Death sentence: The tale of a fallen endoplasmic reticulum. Biochim. Et Biophys. Acta (BBA) -Mol. Cell Res. 2021, 1868, 119001. [Google Scholar] [CrossRef] [PubMed]
- Yabuta, Y. Functions of heat shock transcription factors involved in response to photooxidative stresses in Arabidopsis. Biosci. Biotechnol. Biochem. 2016, 80, 1254–1263. [Google Scholar] [CrossRef] [PubMed]
- Haider, S.; Raza, A.; Iqbal, J.; Shaukat, M.; Mahmood, T. Analyzing the regulatory role of heat shock transcription factors in plant heat stress tolerance: A brief appraisal. Mol. Biol. Rep. 2022, 49, 5771–5785. [Google Scholar] [CrossRef]
- Wang, G.; Shi, J.; Ge, C.; Li, Z.; Zhang, B.; Bi, H. Phytotoxicity of herbicide application in corn fields on intercropped flue-cured tobacco. Tob. Sci. Technol. 2019, 52, 15–21. [Google Scholar]
- Balabanova, D.A.; Paunov, M.; Goltsev, V.; Cuypers, A.; Vangronsveld, J.; Vassilev, A. Photosynthetic performance of the IMI resistant sunflower exposed to single and combined treatment by the herbicide imazamox and an amino acid extract. Front. Plant Sci. 2016, 7, 1559. [Google Scholar] [CrossRef]
- Sun, C.; Chen, S.; Jin, Y.; Song, H.; Ruan, S.; Fu, Z.; Asad, M.A.U.; Qian, H. Effects of the herbicide imazethapyr on photosynthesis in PGR5-and NDH-deficient Arabidopsis thaliana at the biochemical, transcriptomic, and proteomic levels. J. Agric. Food Chem. 2016, 64, 4497–4504. [Google Scholar] [CrossRef]







Disclaimer/Publisher’s Note: The statements, opinions and data contained in all publications are solely those of the individual author(s) and contributor(s) and not of MDPI and/or the editor(s). MDPI and/or the editor(s) disclaim responsibility for any injury to people or property resulting from any ideas, methods, instructions or products referred to in the content. |
© 2024 by the authors. Licensee MDPI, Basel, Switzerland. This article is an open access article distributed under the terms and conditions of the Creative Commons Attribution (CC BY) license (https://creativecommons.org/licenses/by/4.0/).
Share and Cite
Zhang, Z.; Wang, X.; Zang, J.; Lee, D.; Zhu, Q.; Chen, L. Phenotypic Characteristics and Occurrence Basis of Leaf Necrotic Spots in Response of Weedy Rice to Imazethapyr. Plants 2024, 13, 1218. https://doi.org/10.3390/plants13091218
Zhang Z, Wang X, Zang J, Lee D, Zhu Q, Chen L. Phenotypic Characteristics and Occurrence Basis of Leaf Necrotic Spots in Response of Weedy Rice to Imazethapyr. Plants. 2024; 13(9):1218. https://doi.org/10.3390/plants13091218
Chicago/Turabian StyleZhang, Zeyu, Xianyu Wang, Jianing Zang, Dongsun Lee, Qian Zhu, and Lijuan Chen. 2024. "Phenotypic Characteristics and Occurrence Basis of Leaf Necrotic Spots in Response of Weedy Rice to Imazethapyr" Plants 13, no. 9: 1218. https://doi.org/10.3390/plants13091218
APA StyleZhang, Z., Wang, X., Zang, J., Lee, D., Zhu, Q., & Chen, L. (2024). Phenotypic Characteristics and Occurrence Basis of Leaf Necrotic Spots in Response of Weedy Rice to Imazethapyr. Plants, 13(9), 1218. https://doi.org/10.3390/plants13091218
