Integrated Transcriptomic and Metabolomic Analyses Reveal the Importance of the Terpenoid, Fatty Acid, and Flavonoid Pathways in Rice Cell Death and Defense
Abstract
1. Introduction
2. Results
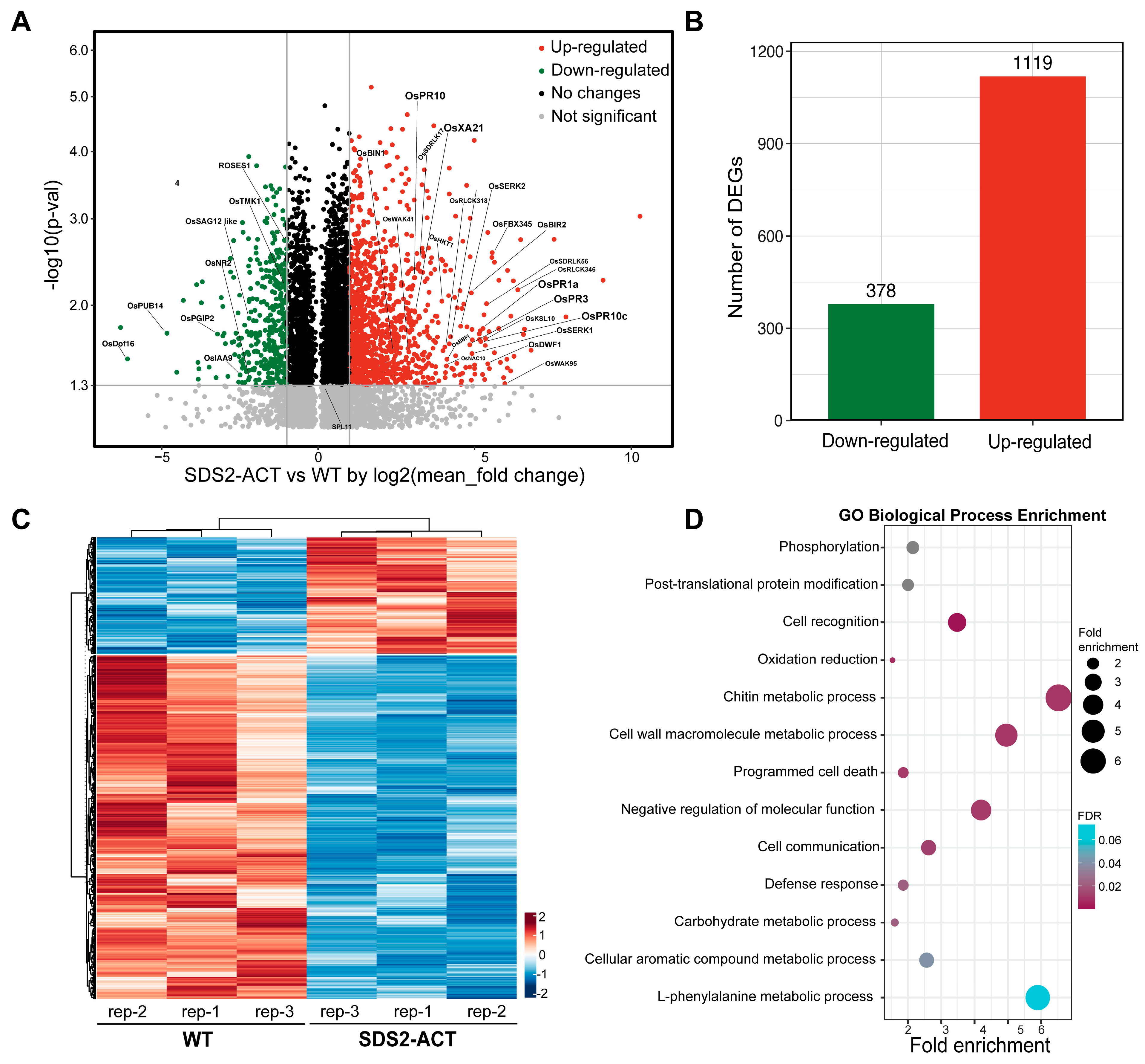
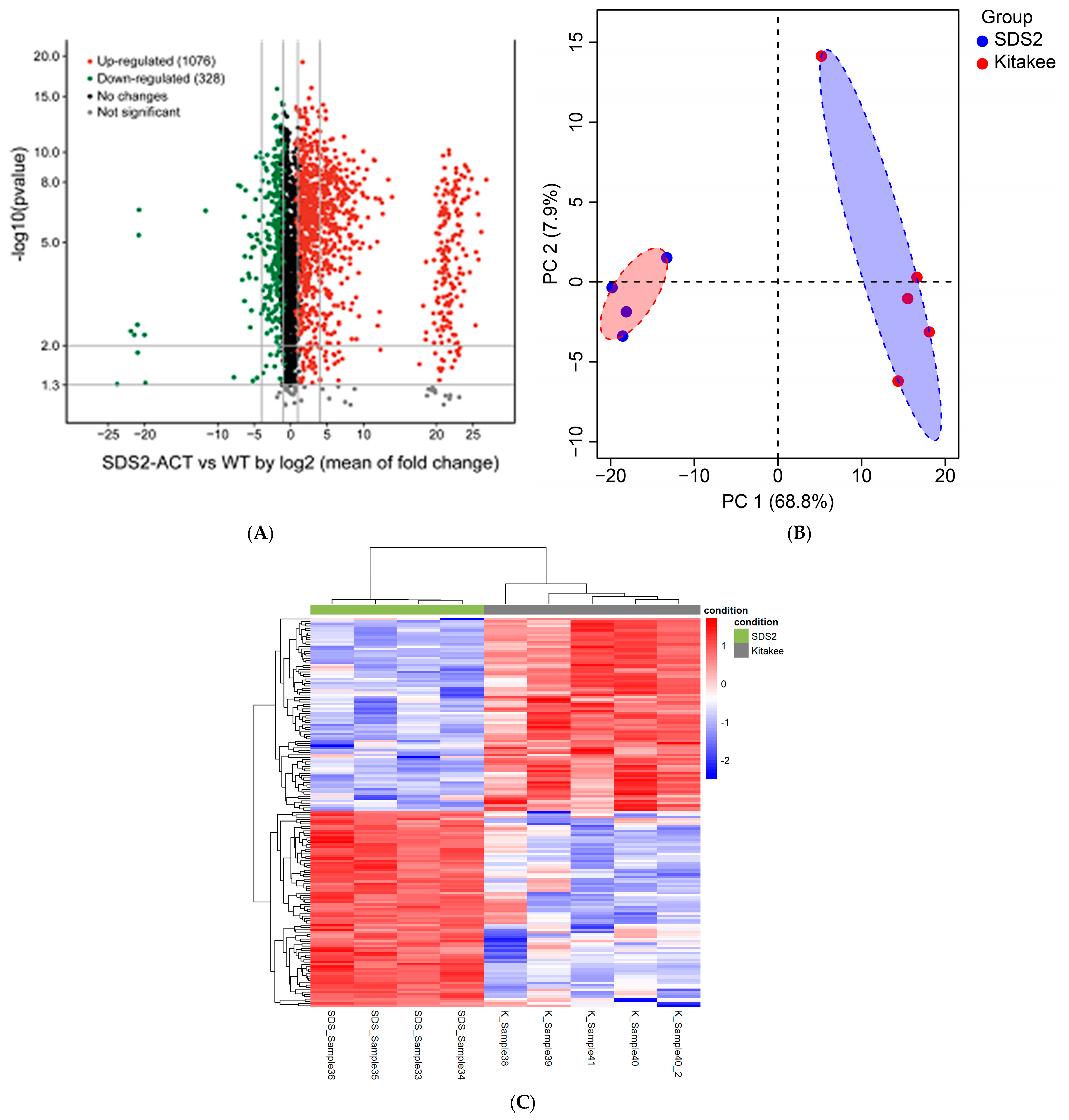
2.1. Transcriptomic Profiling of SDS2-ACT
2.2. KEGG Pathway Enrichment and Network Analysis
2.3. Comparative Analysis of DEGs in SDS2-ACT Mutant and Pathogen-Responsive Genes
2.4. Metabolomic Profiling of SDS2-ACT Mutant
2.5. Transcriptomic and Metabolomic KEGG Pathway Analysis of SDS2-ACT vs. Kitaake
3. Discussion
4. Materials and Methods
4.1. Plant Materials and Growth Conditions
4.2. RNA Extraction, Library Construction, and RNA-seq
4.3. Transcriptomic Analysis
4.4. Metabolite Extraction and Sample Preparation
4.5. Metabolomic Analyses and Data Processing
5. Conclusions
- The SDS2-ACT mutant showed alterations to terpenoid metabolism and accumulated sesqui-, di-, and triterpenoids likely to contribute to disease resistance. Additionally, SDS2-ACT plants show increased accumulations of sterols which may contribute to disease resistance via either phytohormone signaling (castasterone) or the modulation of membrane physiology (3-hydroxy sterols).
- SDS2-ACT accumulated several secondary metabolites with previously demonstrated antimicrobial activities. These include the flavonols kurarinol, kuraridinol, and sakuranetin; the phenolic compounds 3,4-hydroxybenzoate, coumarin, cinnamyl alcohol, and dihydroconiferol alcohol; the terpenoids oryzalexin A, oryzalexin D, and momilactone A; and several putative alkaloids.
- Shifts in phenylpropanoid metabolism in SDS2-ACT may help maintain a redox environment rich in ROS detrimental to rice pathogens. The increased activity of glutathione transferases and ion transporters in the mutant may help to protect plant proteins and cells from this redox environment.
- Alterations to the levels of specific phytohormones (cytokinins, GAs, ABA, and auxins) may contribute to disease resistance in SDS2-ACT. In particular, increased levels of phenylacetic acid may contribute to this phenotype.
- The activation of genes encoding PR and resistance-like genes in SDS2-ACT may be pivotal for cell death and enhanced resistance in SDS2-ACT.
6. Limitations of This Study and Future Work
Supplementary Materials
Author Contributions
Funding
Data Availability Statement
Acknowledgments
Conflicts of Interest
References
- Latif, M.A.; Rahman, M.M.; Kabir, M.S.; Ali, M.A.; Islam, M.T. Genetic diversity analyzed by quantitative traits among rice (Oryza sativa L.) genotypes resistant to blast disease. Afr. J. Microbiol. Res. 2011, 5, 4383–4391. [Google Scholar] [CrossRef]
- Khush, G.S. What it will take to Feed 5.0 Billion Rice consumers in 2030. Plant Mol. Biol. 2005, 59, 1–6. [Google Scholar] [CrossRef] [PubMed]
- Talbot, N.J. On the trail of a cereal killer: Exploring the biology of Magnaporthe grisea. Annu. Rev. Microbiol. 2003, 57, 177–202. [Google Scholar] [CrossRef]
- Liu, W.; Liu, J.; Triplett, L.; Leach, J.E.; Wang, G.L. Novel insights into rice innate immunity against bacterial and fungal pathogens. Annu. Rev. Phytopathol. 2014, 52, 213–241. [Google Scholar] [CrossRef] [PubMed]
- Deng, Y.; Ning, Y.; Yang, D.-L.; Zhai, K.; Wang, G.-L.; He, Z. Molecular Basis of Disease Resistance and Perspectives on Breeding Strategies for Resistance Improvement in Crops. Mol. Plant 2020, 13, 1402–1419. [Google Scholar] [CrossRef]
- Li, W.; Deng, Y.; Ning, Y.; He, Z.; Wang, G.L. Exploiting Broad-Spectrum Disease Resistance in Crops: From Molecular Dissection to Breeding. Annu. Rev. Plant Biol. 2020, 71, 575–603. [Google Scholar] [CrossRef]
- Lorrain, S.; Vailleau, F.; Balague, C.; Roby, D. Lesion mimic mutants: Keys for deciphering cell death and defense pathways in plants? Trends Plant Sci. 2003, 8, 263–271. [Google Scholar] [CrossRef]
- Bruggeman, Q.; Raynaud, C.; Benhamed, M.; Delarue, M. To die or not to die? Lessons from lesion mimic mutants. Front. Plant Sci. 2015, 6, 24. [Google Scholar] [CrossRef]
- Zhu, X.; Mu, Z.; Mawsheng, C.; Xuewei, C.; Jing, W. Deciphering Rice Lesion Mimic Mutants to Understand Molecular Network Governing Plant Immunity and Growth. Rice Sci. 2020, 27, 278–288. [Google Scholar] [CrossRef]
- Kang, S.G.; Lee, K.E.; Singh, M.; Kumar, P.; Matin, M.N. Rice Lesion Mimic Mutants (LMM): The Current Understanding of Genetic Mutations in the Failure of ROS Scavenging during Lesion Formation. Plants 2021, 10, 1598. [Google Scholar] [CrossRef]
- Li, L.; Shi, X.; Zheng, F.; Wu, D.; Li, A.-A.; Sun, F.-Y.; Li, C.-C.; Wu, J.-C.; Li, T. Transcriptome analysis of Dlm mutants reveals the potential formation mechanism of lesion mimic in wheat. Eur. J. Plant Pathol. 2016, 146, 987–997. [Google Scholar] [CrossRef]
- Mu, X.; Li, J.; Dai, Z.; Xu, L.; Fan, T.; Jing, T.; Chen, M.; Gou, M. Commonly and Specifically Activated Defense Responses in Maize Disease Lesion Mimic Mutants Revealed by Integrated Transcriptomics and Metabolomics Analysis. Front. Plant Sci. 2021, 12, 638792. [Google Scholar] [CrossRef] [PubMed]
- Jin, B.; Zhou, X.; Jiang, B.; Gu, Z.; Zhang, P.; Qian, Q.; Chen, X.; Ma, B. Transcriptome profiling of the spl5 mutant reveals that SPL5 has a negative role in the biosynthesis of serotonin for rice disease resistance. Rice 2015, 8, 18. [Google Scholar] [CrossRef] [PubMed]
- Xia, S.; Ruan, B.; Rao, Y.; Cui, Y.; Zhang, Q.; Zeng, D.; Qian, Q.; Ren, D. The ell1 mutation disrupts tryptophan metabolism and induces cell death. Plant Signal. Behav. 2021, 16, 1905336. [Google Scholar] [CrossRef]
- Zeng, L.R.; Qu, S.; Bordeos, A.; Yang, C.; Baraoidan, M.; Yan, H.; Xie, Q.; Nahm, B.H.; Leung, H.; Wang, G.L. Spotted leaf11, a negative regulator of plant cell death and defense, encodes a U-box/armadillo repeat protein endowed with E3 ubiquitin ligase activity. Plant Cell 2004, 16, 2795–2808. [Google Scholar] [CrossRef]
- Liu, J.; Park, C.H.; He, F.; Nagano, M.; Wang, M.; Bellizzi, M.; Zhang, K.; Zeng, X.; Liu, W.; Ning, Y.; et al. The RhoGAP SPIN6 associates with SPL11 and OsRac1 and negatively regulates programmed cell death and innate immunity in rice. PLoS Pathog. 2015, 11, e1004629. [Google Scholar] [CrossRef]
- Fan, J.; Bai, P.; Ning, Y.; Wang, J.; Shi, X.; Xiong, Y.; Zhang, K.; He, F.; Zhang, C.; Wang, R.; et al. The Monocot-Specific Receptor-like Kinase SDS2 Controls Cell Death and Immunity in Rice. Cell Host Microbe 2018, 23, 498–510.e5. [Google Scholar] [CrossRef]
- Mitsuhara, I.; Iwai, T.; Seo, S.; Yanagawa, Y.; Kawahigasi, H.; Hirose, S.; Ohkawa, Y.; Ohashi, Y. Characteristic expression of twelve rice PR1 family genes in response to pathogen infection, wounding, and defense-related signal compounds (121/180). Mol. Genet. Genom. 2008, 279, 415–427. [Google Scholar] [CrossRef]
- Grover, A. Plant Chitinases: Genetic Diversity and Physiological Roles. Crit. Rev. Plant Sci. 2012, 31, 57–73. [Google Scholar] [CrossRef]
- Naoumkina, M.A.; Zhao, Q.; Gallego-Giraldo, L.; Dai, X.; Zhao, P.X.; Dixon, R.A. Genome-wide analysis of phenylpropanoid defence pathways. Mol. Plant Pathol. 2010, 11, 829–846. [Google Scholar] [CrossRef]
- Peters, R.J. Uncovering the complex metabolic network underlying diterpenoid phytoalexin biosynthesis in rice and other cereal crop plants. Phytochemistry 2006, 67, 2307–2317. [Google Scholar] [CrossRef] [PubMed]
- Choi, N.; Xu, X.; Bai, P.; Liu, Y.; Dai, S.; Bernier, M.; Lin, Y.; Ning, Y.; Blakeslee, J.J.; Wang, G.-L. Transcriptomic and Metabolomic Analyses of the Piz-t-Mediated Resistance in Rice against Magnaporthe oryzae. Plants 2024, 13, 3408. [Google Scholar] [CrossRef] [PubMed]
- Li, H.Y.; Yang, W.Q.; Zhou, X.Z.; Shao, F.; Shen, T.; Guan, H.Y.; Zheng, J.; Zhang, L.M. Antibacterial and Antifungal Sesquiterpenoids: Chemistry, Resource, and Activity. Biomolecules 2022, 12, 1271. [Google Scholar] [CrossRef] [PubMed]
- Kariya, K.; Murata, K.; Kokubo, Y.; Ube, N.; Ueno, K.; Yabuta, Y.; Teraishi, M.; Okumoto, Y.; Mori, N.; Ishihara, A. Variation of diterpenoid phytoalexin oryzalexin A production in cultivated and wild rice. Phytochemistry 2019, 166, 112057. [Google Scholar] [CrossRef]
- Hyun, S.K.; Lee, W.H.; Jeong, D.M.; Kim, Y.; Choi, J.S. Inhibitory effects of kurarinol, kuraridinol, and trifolirhizin from Sophora flavescens on tyrosinase and melanin synthesis. Biol. Pharm. Bull. 2008, 31, 154–158. [Google Scholar] [CrossRef]
- Kodama, O.; Miyakawa, J.; Akatsuka, T.; Kiyosawa, S. Sakuranetin, a flavanone phytoalexin from ultraviolet-irradiated rice leaves. Phytochemistry 1992, 31, 3807–3809. [Google Scholar] [CrossRef]
- Aoi, Y.; Hira, H.; Hayakawa, Y.; Liu, H.; Fukui, K.; Dai, X.; Tanaka, K.; Hayashi, K.I.; Zhao, Y.; Kasahara, H. UDP-glucosyltransferase UGT84B1 regulates the levels of indole-3-acetic acid and phenylacetic acid in Arabidopsis. Biochem. Biophys. Res. Commun. 2020, 532, 244–250. [Google Scholar] [CrossRef]
- Aoi, Y.; Oikawa, A.; Sasaki, R.; Huang, J.; Hayashi, K.I.; Kasahara, H. Arogenate dehydratases can modulate the levels of phenylacetic acid in Arabidopsis. Biochem. Biophys. Res. Commun. 2020, 524, 83–88. [Google Scholar] [CrossRef]
- Aoi, Y.; Tanaka, K.; Cook, S.D.; Hayashi, K.I.; Kasahara, H. GH3 Auxin-Amido Synthetases Alter the Ratio of Indole-3-Acetic Acid and Phenylacetic Acid in Arabidopsis. Plant Cell Physiol. 2020, 61, 596–605. [Google Scholar] [CrossRef]
- Maki, Y.; Soejima, H.; Sugiyama, T.; Watahiki, M.K.; Sato, T.; Yamaguchi, J. 3-Phenyllactic acid is converted to phenylacetic acid and induces auxin-responsive root growth in Arabidopsis plants. Plant Biotechnol. 2022, 39, 111–117. [Google Scholar] [CrossRef]
- Kato-Noguchi, H. Defensive Molecules Momilactones A and B: Function, Biosynthesis, Induction and Occurrence. Toxins 2023, 15, 241. [Google Scholar] [CrossRef] [PubMed]
- Duan, F.; Song, W. Overexpression of SoCYP85A1 Increases the Accumulation of Castasterone and Confers Enhanced Black Shank Tolerance in Tobacco Through Modulation of the Antioxidant Enzymes’ Activities. Front. Plant Sci. 2019, 10, 349. [Google Scholar] [CrossRef] [PubMed]
- Shin, S.; Torres-Acosta, J.A.; Heinen, S.J.; McCormick, S.; Lemmens, M.; Paris, M.P.; Berthiller, F.; Adam, G.; Muehlbauer, G.J. Transgenic Arabidopsis thaliana expressing a barley UDP-glucosyltransferase exhibit resistance to the mycotoxin deoxynivalenol. J. Exp. Bot. 2012, 63, 4731–4740. [Google Scholar] [CrossRef] [PubMed]
- Kim, B.K.; Fujioka, S.; Takatsuto, S.; Tsujimoto, M.; Choe, S. Castasterone is a likely end product of brassinosteroid biosynthetic pathway in rice. Biochem. Biophys. Res. Commun. 2008, 374, 614–619. [Google Scholar] [CrossRef]
- Sugawara, S.; Mashiguchi, K.; Tanaka, K.; Hishiyama, S.; Sakai, T.; Hanada, K.; Kinoshita-Tsujimura, K.; Yu, H.; Dai, X.; Takebayashi, Y.; et al. Distinct Characteristics of Indole-3-Acetic Acid and Phenylacetic Acid, Two Common Auxins in Plants. Plant Cell Physiol. 2015, 56, 1641–1654. [Google Scholar] [CrossRef]
- Liu, P.; Cheng, Y.; Yang, M.; Liu, Y.; Chen, K.; Long, C.A.; Deng, X. Mechanisms of action for 2-phenylethanol isolated from Kloeckera apiculata in control of Penicillium molds of citrus fruits. BMC Microbiol. 2014, 14, 242. [Google Scholar] [CrossRef]
- Stasko, A.K.; Batnini, A.; Bolanos-Carriel, C.; Lin, J.E.; Lin, Y.; Blakeslee, J.J.; Dorrance, A.E. Auxin Profiling and GmPIN Expression in Phytophthora sojae-Soybean Root Interactions. Phytopathology 2020, 110, 1988–2002. [Google Scholar] [CrossRef]
- Mutka, A.M.; Fawley, S.; Tsao, T.; Kunkel, B.N. Auxin promotes susceptibility to Pseudomonas syringae via a mechanism independent of suppression of salicylic acid-mediated defenses. Plant J. 2013, 74, 746–754. [Google Scholar] [CrossRef]
- Kunkel, B.N.; Harper, C.P. The roles of auxin during interactions between bacterial plant pathogens and their hosts. J. Exp. Bot. 2018, 69, 245–254. [Google Scholar] [CrossRef]
- Djami-Tchatchou, A.T.; Harrison, G.A.; Harper, C.P.; Wang, R.; Prigge, M.J.; Estelle, M.; Kunkel, B.N. Dual Role of Auxin in Regulating Plant Defense and Bacterial Virulence Gene Expression During Pseudomonas syringae PtoDC3000 Pathogenesis. Mol. Plant-Microbe Interact. 2020, 33, 1059–1071. [Google Scholar] [CrossRef]
- Sugano, S.; Jiang, C.J.; Miyazawa, S.; Masumoto, C.; Yazawa, K.; Hayashi, N.; Shimono, M.; Nakayama, A.; Miyao, M.; Takatsuji, H. Role of OsNPR1 in rice defense program as revealed by genome-wide expression analysis. Plant Mol. Biol. 2010, 74, 549–562. [Google Scholar] [CrossRef] [PubMed]
- Ding, X.; Cao, Y.; Huang, L.; Zhao, J.; Xu, C.; Li, X.; Wang, S. Activation of the indole-3-acetic acid-amido synthetase GH3-8 suppresses expansin expression and promotes salicylate- and jasmonate-independent basal immunity in rice. Plant Cell 2008, 20, 228–240. [Google Scholar] [CrossRef] [PubMed]
- Tanaka, E.; Koga, H.; Mori, M.; Mori, M. Auxin Production by the Rice Blast Fungus and its Localization in Host Tissue. J. Phytopathol. 2011, 159, 522–530. [Google Scholar] [CrossRef]
- Morris, D.A.; Johnson, C.F. Regulation of auxin transport in pea (Pisum sativum L.) by phenylacetic acid: Inhibition of polar auxin transport in intact plants and stem segments. Planta 1987, 172, 408–416. [Google Scholar] [CrossRef]
- Johnson, C.F.; Morris, D.A. Regulation of auxin transport in pea (Pisum sativum L.) by phenylacetic acid: Effects on the components of transmembrane transport of indol-3yl-acetic acid. Planta 1987, 172, 400–407. [Google Scholar] [CrossRef]
- Li, W.; Xiong, Y.H.; Lai, L.B.; Zhang, K.; Li, Z.Q.; Kang, H.X.; Dai, L.Y.; Gopalan, V.; Wang, G.L.; Liu, W.D. The rice RNase P protein subunit Rpp30 confers broad-spectrum resistance to fungal and bacterial pathogens. Plant Biotechnol. J. 2021, 19, 1988–1999. [Google Scholar] [CrossRef]
- Tian, T.; Liu, Y.; Yan, H.; You, Q.; Yi, X.; Du, Z.; Xu, W.; Su, Z. agriGO v2.0: A GO analysis toolkit for the agricultural community, 2017 update. Nucleic Acids Res. 2017, 45, W122–W129. [Google Scholar] [CrossRef]





Disclaimer/Publisher’s Note: The statements, opinions and data contained in all publications are solely those of the individual author(s) and contributor(s) and not of MDPI and/or the editor(s). MDPI and/or the editor(s) disclaim responsibility for any injury to people or property resulting from any ideas, methods, instructions or products referred to in the content. |
© 2025 by the authors. Licensee MDPI, Basel, Switzerland. This article is an open access article distributed under the terms and conditions of the Creative Commons Attribution (CC BY) license (https://creativecommons.org/licenses/by/4.0/).
Share and Cite
Bai, P.; Liu, Y.; Gomes-Dias, L.; Combs-Giroir, R.; Dai, S.; Choi, N.; Lin, Y.; Bernier, M.; Hatzakis, E.; Wang, G.-L.; et al. Integrated Transcriptomic and Metabolomic Analyses Reveal the Importance of the Terpenoid, Fatty Acid, and Flavonoid Pathways in Rice Cell Death and Defense. Plants 2025, 14, 665. https://doi.org/10.3390/plants14050665
Bai P, Liu Y, Gomes-Dias L, Combs-Giroir R, Dai S, Choi N, Lin Y, Bernier M, Hatzakis E, Wang G-L, et al. Integrated Transcriptomic and Metabolomic Analyses Reveal the Importance of the Terpenoid, Fatty Acid, and Flavonoid Pathways in Rice Cell Death and Defense. Plants. 2025; 14(5):665. https://doi.org/10.3390/plants14050665
Chicago/Turabian StyleBai, Pengfei, Yanfang Liu, Laisa Gomes-Dias, Rachel Combs-Giroir, Shaoxing Dai, Naeyeoung Choi, Yun Lin, Matthew Bernier, Emmanuel Hatzakis, Guo-Liang Wang, and et al. 2025. "Integrated Transcriptomic and Metabolomic Analyses Reveal the Importance of the Terpenoid, Fatty Acid, and Flavonoid Pathways in Rice Cell Death and Defense" Plants 14, no. 5: 665. https://doi.org/10.3390/plants14050665
APA StyleBai, P., Liu, Y., Gomes-Dias, L., Combs-Giroir, R., Dai, S., Choi, N., Lin, Y., Bernier, M., Hatzakis, E., Wang, G.-L., & Blakeslee, J. J. (2025). Integrated Transcriptomic and Metabolomic Analyses Reveal the Importance of the Terpenoid, Fatty Acid, and Flavonoid Pathways in Rice Cell Death and Defense. Plants, 14(5), 665. https://doi.org/10.3390/plants14050665

