Abstract
Salt stress has become a major environmental problem affecting plant growth and development. Some WRKY transcription factors have been reported to be involved in the salt stress response in plants. However, there are few studies on the involvement of WRKYs in the salt stress response in Rosa rugosa. In this study, we isolated a salt tolerance gene, RrWRKY1, from R. rugosa. RrWRKY1 was found to belong to Group I of the WRKY family, and it was specifically expressed in leaves and petals. RrWRKY1 expression was upregulated under NaCl stress in rose leaves. After silencing RrWRKY1 in R. rugosa, transgenic plants showed dry leaves and black and brown veins, indicating sensitivity to salt stress. At the same time, the transcription levels of the salt tolerance-related genes RrNHX1, RrABF2, RrRD22, RrNCED1, and RrHKT1 also changed significantly. The superoxide dismutase (SOD) and peroxidase (POD) activities decreased, the proline content decreased, and the malondialdehyde (MDA) content in the gene-silenced plants increased, indicating that RrWRKY1 regulates the salt tolerance of R. rugosa. In addition, the overexpression of RrWRKY1 in Arabidopsis thaliana improved the germination rate and the average of the main root and lateral root lengths, and the transgenic plants had a larger number of lateral roots than the WT plants under salt stress. This study provides candidate gene resources for salinity tolerance breeding and a theoretical basis for analyzing the salinity tolerance mechanism of the WRKY gene.
1. Introduction
At present, more than 100 countries in the world have different degrees of soil salinization, among which the saline–alkali area in Asia is the most serious, with the saline–alkali land area in China being relatively large [1,2]. Salt stress leads to a severe imbalance in osmotic pressure inside and outside cells [3] and an imbalance in the Na+/K+ ion ratio in plants, which inhibits cell metabolic activity and may lead to plant wilting and death [4,5]. In addition, the increase in ROS (reactive oxygen species) caused by salt stress damages plasma membranes, affecting the transport of nutrients in plants, inhibiting normal growth, and even causing death in serious cases [6]. Therefore, it is of great significance to explore salt-tolerant germplasm resources and the function of salt-tolerance genes. Rosa rugosa is a deciduous shrub originating from the coastal areas of Jilin, Liaoning, Shandong Province in China, where land salinization is quite serious. Due to its strong tolerance, it is an excellent salt-tolerant germplasm resource that is of great significance and excellent for studying the salt tolerance mechanism [7].
In order to resist stress, plants have established complex mechanisms to adapt to various adverse environments through multiple signaling pathways during evolution [8]. The WRKY transcription factor family is one of the largest transcription factor families, and it plays indispensable roles in plant growth and development as well as participating in biotic and abiotic stress processes. The WRKY protein family can be divided into three different groups: Group I has two WRKY domains, Group II has one WRKY domain containing the same Cys2-HIS2 zinc finger motif, and Group III has one WRKY region containing different Cys2-HUS2 zinc finger motifs [9]. The WRKY transcription factors (TFs) are involved in the signaling pathways of various plant hormones, such as gibberellin (GA) and abscisic acid (ABA), thereby regulating various physiological processes in plants [10,11]. In previous studies, many WRKY genes were found to respond to salt stress. Chenopodium quinoa contained 92 CqWRKYs, and more than 50% were induced to be expressed under salt or drought stress [12]. A large number of experiments have shown that the WRKY family protects plants from salt stress by regulating plant physiological changes and phenotypes, such as superoxide dismutase (SOD), peroxidase (POD), photosynthetic efficiency, the germination rate, the root length, and the plant fresh weight [13]. The overexpression of the Gossypium hirsutum GhWRKY34 in Arabidopsis thaliana showed that GhWRKY34, as a positive transcriptional regulator, may play a role in the plant response to high salt stress by maintaining Na+/K+ homeostasis and activating genes related to salt stress in cells [14]. Malus domestica MdWRKY31 was found to be a positive regulator of ABA signaling, and the overexpression of MdWRKY31 in roots and calli showed a high level of sensitivity to ABA [15]. Several AtWRKYs were found to be involved in the ABA signaling pathway, thereby regulating salt stress in A. thaliana [16].
Through our previous study, we obtained the genome of R. rugosa [17], and a large number of WRKY genes were found in the genome and transcriptome data. Among the WRKY family, WRKY1 has been reported to play a role in the stress response and growth and development of several species. In G. barbadense, GbWRKY1 acted as a negative regulator of ABA signaling via JAZ1 and ABI1, with effects on salt and drought tolerance [18]. In A. thaliana, WRKY1 promoted the transition from vegetative to reproductive stages by inhibiting FLC expression as well as positively regulating SA biosynthesis genes to accelerate leaf senescence [19]. NbWRKY1 positively regulated CCDaV-RepA-induced cell death in Nicotiana benthamiana [20]. In Populus euphrysticum, PeHSF bound to the cis-acting element of the PeWRKY1 promoter enhanced the promoter activity and enhanced salt tolerance [21]. HIS1-3 and WRKY1 oppositely modulated salt tolerance in A. thaliana through the transcriptional regulation of SOS genes [22]. However, there has been little study of the function of WRKY1 in R. rugosa. Therefore, we attempted to explore the role of RrWRKY1 under salt stress through gene silencing in R. rugosa and overexpression in A. thaliana.
2. Results
2.1. Isolation and Sequence Analysis of RrWRKY1
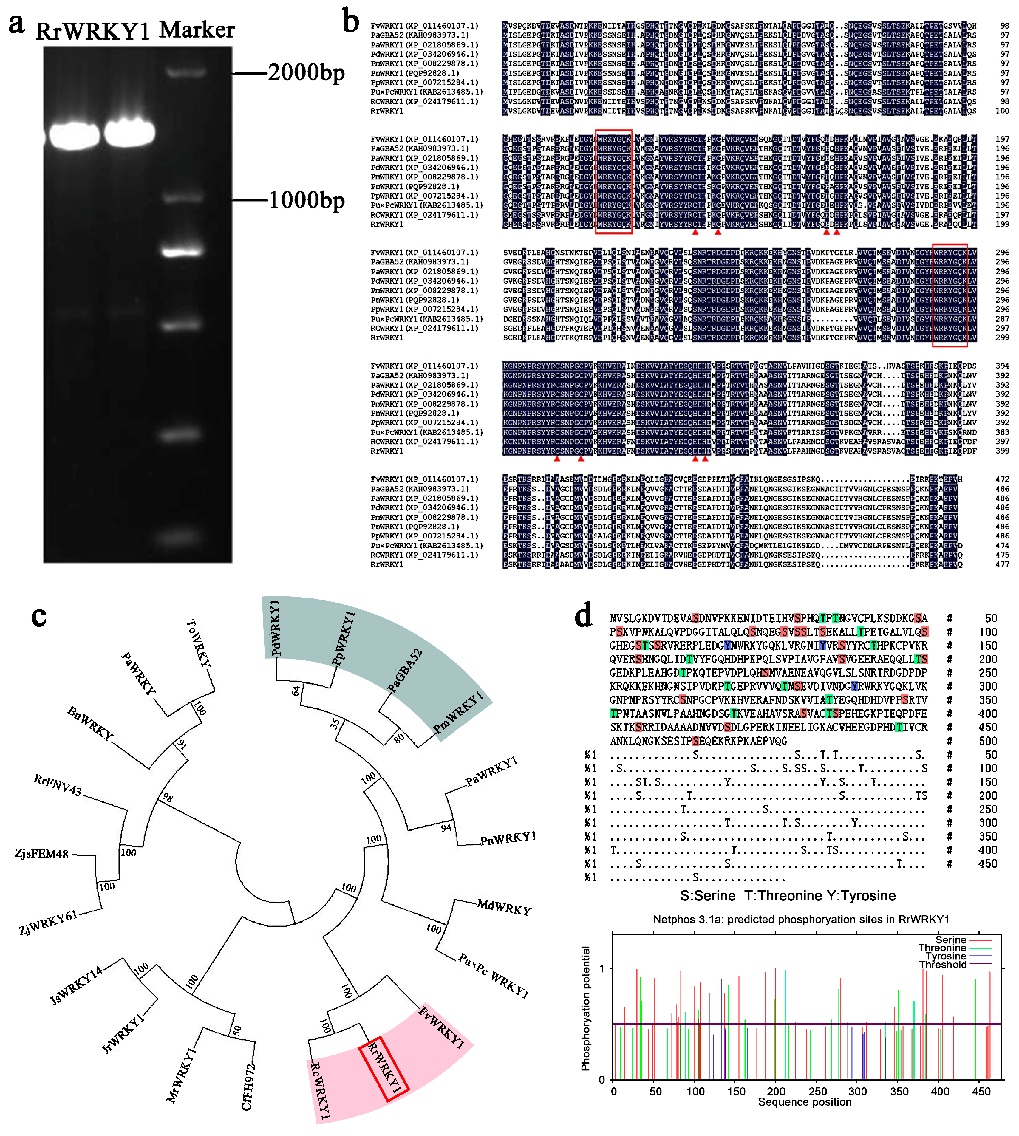
Among the WRKY genes in the R. rugosa genome, we obtained a gene named RrWRKY1 (OM038685). The cDNA length of the RrWRKY1 amplification product was 1437 bp (Figure 1a), encoding 478 amino acids, and it contained two conserved WRKYGQK domains (pfam03106), indicating that RrWRKY1 belongs to Group I of the WRKY family.
Figure 1.
Cloning and bioinformatics analysis of RrWRKY1. (a) PCR amplification products of RrWRKY1. Marker: DNA marker 2000. (b) A conversed domain analysis of RrWRKY1 and its homologs in other plants. The red box indicates the heptapeptide sequence of WRKYGQK, and the red triangle indicates the zinc finger structure. (c) A phylogenetic tree of proteins encoded by RrWRKY1 and WRKY1 in other species. The red box indicates RrWRKY1. (d) Prediction of the phosphorylation sites of the RrWRKY1 protein. S-Ser; T-Thr; Y-Tyr.
The amino acid sequences encoded by RrWRKY1 and its homologs in other plants were aligned (Figure 1b). Nine amino acid sequences with high homology to RrWRKY1 were selected for multiple sequence alignment. Like the other WRKY1 proteins, two WRKY domains in the RrWRKY1 coding region were found. The first WRKY domain contained 57 amino acids (positions 115–171), and the second WRKY domain contained 58 amino acids (positions 285–342).
The WRKY1 protein sequences of 21 different species were selected to construct a phylogenetic tree using MEGA7.0 with the neighbor-joining method. RrWRKY1 was the most closely related to R. chinensis RcWRKY1, with 100% homology originating from the same branch, followed by Fragaria vesca. In contrast, Prunus persica, P. dulcis, P. avium, and P. mume, which clustered into a clade, were more distantly related to R. rugosa, with an identity of 35% (Figure 1c). The molecular formula of the predicted RrWRKY1 protein was C2245H3603N679O737S11, the relative molecular mass was 52.251 kDa, and the total atomic number was 7275. Multiple phosphorylation sites were identified in the RrWRKY1 protein, indicating that reversible phosphorylation regulation plays an important role in realizing its function (Figure 1d).
2.2. Expression Patterns of RrWRKY1 in R. rugosa
The expression levels of RrWRKY1 in different tissues and organs were evaluated using qRT-PCR. We found that it was expressed in the roots, shoot tips, leaves, and petals, and the expression levels significantly differed among the tissues. The expression of RrWRKY1 was higher in the leaves and petals and lower in the shoot tips (Figure 2a).
Figure 2.
Relative expression analysis of RrWRKY1 in R. rugosa. (a) Expression levels of RrWRKY1 in different R. rugosa tissues. (b) Expression levels of RrWRKY1 in leaves of R. rugosa under 200 mM NaCl salt treatment for 0 h–96 h. Asterisks indicate a significant difference between treatment and control: * p < 0.05; *** p ≤ 0.001; **** p ≤ 0.0001.
We analyzed the expression levels of RrWRKY1 in leaves under 200 mM NaCl stress. Within 96 h under salt stress, RrWRKY1 reached its peak expression at 48 h, and its expression gradually decreased with time (Figure 2b). After 96 h of salt stress, the expression level of RrWRKY1 was still higher than that of the control. The expression level of RrWRKY1 changed most obviously at approximately 48 h, while the changes were stable at the other times. These findings indicate that RrWRKY1 may be involved in the regulation of the salt stress response.
2.3. RrWRKY1 Silencing Reduced the Tolerance of R. rugosa to Salt Stress
To determine the function of RrWRKY1, the transcript level of RrWRKY1 was knocked down in rugose rose plants using a virus-induced gene silencing (VIGS) approach. A pTRV2-RrWRKY1 vector was constructed using a 286 bp fragment of RrWRKY1 with EcoRI and SacI restriction sites (Figure 3a). After 14 days of infection, the newly grown leaves of the VIGS-treated groups (TRV-GFP and TRV-GFP-RrWRKY1) and the control group (CK) were tested for GFP green fluorescence. The GFP images showed that the leaves treated with VIGS showed green fluorescence under longwave ultraviolet light and a fluorescence stereomicroscope, while the untreated leaves in the control group showed red fluorescence (Figure 3b). The TRV1, TRV2, and GFP bands could be amplified in all the VIGS-treated groups, which proved that TRV::00 and TRV::RrWRKY1 successfully infected R. rugosa and were expressed (Figure 3c). Furthermore, the corresponding leaves were collected for qRT-PCR to detect the silencing efficiency of RrWRKY1, using the RrGAPDH gene as an internal control. The expression levels of RrWRKY1 in the RrWRKY1 silencing groups (TRV::RrWRKY1) were significantly lower than those in the control group and TRV::00, indicating that RrWRKY1 was effectively silenced in the rose, with the silencing efficiency being approximately 40% (Figure 3d). The silencing efficiency in the present study is similar to that of RrGT2 in R. rugosa leaves in a study by Sui et al.; thus, it could be concluded that RrWRKY1 was effectively silenced in R. rugosa leaves [23].
Figure 3.
Detection of RrWRKY1 gene silencing in R. rugosa. (a) Schematic diagram of the pTRV1 and pTRV2 plasmids and RrWRKY1 target site designed in TRV2. LB: left border; RB: right border; RdRp: RNA-dependent RNA polymerase; MP: movement protein; 16k: 16kD protein; NOS: NOS terminator; CP: coat protein; MCS: multiple cloning site; EGFP: GFP. (b) Verification of GFP fluorescence in new leaves of RrWRKY1-silenced plants using excitation light source and fluorescence stereomicroscope. CK: control; TRV-GFP and TRV-GFP-RrWRKY1: VIGS-treated groups. (c) PCR detection of TRV1, TRV2, and GFP in leaves. TRV::00: TRV-GFP; TRV::RrWRKY1: TRV-GFP-RrWRKY1. (d) RrWRKY1 gene expression levels in leaves of control and VIGS-treated groups. S1, S2, and S3 are three independent RrWRKY1 gene-silenced plants. Asterisks indicate a significant difference between treatment and control: * p < 0.05; *** p ≤ 0.001.
After 18 days of infection, the shoots of normal and gene-silenced R. rugosa plants were selected. The results showed that the relative expression of RrWRKY1 in the RrWRKY1-silenced rugose rose plants was significantly lower than that in the CK under 0–24 h salt stress; however, the overall expression trend of RrWRKY1 was consistent with that of the control group, and the repressed RrWRKY1 still responded to salt stress (Figure 4a).
Figure 4.
RrWRKY1 silencing reduced the tolerance of R. rugosa to salt stress. (a) Expression analysis of RrWRKY1 in leaves before and after RrWRKY1 silencing under salt stress. (b) Comparison of the expression levels of salt stress-related genes in the RrWRKY1-silenced and control groups under salt stress. (c) Physiological index analysis between the control and VIGS-treated groups under salt stress for 2 days. (d) Phenotypes of the control and VIGS-treated groups under salt stress for 60 h. Asterisks indicate a significant difference between treatment and control: * p < 0.05; ** p < 0.01; *** p ≤ 0.001; **** p ≤ 0.0001.
The expression levels of the RrNHX1, RrABF2, RrRD22, and RrNCED1 genes in the silenced plants were significantly lower than those in the CK and TRV::00 groups, but the expression level of the RrHKT1 gene was significantly higher, suggesting that RrWRKY1 is involved in the regulation of salt tolerance in R. rugosa. The expression of the RrNHX1, RrABF2, RrRD22, RrNCED1, and RrHKT1 genes may be regulated to improve the salt tolerance of R. rugosa (Figure 4b).
After 2 days of salt stress treatment, leaves were taken to analyze the changes in physiological activities in both the control and VIGS-treated groups. The results showed (Figure 4c) that the SOD activity, POD activity, and proline content in the silenced group significantly decreased compared with those in the CK and TRV::00 groups, while the MDA content was expressively increased. As seen from the changes in the physiological activities, with the decrease in RrWRKY1, stress-related enzyme activities were also weakened. The salt tolerance of R. rugosa was positively correlated with SOD and POD enzyme activities and the proline content but negatively correlated with the MDA content.
After 60 h of salt stress, the isolated shoots of the RrWRKY1-silenced rugose rose plants were more sensitive to salt stress than those of the control and TRV::00 groups. The leaves of the silenced group were more seriously affected by salt stress, and the veins of the RrWRKY1-silenced branches were dark brown with a prominent loss of green, while the control and empty carrier groups had mild stress symptoms (Figure 4d). These phenotypes demonstrate that RrWRKY1 is involved in the resistance to salt stress and positively regulates salt tolerance.
2.4. Overexpression of RrWRKY1 Enhanced Salt Tolerance in Transgenic Arabidopsis thaliana
Due to the short silencing time of TRV-VIGs, RrWRKY1 was overexpressed in A. thaliana to further verify its function. The coding region of the RrWRKY1 gene was expressed and transformed into A. thaliana to obtain transgenic composite plants, while the Col-0 wild-type (WT) was used as a control (Figure 5a). Three lines were selected to test the expression of RrWRKY1 in the transgenic A. thaliana. It was found that two A. thaliana overexpression lines (L2 and L3) expressed RrWRKY1 at significantly higher levels than the WT, so they were used for further examination (Figure 5b).
Figure 5.
The heterologous expression of RrWRKY1 improved salt tolerance in transgenic Arabidopsis. (a) Schematic diagram of the PBI121-RrWRKY1 recombinant plasmid construction. (b) Expression levels of RrWRKY1 in WT and transgenic A. thaliana. WT: Col-0; L2, L3, and L5, three independent transgenic A. thaliana lines. No transcripts of RrWRKY1 were detected in WT. (c) Germination rate comparison of WT and transgenic A. thaliana cultured for 7 d on MS solid medium with 0 or 150 mM NaCl. (d,e) Root length comparison of WT and transgenic A. thaliana cultured for 20 d on MS solid medium with 0 or 150 mM NaCl. Asterisks indicate a significant difference between treatment and control: * p < 0.05; ** p < 0.01; *** p ≤ 0.001; **** p ≤ 0.0001.
The WT and transgenic A. thaliana seeds were germinated on MS solid medium containing 0 and 150 mM NaCl. Under normal conditions (without NaCl), the germination rates of these two A. thaliana seeds were both 100%, while under 150 mM NaCl stress, the germination rates of both decreased, but the germination rates of the transgenic A. thaliana seeds were significantly higher than those of the WT. The germination rate of the transgenic RrWRKY1 was 69%, while the germination rate of the WT was only 55% (Figure 5c).
The root lengths of the WT and transgenic A. thaliana were measured after 20 days of culture. Under 150 mM NaCl stress, the main root lengths of both decreased, but the lateral root length of transgenic A. thaliana was longer than that of the WT, and there were more lateral roots, indicating more development (Figure 5d,e). In conclusion, the overexpression of RrWRKY1 can improve the salt tolerance of transgenic A. thaliana seeds.
3. Discussion
A series of complex physiological and biochemical processes occur in plants under abiotic stresses. For example, in a previous study, the overexpression of VvWRKY13 in Vitis vinifera caused decreases in SOD, CAT, the photosynthetic rate, and the proline content and an increase in the oxygen free radical content; thus, it was found to be involved in salt stress tolerance through negative regulation [24]. The MDA content can be used to measure the degree of membrane lipid peroxide [25], which was found to inhibit the function of cell membrane proteins, leading to an impaired Na+ transport capacity and material leakage inside the cell and aggravated ion imbalance [26,27]. In this study, after RrWRKY1 gene silencing, the activities of antioxidant enzymes and the content of proline decreased, while the content of MDA increased. This implies that the Na+ balance of rose leaf cells was disrupted by RrWRKY1 silencing, which aggravated the damage caused by salt stress. Furthermore, R. rugosa showed phenotypic traits sensitive to salt stress after RrWRKY1 silencing. The overexpression of RrWRKY1 could improve the salt tolerance of A. thaliana seeds and seedlings. After stress, the main root elongation was inhibited in both the WT and RrWRKY1-overexpressed Arabidopsis, but the inhibition occurred to a lesser extent in overexpressed Arabidopsis. However, developments of lateral roots were observed in both the overexpressed and WT plants after 20 days of stress. Previous studies have shown that salt stress caused Root System Architecture (RSA) reprogramming and not only root development retardation [28]. High salt stress mainly restricted the growth and development of the primary root, while the lateral roots would undergo a period of developmental stagnation but would recover under long-term stress [29]. Similar results were obtained in our study, in which the RrWRKY1 gene could enhance the development and growth of the Arabidopsis main root under a salt environment. On the other hand, the lateral roots of transgenic Arabidopsis were shown to be denser and stronger under non-stress conditions. Recent studies have shown that lateral root development and elongation can help plants remodel the root system under salt stress [29,30,31]. Based on the results of our experiments, we considered that RrWRKY1 can help to respond positively to salt stress.
In addition, after RrWRKY1 silencing, the expression levels of the RrNHX1, RrABF2, RrRD22, and RrNCED1 genes, which are related to salt stress, were downregulated. A previous study showed that the overexpression of MdNHX1 in Malus could increase K+/Na+ and thus enhance salt tolerance [32]. NCED is a key enzyme in ABA synthesis, and previous studies have proven that NCED1 in Citrus can resist salt stress [33]. The AtRD22 gene was first found to be regulated in Arabidopsis under salt, ABA, and drought stresses [34]. After soybean GmRD22 was inserted into tobacco and A. thaliana, the salt tolerance of transgenic plants was significantly improved [35]. In response to stress, AREB/ABF received ABA signals, activated downstream stress-related genes, and regulated the interaction between functional proteins, thus putting plant cells in a balanced state [36]. In conclusion, the silencing of RrWRKY1 reduced the expression of the above genes, which could positively regulate salt stress, further confirming the role of RrWRKY1 in the regulation of salt stress.
Phosphorylation is the most extensive form of post-translational protein modification and the basis of life signal transduction [37]. Bioinformatics analysis showed that RrWRKY1 contained 64 Ser, 20 Thr, and 7 Tyr phosphorylation sites. Previous studies have shown that MAPK can directly phosphorylate WRKY and activate WRKY transcription factors, which are essential for the response of WRKY to different stresses [38]. AtWRKY53 can be directly phosphorylated by MEKK1 to enhance AtWRKY53 expression. In addition, MEKK1 can directly phosphorylate the WP1 region on the AtWRKY53 promoter to further promote its transcription [39]. These results suggest that the function of the RrWRKY1 protein may also depend on multiple phosphorylation sites.
The expression of RrWRKY1 was higher in leaves and petals but lower in shoot tips and roots. In previous studies, tissue-specific expression patterns of WRKY genes were also observed in different plants [40]. In A. thaliana, AtWRKY25 and AtWRKY33 were found to be more abundantly expressed in roots than in leaves, stems, and seeds, and AtWRKY33 transcripts were also more abundant in flowers [41]. When plants respond to salt stress, their various organs may have their own strategies. The expression of RrWRKY1 was significantly higher in leaves than in other organs, so it was speculated that RrWRKY1 may play a role mainly in leaves. Therefore, we also selected leaves as experimental materials in gene-silencing experiments.
In a previous study, under salt stress, plant leaves sequestered Na+ in the vacuoles of epidermal or vascular bundle cells to alleviate Na+ damage to cytosolic enzymes [42]. In this regulation, the NHX family helped to absorb K+ on the vacuole membrane and regulate the accumulation of Na+ in order to reduce the concentration of Na+ [43,44]. Studies have shown that the transcription levels of AeNHX1 and AeNHX2 in Agropyron elongatum leaves were significantly higher than those in roots, suggesting that NHX1 and NHX2 can sequester Na+ in leaves under salt stress [45]. In this study, after silencing RrWRKY1, the expression of RrNHX1 in leaves also decreased, indicating that RrWRKY1 may affect the regulation based on RrNHX1, thereby enhancing the transport of Na+ in plant leaves to vacuoles.
It is worth noting that with RrWRKY1 silencing, the expression of RrHKT1 increased on the contrary. Extensive studies have shown that HKT maintained Na+ in the aboveground and underground parts of plants by promoting Na+ recycling in the phloem [46,47,48]. For example, AtHKT1 controlled root/shoot Na+ distribution and counteracted salt stress in leaves by reducing Na+ accumulation [49]. We hypothesized that a decreased expression of RrWRKY1 reduced the Na+ transport to vacuoles, thereby increasing the Na+ concentration in leaves, which resulted in the upregulation of RrHKT1 to promote downward Na+ transport. This phenomenon also implied that the salt stress response in R. rugosa involved multiple regulatory pathways.
4. Materials and Methods
4.1. Materials
The cuttings of 5-year-old Rosa rugosa were used for gene cloning and expression pattern analysis. One-year-old cuttings of R. rugosa were used for a functional analysis of gene silencing. The above-mentioned plant materials were all planted at the Forestry Experimental Station of Shandong Agricultural University in Taian City, Shandong Province, China.
Col-0 wild-type Arabidopsis thaliana (WT) was used for heterologous transformation to study gene function.
4.2. Gene Cloning and Phylogenetic Analysis
In a previous study, we obtained a large number of WRKY genes from R. rugosa genome data https://ngdc.cncb.ac.cn/bioproject/browse/PRJCA002607 (accessed on 5 February 2023), and RrWRKY1 was obtained.
The total RNA was extracted from rose leaves using an Adlab EASY Spin Plant RNA Rapid Extraction Kit (Aidlab, Beijing, China). First-strand cDNA synthesis was performed according to the instructions of a Vazyme Reverse Transcription Kit (Vazyme, Nanjing, China). RrWRKY1 was screened via the functional annotation of WRKY genes in the R. rugosa genome. Based on the open reading frame (ORF) sequence of RrWRKY1, we designed specific primers to clone the RrWRKY1 CDSs (coding sequences). The primers are listed in Table S1.
The blast tool in NCBI https://blast.ncbi.nlm.nih.gov/Blast.cgi (accessed on 17 February 2023) was used to identify RrWRKY1 homologous sequences in other species, and DNAMAN 5.0 was used to translate target genes into protein sequences and perform a homologous protein sequence multiple comparison analysis. Nine sequences from other plants with high homology to the amino acid sequences of RrWRKY1 were selected for multiple sequence alignment. The species and GenBank numbers of these nine sequences are as follows: Fragaria vesca FvWRKY1 (XP_011460107.1), Prunus avium PaWRKY1 (XP_021805869.1), Prunus armeniaca PaGBA52 (KAH0983973.1), Prunus dulcis PdWRKY1 (XP_034206946.1), Prunus yedoensis var. nudiflora PnWRKY1 (PQP92828.1), Prunus persica PpWRKY1 (XP_007215284.1), Prunus mume PmWRKY1 (XP_008229878.1), Pyrus ussuriensis × Pyrus communis Pu × Pc WRKY1 (KAB2613485.1), and Rosa chinensis RcWRKY1 (XP_024179611.1).
The WRKY1 proteins of 21 different species were selected to construct a phylogenetic tree using MEGA7.0 [50]. The species and GenBank numbers of these 21 sequences are as follows: R. rugosa RrWRKY1 and Malus domestica MdWRKY (QDL95016.1), Ziziphus jujuba ZjWRKY1 (XP_015881045.1), Z. jujuba var. spinosa ZjsFEM48 (KAH7533461.1), Rhamnella rubrinervis RrFNV43 (KAF3443293.1), Carpinus fangiana CfFH972 (KAE8075540.1), Morella rubra MrWRKY1 (KAB1208675.1), Parasponia andersonii PaWRKY (PON63573.1), Trema orientale ToWRKY (PON88464.1), Boehmeria nivea BnWRKY (QQV37201.1), Juglans regia JrWRKY1 (XP_018824691.1), and Juglans sigillata JsWRKY14 (QWQ79436.1).
We analyzed the physical and chemical properties of the RrWRKY1 protein through the ExPasy ProtParam tool http://web.expasy.org/protparam/ (accessed on 9 March 2023) [51]. The online tool NetPhos 3.1 Serve https://services.healthtech.dtu.dk/service.php?Netphos-3.1/ (accessed on 9 March 2023) was used to predict the phosphorylation sites of RrWRKY1 [52].
4.3. Expression Pattern Analysis of RrWRKY1
For gene expression analysis of different tissues and organs, annual cuttings of R. rugosa with the same growth status, healthy growth, and no diseases or pests were selected and managed in pots. The roots, shoot tips, leaves, and petals of R. rugosa were collected at a height of 20–25 cm. For gene expression analysis under salt stress, a total of 18 pots of plants with the same size and growth status were treated with 200 mM NaCl. The control group was watered as usual (0 mM NaCl), and all the pots were slowly and evenly watered with 300 mL NaCl or water. The leaves of at least three plants were collected after 0, 6, 12, 24, 48, 72, and 96 h of treatment and then quickly frozen using liquid nitrogen and stored at −80 °C until further use.
The expression levels were measured using qRT-PCR. The template cDNA samples were set in triplicate and analyzed using the 2−ΔΔCT method [53]. RrGAPDH was used as the reference gene [23], and fluorescent quantitative primers were designed according to the correct sequence sequenced, as shown in Table S1. The reaction conditions and procedure were performed according to the specifications of Vazyme ChamQ Universal SYBR qPCR Master Mix (Vazyme, Nanjing, China).
4.4. Silencing Experiment
According to the cloned CDS of the RrWRKY1 gene, SnapGene was used to select the MCS restriction sites EcoRI and SacI on the pTRV-GFP empty vector, and a recombinant pTRV-GFP-RrWRKY1 silencing vector was constructed by Tsingke Biotechnology Co., Ltd. (Tsingke, Beijing, China). The vector was introduced into the GV3101 Agrobacterium tumefaciens. Overnight-grown A. tumefaciens cultures were pelleted and resuspended in osmotic buffer (10 mM MES, 10 mM MgCl2, 150 μM AS, sterile water as solvent) to a final OD600 of 1.5. The resuspended solution with the same concentration was mixed with an equal volume of pTRV1 (1:1). To improve the efficiency of infection, the surfactant silwet L-77 (Coolaber, Beijing, China) was added to the infection solution after mixing to a final concentration of 0.01%, and the solution was left at 25 °C for 4 h in the dark to prepare for infection.
One-year cuttings of R. rugosa planted in pots containing peat soil were selected and densely scratched on the back of leaflets, the petiole of leaflets, and the base of compound leaves for infection. After one day under dark conditions, the plants were cultivated in a manual climatic box at 25 °C with 50% relative humidity, a 16 h/8 h day/night period, and the light intensity was around 150 μmol·m−2·s−1. After 14 days of infection, the infected site and the newly grown leaves on the top of R. rugosa were irradiated with a Luyor-3415RG excitation light source (Luyor, Shanghai, China), and the newly grown leaves were also observed using an SZX16 fluorescence stereomicroscope (Olympus, Tokyo, Japan) to detect whether the GFP was successfully transferred into R. rugosa [54]. The TRV1/TRV2/GFP bands were amplified to confirm the successful infection of the treated plants’ newly grown leaves. The efficiency of gene silencing was measured using qRT-PCR, using RrGAPDH as the reference gene. All the primers used in this study are listed in Table S1.
4.5. Expression Analysis of Genes Related to Salt Stress in Isolated Silenced Plants
After 18 days of infection, the new twigs above the normal and gene-silenced infection sites were cut, washed, and set in sterile deionized water for 2 h, and then they were transferred to conical flasks containing 0 and 200 mM NaCl solution for experimentation. The R. rugosa leaves of both groups were sampled after 0, 3, 6, 12, and 24 h. The expression of RrWRKY1 before and after silencing was analyzed using qRT-PCR. The sequences of the RrNHX1, RrABF2, RrRD22, RrNCED1, and RrHKT1 genes, which may be related to salt stress, were screened via sampling after 24 h of salt stress treatment. Specific primers were designed, and RrGAPDH was used as the reference gene to detect the expression trends of related genes after salt stress treatment in isolated and silenced R. rugosa using qRT-PCR. After 2 days of salt stress treatment, the SOD, POD, MDA, and proline contents in the leaves of the R. rugosa plants were measured [55,56]. After 60 h, the phenotypic changes in the R. rugosa leaves were observed and photographed.
The proline and MDA contents were determined using a Proline assay kit and a plant Malondialdehyde (MDA) assay kit, respectively. The SOD and POD activities were measured using a Total Superoxide Dismutase (T-SOD) assay kit and a Peroxidase assay kit, respectively. All the above-mentioned kits were bought from Beijing Biosynthesis Biotechnology Co., Ltd. (Beijing, China), and each physiological index was determined according to the manufacturer’s instructions.
4.6. Overexpression Experiment
The full-length RrWRKY1 (1437 bp) was ligated with the linearized vector pBI121 to construct the recombinant plasmid PBI121-RrWRKY1 and was then transformed into Agrobacterium tumefaciens GV3101; the primer sequences are shown in Table S1. Then, RrWRKY1 was transferred to Arabidopsis via inflorescence impregnation, as described previously [57]. The harvested seeds were screened on MS plate medium containing 50 mg/mL kanamycin, and transgenic plants were obtained. Finally, homozygous line (T2 transgenic) seeds were obtained and continued to be seeded and grown in MS medium. After 7 days of germination, the transgenic seedlings were transplanted into a nutrient soil pot and grown at 22 °C under a 16 h/8 h light/dark period. Leaves from three independent lines of transgenic Arabidopsis were collected to extract the RNA using an Adlab EASY Spin Plant RNA Rapid Extraction Kit (Aidlab, Beijing, China). qRT-PCR was performed using Vazyme ChamQ Universal SYBR qPCR Master Mix (Vazyme, Nanjing, China). The internal control gene of Arabidopsis was AtActin2. qRT-PCR was repeated three times. The qRT-PCR primers are shown in Table S1.
4.7. Determination of Germination Rates and Root Length in Transgenic A. thaliana Under Salt Stress
After sterilizing the seeds of the WT and transgenic A. thaliana lines with a higher relative expression, they were further seeded on MS solid medium containing 0 and 150 mM NaCl, with 100 seeds per plate for 3 biological replicates. After 7 days, the total germination rates of each group were accurately calculated by region. Similarly, the WT and the same lines with a higher expression were seeded on normal MS plate medium and grown for 5 days, and then they were transferred to MS plate medium containing 0 and 150 mM NaCl and vertically grown for 15 days. Afterwards, the length of the main root was accurately measured. All of the above treatments were conducted in a light incubator at 22 °C under a 16 h light/8 h dark photoperiod, with 50–60% relative humidity.
4.8. Statistical Analysis
In this study, three biological replicates were analyzed for each treatment. All of the data were subjected to ANOVA using SPSS 20.0 (IBM, Inc., Armonk, NY, USA). The error bars represent the mean ± standard deviation of the data (±SD). The different asterisks indicate significant differences at p < 0.05, extremely significant differences at p < 0.01, etc.
5. Conclusions
We cloned a novel Group I WRKY gene, RrWRKY1, from R. rugosa, and the expression of this gene was induced by salt stress. In our study, the sensitivity of silenced R. rugosa to salt stress was enhanced. At the same time, the transcription levels of some salt tolerance-related genes also changed significantly. The ectopic overexpression of RrWRKY1 increased the tolerance of transgenic A. thaliana to salt stress. This study identified a novel WRKY gene function that enhances tolerance to salt stress and is of great significance for understanding the regulation of salt stress in R. rugosa.
Supplementary Materials
The following supporting information can be downloaded at https://www.mdpi.com/article/10.3390/plants13212973/s1, Table S1: All the primers used in this study.
Author Contributions
F.Z. provided research ideas and follow-up test methods. Z.L. (Zhe Li), F.Z., and L.L. carried out the sampling and delivery and completed the experiments. F.Z., Q.W., and Z.L. (Zhe Li) participated in the data analysis and wrote the first draft. C.C., X.X., and B.T. participated in the material collection and preparation. L.L., S.Y., and Z.L. (Zhaoan Liang) participated in the paper and figure revision. Y.M. and D.Z. participated in the later revision of the manuscript. All authors have read and agreed to the published version of the manuscript.
Funding
This work was supported by the Subject of the Key R&D Plan of Shandong Province (2021LZGC023) and the National Natural Science Foundation of China (31870688).
Data Availability Statement
All data and materials generated or analyzed during this study are included in this published article and its Supplementary Files. The sequence of RrWRKY1 was uploaded to GenBank under accession number OM038685.
Conflicts of Interest
The authors declare no conflicts of interest.
References
- He, Q.; Cui, B.; Zhao, X.; Fu, H.; Xiong, X.; Feng, G. Vegetation distribution patterns to the gradients of water depth and soil salinity in wetlands of Yellow River Delta, China. Wetl. Sci. 2007, 5, 208–214. [Google Scholar]
- Jagadish, S.V.K.; Septiningsih, E.M.; Kohli, A.; Thomson, M.J.; Ye, C.; Redoña, E.; Kumar, A.; Gregorio, G.B.; Wassmann, R.; Ismail, A.M.; et al. Genetic advances in adapting rice to arapidly changing climate. J. Agron. Crop Sci. 2012, 198, 360–373. [Google Scholar] [CrossRef]
- Munns, R.; James, R.A.; Lauchli, A. Approaches to increasing the salt tolerance of wheat and other cereals. J. Exp. Bot. 2006, 57, 1025–1043. [Google Scholar] [CrossRef]
- Hasegawa, P.M.; Bressan, R.A.; Zhu, J.; Bohnert, H.J. Plant cellular and molecular responses to high salinity. Annu. Rev. Plant Physiol. Plant Mol. Biol. 2000, 51, 463–499. [Google Scholar] [CrossRef]
- Munns, R.; Tester, M. Mechanisms of salinity tolerance Annu. Rev. Plant Biol. 2008, 59, 651–681. [Google Scholar] [CrossRef]
- Apel, K.; Hirt, H. Reactive oxygen species: Metabolism, oxidative stress, and signal transduction. Annu. Rev. Plant Biol. 2004, 55, 373–399. [Google Scholar] [CrossRef]
- Wang, J.; Zhang, W.; Cheng, Y.; Feng, L. Genome-wide identification of LATERAL ORGAN BOUNDARIES DOMAIN (LBD) transcription factors and screening of salt stress candidates of Rosa rugosa Thunb. Biology 2021, 10, 992. [Google Scholar] [CrossRef]
- Tuteja, N. Abscisic acid and abiotic stress signaling. Plant Signal Behav. 2007, 2, 135–138. [Google Scholar] [CrossRef]
- Chen, L.; Song, Y.; Li, S.; Zhang, L.; Zou, C.; Yu, D. The role of WRKY transcription factors in plant abiotic stresses. Biochim. Biophys. Acta Gene Regul. Mech. 2011, 1819, 120–128. [Google Scholar] [CrossRef]
- Phukan, U.J.; Jeena, G.S.; Shukla, R.K. WRKY transcription factors: Molecular regulation and stress responses in plants. Front. Plant Sci. 2016, 7, 760. [Google Scholar] [CrossRef]
- Xie, T.; Chen, C.; Li, C.; Liu, J.; Liu, C.; He, Y. Genome-wide investigation of WRKY gene family in pineapple: Evolution and expression profiles during development and stress. BMC Genom. 2018, 19, 490. [Google Scholar] [CrossRef]
- Hong, Y. Evolution and identification of the WRKY gene family in quinoa (Chenopodium quinoa). Genes 2019, 10, 131. [Google Scholar] [CrossRef]
- Cheng, Y.; Zhou, Y.; Yang, Y.; Chi, Y.; Zhou, J.; Chen, J.; Wang, F.; Fan, B.; Shi, K.; Zhou, Y.; et al. Structural and functional analysis of VQ motif-containing proteins in Arabidopsis as interacting proteins of WRKY transcription factors. Plant Physiol. 2012, 159, 810–825. [Google Scholar] [CrossRef]
- Xiong, X.; Sun, S.; Li, Y.; Zhang, X.; Sun, J.; Fei, X. The cotton WRKY transcription factor GhWRKY70 negatively regulates the defense response against Verticillium dahlia. Crop J. 2018, 7, 123–132. [Google Scholar]
- Zhao, X.; Qi, C.; Jiang, H.; You, C.; Guan, Q.; Ma, F.; Li, Y.; Hao, Y. The MdWRKY31 transcription factor binds to the MdRAV1 promoter to mediate ABA sensitivity. Hortic. Res. 2019, 6, 66. [Google Scholar] [CrossRef] [PubMed]
- Goyal, P.; Devi, R.; Verma, B.; Hussain, S.; Arora, P.; Tabassum, R.; Gupta, S. WRKY transcription factors: Evolution, regulation, and functional diversity in plants. Protoplasma. 2020, 260, 331–348. [Google Scholar] [CrossRef] [PubMed]
- Zang, F.; Ma, Y.; Tu, X.; Huang, P.; Wu, Q.; Li, Z.; Liu, T.; Lin, F.; Pei, S.; Zang, D.; et al. A high-quality chromosome-level genome of wild Rosa rugosa. DNA Res. 2021, 28, dsab017. [Google Scholar] [CrossRef] [PubMed]
- Luo, X.; Li, C.; He, X.; Zhang, X.; Zhu, L. ABA signaling is negatively regulated by GbWRKY1 through JAZ1 and ABI1 to affect salt and drought tolerance. Plant Cell Rep. 2020, 39, 181–194. [Google Scholar] [CrossRef]
- Zhang, W.; Tang, S.; Li, X.; Chen, Y.; Li, J.; Wang, Y.; Bian, R.; Jin, Y.; Zhu, X.; Zhang, K. Arabidopsis WRKY1 promotes monocarpic senescence by integrative regulation of flowering, leaf senescence, and nitrogen remobilization. Mol. Plant 2024, 17, 1289–1306. [Google Scholar] [CrossRef]
- Qin, Y.; Zhao, J.; Wang, J.; Ye, X.; Zhou, C.; Zhou, Y. Regulation of Nicotiana benthamiana cell death induced by citrus chlorotic dwarf-associated virus-RepA protein by WRKY 1. Front. Plant Sci. 2023, 14, 1164416. [Google Scholar] [CrossRef]
- Shen, Z.; Yao, J.; Sun, J.; Chang, L.; Wang, S.; Ding, M.; Qian, Z.; Zhang, H.; Zhao, N.; Sa, G.; et al. Populus euphratica HSF binds the promoter of WRKY1 to enhance salt tolerance. Plant Sci. 2015, 6, 89–100. [Google Scholar] [CrossRef] [PubMed]
- Wu, X.; Xu, J.; Meng, X.; Fang, X.; Xia, M.; Zhang, J.; Cao, S.; Fan, T. Linker histone variant HIS1-3 and WRKY1 oppositely regulate salt stress tolerance in Arabidopsis. Plant Physiol. 2022, 189, 1833–1847. [Google Scholar] [CrossRef] [PubMed]
- Sui, X.; Zhao, M.; Xu, Z.; Zhao, L.; Han, X. RrGT2, A Key Gene Associated with anthocyanin biosynthesis in Rosa rugosa, was identified via virus-induced gene silencing and overexpression. Int. J. Mol. Sci. 2018, 19, 4057. [Google Scholar] [CrossRef]
- Che, Y.; Zhang, Z.; Zhu, D.; Hao, J.; Hou, L.; Liu, X. VvWRKY13 from Vitis vinifera negatively modulates salinity tolerance. Plant Cell Tiss. Org. 2019, 139, 455–465. [Google Scholar]
- Tsikas, D. Assessment of lipid peroxidation by measuring malondialdehyde (MDA) and relatives in biological samples: Analytical and biological challenges. Anal. Biochem. 2017, 524, 13–30. [Google Scholar] [CrossRef]
- Assaha, D.V.M.; Ueda, A.; Saneoka, H.; Al-Yahyai, R.; Yaish, M.W. The Role of Na(+) and K(+) transporters in salt stress adaptation in glycophytes. Front. Physiol. 2017, 8, 509. [Google Scholar] [CrossRef]
- Bhatt, T.; Sharma, A.; Puri, S.; Minhasm, A.P. Salt tolerance mechanisms and approaches: Future scope of halotolerant genes and rice landraces. Rice Sci. 2020, 27, 368–383. [Google Scholar] [CrossRef]
- Duan, L.; Dietrich, D.; Ng, C.H.; Chan, P.M.; Bhalerao, R.; Bennett, M.J.; Dinneny, J.R. Endodermal ABA signaling promotes lateral root quiescence during salt stress in Arabidopsis seedlings. Plant Cell. 2013, 25, 324–341. [Google Scholar] [CrossRef] [PubMed]
- Julkowska, M.M.; Hoefsloot, H.C.; Mol, S.; Feron, R.; de Boer, G.J.; Haring, M.A.; Testerink, C. Capturing Arabidopsis root architecture dynamics with ROOT-FIT reveals diversity in responses to salinity. Plant Physiol. 2014, 166, 1387–1402. [Google Scholar] [CrossRef]
- Zolla, G.; Heimer, Y.M.; Barak, S. Mild salinity stimulates a stress-induced morphogenic response in Arabidopsis thaliana roots. J. Exp. Bot. 2010, 61, 211–224. [Google Scholar] [CrossRef]
- Kawa, D.; Julkowska, M.M.; Sommerfeld, H.M.; Ter Horst, A.; Haring, M.A.; Testerink, C. Phosphate-Dependent Root System Architecture Responses to Salt Stress. Plant Physiol. 2016, 172, 690–706. [Google Scholar] [CrossRef] [PubMed]
- Li, Y.; Zhang, Y.; Feng, F.; Liang, D.; Cheng, L.; Ma, F.; Shi, S. Overexpression of a Malus vacuolar Na+/H+ antiporter gene (MdNHX1) in apple rootstock M26 and its influence on salt tolerance. Plant Cell Tiss. Org. 2010, 102, 337–345. [Google Scholar] [CrossRef]
- Xian, L.; Sun, P.; Hu, S.; Wu, J.; Liu, J. Molecular cloning and characterization of CrNCED1, a gene encoding 9-cis-epoxycarotenoid dioxygenase in Citrus reshni, with functions in tolerance to multiple abiotic stresses. Planta 2014, 239, 61–77. [Google Scholar] [CrossRef] [PubMed]
- Hattori, J.; Boutilier, K.A.; Lookeren Campagne, M.M.; Miki, B.L. A conserved BURP domain defines a novel group of plant proteins with unusual primary structures. Mol. Gen. Genet. 1998, 259, 424–428. [Google Scholar] [CrossRef]
- Wang, H.; Zhou, L.; Fu, Y.; Cheung, M.; Wong, F.; Phang, T.H.; Sun, Z.; Lam, H.M. Expression of an apoplast-localized BURP-domain protein from soybean (GmRD22) enhances tolerance towards abiotic stress. Plant Cell Environ. 2012, 35, 1932–1947. [Google Scholar] [CrossRef]
- Yoshida, T.; Fujita, Y.; Sayama, H.; Kidokoro, S.; Maruyama, K.; Mizoi, J.; Shinozaki, K.; Yamaguchi-Shinozaki, K. AREB1, AREB2, and ABF3 are master transcription factors that cooperatively regulate ABRE-dependent ABA signaling involved in drought stress tolerance and require ABA for full activation. Plant J. 2010, 61, 672–685. [Google Scholar] [CrossRef]
- Mühlenbeck, H.; Bender, K.W.; Zipfel, C. Importance of tyrosine phosphorylation for transmembrane signaling in plants. Biochem. J. 2021, 478, 2759–2774. [Google Scholar] [CrossRef] [PubMed]
- Adachi, H.; Nakano, T.; Miyagawa, N.; Ishihama, N.; Yoshioka, M.; Katou, Y.; Yaeno, T.; Shirasu, K.; Yoshioka, H. WRKY transcription factors phosphorylated by MAPK regulate a plant immune NADPH oxidase in Nicotiana Benthamiana. Plant Cell 2015, 27, 2645–2663. [Google Scholar] [CrossRef]
- Miao, Y.; Laun, T.M.; Smykowski, A.; Zentgraf, U. Arabidopsis MEKK1 can take a short cut: It can directly interact with senescence-related WRKY53 transcription factor on the protein level and can bind to its promoter. Plant Mol. Biol. 2007, 65, 63–76. [Google Scholar] [CrossRef]
- Rushton, D.L.; Tripathi, P.; Rabara, R.C.; Lin, J.; Ringler, P.; Boken, A.K.; Langum, T.J.; Smidt, L.; Boomsma, D.D.; Emme, N.J.; et al. WRKY transcription factors: Key components in abscisic acid signalling. Plant Biotechnol. J. 2011, 10, 2–11. [Google Scholar] [CrossRef]
- Jiang, Y.; Deyholos, M.K. Comprehensive transcriptional profiling of NaCl-stressed Arabidopsis roots reveals novel classes of responsive genes. BMC Plant Biol. 2006, 10, 25. [Google Scholar]
- Blumwald, E. Sodium transport and salt tolerance in plants. Curr. Opin. Cell Biol. 2000, 12, 431–434. [Google Scholar] [CrossRef] [PubMed]
- Cabot, C.; Sibole, J.V.; Barceló, J.; Poschenrieder, C. Lessons from crop plants struggling with salinity. Plant Sci. 2014, 226, 2–13. [Google Scholar] [CrossRef] [PubMed]
- Hauser, F.; Horie, T. A conserved primary salt tolerance mechanism mediated by HKT transporters: A mechanismfor sodium exclusion and maintenance of high K+/Na+ ratioin leaves during salinity stress. Plant Cell Environ. 2010, 33, 552–565. [Google Scholar] [CrossRef] [PubMed]
- Sheikh-Mohamadi, M.H.; Etemadi, N.; Aalifar, M.; Pessarakli, M. Salt stress triggers augmented levels of Na(+), K(+) and ROS alters salt-related gene expression in leaves and roots of tall wheatgrass (Agropyron elongatum). Plant Physiol. Biochem. 2022, 183, 9–22. [Google Scholar] [CrossRef] [PubMed]
- Wei, L.; Liu, L.; Chen, Z.; Huang, Y.; Yang, L.; Wang, P.; Xue, S.; d Bie, Z. CmCNIH1 improves salt tolerance by influencing the trafficking of CmHKT1;1 in pumpkin. Plant J. 2023, 114, 1353–1368. [Google Scholar] [CrossRef] [PubMed]
- Uchiyama, T.; Saito, S.; Yamanashi, T.; Kato, M.; Takebayashi, K.; Hamamoto, S.; Tsujii, M.; Takagi, T.; Nagata, N.; Ikeda, H.; et al. The HKT1 Na(+) transporter protects plant fertility by decreasing Na(+) content in stamen filaments. Sci. Adv. 2023, 9, eadg5495. [Google Scholar] [CrossRef] [PubMed]
- Berthomieu, P.; Conéjéro, G.; Nublat, A.; Brackenbury, W.J.; Lambert, C.; Savio, C.; Uozumi, N.; Oiki, S.; Yamada, K.; Cellier, F.; et al. Functional analysis of AtHKT1 in Arabidopsis shows that Na(+) recirculation by the phloem is crucial for salt tolerance. Embo j. 2003, 22, 2004–2014. [Google Scholar] [CrossRef] [PubMed]
- Mäser, P.; Eckelman, B.; Vaidyanathan, R.; Horie, T.; Fairbairn, D.J.; Kubo, M.; Yamagami, M.; Yamaguchi, K.; Nishimura, M.; Uozumi, N.; et al. Altered shoot/root Na+ distribution and bifurcating salt sensitivity in Arabidopsis by genetic disruption of the Na+ transporter AtHKT1. FEBS Lett. 2002, 531, 157–161. [Google Scholar] [CrossRef]
- Kumar, S.; Stecher, G.; Tamura, K. MEGA7. Molecular evolutionary genetics analysis version 7.0 for bigger datasets. Mol. Biol. Evol. 2016, 33, 1870–1874. [Google Scholar] [CrossRef]
- Gasteiger, E.; Hoogland, C.; Gattiker, A.; Duvaud, S.; Wilkins, M.R.; Appel, R.D.; Bairoch, A. Protein Identification and Analysis Tools on the ExPASy Server. In The Proteomics Protocols Handbook; Walker, J.M., Ed.; Humana Press: Totowa, NJ, USA, 2005; pp. 571–607. [Google Scholar]
- Blom, N.; Gammeltoft, S.; Brunak, S. Sequence and structure-based prediction of eukaryotic protein phosphorylation sites. J. Mol. Biol. 1999, 294, 1351–1362. [Google Scholar] [CrossRef] [PubMed]
- Wang, X.; Li, J.; Guo, J.; Qiao, Q.; Guo, X.; Ma, Y. The WRKY transcription factor PlWRKY65 enhances the resistance of Paeonia lactiflora (herbaceous peony) to Alternaria tenuissima. Hortic. Res. 2020, 4, 57. [Google Scholar] [CrossRef] [PubMed]
- Schmittgen, T.D.; Livak, K.J. Analyzing real-time PCR data by the comparative CT method. Nat. Protoc. 2008, 3, 1101–1108. [Google Scholar] [CrossRef] [PubMed]
- Ranieri, A.; Petacco, F.; Castagna, A.; Soldatini, G.F. Redox state and peroxidase system in sunflower plants exposed to ozone. Plant Sci. 2000, 159, 159–167. [Google Scholar] [CrossRef]
- Zhang, L.; Xi, D.; Li, S.; Gao, Z.; Zhao, S.; Shi, J.; Wu, C.; Guo, X. A cotton group CMAP kinase gene, GhMPK2, positively regulates salt and drought tolerance in tobacco. Plant Mol. Biol. 2011, 77, 17–31. [Google Scholar] [CrossRef]
- Clough, S.J.; Bent, A.F. Floral dip: A simplified method for Agrobacterium-mediated transformation of Arabidopsis thaliana. Plant J. 1998, 16, 735–743. [Google Scholar] [CrossRef]
Disclaimer/Publisher’s Note: The statements, opinions and data contained in all publications are solely those of the individual author(s) and contributor(s) and not of MDPI and/or the editor(s). MDPI and/or the editor(s) disclaim responsibility for any injury to people or property resulting from any ideas, methods, instructions or products referred to in the content. |
© 2024 by the authors. Licensee MDPI, Basel, Switzerland. This article is an open access article distributed under the terms and conditions of the Creative Commons Attribution (CC BY) license (https://creativecommons.org/licenses/by/4.0/).




