Evolution and Functional Dynamics of TCP Transcription Factor Gene Family in Passion Fruit (Passiflora edulis)
Abstract
1. Introduction
2. Material and Methods
2.1. Identification and Sequence Analysis of Passion Fruit TCP Proteins
2.2. Multiple Sequence Alignment and Phylogenetic Tree Construction
2.3. Structural Analysis of TCP Proteins
2.4. Cis-Regulatory Element Analysis of the Promoter Regions of TCP Genes
2.5. In Silico Binding Prediction between TCP Genes and miRNA319
2.6. Expression Profile Analysis Based on RNA-Seq Data
2.7. GO Annotation and KEGG Analysis of PeTCP Genes
2.8. Functional Validation of the Candidate PeTCP Genes through qRT-PCR
2.9. Subcellular Localization of Representative TCP Proteins
3. Results
3.1. Identification and Phylogeny of TCP Proteins in Passion Fruit
3.2. Gene Structural Analysis and Domain Organization of PeTCP Genes
3.3. Homology Modeling and 3D Structural Comparisons of PeTCP Proteins
3.4. Chromosomal Distributions and Gene Duplication Analysis of PeTCPs
3.5. Prediction of Cis-Regulatory Elements in PeTCP Promoters
3.6. Prediction of Putative TCP Genes Targeted by miRNA319
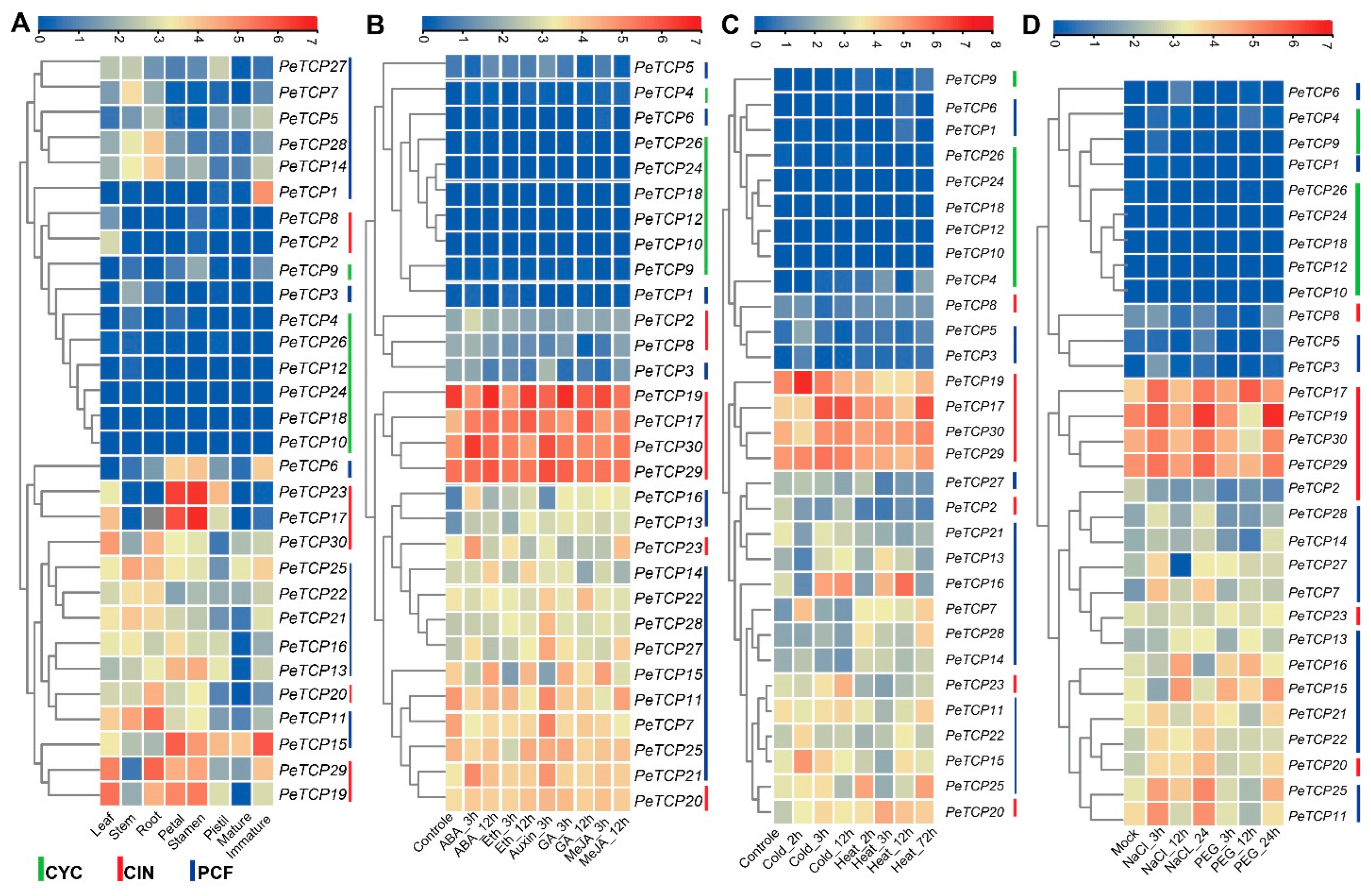
3.7. Expression and GO/KEGG Enrichment Analysis of TCP Genes
3.8. Subcellular Localization of PeTCP Proteins
4. Discussion
5. Conclusions
Supplementary Materials
Author Contributions
Funding
Data Availability Statement
Conflicts of Interest
References
- Teixeira, N.; Melo, J.C.S.; Batista, L.F.; Paula-Souza, J.; Fronza, P.; Brandão, M.G.L. Edible fruits from Brazilian biodiversity: A review on their sensorial characteristics versus bioactivity as tool to select research. Food Res. Int. 2019, 119, 325–348. [Google Scholar] [CrossRef] [PubMed]
- Vuolo, M.M.; Lima, G.C.; Batista, Â.G.; Carazin, C.B.B.; Cintra, D.E.; Prado, M.A.; Júnior, M.R.M. Passion fruit peel intake decreases inflammatory response and reverts lipid peroxidation and adiposity in diet-induced obese rats. Nutr. Res. 2020, 76, 106–117. [Google Scholar] [CrossRef]
- Zhao, B.; Wu, F.; Cai, G.; Xi, P.; Guo, Y.; Li, A. Physiological Response Mechanism and Drought Resistance Evaluation of Passiflora edulis Sims under Drought Stress. Phyton Int. J. Exp. Bot. 2024, 93, 1345–1363. [Google Scholar] [CrossRef]
- Vasco-Correa, J.; Zapata Zapata, A.D. Enzymatic extraction of pectin from passion fruit peel (Passiflora edulis f. flavicarpa) at laboratory and bench scale. LWT 2017, 80, 280–285. [Google Scholar] [CrossRef]
- da Silva Nóbrega, D.; Peixoto, J.R.; Vilela, M.S.; Faleiro, F.G.; de Paula Silva Gomes, K.; de Deus Sousa, R.M.; Nogueira, I. Agronomic descriptors and ornamental potential of passion fruit species. Ornam. Hortic. 2017, 23, 357–362. [Google Scholar] [CrossRef]
- Zhang, Y.; Xu, Y.; Xing, W.; Wu, B.; Huang, D.; Ma, F.; Zhan, R.; Sun, P.; Xu, Y.; Song, S. Identification of the passion fruit (Passiflora edulis Sims) MYB family in fruit development and abiotic stress, and functional analysis of PeMYB87 in abiotic stresses. Front. Plant Sci. 2023, 14, 1124351. [Google Scholar] [CrossRef]
- Doebley, J.; Stec, A.; Hubbard, L. The evolution of apical dominance in maize. Nature 1997, 386, 485–488. [Google Scholar] [CrossRef]
- Kosugi, S.; Ohashi, Y. DNA binding and dimerization specificity and potential targets for the TCP protein family. Plant J. 2002, 30, 337–348. [Google Scholar] [CrossRef]
- Luo, D.; Carpenter, R.; Vincent, C.; Copsey, L.; Coen, E. Origin of floral asymmetry in Antirrhinum. Nature 1996, 383, 794–799. [Google Scholar] [CrossRef]
- Navaud, O.; Dabos, P.; Carnus, E.; Tremousaygue, D.; Hervé, C. TCP transcription factors predate the emergence of land plants. J. Mol. Evol. 2007, 65, 23–33. [Google Scholar] [CrossRef]
- Liu, M.-M.; Wang, M.-M.; Yang, J.; Wen, J.; Guo, P.-C.; Wu, Y.-W.; Ke, Y.-Z.; Li, P.-F.; Li, J.-N.; Du, H. Evolutionary and Comparative Expression Analyses of TCP Transcription Factor Gene Family in Land Plants. Int. J. Mol. Sci. 2019, 20, 3591. [Google Scholar] [CrossRef] [PubMed]
- Chapman, M.A.; Leebens-Mack, J.H.; Burke, J.M. Positive selection and expression divergence following gene duplication in the sunflower CYCLOIDEA gene family. Mol. Biol. Evol. 2008, 25, 1260–1273. [Google Scholar] [CrossRef] [PubMed]
- Lucero, L.E.; Manavella, P.A.; Gras, D.E.; Ariel, F.D.; Gonzalez, D.H. Class I and Class II TCP Transcription Factors Modulate SOC1-Dependent Flowering at Multiple Levels. Mol. Plant 2017, 10, 1571–1574. [Google Scholar] [CrossRef] [PubMed]
- Shang, Y.; Yuan, L.; Di, Z.; Jia, Y.; Zhang, Z.; Li, S.; Xing, L.; Qi, Z.; Wang, X.; Zhu, J.; et al. A CYC/TB1-type TCP transcription factor controls spikelet meristem identity in barley. J. Exp. Bot. 2020, 71, 7118–7131. [Google Scholar] [CrossRef] [PubMed]
- Fang, Y.; Zheng, Y.; Lu, W.; Li, J.; Duan, Y.; Zhang, S.; Wang, Y. Roles of miR319-regulated TCPs in plant development and response to abiotic stress. Crop J. 2021, 9, 17–28. [Google Scholar] [CrossRef]
- Wu, Y.; Huang, W.; Tian, Q.; Liu, J.; Xia, X.; Yang, X.; Mou, H. Comparative transcriptomic analysis reveals the cold acclimation during chilling stress in sensitive and resistant passion fruit (Passiflora edulis) cultivars. PeerJ 2021, 9, e10977. [Google Scholar] [CrossRef] [PubMed]
- Yang, C.; Li, D.; Mao, D.; Liu, X.; Ji, C.; Li, X.; Zhao, X.; Cheng, Z.; Chen, C.; Zhu, L. Overexpression of microRNA319 impacts leaf morphogenesis and leads to enhanced cold tolerance in rice (Oryza sativa L.). Plant. Cell Environ. 2013, 36, 2207–2218. [Google Scholar] [CrossRef] [PubMed]
- Wang, S.; Sun, X.; Hoshino, Y.; Yu, Y.; Jia, B.; Sun, Z.; Sun, M.; Duan, X.; Zhu, Y. MicroRNA319 positively regulates cold tolerance by targeting OsPCF6 and OsTCP21 in rice (Oryza sativa L.). PLoS ONE 2014, 9, e91357. [Google Scholar] [CrossRef]
- Thiebaut, F.; Rojas, C.A.; Almeida, K.L.; Grativol, C.; Domiciano, G.C.; Lamb, C.R.C.; Engler, J.D.A.; Hemerly, A.S.; Ferreira, P.C.G. Regulation of miR319 during cold stress in sugarcane. Plant Cell Environ. 2012, 35, 502–512. [Google Scholar] [CrossRef]
- Lei, N.; Yu, X.; Li, S.; Zeng, C.; Zou, L.; Liao, W.; Peng, M. Phylogeny and expression pattern analysis of TCP transcription factors in cassava seedlings exposed to cold and/or drought stress. Sci. Rep. 2017, 7, 10016. [Google Scholar] [CrossRef]
- Zhou, M.; Li, D.; Li, Z.; Hu, Q.; Yang, C.; Zhu, L.; Luo, H. Constitutive expression of a miR319 gene alters plant development and enhances salt and drought tolerance in transgenic creeping bentgrass. Plant Physiol. 2013, 161, 1375–1391. [Google Scholar] [CrossRef] [PubMed]
- Mukhopadhyay, P.; Tyagi, A.K. OsTCP19 influences developmental and abiotic stress signaling by modulating ABI4-mediated pathways. Sci. Rep. 2015, 5, 9998. [Google Scholar] [CrossRef]
- Jiao, P.; Liu, T.; Zhao, C.; Fei, J.; Guan, S.; Ma, Y. ZmTCP14, a TCP transcription factor, modulates drought stress response in Zea mays L. Environ. Exp. Bot. 2023, 208, 105232. [Google Scholar] [CrossRef]
- Liu, H.; Gao, Y.; Wu, M.; Shi, Y.; Wang, H.; Wu, L.; Xiang, Y. TCP10, a TCP transcription factor in moso bamboo (Phyllostachys edulis), confers drought tolerance to transgenic plants. Environ. Exp. Bot. 2020, 172, 104002. [Google Scholar] [CrossRef]
- Zhan, W.; Cui, L.; Guo, G.; Zhang, Y. Genome-wide identification and functional analysis of the TCP gene family in rye (Secale cereale L.). Gene 2023, 854, 147104. [Google Scholar] [CrossRef]
- Zheng, A.; Sun, F.; Cheng, T.; Wang, Y.; Xie, K.; Zhang, C.; Xi, Y. Genome-wide identification of members of the TCP gene family in switchgrass (Panicum virgatum L.) and analysis of their expression. Gene 2019, 702, 89–98. [Google Scholar] [CrossRef]
- Wang, Y.; Zhang, N.; Li, T.; Yang, J.; Zhu, X.; Fang, C.; Li, S.; Si, H. Genome-wide identification and expression analysis of StTCP transcription factors of potato (Solanum tuberosum L.). Comput. Biol. Chem. 2019, 78, 53–63. [Google Scholar] [CrossRef]
- Xu, R.; Gao, H.; Zhang, S.; Liu, P.; Wang, X.; Hao, Y. Genome-wide identification and phylogenetic, comparative genomic, alternative splicing, and expression analyses of TCP genes in plants. Plant Gene 2017, 12, 23–32. [Google Scholar] [CrossRef]
- Ma, D.; Dong, S.; Zhang, S.; Wei, X.; Xie, Q.; Ding, Q.; Xia, R.; Zhang, X. Chromosome-level reference genome assembly provides insights into aroma biosynthesis in passion fruit (Passiflora edulis). Mol. Ecol. Resour. 2021, 21, 955–968. [Google Scholar] [CrossRef]
- Xia, Z.; Huang, D.; Zhang, S.; Wang, W.; Ma, F.; Wu, B.; Xu, Y.; Xu, B.; Chen, D.; Zou, M.; et al. Chromosome-scale genome assembly provides insights into the evolution and flavor synthesis of passion fruit (Passiflora edulis Sims). Hortic. Res. 2021, 8, 14. [Google Scholar] [CrossRef]
- Tamura, K.; Stecher, G.; Kumar, S. MEGA11: Molecular Evolutionary Genetics Analysis Version 11. Mol. Biol. Evol. 2021, 38, 3022–3027. [Google Scholar] [CrossRef] [PubMed]
- Chen, C.; Chen, H.; Zhang, Y.; Thomas, H.R.; Frank, M.H.; He, Y.; Xia, R. TBtools: An integrative toolkit developed for interactive analyses of big biological data. Mol. Plant 2020, 13, 1194–1202. [Google Scholar] [CrossRef] [PubMed]
- Pettersen, E.F.; Goddard, T.D.; Huang, C.C.; Couch, G.S.; Greenblatt, D.M.; Meng, E.C.; Ferrin, T.E. UCSF Chimera--a visualization system for exploratory research and analysis. J. Comput. Chem. 2004, 25, 1605–1612. [Google Scholar] [CrossRef] [PubMed]
- Lescot, M.; Déhais, P.; Thijs, G.; Marchal, K.; Moreau, Y.; Van de Peer, Y.; Rouzé, P.; Rombauts, S. PlantCARE, a database of plant cis-acting regulatory elements and a portal to tools for in silico analysis of promoter sequences. Nucleic Acids Res. 2002, 30, 325–327. [Google Scholar] [CrossRef] [PubMed]
- Wu, Y.; Tian, Q.; Huang, W.; Liu, J.; Xia, X.; Yang, X.; Mou, H. Identification and evaluation of reference genes for quantitative real-time PCR analysis in Passiflora edulis under stem rot condition. Mol. Biol. Rep. 2020, 47, 2951–2962. [Google Scholar] [CrossRef]
- Huang, X.; Shad, M.A.; Shu, Y.; Nong, S.; Li, X.; Wu, S.; Yang, J.; Rao, M.J.; Aslam, M.Z.; Huang, X.; et al. Genome-Wide Analysis of the Auxin/Indoleacetic Acid (Aux/IAA) Gene Family in Autopolyploid Sugarcane (Saccharum spontaneum). Int. J. Mol. Sci. 2024, 25, 7473. [Google Scholar] [CrossRef]
- Willig, J.-J.; Guarneri, N.; van Steenbrugge, J.J.M.; de Jong, W.; Chen, J.; Goverse, A.; Lozano Torres, J.L.; Sterken, M.G.; Bakker, J.; Smant, G. The Arabidopsis transcription factor TCP9 modulates root architectural plasticity, reactive oxygen species-mediated processes, and tolerance to cyst nematode infections. Plant J. 2022, 112, 1070–1083. [Google Scholar] [CrossRef]
- Xu, Y.; Li, P.; Ma, F.; Huang, D.; Xing, W.; Wu, B.; Sun, P.; Xu, B.; Song, S. Characterization of the NAC Transcription Factor in Passion Fruit (Passiflora edulis) and Functional Identification of PeNAC-19 in Cold Stress. Plants 2023, 12, 1393. [Google Scholar] [CrossRef]
- Leng, X.; Wei, H.; Xu, X.; Ghuge, S.A.; Jia, D.; Liu, G.; Wang, Y.; Yuan, Y. Genome-wide identification and transcript analysis of TCP transcription factors in grapevine. BMC Genom. 2019, 20, 786. [Google Scholar] [CrossRef]
- Wei, W.; Hu, Y.; Cui, M.-Y.; Han, Y.-T.; Gao, K.; Feng, J.-Y. Identification and Transcript Analysis of the TCP Transcription Factors in the Diploid Woodland Strawberry Fragaria vesca. Front. Plant Sci. 2016, 7, 1937. [Google Scholar] [CrossRef]
- Gull, S.; Uddin, S.; Hussain, H.A.; Wang, S.; Bayar, J.; Liu, J. Genome-wide analysis reveals the TCP-miR159-miR319 module is crucial for rice (Oryza sativa L.) growth and response to drought and salinity. Plant Stress 2023, 10, 100215. [Google Scholar] [CrossRef]
- Koyama, T.; Sato, F.; Ohme-Takagi, M. Roles of miR319 and TCP Transcription Factors in Leaf Development. Plant Physiol. 2017, 175, 874–885. [Google Scholar] [CrossRef] [PubMed]
- Zhang, T.; Qu, Y.; Wang, H.; Wang, J.; Song, A.; Hu, Y.; Chen, S.; Jiang, J.; Chen, F. The heterologous expression of a chrysanthemum TCP-P transcription factor CmTCP14 suppresses organ size and delays senescence in Arabidopsis thaliana. Plant Physiol. Biochem. 2017, 115, 239–248. [Google Scholar] [CrossRef] [PubMed]
- Yin, D.; Liu, X.; Shi, Z.; Li, D.; Zhu, L. An AT-hook protein DEPRESSED PALEA1 physically interacts with the TCP Family transcription factor RETARDED PALEA1 in rice. Biochem. Biophys. Res. Commun. 2018, 495, 487–492. [Google Scholar] [CrossRef]
- Bao, S.; Zhang, Z.; Lian, Q.; Sun, Q.; Zhang, R. Evolution and expression of genes encoding TCP transcription factors in Solanum tuberosum reveal the involvement of StTCP23 in plant defence. BMC Genet. 2019, 20, 91. [Google Scholar] [CrossRef]
- Das Gupta, M.; Aggarwal, P.; Nath, U. CINCINNATA in Antirrhinum majus directly modulates genes involved in cytokinin and auxin signaling. New Phytol. 2014, 204, 901–912. [Google Scholar] [CrossRef]
- Liu, S.; Yin, X.; Feng, T.; Kang, Z.; Zhang, X.; Dong, J.; Liang, Z. Genome-wide identification and expression analysis of the TCP genes in Senna tora reveal the regulatory mechanism of their response to MeJA. Ind. Crops Prod. 2022, 187, 115511. [Google Scholar] [CrossRef]
- İlhan, E.; Büyük, İ.; İnal, B. Transcriptome—Scale characterization of salt responsive bean TCP transcription factors. Gene 2018, 642, 64–73. [Google Scholar] [CrossRef]
- Wang, Y.; He, W.; Wang, L.; Lan, Y.; Wu, M. TCP transcription factor identification in pecan (carya illinoensis) and salt tolerance function analysis of CiTCP8. Sci. Hortic. 2024, 330, 113051. [Google Scholar] [CrossRef]
- Ding, S.; Cai, Z.; Du, H.; Wang, H. Genome-Wide Analysis of TCP Family Genes in Zea mays L. Identified a Role for ZmTCP42 in Drought Tolerance. Int. J. Mol. Sci. 2019, 20, 2762. [Google Scholar] [CrossRef]
- FU, X.; ZHAO, J.I.E.; CAO, D.; HE, C.; WANG, Z.; JIANG, Y.; LIU, J.; LIU, G. Characteristics and expression of the TCP transcription factors family in Allium senescens reveal its potential roles in drought stress responses. Biocell 2023, 47, 905–917. [Google Scholar] [CrossRef]
- Inukai, S.; Kock, K.H.; Bulyk, M.L. Transcription factor-DNA binding: Beyond binding site motifs. Curr. Opin. Genet. Dev. 2017, 43, 110–119. [Google Scholar] [CrossRef] [PubMed]
- Rueda-Romero, P.; Barrero-Sicilia, C.; Gómez-Cadenas, A.; Carbonero, P.; Oñate-Sánchez, L. Arabidopsis thaliana DOF6 negatively affects germination in non-after-ripened seeds and interacts with TCP14. J. Exp. Bot. 2012, 63, 1937–1949. [Google Scholar] [CrossRef] [PubMed]
- Liang, J.; Lu, L.; Zhang, W.; Chi, M.; Shen, M.; An, C.; Chen, S.; Wang, X.; Liu, R.; Qin, Y.; et al. Comprehensive characterization and expression analysis of enzymatic antioxidant gene families in passion fruit (Passiflora edulis). iScience 2023, 26, 108329. [Google Scholar] [CrossRef]
- da Silva, M.L.; Paim Pinto, D.L.; Passos, A.B.; Marcelino-Guimarães, F.C.; Rossi, A.A.B.; Krause, W.; de Carvalho, I.F.; Batista, D.S.; Rocha, D.I.; Otoni, W.C. Novel and efficient transformation of wild passion fruit (Passiflora cincinnata Mast.) using sonication-assisted Agrobacterium-mediated transformation. Vitr. Cell. Dev. Biol. Plant 2021, 57, 380–386. [Google Scholar] [CrossRef]
- Mohammadi, M.A.; Wai, M.H.; Rizwan, H.M.; Qarluq, A.Q.; Xu, M.; Wang, L.; Cheng, Y.; Aslam, M.; Zheng, P.; Wang, X.; et al. Advances in micropropagation, somatic embryogenesis, somatic hybridizations, genetic transformation and cryopreservation for Passiflora improvement. Plant Methods 2023, 19, 50. [Google Scholar] [CrossRef]











| Gene Name | Gene ID | Chromosome | Size (aa) | MW (Da) | pI | A.I. | Stability | Gravy | Predicted Location |
|---|---|---|---|---|---|---|---|---|---|
| PeTCP1 | Pe1g00801 | LG01 | 164 | 17,985.36 | 6.1 | 58.35 | Unstable | −0.438 | Nucleus |
| PeTCP2 | Pe2g00351 | LG02 | 364 | 40,493.27 | 6.31 | 68.32 | Unstable | −0.665 | Nucleus |
| PeTCP3 | Pe2g00400 | LG02 | 400 | 42,807.17 | 7.91 | 62 | Unstable | −0.65 | Cytoplasm |
| PeTCP4 | Pe2g00517 | LG02 | 385 | 43,712.73 | 7.21 | 55.53 | Unstable | −0.876 | Nucleus |
| PeTCP5 | Pe2g01516 | LG02 | 215 | 23,168.9 | 6.71 | 65.95 | Unstable | −0.641 | Nucleus |
| PeTCP6 | Pe2g02083 | LG02 | 419 | 45,554.9 | 5.61 | 74.99 | Unstable | −0.472 | Membrane |
| PeTCP7 | Pe2g02474 | LG02 | 407 | 43,474.67 | 7.44 | 58.06 | Unstable | −0.73 | Nucleus |
| PeTCP8 | Pe2g02555 | LG02 | 357 | 39,723.46 | 6.51 | 64.23 | Unstable | −0.622 | Nucleus |
| PeTCP9 | Pe2g02621 | LG02 | 404 | 45,981.81 | 8.67 | 62.82 | Unstable | −0.725 | Nucleus |
| PeTCP10 | Pe2g02632 | LG02 | 299 | 34,140.84 | 9.86 | 58.8 | Unstable | −0.894 | Nucleus |
| PeTCP11 | Pe2g03973 | LG02 | 431 | 45,408.01 | 6.56 | 57.61 | Unstable | −0.572 | Nucleus |
| PeTCP12 | Pe3g00812 | LG03 | 486 | 54,179.6 | 6.01 | 54.09 | Unstable | −0.9 | Nucleus |
| PeTCP13 | Pe3g01513 | LG03 | 307 | 32,776.29 | 9.16 | 58.47 | Unstable | −0.739 | Cytoplasm |
| PeTCP14 | Pe3g01959 | LG03 | 411 | 42,952 | 6.37 | 67.98 | Unstable | −0.43 | Nucleus |
| PeTCP15 | Pe4g04349 | LG04 | 327 | 34,638.45 | 9.26 | 81.19 | Unstable | −0.169 | Membrane |
| PeTCP16 | Pe5g00391 | LG05 | 759 | 83,909.83 | 6.34 | 86.96 | Unstable | −0.219 | Chloroplast, membrane |
| PeTCP17 | Pe5g00587 | LG05 | 373 | 40,572.4 | 6.88 | 77.94 | Unstable | −0.489 | Nucleus |
| PeTCP18 | Pe5g00665 | LG05 | 396 | 44,016.51 | 9.29 | 64.29 | Unstable | −0.685 | Nucleus |
| PeTCP19 | Pe6g00604 | LG06 | 349 | 38,377.12 | 6.08 | 57.68 | Unstable | −0.718 | Nucleus |
| PeTCP20 | Pe6g01133 | LG06 | 465 | 50,516.54 | 8.7 | 60.86 | Unstable | −0.808 | Nucleus |
| PeTCP21 | Pe6g02163 | LG06 | 543 | 56,938.36 | 6.69 | 53.9 | Unstable | −0.702 | Nucleus |
| PeTCP22 | Pe8g00389 | LG08 | 313 | 33,367.08 | 7.99 | 62.75 | Unstable | −0.718 | Nucleus |
| PeTCP23 | Pe8g00755 | LG08 | 367 | 40,359.99 | 8.44 | 68.26 | Unstable | −0.6 | Cytoplasm |
| PeTCP24 | Pe8g00826 | LG08 | 397 | 44,330.83 | 8.46 | 70 | Unstable | −0.626 | Nucleus |
| PeTCP25 | Pe8g01074 | LG08 | 276 | 28,139.36 | 9.72 | 70.51 | Unstable | 0.353 | Nucleus |
| PeTCP26 | Pe8g02699 | LG08 | 491 | 54,810.96 | 9.16 | 62 | Unstable | −0.754 | Cytoplasm |
| PeTCP27 | Pe8g03645 | LG08 | 408 | 44,573.37 | 6.7 | 62.5 | Unstable | −0.688 | Nucleus |
| PeTCP28 | Pe9g00054 | LG09 | 552 | 58,023.4 | 6.65 | 52.83 | Unstable | −0.743 | Nucleus |
| PeTCP29 | Pe9g01413 | LG09 | 471 | 51,180.1 | 8.84 | 59.68 | Unstable | −0.856 | Nucleus |
| PeTCP30 | Pe9g02247 | LG09 | 420 | 45,596.03 | 6.51 | 58.88 | Unstable | −0.65 | Nucleus |
Disclaimer/Publisher’s Note: The statements, opinions and data contained in all publications are solely those of the individual author(s) and contributor(s) and not of MDPI and/or the editor(s). MDPI and/or the editor(s) disclaim responsibility for any injury to people or property resulting from any ideas, methods, instructions or products referred to in the content. |
© 2024 by the authors. Licensee MDPI, Basel, Switzerland. This article is an open access article distributed under the terms and conditions of the Creative Commons Attribution (CC BY) license (https://creativecommons.org/licenses/by/4.0/).
Share and Cite
Shad, M.A.; Wu, S.; Rao, M.J.; Luo, X.; Huang, X.; Wu, Y.; Zhou, Y.; Wang, L.; Ma, C.; Hu, L. Evolution and Functional Dynamics of TCP Transcription Factor Gene Family in Passion Fruit (Passiflora edulis). Plants 2024, 13, 2568. https://doi.org/10.3390/plants13182568
Shad MA, Wu S, Rao MJ, Luo X, Huang X, Wu Y, Zhou Y, Wang L, Ma C, Hu L. Evolution and Functional Dynamics of TCP Transcription Factor Gene Family in Passion Fruit (Passiflora edulis). Plants. 2024; 13(18):2568. https://doi.org/10.3390/plants13182568
Chicago/Turabian StyleShad, Munsif Ali, Songguo Wu, Muhammad Junaid Rao, Xiaoying Luo, Xiaojin Huang, Yuxin Wu, Yuhong Zhou, Lingqiang Wang, Chongjian Ma, and Lihua Hu. 2024. "Evolution and Functional Dynamics of TCP Transcription Factor Gene Family in Passion Fruit (Passiflora edulis)" Plants 13, no. 18: 2568. https://doi.org/10.3390/plants13182568
APA StyleShad, M. A., Wu, S., Rao, M. J., Luo, X., Huang, X., Wu, Y., Zhou, Y., Wang, L., Ma, C., & Hu, L. (2024). Evolution and Functional Dynamics of TCP Transcription Factor Gene Family in Passion Fruit (Passiflora edulis). Plants, 13(18), 2568. https://doi.org/10.3390/plants13182568

