Integrative Analyses of Metabolites and Transcriptome Reveal the Metabolic Pattern of Glucosinolates in Potherb Mustard (Brassica juncea var. multiceps)
Abstract
1. Introduction
2. Results and Discussion
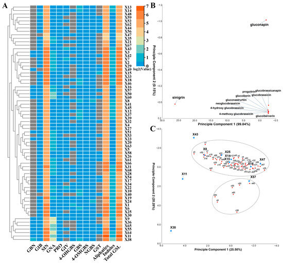
2.1. Glucosinolate Pattern in Potherb Mustard of Different Varieties
2.2. The Pattern of Sinigrin Breakdown Products in Potherb Mustard among Different Varieties
2.3. Correlation among Different Glucosinolates and Breakdown Products
2.4. Transcriptome Analysis of Genes in the Glucosinolate-Myrosinase Pathway
3. Materials and Methods
3.1. Plant Materials
3.2. Determination of Glucosinolates
3.3. Determination of Glucosinolate Breakdown Products
3.4. RNA-seq Assay
3.4.1. RNA Isolation and Library Preparation
3.4.2. RNA Sequencing and Differentially Expressed Genes Analysis
3.5. Statistical Analysis
4. Conclusions
Supplementary Materials
Author Contributions
Funding
Data Availability Statement
Conflicts of Interest
References
- Zhao, D.; Tang, J.; Ding, X. Analysis of volatile components during potherb mustard (Brassica juncea, Coss.) pickle fermentation using SPME–GC-MS. LWT—Food Sci. Technol. 2007, 40, 439–447. [Google Scholar] [CrossRef]
- Wu, X.; Huang, H.; Childs, H.; Wu, Y.; Yu, L.; Pehrsson, P.R. Glucosinolates in Brassica vegetables: Characterization and factors That influence distribution, content, and intake. Annu. Rev. Food Sci. T 2021, 12, 485–511. [Google Scholar] [CrossRef] [PubMed]
- Wittstock, U.; Kurzbach, E.; Herfurth, A.M.; Stauber, E.J. Chapter Six—Glucosinolate Breakdown. In Advances in Botanical Research; Kopriva, S., Ed.; Academic Press: Cambridge, MA, USA, 2016; Volume 80, pp. 125–169. ISBN 0065-2296. [Google Scholar]
- Zhang, Z.; Ober, J.A.; Kliebenstein, D.J. Gene Controlling the Quantitative Trait Locus EPITHIOSPECIFIER MODIFIER1 Alters Glucosinolate Hydrolysis and Insect Resistance in Arabidopsis. Plant Cell 2006, 18, 1524–1536. [Google Scholar] [CrossRef]
- Kuchernig, J.; Backenköhler, A.; Lübbecke, M.; Burow, M.; Wittstock, U. A thiocyanate-forming protein generates multiple products upon allylglucosinolate breakdown in Thlaspi arvense. Phytochemistry 2011, 72, 1699–1709. [Google Scholar] [CrossRef]
- Salehin, M.; Li, B.; Tang, M.; Katz, E.; Song, L.; Ecker, J.R.; Kliebenstein, D.J.; Estelle, M. Auxin-sensitive Aux/IAA proteins mediate drought tolerance in Arabidopsis by regulating glucosinolate levels. Nat. Commun. 2019, 10, 4021–4029. [Google Scholar] [CrossRef] [PubMed]
- Chen, J.; Ullah, C.; Reichelt, M.; Beran, F.; Yang, Z.L.; Gershenzon, J.; Hammerbacher, A.; Vassão, D.G. The phytopathogenic fungus Sclerotinia sclerotiorum detoxifies plant glucosinolate hydrolysis products via an isothiocyanate hydrolase. Nat. Commun. 2020, 11, 3090. [Google Scholar] [CrossRef]
- Bajpai, P.K.; Reichelt, M.; Augustine, R.; Gershenzon, J.; Bisht, N.C. Heterotic patterns of primary and secondary metabolites in the oilseed crop Brassica juncea. Heredity 2019, 123, 318–336. [Google Scholar] [CrossRef]
- Liu, D.; Zhang, C.; Zhang, J.; Xin, X.; Wu, Q. Dynamics of the glucosinolate–myrosinase system in tuber mustard (Brassica juncea var. tumida) during pickling and its relationship with bacterial communities and fermentation characteristics. Food Res. Int. 2022, 161, 111879. [Google Scholar] [CrossRef] [PubMed]
- Sun, B.; Tian, Y.; Chen, Q.; Zhang, Y.; Luo, Y.; Wang, Y.; Li, M.Y.; Gong, R.G.; Wang, X.R.; Zhang, F.; et al. Variations in the glucosinolates of the individual edible parts of three stem mustards (Brassica juncea). R. Soc. Open Sci. 2019, 6, 182054. [Google Scholar] [CrossRef]
- Yang, J.; Wang, J.; Li, Z.; Li, X.; He, Z.; Zhang, L.; Sha, T.; Lyu, X.; Chen, S.; Gu, Y.; et al. Genomic signatures of vegetable and oilseed allopolyploid Brassica juncea and genetic loci controlling the accumulation of glucosinolates. Plant Biotechnol. J. 2021, 19, 2619–2628. [Google Scholar] [CrossRef]
- Miao, H.; Xia, C.; Yu, S.; Wang, J.; Zhao, Y.; Wang, Q. Enhancing health-promoting isothiocyanates in Chinese kale sprouts via manipulating BoESP. Hortic. Res.-Engl. 2023, 10, uhad029. [Google Scholar] [CrossRef] [PubMed]
- Wang, J.; Shen, Y.; Sheng, X.; Yu, H.; Song, M.; Wang, Q.; Gu, H. Unravelling Glucoraphanin and Glucoerucin Metabolism across Broccoli Sprout Development: Insights from Metabolite and Transcriptome Analysis. Plants 2024, 13, 750. [Google Scholar] [CrossRef] [PubMed]
- Púčiková, V.; Rohn, S.; Hanschen, F.S. Glucosinolate Accumulation and Hydrolysis in Leafy Brassica Vegetables Are Influenced by Leaf Age. J. Agric. Food Chem. 2023, 71, 11466–11475. [Google Scholar] [CrossRef]
- Di, H.; Ma, J.; Zhang, Y.; Wei, J.; Yang, J.; Ma, J.; Bian, J.; Xu, J.; Huang, Z.; Tang, Y.; et al. Correlations between flavor and glucosinolates and changes in quality-related physiochemical characteristics of Guizhou suancai during the fermentation process. Food Chem. 2023, 405, 134965. [Google Scholar] [CrossRef]
- Wagner, M.R.; Mitchell-Olds, T. Soil variation among natural habitats alters glucosinolate content in a wild perennial mustard. J. Exp. Bot. 2023, 74, 1723–1740. [Google Scholar] [CrossRef] [PubMed]
- Tandayu, E.; Borpatragohain, P.; Mauleon, R.; Kretzschmar, T. Genome-Wide Association Reveals Trait Loci for Seed Glucosinolate Accumulation in Indian Mustard (Brassica juncea L.). Plants 2022, 11, 364. [Google Scholar] [CrossRef]
- Xia, R.; Xu, L.; Hao, J.; Zhang, L.; Wang, S.; Zhu, Z.; Yu, Y. Transcriptome Dynamics of Brassica juncea Leaves in Response to Omnivorous Beet Armyworm (Spodoptera exigua, Hübner). Int. J. Mol. Sci. 2023, 24, 16690. [Google Scholar] [CrossRef]
- Yang, J.; Li, Z.; Lian, J.; Qi, G.; Shi, P.; He, J.; Hu, Z.; Zhang, M. Brassicaceae transcriptomes reveal convergent evolution of super-accumulation of sinigrin. Commun. Biol. 2020, 3, 779. [Google Scholar] [CrossRef]
- Bell, L.; Oloyede, O.O.; Lignou, S.; Wagstaff, C.; Methven, L. Taste and Flavor Perceptions of Glucosinolates, Isothiocyanates, and Related Compounds. Mol. Nutr. Food Res. 2018, 62, e1700990. [Google Scholar] [CrossRef]
- Frazie, M.; Kim, M.; Ku, K. Health-Promoting Phytochemicals from 11 Mustard Cultivars at Baby Leaf and Mature Stages. Molecules 2017, 22, 1749. [Google Scholar] [CrossRef]
- Clay, N.K.; Adio, A.M.; Denoux, C.; Jander, G.; Ausubel, F.M. Glucosinolate metabolites required for an Arabidopsis innate immune response. Science 2009, 323, 95–101. [Google Scholar] [CrossRef]
- Zhang, C.; Di, H.; Lin, P.; Wang, Y.; Li, Z.; Lai, Y.; Li, H.; Sun, B.; Zhang, F. Genotypic variation of glucosinolates and their breakdown products in mustard (Brassica juncea) seeds. Sci. Hortic. 2022, 294, 110765. [Google Scholar] [CrossRef]
- Chin, H.W.; Zeng, Q.; Lindsay, R.C. Occurrence and Flavor Properties of Sinigrin Hydrolysis Products in Fresh Cabbage. J. Food Sci. 1996, 61, 101–104. [Google Scholar] [CrossRef]
- Bhattacharya, A.; Li, Y.; Wade, K.L.; Paonessa, J.D.; Fahey, J.W.; Zhang, Y. Allyl isothiocyanate-rich mustard seed powder inhibits bladder cancer growth and muscle invasion. Carcinogenesis 2010, 31, 2105–2110. [Google Scholar] [CrossRef]
- Miao, H.; Zeng, W.; Wang, J.; Zhang, F.; Sun, B.; Wang, Q. Improvement of glucosinolates by metabolic engineering in Brassica crops. Abiotech 2021, 2, 314–329. [Google Scholar] [CrossRef]
- Mitreiter, S.; Gigolashvili, T. Regulation of glucosinolate biosynthesis. J. Exp. Bot. 2021, 72, 70–91. [Google Scholar] [CrossRef] [PubMed]
- Kliebenstein, D.J.; Lambrix, V.M.; Reichelt, M.; Gershenzon, J.; Mitchell-Olds, T. Gene duplication in the diversification of secondary metabolism: Tandem 2-oxoglutarate-dependent dioxygenases control glucosinolate biosynthesis in Arabidopsis. Plant Cell 2001, 13, 681–693. [Google Scholar] [CrossRef] [PubMed]
- Kissen, R.; Bones, A.M. Nitrile-specifier proteins involved in glucosinolate hydrolysis in Arabidopsis thaliana. J. Biol. Chem. 2009, 284, 12057–12070. [Google Scholar] [CrossRef] [PubMed]
- Burow, M.; Markert, J.; Gershenzon, J.; Wittstock, U. Comparative biochemical characterization of nitrile-forming proteins from plants and insects that alter myrosinase-catalysed hydrolysis of glucosinolates. FEBS J. 2006, 273, 2432–2446. [Google Scholar] [CrossRef]
- Matusheski, N.V.; Swarup, R.; Juvik, J.A.; Mithen, R.; Bennett, M.; Jeffery, E.H. Epithiospecifier Protein from Broccoli (Brassica oleracea L. ssp. italica) Inhibits Formation of the Anticancer Agent Sulforaphane. J. Agric. Food Chem. 2006, 54, 2069–2076. [Google Scholar] [CrossRef]
- Kuchernig, J.C.; Burow, M.; Wittstock, U. Evolution of specifier proteins in glucosinolate-containing plants. BMC Evol. Biol. 2012, 12, 127. [Google Scholar] [CrossRef] [PubMed]
- Zeng, W.; Tao, H.; Li, Y.; Wang, J.; Xia, C.; Li, S.; Wang, M.; Wang, Q.; Miao, H. The flavor of Chinese kale sprouts is affected by genotypic variation of glucosinolates and their breakdown products. Food Chem. 2021, 359, 129824. [Google Scholar] [CrossRef] [PubMed]
- Chen, C.; Chen, H.; Zhang, Y.; Thomas, H.R.; Frank, M.H.; He, Y.; Xia, R. TBtools: An Integrative Toolkit Developed for Interactive Analyses of Big Biological Data. Mol. Plant 2020, 13, 1194–1202. [Google Scholar] [CrossRef] [PubMed]
- Tang, D.; Chen, M.; Huang, X.; Zhang, G.; Zeng, L.; Zhang, G.; Wu, S.; Wang, Y. SRplot: A free online platform for data visualization and graphing. PLoS ONE 2023, 18, e0294236. [Google Scholar] [CrossRef]





Disclaimer/Publisher’s Note: The statements, opinions and data contained in all publications are solely those of the individual author(s) and contributor(s) and not of MDPI and/or the editor(s). MDPI and/or the editor(s) disclaim responsibility for any injury to people or property resulting from any ideas, methods, instructions or products referred to in the content. |
© 2024 by the authors. Licensee MDPI, Basel, Switzerland. This article is an open access article distributed under the terms and conditions of the Creative Commons Attribution (CC BY) license (https://creativecommons.org/licenses/by/4.0/).
Share and Cite
Wang, J.; Yu, S.; Ren, X.; Wang, Y.; Wang, Z.; Meng, Q.; Huang, Y.; Wang, Y. Integrative Analyses of Metabolites and Transcriptome Reveal the Metabolic Pattern of Glucosinolates in Potherb Mustard (Brassica juncea var. multiceps). Plants 2024, 13, 2481. https://doi.org/10.3390/plants13172481
Wang J, Yu S, Ren X, Wang Y, Wang Z, Meng Q, Huang Y, Wang Y. Integrative Analyses of Metabolites and Transcriptome Reveal the Metabolic Pattern of Glucosinolates in Potherb Mustard (Brassica juncea var. multiceps). Plants. 2024; 13(17):2481. https://doi.org/10.3390/plants13172481
Chicago/Turabian StyleWang, Jie, Shunhao Yu, Xiliang Ren, Yating Wang, Zhongrui Wang, Qiufeng Meng, Yunping Huang, and Yuhong Wang. 2024. "Integrative Analyses of Metabolites and Transcriptome Reveal the Metabolic Pattern of Glucosinolates in Potherb Mustard (Brassica juncea var. multiceps)" Plants 13, no. 17: 2481. https://doi.org/10.3390/plants13172481
APA StyleWang, J., Yu, S., Ren, X., Wang, Y., Wang, Z., Meng, Q., Huang, Y., & Wang, Y. (2024). Integrative Analyses of Metabolites and Transcriptome Reveal the Metabolic Pattern of Glucosinolates in Potherb Mustard (Brassica juncea var. multiceps). Plants, 13(17), 2481. https://doi.org/10.3390/plants13172481
