Physiological and Transcriptomic Analyses Demonstrate the Ca2+-Mediated Alleviation of Salt Stress in Magnolia wufengensis
Abstract
1. Introduction
2. Results
2.1. Ca2+ Alleviated the Symptoms of Salt Damage in M. wufengensis under Salt Stress
2.2. Sequencing and De Novo Transcriptome Assembly
2.3. Annotation and Classification of M. wufengensis Unigenes
2.4. Identification of Differentially Expressed Genes (DEGs)
2.5. Gene Ontology (GO) and Kyoto Encyclopedia of Genes and Genomes (KEGG) Enrichment Analyses of DEGs
2.6. Validation of RNA-Seq-Based DEGs in M. wufengensis Plants via qRT–PCR
2.7. Expression of Genes Involved in Transmembrane Transport
2.8. Identification of Plant Hormone and Signal Transduction-Related Unigenes
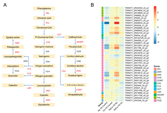
2.9. Salt-Responsive Genes Related to Metabolism and Biosynthesis
3. Discussion
3.1. Exogenous Ca2+ Maintained the Growth of M. wufengensis under Salt Stress
3.2. Exogenous Ca2+ Enhanced Plant Hormones and Signal Transduction in M. wufengensis under Salt Stress
3.3. Exogenous Ca2+ Accelerated the Removal of Harmful Substances from M. wufengensis under Salt Stress
3.4. Exogenous Ca2+ Promoted the Equilibrium of the Osmotic System of M. wufengensis under Salt Stress
3.5. Constructing a Hypothesis Model to Explain Ca2+-Regulated Salt Tolerance in M. wufengensis
4. Materials and Methods
4.1. Plant Materials and Experimental Design
4.2. Determination of Plant Growth and Physiological Indices
4.3. Transcriptome Sequencing
4.4. Comparative Transcriptomic Analysis
4.5. Quantitative Reverse-Transcription PCR (qRT–PCR)
4.6. Statistical Analyses
5. Conclusions
Supplementary Materials
Author Contributions
Funding
Data Availability Statement
Acknowledgments
Conflicts of Interest
References
- Yan, S.; Chong, P.; Zhao, M. Effect of salt stress on the photosynthetic characteristics and endogenous hormones, and: A comprehensive evaluation of salt tolerance in Reaumuria soongorica seedlings. Plant Signal. Behav. 2022, 17, 2031782. [Google Scholar] [CrossRef]
- Awan, S.A.; Khan, I.; Rizwan, M.; Ali, Z.; Ali, S.; Khan, N.; Arumugam, N.; Almansour, A.I.; Ilyas, N. A new technique for reducing accumulation, transport, and toxicity of heavy metals in wheat (Triticum aestivum L.) by bio-filtration of river wastewater. Chemosphere 2022, 294, 133642. [Google Scholar] [CrossRef] [PubMed]
- Munns, R.; Tester, M. Mechanisms of salinity tolerance. Plant Biol. 2008, 59, 651–681. [Google Scholar] [CrossRef] [PubMed]
- Ravi, B.; Foyer, C.H.; Pandey, G.K. The integration of reactive oxygen species (ROS) and calcium signaling in abiotic stress responses. Plant Cell Environ. 2023, 46, 1985–2006. [Google Scholar] [CrossRef] [PubMed]
- Sanwal, S.K.; Kumar, P.; Kesh, H.; Gupta, V.K.; Kumar, A.; Kumar, A.; Meena, B.L.; Colla, G.; Cardarelli, M.; Kumar, P. Salinity stress tolerance in potato cultivars: Evidence from physiological and biochemical traits. Plants 2022, 11, 1842. [Google Scholar] [CrossRef]
- Turan, M.; Ekinci, M.; Kul, R.; Boynueyri, F.G.; Yildirim, E. Mitigation of salinity stress in cucumber seedlings by exogenous hydrogen sulfide. J. Plant Res. 2022, 135, 517–529. [Google Scholar] [CrossRef]
- Khan, I.; Awan, S.A.; Rizwan, M.; Akram, M.A.; Rehman, M.Z.; Wang, X.; Zhang, X.; Huang, L. Physiological and transcriptome analyses demonstrate the silver nanoparticles mediated alleviation of salt stress in pearl millet (Pennisetum glaucum L). Environ. Pollut. 2023, 318, 120863. [Google Scholar] [CrossRef]
- Choudhary, P.; Pramitha, L.; Rana, S.; Verma, S.; Aggarwal, P.R.; Muthamilarasan, M. Hormonal crosstalk in regulating salinity stress tolerance in graminaceous crops. Physiol. Plantarum. 2021, 173, 1587–1596. [Google Scholar] [CrossRef]
- Chen, D.; Mubeen, B.; Hasnain, A.; Rizwan, M.; Adrees, M.; Naqvi, S.A.H.; Iqbal, S.; Kamran, M.; El-Sabrout, A.M.; Elansary, H.O.; et al. Role of promising secondary metabolites to confer resistance against environmental stresses in crop plants: Current scenario and future perspectives. Front. Plant Sci. 2022, 13, 881032. [Google Scholar] [CrossRef]
- Dong, Q.; Wallrad, L.; Almutairi, B.O.; Kudla, J. Ca2+ signaling in plant responses to abiotic stresses. J. Integr. Plant Biol. 2022, 64, 287–300. [Google Scholar] [CrossRef]
- Stephan, A.B.; Schroeder, J.I. Plant salt stress status is transmitted systemically via propagating calcium waves. Proc. Natl. Acad. Sci. USA 2014, 111, 6126–6127. [Google Scholar] [CrossRef] [PubMed]
- Vafadar, F.; Ehsanzadeh, P. Synergistic effects of calcium and melatonin on physiological and phytochemical attributes of Dracocephalum kotschyi genotypes under salinity stress. Physiol. Plantarum. 2023, 175, e13912. [Google Scholar] [CrossRef]
- Wang, G.; Bi, A.; Amombo, E.; Li, H.; Zhang, L.; Cheng, C.; Hu, T.; Fu, J. Exogenous calcium enhances the photosystem II photochemistry response in salt stressed tall fescue. Front. Plant Sci. 2017, 8, 2032. [Google Scholar] [CrossRef]
- Rahman, A.; Nahar, K.; Hasanuzzaman, M.; Fujita, M. Calcium supplementation improves Na+/K+ ratio, antioxidant defense and glyoxalase systems in salt-stressed rice seedlings. Front. Plant Sci. 2016, 7, 609. [Google Scholar] [CrossRef] [PubMed]
- Islam, M.M.; Jahan, K.; Sen, A.; Urmi, T.A.; Haque, M.M.; Ali, H.M.; Siddiqui, M.H.; Murata, Y. Exogenous application of calcium ameliorates salinity stress tolerance of tomato (Solanum lycopersicum L.) and enhances fruit quality. Antioxidants 2023, 12, 558. [Google Scholar] [CrossRef]
- Liu, Y.; Xi, M.; Li, Y.; Cheng, Z.; Wang, S.; Kong, F. Improvement in salt tolerance of Iris pseudacorus L. in constructed wetland by exogenous application of salicylic acid and calcium chloride. J. Environ. Manag. 2021, 300, 113703. [Google Scholar] [CrossRef] [PubMed]
- Ma, L.; Wang, L.; He, S.; Liu, X.; Wang, X. A new species of Magnolia (Magnoliaceae) from Hubei, China. Bull. Bot. Res. 2006, 26, 4–7. [Google Scholar]
- Shi, X.; Yin, q.; Sang, Z.; Zhu, Z.; Jia, Z.; Ma, L. Prediction of potentially suitable areas for the introduction of Magnolia wufengensis under climate change. Ecol. Indic. 2021, 127, 107762. [Google Scholar] [CrossRef]
- Zhao, X.; Tian, L.; Zhu, Z.; Sang, Z.; Ma, L.; Jia, Z. Growth and physiological responses of Magnoliaceae to NaCl Stress. Plants 2024, 13, 170. [Google Scholar] [CrossRef]
- Duan, L.; Dietrich, D.; Ng, C.H.; Chan, P.M.Y.; Bhalerao, R.; Bennett, M.J.; Dinneny, J.R. Endodermal ABA signaling promotes lateral root quiescence during salt stress in Arabidopsis seedlings. Plant Cell 2013, 25, 324–341. [Google Scholar] [CrossRef]
- Ma, Y.; Wei, Z.; Liu, J.; Hou, J.; Liu, F. Effects of K+ and Ca2+ supplement during fertigation on leaf gas exchange and salt tolerance of cotton at full and deficit irrigation regimes. Environ. Exp. Bot. 2021, 186, 104435. [Google Scholar] [CrossRef]
- Zelm, E.V.; Zhang, Y.; Testerink, C. Salt tolerance mechanisms of plants. Annu. Rev. Plant Biol. 2020, 71, 403–433. [Google Scholar] [CrossRef] [PubMed]
- Munns, R.; Passioura, J.B.; Colmer, T.D.; Byrt, C.S. Osmotic adjustment and energy limitations to plant growth in saline soil. New Phytol. 2020, 225, 1091–1096. [Google Scholar] [CrossRef] [PubMed]
- Dindas, J.; Scherzer, S.; Roelfsema, M.R.G.; Meyer, D.J.; Müller, H.M.; Al-Rasheid, K.A.S.; Palme, K.; Dietrich, P.; Becker, D.; Bennett, M.J.; et al. AUX1-mediated root hair auxin influx governs SCF TIR1/AFB-type Ca2+ signaling. Nat. Commun. 2018, 9, 1174. [Google Scholar] [CrossRef]
- Köster, P.; Wallrad, L.; Edel, K.H.; Faisal, M.; Alatar, A.A.; Kudla, J. The battle of two ions: Ca2+ signalling against Na+ stress. Plant Biol. 2018, 21, 39–48. [Google Scholar] [CrossRef]
- Hsu, P.; Dubeaux, G.; Takahashi, Y.; Schroeder, J.I. Signaling mechanisms in abscisic acid-mediated stomatal closure. Plant J. 2021, 105, 307–321. [Google Scholar] [CrossRef]
- Choi, W.; Toyota, M.; Kim, S.; Hilleary, R.; Gilroy, S. Salt stress-induced Ca2+ waves are associated with rapid, long-distance root-to shoot signaling in plants. Proc. Natl. Acad. Sci. USA 2014, 111, 6497–6502. [Google Scholar] [CrossRef]
- Förster, S.; Schmidt, L.K.; Kopic, E.; Anschütz, U.; Huang, S.; Schlücking, K.; Köster, P.; Waadt, R.; Larrieu, A.; Batistič, O.; et al. Wounding-induced stomatal closure requires jasmonate-mediated activation of GORK K+ channels by a Ca2+ sensor-kinase CBL1-CIPK5 complex. Dev. Cell 2019, 48, 87–99.e6. [Google Scholar] [CrossRef]
- Geng, Y.; Wu, R.; Wee, C.W.; Xie, F.; Wei, X.; Chan, P.M.Y.; Tham, C.; Duan, L.; Dinneny, J.R. A spatio-temporal understanding of growth regulation during the salt stress response in Arabidopsis. Plant Cell 2013, 25, 2132–2154. [Google Scholar] [CrossRef]
- Hashem, A.; Alqarawi, A.A.; Radhakrishnan, R.; Al-Arjani, A.F.; Aldehaish, H.A.; Egamberdieva, D.; Abd_Allah, E.F. Arbuscular mycorrhizal fungi regulate the oxidative system, hormones and ionic equilibrium to trigger salt stress tolerance in Cucumis sativus L. Saudi J. Biol. Sci. 2018, 25, 1102–1114. [Google Scholar] [CrossRef]
- Leng, B.; Wang, X.; Yuan, F.; Zhang, H.; Lu, C.; Chen, M.; Wang, B. Heterologous expression of the Limonium bicolor MYB transcription factor LbTRY in Arabidopsis thaliana increases salt sensitivity by modifying root hair development and osmotic homeostasis. Plant Sci. 2021, 302, 110704. [Google Scholar] [CrossRef]
- Zeng, H.; Xu, L.; Singh, A.; Wang, H.; Du, L.; Poovaiah, B.W. Involvement of calmodulin and calmodulin-like proteins in plant responses to abiotic stresses. Front. Plant Sci. 2015, 6, 600. [Google Scholar] [CrossRef] [PubMed]
- Park, C.Y.; Lee, J.H.; Yoo, J.H.; Moon, B.C.; Choi, M.S.; Kang, Y.H.; Lee, S.M.; Kim, H.S.; Kang, K.Y.; Chung, W.S.; et al. WRKY group IId transcription factors interact with calmodulin. FEBS Lett. 2005, 579, 1545–1550. [Google Scholar] [CrossRef]
- Chen, Z.; Xie, Y.; Gu, Q.; Zhao, G.; Zhang, Y.; Cui, W.; Xu, S.; Wang, R.; Shen, W. The AtrbohF-dependent regulation of ROS signaling is required for melatonin-induced salinity tolerance in Arabidopsis. Free Radic. Biol. Med. 2017, 108, 465–477. [Google Scholar] [CrossRef] [PubMed]
- Feng, L.; Li, Q.; Zhou, D.; Jia, M.; Liu, Z.; Hou, Z.; Ren, Q.; Ji, S.; Sang, S.; Lu, S.; et al. B. subtilis CNBG-PGPR-1 induces methionine to regulate ethylene pathway and ROS scavenging for improving salt tolerance of tomato. Plant J. 2023, 117, 193–211. [Google Scholar] [CrossRef]
- Ozyigit, I.I.; Filiz, E.; Vatansever, R.; Kurtoglu, K.Y.; Koc, I.; Öztürk, M.X.; Anjum, N.A. Identification and comparative analysis of H2O2-scavenging enzymes (ascorbate peroxidase and glutathione peroxidase) in selected plants employing bioinformatics approaches. Front. Plant Sci. 2016, 7, 301. [Google Scholar] [CrossRef] [PubMed]
- Hasanuzzaman, M.; Bhuyan, M.H.M.B.; Anee, T.I.; Parvin, K.; Nahar, K.; Mahmud, J.A.; Fujita, M. Regulation of ascorbate-glutathione pathway in mitigating oxidative damage in plants under abiotic stress. Antioxidants 2019, 8, 384. [Google Scholar] [CrossRef] [PubMed]
- Vaish, S.; Gupta, D.; Mehrotra, R.; Mehrotra, S.; Basantani, M.M. Glutathione S-transferase: A versatile protein family. 3 Biotech 2020, 10, 321. [Google Scholar] [CrossRef]
- Sun, J.; Jing, X.; Zhao, D. Advances in understanding the functions of plant ABCG transporters. Chin Sci. Bull. 2024, 69, 1866–1880. [Google Scholar] [CrossRef]
- Li, Y. Cloning and Functional Analysis of ABC Transporter Gene (MsABCG1) in Medicago sativa. Master’s Thesis, Northwest A&F University, Yangling, China, 2022. [Google Scholar] [CrossRef]
- Li, J.; Han, J.; Jia, Y. Cloning and expression analysis of AcABCG1 in Axonopus compressus. Acta Agrest. Sin. 2019, 27, 1147–1153. [Google Scholar] [CrossRef]
- Chen, H.; Wang, X.; Xu, L. Identification and bioinformatics analysis of ABC transporter gene family in Hydrangea under aluminum stress. Mol. Plant Breed. 2021, 19, 6613–6623. [Google Scholar] [CrossRef]
- Sharma, D.; Shree, B.; Kumar, S.; Sharma, S.; Sharma, S. Stress induced production of plant secondary metabolites in vegetables: Functional approach for designing next generation super foods. Plant Physiol. Biochem. 2022, 192, 252–272. [Google Scholar] [CrossRef] [PubMed]
- Colla, G.; Rouphael, Y.; Cardarelli, M.; Svecova, E.; Rea, E.; Lucini, L. Effects of saline stress on mineral composition, phenolic acids and flavonoids in leaves of artichoke and cardoon genotypes grown in floating system. J. Sci. Food Agric. 2013, 93, 1119–1127. [Google Scholar] [CrossRef] [PubMed]
- Cocetta, G.; Mishra, S.; Raffaelli, A.; Ferrante, A. Effect of heat root stress and high salinity on glucosinolates metabolism in wild rocket. J. Plant Physiol. 2018, 231, 261–270. [Google Scholar] [CrossRef] [PubMed]
- Thomas, J.R.; Darvill, A.G.; Albersheim, P. Isolation and structural characterization of the pectic polysaccharide rhamnogalacturonan II from walls of suspension-cultured rice cells. Carbohydr. Res. 1989, 185, 261–277. [Google Scholar] [CrossRef]
- Jing, C.; Wang, M.; Lu, M.; Prince, M.; Zhang, M.; Li, Y.; Zhang, C.; Meng, C.; Zhang, L.; Zheng, Y.; et al. Transcriptome analysis reveals how cadmium promotes root development and accumulates in Apocynum venetum, a promising plant for greening cadmium-contaminated soil. Ecotoxicol. Environ. Saf. 2024, 270, 115872. [Google Scholar] [CrossRef]
- Colin, L.; Ruhnow, F.; Zhu, J.; Zhao, C.; Zhao, Y.; Persson, S. The cell biology of primary cell walls during salt stress. Plant Cell 2023, 35, 201–217. [Google Scholar] [CrossRef]
- Xu, J.; Su, X.; Li, Y.; Sun, X.; Wang, D.; Wang, W. Response of bioactive phytochemicals in vegetables and fruits to environmental factors. Eur. J. Nutr. Food Saf. 2019, 9, 233–247. [Google Scholar] [CrossRef]
- Patel, M.; Parida, A.K. Salinity alleviates the arsenic toxicity in the facultative halophyte Salvadora persica L. by the modulations of physiological, biochemical, and ROS scavenging attributes. J. Hazard. Mater. 2021, 401, 123368. [Google Scholar] [CrossRef]
- Kamran, M.; Wang, D.; Xie, K.; Lu, Y.; Shi, C.; Sabagh, A.E.; Gu, W.; Xu, P. Pre-sowing seed treatment with kinetin and calcium mitigates salt induced inhibition of seed germination and seedling growth of choysum (Brassica rapa var. parachinensis). Ecotoxicol. Environ. Saf. 2021, 227, 112921. [Google Scholar] [CrossRef]
- Ren, Y.; Yu, G.; Shi, C.; Liu, L.; Guo, Q.; Han, C.; Zhang, D.; Zhang, L.; Liu, B.; Gao, H.; et al. Majorbio Cloud: A one-stop, comprehensive bioinformatic platform for multi-omics analyses. IMeta 2022, 1, e12. [Google Scholar] [CrossRef] [PubMed]
- Love, M.; Huber, W.; Anders, S. Moderated estimation of fold change and dispersion for RNA-seq data with DESeq2. Genome Biol. 2014, 15, 550. [Google Scholar] [CrossRef] [PubMed]
- Xie, C.; Mao, X.; Huang, J.; Ding, Y.; Wu, J.; Dong, S.; Kong, L.; Gao, G.; Li, C.; Wei, L. KOBAS 2.0: A web server for annotation and identification of enriched pathways and diseases. Nucleic Acids Res. 2011, 39, W316–W322. [Google Scholar] [CrossRef] [PubMed]
- Wu, K.; Duan, X.; Zhu, Z.; Sang, Z.; Zhang, Y.; Li, H.; Jia, Z.; Ma, L. Transcriptomic analysis reveals the positive role of abscisic acid in endodormancy maintenance of leaf buds of Magnolia wufengensis. Front. Plant Sci. 2021, 12, 742504. [Google Scholar] [CrossRef]











| Sample | Clean Reads | Clean Bases | Error Rate (%) | Q20 (%) | Q30 (%) | GC Content (%) |
|---|---|---|---|---|---|---|
| Control_1 | 5.45 × 107 | 8.03 × 109 | 0.0251 | 98.10 | 93.98 | 47.44 |
| Control_2 | 5.20 × 107 | 7.69 × 109 | 0.025 | 98.13 | 94.04 | 47.79 |
| Control_3 | 7.29 × 107 | 1.08 × 1010 | 0.0251 | 98.11 | 94.02 | 48.09 |
| Na_1 | 5.38 × 107 | 7.93 × 109 | 0.0253 | 98.03 | 93.79 | 47.73 |
| Na_2 | 4.48 × 107 | 6.60 × 109 | 0.0252 | 98.05 | 93.88 | 47.99 |
| Na_3 | 6.22 × 107 | 9.30 × 109 | 0.0257 | 97.81 | 93.44 | 47.95 |
| Ca_1 | 5.14 × 107 | 7.67 × 109 | 0.0253 | 97.93 | 93.82 | 48.18 |
| Ca_2 | 4.86 × 107 | 7.24 × 109 | 0.025 | 98.09 | 94.07 | 47.62 |
| Ca_3 | 4.97 × 107 | 7.40 × 109 | 0.0259 | 97.73 | 93.23 | 47.90 |
| NaCa_1 | 6.00 × 107 | 8.85 × 109 | 0.0254 | 97.93 | 93.75 | 47.65 |
| NaCa_2 | 5.77 × 107 | 8.53 × 109 | 0.0255 | 97.89 | 93.61 | 47.78 |
| NaCa_3 | 5.69 × 107 | 8.41 × 109 | 0.0252 | 98.03 | 93.95 | 47.62 |
| Type | Unigenes |
|---|---|
| Total number | 173,292 |
| Total bases | 123,213,932 |
| Longest length (bp) | 15,917 |
| Shortest length (bp) | 201 |
| Average length (bp) | 711.02 |
| N50 length (bp) | 1067 |
| E90N50 length (bp) | 2530 |
| Fragment mapped percentage (%) | 65.298 |
| GC percentage (%) | 42.04 |
| TransRate score | 0.28333 |
| BUSCO score | C: 72.1% [S: 70.1%; D: 2.0%] |
| Treatment | Soil Weight (kg) | Soil NaCl Content (Weight Ratio) | NaCl Weight (g) | NaCl Solution Concentration (mM) | CaCl2 Weight (g) | CaCl2 Solution Concentration (mM) | Total Solution Volume (L) |
|---|---|---|---|---|---|---|---|
| Control | 3.5 | 0‰ | 0 | 0 | 0 | 0 | 1 |
| Na | 3.5 | 2.5‰ | 8.75 | 150 | 0 | 0 | 1 |
| Ca | 3.5 | 0‰ | 0 | 0 | 0.56 | 5 | 1 |
| NaCa | 3.5 | 2.5‰ | 8.75 | 150 | 0.56 | 5 | 1 |
Disclaimer/Publisher’s Note: The statements, opinions and data contained in all publications are solely those of the individual author(s) and contributor(s) and not of MDPI and/or the editor(s). MDPI and/or the editor(s) disclaim responsibility for any injury to people or property resulting from any ideas, methods, instructions or products referred to in the content. |
© 2024 by the authors. Licensee MDPI, Basel, Switzerland. This article is an open access article distributed under the terms and conditions of the Creative Commons Attribution (CC BY) license (https://creativecommons.org/licenses/by/4.0/).
Share and Cite
Zhao, X.; Zhu, Z.; Sang, Z.; Ma, L.; Yin, Q.; Jia, Z. Physiological and Transcriptomic Analyses Demonstrate the Ca2+-Mediated Alleviation of Salt Stress in Magnolia wufengensis. Plants 2024, 13, 2418. https://doi.org/10.3390/plants13172418
Zhao X, Zhu Z, Sang Z, Ma L, Yin Q, Jia Z. Physiological and Transcriptomic Analyses Demonstrate the Ca2+-Mediated Alleviation of Salt Stress in Magnolia wufengensis. Plants. 2024; 13(17):2418. https://doi.org/10.3390/plants13172418
Chicago/Turabian StyleZhao, Xiuting, Zhonglong Zhu, Ziyang Sang, Luyi Ma, Qun Yin, and Zhongkui Jia. 2024. "Physiological and Transcriptomic Analyses Demonstrate the Ca2+-Mediated Alleviation of Salt Stress in Magnolia wufengensis" Plants 13, no. 17: 2418. https://doi.org/10.3390/plants13172418
APA StyleZhao, X., Zhu, Z., Sang, Z., Ma, L., Yin, Q., & Jia, Z. (2024). Physiological and Transcriptomic Analyses Demonstrate the Ca2+-Mediated Alleviation of Salt Stress in Magnolia wufengensis. Plants, 13(17), 2418. https://doi.org/10.3390/plants13172418
