LrHSP17.2 Plays an Important Role in Abiotic Stress Responses by Regulating ROS Scavenging and Stress-Related Genes in Lilium regale
Abstract
1. Introduction
2. Results
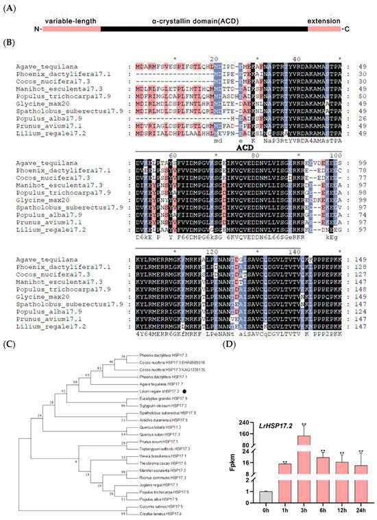
2.1. LrHSP17.2 Is a Heat-Inducible Heat Shock Protein Member of Lilium regale
2.2. LrHSP17.2 Localizes to the Cytoplasm and Accumulates Near the Nucleus
2.3. Overexpression of LrHSP17.2 Promote Root Growth at Seedling Stages
2.4. Overexpression of LrHSP17.2 Enhances the Thermotolerance of Transgenic Plants by ROS Pathways
2.5. Promoter Cloning and Analysis of LrHSP17.2
2.6. LrHSP17.2 Is Involved in Drought and Salt Stress Regulation in Transgenic Tobacco Plants
2.7. LrHSP17.2 Is Induced by ABA and MT and Participates in Their Synthetic Pathways
3. Discussion
4. Materials and Methods
4.1. Plant Materials and Growth Conditions
4.2. Molecular Cloning and Sequence Analysis of LrHSP17.2
4.3. Subcellular Localization of LrHSP17.2
4.4. Heat Stress Treatment of Lily
4.5. Gene Expression Analysis in Lily
4.6. Isolation and Analysis of Promoter Sequences
4.7. Plant Transformation and Generation of Transgenic Lines
4.8. Abiotic Stress Treatment of Tobacco
4.9. Physiological Assays
4.10. Exogenous Hormone Treatment
4.11. Related Gene Expression in Transgenic Plants
5. Conclusions
Supplementary Materials
Author Contributions
Funding
Data Availability Statement
Acknowledgments
Conflicts of Interest
References
- Lindquist, S.; Craig, E.A. The heat-shock proteins. Annu. Rev. Genet. 1988, 22, 631–677. [Google Scholar] [CrossRef] [PubMed]
- Altschuler, M.; Mascarenhas, J.P. Transcription and translation of heat shock and normal proteins in seedlings and developing seeds of soybean exposed to a gradual temperature increase. Plant Mol. Biol. 1985, 5, 291–297. [Google Scholar] [CrossRef] [PubMed]
- Sarkar, N.K.; Kim, Y.K.; Grover, A. Rice sHsp genes: Genomic organization and expression profiling under stress and development. BMC Genom. 2009, 10, 393. [Google Scholar] [CrossRef]
- Waters, E.R.; Lee, G.J.; Vierling, E. Evolution, structure and function of the small heat shock proteins in plants. J. Exp. Bot. 1996, 47, 325–338. [Google Scholar] [CrossRef]
- Ouyang, Y.; Chen, J.; Xie, W.; Wang, L.; Zhang, Q. Comprehensive sequence and expression profile analysis of Hsp20 gene family in rice. Plant Mol. Biol. 2009, 70, 341–357. [Google Scholar] [CrossRef] [PubMed]
- Yu, J.H.; Cheng, Y.; Feng, K.; Ruan, M.Y.; Ye, Q.J.; Wang, R.Q.; Li, Z.M.; Zhou, G.Z.; Yao, Z.P.; Yang, Y.J.; et al. Genome-wide identification and expression profiling of tomato Hsp20 gene family in response to biotic and abiotic stresses. Front. Plant Sci. 2016, 7, 1215. [Google Scholar] [CrossRef]
- Scharf, K.D.; Siddique, M.; Vierling, E. The expanding family of Arabidopsis thaliana small heat stress proteins and a new family of proteins containing α-crystallin domains (Acd proteins). Cell Stress Chaperones 2001, 6, 225–237. [Google Scholar] [CrossRef]
- Kriehuber, T.; Rattei, T.; Weinmaier, T.; Bepperling, A.; Haslbeck, M.; Buchner, J. Independent evolution of the core domain and its flanking sequences in small heat shock proteins. FASEB J. 2010, 24, 3633–3642. [Google Scholar] [CrossRef]
- Basha, E.; O’Neill, H.; Vierling, E. Small heat shock proteins and α-crystallins: Dynamic proteins with flexible functions. Trends Biochem. Sci. 2012, 37, 106–117. [Google Scholar] [CrossRef]
- Zafar, S.; Yu, Y.K.; Zhu, K.M.; Wang, W.J.; Tan, X.L. Overexpression of Nicotiana tabacum Hsp17.6 Enhances Abiotic Stress Tolerance in Brassica napus. Int. J. Agric. Biol. 2020, 23, 164–170. [Google Scholar]
- Kaur, A.; Vishwakarma, H.; Maibam, A.; Padaria, J.C. Cloning, characterization and in silico studies on abiotic stress responsive Hsp17.9 from Prosopis cineraria. Indian J. Plant Physiol. 2018, 23, 731–740. [Google Scholar] [CrossRef]
- Park, H.; Lee, J.; Ahn, Y. Heterologously expressed carrot Hsp17.7 was denatured by ATP treatment under abiotic stress. Biocatal. Agric. Biotechnol. 2018, 15, 240–244. [Google Scholar] [CrossRef]
- Wang, M.; Zou, Z.; Li, Q.; Sun, K.; Chen, X.; Li, X. The CsHSP17.2 molecular chaperone is essential for thermotolerance in Camellia sinensis; Proteins—Molecular Chaperones; Studies from Nanjing Agricultural University in the Area of Molecular Chaperones Described. Sci. Lett. 2017, 7, 1237. [Google Scholar]
- Waters, E.R.; Aevermann, B.D.; Sanders-Reed, Z. Comparative analysis of the small heat shock proteins in three angiosperm genomes identifies new subfamilies and reveals diverse evolutionary patterns. Cell Stress Chaperones 2008, 13, 127–142. [Google Scholar] [CrossRef] [PubMed]
- Sorensen, J.G.; Kristensen, T.N.; Loeschcke, V. The evolutionary and ecological role of heat shock proteins. Ecol. Lett. 2003, 6, 1025–1037. [Google Scholar] [CrossRef]
- Kim, D.H.; Xu, Z.Y.; Hwang, I. AtHSP17.8 overexpression in transgenic lettuce gives rise to dehydration and salt stress resistance phenotypes through modulation of ABA-mediated signaling. Plant Cell Rep. 2013, 32, 1953–1963. [Google Scholar] [CrossRef] [PubMed]
- Wang, H.; Wang, M.; Xia, Z. Overexpression of a maize SUMO conjugating enzyme gene (ZmSCE1e) increases sumoylation levels and enhances salt and drought tolerance in transgenic tobacco. Plant Sci. 2019, 281, 113–121. [Google Scholar] [CrossRef] [PubMed]
- Johanson, U.; Karlsson, M.; Johansson, I.; Gustavsson, S.; Sjövall, S.; Fraysse, L.; Weig, A.R.; Kjellbom, P. The complete set of genes encoding major intrinsic proteins in Arabidopsis provides a framework for a new nomenclature for major intrinsic proteins in plants. Plant Physiol. 2001, 126, 1358–1369. [Google Scholar] [CrossRef]
- He, C.Y.; Cui, K.; Duan, A.G.; Zeng, Y.F.; Zhang, J.G. Genome-wide and molecular evolution analysis of the poplar KT/HAK/KUP potassium transporter gene family. Ecol. Evol. 2012, 2, 1996–2004. [Google Scholar] [CrossRef]
- Darley, C.P.; Wuytswinkel, O.C.M.; van der Woude, K.; Mager, W.H.; de Boer, A.H. Arabidopsis thaliana and Saccharomyces cerevisiae NHX1 genes encode amiloride sensitive electroneutral Na+/H+ exchangers. Biochem. J. 2000, 351, 241–249. [Google Scholar] [CrossRef]
- Song, Z.; Li, Y.; Jia, Y.; Lian, W.; Jia, H. An endoplasmic reticulum-localized NtHSP70-8 confers drought tolerance in tobacco by regulating water loss and antioxidant capacity. Environ. Exp. Bot. 2021, 188, 104519. [Google Scholar] [CrossRef]
- Wang, L.; Feng, C.; Zheng, X.D.; Guo, Y.; Zhou, F.; Shan, D.; Liu, X.; Kong, J. Plant mitochondria synthesize melatonin and enhance the tolerance of plants to drought stress. J. Pineal Res. 2017, 63, e124. [Google Scholar] [CrossRef] [PubMed]
- Back, K.; Tan, D.X.; Reiter, R.J. Melatonin biosynthesis in plants: Multiple pathways catalyze tryptophan to melatonin in the cytoplasm or chloroplasts. J. Pineal Res. 2016, 61, 426–437. [Google Scholar] [CrossRef] [PubMed]
- Ramakrishna, C.; Singh, S.; Tomar, R.S.; Mohanty, S.; Khan, S.; Reddy, N.; Padaria, J.C.; Solanke, A.U. Isolation and allelic characterization of finger millet (Eleusine coracana L.) small heat shock protein EcHSP17.8 for stress tolerance. Indian J. Genet. Plant Breed. 2018, 78, 95–103. [Google Scholar]
- Kim, H.; Ahn, J.Y. Expression of a gene encoding the carrot HSP17.7 in Escherichia coli enhances cell viability and protein solubility under heat stress. HortScience 2009, 44, 866–869. [Google Scholar] [CrossRef]
- Li, G.; Li, J.; Hao, R.; Guo, Y. Activation of catalase activity by a peroxisome-localized small heat shock protein Hsp17.6CII. J. Genet. Genom. 2017, 44, 395–404. [Google Scholar] [CrossRef]
- Zhang, Y.; Zou, B.; Lu, S.; Ding, Y.; Liu, H.; Hua, J. Expression and promoter analysis of the italicOsHSP16.9C/italic gene in rice. Biochem. Biophys. Res. Commun. 2016, 479, 260–265. [Google Scholar] [CrossRef]
- Wang, Y.X.; Yu, T.F.; Wang, C.X.; Wei, J.T.; Zhang, S.X.; Liu, Y.W.; Chen, J.; Zhou, Y.B.; Chen, M.; Ma, Y.Z.; et al. Heat shock protein TaHSP17.4, a TaHOP interactor in wheat, improves plant stress tolerance. Int. J. Biol. Macromol. 2023, 246, 125694. [Google Scholar] [CrossRef]
- Sun, L.; Liu, Y.; Kong, X.; Zhang, D.; Pan, J.; Zhou, Y.; Wang, L.; Li, D.; Yang, X. ZmHSP16.9, a cytosolic class I small heat shock protein in maize (Zea mays), confers heat tolerance in transgenic tobacco. Plant Cell Rep. 2012, 31, 1473–1484. [Google Scholar] [CrossRef]
- Siddique, M.; Gernhard, S.; von Koskull-Döring, P.V.; Vierling, E.; Scharf, K.D. The plant sHSP superfamily: Five new members in Arabidopsis thaliana with unexpected properties. Cell Stress Chaperones 2008, 13, 183–197. [Google Scholar] [CrossRef]
- Liu, H.C.; Liao, H.T.; Charng, Y.Y. The role of class A1 heat shock factors (HSFA1s) in res ponse to heat and other stresses in Arabidopsis. Plant Cell Environ. 2011, 34, 738–751. [Google Scholar] [CrossRef] [PubMed]
- Banti, V.; Mafessoni, F.; Loreti, E.; Alpi, A.; Perata, P. The heat-inducible transcription facto r HSFA2 enhances anoxia tolerance in Arabidopsis. Plant Physiol. 2010, 152, 1471–1483. [Google Scholar] [CrossRef] [PubMed]
- Pantelić, D.; Dragićević, I.Č.; Rudić, J.; Fu, J.; Momčilović, I. Effects of high temperature on in vitro tuberization and accumulation of stress-responsive proteins in potato. Hortic. Environ. Biotechnol. 2018, 59, 315–324. [Google Scholar] [CrossRef]
- Zhu, B.G.; Ye, C.J.; Lu, H.Y.; Chen, X.J.; Chai, G.H.; Chen, J.N.; Wang, C. Identification and characterization of a novel heat shock transcription factor gene, GmHSFA1, in soybeans. J. Plant Res. 2006, 119, 247–256. [Google Scholar] [CrossRef]
- Saeedipour, S. Exogenous abscisic acid enhances sugar accumulation in rice (Oryza sativa L.) under salinity. J. HyPerten. 2014, 26, 1477–1486. [Google Scholar]
- Iuchi, S.; Kobayashi, M.; Taji, T.; Naramoto, M.; Seki, M.; Kato, T.; Tabata, S.; Kakubari, Y.; Yamaguchi-Shinozaki, K.; Shinozaki, K. Regulation of drought tolerance by gene manipulation of 9-cis-epoxycarotenoiddioxygenase, a key enzyme in abscisic acid biosynthesis inArabidopsis. Plant J. 2001, 27, 325–333. [Google Scholar] [CrossRef] [PubMed]
- Arnao, M.B.; Hernández-Ruiz, J. Melatonin: A New Plant Hormone and/or a Plant Master Regulator? Trends Plant Sci. 2019, 24, 38–48. [Google Scholar] [CrossRef] [PubMed]
- Jahan, M.S.; Shu, S.; Wang, Y.; Chen, Z.; Guo, S.R. Melatonin alleviates heat-induced damage of tomato seedlings by balancing redox homeostasis and modulating polyamine and nitric oxide biosynthesis. BMC Plant Biol. 2019, 19, 414. [Google Scholar] [CrossRef]
- Jia, C.C.; Yu, X.J.; Zhang, M.; Liu, Z.G.; Zou, P.; Xu, Y. Application of Melatonin-Enhanced Tolerance to High-Temperature Stress in Cherry Radish (Raphanus sativus L. var. radculus pers). J. Plant Growth Regul. 2020, 39, 631–640. [Google Scholar] [CrossRef]
- Buttar, Z.A.; Wu, S.N.; Arnao, M.B.; Wang, C.; Ullah, I.; Wang, C. Melatonin suppressed the heat stress-induced damage in wheat seedlings by modulating the antioxidant machinery. Plants 2020, 9, 809. [Google Scholar] [CrossRef]
- Livak, K.J.; Schmittgen, T.D. Analysis of relative gene expression data using real-time quantitative PCR and the 2−ΔΔCT method. Methods 2001, 25, 402–408. [Google Scholar] [CrossRef] [PubMed]
- Willems, E.; Leyns, L.; Vandesompele, J. Standardization of real-time PCR gene expression data from independent biological replicates. Anal. Biochem. 2008, 379, 127–129. [Google Scholar] [CrossRef] [PubMed]








| Element | Core | Function | Number |
|---|---|---|---|
| ABRE | ACGTG | ABA response | 1 |
| ARE | AAACCA | Anaerobic-induced regulation | 3 |
| CGTCA-motif | CGTCA | MeJA response | 2 |
| G-BOX | CACGTT | Light response | 1 |
| LTR | CCGAAA | Low temperature response | 1 |
| MYB | C/TAACCA | MYB transcription factor binding | 9 |
| TC-rich repeats | GTTTTCTTAC | defense and stress response | 1 |
| W-BOX | TGAC | WRKY transcription factor binding | 10 |
| CCAAT-BOX | CCAAT | related to plant heat tolerance | 7 |
Disclaimer/Publisher’s Note: The statements, opinions and data contained in all publications are solely those of the individual author(s) and contributor(s) and not of MDPI and/or the editor(s). MDPI and/or the editor(s) disclaim responsibility for any injury to people or property resulting from any ideas, methods, instructions or products referred to in the content. |
© 2024 by the authors. Licensee MDPI, Basel, Switzerland. This article is an open access article distributed under the terms and conditions of the Creative Commons Attribution (CC BY) license (https://creativecommons.org/licenses/by/4.0/).
Share and Cite
Tang, S.; Ling, Q.; Ma, Q.; Cheng, Y.; Mei, P.; Miao, Y.; Pan, Y.; Jia, Y.; Wu, M.; Yong, X.; et al. LrHSP17.2 Plays an Important Role in Abiotic Stress Responses by Regulating ROS Scavenging and Stress-Related Genes in Lilium regale. Plants 2024, 13, 2416. https://doi.org/10.3390/plants13172416
Tang S, Ling Q, Ma Q, Cheng Y, Mei P, Miao Y, Pan Y, Jia Y, Wu M, Yong X, et al. LrHSP17.2 Plays an Important Role in Abiotic Stress Responses by Regulating ROS Scavenging and Stress-Related Genes in Lilium regale. Plants. 2024; 13(17):2416. https://doi.org/10.3390/plants13172416
Chicago/Turabian StyleTang, Shaokang, Qin Ling, Qiqi Ma, Yuqing Cheng, Peng Mei, Yuan Miao, Yuanzhi Pan, Yin Jia, Mengxi Wu, Xue Yong, and et al. 2024. "LrHSP17.2 Plays an Important Role in Abiotic Stress Responses by Regulating ROS Scavenging and Stress-Related Genes in Lilium regale" Plants 13, no. 17: 2416. https://doi.org/10.3390/plants13172416
APA StyleTang, S., Ling, Q., Ma, Q., Cheng, Y., Mei, P., Miao, Y., Pan, Y., Jia, Y., Wu, M., Yong, X., & Jiang, B. (2024). LrHSP17.2 Plays an Important Role in Abiotic Stress Responses by Regulating ROS Scavenging and Stress-Related Genes in Lilium regale. Plants, 13(17), 2416. https://doi.org/10.3390/plants13172416

