Abstract
PWD (pine wilt disease) is a devastating forest disease caused by the Bursaphelenchus xylophilus, which is the major invasive species in Asian and European countries. To control this disease, fumigation, pesticide injection, and clear cutting of epidemic trees have been widely used. But these management strategies have many limitations in terms of the effectiveness and environmental impacts, especially for the overuse of chemical pesticides. Thus, PCs (phytochemicals), the various compounds extracted from plants, have drawn extensive attention owing to their special characteristics, including abundant sources, low toxicity, high efficacy, and easy degradation. This review provides an overview of the current status of using PCs as alternative approaches to manage PWD. It discusses the efficacy of various PCs, the factors influencing their nematicidal activity, and their mechanism of action against B. xylophilus. These results will reveal the application of PCs in combating these devastating diseases and the necessity for further research.
1. Introduction
PWD (pine wilt disease) is a devastating forest disease, resulting in forest ecosystem destruction, environmental disruption, loss of biodiversity, and economic losses [1,2,3]. It is caused by the PWN (pine wood nematode), Bursaphelenchus xylophilus (Tylenchida, Aphelenchoididae), a migratory endoparasite. B. xylophilus is native to North America and was introduced into Japan at the start of the 20th century [4]. It then spread to other countries in Asia, such as China and South Korea. The PWN was also introduced into Portugal and Spain due to the global trade, and it could spread to more areas without global quarantine efforts. PWD is characterized by multiple transmission pathways, concealed infection sites, rapid disease progression, and long incubation periods [5]. PWD is mainly transmitted by artificially (over long distances) and insect vectors (over short distances). The insect vectors are primarily Cerambycidae insects, as the dispersal type fourth-stage nematodes could enter the trachea of longicorn beetles within the pine tree. When the longicorn beetles move to healthy trees for feeding and oviposition, the PWN escape and transfer to new hosts under increased carbon dioxide concentration in the trachea [6]. Currently, the PWN can naturally infect 47 pine tree and 14 non-pine tree species [7]. Once a tree is infected, the PWN move through the resin canals, feed in the xylem and phloem, cause obstruction in the water conveyance system of trees, and lead to wilting or death of most infected trees within approximately six months [4]. Pinus species are important timber resources that can be used in many industries, such as architecture, furniture manufacturing, papermaking, and woodworking. They are also crucial components in forest ecosystems, which play significant roles in maintaining ecological balance and protecting soil and water sources. Therefore, PWD poses a huge threat to global forest ecosystems and timber trades.
Prevention and control of PWD mainly rely on disease quarantine, epidemiological surveillance, removal of infected trees, control of vector beetles, and injection of nematicides into pine trees [7,8,9,10,11]. Chemical control is an important manner of PWN management, since it offers rapid and effective control, broad-spectrum nematicidal activity, and strong controllability. However, chemical control also has certain drawbacks. For instance, the effectiveness of application tools is limited in complex forest terrain with dense undergrowth, and labor costs are high. The hidden nature of the PWN within the host tree not only makes it difficult to detect early infections, but also hinders the effectiveness of chemical control. Drones are used for nematicides application, it is susceptible to weather conditions and can cause drift contamination. Nematicides are resistant to adhering to pine needles, resulting in low absorption rates. Furthermore, long-term use of chemical pesticides may lead to the development of resistance and adverse effects in the ecological environment [12,13,14,15]. Therefore, more efficient, environmentally friendly, and sustainable pesticides are needed for the prevention and control of PWD.
PCs (phytochemicals) are chemical compounds found in plants, which play crucial roles in growth and development, and defense against pests and diseases. They encompass alkaloids, polysaccharides, volatile oils, terpenes, polyphenols, etc. PCs have wide-ranging applications in agriculture, medicine, healthcare, and food industries. Extensive research has revealed that numerous PCs and their analogues possess the ability to effectively eliminate nematodes, akin to chemical nematicides [16,17,18,19,20,21]. Moreover, PCs have the advantages of low toxicity and low risk for environmental pollution. They can effectively kill pests and diseases, suppress their spread, and enhance the plant immune system [22,23]. PCs have good biodegradability and do not persist in the environment, reducing pollution to soil and water [16,24]. Furthermore, PCs can be obtained through plant extraction or synthesis, making them sustainable and renewable. Therefore, PCs are suggested as alternatives and/or supplements for chemical pesticides, and they may have great potential and prospect in PWD management.
This review systematically summarizes and analyzes the current research and applications of PCs in the control of PWD. Various kinds of PCs are collected, such as plant extracts, plant essential oils, plant secondary metabolites, and derivatives. Many aspects are involved, including the examination of effects, influence factors, and mechanisms of action. These results will enhance our understanding of the current status of PCs in controlling PWD, and provide a basis for further research and application of PCs.
2. Research Analysis of Phytochemicals on Pine Wilt Disease Control
Since B. xylophilus was identified in 1971 as the pathogenic organism responsible for PWD [25], researchers began to study the physiological characteristics, pathogenic mechanisms, and control methods of the PWN. Here, research analysis is carried out at first. The literature sources were retrieved from the WOS (Web of Science; https://www.webofscience.com; accessed on 31 December 2023) and the CNKI (China National Knowledge Infrastructure; http://www.cnki.net/; accessed on 31 December 2023) using the keywords “Bursaphelenchus xylophilus” and “Pine Wilt Disease”, followed by manual screening with phytochemical-related words. The usage of PCs for PWD management can be traced back to 1980, and a total of 128 books, papers, theses, and conference reports were recorded in Chinese and English (Table S1). The temporal span of these records ranged from 1980 to 2023 (Figure 1) and they showed an overall trend of increase despite occasional decreases in certain years, which indicates increasing attention on these topics.
Figure 1.
Published literatures on applying phytochemicals for pine wilt disease management. Documents were searched using the keywords, “Bursaphelenchus xylophilus” and “Pine Wilt Disease”, in CNKI and WOS, following by manual screening with phytochemical-related words (through 1 January 2024).
According to the literature data obtained (as of 2023), 749 plant species from 171 families have been studied for their potential in controlling the PWN; 540 species from 138 families have shown nematicidal activity, with 555 active substances identified (Table S2). Lamiaceae is the most extensively studied family, followed by Asteraceae, Rutaceae, Fabaceae, and Myrtaceae. Only a few species are mentioned multiple times, such as Areca catechu, Cymbopogon citratus, Foeniculum vulgare, Melia azedarach, Punica granatum, and Sophora flavescens (Figure 2). The scientific names of some plants have been corrected due to their changed classification status. Additionally, 91 different combinations of compounds and 433 derivatives have been synthesized through chemical processes. The derivative substrates mainly include CPT (camptothecin), podophyllotoxin, matrine, coumarin, and 3-acylbarbituric acid. It is important to notice that 87 plant species, 150 substances, and 62 plant extracts have shown high-potential applications. The total number of plants and substances used in the control of the PWN is accumulating, but the newly reported compounds are decreasing, which are shifting toward more specialized and detailed descriptions of the substances. In early research, most studies focused on screening the nematicidal activity of crude extracts from various plants. With the development of technology, chromatographic analysis, mass spectrometry, and nuclear magnetic resonance have been utilized to identify the specific effective nematicidal components of various crude extracts, and to analyze their composition, structure–activity relationships, and mechanisms of action.
Figure 2.
Network visualization of different plant species with nematicidal activity against Bursaphelenchus xylophilus among 138 families (a) and 538 species (b). The statistical and categorization analysis of all plants mentioned in the retrieve literatures, allowing for duplicate species, and compiled into a text format for network visualization analysis using VOSviewer 1.6.19.
3. Analysis Process of Using Phytochemicals to Control Bursaphelenchus xylophilus
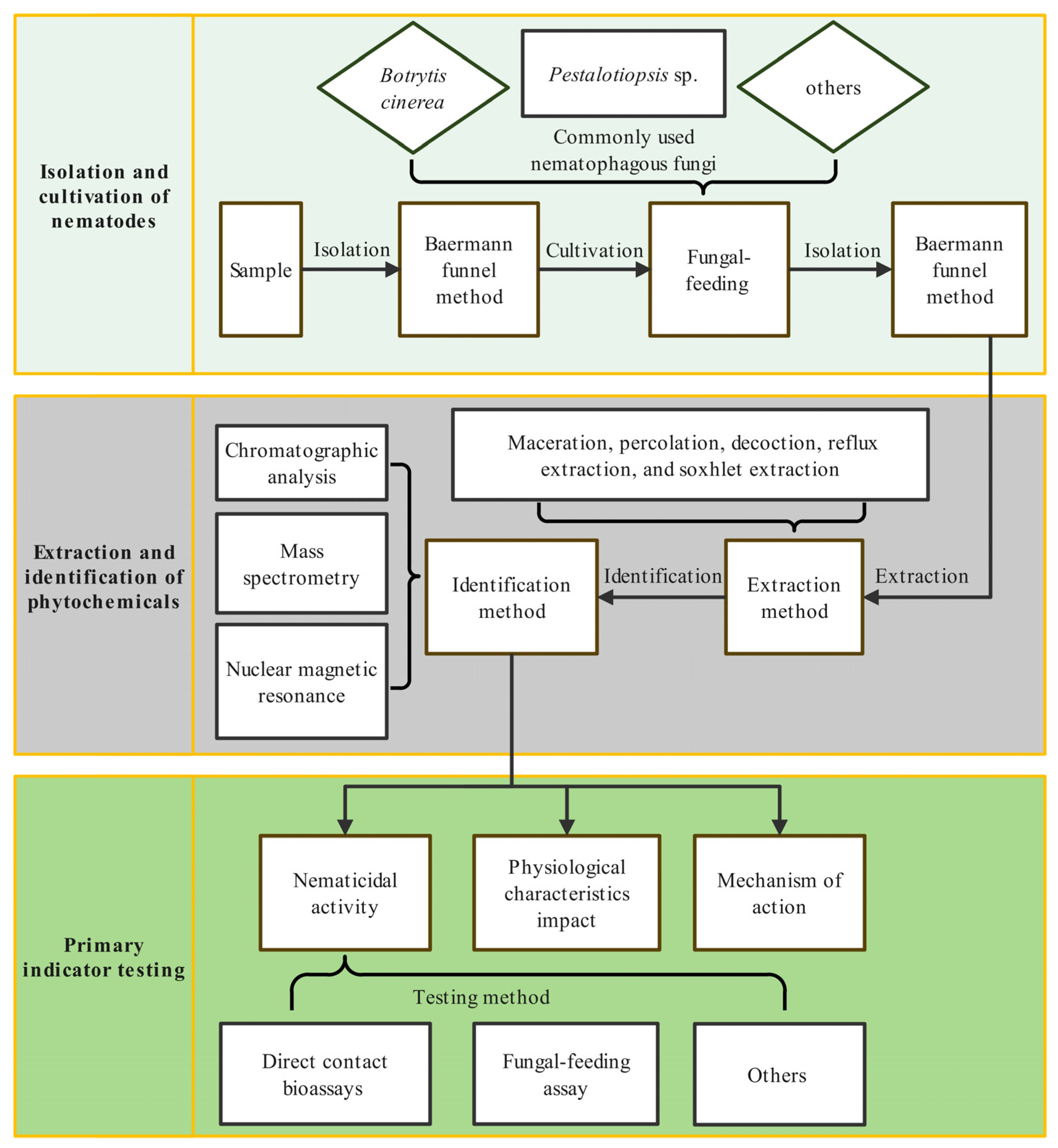
Based on the collected documents, a general process of applying PCs to control the PWN is proposed (Figure 3), which includes isolation and cultivation of nematode, extraction and identification of PCs, nematicidal activity and mechanism analysis.
Figure 3.
The general research process used in applying phytochemicals to control Bursaphelenchus xylophilus. The diagram was created using the software Edraw Max 13.0.5.
To isolate nematodes, the Baermann funnel method or its advanced method is typically employed, which is based on the water affinity of nematodes. When the nematodes encounter water, they will freely move out from plant tissues and sink due to gravity into the latex tubing connected to the bottom of the funnel, achieving nematode separation. The separated PWNs are usually cultured using Botrytis cinerea (76.56%) and Pestalotiopsis sp. (17.97%) (Table S3), and it has been demonstrated that the PWN exhibit extremely high fecundity on B. cinerea culture medium [26].
The method of extraction commonly used for obtaining the PC involves maceration, percolation, decoction, reflux extraction, and soxhlet extraction. Ethanol is the most frequently used extraction solvent, followed by distilled water and methanol. Furthermore, chromatographic analysis, mass spectrometry, and nuclear magnetic resonance are commonly used to identify the active ingredients in the extracted compounds. As for the nematicidal activity, direct contact bioassay is the most commonly used method indoors, accounting for almost 92.19%. The nematodes are directly exposed to different treatments and most tests involve direct contact soaking, while a smaller number involve soaking of wooden stakes. The nematicidal evaluation using a fungal-feeding assay accounts for 7.03% of total activity assay, which is accompanied by the observation of growth and reproduction. Other methods (0.78%) include spray or injected nematicides (Table S4). The application and efficacy assessment of PCs against the PWN are predominantly conducted indoors, and only a few in the field. The testing indicators were relatively simple before 2012, mainly focusing on the extraction isolation, substance identification, and indoor/outdoor insecticidal activity testing. After 2012, researchers began to focus on the effects of PCs on the growth and development of the PWN, as well as the synergistic effects and mechanisms of action.
4. Phytochemicals with High Nematicidal Activity against Bursaphelenchus xylophilus
As mentioned above, 87 plant species, 150 substances, and 62 plant extracts have shown significant nematicidal activity against PWD (Table 1). These PCs were classified into alkaloids, terpenes, phenylpropanoids, coumarins, flavonoids, polyphenols, glycosides, sulfurs, polyacetylenes, and related derivatives, based on their chemical structures and properties.
4.1. Alkaloids
Alkaloids are alkaline nitrogen compounds commonly found in living organisms and most have complex nitrogen-containing heterocycles [27]. Some nitrogen compounds from plants, which are not alkaline but show significant biological activity, are also classified as alkaloids. Some alkaloids exhibit antitumor, anti-inflammatory, antiviral, antiplatelet aggregation, antiarrhythmic, and antihypertensive properties [28]. Sophora alopecuroides, a traditional Chinese medicine, is primarily found in desert and semidesert areas. Over 20 alkaloids had been identified abroad, while 11 alkaloids had been isolated from domestic S. alopecuroides in China [29,30,31,32]. Among them, aloperine, a quinolizidine alkaloid, exhibits good nematicidal activity against the PWN. Owing to the widely available material, cost-effective extraction, and developed separation technology, aloperine could be beneficial for the prevention and control of PWD. A bioassay using B. cinerea mycelium cultured in an aloperine-containing medium was conducted. The LC50/5 d was 0.263 μg/mL, and the nematode mortality rate increased to 94.3% after 15 d. However, the aloperine content in the medium did not significantly decrease after application, suggesting its potential long-lasting effects [33]. Furthermore, aloperine was confirmed to be safe for humans and animals after injecting into pine trees [34]. Aloperine was also injected into the infected black pines with a trunk diameter of 35 cm at Zhongshan Mausoleum in Nanjing. There were no signs of disease and vigorous growth was exhibited after 1 year, while the mortality rate reached 30% in the control area [35]. Later tests showed that 100 μg/mL aloperine resulted in a nematode mortality rate of 62.6% for 7 d in a fungal-feeding assay [36]. As for the structure–activity relationship, aloperine with a secondary amine type nitrogen atom was confirmed to exhibit stronger nematicidal activity than Δ11-dehydroaloperine with tertiary amine-type nitrogen atom in 1988, which supported the hypothesis on the structure–activity relationship [37].
CPT, a cytotoxic quinoline alkaloid that inhibits DNA topoisomerase I, was discovered as an anticancer drug in 1966. It exhibits promising potential in the control of PWD through the synthesis of various derivatives or combination with nanomaterials. For example, 7-CH2C6H5-CPT, 7-CHO-CPT, 7-CH2OC-OC6H5-CPT, 10-CH2OCOC6H5-CPT, 20-CH2OCOC6H5-CPT, and 20-F-CPT were screened from 13 synthesized 7-C-substituted 20-(S)-camptothecin derivatives, with LC50/24 h values of 2.28, 2.21, 1.37, 1.68, 0.13, and 1.17 mg/L, respectively, which were significantly higher than that of CPT (12.18 mg/L). Although changes in chain length did not significantly affect the activity, it varied greatly with different substituents, possibly owing to the alterations in water solubility and different functional groups [38]. 7-(1-(4-methoxybenzoyl) piperazin-4-yl)-methyl-camptothecin and 7-(1-(2-methoxybenzoyl) piperazin-4-yl)-methyl-camptothecin also achieved LC50/24 h values of 6.34 and 6.53 mg/L, respectively, against PWNs. However, there is no regular correlation between the nematicidal activity and the type or position of halogen-containing groups introduced on the benzene ring [39]. A CNDS (CPT nanodrug-loading system) was prepared using an emulsification cross-linking method. This CNDS, with an average particle size of 900 nm, significantly improved the water solubility of CPT. The use of tannic acid for surface modification of the CNDS improved the stability of CPT and increased its adhesion to plant leaves. The nematicidal activity was determined using the immersion method, and the tannic acid/CNDS (98.33%) exhibited a higher nematicidal activity than CNDS (90.48%) [40].
Harmaline, with the chemical formula C11H12N2O, is a β-carboline alkaloid found in the seeds of Peganum harmala [41,42]; harmaline exhibited bioactivity with an LC50/48 h value of 135.74 µg/mL for mixed-age PWNs [43]. Nineteen harmaline camel-base hydrazide derivatives were synthesized and their nematicidal activity results suggested that N-2,4,6-trimethoxybenzyl-β-carboline-3-carbohydrazide had the strongest toxicity (LC50/48 h = 42.49 μg/mL). Harmaline derivatives could delay the development of PWD as treated pine branches continued to secrete resin, while control branches showed significantly reduced or even stopped resin secretion [44]. Furthermore, the nematicidal activity and mechanism of harmaline derivatives were studied. The LC50/72 h values against the PWN for the synthesizing compounds F3, F9, F14, and F25, were 30.600, 130.697, 108.660, and 129.318 mg/L, respectively. Compound F14 was found to have a certain inhibitory effect on PWN ACE (acetylcholinesterase), α-carboxylesterase, β-carboxylesterase, and CAT (catalase) [45]. Furthermore, harmine quaternary ammonium derivatives 10, 11, 12, and 13 displayed promising nematicidal effects with LC50/48 h values of 1.63, 1.63, 1.75, and 1.44 μg/mL, respectively, and remarkable inhibition effects on ACE, whose IC50 values were 0.92, 0.90, 0.82, 0.07 μg/mL in vitro and 17.16, 14.56, 13.63, 3.06 μg/mL in vivo, respectively [46].
Piperine at a concentration of 50 µg/mL could effectively kill PWN juveniles within 6 h, causing rapid curling, aggregation, and death. It also negatively impacted the reproductive and movement abilities of the nematodes. Studies revealed that piperine interacts with the Gln219 of the GluCl receptor, which is associated with receptor activation [47]. Drupacine exhibited strong nematotoxicity (ED50/72 h = 27.1 µg/mL), which demonstrated suppression of nematode hatch, activity of various life stages, and population numbers [48]. 5′-Methoxywaltherione A and waltherione A were isolated from the roots of Waltheria indica, with EC50/72 h values against the PWN of 2.13 and 3.54 μg/mL, respectively [49]. The methanol extracts from different parts of Clausena lansium were evaluated for their bioactivity against the PWN; the petroleum ether fraction showed the highest activity after extraction with different solvents. Nuclear magnetic resonance analysis revealed the presence of lansiumamide B, and the LC50 values of lansiumamide B against the PWN at 24, 48, and 72 h were 8.38, 6.36, and 5.38 mg/L, respectively [50]. Quinoline alkaloids, pyrrolidine alkaloids, and matrine and its derivatives also exhibit good nematicidal activity [51,52,53]. Additionally, the survival rate of the PWN decreased gradually as the matrine concentration increased, showing a significant decrease in the survival rate of PWNs treated with RNA interference (BxCYP33C9-/BxCYP33C4-/BxCYP33D3-/BxGST3-/BxGST1-/BxPGP23-dsRNA) under matrine stress when compared to the control group [54].
4.2. Terpenes
Terpenes, also referred to as terpenoids or isoprenoids, are widely found in animal and plant species, originating from the linkage of C5 isoprene units in a head-to-tail arrangement through the intermediary mevalonic acid [55]. Twenty-six PCs were screened for their efficacy in killing PWNs using 96-well cell culture plates, and eight terpenes were selected. Carvacrol, menthol, thymol, citronellol, geraniol, citral, citronellal, and nerol exhibited LC50/4 h values of 0.125, 0.985, 0.119, 0.245, 0.540, 0.187, 0.321, 0.865 mg/mL on males (M), and 0.097, 0.894, 0.110, 0.235, 0.415, 0.139, 0.298, 0.926 mg/mL on females (F), respectively [56]. The toxic and propagation effects on PWNs of 28 Thymus vulgaris red oil and white oil compounds were examined using direct contact bioassay. Geraniol (LC50/24 h = 0.47 mg/mL) was the most toxic compound, followed by thymol (1.08 mg/mL) and carvacrol (1.23 mg/mL) [57].
The nematicidal activity of Trachyspermum ammi, Pimenta dioica, and Litsea cubeba essential oils was tested. Citral and neral were identified using GC-MS (gas chromatography–mass spectrometry), and exhibited strong activity with LC50/24 h values of 0.120 and 0.525 mg/mL. It also suggested that the functional group at the C1 position of the benzene ring was crucial for the nematicidal activity [58]. Leaves of Michelia gioi were found to exhibit nematicidal activity in screening experiments, particularly its ethyl acetate extract. Parthenolide was identified and a 70.4% mortality rate against PWNs was demonstrated after 48 h treatment at a concentration of 200 μg/mL [59]. Fraxinellone, evodin, and obacunone also exhibited good nematicidal activity, which were isolated from the bark of Dictamnus dasycarpus, with LC50 values of 9.78, 17.91, and 15.99 μg/mL, respectively. The adjusted mortality rate of fraxinellone could reach over 80% at 20 μg/mL [60]. Two diterpenes, specifically 3-O-(2″,3″-Dimethylbutanoyl)-13-O-dodecanoylingenol and 3-O-(2″, 3″-Dimethylbutanoyl)-13-O-decanoylingenol isolated from Euphorbia kansui, were found to demonstrate notable antinematodal activity against the PWN. Both compounds exhibited potent effectiveness at a minimum effective dosage of 5 μg when applied to a cotton ball and continued to exhibit antinematodal properties at 2.5 μg [61]. Ethanolic extracts from 30 plant species were tested for nematicidal activity against the PWN and Panagrellus redivivus. Magnolia grandiflora leaf extracts showed strong nematicidal effects on both nematodes. A new nematicidal sesquiterpene, 4,5-Epoxy-1(10)E,11(13)-germacradien-12,6-olide, was isolated and characterized from M. grandiflora leaves. The compound exhibited significant mortality rates on the nematodes (LC50/72 h = 71 µg/mL). This study marked the first discovery of nematicidal activity in the Magnoliaceae family [62].
4.3. Phenylpropanoids
Phenylpropanoids are a common group of aromatic chemical constituents found in traditional Chinese medicinal herbs, with a core structure consisting of one or more C6-C3 units. Here, “phenylpropanoids” refers to simple phenylpropanoids. Cis-asarone and trans-cinnamyl alcohol have been isolated from the essential oils extracted from Valeriana jatamansi and Liquidambar orientalis, respectively. Both compounds exhibited strong nematicidal activity against the PWN, with mortality of 100% at 1 mg/mL [63]. Isoeugenol, methyl isoeugenol, eugenol, and methyl eugenol were identified using GC-MS, and exhibited strong activity with LC50/24 h values of 0.200, 0.210, 0.480, 0.517 mg/mL, respectively [58]. The 34 compounds associated with the extracts of two cassia oils (LC50 = 0.084–0.085 mg/mL) and four cinnamon oils (LC50 = 0.064–0.113 mg/mL) showed toxicity toward the PWN. The LC50 values of allyl cinnamate, ethyl α-cyanocinnamate, ethyl cinnamate, methyl cinnamate, (E)-cinnamaldehyde, α-methyl-(E)-cinnamaldehyde, (E)-4-methoxycinnamaldehyde, (E)-2-methoxycinnamaldehyde were 0.195, 0.333, 0.114, 0.163, 0.057, 0.131, 0.262, 0.270 mg/mL, respectively. Furthermore, structural characteristics, such as types of functional groups, saturation, and carbon skeleton play vital roles in determining the toxicities to PWNs [64]. The nematicidal constituents of Cinnamomum verum oils were identified by GC-MS, and the main compound was cinnamyl acetate (LC50/4 h = 32.81 µL/L). Moreover, the nematicidal activity varied with compounds, doses, stages and sex of nematode. [65]. Ultrasonic extraction method was utilized to obtain the methanol extracts of Kaempferia galanga; ethyl cinnamate (LC50/72 h = 29.7 mg/L) and ethyl ρ-methoxyl cinnamate (2.81 mg/L) were identified as the active substances with GC-MS and bioassay analysis [66]. The constituents of essential oils from Gaultheria fragrantissima and Zanthoxylum armatum, which contain methyl trans-cinnamate and ethyl trans-cinnamate, exhibited nematicidal activity exceeding 90% at 2.0 mg/mL. This study suggested that the nematicidal activity of trans-cinnamate was attributed to the existence of a carbonyl group and a double bond at the α, β-position of carbonyl group [67]. Extracts from 40 medicinal plant species in 27 families were screened for their effectiveness against PWNs. Among them, extracts of Acorus gramineus, Asiasarum sieboldi, Illicium verum, and K. galanga exhibited nematicidal activity at a concentration of 2000 µg/mL. Further fractionation of K. galanga extracts revealed that ethyl trans-cinnamate and ethyl ρ-methoxycinnamate were the active compounds responsible for the observed nematicidal activity, with 100% activity at 60 µg/mL [68]. Research has revealed that extracts from Zostera marina exhibit potent nematicidal effects against both the PWN and certain accompanying bacteria. By using a series of extraction and purification techniques, rosmarinic acid was isolated from Z. marina extracts. Rosmarinic acid demonstrated significant nematicidal properties, with LC50 values of 1.18, 1.05, and 0.95 mg/g at 24, 48, and 72 h, respectively, against the PWN [69].
4.4. Coumarins
Coumarins, also known as 1,2-benzopyranone, are chemical compounds in the benzopyrone class. Coumarins are commonly used in food, perfumes, and cosmetics, and some are used in pharmaceuticals and health products owing to their antioxidant and antimicrobial properties [70]. For PWD management, 8-geranyloxypsoralen, imperatorin, and heraclenin were extracted from Heracleum candicans following bioassay-guided fractionation, and the LC50 values were 188.3, 161.7, and 114.7 mg/L at 72 h, respectively. This might be the initial documentation on nematicidal properties of the Apiaceae [71]. With the application of mass spectrometry and nuclear magnetic resonance data, eight compounds were identified from the ethanol extract of Stellera chamaejasme roots. Among them, umbelliferone and daphnoretin were isolated and confirmed to demonstrate noteworthy nematicidal activity against PWNs, with LC50 values at 72 h of 3.3 and 65.3 µM, respectively [72]. Bergapten and psoralen, two furocoumarins derived from the leaves of Ficus carica, exhibited the nematicidal activity with LC50/72 h values of 97.08 and 115.03 μg/mL, respectively, and they could inhibit the activities of amylase, cellulase, and ACE of the PWN [73]. Columbianetin (LC50/72 h = 21.83–103.44 µg/mL) and isoimperatorin (17.21–30.91 µg/mL), which were isolated from the ethanol extract of Hansenia weberbaueriana, had strong nematicidal activity against the PWN. They were more toxic against the PWN under ultraviolet light and day light circumstance than in darkness [74]. Psoralen, bergapten, and columbianadin had strong nematicidal activity, and the LC50/72 h values were 463.32, 430.08, 406.74 μM, respectively [75]. The nematicidal properties of Angelica pubescens roots were investigated, osthole and xanthotoxin were discovered, which possess LC50 values of 489.17 and 435.66 µM at 72 h, respectively. They were demonstrated to significantly inhibit the ACE of the PWN, and 2H-1-benzopyran-2-one core moiety of coumarins was suggested as the key structure of nematotoxicity [76]. Cindimine, isopimpinellin, marmesin, isoimperatorin, imperatorin, bergapten, osthole, and xanthotoxin from Cnidium monnieri fruits and Angelica dahurica root also showed strong nematicidal activity against the PWN, with LC50 values of 24.73, 92.16, 122.96, 43.08, 35.72, 52.07, 64.93, and 54.68 ug/mL at 72 h, respectively. These eight nematicidal coumarins could inhibit the ACE and Ca2+ ATPase of the PWN [77].
4.5. Flavonoids
Flavonoids are composed of a single benzene ring attached to a benzo-gamma-pyrone structure, characterized by high chemical stability and reactivity. Flavonoids are widely used as insecticides and fungicides in plant protection [78]. Rotenone is widely present in the root bark of some Fabaceae plants, and it is a highly specific toxic substance with strong contact and stomach poison effects on insects, especially diamondback moth larvae, armyworms, and aphids. The effects of rotenone and six imidazole and oxazole anthelmintic pesticides on PWNs were determined. Rotenone showed much stronger nematicidal activity on the PWN than the ACE-targeting nematicide, phenamiphos, with an LC50/120 h value of 1.86 μg/mL [79]. However, rotenone has limited effectiveness and distribution within pine trees due to poor stability and solubility characteristics [80]. Thus, researchers are working on developing alternative formulations for application. For example, a water-based nanosuspension of rotenone had a high encapsulation rate of 81.7 ± 3.5% and a suspension rate of 99.23 ± 0.49%. It also enhanced the stability against photodegradation and an LC50/24 h value of 0.38 μg/mL, which was higher than that of rotenone (2.85 μg/mL) [81]. Furthermore, rotenone β-cyclodextrin inclusion complex and HP-β-cyclodextrin inclusion complex were synthesized. The stability under UV light was significantly enhanced and the solubility was increased by 13.3-fold and 233.4-fold, respectively [82].
A well-known plant flavonoid, 2-phenyl chromone, had an LD50 of 100 μM against the PWN, which could induce embryonic and larval lethality in nematodes [83]. Six nematicidal flavonoids from S. chamaejasme were identified, namely ruixianglangdusu B, chamaejasmenin C, 7-methoxyneochamaejasmin A, (+)-chamaejasmine, chamaechromone, and isosikokianin A, with LC50/72 h values of 15.7, 2.7, 167.3, 4.7, 36.7, and 2200 μM, respectively [72].
4.6. Other Compounds and Extracts
Apart from the categories above, some other PCs have also been applied in the control of the PWN, such as polyphenols, glycosides, aliphatic compounds, sulfides, extracts, etc.
Polyphenols are a widely distributed group of compounds in plants, with various biological activities such as antioxidant, antibacterial, anti-inflammatory, and anticancer properties [84,85]. Punicalin, corilagin, and punicalagin had strong cytotoxicity with LC50/72 h values of 826.96, 868.28, 307.08 μM, respectively. PWNs showed stiffness and the presence of abnormal vesicular structures or cavities in the dead nematode bodies after punicalin treatment. Transcriptome analysis revealed 2575 differential expression unigenes. Many emergency response related pathways and factors changed upon punicalin treatment, including intracellular phagocytosis, phagosome maturation, peroxisome pathways, and the MAPK signaling pathway [75]. Furthermore, according to the enzyme assays in vitro, punicalagin could inhibit the activity of ACE (IC50 = 0.60 mM), amylase (0.96 mM), and cellulase (1.24 mM) [86].
Glycosides, a diverse group of plant secondary metabolites, are widely present in plants, consisting of a mainly lipophilic aglycone unit and a hydrophilic glycone unit [87]. The nematicidal properties of Liriope muscari roots against the PWN were investigated. Bioassay-guided fractionation yielded four glycosides, namely 1,4-epoxy-cis-eudesm-6-O-β-D-glucopyranoside, 1β,6β-dihydroxy-cis-eudesm-3-ene-6-O-β-D-glucopyranoside, 1α,6β-dihydroxy-5,10-bis-epi-eudesm-4(15)-ene-6-O-β-D- glucopyranoside, and 1α,6β-dihydroxy-cis-eudesm-3-ene-6-O-β-D-glucopyranoside, which exhibited significant nematicidal activity against the PWN with LC50 values of 339.76, 82.84, 465.68, and 153.39 μg/mL, respectively [88]. Organosulfur compounds exhibit strong antibacterial activity against both Gram-positive and Gram-negative bacteria [89], and they also possess potent inhibitory effects on the PWN. Dipropyl trisulfide and methyl propyl trisulfide of Allium cepa essential oil were coated with 0.5% chitosan to form nanoemulsions. The LC50/24 h values against the PWN were 5.01 and 16.60 μg/mL, respectively. Chitosan coating improved the long-term storage stability of nanoemulsions and the persistence of their nematicidal activity [90]. Allyl isothiocyanate showed an LC50 of 0.000271%. It could induce changes in nematode morphology and mobility, affect the enzymatic activity and metabolism associated with nematode life processes, and finally lead to the disruption of nematode nervous-system signaling and reduction in detoxification capability [91].
Aliphatic compounds are important organic compounds, which are mainly composed of carbon and hydrogen elements, and may also contain oxygen, nitrogen, sulfur, and other elements. The nematicidal activity of aliphatic compounds against the PWN was evaluated by microwell assays. The LC50/48 h values of 3-methylbutyl tiglate, isobutyl 2-methylbutanoate, 3-methylbutyl 2-methylbutanoate, 3-methyl-2-butenyl 2-methylbutanoate, and pentyl 2-methylbutanoate were 0.0218, 0.0284, 0.0326, 0.0402, and 0.0480 mg/mL, respectively [92]. The fumigant activity of trans-2-hexenal against the PWN was observed at LC10 (0.162 μL/L) and LC30 (0.213 μL/L) dosages after 48 h. Trans-2-hexenal effectively suppressed the dispersal ability of nematodes, and had an impact on nutrient metabolism and digestive enzyme activity [93]. Additionally, the nematicidal activity of aliphatic compounds was evaluated and the relationship between structure and activity was investigated. C9-C11 alkanols, C10-C11 2E-alkenols, C8-C9 2E-alkenals, and C9-C10 alkanoic acids possess over 80% nematicidal activity at 0.125 mg/mL. The nematicidal activity of test compounds varied according to functional groups, chain length, compound, and species [94]. Essential oils from Coriandrum sativum showed good nematicidal activity against the PWN, and 26 major compounds were identified. The nematicidal activity of trans-2-decen-1-ol, decanol, trans-2-decenal, octanal, nonanal, decanal, undecanal, and dodecanal were explored, and the nematicidal activity was found to exceed 85% at 1 mg/mL after 24 h [63].
(Z)-ligustilide was identified as the active component in Angelica tenuissima root extract at 73.6% of the total content ratio. The LC50/24 h value of (Z)-ligustilide against the PWN was 0.24 mg/mL [95]. In addition, α-terthienyl from the Orixa japonica exhibited highly potent nematicidal activity against the PWN, with an LC50 of 1.95 mg/mL [51]. The ethanol extracts of H. weberbaueriana have strong nematicidal activity against the PWN. Two Polyacetylenes, falcarindiol (LC50/72 h = 0.95 µg/mL) and falcarinol (7.42 µg/mL) were isolated; they belong to polyacetylenes compounds [74].
Many plant crude extracts, however, have only been confirmed for their nematicidal activity without further identification and exploration of the specific active compounds. Ultrasound-assisted extraction with methanol was used to obtain the crude extracts of 14 Asteraceae plants. The extracts of Eclipta prostrata exhibited the highest activity upon the PWN (LC50/24 h = 0.36 μg/mL). The specific substance has not been identified [96]. Essential oils from 29 medicinal plant species were screened for nematicidal activity against the PWN. Paeonia × suffruticosa, Perilla frutescens, Boswellia serrata, and Schizonepeta tenuifolia essential oils demonstrated high efficacy, achieving 100% mortality in male, female, and juvenile nematodes at 2 mg/mL. The LC50 values against juveniles were 0.26, 0.41, 0.21, and 0.41 mg/mL, respectively [97]. The nematicidal activity of essential oils from 84 plant samples were evaluated. Among them, twenty essential oils demonstrated high mortality rates exceeding 96% at 2 μL/mL. Ruta graveolens, Satureja montana, and Thymbra capitata exhibited lethal concentrations (LC100) below 0.4 μL/mL. Fractionated components of these oils showed varying lethal concentrations, suggesting possible synergistic effects [98].
Table 1.
Phytochemicals and some derivatives with potential for controlling Bursaphelenchus xylophilus.
Table 1.
Phytochemicals and some derivatives with potential for controlling Bursaphelenchus xylophilus.
| Cat. | Species | Part | Compound Name | Extractant/ Solvent | Method | Nematicidal Activity | Ref. |
|---|---|---|---|---|---|---|---|
| Alkaloids | Sophora alopecuroides | Leaf | Aloperine | Methylbenzene | FF | LC50/5 d = 0.263 μg/mL | [33] |
| S. alopecuroides | - | Aloperine | - | Injection | 1 year, Control rate = 100% | [35] | |
| S. alopecuroides | - | Aloperine | - | FF | 0.0001 g/mL, Reproductive inhibition rate = 100% (5 d) | [36] | |
| S. alopecuroides | - | Aloperine | Distilled water | DC | 29.8% | [37] | |
| S. alopecuroides | - | Δ11-Dehydroaloperine | Distilled water | DC | 5.8% | [37] | |
| Peganum harmala | Seed | Harmine | Ethanol | DC | LC50/48 h = 135.74 µg/mL | [43] | |
| Piper peepuloides | Fruit | Piperine | DMSO | FF | 50 μg/mL, 100% (6 h) | [47] | |
| Cephalotaxus fortunei | Twig | Drupacine | Ethanol | DC | EC50/54 h = 27.1 µg/mL | [48] | |
| Waltheria indica | Root | 5′-Methoxywaltherio-ne A | Methanol | DC | EC50/72 h = 2.13 μg/mL | [49] | |
| W. indica | Root | Waltherione A | Methanol | DC | EC50/72 h = 3.54 μg/mL | [49] | |
| Clausena lansium | Seed | Lansiumamide B | Methanol | DC | LC50/24 h = 8.38 mg/L | [50] | |
| Orixa japonica | Root | 9-Methoxy-[1,3]dioxolo[4,5-b]-quinoline | Aqueous | DC | LC50/72 h = 12.66 μg/mL | [51] | |
| O. japonica | Root | Skimmianine | Aqueous | DC | LC50/72 h = 15.56 μg/mL | [51] | |
| O. japonica | Root | Kokusaginine | Aqueous | DC | LC50/72 h = 16.66 μg/mL | [51] | |
| O. japonica | Root | 6-Acetonyldihyrochelerythrine | Aqueous | DC | LC50/72 h = 11.27 μg/mL | [51] | |
| O. japonica | Root, bark | (Z)-3-(4-Hydroxybenzylidene)-4-(4-hydroxyphenyl)-1-methylpyrrolidin-2-one | Ethanol | DC | LC50/72 h = 391.50 μg/mL | [74] | |
| Heracleum hemsleyanum | - | Reserpine | Ethanol | DC | LC50/72 h = 489.17 μM | [75] | |
| Sophora flavescens | Root | (–)-N-methylcytisine | Methanol | FF | log(1/ID50) = 7.91 | [99] | |
| S. flavescens | Root | (–)-Anagyrine | Methanol | FF | log(1/ID50) = 7.92 | [99] | |
| S. flavescens | Epigeal | Matrine | Methanol | FF | log(1/ID50) = 6.39 | [100] | |
| Macleaya cordata | Stem, leaf | Sanguinarine | Ethanol | DC | LC50/24 h = 28.52 μg/mL | [101] | |
| M. cordata | Stem, leaf | Chelerytherine | Ethanol | DC | LC50/24 h = 34.50 μg/mL | [101] | |
| M. cordata | Stem, leaf | Allocryptopine | Ethanol | DC | LC50/24 h = 37.45 μg/mL | [101] | |
| S. alopecuroides | Seed | Sophoridine | Chloroform | DC | IC50/24 h = 0.822 μg/mL | [102] | |
| S. alopecuroides | Seed | Oxymatrine | Chloroform | DC | IC50/24 h = 0.722 μg/mL | [102] | |
| S. alopecuroides | Seed | Oxysophocarpine | Chloroform | DC | IC50/24 h = 0.622 μg/mL | [102] | |
| Terpenes | - | - | Citronellol | Triton X-100 | DC | LC50/4 h = 0.245 mg/mL (M) LC50/4 h = 0.235 mg/mL (F) | [56] |
| - | - | Menthol | Triton X-100 | DC | LC50/4 h = 0.985 mg/mL (M) LC50/4 h = 0.894 mg/mL (F) | [56] | |
| - | - | Nerol | Triton X-100 | DC | LC50/4 h = 0.865 mg/mL (M) LC50/4 h = 0.926 mg/mL (F) | [56] | |
| - | - | Geraniol | Triton X-100 | DC | LC50/4 h = 0.540 mg/mL (M) LC50/4 h = 0.415 mg/mL (F) | [56] | |
| - | - | Citral | Triton X-100 | DC | LC50/4 h = 0.187 mg/mL (M) LC50/4 h = 0.139 mg/mL (F) | [56] | |
| - | - | Citronellal | Triton X-100 | DC | LC50/4 h = 0.321 mg/mL (M) LC50/4 h = 0.298 mg/mL (F) | [56] | |
| - | - | Carvacrol | Triton X-100 | DC | LC50/4 h = 0.125 mg/mL (M) LC50/4 h = 0.097 mg/mL (F) | [56] | |
| - | - | Thymol | Triton X-100 | DC | LC50/4 h = 0.119 mg/mL (M) LC50/4 h = 0.110 mg/mL (F) | [56] | |
| Thymus vulgaris | - | Geraniol | Castor oil–ethanol | DC | LC50/24 h = 0.47 mg/mL | [57] | |
| T. vulgaris | - | Thymol | Castor oil–ethanol | DC | LC50/24 h = 1.08 mg/mL | [57] | |
| T. vulgaris | - | Carvacrol | Castor oil–ethanol | DC | LC50/24 h = 1.23 mg/mL | [57] | |
| Trachyspermum ammi, Pimenta dioica, Litsea cubeba | Seed, berry, fruit | Citral | Triton X-100 | DC | LC50/24 h = 0.120 mg/mL | [58] | |
| T. ammi, P. dioica, L. cubeba | Seed, berry, fruit | Neral | Triton X-100 | DC | LC50/24 h = 0.525 mg/mL | [58] | |
| Michelia gioi | Leaf | Parthenolide | Ethyl acetate | DC | 200 μg/mL, 70.4% (48 h) | [59] | |
| Dictamnus dasycarpus | Bark | Evodin | Ethyl acetate | DC | LC50/72 h = 17.91 μg/mL | [60] | |
| D. dasycarpus | Bark | Obacunone | Ethyl acetate | DC | LC50/72 h = 15.99 μg/mL | [60] | |
| D. dasycarpus | Bark | Fraxinellone | Ethyl acetate | DC | LC50/72 h = 9.78 μg/mL | [60] | |
| Euphorbia kansui | Root | 3-O-(2″, 3″-Dimethylbutanoyl)-13-O-dodecanoylingenol | Ethanol | FF | 5 μg, Antinematodal activity | [61] | |
| E. kansui | Root | 3-O-(2″, 3″-Dimethylbutanoyl)-13-O-decanoylingenol | Ethanol | FF | 5 μg, Antinematodal activity | [61] | |
| Magnolia grandiflora | Branch, leaf | 4,5-Epoxy-1(10)E,11(13)-germacradien-12,6-olide | Ethyl acetate | DC | LC50/72 h = 71 µg/mL | [62] | |
| Phenylpropanoids | T. ammi, P. dioica, L. cubeba | Seed, berry, fruit | Methyl isoeugenol | Triton X-100 | DC | LC50/24 h = 0.21 mg/mL | [58] |
| T. ammi, P. dioica, L. cubeba | Seed, berry, fruit | Isoeugenol | Triton X-100 | DC | LC50/24 h = 0.20 mg/mL | [58] | |
| T. ammi, P. dioica, L. cubeba | Seed, berry, fruit | Eugenol | Triton X-100 | DC | LC50/24 h = 0.48 mg/mL | [58] | |
| T. ammi, P. dioica, L. cubeba | Seed, berry, fruit | Methyl eugenol | Triton X-100 | DC | LC50/24 h = 0.517 mg/mL | [58] | |
| Valeriana jatamansi | Root | Cis-asarone | Triton X-100 | DC | 1 mg/mL, 100% (24 h) | [63] | |
| Liquidambar orientalis | Resin | Trans-cinnamyl alcohol | Triton X-100 | DC | 1 mg/mL, 100% (24 h) | [63] | |
| - | - | (E)-cinnamaldehyde | Castor oil–ethanol | DC | LD50/24 h = 0.057 mg/mL | [64] | |
| - | - | α-Methyl-(E)-cinnamaldehyde | Castor oil–ethanol | DC | LD50/24 h = 0.131 mg/mL | [64] | |
| - | - | (E)-4-methoxycinnamaldehyde | Castor oil–ethanol | DC | LD50/24 h = 0.262 mg/mL | [64] | |
| - | - | (E)-2-methoxycinnamaldehyde | Castor oil–ethanol | DC | LD50/24 h = 0.270 mg/mL | [64] | |
| - | - | Ethyl cinnamate | Castor oil–ethanol | DC | LC50/24 h = 0.114 mg/mL | [64] | |
| - | - | Methyl cinnamate | Castor oil–ethanol | DC | LC50/24 h = 0.163 mg/mL | [64] | |
| - | - | Allyl cinnamate | Castor oil–ethanol | DC | LC50/24 h = 0.195 mg/mL | [64] | |
| - | - | Ethyl α-cyanocinnamate | Castor oil–ethanol | DC | LC50/24 h = 0.333 mg/mL | [64] | |
| Cinnamomum verum | Bark | Cinnamyl acetate | Triton X-100 | DC | LC50/4 h = 32.81 µL/L | [65] | |
| Kaempferia galanga | - | Ethyl ρ-methoxy cinnamate | Methanol | DC | LC50/72 h = 2.81 mg/L | [66] | |
| K. galanga | - | Ethyl cinnamate | Methanol | DC | LC50/72 h = 29.7 mg/L | [66] | |
| Zanthoxylum armatum | Fruit | Methyl trans-cinnamate | Distilled water (Triton X-100) | DC | 2.0 mg/mL, 100% | [67] | |
| Z. armatum | Fruit | Ethyl trans-cinnamate | Distilled water (Triton X-100) | DC | 2.0 mg/mL, 100% | [67] | |
| K. galanga | Root | Ethyl trans-cinnamate | Methanol | DC | 60 μg/mL, 100% (4 h) | [68] | |
| K. galanga | Root | Ethyl ρ-methoxycinnamate | Methanol | DC | 60 μg/mL, 100% (4 h) | [68] | |
| Zostera marina | - | Rosmarinic acid | Ethanol | DC | LC50/24 h = 1.18 mg/g | [69] | |
| Coumarins | Heracleum candicans | Root | 8-Geranyloxypsoralen | Ethanol | DC | LC50/72 h = 117.5 mg/L | [71] |
| H. candicans | Root | Imperatorin | Ethanol | DC | LC50/72 h = 179.0 mg/L | [71] | |
| H. candicans | Root | Heraclenin | Ethanol | DC | LC50/72 h = 148.7 mg/L | [71] | |
| Stellera chamaejasme | Root | Umbelliferone | Ethanol | DC | LC50/72 h = 3.3 μM | [72] | |
| S. chamaejasme | Root | Daphnoretin | Ethanol | DC | LC50/72 h = 65.3 μM | [72] | |
| Ficus carica | Leaf | Psoralen | Ethanol | DC | LC50/72 h = 115.03 μg/mL | [73] | |
| Hansenia weberbaueriana | Root | Columbianetin | Ethanol | DC | LC50/72 h = 21.83–103.44 µg/mL | [74] | |
| H. weberbaueriana | Root | Isoimperatorin | Ethanol | DC | LC50/72 h = 17.21–30.91 µg/mL | [74] | |
| H. hemsleyanum | - | Columbianadin | Ethyl acetate | DC | LC50/72 h = 406.74 μM | [75] | |
| F. carica | Leaf | Psoralen | Ethanol | DC | LC50/72 h = 463.32 μM | [75] | |
| F. carica | Leaf | Bergapten | Ethanol | DC | LC50/72 h = 430.08 μM | [75] | |
| Angelica pubescens | Root | Osthole | Ethyl acetate | DC | LC50/72 h = 489.17 μM | [76] | |
| A. pubescens | Root | Xanthotoxin | Ethyl acetate | DC | LC50/72 h = 435.66 μM | [76] | |
| Cnidium monnieri, Angelica dahurica | Fruit (C), root (A) | Osthole | Ethanol | DC | LC50/72 h = 64.93 µg/mL | [77] | |
| C. monnieri, A. dahurica | Fruit (C), root (A) | Xanthotoxin | Ethanol | DC | LC50/72 h = 54.68 µg/mL | [77] | |
| C. monnieri, A. dahurica | Fruit (C), root (A) | Cindimine | Ethanol | DC | LC50/72 h = 24.73 µg/mL | [77] | |
| C. monnieri, A. dahurica | Fruit (C), root (A) | Isopimpinellin | Ethanol | DC | LC50/72 h = 92.16 µg/mL | [77] | |
| C. monnieri, A. dahurica | Fruit (C), root (A) | Marmesin | Ethanol | DC | LC50/72 h = 122.96 µg/mL | [77] | |
| C. monnieri, A. dahurica | Fruit (C), root (A) | Isoimperatorin | Ethanol | DC | LC50/72 h = 43.08 µg/mL | [77] | |
| C. monnieri, A. dahurica | Fruit (C), root (A) | Imperatorin | Ethanol | DC | LC50/72 h = 35.72 µg/mL | [77] | |
| C. monnieri, A. dahurica | Fruit (C), root (A) | Bergapten | Ethanol | DC | LC50/72 h = 52.07 µg/mL | [77] | |
| Flavonoids | S. chamaejasme | Root | (+)-Chamaejasmine | Ethanol | DC | LC50/72 h = 4.7 μM | [72] |
| S. chamaejasme | Root | Ruixianglangdusu B | Ethanol | DC | LC50/72 h = 15.7 μM | [72] | |
| S. chamaejasme | Root | Chamaejasmenin C | Ethanol | DC | LC50/72 h = 2.7 μM | [72] | |
| S. chamaejasme | Root | 7-Methoxyneochamaejasmin A | Ethanol | DC | LC50/72 h = 167.3 μM | [72] | |
| S. chamaejasme | Root | Chamaechromone | Ethanol | DC | LC50/72 h = 36.7 μM | [72] | |
| S. chamaejasme | Root | Isosikokianin A | Ethanol | DC | LC50/72 h = 2200 μM | [72] | |
| - | - | Rotenone | Acetone | DC | LC50/120 h = 1.86 μg/mL | [79] | |
| - | - | 2-Phenyl chromone | DMSO | FF | LC50/24 h = 100 μM | [83] | |
| Polyphenols | Punica granatum | Rind | Punicalin | Aqueous | DC | LC50/72 h = 826.96 μM | [75] |
| P. granatum | Rind | Corilagin | Aqueous | DC | LC50/72 h = 868.28 μM | [75] | |
| P. granatum | Bark | Punicalagin | Aqueous | DC | LC50/72 h = 307.08 μM | [75] | |
| Naphthoquinones | - | - | 1,4-Naphthoquinones | DMSO | DC | LC50/48 h = 100 ppm | [103] |
| - | - | Juglone | DMSO | DC | LC50/48 h = 57 ppm | [103] | |
| - | - | Plumbagin | DMSO | DC | LC50/48 h = 104 ppm | [103] | |
| Polyacetylenes | H. weberbaueriana | Root | Falcarinol | Ethanol | DC | LC50/72 h = 7.42 µg/mL | [74] |
| H. weberbaueriana | Root | Falcarindiol | Ethanol | DC | LC50/72 h = 0.95 µg/mL | [74] | |
| Glycosides | Liriope muscari | Root | 1,4-Epoxy-cis-eudesm-6-O-β-D-glucopyranoside | Ethanol | DC | LC50/72 h = 339.76 μg/mL | [88] |
| L. muscari | Root | 1β,6β-Dihydroxy-cis-eudesm-3-ene-6-O-β-D-glucopyranoside | Ethanol | DC | LC50/72 h = 82.84 μg/mL | [88] | |
| L. muscari | Root | 1α,6β-Dihydroxy-cis-eudesm-3-ene-6-O-β-D-glucopyranoside | Ethanol | DC | LC50/72 h = 153.39 μg/mL | [88] | |
| L. muscari | Root | 1α, 6β-dihydroxy-5, 10-bis-epi-eudesm-4(15)-ene-6-O-β-D-glucopyranoside | Ethanol | DC | LC50/72 h = 465.68 μg/mL | [88] | |
| Sulfides | Allium sativum | Bulb | Diallyl disulphide | Triton X-100 | DC | LC50/4 h = 37.06 µL/L | [65] |
| A. sativum | Bulb | Diallyl trisulphide | Triton X-100 | DC | LC50/4 h = 2.79 µL/L | [65] | |
| Allium cepa | - | Dipropyl trisulfide | Ethanol | DC | LC50/24 h = 5.01 μg/mL | [90] | |
| A. cepa | - | Methyl propyl trisulfide | Ethanol | DC | LC50/24 h = 16.60 μg/mL | [90] | |
| - | - | Allyl isothiocyanate | Distilled water | DC | LC50/24 h = 0.000271% | [91] | |
| A. cepa | - | Propyl trisulphide | Triton X-100 | DC | LC50/24 h = 5 µg/mL | [104] | |
| A. cepa | - | Methyl propyl trisulphide | Triton X-100 | DC | LC50/24 h = 22.9 µg/mL | [104] | |
| Aliphatic compounds | Coriandrum sativum | Herb | Trans-2-decenal | Triton X-100 | DC | 1 mg/mL, 100% (24 h) | [63] |
| C. sativum | Herb | Octanal | Triton X-100 | DC | 1 mg/mL, 89.0% (24 h) | [63] | |
| C. sativum | Herb | Nonanal | Triton X-100 | DC | 1 mg/mL, 95.8% (24 h) | [63] | |
| C. sativum | Herb | Decanal | Triton X-100 | DC | 1 mg/mL, 100% (24 h) | [63] | |
| C. sativum | Herb | Undecanal | Triton X-100 | DC | 1 mg/mL, 98.7% (24 h) | [63] | |
| C. sativum | Herb | Dodecanal | Triton X-100 | DC | 1 mg/mL, 86.3% (24 h) | [63] | |
| C. sativum | Herb | Trans-2-decen-1-ol | Triton X-100 | DC | 0.2 mg/mL, 98% (24 h) | [63] | |
| C. sativum | Herb | Decanol | Triton X-100 | DC | 0.2 mg/mL, 100% (24 h) | [63] | |
| - | - | 3-Methylbutyl tiglate | Ethanol | DC | LC50/48 h = 0.0218 mg/mL | [92] | |
| - | - | Isobutyl 2-methylbutanoate | Ethanol | DC | LC50/48 h = 0.0284 mg/mL | [92] | |
| - | - | 3-Methylbutyl 2-methylbutanoate | Ethanol | DC | LC50/48 h = 0.0326 mg/mL | [92] | |
| - | - | 3-Methyl-2-butenyl 2-methylbutanoate | Ethanol | DC | LC50/48 h = 0.0402 mg/mL | [92] | |
| - | - | Pentyl 2-methylbutanoate | Ethanol | DC | LC50/48 h = 0.0480 mg/mL | [92] | |
| - | - | Trans-2-hexenal | Distilled water | DC | LC10/48 h = 0.162 μL/L | [93] | |
| Thiophenes | O. japonica | Root | α-Terthienyl | Aqueous | DC | LC50/72 h = 1.95 μg/mL | [51] |
| Eclipta prostrata | - | Terthiophene | Methanol | DC | 1.00 ppm, 92.8% (24 h) | [105] | |
| Aromatic compounds | L. orientalis | Resin | Benzaldehyde | Triton X-100 | DC | 1 mg/mL, 94.1% (24 h) | [63] |
| Z. armatum | Fruit | Methyl salicylate | Distilled water (Triton X-100) | DC | 2.0 mg/mL, 100% | [67] | |
| Z. armatum | Fruit | Ethyl salicylate | Distilled water (Triton X-100) | DC | 2.0 mg/mL, 100% | [67] | |
| Lactones | Conioselinum tenuissimum | Root | (Z)-Ligustilide | Ethanol | DC | LC50/24 h = 0.24 mg/mL | [95] |
| Camptothecin derivatives | - | - | 7-CH2C6H5-camptothecin (CPT) | Acetone | DC | LC50/24 h = 2.28 mg/L | [38] |
| - | - | 7-CHO-CPT | Acetone | DC | LC50/24 h = 2.21 mg/L | [38] | |
| - | - | 7-CH2OC-OC6H5-CPT | Acetone | DC | LC50/24 h = 1.37 mg/L | [38] | |
| - | - | 10-CH2OCOC6H5-CPT | Acetone | DC | LC50/24 h = 1.68 mg/L | [38] | |
| - | - | 20-CH2OCOC6H5-CPT | Acetone | DC | LC50/24 h = 0.31 mg/L | [38] | |
| - | - | 20-F-CPT | Acetone | DC | LC50/24 h = 1.71 mg/L | [38] | |
| - | - | 20-(S)-CPT | Acetone | DC | LC50/24 h = 12.18 mg/L | [38] | |
| - | - | 7-(1-(4-methoxybenzoyl)piperazin-4-yl)-methyl-camptothecin | Acetone | DC | LC50/24 h = 6.34 mg/L | [39] | |
| - | - | 7-(1-(2-methoxybenzoyl)piperazin-4-yl)methyl-camptothecin | Acetone | DC | LC50/24 h = 6.53 mg/L | [39] | |
| - | - | N-(2,4,6-trimethoxybenzyl)-β-carboline-3-carbohydrazide | Acetone | DC | LC50/24 h = 42.49 μg/mL | [44] | |
| Harmine derivatives | - | - | Harmine quaternary ammonium derivatives 10 | Distilled water (2% DMSO) | DC | LC50/48 h = 1.63 μg/mL | [46] |
| - | - | Harmine quaternary ammonium derivatives 11 | Distilled water (2% DMSO) | DC | LC50/48 h = 1.63 μg/mL | [46] | |
| - | - | Harmine quaternary ammonium derivatives 12 | Distilled water (2% DMSO) | DC | LC50/48 h = 1.75 μg/mL | [46] | |
| - | - | Harmine quaternary ammonium derivatives 13 | Distilled water (2% DMSO) | DC | LC50/48 h = 1.44 μg/mL | [46] | |
| Nitrile derivatives | - | - | 4-Methoxycinnamonitrile | Castor oil–ethanol | DC | LC50/24 h = 0.224 mg/mL | [64] |
| - | - | Cinnamonitrile | Castor oil–ethanol | DC | LC50/24 h = 0.448 mg/mL | [64] | |
| - | - | Cinnamyl bromide | Castor oil–ethanol | DC | LC50/24 h = 0.502 mg/mL | [64] | |
| Aliphatic derivatives | - | - | C9-C11 alkanols, C10-C11 2E-alkenols, C8-C9 2E-alkenals, C9-C10 alkanoic acids | Triton X-100 | DC | 0.125 mg/mL, >80% (48 h) | [94] |
| Matrine derivatives | - | - | Sophocarpine | Methanol | FF | log(1/ID50) = 7.78 | [100] |
| - | - | Sophoramine | Methanol | FF | log(1/ID50) = 6.68 | [100] | |
| - | - | Cytisine | Methanol | FF | log(1/ID50) = 8.23 | [100] | |
| - | - | N-Nethylcytisine | Methanol | FF | log(1/ID50) = 7.91 | [100] | |
| - | - | Anagyrine | Methanol | FF | log(1/ID50) = 7.54 | [100] | |
| - | - | Sparteine | Methanol | FF | log(1/ID50) = 7.96 | [100] | |
| 3-Acylbarbituric acid analogues | - | - | 3-Acylbarbituric acid analogues-18 | Ethanol | DC | 10 µg/mL, 93.4% | [106] |
| Sulfonate derivatives | - | - | Sulfonate derivatives of maltol 3M | Acetone | DC | LC50/24 h = 1.1762 mg/L | [107] |
| - | - | Sulfonate derivatives of maltol 3N | Acetone | DC | LC50/24 h = 1.2384 mg/L | [107] | |
| Extracts | P. harmala | Seed | Fraction A6 | Ethanol | DC | LC50/24 h = 86.02 μg/mL | [43] |
| E. prostrata | Whole plant | - | Methanol | DC | LC50/24 h = 0.36 μg/mL | [96] | |
| Paeonia × suffruticosa | Root | - | Triton X-100 | DC | LC50/4 h = 0.26 mg/mL | [97] | |
| Perilla frutescens | Leaf | - | Triton X-100 | DC | LC50/4 h = 0.41 mg/mL | [97] | |
| Boswellia serrata | Resin | - | Triton X-100 | DC | LC50/4 h = 0.21 mg/mL | [97] | |
| Schizonepeta tenuifolia | Whole plant | - | Triton X-100 | DC | LC50/4 h = 0.41 mg/mL | [97] | |
| Thymbra capitata | Aerial part | - | Aqueous | DC | LC100/24 h = 0.375 μL/mL | [98] | |
| Satureja montana | Aerial part | - | Aqueous | DC | LC100/24 h = 0.374 μL/mL | [98] | |
| Ruta graveolens | Aerial part | - | Aqueous | DC | LC100/24 h = 0.358 μL/mL | [98] | |
| Origanum vulgare | Aerial part | - | Aqueous | DC | LC100/24 h = 1.606 μL/mL | [98] | |
| Cymbopogon citratus | Leaf | - | Aqueous | DC | LC100/24 h = 1.059 μL/mL | [98] | |
| Pinellia ternata | Tuber | Total alkaloids | Chloroform | DC | IC50/24 h = 16.18 μg/mL | [102] | |
| S. alopecuroides | Seed | Total alkaloids | Chloroform | DC | IC50/24 h = 0.622 μg/mL | [102] | |
| Artemisia capillaris | Leaf, stem | - | Methanol | FF | 20 mg, Propagation Rate = 0.1% | [108] | |
| Cirsium japonicum | Root | - | Methanol | FF | 20 mg, Propagation Rate = 0.1% | [108] | |
| Coreopsis lanceolata | Flower | - | Methanol | FF | 20 mg, Propagation Rate = 0.2% | [108] | |
| Erigeron annuus | Root | - | Methanol | FF | 20 mg, Propagation Rate = 0.1% | [108] | |
| Sauropus androgynus | Shoot | - | Methanol | FF | 0.625 mg/cotton ball, Minimum effective dose | [109] | |
| Eugenia polyantha | Leaf | - | Methanol | FF | 0.625 mg/cotton ball, Minimum effective dose | [109] | |
| Areca catechu | Fruit | - | Methanol | FF | 0.625 mg/cotton ball, Minimum effective dose | [109] | |
| Piper betle | Leaf | - | Methanol | FF | 0.625 mg/cotton ball, Minimum effective dose | [109] | |
| Piper nigrum | Berry | - | Methanol | FF | 0.625 mg/cotton ball, Minimum effective dose | [109] | |
| Bischofia javanica | Sap | - | Methanol | FF | 0.7 mg/cotton ball, Minimum effective dose | [110] | |
| A. catechu | Seed | - | Methanol | FF | 0.7 mg/cotton ball, Minimum effective dose | [110] | |
| Knema hookeriana | Sap | - | Methanol | FF | 0.7 mg/cotton ball, Minimum effective dose | [110] | |
| Melia azedarach | Bark, fruit | - | Ethanol | DC | 100 mg/kg, 96% | [111] | |
| Paraderris elliptica | Root | - | Acetone | FF | Proliferation rate = 0 | [112] | |
| Nerium oleander | Leaf | - | Ethanol | DC | 1.2 mg/mL, 97.1% | [113] | |
| Tetraena mongolica | Stem, leaf | - | Aqueous | DC | LC50/24 h = 1.18 mg/mL | [114] | |
| Camellia sinensis | Seed | - | Ethanol | DC | LC50/60 h = 0.0119 mg/mL | [115] | |
| C. sinensis | - | - | Ethanol | DC | LC50/60 h = 0.5145 mg/mL | [116] | |
| M. azedarach | - | - | Ethanol | DC | LC50/60 h = 0.6100 mg/mL | [116] | |
| Pterocarya stenoptera | - | - | Ethanol | DC | LC50/60 h = 0.8064 mg/mL | [116] | |
| T. mongolica | - | - | Methanol | DC | 41.25 mg/mL, 92.36% (8 h) | [117] | |
| Yulania cylindrica | - | - | Aqueous | DC | LC50/24 h = 947.10 μL/L | [118] | |
| Torreya grandis | - | - | Aqueous | DC | LC50/24 h = 960.47 μL/L | [118] | |
| Helianthemum ordosicum | - | - | Aqueous | DC | LC50/5 d = 1.21 g/mL | [119] | |
| Ammopiptanthus mongolicus | Stem, leaf | - | Aqueous | DC | LC50/24 h = 0.56 g/L | [120] | |
| P. harmala | Stem, leaf | - | Aqueous | DC | LC50/24 h = 1.39 g/L | [120] | |
| Vincetoxicum mongolicum | - | - | Methanol | DC | 2 g/L, 100% (48 h) | [121] | |
| S. montana | Leaf | - | Aqueous | DC | LC100/24 h = 0.858 mg/mL | [122] | |
| T. capitata | Flower | - | Aqueous | DC | LC100/24 h = 0.985 mg/mL | [122] | |
| Thymus caespititius | Flower | - | Aqueous | DC | LC100/24 h, 0.874 mg/mL | [122] | |
| Tagetes erecta | Root | - | Ethanol | DC | LC50/72 h = 6.3 mg/L | [123] | |
| Camellia oleifera | Camellia cake | - | Aqueous | DC | 10 mg/mL, 100% (48 h) | [124] | |
| Tripterygium wilfordii | Root | - | Aqueous | DC | 10 mg/mL, 88.9% (48 h) | [124] | |
| R. graveolens, S. montana, T. capitata | - | - | Distilled water | DC | LC100/24 h < 0.4 µL/mL | [125] | |
| Foeniculum vulgare | - | - | Ethanol | DC | LC50/24 h = 16.5 mg/mL | [126] | |
| Chromolaena odorata | Aerial part | - | Ethanol | DC | LC50/72 h = 0.6892 g/L | [127] | |
| Ageratina adenophora | Aerial part | - | Ethanol | DC | LC50/72 h = 0.6813 g/L | [127] | |
| Mikania micrantha | Aerial part | - | Ethanol | DC | LC50/72 h = 0.7474 g/L | [127] | |
| Rheum palmatum | Root | - | Aqueous | DC | LC50/72 h = 0.067 g/L | [128] | |
| M. cordata | Leaf | - | Aqueous | DC | 20 mg/mL, 73.3% (72 h) | [129] | |
| Ginkgo biloba | Episperm | - | Aqueous | DC | 20 mg/mL, 84.9% (72 h) | [130] | |
| Zanthoxylum schinifolium | Peel | - | Aqueous | DC | LC50/4 h = 0.625 mg/mL | [131] | |
| Bidens pilosa | - | - | Aqueous | DC | 10 percent solution, 100% (7–8 d) | [132] | |
| B. pilosa | - | - | Aqueous | DC | 10 percent solution, 100% (7–8 d) | [132] | |
| Alternanthera philoxeroides | Whole plant | - | Ethyl acetate | DC | LC50/72 h = 0.5888 g/L | [133] | |
| Causonis japonica | Whole plant | - | Aqueous | DC | LC50/72 h = 0.9693 g/L | [133] | |
| Chamaecyparis pisifera | Stem, leaf | - | Aqueous | DC | LC50/72 h = 2.84 mg/mL | [134] | |
| Chamaecyparis obtusa | Stem, leaf | - | Aqueous | DC | LC50/72 h = 1.76 mg/mL | [134] | |
| Backhousia citriodora | Stem, leaf | - | Distilled water | DC | LC50/72 h = 85.56 μg/mL | [135] |
Note: Cat.: chemical category; Ref.: reference; M: male; F: female; d: day; C: Cnidium monnieri; A: Angelica dahurica; DC: direct contact bioassay; FF: fungal-feeding assay.
5. Influence Factors on the Nematicidal Activity of Phytochemicals
PCs exhibit great potential in the control of the PWN. However, their commercialization and production are limited by the lack of comprehensive research. Nematicidal activity is one of the most important indicators for assessing the potential application prospects, it will be influenced by many factors. Therefore, it is crucial to thoroughly understand these influencing factors on the nematicidal activity of PCs.
PCs, including plant extracts, plant essential oils, and plant secondary metabolites, are single compounds or mixtures. They may interact antagonistically or synergistically among components. All kinds of influencing factors, such as the extraction process, compound characteristics, environmental conditions, genetic factors, experimental experiences, and nematode population can influence their nematicidal activity. Extraction processes can impact the efficacy of active components. For example, the ethanol extract of Paeonia × suffruticosa exhibited a smaller LC50/24 h (0.306 g/L) than ethyl acetate (1.593 g/L) [128]. The lower concentration of Bidens pilosa aqueous extract showed a lower nematicidal activity [132]. Different solvents can lead to varying amounts of dissolution, which finally affect the nematicidal activity. In terms of composition, when the active components within the mixture possess synergistic effects or the proportion of highly nematicidal components is higher, the nematicidal activity will be enhanced. Research has shown that the combined hydrocarbon and oxygen-containing fractions of monoterpene-rich essential oils showed effective nematicidal activity through additive and/or synergistic relations [125]. The composition of essential oils depend greatly on the plant genotype and genetic factors, plant parts and anatomical organs, environmental and soil conditions, developmental stage, stress conditions, and other factors [18].
From the perspective of compound structure, the type and position of functional groups are the main factors affecting nematicidal activity, as well as the position, quantity, length, saturation, and configuration of the chemical bonds [58,67,94,128]. In general, compounds with phenol, alcohol, or aldehyde functional groups showed the highest activities, while hydrocarbons or ketones were less effective against the PWN [18]. Oxygen-containing aliphatic compounds exhibited different levels of nematicidal activity, as C12H26O > C13H28O > C11H24O > C10H22O [136]. Trans-cinnamate showed good nematicidal activity, and its activity was related to the presence of a carbonyl group and a double bond at the α,β-position of the carbonyl group [67]. A functional group at the C1 position in the benzene ring was particularly important for the nematicidal activity of eugenol [58]. Some specific findings suggested that thymol and α-terpineol exhibited surprisingly higher anti-PWN activity after glycosylation [137].
Different environmental factors, such as temperature, humidity, and light directly affect the volatility, degradation rate, and insecticidal efficacy of PCs. The LC50/24 h of the methanol extract of Eclipta prostrata was 0.36 μg/mL with a phototoxicity ratio of 7.19 under light exposure [96]. The response time and efficacy also depend on the gender and age of the nematodes [56]. The accuracy of nematode counting under a microscope mainly relies on the observers’ experience, leading into subjective factors that affect the results. Moreover, isolates of the PWN from different regions and populations will also exhibit variations in their response to the same substance [18].
6. Research Progress of the Nematicidal Mechanism of Phytochemicals
Investigation into the mechanism of PCs can provide theoretical support for the development of new nemacides, which might be beneficial in reducing reliance on chemical nemacides, and minimize the negative impacts on the environment. Currently, research concerning the mechanism of PCs on anti-PWN lack systematic and in-depth investigation. Only about 12% of the total documents refer to the nematicidal mechanism. However, the key factors leading to nematode death have not yet been determined for most compounds. Recent studies mainly focus on detoxification enzyme systems, including the inhibitory effects on the activity of CAT and GST (glutathione S-transferase). Some research includes the study of neurotransmitters participating in neural excitation conduction, such as the changes in acetylcholine content and ACE activity. Additionally, there is also some research focusing on the changes in total sugar and protein content, as well as the damage to the body wall and digestive tract [45]. For instance, inhibition activity of ACE and GST by 63 aliphatic compounds was evaluated, C12 2E-alkenal had an IC50 of 0.0059 mg/mL on BxACE-2. C6, C9, and C10 2E-alkenals and C12 alkanoic acid all showed more than 45% GST inhibition activity [138]. Trans-2-hexenal inhibited the dispersal of the PWN, affected nutrient metabolism and digestive enzyme activity, and increased the GST activity [93]. According to the enzyme assays in vitro, punicalagin could inhibit the activity of ACE (IC50 = 0.60 mM), amylase (0.96 mM), and cellulase (1.24 mM) [87]. The derivative of harmaline and harmine exhibited inhibitory activity against ACE [45,46].
PCs can also indirectly control the PWN by enhancing the resistance of pine trees. For example, after treating with methyl jasmonate, salicylic acid, and benzo (1, 2, 3)-thiadiazole-7-carbothioic acid-S-methyl ester, the resistance in Pinus pinaster to the PWN was enhanced by boosting the antioxidant system, altering the accumulation of micronutrients, and influencing the diversity of bacteria associated with the plants [139].
7. Conclusions and Future Prospects
PCs exhibit many special features for potential application, including nontarget and environmentally friendly activity, high efficacy in nematode control, easy degradation, and rich resources. Research on the application of PCs for the control of PWD is increasing, which is accompanied by more effective active substances that have been identified and more advanced technologies that have been applied. The main challenges currently facing the application of PCs include the lack of standardized extraction and formulation techniques, poor standardization and quality control of the required active ingredients, and the absence of reasonable regulatory procedures and pricing [140]. Based on the current demand and potential development, some prospects are suggested to help expand the practical application of PCs on PWD management.
- (1)
- Comprehensive understanding of PC characteristics is the prerequisite for commercialization and production. Although PCs have drawn increasing interest on the control of PWD caused by the PWN, there are only a few commercial productions and pesticides. By 2023, over a thousand substances and derivatives were proved to exhibit nematicidal activity against the PWN, and more than a hundred have shown significant activity. However, only Sophora flavescens extract, which contains 1% matrine, has been registered as a pesticide for the PWN in China. Many studies assess nematicidal activity in the laboratory and only some simple characteristics are summarized, lacking in-depth research on actual outdoor effects, PC characteristics, and mechanisms of action. For example, some indoor active PCs are hydrophobic and easily degraded in the environment [81]. Therefore, despite ongoing research on the discovery of more plants and active substances, the in-depth comprehensive studies on some excellent ingredients would actually accelerate the procedure for commercializing and producing PC pesticides.
- (2)
- Improving the effectiveness of PCs against the PWN would be the continuous topics and difficulties. It is necessary to optimize the extraction process, which could provide more effective compounds with higher concentrations. The structure–activity relationship among substances is also an important reason for differences in nematicidal effectiveness. Utilizing organic chemistry to understand and modify the structure can potentially enhance the nematicidal effect of substances [18]. The development of nanotechnology in recent years has provided new approaches to improve the control effectiveness. For example, through efficient loading or encapsulation of active ingredients using nanocarriers, the water solubility, stability, and sustained release of substances can be enhanced [141]. Moreover, synergistic enhancement through the combination of PCs and chemical pesticides might be a simple, effective, and low-cost improvement method in the control of the PWN [142], which requires efforts to screen the suitable compounds, ratios, and additives.
- (3)
- Clarifying the potential PC mechanisms of action would facilitate their further application against the PWN. Most research is relatively limited as yet, mainly involving the effects on enzyme activities, differentially expressed genes, and detoxification regulatory pathways. Although some explorations provide a wealth of theoretical data, these results are insufficient to reveal the complex biological processes. To understand the mechanisms, it is necessary to focus on the target proteins, and the potential aspects on the interaction between active PCs with targets, including target identification and interaction, signal induction and conduction, gene expression and regulation, chemical functional group and activity, synergistic compound and effects, etc. With further development in molecular biology techniques and interdisciplinary intersection, i.e., cytotoxicology, bioinformatics, microimaging, synthetic biology, structural chemistry, nanomaterials science, artificial intelligence, and some others, it will be more efficient and more accurate to explore potential mechanisms.
Overall, this review summarizes and analyzes the application of PCs in the control of PWD. Most aspects have been covered, such as the identification of effective substances with high application potential, the analysis of extraction and identification processes for active ingredients, and the investigation of nematicidal activity, influencing factors, mechanisms of action, and research status. All of these factors provide a theoretical basis for the application of PCs.
Supplementary Materials
The following supporting information can be downloaded at: https://www.mdpi.com/article/10.3390/plants13152129/s1, Table S1: Original literatures and data of plants, phytochemicals and derivatives used for controlling pine wilt disease; Table S2: Classification and statistics of plants, phytochemicals and derivatives used for controlling pine wilt disease; Table S3: Proportion of different fungi culturing pine wood nematodes; Table S4: Calculation of nematicidal activity method proportion indoors.
Author Contributions
Conceptualization, Q.Z., G.S., L.C. and G.C.; validation, Q.Z., L.C., G.C. and G.S.; formal analysis, Q.Z. and L.C.; data curation, Q.Z. and G.S.; writing—original draft preparation, Q.Z. and G.S.; writing—review and editing, L.C., G.C., L.H., D.Z. and M.W.; supervision, D.Z. and M.W. All authors have read and agreed to the published version of the manuscript.
Funding
This research was funded by the Science and Technology Program, Forestry Administration of Guangdong Province (2023KJCX024).
Acknowledgments
We thank Zhijun Zhang from the Institute of Medicinal Chemistry, School of Pharmacy, Lanzhou University, for the patient and painstaking work on the classification of phytochemicals. We also thank Zhiyan Jiang from the Traditional Chinese Pharmacy, College of Food and Health, Zhejiang A&F University for the kindly suggestion concerning the chemical structures and properties. We would like to express our sincere gratitude to the College of Forestry Protection, Guangdong Academy of Forestry, for the comfortable environment and friendly relationship.
Conflicts of Interest
The authors declare no conflicts of interest.
References
- Mota, M.M.; Braasch, H.; Bravo, M.A.; Penas, A.C.; Burgermeister, W.; Metge, K.; Sousa, E. First report of Bursaphelenchus xylophilus in Portugal and in Europe. Nematology 1999, 1, 727–734. [Google Scholar] [CrossRef]
- Abelleira, A.; Picoaga, A.; Mansilla, J.P.; Aguin, O. Detection of Bursaphelenchus xylophilus, causal agent of pine wilt disease on Pinus pinaster in Northwestern Spain. Plant Dis. 2011, 95, 776. [Google Scholar] [CrossRef] [PubMed]
- An, H.; Lee, S.; Cho, S.J. The effects of climate change on pine wilt disease in South Korea: Challenges and prospects. Forests 2019, 10, 486. [Google Scholar] [CrossRef]
- Zhao, B.G.; Futai, K.; Sutherland, J.R.; Takeuchi, Y. Pine Wilt in Japan: From First Incidence to the Present. In Pine Wilt Disease; Springer: Tokyo, Japan, 2008. [Google Scholar]
- Futai, K. Pine wood nematode, Bursaphelenchus xylophilus. Annu. Rev. Phytopathol. 2013, 51, 61–83. [Google Scholar] [CrossRef] [PubMed]
- Tang, X.; Zhou, J.; Koski, T.M.; Liu, S.; Zhao, L.; Sun, J. Hypoxia-induced tracheal elasticity in vector beetle facilitates the loading of pinewood nematode. eLife 2023, 12, e84621. [Google Scholar] [CrossRef] [PubMed]
- Ye, J.R.; Wu, X.Q.; Sun, H. Pine Wilt Disease. In Forest Microbiology; Academic Press: Pittsburgh, PA, USA, 2023; pp. 169–181. [Google Scholar]
- Takai, K.; Soejima, T.; Suzuki, T.; Kawazu, K. Emamectin benzoate as a candidate for a trunk-injection agent against the pine wood nematode, Bursaphelenchus xylophilus. Pest Manag. Sci. 2000, 56, 937–941. [Google Scholar] [CrossRef]
- Takai, K.; Suzuki, T.; Kawazu, K. Development and preventative effect against pine wilt disease of a novel liquid formulation of emamectin benzoate. Pest Manag. Sci. 2003, 59, 365–370. [Google Scholar] [CrossRef] [PubMed]
- Lee, H.R.; Lee, S.C.; Lee, D.H. Identification of the aggregation-sex pheromone produced by male Monochamus saltuarius, a major insect vector of the pine wood nematode. J. Chem. Ecol. 2017, 43, 670–678. [Google Scholar] [CrossRef] [PubMed]
- Suh, D.Y.; Jung, J.K.; Lee, S.K.; Seo, S.T. Effect of aerial spraying of thiacloprid on pine sawyer beetles (Monochamus alternatus) and honey bees (Apis mellifera) in pine forests. Entomol. Res. 2021, 51, 83–89. [Google Scholar] [CrossRef]
- Wang, F.; Wen, C.Y. Exploration of the effectiveness of multiple control measures for pine wilt disease caused by Bursaphelenchus xylophilus. J. Green Sci. Technol. 2020, 17, 189–190. [Google Scholar]
- Dong, H.Y. Characteristics and control methods research of pine wilt disease caused by Bursaphelenchus xylophilus in Pinus thunbergii. Agric. Henan 2024, 12, 46–48. [Google Scholar]
- Wang, H.; Qiu, H.J.; Xu, J.; Xiao, B.; Zhang, Y.; Zeng, J.P. Current situation and future prospects of thiacloprid aerial spraying for the control of Monochamus alternatus. World For. Res. 2019, 5, 34–40. [Google Scholar]
- Chitwood, D.J. Nematicides. In Encyclopedia of Agrochemicals; John Wiley & Sons: Hoboken, NJ, USA, 2003; pp. 473–474. [Google Scholar]
- Isman, M.B. Plant essential oils for pest and disease management. Crop Prot. 2000, 19, 603–608. [Google Scholar] [CrossRef]
- Teoh, E.S. Secondary Metabolites of Plants. In Medicinal Orchids of Asia; Springer: Berlin/Heidelberg, Germany, 2016; pp. 59–73. [Google Scholar]
- Faria, J.M.; Barbosa, P.; Vieira, P.; Vicente, C.S.; Figueiredo, A.C.; Mota, M. Phytochemicals as biopesticides against the pinewood nematode Bursaphelenchus xylophilus: A review on essential oils and their volatiles. Plants 2021, 10, 2614. [Google Scholar] [CrossRef] [PubMed]
- Catani, L.; Manachini, B.; Grassi, E.; Guidi, L.; Semprucci, F. Essential oils as nematicides in plant protection—A review. Plants 2023, 12, 1418. [Google Scholar] [CrossRef] [PubMed]
- Feng, J.; Li, R.; Wang, C.; Yang, H.; Deng, W.; Du, G.; Guo, Q. Nematicidal phytochemicals against pine wood nematode, Bursaphelenchus xylophilus (nematoda: Aphelenchoididae). J. Plant Dis. Prot. 2023, 130, 215–223. [Google Scholar] [CrossRef]
- Kumar, A.; P, N.; Kumar, M.; Jose, A.; Tomer, V.; Oz, E.; Oz, F. Major phytochemicals: Recent advances in health benefits and extraction method. Molecules 2023, 28, 887. [Google Scholar] [CrossRef] [PubMed]
- Arnason, J.T.; Philogène, B.J.R.; Morand, P.; Imire, K.; Iyengar, S.; Duval, F.; Soucy-Breau, C.; Scaiano, J.C.; Werstiuk, N.H.; Hasspieler, B.; et al. Naturally Occurring and Synthetic Thiophenes as Photoactivated Insecticides. In Insecticides of Plant Origin; ACS Publications: Washington, DC, USA, 1989; pp. 164–172. [Google Scholar]
- Hedin, P.A.; Hollingworth, R.M. New Applications for Phytochemical Pest-control Agents. In Phytochemicals for Pest Control; ACS Symposium Series; American Chemical Society: Washington, DC, USA, 1997; pp. 1–12. [Google Scholar]
- Chitwood, D.J. Phytochemical based strategies for nematode control. Annu. Rev. Phytopathol. 2002, 40, 221–249. [Google Scholar] [CrossRef] [PubMed]
- Kiyohara, T.; Tokushige, Y. Inoculation experiments of a nematode, Bursaphelenchus sp., onto pine trees. J. Jpn. For. Soc. 1971, 53, 210–218. [Google Scholar]
- Peng, J.; He, L.G. Screening of Bursaphelenchus xylophilus feeding fungi. South. For. Sci. 2018, 46, 56–57+65. [Google Scholar]
- Jiang, T.F. Study on the Efficient Accumulation Mechanism of Jatrorrhizine in the Dedifferentiation Process of Mahonia fortunei Cells. Master’s Thesis, Zhejiang Sci-Tech University, Hangzhou, China, 2023. [Google Scholar]
- Kukula-Koch, W.A.; Widelski, J. Alkaloids. In Pharmacognosy; Academic Press: New York, NY, USA, 2017; pp. 163–198. [Google Scholar]
- Zhao, B.G. Study on alkaloids of Sophora alopecuroides. Acta Pharm. Sin. 1980, 15, 182–183. [Google Scholar]
- Wang, Z.X. Identification of lehmannine alkaloids in Sophora alopecuroides. Chin. Herb. Med. 1986, 17, 284. [Google Scholar]
- Zhang, W. Study on the alkaloid components and isolation of Sophora alopecuroides in Inner Mongolia. J. Inn. Mong. Univ. (Nat. Sci. Ed.) 1986, 25, 661–664. [Google Scholar]
- Wang, Z.X.; Zhang, S.S.; Fang, S.D.; Zhang, R.; Yu, H.G. Structure of Δ″-dehydrosophoridine. Acta Bot. Sin. 1991, 39, 727–728. [Google Scholar]
- Zhao, B.G. Nematicidal activity of aloperine against pine wood nematode. For. Sci. 1996, 32, 243–247. [Google Scholar]
- Zhao, B.G.; Wu, R.Q.; Li, X.P. Field trials of aloperine for the control of pine wilt disease. For. Sci. 1998, 34, 113–117. [Google Scholar]
- Zhao, B.G. Technical and ecological significance of aloperine in the control of pine wilt disease. In Jiangsu Province Plant Disease and Insect Society Communication 2, Proceedings of the Jiangsu Province Pine Wood Nematode Disease Seminar, Zhenjiang, China, 1 January 2003; The Entomological Society of Jiangsu: Nanjing, China; pp. 25–27.
- Zhao, B.G.; Zhao, Z.W.; Wang, H.G. Inhibitory effects of alkaloids of Sophora alopecuroids on pine wood nematode (Bursaphelenchus xylophilus). J. Nanjing For. Univ. (Nat. Sci. Ed.) 2006, 30, 129–131. [Google Scholar]
- Li, X.P.; Wu, R.Q.; Xia, M.Z.; Zhao, B.G. Relationship between molecular structure and nematicidal activity of two alkaloids, aloperine and Δ11-dehydroaloperine. J. Nanjing For. Univ. (Nat. Sci. Ed.) 2000, 43, 78. [Google Scholar]
- Zhang, S.Y. Structure-Nematicidal Activity Relationship on Camptothecin Derivants. Master’s Thesis, Zhejiang A&F University, Hangzhou, China, 2011. [Google Scholar]
- Li, Z.B. Synthesis and Nematicidal Activity of Camptothecin Derivatives. Master’s Thesis, Zhejiang A&F University, Hangzhou, China, 2015. [Google Scholar]
- Lin, J.C. Construction and Characterization of Camptothecin Nano Drug Delivery System. Master’s Thesis, Zhejiang A&F University, Hangzhou, China, 2019. [Google Scholar]
- Sobhani, A.M.; Ebrahimi, S.A.; Mahmoudian, M. An in vitro evaluation of human DNA topoisomerase I inhibition by Peganum harmala L. seeds extract and its ß-carboline alkaloids. J. Pharm. Pharm. Sci. 2002, 5, 19–23. [Google Scholar]
- Di Giorgio, C.; Delmas, F.; Ollivier, E.; Elias, R.; Balansard, G.; Timon-David, P. In vitro activity of the beta-carboline alkaloids harmane, harmidine, and harmaline toward parasites of the species Leishmania infantum. Exp. Parasitol. 2004, 106, 67–74. [Google Scholar] [CrossRef]
- Weng, Q.F.; Zhong, G.H.; Hu, M.Y.; Luo, J.J.; Li, X.G. Bioactivities and physiological effects of extracts of Peganum harmala against Bursaphelenchus xylophilus. Sci. Agric. Sin. 2005, 38, 2014–2022. [Google Scholar]
- Chen, X.T. Studies on the Nematocidal Activities of Harmaline Derivatives. Ph.D. Thesis, South China Agricultural University, Guangzhou, China, 2016. [Google Scholar]
- Zhu, S.W. Research on Nematicidal Activity and Mechanism of Harmaline Derivatives. Ph.D. Thesis, South China Agricultural University, Guangzhou, China, 2016. [Google Scholar]
- Xia, Y.; Qi, Y.M.; Yu, X.H.; Wang, B.F.; Cao, R.H.; Jiang, D.X. Nematicidal effect against Bursaphelenchus xylophilus of harmine quaternary ammonium derivatives, inhibitory activity and molecular docking studies on acetylcholinesterase. Eur. J. Plant Pathol. 2019, 153, 239–250. [Google Scholar] [CrossRef]
- Rajasekharan, S.K.; Raorane, C.J.; Lee, J. Nematicidal effects of piperine on the pinewood nematode Bursaphelenchus xylophilus. J. Asia-Pac. Entomol. 2020, 23, 863–868. [Google Scholar] [CrossRef]
- Wen, Y.; Meyer, S.L.; Masler, E.P.; Zhang, F.; Liao, J.; Wei, X.; Chitwood, D.J. Nematotoxicity of drupacine and a cephalotaxus alkaloid preparation against the plant-parasitic nematodes Meloidogyne incognita and Bursaphelenchus xylophilus. Pest Manag. Sci. 2013, 69, 1026–1033. [Google Scholar] [CrossRef] [PubMed]
- Jang, J.Y.; Le Dang, Q.; Choi, G.J.; Park, H.W.; Kim, J.C. Control of root-knot nematodes using Waltheria indica producing 4-quinolone alkaloids. Pest Manag. Sci. 2019, 75, 2264–2270. [Google Scholar] [CrossRef] [PubMed]
- Ma, F.N.; Wan, S.Q.; Liu, X.M.; Zhao, F. Active ingredients of seed extracts of Clausena lansium and nematocidal activity against Bursaphelenchus xylophilus. J. South China Agric. Univ. 2009, 30, 23–26. [Google Scholar]
- Liu, X.C. Bioactive Constituents Isolated from Orixa japonica and Toddalia asiatica. Ph.D. Thesis, China Agricultural University, Beijing, China, 2017. [Google Scholar]
- Liu, X.C.; Lai, D.; Liu, Q.Z.; Zhou, L.; Liu, Q.; Liu, Z.L. Bioactivities of a new pyrrolidine alkaloid from the root barks of Orixa japonica. Molecules 2016, 21, 1665. [Google Scholar] [CrossRef] [PubMed]
- Kou, M.Z.; Hui, Y. Design, synthesis and nematicidal activity of new derivatives of matrine. J. Lanzhou Univ. Arts Sci. (Nat. Sci. Ed.) 2023, 37, 83–88. [Google Scholar]
- Li, Y. Function Analysis of Matrine Resistance Genes in Foreign Matter Metabolism Pathway of Bursaphelenchus xylophilus. Master’s Thesis, Northeast Forestry University, Harbin, China, 2021. [Google Scholar]
- Hillier, S.G.; Lathe, R. Terpenes, hormones and life: Isoprene rule revisited. J. Endocrinol. 2019, 242, R9–R22. [Google Scholar] [CrossRef]
- Choi, I.; Kim, J.; Shin, S.; Park, I. Nematicidal activity of monoterpenoids against the pine wood nematode (Bursaphelenchus xylophilus). Russ. J. Nematol. 2007, 15, 35. [Google Scholar]
- Kong, J.O.; Park, I.K.; Choi, K.S.; Shin, S.C.; Ahn, Y.J. Nematicidal and propagation activities of thyme red and white oil compounds toward Bursaphelenchus xylophilus (Nematoda: Parasitaphelenchidae). J. Nematol. 2007, 39, 237. [Google Scholar]
- Park, I.K.; Kim, J.; Lee, S.G.; Shin, S.C. Nematicidal activity of plant essential oils and components from ajowan (Trachyspermum ammi), allspice (Pimenta dioica) and litsea (Litsea cubeba) essential oils against pine wood nematode (Bursaphelenchus xylophilus). J. Nematol. 2007, 39, 275. [Google Scholar] [PubMed]
- Li, G.H.; Hong, L.J.; Li, K.Q.; Zhang, K.Q. Nematicidal active component from Michelia Hedyosperma. Chin. J. Biol. Control 2007, 23, 260. [Google Scholar]
- Yu, J.Y.; Gao, Y.; Kong, Z.; Wang, Y. Nematicidal activity of three limonoids from Dictamnus dasycarps against Bursaphelenchus xylophilus. J. Zhejiang For. Sci. Technol. 2022, 42, 75–79. [Google Scholar]
- Shi, J.X.; Li, Z.X.; Nitoda, T.; Izumi, M.; Kanzaki, H.; Baba, N.; Nakajima, S. Antinematodal activities of ingenane diterpenes from Euphorbia kansui and their derivatives against the pine wood nematode (Bursaphelenchus xylophilus). Z. Naturforschung Sect. C-J. Biosci. 2008, 63, 59–65. [Google Scholar] [CrossRef] [PubMed]
- Hong, L.J.; Li, G.H.; Zhou, W.; Wang, X.B.; Zhang, K.Q. Screening and isolation of a nematicidal sesquiterpene from Magnolia grandiflora L. Pest Manag. Sci. 2007, 63, 301–305. [Google Scholar] [CrossRef] [PubMed]
- Kim, J.; Seo, S.M.; Lee, S.G.; Shin, S.C.; Park, I.K. Nematicidal activity of plant essential oils and components from coriander (Coriandrum sativum), oriental sweetgum (Liquidambar orientalis), and valerian (Valeriana wallichii) essential oils against pine wood nematode (Bursaphelenchus xylophilus). J. Agric. Food Chem. 2008, 56, 7316–7320. [Google Scholar] [CrossRef] [PubMed]
- Kong, J.O.; Lee, S.M.; Moon, Y.S.; Lee, S.G.; Ahn, Y.J. Nematicidal activity of cassia and cinnamon oil compounds and related compounds toward Bursaphelenchus xylophilus (Nematoda: Parasitaphelenchidae). J. Nematol. 2007, 39, 31. [Google Scholar] [PubMed]
- Park, I.K.; Park, J.Y.; Kim, K.H.; Choi, K.S.; Choi, I.H.; Kim, C.S.; Shin, S.C. Nematicidal activity of plant essential oils and components from garlic (Allium sativum) and cinnamon (Cinnamomum verum) oils against the pine wood nematode (Bursaphelenchus xylophilus). Nematology 2005, 7, 767–774. [Google Scholar] [CrossRef]
- Zhang, T.Z.; Zeng, Y.; Zhu, F.W.; Hu, M.Y.; Weng, Q.F. Isolation and identification of nematicide component from Kaempferia galanga L. Acta Bot. Boreali-Occident. Sin. 2010, 12, 2524–2529. [Google Scholar]
- Kim, J.; Seo, S.M.; Park, I.K. Nematicidal activity of plant essential oils and components from Gaultheria fragrantissima and Zanthoxylum alatum against the pine wood nematode, Bursaphelenchus xylophilus. Nematology 2011, 13, 87–93. [Google Scholar]
- Choi, I.H.; Park, J.Y.; Shin, S.C.; Park, I.K. Nematicidal activity of medicinal plant extracts and two cinnamates isolated from Kaempferia galanga L. (Proh Hom) against the pine wood nematode, Bursaphelenchus xylophilus. Nematology 2006, 8, 359–365. [Google Scholar] [CrossRef]
- Wang, J.Y.; Pan, X.R.; Han, Y.; Guo, D.S.; Guo, Q.Q.; Li, R.G. Rosmarinic acid from eelgrass shows nematicidal and antibacterial activities against pine wood nematode and its carrying bacteria. Mar. Drugs 2012, 10, 2729–2740. [Google Scholar] [CrossRef] [PubMed]
- Jain, P.K.; Joshi, H. Coumarin: Chemical and pharmacological profile. J. Appl. Pharm. Sci. 2012, 2, 236–240. [Google Scholar]
- Wang, X.B.; Li, G.H.; Li, L.; Zheng, L.J.; Huang, R.; Zhang, K.Q. Nematicidal coumarins from Heracleum candicans Wall. Nat. Prod. Res. 2008, 22, 666–671. [Google Scholar] [CrossRef] [PubMed]
- Cui, H.; Jin, H.; Liu, Q.; Yan, Z.; Ding, L.; Qin, B. Nematicidal metabolites from roots of Stellera chamaejasme against Bursaphelenchus xylophilus and Bursaphelenchus mucronatus. Pest Manag. Sci. 2014, 70, 827–835. [Google Scholar] [CrossRef] [PubMed]
- Guo, Q.; Du, G.; He, H.; Xu, H.; Guo, D.; Li, R. Two nematicidal furocoumarins from Ficus carica L. leaves and their physiological effects on pine wood nematode (Bursaphelenchus xylophilus). Nat. Prod. Res. 2016, 30, 1969–1973. [Google Scholar] [CrossRef] [PubMed]
- Liu, G.; Lai, D.; Liu, Q.Z.; Zhou, L.; Liu, Z.L. Identification of nematicidal constituents of Notopterygium incisum rhizomes against Bursaphelenchus xylophilus and Meloidogyne incognita. Molecules 2016, 21, 1276. [Google Scholar] [CrossRef] [PubMed]
- Guo, Q.Q. Isolation and Identification of Nematicidal Constituents from Plants and Their Nematicidal Mechanism against Bursaphelenchus xylophilus. Ph.D. Thesis, Qingdao University, Qingdao, China, 2016. [Google Scholar]
- Guo, Q.Q.; Du, G.C.; Li, Y.X.; Liang, C.Y.; Wang, C.; Zhang, Y.N.; Li, R.G. Nematotoxic coumarins from Angelica pubescens Maxim. f. biserrata Shan et Yuan roots and their physiological effects on Bursaphelenchus xylophilus. J. Nematol. 2018, 50, 559–568. [Google Scholar]
- Feng, J.; Qin, C.; Liu, X.; Li, R.; Wang, C.; Li, C.; Guo, Q. Nematicidal coumarins from Cnidium monnieri fruits and Angelica dahurica roots and their physiological effect on pine wood nematode (Bursaphelenchus xylophilus). Molecules 2023, 28, 4109. [Google Scholar] [CrossRef]
- Cushnie, T.; Lamb, A.J. Antimicrobial activity of flavonoids. Int. J. Antimicrob. Agents 2005, 26, 343–356. [Google Scholar] [CrossRef] [PubMed]
- Hu, L.; Huang, X.D.; Xia, J.; Wang, E.W.; An, Y.X.; Xu, H.H. The effect of rotenone and six nemacide medicines on Bursaphelenchus xylophilus. Acta Agric. Univ. Jiangxiensis 2006, 28, 204–207. [Google Scholar]
- Xu, H.H.; Huang, J.G. Research progress on rotenone. J. Southwest Agric. Univ. 2001, 23, 140–143. [Google Scholar]
- Hu, L.; Xu, H.H.; Liang, M.L. The characterization of aqueous nanosuspension of rotenone and the bioactivity against Bursaphelenchus Xylophilus. Chin. J. Pestic. Sci. 2005, 7, 171–175. [Google Scholar]
- Hu, L.; Zhan, S.L.; Huang, X.D.; Xia, J.; Xu, H.H. The nematicidal effect of cyclodextrin inclusion complex of rotenone on Bursaphelenchus Xylophilus. J. East China Jiaotong Univ. 2006, 23, 164–168. [Google Scholar]
- Lee, Y.U.; Kawasaki, I.; Lim, Y.; Oh, W.S.; Paik, Y.K.; Shim, Y.H. Inhibition of developmental processes by flavone in Caenorhabditis elegans and its application to the pinewood nematode, Bursaphelenchus xylophilus. Mol. Cells 2008, 26, 171–174. [Google Scholar] [CrossRef]
- Goswami, C.; Pawase, P.A.; Shams, R.; Pandey, V.K.; Tripathi, A.; Rustagi, S.; Darshan, G. A conceptual review on classification, extraction, bioactive potential and role of phytochemicals in human health. Future Foods 2024, 9, 100313. [Google Scholar]
- Campos-Vega, R.; Oomah, B.D. Chemistry and classification of phytochemicals. In Handbook of Plant Food Phytochemicals; Wiley: Hoboken, NJ, USA, 2013; pp. 5–48. [Google Scholar]
- Guo, Q.Q.; Du, G.C.; Qi, H.T.; Zhang, Y.N.; Yue, T.Q.; Wang, J.C.; Li, R.G. A nematicidal tannin from Punica granatum L. rind and its physiological effect on pine wood nematode (Bursaphelenchus xylophilus). Pestic. Biochem. Physiol. 2017, 135, 64–68. [Google Scholar] [CrossRef] [PubMed]
- Bartnik, M.; Facey, P. Glycosides. In Pharmacognosy; Academic Press: New York, NY, USA, 2024; pp. 103–165. [Google Scholar]
- Zhang, H.M.; Wang, G.L.; Bai, C.Q.; Liu, P.; Liu, Z.M.; Liu, Q.Z.; Deng, Z.W. A new eudesmane sesquiterpene glucoside from Liriope muscari fibrous roots. Molecules 2011, 16, 9017–9024. [Google Scholar] [CrossRef]
- Barbieri, R.; Coppo, E.; Marchese, A.; Daglia, M.; Sobarzo-Sánchez, E.; Nabavi, S.F.; Nabavi, S.M. Phytochemicals for human disease: An update on plant-derived compounds antibacterial activity. Microbiol. Res. 2017, 196, 44–68. [Google Scholar] [CrossRef]
- Yang, E.; Lee, J.W.; Chang, P.S.; Park, I.K. Development of chitosan-coated nanoemulsions of two sulfides present in onion (Allium cepa) essential oil and their nematicidal activities against the pine wood nematode, Bursaphelenchus xylophilus. Environ. Sci. Pollut. Res. 2021, 28, 69200–69209. [Google Scholar] [CrossRef] [PubMed]
- Han, S.S.; Tan, Z.Q.; Huang, X.D.; Qian, H.; Chen, B.; Zhao, B.T.; Chen, S.L.; Yan, S.Z. Preliminary study on the action mechanism of ally isothiocyanate against Bursaphelenchus xylophilus. Chin. J. Pestic. Sci. 2020, 22, 48–53. [Google Scholar]
- Seo, S.M.; Kim, J.; Koh, S.H.; Ahn, Y.J.; Park, I.K. Nematicidal activity of natural ester compounds and their analogues against pine wood nematode, Bursaphelenchus xylophilus. J. Agric. Food Chem. 2014, 62, 9103–9108. [Google Scholar] [CrossRef] [PubMed]
- Zhao, Y.; Xu, S.; Lu, H.; Zhang, D.; Liu, F.; Lin, J.; Mu, W. Effects of the plant volatile trans-2-hexenal on the dispersal ability, nutrient metabolism and enzymatic activities of Bursaphelenchus xylophilus. Pestic. Biochem. Physiol. 2017, 143, 147–153. [Google Scholar] [CrossRef] [PubMed]
- Seo, S.M.; Kim, J.; Kim, E.; Park, H.M.; Kim, Y.J.; Park, I.K. Structure-activity relationship of aliphatic compounds for nematicidal activity against pine wood nematode (Bursaphelenchus xylophilus). J. Agric. Food Chem. 2010, 58, 1823–1827. [Google Scholar] [CrossRef]
- Lee, J.W.; Nam, I.; Park, J.H.; Huh, M.J.; Park, I.K. Nematicidal activity of (Z)-ligustilide isolated from Angelica tenuissima Nakai root extract against the pine wood nematode Bursaphelenchus xylophilus. J. Asia-Pac. Entomol. 2022, 25, 101957. [Google Scholar] [CrossRef]
- Zhang, T.Z.; Zeng, Y.; Li, H.; Chen, G.J.; Su, J.S.; Weng, Q.F. Photoactivated toxicity of extracts from 14 compositae plants against Bursaphelenchus xylophilus and Culex pipiens pallen. Acta Bot. Boreali-Occident. Sin. 2010, 4, 821–826. [Google Scholar]
- Choi, I.H.; Park, J.Y.; Shin, S.C.; Kim, J.; Park, I.K. Nematicidal activity of medicinal plant essential oils against the pinewood nematode (Bursaphelenchus xylophilus). Appl. Entomol. Zool. 2007, 42, 397–401. [Google Scholar] [CrossRef]
- Faria, J.M.; Barbosa, P.; Bennett, R.N.; Mota, M.; Figueiredo, A.C. Bioactivity against Bursaphelenchus xylophilus: Nematotoxics from essential oils, essential oils fractions and decoction waters. Phytochemistry 2013, 94, 220–228. [Google Scholar] [CrossRef]
- Matsuda, K.; Kimura, M.; Komai, K.; Hamada, M. Nematicidal activities of (–)-N-methylcytisine and (-)-anagyrine from Sophora flavescens against PWN. Agric. Biol. Chem. 1989, 53, 2287–2288. [Google Scholar]
- Matsuda, K.; Yamada, K.; Kimura, M.; Hamada, M. Nematicidal activity of matrine and its derivatives against PWN. J. Agric. Food Chem. 1991, 39, 189–191. [Google Scholar] [CrossRef]
- Wang, K.; Luo, C.; Liu, H.; Xu, J.M.; Sun, W.B.; Zhou, L.G. Nematicidal activity of the alkaloids from Macleaya cordata against certain nematodes. Afr. J. Agric. Res. 2012, 7, 5925–5929. [Google Scholar]
- Wang, W.X.; Wang, K.; Xu, J.M.; Zhou, L.G. Antinematodal activity of the alkaloids from Pinellia ternata and Sophora alopecuroides. Nat. Prod. Res. Dev. 2016, 28, 719. [Google Scholar]
- Cha, D.J.; Kim, J.; Kim, D.S. Nematicidal activities of three naphthoquinones against the pine wood nematode, Bursaphelenchus xylophilus. Molecules 2019, 24, 3634. [Google Scholar] [CrossRef] [PubMed]
- Choi, I.H.; Shin, S.C.; Park, I.K. Nematicidal activity of onion (Allium cepa) oil and its components against the pine wood nematode (Bursaphelenchus xylophilus). Nematology 2007, 9, 231–235. [Google Scholar] [CrossRef]
- Shin, J.H.; Kwon, O.; Lee, C.M.; Lee, S.M.; Choi, Y.H.; Kim, J.H.; Lee, D.W. Nematicidal activity of Eclipta prostrata extract and terthiophene against pine wood nematode, Bursaphelenchus xylophilus. Korean J. Pestic. Sci. 2016, 20, 56–65. [Google Scholar] [CrossRef]
- Seo, S.M.; Lee, H.R.; Lee, J.E.; Jeong, Y.C.; Kwon, H.W.; Moon, J.K.; Park, I.K. Larvicidal and nematicidal activities of 3-acylbarbituric acid analogues against Asian tiger mosquito, Aedes albopictus, and pine wood nematode, Bursaphelenchus xylophilus. Molecules 2017, 22, 1196. [Google Scholar] [CrossRef] [PubMed]
- Tian, Y.E.; Sun, D.; Yang, J.M.; Che, Z.P.; Liu, S.M.; Lin, X.M.; Chen, G.Q. Synthesis of sulfonate derivatives of maltol and their biological activity against Phytophthora capsici and Bursaphelenchus xylophilus in vitro. J. Asian Nat. Prod. Res. 2020, 22, 578–587. [Google Scholar] [CrossRef] [PubMed]
- Kawazu, K.; Nishii, Y.; Ishii, K.; Tada, M. A convenient screening method for nematicidal activity. Agric. Biol. Chem. 1980, 44, 631–635. [Google Scholar]
- Mackeen, M.M.; Ali, A.M.; Abdullah, M.A.; Nasir, R.M.; Mat, N.B.; Razak, A.R.; Kawazu, K. Antinematodal activity of some Malaysian plant extracts against the pine wood nematode, Bursaphelenchus xylophilus. Pestic. Sci. 1997, 51, 165–170. [Google Scholar] [CrossRef]
- Alen, Y.; Nakajima, S.; Nitoda, T.; Baba, N.; Kanzaki, H.; Kawazu, K. Antinematodal activity of some tropical rainforest plants against the pine wood nematode, Bursaphelenchus xylophilus. Z. Naturforschung Sect. C-J. Biosci. 2000, 55, 295–299. [Google Scholar] [CrossRef] [PubMed]
- Ju, Y.; Bi, Q.; Zhao, B. Lethal activity of Melia azedarach extract against pine wood nematode. J. For. Eng. 2002, 16, 26–27. [Google Scholar]
- Wen, Y.; Feng, Z.; Xu, H.; Chen, L. Nematicidal activity screening of plant extracts against several plant pathogenic nematodes. J. Huazhong Agric. Univ. 2001, 20, 235–238. [Google Scholar]
- Wang, M.; Cao, F.; Teng, T. Study on fatality of extract of Nerium indicum against Bursaphelenchus xyophilus. Hunan For. Sci. Technol. 2006, 33, 7–8. [Google Scholar]
- Gao, W.F. Study on the Insecticidal and Antifungal Activities of Tetraena mongolica Endemic to China. Master’s Thesis, Tianjin Normal University, Tianjin, China, 2007. [Google Scholar]
- Wu, H.P.; Xu, X.L.; Wang, J. In vitro nematicidal activity of ethanol plant extrocts of tea seed against pine-wood nematode. Plant Quar. 2007, 21, 335–337. [Google Scholar]
- Xu, X.L. Nematicidal Activity of Crude Extraction from Tea Seed. Master’s Thesis, Anhui Agricultural University, Hefei, China, 2007. [Google Scholar]
- Liu, B.; Gao, W.F.; Liu, Q. Separation and bio-active identification of the nematicidal substances from Tetraena mongolica extract. J. Tianjin Norm. Univ. Nat. Sci. Ed. 2008, 28, 12–13. [Google Scholar]
- Shi, D.H. Study on Essential Oils of Several Woody Plants Against Plant Pathogens. Master’s Thesis, Zhejiang A&F University, Hangzhou, China, 2008. [Google Scholar]
- Tian, L.; Liu, Q. Nematicidal activity of extracts of Helianthemum ordosicum against Bursaphelenchus xylophilus. Guihaia 2008, 28, 851–855. [Google Scholar]
- Gao, W.F.; Zhu, G.; Liu, Q. On the nematocidal activity of Ammopiptanthus mongolicus and Peganum harmala L against Bursaphelenchus xylophilus. J. Tianjin Norm. Univ. Nat. Sci. Ed. 2009, 29, 55–57. [Google Scholar]
- Yang, J.; Li, J.; Liu, Q. Bioassay of methanol extracts from Cynanchum komarovii AL. Iljinski on Bursaphelenchus xylophilus. Nat. Prod. Res. Dev. 2009, 5, 840–843. [Google Scholar]
- Barbosa, P.; Lima, A.S.; Vieira, P.; Dias, L.S.; Tinoco, M.T.; Barroso, J.G.; Pedro, L.G.; Figueiredo, A.C.; Mota, M. Nematicidal activity of essential oils and volatiles derived from Portuguese aromatic flora against the pinewood nematode, Bursaphelenchus xylophilus. J. Nematol. 2010, 42, 8. [Google Scholar]
- Ju, Y.W.; Fan, P.F.; Xi, Y.M.; Xue, Z.G. Marigold (Tagetes erecta) extracts to kill Bursaphelenchus xylophilus. J. Zhejiang A&F Univ. 2010, 27, 316–319. [Google Scholar]
- Long, J.X.; Cao, F.X.; Peng, J.Q. Determination of the effects of plant extracts on the activity of Bursaphelenchus xylophilus. North. Hortic. 2010, 22, 148–150. [Google Scholar]
- Faria, J.M.S.; Barbosa, P.; Mota, M.; Figueiredo, A.C. Nematoxic effect of essential oils and their fractions against the pinewood nematode, Bursaphelenchus xylophilus. In Proceedings of the 43rd International Symposium on Essential Oils, Lisbon, Portugal, 5–8 September 2012; p. 72. [Google Scholar]
- Guo, Y.; Qin, L.; Qiao, C.X.; Guo, D.S.; Zhao, A.Y.; Zhao, B.G.; Yue, T.Q.; Li, R.G. Inhibition effects of fennel extract (Foeniculum vulgare Mill) on pine wood nematode and the bacteria it carries. Afr. J. Microbiol. Res. 2012, 6, 1837–1843. [Google Scholar]
- Li, Z.G. Study on the nematicidal effect of extracts from three Asteraceae plants on pine wood nematodes. Hebei For. Sci. Technol. 2012, 2, 1–3. [Google Scholar]
- Jiao, H.; Zhang, L.; Zhao, B.; Liu, D. Toxicity of thirty-six Chinese medicinal herbs against Bursaphelenchus xylophilus. Chin. J. Biol. Control 2014, 30, 239. [Google Scholar]
- Qin, D.; Du, Z.W.; Yan, J.X.; Wu, P. Toxic effect of extracts from leaves of Fig and Macleaya cordata against Bursaphelenchus xylophilus. J. Anhui Agric. Sci. 2014, 42, 7412–7413. [Google Scholar]
- Qin, D.; Fu, Y.K.; Du, Z.W. Toxic action of extracts from leaf and testa of Ginkgo biolaba against Bursaphelenchus xylophilus. J. Anhui Agric. Sci. 2014, 42, 1697–1698. [Google Scholar]
- Shu, C.J.; Zhang, M.L.; Zhao, K.F.; Zhang, F.L.; Zhang, W.M. Prevention activity of Zanthoxylum schinifolium aqueous extract and essential oil against Bursaphelenchus xylophilus. Chin. Wild Plant Resour. 2019, 38, 11–15. [Google Scholar]
- Taba, S.; Ashikaga, K.; Oohama, T.; Ajitomi, A.; Kiyuna, C.; Kinjo, M.; Sekine, K.T. Bidens pilosa extract effects on pine wilt: Causal agents and their natural enemies. For. Sci. 2020, 66, 284–290. [Google Scholar] [CrossRef]
- Jiang, Y.; Chen, F. Nematocidal activity of extracts of Alternanthera philoxeroides and Cayratia japonica against Bursaphelenchus xylophilus. J. Nanjing For. Univ. (Nat. Sci. Ed.) 2022, 46, 45. [Google Scholar]
- Zhang, H.; Xu, D.; Lin, X.; Chen, L.J.; Liu, H.K. Nematicidal activity of essential oil from four species of Cupressaceae against Bursaphelenchus xylophilus. J. Zhejiang For. Sci. Technol. 2022, 42, 80–83. [Google Scholar]
- Huang, S.R.; Yang, Y.T.; Cai, T.; Li, J.H.; Ye, C.Y.; Shan, T.J. Chemical composition, nematocidal and antibacterial activities of volatile oil from Backhousia citriodora. J. Zhongkai Univ. Agric. Eng. 2023, 36, 52–58. [Google Scholar]
- Cavaco, T.; Gonçalves, D.; Pombo, A.; Moiteiro, C.; Inácio, M.L.; Faria, J.M. Nematicidal activity of oxygen-containing aliphatic compounds on Bursaphelenchus xylophilus, B. mucronatus and B. fraudulentus. Chem. Proc. 2022, 12, 55. [Google Scholar] [CrossRef]
- Nunes, I.S.; Faria, J.M.S.; Figueiredo, A.C.; Pedro, L.G.; Trindade, H.; Barroso, J.G. Menthol and geraniol biotransformation and glycosylation capacity of Levisticum officinale hairy roots. Planta Medica 2009, 75, 387–391. [Google Scholar] [CrossRef]
- Kang, J.S.; Moon, Y.S.; Lee, S.H.; Park, I.K. Inhibition of acetylcholinesterase and glutathione S-transferase of the pinewood nematode (Bursaphelenchus xylophilus) by aliphatic compounds. Pestic. Biochem. Physiol. 2013, 105, 184–188. [Google Scholar] [CrossRef]
- López-Villamor, A.; Nunes da Silva, M.; Vasconcelos, M.W. Evaluation of plant elicitation with methyl-jasmonate, salicylic acid and benzo (1, 2, 3)-thiadiazole-7-carbothioic acid-S-methyl ester for the sustainable management of the pine wilt disease. Tree Physiol. 2022, 42, 2596–2613. [Google Scholar] [CrossRef] [PubMed]
- Deresa, E.M.; Diriba, T.F. Phytochemicals as alternative fungicides for controlling plant diseases: A comprehensive review of their efficacy, commercial representatives, advantages, challenges for adoption, and possible solutions. Heliyon 2023, 9, e13810. [Google Scholar] [CrossRef] [PubMed]
- Xiao, D.; Wu, H.; Zhang, Y.; Kang, J.; Dong, A.; Liang, W. Advances in stimuli-responsive systems for pesticides delivery: Recent efforts and future outlook. J. Control. Release 2022, 352, 288–312. [Google Scholar] [CrossRef]
- Lee, J.W.; Mwamula, A.O.; Choi, J.H.; Lee, H.W.; Kim, Y.S.; Kim, J.H.; Lee, D.W. The potency of abamectin formulations against the pine wood nematode, Bursaphelenchus xylophilus. Plant Pathol. J. 2023, 39, 290. [Google Scholar] [CrossRef]
Disclaimer/Publisher’s Note: The statements, opinions and data contained in all publications are solely those of the individual author(s) and contributor(s) and not of MDPI and/or the editor(s). MDPI and/or the editor(s) disclaim responsibility for any injury to people or property resulting from any ideas, methods, instructions or products referred to in the content. |
© 2024 by the authors. Licensee MDPI, Basel, Switzerland. This article is an open access article distributed under the terms and conditions of the Creative Commons Attribution (CC BY) license (https://creativecommons.org/licenses/by/4.0/).


