Sphingosine Promotes Fiber Early Elongation in Upland Cotton
Abstract
1. Introduction
2. Results
2.1. Sphingosine Promotes Cotton Fiber Early Elongation
2.2. PHS Regulates Sphingolipid Homeostasis in Cotton Fibers
2.3. Transcriptome Analysis of PHS Treated Fibers
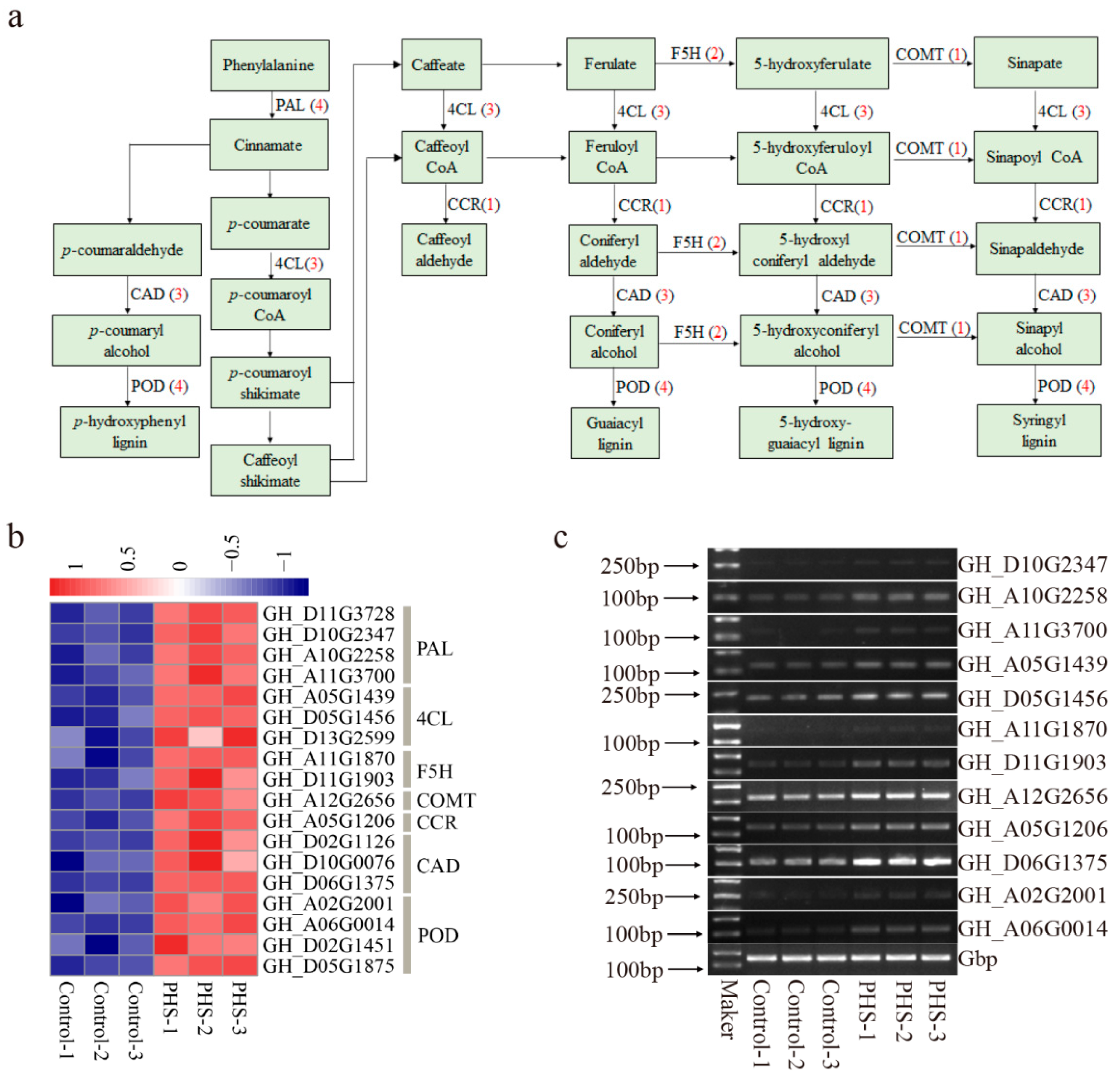
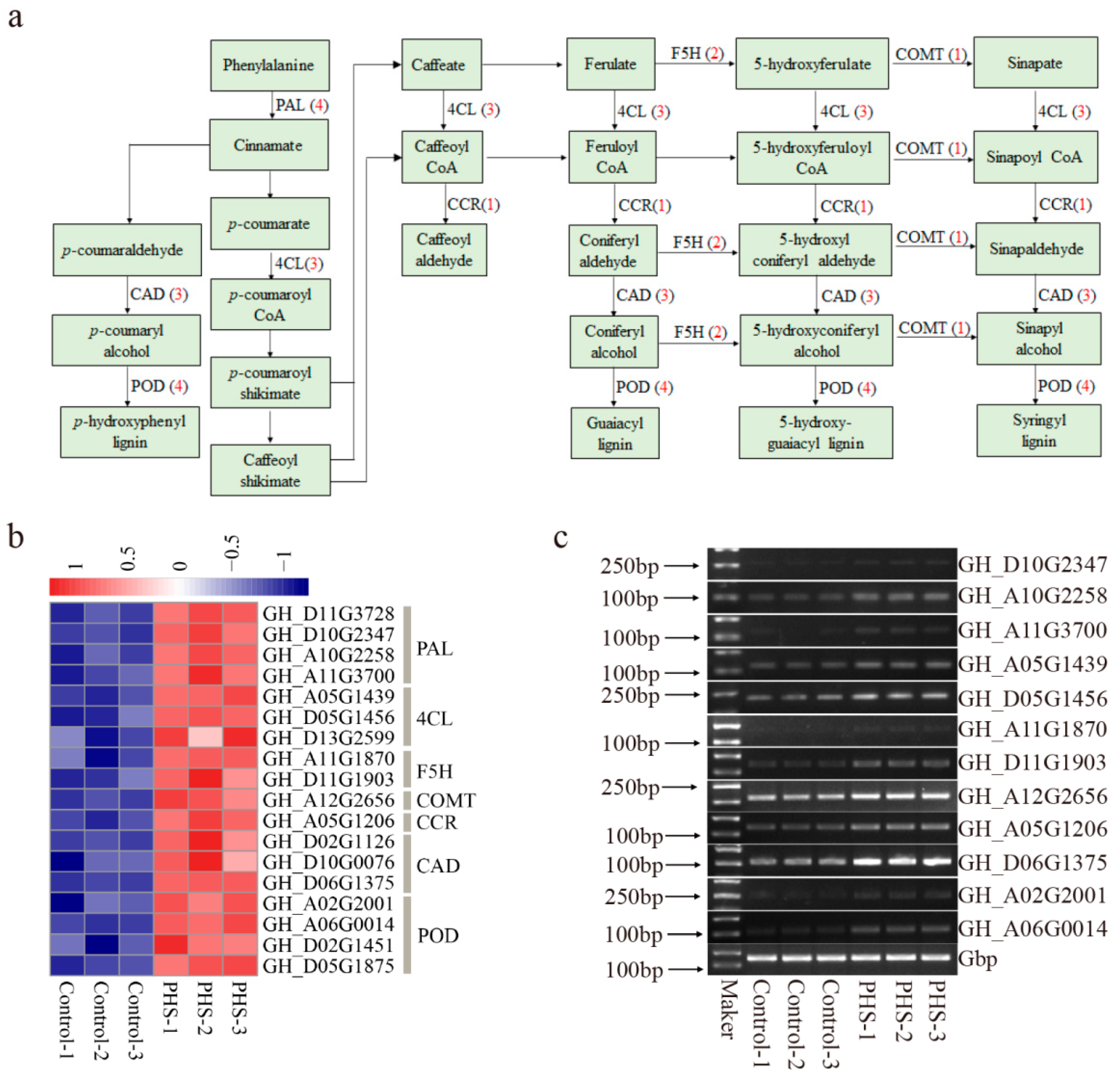
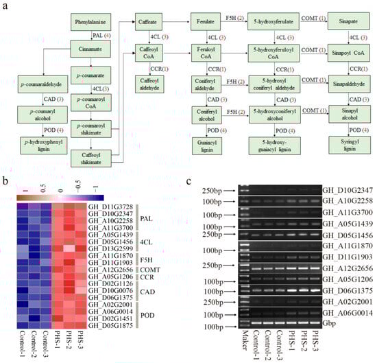
2.4. Sphingosine Regulates Phenylpropanoid Biosynthesis Pathway in Cotton Fibers
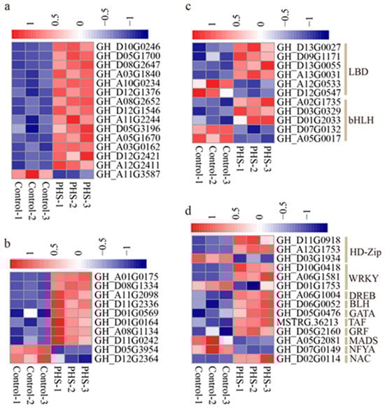
2.5. Sphingosine Alters the Expression of Transcription Factor
2.6. Sphingosine Regulates Auxin-Signaling Pathway in Cotton Fiber Cells
3. Discussion
4. Materials and Methods
4.1. Cotton Materials and In Vitro Ovule Culture
4.2. Lipid Extraction and Lipidomics
4.3. RNA-Sequencing and Bioinformatic Analysis
4.4. Semi-Quantitative PCR
4.5. Auxin Content Detection
5. Conclusions
Supplementary Materials
Author Contributions
Funding
Data Availability Statement
Conflicts of Interest
References
- Wang, Z.; Yang, Z.R.; Li, F.G. Updates on molecular mechanisms in the development of branched trichome in Arabidopsis and nonbranched in cotton. Plant Biotechnol. J. 2019, 17, 1706–1722. [Google Scholar] [CrossRef] [PubMed]
- Lynch, D.V.; Dunn, T.M. An introduction to plant sphingolipids and a review of recent advances in understanding their metabolism and function. New Phytol. 2004, 161, 677–702. [Google Scholar] [CrossRef] [PubMed]
- Marques, J.T.; Marinho, H.S.; de Almeida, R.F.M. Sphingolipid hydroxylation in mammals, yeast and plants—An integrated view. Prog. Lipid Res. 2018, 71, 18–42. [Google Scholar] [CrossRef]
- Hannun, Y.A.; Obeid, L.M. Sphingolipids and their metabolism in physiology and disease. Nat. Rev. Mol. Cell Biol. 2018, 19, 673. [Google Scholar] [CrossRef] [PubMed]
- Nagano, M.; Ishikawa, T.; Fujiwara, M.; Fukao, Y.; Kawano, Y.; Kawai-Yamada, M.; Shimamoto, K. Plasma Membrane Microdomains Are Essential for Rac1-RbohB/H-Mediated Immunity in Rice. Plant Cell 2016, 28, 1966–1983. [Google Scholar] [CrossRef] [PubMed]
- Lenarcic, T.; Albert, I.; Bohm, H.; Hodnik, V.; Pirc, K.; Zavec, A.B.; Podobnik, M.; Pahovnik, D.; Zagar, E.; Pruitt, R.; et al. Eudicot plant-specific sphingolipids determine host selectivity of microbial NLP cytolysins. Science 2017, 358, 1431. [Google Scholar] [CrossRef] [PubMed]
- Cacas, J.L.; Furt, F.; Le Guedard, M.; Schmitter, J.M.; Bure, C.; Gerbeau-Pissot, P.; Moreau, P.; Bessoule, J.J.; Simon-Plas, F.; Mongrand, S. Lipids of plant membrane rafts. Prog. Lipid Res. 2012, 51, 272–299. [Google Scholar] [CrossRef] [PubMed]
- Napier, J.A.; Michaelson, L.V.; Dunn, T.M. A new class of lipid desaturase central to sphingolipid biosynthesis and signalling. Trends Plant Sci. 2002, 7, 475–478. [Google Scholar] [CrossRef] [PubMed]
- Xu, F.; Huang, L.; Wang, J.; Ma, C.; Tan, Y.; Wang, F.; Fan, Y.; Luo, M. Sphingolipid synthesis inhibitor fumonisin B1 causes verticillium wilt in cotton. J. Integr. Plant Biol. 2022, 64, 836–842. [Google Scholar] [CrossRef]
- Li, J.; Yin, J.; Rong, C.; Li, K.E.; Wu, J.X.; Huang, L.Q.; Zeng, H.Y.; Sahu, S.K.; Yao, N. Orosomucoid Proteins Interact with the Small Subunit of Serine Palmitoyltransferase and Contribute to Sphingolipid Homeostasis and Stress Responses in Arabidopsis. Plant Cell 2016, 28, 3038–3051. [Google Scholar] [CrossRef]
- Chen, M.; Han, G.S.; Dietrich, C.R.; Dunn, T.M.; Cahoon, E.B. The essential nature of sphingolipids in plants as revealed by the functional identification and characterization of the Arabidopsis LCB1 subunit of serine palmitoyltransferase. Plant Cell 2006, 18, 3576–3593. [Google Scholar] [CrossRef] [PubMed]
- Teng, C.; Dong, H.L.; Shi, L.H.; Deng, Y.; Mu, J.Y.; Zhang, J.; Yang, X.H.; Zuo, J.R. Serine palmitoyltransferase, a key enzyme for de novo synthesis of sphingolipids, is essential for male gametophyte development in Arabidopsis. Plant Physiol. 2008, 146, 1322–1332. [Google Scholar] [CrossRef] [PubMed]
- Gonzalez-Solis, A.; Han, G.S.; Gan, L.; Li, Y.F.; Markham, J.E.; Cahoon, R.E.; Dunn, T.M.; Cahoon, E.B. Unregulated Sphingolipid Biosynthesis in Gene-Edited Arabidopsis ORM Mutants Results in Nonviable Seeds with Strongly Reduced Oil Content. Plant Cell 2020, 32, 2474–2490. [Google Scholar] [CrossRef] [PubMed]
- Chao, D.Y.; Gable, K.; Chen, M.; Baxter, I.; Dietrich, C.R.; Cahoon, E.B.; Guerinot, M.L.; Lahner, B.; Lu, S.Y.; Markham, J.E.; et al. Sphingolipids in the Root Play an Important Role in Regulating the Leaf Ionome in Arabidopsis thaliana. Plant Cell 2011, 23, 1061–1081. [Google Scholar] [CrossRef] [PubMed]
- Chen, M.; Markham, J.E.; Dietrich, C.R.; Jaworski, J.G.; Cahoon, E.B. Sphingolipid long-chain base hydroxylation is important for growth and regulation of sphingolipid content and composition in Arabidopsis. Plant Cell 2008, 20, 1862–1878. [Google Scholar] [CrossRef] [PubMed]
- Shi, L.H.; Bielawski, J.; Mu, J.Y.; Dong, H.L.; Teng, C.; Zhang, J.; Yang, X.H.; Tomishige, N.; Hanada, K.; Hannun, Y.A.; et al. Involvement of sphingoid bases in mediating reactive oxygen intermediate production and programmed cell death in Arabidopsis. Cell Res. 2007, 17, 1030–1040. [Google Scholar] [CrossRef] [PubMed]
- Alden, K.P.; Dhondt-Cordelier, S.; McDonald, K.L.; Reape, T.J.; Ng, C.K.Y.; McCabe, P.F.; Leaver, C.J. Sphingolipid long chain base phosphates can regulate apoptotic-like programmed cell death in plants. Biochem. Bioph Res. Commun. 2011, 410, 574–580. [Google Scholar] [CrossRef] [PubMed]
- Lachaud, C.; Da Silva, D.; Amelot, N.; Beziat, C.; Briere, C.; Cotelle, V.; Graziana, A.; Grat, S.; Mazars, C.; Thuleau, P. Dihydrosphingosine-Induced Programmed Cell Death in Tobacco BY-2 Cells Is Independent of H2O2 Production. Mol. Plant 2011, 4, 310–318. [Google Scholar] [CrossRef] [PubMed]
- Wang, L.; Liu, C.; Liu, Y.J.; Luo, M. Fumonisin B1-Induced Changes in Cotton Fiber Elongation Revealed by Sphingolipidomics and Proteomics. Biomolecules 2020, 10, 1258. [Google Scholar] [CrossRef]
- Chen, Q.; Xu, F.; Wang, L.; Suo, X.D.; Wang, Q.L.; Meng, Q.; Huang, L.; Ma, C.X.; Li, G.M.; Luo, M. Sphingolipid Profile during Cotton Fiber Growth Revealed That a Phytoceramide Containing Hydroxylated and Saturated VLCFA Is Important for Fiber Cell Elongation. Biomolecules 2021, 11, 1352. [Google Scholar] [CrossRef]
- Wang, L.; Suo, X.D.; Liu, Y.J.; Liu, C.; Luo, M. Sphingosine Promotes Embryo Biomass in Upland Cotton: A Biochemical and Transcriptomic Analysis. Biomolecules 2021, 11, 525. [Google Scholar] [CrossRef] [PubMed]
- Wu, J.X.; Li, J.; Liu, Z.; Yin, J.; Chang, Z.Y.; Rong, C.; Wu, J.L.; Bi, F.C.; Yao, N. The Arabidopsis ceramidase AtACER functions in disease resistance and salt tolerance. Plant J. 2015, 81, 767–780. [Google Scholar] [CrossRef] [PubMed]
- Liang, H.; Yao, N.; Song, J.T.; Luo, S.; Lu, H.; Greenberg, J.T. Ceramides modulate programmed cell death in plants. Genes Dev. 2003, 17, 2636–2641. [Google Scholar] [CrossRef] [PubMed]
- Zheng, P.; Wu, J.X.; Sahu, S.K.; Zeng, H.Y.; Huang, L.Q.; Liu, Z.; Xiao, S.; Yao, N. Loss of alkaline ceramidase inhibits autophagy in Arabidopsis and plays an important role during environmental stress response. Plant Cell Environ. 2018, 41, 837–849. [Google Scholar] [CrossRef] [PubMed]
- Bi, F.C.; Liu, Z.; Wu, J.X.; Liang, H.; Xi, X.L.; Fang, C.; Sun, T.J.; Yin, J.; Dai, G.Y.; Rong, C.; et al. Loss of ceramide kinase in Arabidopsis impairs defenses and promotes ceramide accumulation and mitochondrial H2O2 bursts. Plant Cell 2014, 26, 3449–3467. [Google Scholar] [CrossRef] [PubMed]
- Han, L.B.; Li, Y.B.; Wang, H.Y.; Wu, X.M.; Li, C.L.; Luo, M.; Wu, S.J.; Kong, Z.S.; Pei, Y.; Jiao, G.L.; et al. The dual functions of WLIM1a in cell elongation and secondary wall formation in developing cotton fibers. Plant Cell 2013, 25, 4421–4438. [Google Scholar] [CrossRef]
- Wang, N.H.; Ma, Q.; Wu, M.; Pei, W.F.; Song, J.K.; Jia, B.; Liu, G.Y.; Sun, H.R.; Zang, X.S.; Yu, S.X.; et al. Genetic variation in MYB5_A12 is associated with fibre initiation and elongation in tetraploid cotton. Plant Biotechnol. J. 2021, 19, 1892–1894. [Google Scholar] [CrossRef]
- Machado, A.; Wu, Y.R.; Yang, Y.M.; Llewellyn, D.J.; Dennis, E.S. The MYB transcription factor GhMYB25 regulates early fibre and trichome development. Plant J. 2009, 59, 52–62. [Google Scholar] [CrossRef] [PubMed]
- Pu, L.; Li, Q.; Fan, X.; Yang, W.; Xue, Y.J.G. The R2R3 MYB transcription factor GhMYB109 is required for cotton fiber development. Genetics 2008, 180, 811–820. [Google Scholar] [CrossRef]
- Walford, S.A.; Wu, Y.; Llewellyn, D.J.; Dennis, E.S. GhMYB25-like: A key factor in early cotton fibre development. Plant J. 2011, 65, 785–797. [Google Scholar] [CrossRef]
- Wan, Q.; Guan, X.; Yang, N.; Wu, H.; Pan, M.; Liu, B.; Fang, L.; Yang, S.; Hu, Y.; Ye, W.; et al. Small interfering RNAs from bidirectional transcripts of GhMML3_A12 regulate cotton fiber development. New Phytol. 2016, 210, 1298–1310. [Google Scholar] [CrossRef] [PubMed]
- Walford, S.A.; Wu, Y.R.; Llewellyn, D.J.; Dennis, E.S. Epidermal cell differentiation in cotton mediated by the homeodomain leucine zipper gene, GhHD-1. Plant J. 2012, 71, 464–478. [Google Scholar] [CrossRef] [PubMed]
- Wang, N.; Li, Y.; Chen, Y.; Lu, R.; Zhou, L.; Wang, Y.; Zheng, Y.; Li, X.J. Phosphorylation of WRKY16 by MPK3-1 is essential for its transcriptional activity during fiber initiation and elongation in cotton (Gossypium hirsutum). Plant Cell 2021, 33, 2736–2752. [Google Scholar] [CrossRef] [PubMed]
- Dhindsa, R.S. Hormonal regulation of cotton ovule and fiber growth: Effects of bromodeoxyuridine, AMO-1618 and p-chlorophenoxyisobutyric acid. Planta 1978, 141, 269–272. [Google Scholar] [CrossRef] [PubMed]
- Zhang, M.; Zheng, X.; Song, S.; Zeng, Q.; Hou, L.; Li, D.; Zhao, J.; Wei, Y.; Li, X.; Luo, M.; et al. Spatiotemporal manipulation of auxin biosynthesis in cotton ovule epidermal cells enhances fiber yield and quality. Nat. Biotechnol. 2011, 29, 453–458. [Google Scholar] [CrossRef]
- Beasley, C.A.; Ting, I.P. The effects of plant growth substances on in vitro fiber development from fertilized cotton ovules. Am. J. Bot. 1973, 60, 130–139. [Google Scholar] [CrossRef]








Disclaimer/Publisher’s Note: The statements, opinions and data contained in all publications are solely those of the individual author(s) and contributor(s) and not of MDPI and/or the editor(s). MDPI and/or the editor(s) disclaim responsibility for any injury to people or property resulting from any ideas, methods, instructions or products referred to in the content. |
© 2024 by the authors. Licensee MDPI, Basel, Switzerland. This article is an open access article distributed under the terms and conditions of the Creative Commons Attribution (CC BY) license (https://creativecommons.org/licenses/by/4.0/).
Share and Cite
Wang, L.; Jin, C.; Zhang, W.; Mei, X.; Yu, H.; Wu, M.; Pei, W.; Ma, J.; Zhang, B.; Luo, M.; et al. Sphingosine Promotes Fiber Early Elongation in Upland Cotton. Plants 2024, 13, 1993. https://doi.org/10.3390/plants13141993
Wang L, Jin C, Zhang W, Mei X, Yu H, Wu M, Pei W, Ma J, Zhang B, Luo M, et al. Sphingosine Promotes Fiber Early Elongation in Upland Cotton. Plants. 2024; 13(14):1993. https://doi.org/10.3390/plants13141993
Chicago/Turabian StyleWang, Li, Changyin Jin, Wenqing Zhang, Xueting Mei, Hang Yu, Man Wu, Wenfeng Pei, Jianjiang Ma, Bingbing Zhang, Ming Luo, and et al. 2024. "Sphingosine Promotes Fiber Early Elongation in Upland Cotton" Plants 13, no. 14: 1993. https://doi.org/10.3390/plants13141993
APA StyleWang, L., Jin, C., Zhang, W., Mei, X., Yu, H., Wu, M., Pei, W., Ma, J., Zhang, B., Luo, M., & Yu, J. (2024). Sphingosine Promotes Fiber Early Elongation in Upland Cotton. Plants, 13(14), 1993. https://doi.org/10.3390/plants13141993

