GhFAD3-4 Promotes Fiber Cell Elongation and Cell Wall Thickness by Increasing PI and IP3 Accumulation in Cotton
Abstract
1. Introduction
2. Results
2.1. Genome-Wide Identification of GhFAD3 in Cotton
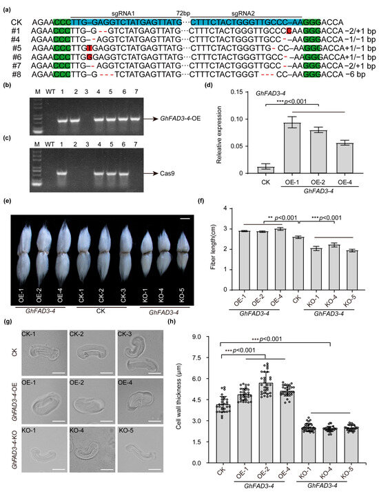
2.2. GhFAD3-4 Positively Regulates Cotton Fiber Development
2.3. Transcriptome Identification and Characterization of GhFAD3-4 Downstream Genes
2.4. Expression Analysis of Genes Related to the Inositol Signaling Pathway in GhFAD3-4 Transgenic Materials
2.5. PI and IP3 Can Promote the Development of Cotton Fiber
2.6. GhFAD3-4 Promotes Cotton Fiber Development by Increasing PI and IP3 Accumulation
3. Discussion
3.1. Various Fatty Acid Synthases Are Involved in the Elongation of Cotton Fibers
3.2. Biological Function of FAD3 Homologs in Plants
3.3. The Role of the Phosphoinositol Signaling Pathway in Cotton Fiber Development
4. Conclusions
5. Materials and Methods
5.1. Plant Material and Growth Conditions
5.2. Cotton Transformation
5.3. Cotton Ovule Culture
5.4. RNA Extraction and RT-qPCR Analysis
5.5. RNA-Seq Analyses
5.6. The Natural Twist of Fibers Analysis
5.7. Microscopic Analysis
Supplementary Materials
Author Contributions
Funding
Data Availability Statement
Conflicts of Interest
References
- Wang, M.; Tu, L.; Yuan, D.; Zhu, D.; Shen, C.; Li, J.; Liu, F.; Pei, L.; Wang, P.; Zhao, G.; et al. Reference genome sequences of two cultivated allotetraploid cottons, Gossypium hirsutum and Gossypium barbadense. Nat. Genet. 2019, 51, 224–229. [Google Scholar] [CrossRef]
- Huang, G.; Huang, J.-Q.; Chen, X.-Y.; Zhu, Y.-X. Recent advances and future perspectives in cotton research. Annu. Rev. Plant Biol. 2021, 72, 437–462. [Google Scholar] [CrossRef] [PubMed]
- Haigler, C.H.; Betancur, L.; Stiff, M.R.; Tuttle, J.R. Cotton fiber: A powerful single-cell model for cell wall and cellulose research. Front. Plant Sci. 2012, 3, 104. [Google Scholar] [CrossRef]
- Geisler, D.A.; Sampathkumar, A.; Mutwil, M.; Persson, S. Laying down the bricks: Logistic aspects of cell wall biosynthesis. Curr. Opin. Plant Biol. 2008, 11, 647–652. [Google Scholar] [CrossRef]
- McFarlane, H.E.; Döring, A.; Persson, S. The cell biology of cellulose synthesis. Annu. Rev. Plant Biol. 2014, 65, 69–94. [Google Scholar] [CrossRef] [PubMed]
- Tausif, M.; Jabbar, A.; Naeem, M.S.; Basit, A.; Ahmad, F.; Cassidy, T. Cotton in the new millennium: Advances, economics, perceptions and problems. Text. Prog. 2018, 50, 1–66. [Google Scholar] [CrossRef]
- Yang, Z.; Liu, Z.; Ge, X.; Lu, L.; Qin, W.; Qanmber, G.; Liu, L.; Wang, Z.; Li, F. Brassinosteroids regulate cotton fiber elongation by modulating very-long-chain fatty acid biosynthesis. Plant Cell 2023, 35, 2114–2131. [Google Scholar] [CrossRef]
- Gou, J.-Y.; Wang, L.-J.; Chen, S.-P.; Hu, W.-L.; Chen, X.-Y. Gene expression and metabolite profiles of cotton fiber during cell elongation and secondary cell wall synthesis. Cell Res. 2007, 17, 422–434. [Google Scholar] [CrossRef] [PubMed]
- Yurchenko, O.P.; Park, S.; Ilut, D.C.; Inmon, J.J.; Millhollon, J.C.; Liechty, Z.; Page, J.T.; Jenks, M.A.; Chapman, K.D.; Udall, J.A.; et al. Genome-wide analysis of the omega-3 fatty acid desaturase gene family in Gossypium. BMC Plant Biol. 2014, 14, 312. [Google Scholar] [CrossRef]
- Liu, G.J.; Xiao, G.H.; Liu, N.J.; Liu, D.; Chen, P.S.; Qin, Y.M.; Zhu, Y.X. Targeted lipidomics studies reveal that linolenic acid promotes cotton fiber elongation by activating phosphatidylinositol and phosphatidylinositol ponophosphate biosynthesis. Mol. Plant 2015, 8, 911–921. [Google Scholar] [CrossRef]
- Krishnamoorthy, P.; Sanchez-Rodriguez, C.; Heilmann, I.; Persson, S. Regulatory roles of phosphoinositides in membrane trafficking and their potential impact on cell-wall synthesis and re-modelling. Ann. Bot. 2014, 114, 1049–1057. [Google Scholar] [CrossRef] [PubMed]
- Mueller-Roeber, B.; Pical, C. Inositol phospholipid metabolism in Arabidopsis. Characterized and putative isoforms of inositol phospholipid kinase and phosphoinositide-specific phospholipase C. Plant Physiol. 2002, 130, 22–46. [Google Scholar] [CrossRef] [PubMed]
- Kadamur, G.; Ross, E.M. Mammalian Phospholipase C. Annu. Rev. Physiol. 2013, 75, 127–154. [Google Scholar] [CrossRef] [PubMed]
- Li, H.B.; Qin, Y.M.; Pang, Y.; Song, W.Q.; Mei, W.Q.; Zhu, Y.X. A cotton ascorbate peroxidase is involved in hydrogen peroxide homeostasis during fibre cell development. New Phytol. 2007, 175, 462–471. [Google Scholar] [CrossRef]
- Zhu, L.P.; Dou, L.L.; Shang, H.H.; Li, H.B.; Yu, J.N.; Xiao, G.H. GhPIPLC2D promotes cotton fiber elongation by enhancing ethylene biosynthesis. iScience 2021, 24, 102199. [Google Scholar] [CrossRef] [PubMed]
- Li, J.; Wang, M.; Li, Y.; Zhang, Q.; Lindsey, K.; Daniell, H.; Jin, S.; Zhang, X. Multi-omics analyses reveal epigenomics basis for cotton somatic embryogenesis through successive regeneration acclimation process. Plant Biotechnol. J. 2019, 17, 435–450. [Google Scholar] [CrossRef]
- Chyb, S.; Raghu, P.; Hardie, R.C. Polyunsaturated fatty acids activate the Drosophila light-sensitive channels TRP and TRPL. Nature 1999, 397, 255–259. [Google Scholar] [CrossRef]
- Dong, J.; Ma, G.; Sui, L.; Wei, M.; Satheesh, V.; Zhang, R.; Ge, S.; Li, J.; Zhang, T.-E.; Wittwer, C.; et al. Inositol pyrophosphate insP8 acts as an intracellular phosphate signal in Arabidopsis. Mol. Plant 2019, 12, 1463–1473. [Google Scholar] [CrossRef]
- Gibson, R.S.; Raboy, V.; King, J.C. Implications of phytate in plant-based foods for iron and zinc bioavailability, setting dietary requirements, and formulating programs and policies. Nutr. Rev. 2018, 76, 793–804. [Google Scholar] [CrossRef]
- Hu, W.; Chen, L.; Qiu, X.; Wei, J.; Lu, H.; Sun, G.; Ma, X.; Yang, Z.; Zhu, C.; Hou, Y.; et al. AKR2A participates in the regulation of cotton fibre development by modulating biosynthesis of very-long-chain fatty acids. Plant Biotechnol. J. 2020, 18, 526–539. [Google Scholar] [CrossRef]
- Ji, S.J.; Lu, Y.C.; Feng, J.X.; Wei, G.; Li, J.; Shi, Y.H.; Fu, Q.; Liu, D.; Luo, J.C.; Zhu, Y.X. Isolation and analyses of genes preferentially expressed during early cotton fiber development by subtractive PCR and cDNA array. Nucleic Acids Res. 2003, 31, 2534–2543. [Google Scholar] [CrossRef] [PubMed]
- Tian, Z.; Zhang, Y.; Zhu, L.; Jiang, B.; Wang, H.; Gao, R.; Friml, J.; Xiao, G. Strigolactones act downstream of gibberellins to regulate fiber cell elongation and cell wall thickness in cotton (Gossypium hirsutum). Plant Cell 2022, 34, 4816–4839. [Google Scholar] [CrossRef] [PubMed]
- Park, M.E.; Choi, H.A.; Kim, H.U. Physaria fendleri FAD3-1 overexpression increases ɑ-linolenic acid content in camelina seeds. Sci. Rep. 2023, 13, 7143. [Google Scholar] [CrossRef] [PubMed]
- Gishini, M.F.S.; Zebarjadi, A.; Abdoli-Nasab, M.; Javaran, M.J.; Kahrizi, D.; Hildebrand, D. Endoplasmic reticulum retention signaling and transmembrane channel proteins predicted for oilseed ω3 fatty acid desaturase 3 (FAD3) genes. Funct. Integr. Genom. 2020, 20, 433–458. [Google Scholar] [CrossRef] [PubMed]
- Langyan, S.; Khan, F.N.; Yadava, P.; Alhazmi, A.; Mahmoud, S.F.; Saleh, D.I.; Zuan, A.T.K.; Kumar, A. In silico proteolysis and analysis of bioactive peptides from sequences of fatty acid desaturase 3 (FAD3) of flaxseed protein. Saudi J. Biol. Sci. 2021, 28, 5480–5489. [Google Scholar] [CrossRef] [PubMed]
- Love, M.I.; Huber, W.; Anders, S. Moderated estimation of fold change and dispersion for RNA-seq data with DESeq2. Genome Biol. 2014, 15, 550. [Google Scholar] [CrossRef]
- Wen, X.; Zhai, Y.; Zhang, L.; Chen, Y.; Zhu, Z.; Chen, G.; Wang, K.; Zhu, Y. Molecular studies of cellulose synthase supercomplex from cotton fiber reveal its unique biochemical properties. Sci. China Life Sci. 2022, 65, 1776–1793. [Google Scholar] [CrossRef]







Disclaimer/Publisher’s Note: The statements, opinions and data contained in all publications are solely those of the individual author(s) and contributor(s) and not of MDPI and/or the editor(s). MDPI and/or the editor(s) disclaim responsibility for any injury to people or property resulting from any ideas, methods, instructions or products referred to in the content. |
© 2024 by the authors. Licensee MDPI, Basel, Switzerland. This article is an open access article distributed under the terms and conditions of the Creative Commons Attribution (CC BY) license (https://creativecommons.org/licenses/by/4.0/).
Share and Cite
Wang, H.; Fan, M.; Shen, Y.; Zhao, H.; Weng, S.; Chen, Z.; Xiao, G. GhFAD3-4 Promotes Fiber Cell Elongation and Cell Wall Thickness by Increasing PI and IP3 Accumulation in Cotton. Plants 2024, 13, 1510. https://doi.org/10.3390/plants13111510
Wang H, Fan M, Shen Y, Zhao H, Weng S, Chen Z, Xiao G. GhFAD3-4 Promotes Fiber Cell Elongation and Cell Wall Thickness by Increasing PI and IP3 Accumulation in Cotton. Plants. 2024; 13(11):1510. https://doi.org/10.3390/plants13111510
Chicago/Turabian StyleWang, Huiqin, Mengyuan Fan, Yongcui Shen, Hanxuan Zhao, Shuangshuang Weng, Zhen Chen, and Guanghui Xiao. 2024. "GhFAD3-4 Promotes Fiber Cell Elongation and Cell Wall Thickness by Increasing PI and IP3 Accumulation in Cotton" Plants 13, no. 11: 1510. https://doi.org/10.3390/plants13111510
APA StyleWang, H., Fan, M., Shen, Y., Zhao, H., Weng, S., Chen, Z., & Xiao, G. (2024). GhFAD3-4 Promotes Fiber Cell Elongation and Cell Wall Thickness by Increasing PI and IP3 Accumulation in Cotton. Plants, 13(11), 1510. https://doi.org/10.3390/plants13111510

