Genome-Wide Identification and Evolutionary and Expression Analyses of the Cyclin B Gene Family in Brassica napus
Abstract
1. Introduction
2. Results
2.1. Identification of CYCB Genes in B. napus
2.2. Phylogenetic Analysis of CYCB Proteins
2.3. Gene Structure and Protein Motif Analyses
2.4. Chromosomal Locations and Collinearity Analysis
2.5. Analysis of Promoter Cis-Acting Elements and Protein Interaction Networks
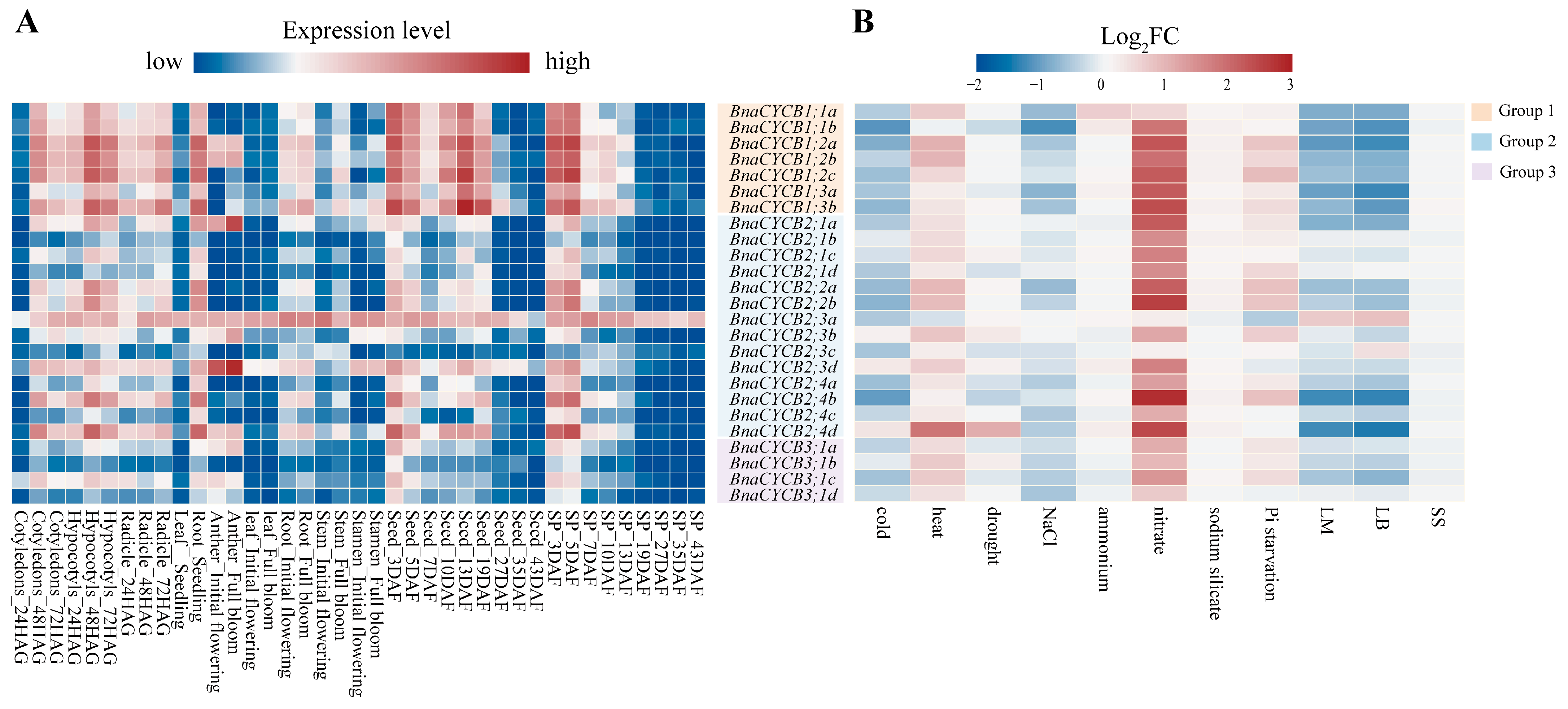
2.6. Expression Patterns of BnaCYCB
2.7. Functional Characterization of CYCB3;1 in Mutant A. thaliana
3. Discussion
3.1. Characterization of the CYCB Gene Family
3.2. Evolutionary Relationships of CYCB Proteins
3.3. Expression Profile of CYCB Genes
4. Materials and Methods
4.1. Data Resources
4.2. Identification of CYCB Genes
4.3. Protein Sequence Analysis
4.4. Phylogenetic and Evolutionary Analysis
4.5. Gene Structure, Protein Motif Identification, and Chromosomal Location Analysis
4.6. Analysis of Promoter Cis-Acting Elements and Protein Interaction Networks
4.7. Expression Patterns in Tissues and Under Stress
4.8. Plant Material and Culture Conditions
4.9. DNA and RNA Extraction and Phenotypic Observation
4.10. Statistical Analysis
5. Conclusions
Supplementary Materials
Author Contributions
Funding
Data Availability Statement
Conflicts of Interest
References
- Van Leene, J.; Boruc, J.; De Jaeger, G.; Russinova, E.; De Veylder, L. A kaleidoscopic view of the Arabidopsis core cell cycle interactome. Trends Plant Sci. 2011, 16, 141–150. [Google Scholar] [CrossRef] [PubMed]
- Evans, T.; Rosenthal, E.T.; Youngblom, J.; Distel, D.; Hunt, T. Cyclin: A protein specified by maternal mRNA in sea urchin eggs that is destroyed at each cleavage division. Cell 1983, 33, 389–396. [Google Scholar] [CrossRef] [PubMed]
- Inzé, D.; De Veylder, L. Cell cycle regulation in plant development. Annu. Rev. Genet. 2006, 40, 77–105. [Google Scholar] [CrossRef] [PubMed]
- Inagaki, S.; Umeda, M. Cell-cycle control and plant development. Int. Rev. Cell Mol. Biol. 2011, 291, 227–261. [Google Scholar] [CrossRef] [PubMed]
- Wang, G.; Kong, H.; Sun, Y.; Zhang, X.; Zhang, W.; Altman, N.; dePamphilis, C.W.; Ma, H. Genome-Wide Analysis of the Cyclin Family in Arabidopsis and Comparative Phylogenetic Analysis of Plant Cyclin-like Proteins. Plant Physiol. 2004, 135, 1084–1099. [Google Scholar] [CrossRef] [PubMed]
- La, H.; Li, J.; Ji, Z.; Cheng, Y.; Li, X.; Jiang, S.; Venkatesh, P.N.; Ramachandran, S. Genome-wide analysis of cyclin family in rice (Oryza sativa L.). Mol. Genet. Genom. 2006, 275, 374–386. [Google Scholar] [CrossRef] [PubMed]
- Sabelli, P.A.; Dante, R.A.; Leiva-Neto, J.T.; Jung, R.; Gordon-Kamm, W.J.; Larkins, B.A. RBR3, a member of the retinoblastoma-related family from maize, is regulated by. Proc. Natl. Acad. Sci. USA 2005, 102, 13005–13012. [Google Scholar] [CrossRef] [PubMed]
- Sabelli, P.A.; Larkins, B.A. Regulation and function of retinoblastoma-related plant genes. Plant Sci. 2009, 177, 540–548. [Google Scholar] [CrossRef]
- Komaki, S.; Sugimoto, K. Control of the plant cell cycle by developmental and environmental cues. Plant Cell Physiol. 2012, 53, 953–964. [Google Scholar] [CrossRef]
- Sugimoto-Shirasu, K.; Roberts, K. “Big it up”: Endoreduplication and cell-size control in plants. Curr. Opin. Plant Biol. 2003, 6, 544–553. [Google Scholar] [CrossRef]
- Tourdot, E.; Mauxion, J.P.; Gonzalez, N.; Chevalier, C. Endoreduplication in plant organogenesis: A means to boost fruit growth. J. Exp. Bot. 2023, 74, 6269–6284. [Google Scholar] [CrossRef]
- Nugent, J.H.A.; Alfa, C.E.; Young, T.; Hyams, J.S. Conserved structural motifs in cyclins identified by sequence-analysis. J. Cell Sci. 1991, 99, 669–674. [Google Scholar] [CrossRef]
- Rogers, S.; Wells, R.; Rechsteiner, M. Amino-acid-sequences common to rapidly degraded proteins—The pest hypothesis. Science 1986, 234, 364–368. [Google Scholar] [CrossRef]
- Glotzer, M.; Murray, A.W.; Kirschner, M.W. Cyclin is degraded by the ubiquitin pathway. Nature 1991, 349, 132–138. [Google Scholar] [CrossRef]
- Motta, M.R.; Schnittger, A. A microtubule perspective on plant cell division. Curr. Biol. 2021, 31, R547–R552. [Google Scholar] [CrossRef]
- Dante, R.A.; Larkins, B.A.; Sabelli, P.A. Cell cycle control and seed development. Front. Plant Sci. 2014, 5, 77144. [Google Scholar] [CrossRef]
- Shimotohno, A.; Aki, S.S.; Takahashi, N.; Umeda, M. Regulation of the Plant Cell Cycle in Response to Hormones and the Environment. Annu. Rev. Plant Biol. 2021, 72, 273–296. [Google Scholar] [CrossRef]
- Lee, J.; Das, A.; Yamaguchi, M.; Hashimoto, J.; Tsutsumi, N.; Uchimiya, H.; Umeda, M. Cell cycle function of a rice B2-type cyclin interacting with a B-type cyclin-dependent kinase. Plant J. 2003, 34, 417–425. [Google Scholar] [CrossRef]
- Romeiro Motta, M.; Zhao, X.A.; Pastuglia, M.; Belcram, K.; Roodbarkelari, F.; Komaki, M.; Harashima, H.; Komaki, S.; Kumar, M.; Bulankova, P.; et al. B1-type cyclins control microtubule organization during cell division in Arabidopsis. EMBO Rep. 2021, 23, e53995. [Google Scholar] [CrossRef] [PubMed]
- Sahu, G.; Panda, B.B.; Dash, S.K.; Chandra, T.; Shaw, B.P. Cell cycle events and expression of cell cycle regulators are determining factors in differential grain filling in rice spikelets based on their spatial location on compact panicles. Funct. Plant Biol. 2021, 48, 268–285. [Google Scholar] [CrossRef] [PubMed]
- Wang, L.X.; Zhang, S.; Zhang, Y.; Li, J.J.; Zhang, Y.H.; Zhou, D.D.; Li, C.; He, L.L.; Li, H.Y.; Wang, F.D.; et al. Integrative analysis of physiology, biochemistry and transcriptome reveals the mechanism of leaf size formation in Chinese cabbage (Brassica rapa L. ssp. pekinensis). Front. Plant Sci. 2023, 14, 1183398. [Google Scholar] [CrossRef] [PubMed]
- Group, T.A.P.; Chase, M.W.; Christenhusz, M.J.M.; Fay, M.F.; Byng, J.W.; Judd, W.S.; Soltis, D.E.; Mabberley, D.J.; Sennikov, A.N.; Soltis, P.S.; et al. An update of the Angiosperm Phylogeny Group classification for the orders and families of flowering plants: APG IV. Bot. J. Linn. Soc. 2016, 181, 1–20. [Google Scholar] [CrossRef]
- Jia, R.D.; Guo, C.C.; Xu, G.X.; Shan, H.Y.; Kong, H.Z. Evolution of the cyclin gene family in plants. J. Syst. Evol. 2014, 52, 651–659. [Google Scholar] [CrossRef]
- Meng, J.; Peng, M.; Yang, J.; Zhao, Y.; Hu, J.; Zhu, Y.; He, H. Genome-Wide Analysis of the Cyclin Gene Family and Their Expression Profile in Medicago truncatula. Int. J. Mol. Sci. 2020, 21, 9430. [Google Scholar] [CrossRef] [PubMed]
- Zhang, T.; Wang, X.; Lu, Y.; Cai, X.; Ye, Z.; Zhang, J. Genome-Wide Analysis of the Cyclin Gene Family in Tomato. Int. J. Mol. Sci. 2013, 15, 120–140. [Google Scholar] [CrossRef]
- Zulfiqar, S.; Zhao, T.; Liu, Y.; Wei, L.; Farooq, M.A.; Tabusam, J.; Zhao, J.; Chen, X.; Wang, Y.; Xuan, S.; et al. Genome-Wide Identification, Characterization, and Transcriptomic Analysis of the Cyclin Gene Family in Brassica rapa. Int. J. Mol. Sci. 2022, 23, 4017. [Google Scholar] [CrossRef]
- Hu, X.; Cheng, X.; Jiang, H.; Zhu, S.; Cheng, B.; Xiang, Y. Genome-wide analysis of cyclins in maize (Zea mays). Genet. Mol. Res. 2010, 9, 1490–1503. [Google Scholar] [CrossRef] [PubMed]
- Ito, M. Factors controlling cyclin B expression. Plant Mol. Biol. 2000, 43, 677–690. [Google Scholar] [CrossRef]
- Sumiya, N. Cis-acting elements involved in the G2/M-phase-specific transcription of the cyclin B gene in the unicellular alga Cyanidioschyzon merolae. J. Plant Res. 2021, 134, 1301–1310. [Google Scholar] [CrossRef]
- Bulankova, P.; Akimcheva, S.; Fellner, N.; Riha, K. Identification of Arabidopsis meiotic cyclins reveals functional diversification among plant cyclin genes. PLoS Genet. 2013, 9, e1003508. [Google Scholar] [CrossRef]
- Sreenivasulu, N.; Wobus, U. Seed-development programs: A systems biology-based comparison between dicots and monocots. Annu. Rev. Plant Biol. 2013, 64, 189–217. [Google Scholar] [CrossRef] [PubMed]
- Khan, K.A.; Ghramh, H.A. Pollen source preferences and pollination efficacy of honey bee, Apis mellifera (Apidae: Hymenoptera) on Brassica napus crop. J. King Saud. Univ. Sci. 2021, 33, 101487. [Google Scholar] [CrossRef]
- She, W.J.; Baroux, C. Chromatin dynamics in pollen mother cells underpin a common scenario at the somatic-to-reproductive fate transition of both the male and female lineages in Arabidopsis. Front. Plant Sci. 2015, 6, 139417. [Google Scholar] [CrossRef] [PubMed]
- Chalhoub, B.; Denoeud, F.; Liu, S.; Parkin, I.A.; Tang, H.; Wang, X.; Chiquet, J.; Belcram, H.; Tong, C.; Samans, B.; et al. Plant genetics. Early allopolyploid evolution in the post-Neolithic Brassica napus oilseed genome. Science 2014, 345, 950–953. [Google Scholar] [CrossRef] [PubMed]
- Hégarat, N.; Crncec, A.; Rodriguez, M.; Iturra, F.E.; Gu, Y.; Busby, O.; Lang, P.F.; Barr, A.R.; Bakal, C.; Kanemaki, M.T.; et al. Cyclin A triggers Mitosis either via the Greatwall kinase pathway or Cyclin B. Embo J. 2020, 39, e104419. [Google Scholar] [CrossRef] [PubMed]
- Mizukami, Y. A matter of size: Developmental control of organ size in plants. Curr. Opin. Plant Biol. 2001, 4, 533–539. [Google Scholar] [CrossRef] [PubMed]
- Nurse, P. Genetic control of cell size at cell division in yeast. Nature 1975, 256, 547–551. [Google Scholar] [CrossRef] [PubMed]
- Wood, E.; Nurse, P. Sizing up to divide: Mitotic cell-size control in fission yeast. Annu. Rev. Cell Dev. Biol. 2015, 31, 11–29. [Google Scholar] [CrossRef]
- D’Ario, M.; Sablowski, R. Cell Size Control in Plants. Annu. Rev. Genet. 2019, 53, 45–65. [Google Scholar] [CrossRef]
- Weimer, A.K.; Nowack, M.K.; Bouyer, D.; Zhao, X.; Harashima, H.; Naseer, S.; De Winter, F.; Dissmeyer, N.; Geldner, N.; Schnittger, A. Retinoblastoma related1 regulates asymmetric cell divisions in Arabidopsis. Plant Cell 2012, 24, 4083–4095. [Google Scholar] [CrossRef]
- Guo, J.; Wang, F.; Song, J.; Sun, W.; Zhang, X.S. The expression of Orysa;CycB1;1 is essential for endosperm formation and causes embryo enlargement in rice. Planta 2010, 231, 293–303. [Google Scholar] [CrossRef] [PubMed]
- Qiong, Y.; Hong, Y.U.; Qi, L.I. Genome-Wide Analysis of the Cyclin-Dependent Kinases(CDK) and Cyclin Family in Molluscs. J. Ocean. Univ. China 2021, 20, 1469–1482. [Google Scholar]
- Nguyen, T.B.; Manova, K.; Capodieci, P.; Lindon, C.; Bottega, S.; Wang, X.Y.; Refik-Rogers, J.; Pines, J.; Wolgemuth, D.J.; Koff, A. Characterization and expression of mammalian cyclin b3, a prepachytene meiotic cyclin. J. Biol. Chem. 2002, 277, 41960–41969. [Google Scholar] [CrossRef] [PubMed]
- van der Voet, M.; Lorson, M.A.; Srinivasan, D.G.; Bennett, K.L.; van den Heuvel, S.C. elegans mitotic cyclins have distinct as well as overlapping functions in chromosome segregation. Cell Cycle 2009, 8, 4091–4102. [Google Scholar] [CrossRef] [PubMed]
- Miles, D.C.; van den Bergen, J.A.; Sinclair, A.H.; Western, P.S. Regulation of the female mouse germ cell cycle during entry into meiosis. Cell Cycle 2010, 9, 408–418. [Google Scholar] [CrossRef] [PubMed]
- Qi, F.F.; Zhang, F.X. Cell Cycle Regulation in the Plant Response to Stress. Front. Plant Sci. 2020, 10, 498388. [Google Scholar] [CrossRef] [PubMed]
- Todaka, D.; Zhao, Y.; Yoshida, T.; Kudo, M.; Kidokoro, S.; Mizoi, J.; Kodaira, K.S.; Takebayashi, Y.; Kojima, M.; Sakakibara, H.; et al. Temporal and spatial changes in gene expression, metabolite accumulation and phytohormone content in rice seedlings grown under drought stress conditions. Plant J. 2017, 90, 61–78. [Google Scholar] [CrossRef] [PubMed]
- Zhao, X.; Zheng, Z.; Shang, Z.; Wang, J.; Cheng, R.; Qian, J. Climatic information recorded in stable carbon isotopes in tree rings of Cryptomeria fortunei, Tianmu Mountain, China. Dendrochronologia 2014, 32, 256–265. [Google Scholar] [CrossRef]
- West, G.; Inzé, D.; Beemster, G.T.S. Cell Cycle Modulation in the Response of the Primary Root of Arabidopsis to Salt Stress. Plant Physiol. 2004, 135, 1050–1058. [Google Scholar] [CrossRef]
- Ma, Q.; Dai, X.; Xu, Y.; Guo, J.; Liu, Y.; Chen, N.; Xiao, J.; Zhang, D.; Xu, Z.; Zhang, X.; et al. Enhanced Tolerance to Chilling Stress in OsMYB3R-2 Transgenic Rice Is Mediated by Alteration in Cell Cycle and Ectopic Expression of Stress Genes. Plant Physiol. 2009, 150, 244–256. [Google Scholar] [CrossRef]
- Altschul, S.F.; Gish, W.; Miller, W.; Myers, E.W.; Lipman, D.J. Basic local alignment search tool. J. Mol. Biol. 1990, 215, 403–410. [Google Scholar] [CrossRef] [PubMed]
- Altschul, S.F.; Madden, T.L.; Schäffer, A.A.; Zhang, J.; Zhang, Z.; Miller, W.; Lipman, D.J. Gapped BLAST and PSI-BLAST: A new generation of protein database search programs. Nucleic Acids Res. 1997, 25, 3389–3402. [Google Scholar] [CrossRef] [PubMed]
- Gasteiger, E.; Gattiker, A.; Hoogland, C.; Ivanyi, I.; Appel, R.D.; Bairoch, A. ExPASy: The proteomics server for in-depth protein knowledge and analysis. Nucleic Acids Res. 2003, 31, 3784–3788. [Google Scholar] [CrossRef] [PubMed]
- Krogh, A.; Larsson, B.; von Heijne, G.; Sonnhammer, E.L. Predicting transmembrane protein topology with a hidden Markov model: Application to complete genomes. J. Mol. Biol. 2001, 305, 567–580. [Google Scholar] [CrossRef] [PubMed]
- Almagro Armenteros, J.J.; Tsirigos, K.D.; Sønderby, C.K.; Petersen, T.N.; Winther, O.; Brunak, S.; von Heijne, G.; Nielsen, H. SignalP 5.0 improves signal peptide predictions using deep neural networks. Nat. Biotechnol. 2019, 37, 420–423. [Google Scholar] [CrossRef] [PubMed]
- Chou, K.C.; Shen, H.B. Plant-mPLoc: A top-down strategy to augment the power for predicting plant protein subcellular localization. PLoS ONE 2010, 5, e11335. [Google Scholar] [CrossRef] [PubMed]
- Edgar, R.C. MUSCLE: Multiple sequence alignment with high accuracy and high throughput. Nucleic Acids Res. 2004, 32, 1792–1797. [Google Scholar] [CrossRef] [PubMed]
- Tamura, K.; Stecher, G.; Kumar, S. MEGA11: Molecular Evolutionary Genetics Analysis Version 11. Mol. Biol. Evol. 2021, 38, 3022–3027. [Google Scholar] [CrossRef] [PubMed]
- Wang, Y.; Tang, H.; Debarry, J.D.; Tan, X.; Li, J.; Wang, X.; Lee, T.H.; Jin, H.; Marler, B.; Guo, H.; et al. MCScanX: A toolkit for detection and evolutionary analysis of gene synteny and collinearity. Nucleic Acids Res. 2012, 40, e49. [Google Scholar] [CrossRef]
- Chen, C.; Chen, H.; Zhang, Y.; Thomas, H.R.; Frank, M.H.; He, Y.; Xia, R. TBtools: An Integrative Toolkit Developed for Interactive Analyses of Big Biological Data. Mol. Plant 2020, 13, 1194–1202. [Google Scholar] [CrossRef]
- Hu, B.; Jin, J.; Guo, A.Y.; Zhang, H.; Luo, J.; Gao, G. GSDS 2.0: An upgraded gene feature visualization server. Bioinformatics 2015, 31, 1296–1297. [Google Scholar] [CrossRef] [PubMed]
- Bailey, T.L.; Williams, N.; Misleh, C.; Li, W.W. MEME: Discovering and analyzing DNA and protein sequence motifs. Nucleic Acids Res. 2006, 34, W369–W373. [Google Scholar] [CrossRef] [PubMed]
- Lescot, M.; Déhais, P.; Thijs, G.; Marchal, K.; Moreau, Y.; Van de Peer, Y.; Rouzé, P.; Rombauts, S. PlantCARE, a database of plant cis-acting regulatory elements and a portal to tools for in silico analysis of promoter sequences. Nucleic Acids Res. 2002, 30, 325–327. [Google Scholar] [CrossRef] [PubMed]
- Szklarczyk, D.; Kirsch, R.; Koutrouli, M.; Nastou, K.; Mehryary, F.; Hachilif, R.; Gable, A.L.; Fang, T.; Doncheva, N.T.; Pyysalo, S.; et al. The STRING database in 2023: Protein-protein association networks and functional enrichment analyses for any sequenced genome of interest. Nucleic Acids Res. 2023, 51, D638–D646. [Google Scholar] [CrossRef] [PubMed]
- Chin, C.H.; Chen, S.H.; Wu, H.H.; Ho, C.W.; Ko, M.T.; Lin, C.Y. cytoHubba: Identifying hub objects and sub-networks from complex interactome. BMC Syst. Biol. 2014, 8 (Suppl. 4), S11. [Google Scholar] [CrossRef] [PubMed]
- Shannon, P.; Markiel, A.; Ozier, O.; Baliga, N.S.; Wang, J.T.; Ramage, D.; Amin, N.; Schwikowski, B.; Ideker, T. Cytoscape: A software environment for integrated models of biomolecular interaction networks. Genome Res. 2003, 13, 2498–2504. [Google Scholar] [CrossRef] [PubMed]
- Chao, H.; Li, T.; Luo, C.; Huang, H.; Ruan, Y.; Li, X.; Niu, Y.; Fan, Y.; Sun, W.; Zhang, K.; et al. BrassicaEDB: A Gene Expression Database for Brassica Crops. Int. J. Mol. Sci. 2020, 21, 5831. [Google Scholar] [CrossRef] [PubMed]
- Porebski, S.; Bailey, L.G.; Baum, B.R. Modification of a CTAB DNA extraction protocol for plants containing high polysaccharide and polyphenol components. Plant Mol. Biol. Rep. 1997, 15, 8–15. [Google Scholar] [CrossRef]
- Bustin, S.A.; Benes, V.; Garson, J.A.; Hellemans, J.; Huggett, J.; Kubista, M.; Mueller, R.; Nolan, T.; Pfaffl, M.W.; Shipley, G.L.; et al. The MIQE guidelines: Minimum information for publication of quantitative. Clin. Chem. 2009, 55, 611–622. [Google Scholar] [CrossRef]







| Gene Name | Homologs in Arabidopsis | Amino Acid | Molecular Weight | Isoelectric Point | Average of Hydropathicity | mPLoc |
|---|---|---|---|---|---|---|
| BnaCYCB1;1a | AT4G37490 | 428 | 48,536.74 | 8.45 | −0.404 | Nucleus |
| BnaCYCB1;1b | 419 | 47,489.63 | 6.85 | −0.356 | Nucleus | |
| BnaCYCB1;2a | AT5G06150 | 433 | 48,504.42 | 9.36 | −0.300 | Nucleus |
| BnaCYCB1;2b | 681 | 76,106.19 | 9.10 | −0.280 | Nucleus | |
| BnaCYCB1;2c | 428 | 48,184.08 | 9.32 | −0.321 | Nucleus | |
| BnaCYCB1;3a | AT3G11520 | 394 | 44,243.95 | 8.11 | −0.204 | Nucleus |
| BnaCYCB1;3b | 207 | 23,634.39 | 5.49 | 0.130 | Nucleus | |
| BnaCYCB2;1a | AT2G17620 | 419 | 48,148.57 | 5.31 | −0.297 | Nucleus |
| BnaCYCB2;1b | 409 | 46,916.94 | 4.99 | −0.229 | Nucleus | |
| BnaCYCB2;1c | 418 | 47,976.40 | 5.53 | −0.315 | Nucleus | |
| BnaCYCB2;1d | 407 | 46,458.54 | 5.22 | −0.226 | Nucleus | |
| BnaCYCB2;2a | AT4G35620 | 406 | 46,807.49 | 4.81 | −0.333 | Nucleus |
| BnaCYCB2;2b | 401 | 46,228.81 | 4.86 | −0.346 | Nucleus | |
| BnaCYCB2;3a | AT1G20610 | 410 | 46,983.71 | 5.24 | −0.345 | Nucleus |
| BnaCYCB2;3b | 410 | 46,687.53 | 5.15 | −0.367 | Nucleus | |
| BnaCYCB2;3c | 232 | 26,544.13 | 9.11 | 0.016 | Nucleus | |
| BnaCYCB2;3d | 408 | 46,435.24 | 5.31 | −0.354 | Nucleus | |
| BnaCYCB2;4a | AT1G76310 | 413 | 47,568.57 | 5.40 | −0.397 | Nucleus |
| BnaCYCB2;4b | 431 | 49,164.17 | 5.06 | −0.413 | Nucleus | |
| BnaCYCB2;4c | 408 | 46,918.93 | 5.38 | −0.317 | Nucleus | |
| BnaCYCB2;4d | 438 | 50,147.33 | 5.14 | −0.410 | Nucleus | |
| BnaCYCB3;1a | AT1G16330 | 609 | 68,343.75 | 9.81 | −0.446 | Nucleus |
| BnaCYCB3;1b | 204 | 23,927.39 | 9.50 | −0.113 | Nucleus | |
| BnaCYCB3;1c | 584 | 65,353.07 | 9.84 | −0.528 | Nucleus | |
| BnaCYCB3;1d | 588 | 66,241.50 | 9.86 | −0.469 | Nucleus |
| Accession | Total | CYCB1;1 | CYCB1;2 | CYCB1;3 | CYCB1;4 | CYCB1;5 | CYCB2;1 | CYCB2;2 | CYCB2;3 | CYCB2;4 | CYCB3;1 |
|---|---|---|---|---|---|---|---|---|---|---|---|
| Dar | 25 | 2 | 3 | 2 | 0 | 0 | 4 | 2 | 4 | 4 | 4 |
| Express617 | 27 | 2 | 3 | 3 | 4 | 2 | 4 | 5 | 4 | 0 | 0 |
| Gangan | 25 | 1 | 4 | 2 | 4 | 2 | 5 | 2 | 5 | 0 | 0 |
| Ningyou | 50 | 8 | 10 | 4 | 4 | 4 | 4 | 7 | 9 | 0 | 0 |
| NO.2127 | 30 | 1 | 4 | 3 | 4 | 3 | 4 | 7 | 4 | 0 | 0 |
| Quinta | 24 | 0 | 4 | 2 | 4 | 2 | 4 | 4 | 4 | 0 | 0 |
| Shengli | 24 | 1 | 3 | 3 | 3 | 2 | 4 | 4 | 4 | 0 | 0 |
| Tapidor | 27 | 3 | 1 | 3 | 4 | 3 | 4 | 5 | 4 | 0 | 0 |
| Westar | 25 | 1 | 3 | 3 | 4 | 2 | 4 | 4 | 4 | 0 | 0 |
| Zheyou | 22 | 0 | 2 | 3 | 4 | 2 | 4 | 4 | 3 | 0 | 0 |
| ZS11 | 20 | 0 | 3 | 3 | 0 | 0 | 4 | 2 | 4 | 0 | 4 |
| Species | Name | Ka | Ks | Ka/Ks |
|---|---|---|---|---|
| BnaCYCB1;1a | 0.0840 | 0.4688 | 0.1791 | |
| BnaCYCB1;1b | 0.0823 | 0.4923 | 0.1672 | |
| BnaCYCB1;2a | 0.0826 | 0.7738 | 0.1067 | |
| BnaCYCB1;2b | 0.0756 | 0.9037 | 0.0837 | |
| BnaCYCB1;2c | 0.0801 | 0.7714 | 0.1038 | |
| BnaCYCB1;3a | 0.1018 | 0.6143 | 0.1658 | |
| BnaCYCB1;3b | 0.1527 | 0.7007 | 0.2179 | |
| BnaCYCB2;1a | 0.0733 | 0.4211 | 0.1741 | |
| BnaCYCB2;1b | 0.0886 | 0.4631 | 0.1912 | |
| BnaCYCB2;1c | 0.0660 | 0.4304 | 0.1534 | |
| BnaCYCB2;1d | 0.0872 | 0.4414 | 0.1975 | |
| Brassica napus | BnaCYCB2;2a | 0.0607 | 0.3799 | 0.1598 |
| BnaCYCB2;2b | 0.0589 | 0.4353 | 0.1354 | |
| BnaCYCB2;3a | 0.1112 | 0.4006 | 0.2775 | |
| BnaCYCB2;3b | 0.0774 | 0.4841 | 0.1599 | |
| BnaCYCB2;3c | 0.0427 | 0.4475 | 0.0955 | |
| BnaCYCB2;3d | 0.0781 | 0.4388 | 0.1779 | |
| BnaCYCB2;4a | 0.0672 | 0.3856 | 0.1743 | |
| BnaCYCB2;4b | 0.0686 | 0.4981 | 0.1377 | |
| BnaCYCB2;4c | 0.0761 | 0.4487 | 0.1695 | |
| BnaCYCB2;4d | 0.0670 | 0.4529 | 0.1479 | |
| BnaCYCB3;1a | 0.1117 | 0.4301 | 0.2596 | |
| BnaCYCB3;1b | 0.0402 | 0.6506 | 0.0618 | |
| BnaCYCB3;1c | 0.0920 | 0.4055 | 0.2269 | |
| BnaCYCB3;1d | 0.1025 | 0.4343 | 0.2360 | |
| BraCYCB1;1a | 0.2335 | 0.7303 | 0.3197 | |
| BraCYCB1;1b | 0.2386 | 0.7516 | 0.3174 | |
| BraCYCB1;1c | 0.0806 | 0.4659 | 0.1731 | |
| BraCYCB1;2a | 0.0749 | 0.7706 | 0.0973 | |
| BraCYCB1;2b | 0.0715 | 0.7975 | 0.0897 | |
| BraCYCB1;3a | 0.1323 | 0.6803 | 0.1945 | |
| BraCYCB2;1a | 0.0768 | 0.4280 | 0.1793 | |
| Brassica rapa | BraCYCB2;1b | 0.0885 | 0.4104 | 0.2157 |
| BraCYCB2;2a | 0.0631 | 0.3669 | 0.1719 | |
| BraCYCB2;3a | 0.1142 | 0.3730 | 0.3063 | |
| BraCYCB2;3b | 0.0774 | 0.4846 | 0.1598 | |
| BraCYCB2;4a | 0.1031 | 0.4352 | 0.2369 | |
| BraCYCB2;4b | 0.0660 | 0.4687 | 0.1408 | |
| BraCYCB3;1a | 0.1078 | 0.4193 | 0.2572 | |
| BraCYCB3;1b | 0.1095 | 0.4630 | 0.2366 | |
| BolCYCB1;1a | 0.1099 | 0.4416 | 0.2489 | |
| BolCYCB1;3a | 0.0747 | 0.8366 | 0.0893 | |
| BolCYCB1;2a | 0.0883 | 0.7987 | 0.1106 | |
| BolCYCB1;2b | 0.1101 | 0.6067 | 0.1815 | |
| BolCYCB2;1a | 0.0660 | 0.4304 | 0.1534 | |
| BolCYCB3;1a | 0.0860 | 0.4484 | 0.1918 | |
| Brassica oleracea | BolCYCB2;3a | 0.0584 | 0.4331 | 0.1349 |
| BolCYCB2;4a | 0.0433 | 0.4574 | 0.0948 | |
| BolCYCB2;4b | 0.0782 | 0.4567 | 0.1711 | |
| BolCYCB2;2a | 0.0737 | 0.4563 | 0.1615 | |
| BolCYCB3;1b | 0.0670 | 0.4407 | 0.1519 | |
| BolCYCB2;3b | 0.0913 | 0.4115 | 0.2220 | |
| BolCYCB2;1b | 0.1083 | 0.4242 | 0.2552 |
Disclaimer/Publisher’s Note: The statements, opinions and data contained in all publications are solely those of the individual author(s) and contributor(s) and not of MDPI and/or the editor(s). MDPI and/or the editor(s) disclaim responsibility for any injury to people or property resulting from any ideas, methods, instructions or products referred to in the content. |
© 2024 by the authors. Licensee MDPI, Basel, Switzerland. This article is an open access article distributed under the terms and conditions of the Creative Commons Attribution (CC BY) license (https://creativecommons.org/licenses/by/4.0/).
Share and Cite
Li, M.; Zhang, M.; Meng, B.; Miao, L.; Fan, Y. Genome-Wide Identification and Evolutionary and Expression Analyses of the Cyclin B Gene Family in Brassica napus. Plants 2024, 13, 1709. https://doi.org/10.3390/plants13121709
Li M, Zhang M, Meng B, Miao L, Fan Y. Genome-Wide Identification and Evolutionary and Expression Analyses of the Cyclin B Gene Family in Brassica napus. Plants. 2024; 13(12):1709. https://doi.org/10.3390/plants13121709
Chicago/Turabian StyleLi, Mingyue, Minghao Zhang, Boyu Meng, Likai Miao, and Yonghai Fan. 2024. "Genome-Wide Identification and Evolutionary and Expression Analyses of the Cyclin B Gene Family in Brassica napus" Plants 13, no. 12: 1709. https://doi.org/10.3390/plants13121709
APA StyleLi, M., Zhang, M., Meng, B., Miao, L., & Fan, Y. (2024). Genome-Wide Identification and Evolutionary and Expression Analyses of the Cyclin B Gene Family in Brassica napus. Plants, 13(12), 1709. https://doi.org/10.3390/plants13121709

