You are currently viewing a new version of our website. To view the old version click .
Plants
  • Article
  • Open Access

10 May 2024

A Genome-Wide Analysis of the BAM Gene Family and Identification of the Cold-Responsive Genes in Pomegranate (Punica granatum L.)

,
,
and
School of Life Science, Huaibei Normal University, Huaibei 235000, China
*
Author to whom correspondence should be addressed.
This article belongs to the Special Issue Growth, Development, and Stress Response of Horticulture Plants

Abstract

Beta-amylases (BAMs, EC 3.2.1.2), belonging to a multigene family, play a pivotal role in starch breakdown and are also involved in hormonal and stress responses, notably to cold stress. Pomegranate trees (Punica granatum L.) are adapted to warm climates and are sensitive to cold temperatures. In this study, we analyzed eight PgBAM genes from the pomegranate genome dataset. These members unevenly distributed across chromosomes and were categorized into four groups based on their orthologous members. The motif composition was highly consistent among most members. In contrast, exon numbers and arrangements were conserved within groups or subgroups, whereas significant diversity was observed between different groups. A syntenic analysis revealed that three PgBAM members (PgBAM1/4/5) showed a total of 11 syntenic relationships with the BAM members from Arabidopsis, kiwifruit, and Chinese white pear, respectively. Promoter binding motif prediction suggested potential roles for PgBAMs’ genes in light, stress, hormones, and development signaling. Gene expression indicated that PgBAM4 was predominantly expressed in leaves, PgBAM7 in flowers, and PgBAM8 in roots and leaves and during fruit ripening, particularly in pericarp development. A transcriptome analysis identified the starch and sucrose metabolism pathway (map00500) as a key factor in the cold stress response of cold-sensitive cultivar ‘Tunisia’ seedlings. PgBAM4 exhibited remarkable expression and was closely associated with the cold-responsive BAM genes, characterized by a closer phylogenetic relationship, conserved catalytic residues, and similar secondary and tertiary structures. Moreover, the differences in soluble sugar levels and PgBAM4 expression were closely associated with the varying cold stress resistance observed between ‘Tunisia’ and ‘Sanbai’ seedlings. Furthermore, yeast one-hybrid assays confirmed that PgCBF7, a critical transcription factor for enhancing freezing tolerance, binds to the promoter region of PgBAM4. Our findings provide a systematic overview of the PgBAM gene family and shed new light on the regulatory mechanisms underlying cold stress tolerance in pomegranate.

1. Introduction

Starch, a complex glucose polymer, is a primary product of photosynthesis carbon assimilation, synthesized in the chloroplast during daylight. Starch metabolism plays multiple roles in the growth and development of sink organs, as well as in mitigating the effects of abiotic stress [1]. The starch metabolism can be functionally classified into synthetic and degradative reactions, which are catalyzed by a variety of enzymes. β-Amylases (E.C. 3.2.1.2, BAMs) are vital enzymes that facilitate the degradation of starch into maltose and are involved in controlling plant growth, development, and response to abiotic stress [2,3].
BAMs belong to a multigene family, but not all members are active enzymes [4]. In Arabidopsis thaliana, the nine BAM family members can be categorized into two groups based on their enzymatic activity. AtBAM1-3 and AtBAM5-6 are enzymatically active, with four members (AtBAM1-3 and AtBAM6) specifically functioning in chloroplasts, only AtBAM5 being exclusively cytosolic [5]. AtBAM1 and AtBAM3 exhibit cell-type-specific functions. AtBAM3 is responsible for the primary BAM activity in leaf mesophyll starch metabolism, and the downregulation of AtBAM3 results in a starch-excess phenotype [6]. Under cold stress, AtBAM3 (AtBMY8) is specifically induced, and its knockdown leads to decreased levels of maltose, glucose, fructose, and sucrose, increasing the sensitivity of the photosynthetic electron transport chain to freezing stress [7]. Comparatively, AtBAM1 is highly expressed in guard cells and plays a significant role in rapid breakdown of guard cell starch to facilitate stomata opening [8]. During osmotic stress, AtBAM1 is activated and contributes to the degradation of starch, which in turn leads to the accumulation of sugar and proline [3]. AtBAM5 may participate in the degradation of starch released from the plastids of the phloem sieve elements [4]. The function of AtBAM2 and AtBAM6 in starch degradation remains unknown [5]. The other four members, AtBAM4 and AtBAM7-9, are catalytically inactive. Despite its lack of enzymatic activity, AtBAM4 is crucial for the regulation of leaf starch degradation. Mutants deficient in AtBAM4 show a starch-excess phenotype [4]. AtBAM9 shares a close phylogenetic relationship with AtBAM4; however, its sequence exhibits a higher degree of conservation among diverse plant species. This conservation pattern suggests that AtBAM9 may function as an inducible regulator of starch degradation, modulated by circadian rhythms and responsive to environmental stimulates [9]. Both AtBAM7 and AtBAM8 are nucleus-localized transcription factors that contain a BRASSINAZOLE-RESISTANT1 (BZR1)-type DNA binding domain, influencing shoot growth and development via interactions with the brassinosteroid signaling pathway [5]. Thus, the BAM gene family members exhibit functional complexity.
To date, genome-wide analyses have identified a varying number of BAM genes across different plant species: six in grapevine (Vitis vinifera) [10], seven in Atemoya (Annona atemoya) [11], eight in trifoliate orange (Poncirus trifoliata) [12], nine in jujube (Ziziphus jujuba) [13], ten each in cassava (Manihot esculenta) [14] and rice [15], sixteen in banana (Musa acuminata) [16] and kiwifruit (Actinidia arguta) [17], seventeen in Chinese white pear (Pyrus bretschneideri) [18], twenty-one in apple (Malus domestica) [19] and white clover (Trifolium repens) [20], and twenty-seven in upland cotton (Gossypium hirsutum) [21]. Despite this, comprehensive information regarding the BAM gene family in pomegranate (Punica granatum) remains limited.
Pomegranate (Punica granatum L.), an ancient perennial species indigenous to Central Asia, is commercially cultivated across over 30 countries, including India, Iran, Spain, China, and the United States. With a history of cultivation exceeding 2000 years, China is recognized as one of the leading global producers of pomegranates [22]. Pomegranate trees thrive in warm climates and have a low tolerance for cold temperatures, leading to their predominant cultivation in tropical and subtropical regions [23]. Cold snaps during winter and late spring are prone to inducing freezing damage in pomegranate trees, which can significantly impair fruit yield and quality, consequently diminishing market availability. Consequently, temperature has emerged as a pivotal factor limiting the expansion of the pomegranate industry. Notably, the soft-seeded cultivar ‘Tunisia’ is the most widely planted in China, favored for its excellent taste, soft and edible kernel, and high nutritional value. However, it displays a heightened vulnerability to cold stress [24]. Cold temperatures below 3 °C can inflict damage on buds and new shoots, while temperatures descending below 10 °C hinder plant growth and development [24]. To date, several genes associated with cold stress tolerance in pomegranates have been characterized, including PgICE1, PgCBF3, and PgCBF7 [25]. An RNA-seq analysis has uncovered that pathways related to starch and sucrose metabolism are significantly enriched in the response to cold and freezing stress of ‘Tunisia’ [24]. BAMs, known for their role in breaking down starch into soluble sugars, are integral to the accumulation of these sugars in response to cold stress. These soluble sugars are then translocated from the chloroplasts to the cytoplasm, where they engage in the energy metabolism pathway, bolstering the plant’s defense against cold-induced damage [26]. However, the precise members of the BAM family and their specific contributions to the pomegranate’s cold stress response have yet to be elucidated.
In this study, we analyzed eight PgBAM members at a genome-wide scale in pomegranate. In the analysis of phylogenetic relationships, gene structures, and conserved motifs among the eight PgBAMs and BAM members from seven other species, we observed a higher degree of conservation with the same group or subgroup. Furthermore, the syntenic analysis, combined with promoter prediction and expression pattern examination, revealed that PgBAM4, an ortholog of AtBAM3, is highly expressed in leaves and responds to cold stress, potentially regulated by PgCBF7. These findings advance our understanding of the potential roles of the PgBAM gene family members in pomegranate, particularly in their response to cold stress.

2. Results

2.1. Identification of the BAM Gene Family Members in Pomegranate

To identify members of the BAM gene family, BLASTP comparison and HMM searches were performed against the pomegranate database. After eliminating redundancy and confirming conserved domains, eight PgBAM members were identified. According to their chromosomal location order, these PgBAM members were named PgBAM1PgBAM8 (Figure 1A). Five of these genes were mapped to chromosome 04. No gene duplication events were detected within the pomegranate BAM gene family (Figure 1A). All members possessed a glycosyl hydrolase family 14 domain (397–426 aa), with PgBAM1 and PgBAM3 additionally containing an N-terminal BES1 domain (Figure 1B). A total of 91 BAM genes collected from pomegranate and seven other species were classified into four groups (Figure 1C; Table S1). Group III and IV, in particular, could be further divided into two subgroups each. Group II was the largest, comprising 35 members, followed by 18 in IV-a, 12 in III-a, 11 in group I, 8 in III-b, and 7 in IV-b. In pomegranate, three PgBAM members were categorized in group II, while group IV also contained three members. In contrast, group I and group III each contained a single PgBAM member (Figure 1C).
Figure 1. Chromosomal localization, conserved domain of PgBAM genes, and phylogenetic relationship among BAM members from pomegranate and seven other species. (A) Chromosomal localization and syntenic relationships of PgBAM genes in pomegranate. Gray lines mean homologous gene pairs. (B) Conserved domain identification of eight PgBAM members. (C) Phylogenetic analysis of BAMs from eight species. Red and green dots highlight pomegranate PgBAM and Arabidopsis AtBAM members. Phylogenetic tree was generated by NJ method and 1000 bootstrap replications using MEGA X. Arcs marked with cyan, blue, purple, and orange indicate different groups, respectively. Species names are abbreviated as follows: At, Arabidopsis thaliana; Os, Oryza sativa; Pg, Punica granatum; Ac, Actinidia chinensis; Pbr, Pyrus bretschneideri; Pp, Prunus persica; Rc, Rosa chinensis; and Fv, Fragaria vesca.
A physicochemical analysis and subcellular localization predictions indicated that 94.4% (17 members) of subgroup IV-a were likely to be localized in the nucleus (Table S3). These proteins exhibited a longer average length (673.7 aa) and a higher molecular weight (MW, 71.1 kDa) compared to the BAM proteins from other groups or subgroups. Moreover, approximately 68.6% of the members in group II were predicted to primarily function in the chloroplast. All the members of group I and IV and subgroup III-a were acidic. Likewise, in pomegranate, PgBAM1 and PgBAM3, which both contain the BES1 domain (Figure 1B), were also predicted to be nuclear-localized (Table 1). These proteins had a longer average length and higher MW than the other six PgBAM proteins. The remaining six PgBAM members showed less variation in protein length (528–573 aa) and MW (58.6–63.5 kDa) but exhibited a broader range of theoretical isoelectric points (pI, 5.33–8.84) and diverse subcellular localizations, suggesting their involvement in a variety of cellular functions.
Table 1. Molecular characteristics and prediction of subcellular localization of PgBAM members.

2.2. Conserved Motif and Gene Structure Analysis of BAM Gene Family in Pomegranate, Arabidopsis, and Another Six Species

A total of eighteen conserved motifs were identified across 91 BAM members using MEME webtools (Figure 2). The sequences and lengths of 18 motifs are listed in Table S4. The majority of motifs exhibited consistent composition and arrangement across different groups, which may reflect the conserved domains within the BAM family. Notably, motifs 12, 16, 1, 3, 9, 6, 4, 11, 5, 2, 13, 8, and 7 demonstrated a widespread presence and may be correlated with conserved functional domains (Figure 2). Furthermore, certain motifs were specifically observed in particular groups or subgroups. For example, motif 10 was predominantly found in IV-a, potentially linking to the distribution of the BZR1/BES1 domain. Motif 14 was frequently detected in group I and IV-b, as well as in 22 members of group II and 9 members of IV-a. Motif 15 was ubiquitously presented in groups I, IV-a, and IV-b, while motif 17 was exclusively identified in III-a, and motif 18 was specifically localized in group I. These motifs are potentially associated with group- or subgroup-specific functional divergence.
Figure 2. Composition and distribution of conserved motifs of BAM members. Eighteen motifs marked with different colors were identified using MEME web server. Members of pomegranate PgBAM and Arabidopsis AtBAM are highlighted in red and green, respectively.
In contrast to the conservation motifs observed among the four groups (Figure 2), significant variations in the number and composition of exons were noted among different groups or subgroups (Figure 3). The details of the exon lengths and arrangements for the 91 BAM members are presented in Table S5. For instance, in group II, 28 BAM members (80.0%) typically contained four exons. In subgroup III-a, 11 BAM genes (91.7%) possessed three exons, while subgroup III-b members (7, 87.5%) predominantly had at least nine exons. Group I included 11 genes with six to eight exons, and in group IV, 21 members (84.0%) had eight to ten exons. Furthermore, within the same group or subgroup, certain exons displayed consistent or similar lengths (Figure 3). In the majority of group I genes, five exons with lengths of 398 (or 401), 164, 263, 209, and 239 nucleotides (nt) were conserved and arranged in the same order. In group II, three exons with lengths of 210, 110 (or 116), and 791 (or 785, 788, 794, 800, 803, 806, 809, 812) nt were frequently observed. Subgroup III-a showed the conservation of exons with lengths of 224 (or 227), 482, and 881 (or 884, 878, 896, 863) nt, while subgroup III-b was characterized by exons of lengths 128, 249 (or 246), 220, 77 (or 74), 159 (or 165), 253, and 69 nt. In group IV, highly conserved exons with lengths of 77 (or 74, 80), 203, 194, 164, 260, 218 (or 212, 200, 209, 224), and 219 nt were arranged in a consistent order. Therefore, the gene structure exhibits distinct features across various groups and subgroups.
Figure 3. Exon organization of 91 BAM members from eight species. Exons and untranslated regions (UTRs) are marked with dark and green rectangles, respectively. Core exons shared within corresponding phylogenetic groups or subgroups are indicated by cyan, blue, purple, and orange rectangles. Numerical labels on exon rectangles correspond to exon lengths. Red and green highlight the members of pomegranate PgBAM and Arabidopsis AtBAM, respectively. All members were classified into four groups according to phylogenetic relationship.

2.3. BAM Members’ Collinear Relationship and Protein Similarity Analysis

To evaluate the homologous evolutionary relationships among BAM members of pomegranate, Arabidopsis, kiwifruit, and Chinese white pear, a synteny map was generated (Figure 4). In total, 11 orthologous gene pairs were identified between pomegranate and the three other examined species (Figure 4A). Specifically, PgBAM4 had five orthologous gene pairs, while PgBAM1 and PgBAM5 each had three, which is consistent with their phylogenetic relationship (Figure 1). Moreover, these orthologous gene pairs displayed a high degree of sequence similarities (Figure 4B). For example, the orthologous genes were quite similar to PgBAM4, with protein similarities ranging from 74.0% (AtBAM3) to 83.2% (AcBAM8). These results imply that PgBAM4 may share similar gene functions with its orthologous genes.
Figure 4. The syntenic relationship and sequence similarity of BAM members in pomegranate and three other species. (A) The syntenic analysis of PgBAMs with Arabidopsis, kiwifruit, and Chinese white pear. Gray lines represent homologous gene pairs, and colored curves illustrate the syntenic relationships between BAM members across species. (B) The protein sequence similarity among 14 BAM members. The larger number and the deeper red color in the circle indicate the higher similarity degree between the two sequences. The eleven bold circles highlight the sequence similarity of 11 homologous gene pairs.

2.4. Analysis of cis-Acting Elements in the Promoters of Eight PgBAM Genes

Cis-acting elements, which are specific motifs located within the gene promoter region, play a crucial role in determining the initiation and level of gene expression. The promoters of eight PgBAM genes were extracted and analyzed to predict cis-acting elements using PlantCARE (Figure 5). A total of 394 elements were categorized into five main categories: light-responsive elements (98), stress-responsive elements (99), hormone-induced elements (124), development-related elements (22), and transcription factor binding elements (19). The hormone-responsive elements constituted the largest group, including 48 abscisic acid (ABA)-responsive elements (ABRE, ABRE3a, and ABRE4) discovered in the promoter regions of all PgBAM members. It was followed by 38 jasmonate-responsive elements (CGTCA-motif and TGACG-motif), 11 auxin-responsive elements (AuxRR-core and TGA-element), 10 salicylic acid (SA)-responsive elements (TCA-element), 9 ethylene-responsive elements (ERE), and 8 gibberellic acid (GA)-responsive elements (GARE-motif and P-box). The upstream regions of PgBAM also contained various stress-responsive elements, including drought-response elements (MBS and MYC), stress response element (STRE), low-temperature response elements (LTR), anaerobic induction (ARE and GC-motif), wounding responsiveness (WRE3 and WUN-motif), and dehydration-responsive elements (DRE). Multiple light-responsive elements were also predicted in the promoter region of PgBAM, indicating the essential role of light in regulating PgBAM transcription. In contrast, only 5.6% of the development-related elements were detected. Moreover, several transcription factor binding elements were identified, such as MYB, Myb-binding site, MYB-like sequence, and W box, which potentially participate in the regulation of PgBAM expression.
Figure 5. The analysis of the putative cis-acting elements in the promoter region of eight PgBAM genes. The 2000 nt was extracted for the cis-acting element analysis using the PlantCARE website.

2.5. Expression Characteristic of PgBAM Family Genes in Different Plant Organs and Tissues

Based on the published RNA-seq data [27], we investigate the gene expression pattern of PgBAM members in different organs and tissues (Figure 6). PgBAM1 exhibited relatively consistent expression across the root, flower, and leaf, and during the development of the outer seed coat and pericarp. In contrast, PgBAM4 showed a higher level of expression specifically in the leaf when compared to other organs or tissues. PgBAM5 and PgBAM7 showed similar expression patterns during the development of the inner seed coat, while PgBAM7 may also potentially play a role in the development of the outer seed coat and pericarp at 140 days. Notably, PgBAM7 was predominantly expressed in the flower. On the other hand, PgBAM8 showed high expression levels across all samples. For instance, its expression in the root and leaf was 11.3- and 3.1-fold higher than the average expression of PgBAM1/4/5/, respectively. During fruit ripening, the expressions of PgBAM8 steadily increased within development of the inner seed coat and pericarp, particularly in the pericarp, where it was upregulated by 1.43- and 4.38-fold at 95 and 140 days, respectively, compared to its expression level at 50 days. However, PgBAM2/3/6 in these detected samples, as well as PgBAM4 during fruit ripening, were either not expressed or expressed at trace levels.
Figure 6. Expression characteristic of the PgBAM genes in different organs and tissues of pomegranate. The expression levels were detected in the root, flower, leaf, three development stages of the pericarp, and the inner and outer seed coats (50, 95, and 140 DAF). The expression levels are depicted in various degrees of red based on log2 (TPM + 1). The TPM values are correspondingly marked on each circle.

2.6. Transcriptome Analyses of ‘Tunisia’ Pomegranate for Response to Cold Stress

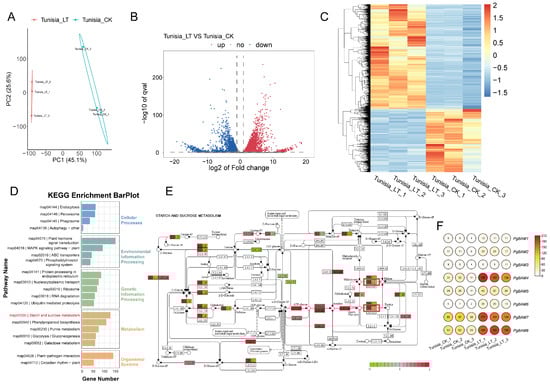
The pomegranate variety ‘Tunisia’, characterized by its soft seeds, is known to be sensitive to cold stress. To investigate the genes’ expression in response to cold stress, an RNA sequencing analysis was performed on seedling leaves treated with a low temperature (LT) (Figure 7). A principal component analysis (PCA) revealed that the six sample libraries segregated into two distinct groups, corresponding to their respective treatments (Figure 7A). Subsequently, a significant number of differentially expressed genes (DEGs) were identified, with 4564 genes upregulated and 2754 genes downregulated (Figure 7B). Consistent with the PCA findings, DEGs displayed comparable expression patterns within their respective treatment groups (Figure 7C). The details of DEGs have been provided in Table S6. Furthermore, based on the KEGG enrichment analysis, the DEGs were classified into five main categories and 20 pathways (Figure 7D). Within these pathways, a total of 127 DEGs were involved in the starch and sucrose metabolism pathway (00500), including five PgBAM members (PgBAM2/4/6/7/8), suggesting their potential roles in starch and sucrose metabolism (Figure 7E). Notably, the expression of PgBAM4 increased by 6.65-fold in response to LT stress (Figure 7F).
Figure 7. The transcriptome analysis of the cold stress response in the ‘Tunisia’ pomegranate. (A) The PCA analysis based on the TPM values of all genes in each sample. (B) The distribution of DEGs from the RNA-seq analysis. The X-axis represents the fold change in gene expression between Tunisia_LT and Tunisia_CK. The Y-axis represents the negative log10 (p value) for differences between the samples. (C) The cluster analysis of DEGs under different treatments. The intensity of the red coloration indicates the degree of gene upregulation; similarly, the intensity of the blue coloration signifies the degree of gene downregulation. Horizontal is the expression level of DEGs, and each column is the sample. (D) KEGG pathways of DEGs in Tunisia_LT versus Tunisia_CK. (E) The KEEG pathway of starch and sucrose metabolism (map00500). (F) The expression of eight PgBAM genes. The expression levels are depicted in various degrees of red based on log2 (TPM + 1). The TPM values are correspondingly marked on each circle. CK and LT denote the seedling leaves subjected to low-temperature treatment for 0 and 12 h, respectively.

2.7. PgBAM4 May Be a Key Candidate for Cold Stress Response

Several genes, classified along with AtBAM3, have been demonstrated or predicted to regulate cold tolerance [26,28,29,30]. A phylogenetic relationship analysis indicated that PgBAM4 shares a close evolutionary relationship with the cold-responsive BAM genes (AaBAM3.1, CsBAM3, PbrBAM3, and AtBAM3) (Figure 8A). Both PgBAM4 and these cold-responsive BAM members exhibited highly conserved amino acid motifs that are crucial for the catalytic activity of β-amylase. These essential motifs include the catalytic residues Glu-186 and Glu-380, as well as the flexible loop and inner loops (Figure 8B) [4]. Additionally, PgBAM4 also shared high sequence similarities (76.0% identity on average) with the cold-responsive BAM genes (Figure 8C). The protein secondary structures, the proportional distribution of each structure, and the tertiary structures of PgBAM4 and these cold-responsive BAM genes were similar, implying that PgBAM4 may contribute to cold tolerance in pomegranate (Figure 8D–F).
Figure 8. The evolutionary and protein sequence analysis between PgBAM4 and the cold-tolerance-associated BAM genes based on the phylogenetic relationship, protein sequence alignment, and similarity, as well as secondary and tertiary structures. (A) The phylogenetic relationship analysis among eight PgBAMs, AtBAM3, PbrBAM3, AaBAM3.1, and CsBAM3. (B) Protein sequence alignment of PgBAM4, AtBAM3, PbrBAM3, AaBAM3.1, and CsBAM3. Multiple sequence alignment was performed using the ClustalOmega web service. Red boxes represent the amino acid motifs that are crucial for BAM catalytic activity, including the flexible loop, inner loop, Glu-186, and Glu-380. (C) Protein sequence similarity among PgBAM4, AtBAM3, PbrBAM3, AaBAM3.1, and CsBAM3. (D,E) The protein secondary structure distribution and proportion prediction of AaBAM3.1, CsBAM3, PgBAM4, PbrBAM3, and AtBAM3. (F) The tertiary structure prediction of AaBAM3.1, CsBAM3, PgBAM4, AtBAM3, and PbrBAM3 using the Swiss model.

2.8. PgCBF7 May Play a Role in Regulating PgBAM4 Expression for Cold Response

To assess the role of PgBAM4 in the cold stress response, we detected its expression in two pomegranate cultivars, ‘Tunisia’ and ‘Sanbai’. The results of REC, MDA, and soluble sugar content reflected that ‘Sanbai’ exhibited greater cold stress tolerance compared to ‘Tunisia’ (Figure 9A–C). Specifically, ‘Sanbai’ showed significantly lower REC and MDA content than ‘Tunisia’ when exposed to LT (Figure 9A,B). Conversely, ‘Sanbai’ had a 1.24-fold higher soluble sugar content than ‘Tunisia’ under LT (Figure 9C). Correspondingly, the expression of PgBAM4 in ‘Sanbai’ significantly increased by 11.0-fold under LT compared to room temperature (CK), surpassing the expression levels in ‘Tunisia’ under LT by 2.31-fold (Figure 9D). These results suggest that PgBAM4 may be a key gene for cold stress tolerance, with its elevated expression potentially contributing to increased soluble sugar content and enhancing the cold stress tolerance in ‘Sanbai’.
Figure 9. PgCBF7 may be involved in PgBAM4 responding to cold stress among different pomegranate cultivars. The analysis of the effect of cold stress on relative electric conductivity (A), MDA (B), and soluble sugar content (C), and the expression of PgBAM4 and PgCBF7 between ‘Tunisia’ and ‘Sanbai’ (D). (E) The bind activity of PgCBF7 on the promoter region of PgBAM4 was measured using Y1H. Data are the means of three replicates (±SE). Different letters indicate statistically significant differences between the samples (one-way ANOVA, followed by a post hoc Tukey test, p < 0.05). CK and LT denote the seedling leaves subjected to low-temperature treatment for 0 and 12 h, respectively.
Additionally, the expression of PgCBF7 (LOC116202526), a known transcription factor crucial for pomegranate’s cold response [25,31], was also detected. Despite differences in cold stress tolerance, PgCBF7 was significantly upregulated under LT in both ‘Tunisia’ and ‘Sanbai’ cultivars (Figure 9D), confirming its pivotal role in regulating cold responses. Two putative DRE-core elements (GCCGAC) within the promoter regions of PgBAM4 at −1436 and −1954 bp were identified, suggesting the potential regulatory role of CBFs/DREB1s’ transcription factors (Figure 9E). The yeast one-hybrid assay (Y1H) results showed that the transformants carrying the pHIS2-PgBAM4pro plasmid were not able to grow on SD/-Trp/-His media supplemented with 40 mM of 3-AT (Figure S1). The screening was conducted on a TDO medium supplemented with 40 mM of 3-AT (Figure 9E). The yeast cells transformed with pHIS2-PgBAM4pro + pGADT7-PgCBF7, similar to the positive control cells harboring p53-HIS2 + pGADT7-53, exhibited growth on the TDO medium containing 40 mM 3-AT. In contrast, the negative control yeast cells (p53-HIS2 + pGADT7, p53-HIS2 + pGADT7-PgCBF7, and pHIS2.1-PgBAM4pro + pGADT7) only showed growth on the DDO medium. These observations showed that PgCBF7 has the ability to bind to the PgBAM4 promoter. Therefore, the results indicate that PgCBF7, acting as a transcription factor, may be involved in regulating the expression of PgBAM4 during the cold response.

3. Discussion

In plants, β-amylase primarily catalyzes the hydrolysis of starch. The availability of extensive genomic data from various species has greatly facilitated the identification of BAMs’ gene families. Multiple copies of BAM-like sequences were identified in different land plant species [4]. All these members were clustered into four groups, according to sequence similarities and gene structural features [2,13,16]. However, it is hypothesized that the earliest land plants possessed only two subfamilies of BAM genes, which diverged before the emergence of land plants [5]. The rest of the BAM genes likely evolved from these ancestral genes through individual gene duplication or WGD events [5]. For instance, in Arabidopsis, the members AtBAM5/6 within subfamily I and AtBAM2/7 within subfamily IV are the result of a recent duplication event [4]. However, the protein sequence similarity among all AtBAMs was less than a 45% identity [5]. In this study, we identified a total of eight PgBAM members in the pomegranate genome (Figure 1A). Notably, no gene duplication events were identified (Figure 1A). These identified PgBAM members exhibited a relatively low protein sequence similarity (41.4%). This study suggests that none of the PgBAM or AtBAM members have resulted from very recent gene duplications [2].
The phylogenetic analysis revealed that the 91 BAM candidates are categorized into four distinct groups, consistent with the classification of BAM orthologs in Arabidopsis (Figure 1C) [2]. All members exhibited a consistent arrangement of at least 13 conserved motifs (Figure 2). In contrast, notable variations in gene structure, protein length, molecular weight, theoretical isoelectric point, and predicted cellular locations were observed among different phylogenetic groups or subgroups in Arabidopsis [2], rice, pomegranate (Figure 1C; Table 1; Figure 3), kiwifruit, Chinese white pear [18], peach, rose, woodland strawberry, jujube [13], and banana [16]. These results confirm that the complexity of the β-amylase gene structure and function is a shared characteristic among higher plants, and not unique to Arabidopsis [2]. Within the same phylogenetic group or subgroup, members shared a similar gene structure and arrangement of conserved motifs (Figure 2 and Figure 3) [2]. These findings indicate that the ancient evolution of the different BAM groups occurred earlier than the separation of these species.
BAM modulates starch degradation and is involved in regulating plant growth, development, and abiotic stress response [2,3]. For fruit crops, starch degradation is an important factor for fruit quality during ripening. Previous studies have indicated that members of the BAM family, particularly AtBAM9, are likely to be involved in starch metabolism during fruit development. For example, the expression of AdBAM9 (FG460922 in NCBI, AcBAM6 in Actinidia chinensis Hong Yang v3) peaked early in the stages of kiwifruit development, exhibiting a pattern that corresponds to the changes in glucose content [32]. Similarly, ZjBAM9, which clusters with AtBAM9, was significantly upregulated in jujube fruit [13]. Banana MaBAM9b (Ma05_t07800.1), grouped with AtBAM9 [16], displayed high expression levels that were positively correlated with starch degradation and ripening in banana fruit [33]. In our study, PgBAM8, which is classified in the same subgroup, subgroup III-a, as AtBAM9 (Figure 1C), showed a conserved motif arrangement and a similar exon distribution (Figure 2 and Figure 3). Notably, the expression of PgBAM8 was upregulated in pericarp during pomegranate fruit development (Figure 6). These findings suggest that PgBAM8 may play a conserved role among the members of the same group or subgroup during fruit development, which needs a further investigation.
The starch and sucrose metabolism pathway plays a pivotal role in plant abiotic stress responses, including salt [34,35], drought [36], high temperature [37], and cold [38,39,40]. This pathway contributes to the accumulation of soluble sugars, thereby increasing cellular permeation concentration and water potential, and ultimately enhancing stress tolerance. In our study, the starch and sucrose metabolism pathway was prominently identified in the transcriptome analysis (Figure 7D), and the soluble sugar content was significantly increased under cold stress (Figure 9C), supporting the findings of previous research [24]. As a member of the starch and sucrose metabolism pathway, β-amylase also acts as a regulator in the stress response. Specifically, BAMs within group II, which are orthologous to AtBAM, have played universal roles when plants are subjected to LT stress. In Arabidopsis, AtBAM3 (AtBMY8) was specifically induced by a cold shock, and its knockdown results in reduced levels of maltose, glucose, fructose, and sucrose, increasing sensitivity to freezing stress [7]. Similarly, PbrBAM3 positively contributed to cold stress tolerance in pear by elevating soluble sugar levels and activating the system for scavenging ROS [30]. In trifoliate orange, PtrBAM1, closely related to AtBAM3, was verified regarding its location in the chloroplast and its overexpression in tobacco enhances tolerance to chilling and freezing temperatures through increased BAM activity and soluble sugar accumulation [12]. AaBAM3.1 in kiwifruit, classified with AtBAM3, has been shown to enhance freezing tolerance [26]. In tea plants, CsBAM3 was putative as a key gene encoding β-amylase, which was involved in starch metabolism and the response to cold stress [29]. In grape, the expression of VvBAM3 increased gradually under chilling conditions, reflecting its role in starch breakdown at a low temperature [41]. Recently, TrBAM04/09/10, as the homologous genes to AtBAM3, were notably upregulated under cold stress in white clover [20]. In our study, a close relationship was identified between PgBAM4 and AtBAM3, with these orthologous genes exhibiting high protein sequence similarity (Figure 4). Notably, they and other cold-responsive BAM genes (AaBAM3.1, CsBAM3, and PbrBAM3) shared conserved amino acid motifs that are known to be crucial for β-amylase activity. Moreover, PgBAM4, AtBAM3, and these cold-responsive BAM genes display similar secondary and tertiary structures (Figure 8). The elevated expression level of PgBAM4 was observed under LT stress both in RNA-seq and RT-qPCR analyses (Figure 7F and Figure 9D). These results suggest that PgBAM4 may share a conserved function with AtBAM3 and other cold-responsive BAM genes in accelerating starch degradation and increasing soluble sugar content. Furthermore, our results demonstrated a positive correlation between high PgBAM4 expression, soluble sugar content, and cold tolerance in the ‘Sanbai’ variety (Figure 9A–C). Additionally, DRE-core elements, which bind to CCGAC core sequences via CBFs in response to LT stress [42], may play a role in the regulation of PgBAM4. In kiwifruit, AaCBF4 has been shown to directly bind to the DRE cis-element in the promoter of AaBAM3.1, activating it under cold stress and enhancing freezing tolerance [26]. Likewise, in pomegranate, PgCBF7, a crucial transcription factor responding to cold stress stimulation (Figure 9D) [25,31], is likely to regulate the expression of PgBAM4 by binding to the DRE-core element in its promoter region (Figure 9E). Our findings suggest that PgCBF7-PgBAM4 may play a role in positively regulating the low-temperature tolerance of pomegranate.

4. Materials and Methods

4.1. Plant Material and Treatment

Two different cold-stress-tolerant pomegranate cultivars, ‘Tunisia’ and ‘Sanbai’, were planted in the greenhouse of the horticultural experimental station of Huaibei Normal University, Huaibei, China. Cuttings, without the application of any additional rooting hormones, were cultured in a growth chamber at 22 °C and 65% humidity under a 14 h/10 h light/dark photoperiod. Healthy and uniform two-month-old pomegranate cuttings were subjected to cold stress in a growth chamber set at −4 °C. Leaf samples were collected at 0 and 12 h after the treatment. At each time point, three replicates of samples were collected, immediately frozen in liquid nitrogen, and subsequently stored in a −80 °C refrigerator.

4.2. BAM Gene Family Identification in Pomegranate

The genomic dataset for the pomegranate cultivar ‘Tunisia’ (Punica granatum L.), version ASM765513v2, was downloaded from the NCBI (https://www.ncbi.nlm.nih.gov/datasets/genome/GCF_007655135.1/, accessed on 20 December 2023) [43]. The Chinese white pear (Pyrus bretschneideri) was obtained from Pear Multiomics Database (http://pearomics.njau.edu.cn/, accessed on 20 December 2023). The Hong Yang kiwifruit (Actinidia chinensis) genome data were collected from KGD (http://kiwifruitgenome.org/, accessed on 20 December 2023). The BAM members of AtBAMs and OsBAMs were downloaded from TAIR (https://www.arabidopsis.org, accessed on 20 December 2023) and the Rice genome annotation project website (http://rice.uga.edu, accessed on 20 December 2023), respectively. Nineteen BAM members from both AtBAMs and OsBAMs were used as queries to perform a local BLASTP search against the pomegranate database for PgBAM candidate identification (E-value ≤ 1 × 10−5). The hidden Markov model (HMM) profiles of Glyco_hydro_14 (PF01373) were obtained from the InterPro database (https://www.ebi.ac.uk/interpro/entry/pfam/PF01373/curation/, accessed on 20 December 2023) and used as the query to search the PgBAM candidates using HMMER 3.1 (E-value ≤ 1 × 10−5). The candidates were verified using SMART (http://smart.embl-heidelberg.de/, accessed on 20 December 2023) to confirm the presence of the conserved domains. All protein sequences of 91 BAM members are listed in Table S1.
The length of amino acids, molecular weight, and isoelectric point were calculated using the ExPasy ProtParam tool (http://web.expasy.org/protparam/, accessed on 20 December 2023). The BUSCA (http://busca.biocomp.unibo.it/, accessed on 20 December 2023) was employed for the prediction of subcellular localization.
The chromosomal positions and collinear relationships of eight PgBAM were analyzed and visualized using the TBtools’ plugin (One step MCScanX—Super Fast) and the “Advanced Circos” function in TBtools-II [44].

4.3. Phylogenetic Analysis and Classification of BAM Gene Family

A total of 91 BAM members, collected from Arabidopsis, rice, pomegranate, kiwifruit, Chinese white pear, peach, rose, and woodland strawberry, were utilized to generate a phylogenetic tree using MEGA X.1.6 software with the neighbor-joining method and 1000 bootstrap replicates. The members were classified into four groups according to their evolutionary relationships with BAM members of Arabidopsis and rice.

4.4. Conserved Motif and Gene Structure Analysis of BAM Gene Family

The online MEME program (https://meme-suite.org/meme/tools/meme, accessed on 20 December 2023) was used to analyze the composition of conserved motifs among 91 BAM members. The parameters were set as follows: motif site distribution to allow any number of repetitions (anr), a maximum of 18 motifs, and motif lengths ranging from 6 to 200. The gene structure data of 91 BAM members were acquired from their genome annotation files, respectively. The results were visualized using TBtools-II.

4.5. Collinear Relationships and Sequence Similarity Analysis

The collinear relationships of BAM members among Arabidopsis, pomegranate, kiwifruit, and Chinese white pear were analyzed using the TBtools-II plugin (One step MCScanX—Super Fast) with default parameters. The results were visualized as a circos plot according to the “Advanced Circos” function within TBtools-II. The similarity among the protein sequences was calculated using Clustal Omega (https://www.ebi.ac.uk/Tools/msa/clustalo/, accessed on 20 December 2023).

4.6. Cis-Acting Element Analysis of PgBAM Genes

The putative promoter sequences of PgBAMs (2000 nucleotides (nt) upstream of the start codon) were obtained from genomic sequences. The cis-acting elements were predicted using the PlantCARE website (https://bioinformatics.psb.ugent.be/webtools/plantcare/html/, accessed on 20 December 2023) with default parameters. The results were visualized as a heatmap using TBtools-II.

4.7. Expression Characteristics of PgBAM Genes

The transcriptome dataset from 12 samples, which included the root, leaf, flower, pericarp, and inner and outer seed coats at 50, 95, and 140 days after flowering (DAF), was utilized to analyze the expression patterns of eight PgBAM members. The raw RNA-seq data were downloaded from NCBI (accession number SRP100581, accessed on 20 December 2023) [27]. The data analysis and visualization were performed as previously described [45].

4.8. Transcriptome Sequence and Data Analysis

The samples of cold-sensitive cultivar ‘Tunisia’ treated with cold stress, 0 and 12 h, were used for transcriptome sequencing. Total RNA was extracted from each sample using a TRIzol reagent (ThermoFisher, 15596018, Waltham, MA, USA), following the manufacturer’s protocol. The RNA concentration and integrity were quantified and assessed using the NanoDrop ND-1000 (NanoDrop, Wilmington, DE, USA) and the Bioanalyzer 2100 (Agilent, Santa Clara, CA, USA), respectively. mRNA was particularly purified by oligo (dT) magnetic beads, subsequently used for cDNA library construction. A total of six RNA libraries were sequenced for 2 × 150 bp paired-end reads on the illumina NovaseqTM 6000 platform by LC Bio Technology CO., Ltd. (Hangzhou, China). Control samples, not subjected to cold stress (0 h), were named Tunisia_CK, with each of the three replicates designated as Tunisia_CK_1, Tunisia_CK_2, and Tunisia_CK_3. Samples exposed to low-temperature treatment for 12 h were named Tunisia_LT, with the three replicates correspondingly labeled as Tunisia_LT_1, Tunisia_LT_2, and Tunisia_LT_3.
After filtering the raw reads, clean reads were aligned to the reference genome of the pomegranate (ASM765513v2) using HISAT2 with default parameter settings [46]. StringTie was then utilized for transcript assembly of the mapped reads for each sample and to estimate the transcript expression levels by calculating TPM (transcripts per kilobase of exon model per million mapped reads) values [47]. Subsequent bioinformatic analyses and graph plotting were conducted using OmicStudio tools [48], which included a principal component analysis (PCA), differential expression analysis and volcano as well as heatmap plot, and KEGG enrichment analysis and pathway plot. To facilitate heatmap visualization, TPM values were transformed into log2 (TPM + 1) to plot the heatmap using TBtools-II. Genes were considered differentially expressed if they met the criteria of a false discovery rate (FDR) less than 0.05 and an absolute fold change ≥ 1. These differentially expressed genes were further subjected to an enrichment analysis of KEGG pathways.

4.9. Protein Structure Analysis

The secondary protein structures of PgBAM4, AtBAM3, PbrBAM3, and AcBAM3 were predicted using NPS@: SOPMA (https://npsa-prabi.ibcp.fr/cgi-bin/npsa_automat.pl?page=npsa%20_sopma.html, accessed on 20 December 2023). Additionally, the tertiary structural models for these proteins were predicted and visualized using ExPaSy Swiss-Model online software (https://swissmodel.expasy.org/, accessed on 20 December 2023).

4.10. Assay of Relative Electric Conductivity (REC), and the Content of Malondialdehyde (MDA) and Soluble Sugar

The REC values of ‘Tunisia’ and ‘Sanbai’ leaves, following 0 and 12 h of cold stress treatment, were determined according to the method described by Zhou and Leul [49]. Fresh leaf samples (1.0 g) were cut into 1 cm2 slices and placed in a test tube containing 10 mL of deionized water. The test tubes were vacuum-infiltrated for 10 min. Subsequently, the leaf samples were immersed and vibrated in a water bath at 25 °C for 20 min, and the initial conductivity of the solution (C1) was measured using a conductivity meter. After boiling the samples for 10 min and allowing them to cool to room temperature, the final conductivity (C2) was measured. REC (%) was calculated as C1/C2 × 100%.
The content of MDA in leaf samples was determined using the 2-thiobarbituric acid (TBA) assay. A total of 1 g of leaf samples was homogenized in 5 mL of a 10% (w/v) trichloroacetic acid (TCA) solution. After centrifugation at 10,000 rpm for 10 min, 2 mL of the supernatant was transferred and mixed with 2 mL of a 0.6% (w/v) TBA solution. The mixture was heated in boiling water for 15 min, and then quickly cooled to room temperature. The mixture was centrifuged again at 10,000 rpm for 10 min. The absorbance of the supernatant was measured at 532, 600, and 450 nm with a UV–vis spectrophotometer.
The soluble sugar content was quantified using the anthrone colorimetric methods [50]. Leaf tissue (0.1 g) was ground with 3 mL of 80% ethyl alcohol. After centrifugation at 5000 rpm for 10 min, 1 mL of the supernatant was mixed with 5 mL of a 0.1% (w/v) anthrone solution containing 98% concentrated sulfuric acid. The mixture was then incubated at 100 °C for 10 min. The solutions were rapidly cooled in cold water to room temperature. The absorbance of the reaction solution was measured at 620 nm.

4.11. RNA Extraction and Real-Time Quantitative PCR (RT-qPCR) Analysis

Total RNA was isolated from three biological replicates of each plant sample using the plant RNA extraction kit (Biofit, Chengdu, China) following the manufacturer’s protocol. Genomic DNA was eliminated, and cDNA was synthesized according to the instructions of TransScript (One-Step gDNA Removal and cDNA Synthesis Supermix kit, Transgen Biotech, Beijing, China). RT-qPCR was conducted using the ChamQ Universal SYBR qPCR Master Mix (Vazyme, Nanjing, China) kit to prepare the reaction mixture, which was analyzed with the ABI-QuantStudio6 Flex real-time fluorescence quantitative PCR instrument. The PgActin gene served as an internal reference for normalizing variations in gene expression. The relative expression levels of the target genes were quantified using the ΔΔCt method as described by Livak and Schmittgen [51]. Each treatment was subjected to three biological replicates. The primers used for RT-qPCR are listed in Table S2.

4.12. Yeast One-Hybrid (Y1H) Assay

A yeast one-hybrid (Y1H) assay was performed using a Y187-pHis2 Yeast One-Hybrid interaction proving kit (Coolaber, Beijing, China) following the manufacturer’s protocol. The promoter sequence (2000 bp) of PgBAM4 was cloned from genomic DNA and ligated into the pHIS2 vector to construct a recombinant vector (pHIS2-PgBAM4pro). The open reading frame (ORF) of PgCBF7 (LOC116202526) was inserted into the pGADT7 vector to create pGADT7-PgCBF7. The primers used in the Y1H assay are listed in Table S2. To identify the optimal concentration of 3-amino-1,2,4-triazole (3-AT) for suppressing background histidine leakiness of the pHIS2-PgBAM4pro vector, the recombinant vector was transformed into the Y187 yeast strain and cultured on an SD/-Trp/-His medium containing a range of 3-AT concentrations. The vectors p53-HIS2 and pGADT7-p53 served as positive controls, while negative controls were prepared by transforming with p53-HIS2 + pGADT7, p53-HIS2 + pGADT7-PgCBF7, or pHIS2-PgBAM4pro + pGADT7, respectively. Transformants were selected on a double dropout (DDO, SD/-Trp-Leu) medium and then plated onto a triple dropout (TDO, SD/-Trp-Leu-His) medium containing 40 mM 3-AT. The yeast cells were incubated at 28 to 30 °C for 48 to 72 h to assess growth.

5. Conclusions

Our study is the first comprehensive investigation of the pomegranate BAM gene family, with particular focus on the role of PgBAM4 under cold stress conditions. We identified a total of eight BAM members in the pomegranate genome, which were classified into four groups. The PgBAM members showed high evolutionary conservation with BAM members of other species within the same group or subgroup. PgBAM4 may share a common molecular function with the cold-responsive BAM genes in the starch and sucrose metabolism pathway, contributing to cold stress tolerance. Furthermore, this function may be potentially regulated by PgCBF7, although further verification is needed.

Supplementary Materials

The following supporting information can be downloaded at: https://www.mdpi.com/article/10.3390/plants13101321/s1, Figure S1: Screening of the optimal concentration of 3-AT used for the yeast one-hybrid assay; Table S1: BAM members’ protein sequence used in this study; Table S2: The primers used in this study; Table S3: Molecular characteristics and prediction of subcellular localization of the BAM proteins; Table S4: Sequence and length of eighteen motifs of 91 BAM members; Table S5: Exon length and arrangement of 91 members; Table S6: The detail of the differentially expressed genes.

Author Contributions

Conceptualization, L.L. and J.Z.; formal analysis, L.L., S.X. and L.Z.; data curation, L.L. and J.Z.; writing—original draft preparation, L.L.; writing—review and editing, L.L. and J.Z. All authors have read and agreed to the published version of the manuscript.

Funding

This research was funded by the University Natural Science Research Project of Anhui Province (No. KJ2021B09), and the provincial college student innovation and entrepreneurship training programs (S202310373072 and S202210373063).

Data Availability Statement

The data presented in this study are available on request from the corresponding author.

Conflicts of Interest

The authors declare no conflicts of interest.

References

  1. MacNeill, G.J.; Mehrpouyan, S.; Minow, M.A.A.; Patterson, J.A.; Tetlow, I.J.; Emes, M.J. Starch as a source, starch as a sink: The bifunctional role of starch in carbon allocation. J. Exp. Bot. 2017, 68, 4433–4453. [Google Scholar] [CrossRef]
  2. Fulton, D.C.; Stettler, M.; Mettler, T.; Vaughan, C.K.; Li, J.; Francisco, P.; Gil, M.; Reinhold, H.; Eicke, S.; Messerli, G.; et al. Beta-AMYLASE4, a noncatalytic protein required for starch breakdown, acts upstream of three active beta-amylases in Arabidopsis chloroplasts. Plant Cell 2008, 20, 1040–1058. [Google Scholar] [CrossRef]
  3. Valerio, C.; Costa, A.; Marri, L.; Issakidis-Bourguet, E.; Pupillo, P.; Trost, P.; Sparla, F. Thioredoxin-regulated beta-amylase (BAM1) triggers diurnal starch degradation in guard cells, and in mesophyll cells under osmotic stress. J. Exp. Bot. 2011, 62, 545–555. [Google Scholar] [CrossRef]
  4. Thalmann, M.; Coiro, M.; Meier, T.; Wicker, T.; Zeeman, S.C.; Santelia, D. The evolution of functional complexity within the β-amylase gene family in land plants. BMC Evol. Biol. 2019, 19, 66. [Google Scholar] [CrossRef]
  5. Monroe, J.D.; Storm, A.R. Review: The Arabidopsis β-amylase (BAM) gene family: Diversity of form and function. Plant Sci. 2018, 276, 163–170. [Google Scholar] [CrossRef]
  6. Scheidig, A.; Fröhlich, A.; Schulze, S.; Lloyd, J.R.; Kossmann, J. Downregulation of a chloroplast-targeted beta-amylase leads to a starch-excess phenotype in leaves. Plant J. 2002, 30, 581–591. [Google Scholar] [CrossRef]
  7. Kaplan, F.; Guy, C.L. RNA interference of Arabidopsis beta-amylase8 prevents maltose accumulation upon cold shock and increases sensitivity of PSII photochemical efficiency to freezing stress. Plant J. 2005, 44, 730–743. [Google Scholar] [CrossRef]
  8. Flütsch, S.; Wang, Y.Z.; Takemiya, A.; Vialet-Chabrand, S.R.M.; Klejchová, M.; Nigro, A.; Hills, A.; Lawson, T.; Blatt, M.R.; Santelia, D. Guard cell starch degradation yields glucose for rapid stomatal opening in Arabidopsis. Plant Cell 2020, 32, 2325–2344. [Google Scholar] [CrossRef]
  9. David, L.C.; Lee, S.K.; Bruderer, E.; Abt, M.R.; Fischer-Stettler, M.; Tschopp, M.A.; Solhaug, E.M.; Sanchez, K.; Zeeman, S.C. BETA-AMYLASE9 is a plastidial nonenzymatic regulator of leaf starch degradation. Plant Physiol. 2022, 188, 191–207. [Google Scholar] [CrossRef]
  10. Liang, G.P.; He, H.H.; Nai, G.J.; Feng, L.D.; Li, Y.M.; Zhou, Q.; Ma, Z.H.; Yue, Y.; Chen, B.H.; Mao, J. Genome-wide identification of BAM genes in grapevine (Vitis vinifera L.) and ectopic expression of VvBAM1 modulating soluble sugar levels to improve low-temperature tolerance in tomato. BMC Plant Biol. 2021, 21, 156. [Google Scholar] [CrossRef]
  11. Wang, L.L.; Jing, M.M.; Gu, S.L.; Li, D.L.; Dai, X.H.; Chen, Z.H.; Chen, J.J. Genome-wide investigation of BAM gene family in Annona atemoya: Evolution and expression network profiles during fruit ripening. Int. J. Mol. Sci. 2023, 24, 10516. [Google Scholar] [CrossRef]
  12. Peng, T.; Zhu, X.F.; Duan, N.; Liu, J.H. PtrBAM1, a β-amylase-coding gene of Poncirus trifoliata, is a CBF regulon member with function in cold tolerance by modulating soluble sugar levels. Plant Cell Environ. 2014, 37, 2754–2767. [Google Scholar] [CrossRef]
  13. Ma, Y.P.; Han, Y.R.; Feng, X.R.; Gao, H.D.; Cao, B.; Song, L.H. Genome-wide identification of BAM (β-amylase) gene family in jujube (Ziziphus jujuba Mill.) and expression in response to abiotic stress. BMC Genom. 2022, 23, 438. [Google Scholar] [CrossRef]
  14. Yang, T.Y.; Li, H.R.; Li, L.W.; Wei, W.L.; Huang, Y.H.; Xiong, F.Q.; Wei, M.G. Genome-wide characterization and expression analysis of α-amylase and β-amylase genes underlying drought tolerance in cassava. BMC Genom. 2023, 24, 190. [Google Scholar] [CrossRef]
  15. Koide, T.; Ohnishi, Y.; Horinouchi, S. Characterization of recombinant β-amylases from Oryza sativa. Biosci. Biotechnol. Biochem. 2011, 75, 793–796. [Google Scholar] [CrossRef]
  16. Miao, H.X.; Sun, P.G.; Miao, Y.L.; Liu, J.H.; Zhang, J.B.; Jia, C.H.; Wang, J.Y.; Wang, Z.; Jin, Z.Q.; Xu, B.Y. Genome-wide identification and expression analysis of the β-amylase genes strongly associated with fruit development, ripening, and abiotic stress response in two banana cultivars. Front. Agric. Sci. Eng. 2016, 3, 346–356. [Google Scholar] [CrossRef]
  17. Sun, S.H.; Fang, J.B.; Lin, M.M.; Qi, X.J.; Chen, J.Y.; Wang, R.; Li, Z.; Li, Y.K.; Muhammad, A. Freezing tolerance and expression of β-amylase gene in two Actinidia arguta cultivars with seasonal changes. Plants 2020, 9, 515. [Google Scholar] [CrossRef]
  18. Zhao, L.Y.; Gong, X.; Gao, J.Z.; Dong, H.Z.; Zhang, S.L.; Tao, S.T.; Huang, X.S. Transcriptomic and evolutionary analyses of white pear (Pyrus bretschneideri) β-amylase genes reveals their importance for cold and drought stress responses. Gene 2019, 689, 102–113. [Google Scholar] [CrossRef]
  19. Li, A.; Chen, J.; Lin, Q.; Zhao, Y.Y.; Duan, Y.Q.; Wai, S.C.; Song, C.C.; Bi, J.F. Transcription factor MdWRKY32 participates in starch-sugar metabolism by binding to the MdBam5 promoter in apples during postharvest storage. J. Agric. Food Chem. 2021, 69, 14906–14914. [Google Scholar] [CrossRef]
  20. Li, M.M.; Chen, X.H.; Huang, W.Q.; Wu, K.Y.; Bai, Y.; Guo, D.L.; Guo, C.H.; Shu, Y.J. Comprehensive identification of the β-Amylase (BAM) gene family in response to cold stress in white clover. Plants 2024, 13, 154. [Google Scholar] [CrossRef]
  21. Yang, Y.L.; Sun, F.L.; Wang, P.L.; Yusuyin, M.; Kuerban, W.; Lai, C.X.; Li, C.P.; Ma, J.; Xiao, F. Genome-wide identification and preliminary functional analysis of BAM (β-Amylase) gene family in upland cotton. Genes 2023, 14, 2077. [Google Scholar] [CrossRef]
  22. Zhang, H.F.; Wang, M.; Yu, G.Q.; Pu, J.; Tian, K.; Tang, X.F.; Du, Y.; Wu, H.X.; Hu, J.; Luo, X.; et al. Comparative analysis of the phenolic contents and antioxidant activities of different parts of two pomegranate (Punica granatum L.) Cultivars: ‘Tunisia’ and ‘Qingpi’. Front. Plant Sci. 2023, 14, 1265018. [Google Scholar] [CrossRef]
  23. Adiba, A.; Haddioui, A.; Hamdani, A.; Kettabi, Z.E.; Outghouliast, H.; Charafi, J. Impact of contrasting climate conditions on pomegranate development and productivity: Implications for breeding and cultivar selection in colder environments. Vegetos 2024. [Google Scholar] [CrossRef]
  24. Guan, S.H.; Chai, Y.Q.; Hao, Q.; Ma, Y.D.; Wan, W.L.; Liu, H.Y.; Diao, M. Transcriptomic and physiological analysis reveals crucial biological pathways associated with low-temperature stress in Tunisian soft-seed pomegranate (Punica granatum L.). J. Plant Interact. 2023, 18, 2152887. [Google Scholar] [CrossRef]
  25. Wang, L.; Wang, S.; Tong, R.R.; Wang, S.; Yao, J.N.; Jiao, J.; Wan, R.; Wang, M.; Shi, J.L.; Zheng, X.B. Overexpression of PgCBF3 and PgCBF7 transcription factors from pomegranate enhances freezing tolerance in Arabidopsis under the promoter activity positively regulated by PgICE1. Int. J. Mol. Sci. 2022, 23, 9439. [Google Scholar] [CrossRef] [PubMed]
  26. Sun, S.H.; Hu, C.G.; Qi, X.J.; Chen, J.Y.; Zhong, Y.P.; Muhammad, A.; Lin, M.M.; Fang, J.B. The AaCBF4-AaBAM3.1 module enhances freezing tolerance of kiwifruit (Actinidia arguta). Hortic. Res. 2021, 8, 97. [Google Scholar] [CrossRef]
  27. Qin, G.H.; Xu, C.Y.; Ming, R.; Tang, H.B.; Guyot, R.; Kramer, E.M.; Hu, Y.D.; Yi, X.K.; Qi, Y.J.; Xu, X.Y.; et al. The pomegranate (Punica granatum L.) genome and the genomics of punicalagin biosynthesis. Plant J. 2017, 91, 1108–1128. [Google Scholar] [CrossRef] [PubMed]
  28. Hao, X.Y.; Yue, C.; Tang, H.; Qian, W.J.; Wang, Y.C.; Wang, L.; Wang, X.C.; Yang, Y.J. Cloning of β-amylase gene (CsBAM3) and its expression model response to cold stress in tea plant. Acta Agron. Sin. 2017, 43, 1417–1425. [Google Scholar] [CrossRef]
  29. Yue, C.; Cao, H.L.; Lin, H.Z.; Hu, J.; Ye, Y.J.; Li, J.M.; Hao, Z.L.; Hao, X.Y.; Sun, Y.J.; Yang, Y.J.; et al. Expression patterns of alpha-amylase and beta-amylase genes provide insights into the molecular mechanisms underlying the responses of tea plants (Camellia sinensis) to stress and postharvest processing treatments. Planta 2019, 250, 281–298. [Google Scholar] [CrossRef]
  30. Zhao, L.Y.; Yang, T.Y.; Xing, C.H.; Dong, H.Z.; Qi, K.J.; Gao, J.Z.; Tao, S.T.; Wu, J.Y.; Wu, J.; Zhang, S.L.; et al. The β-amylase PbrBAM3 from pear (Pyrus betulaefolia) regulates soluble sugar accumulation and ROS homeostasis in response to cold stress. Plant Sci. 2019, 287, 110184. [Google Scholar] [CrossRef]
  31. Liu, L.B.; Zheng, S.X.; Zheng, J. Identification and expression analysis of CBF (C-repeat Binding Factor) gene family in Pomegranate (Punica granatum L.). Acta Agric. Boreali-Occident. Sin. 2022, 31, 1154–1167. [Google Scholar]
  32. Nardozza, S.; Boldingh, H.L.; Osorio, S.; Höhne, M.; Wohlers, M.; Gleave, A.P.; MacRae, E.A.; Richardson, A.C.; Atkinson, R.G.; Sulpice, R.; et al. Metabolic analysis of kiwifruit (Actinidia deliciosa) berries from extreme genotypes reveals hallmarks for fruit starch metabolism. J. Exp. Bot. 2013, 64, 5049–5063. [Google Scholar] [CrossRef] [PubMed]
  33. Liu, J.H.; Miao, H.X.; Wang, Y.D.; Zhang, J.B.; Zhang, J.; Zhen, Y.K.; Wang, J.Y.; Jia, C.H.; Xu, B.Y.; Li, X.G.; et al. Elucidating the role of MaBAM9b in starch degradation. Plant Sci. 2022, 325, 111497. [Google Scholar] [CrossRef] [PubMed]
  34. Chen, L.F.; Meng, Y.; Bai, Y.; Yu, H.H.; Qian, Y.; Zhang, D.Y.; Zhou, Y.W. Starch and sucrose metabolism and plant hormone signaling pathways play crucial roles in aquilegia salt stress adaption. Int. J. Mol. Sci. 2023, 24, 3948. [Google Scholar] [CrossRef] [PubMed]
  35. Fang, X.; Mo, J.J.; Zhou, H.; Shen, X.; Xie, Y.; Xu, J.H.; Yang, S. Comparative transcriptome analysis of gene responses of salt-tolerant and salt-sensitive rice cultivars to salt stress. Sci. Rep. 2023, 13, 19065. [Google Scholar] [CrossRef] [PubMed]
  36. Du, Y.L.; Zhao, Q.; Chen, L.; Yao, X.; Zhang, W.; Zhang, B.; Xie, F.T. Effect of drought stress on sugar metabolism in leaves and roots of soybean seedlings. Plant Physiol. Biochem. 2020, 146, 1–12. [Google Scholar] [CrossRef] [PubMed]
  37. Qin, X.X.; Li, P.O.; Lu, S.W.; Sun, Y.C.; Meng, L.F.; Hao, J.H.; Fan, S.X. Phosphoproteomic analysis of lettuce (Lactuca sativa L.) reveals starch and sucrose metabolism functions during bolting induced by high temperature. PLoS ONE 2020, 15, e0244198. [Google Scholar] [CrossRef] [PubMed]
  38. Sun, S.H.; Lin, M.M.; Qi, X.J.; Chen, J.Y.; Gu, H.; Zhong, Y.P.; Sun, L.M.; Muhammad, A.; Bai, D.F.; Hu, C.G.; et al. Full-length transcriptome profiling reveals insight into the cold response of two kiwifruit genotypes (A. arguta) with contrasting freezing tolerances. BMC Plant Biol. 2021, 21, 365. [Google Scholar]
  39. Wang, C.G.; Zhang, M.Y.; Zhou, J.J.; Gao, X.; Zhu, S.; Yuan, L.; Hou, X.; Liu, T.; Chen, G.; Tang, X.Y.; et al. Transcriptome analysis and differential gene expression profiling of wucai (Brassica campestris L.) in response to cold stress. BMC Genom. 2022, 23, 137. [Google Scholar] [CrossRef]
  40. Xu, G.X.; Li, L.J.; Zhou, J.; Lyu, D.G.; Zhao, D.Y.; Qin, S.J. Comparison of transcriptome and metabolome analysis revealed differences in cold resistant metabolic pathways in different apple cultivars under low temperature stress. Hortic. Plant J. 2023, 9, 183–198. [Google Scholar] [CrossRef]
  41. Zhou, H.M.; Li, Q.Y.; Gichuki, D.K.; Hou, Y.J.; Fan, P.G.; Gong, L.Z.; Xin, H.P. Dynamics of starch degradation and expression of related genes during chilling stress in grapevine. Hortic. Adv. 2023, 1, 3. [Google Scholar] [CrossRef]
  42. Guan, Y.L.; Hwarari, D.; Korboe, H.M.; Ahmad, B.; Cao, Y.W.; Movahedi, A.; Yang, L.M. Low temperature stress-induced perception and molecular signaling pathways in plants. Environ. Exp. Bot. 2023, 207, 105190. [Google Scholar] [CrossRef]
  43. Luo, X.; Li, H.X.; Wu, Z.K.; Yao, W.; Zhao, P.; Cao, D.; Yu, H.Y.; Li, K.D.; Poudel, K.; Zhao, D.G.; et al. The pomegranate (Punica granatum L.) draft genome dissects genetic divergence between soft- and hard-seeded cultivars. Plant Biotechnol. J. 2020, 18, 955–968. [Google Scholar] [CrossRef] [PubMed]
  44. Chen, C.J.; Wu, Y.; Li, J.; Wang, X.; Zeng, Z.H.; Xu, J.; Liu, Y.; Feng, J.T.; Chen, H.; He, Y.; et al. TBtools-II: A “one for all, all for one” bioinformatics platform for biological big-data mining. Mol. Plant 2023, 16, 1733–1742. [Google Scholar] [CrossRef] [PubMed]
  45. Liu, L.B.; Zheng, J. Identification and expression analysis of the sucrose synthase gene family in pomegranate (Punica granatum L.). PeerJ 2022, 10, e12814. [Google Scholar] [CrossRef] [PubMed]
  46. Kim, D.; Paggi, J.M.; Park, C.; Bennett, C.; Salzberg, S.L. Graph-based genome alignment and genotyping with HISAT2 and HISAT-genotype. Nat. Biotechnol. 2019, 37, 907–915. [Google Scholar] [CrossRef] [PubMed]
  47. Pertea, M.; Pertea, G.M.; Antonescu, C.M.; Chang, T.C.; Mendell, J.T.; Salzberg, S.L. StringTie enables improved reconstruction of a transcriptome from RNA-seq reads. Nat. Biotechnol. 2015, 33, 290–295. [Google Scholar] [CrossRef] [PubMed]
  48. Lyu, F.Y.; Han, F.R.; Ge, C.L.; Mao, W.K.; Chen, L.; Hu, H.P.; Chen, G.G.; Lang, Q.L.; Fang, C. OmicStudio: A composable bioinformatics cloud platform with real-time feedback that can generate high-quality graphs for publication. iMeta 2023, 2, e85. [Google Scholar] [CrossRef]
  49. Zhou, W.; Leul, M. Uniconazole-induced alleviation of freezing injury in relation to changes in hormonal balance, enzyme activities and lipid peroxidation in winter rape. Plant Growth Regul. 1998, 26, 41–47. [Google Scholar] [CrossRef]
  50. Leyva, A.; Quintana, A.; Sánchez, M.; Rodríguez, E.N.; Cremata, J.; Sánchez, J.C. Rapid and sensitive anthrone-sulfuric acid assay in microplate format to quantify carbohydrate in biopharmaceutical products: Method development and validation. Biologicals 2008, 36, 134–141. [Google Scholar] [CrossRef]
  51. Livak, K.J.; Schmittgen, T.D. Analysis of relative gene expression data using real-time quantitative PCR and the 2−ΔΔCT method. Methods 2001, 25, 402–408. [Google Scholar] [CrossRef] [PubMed]
Disclaimer/Publisher’s Note: The statements, opinions and data contained in all publications are solely those of the individual author(s) and contributor(s) and not of MDPI and/or the editor(s). MDPI and/or the editor(s) disclaim responsibility for any injury to people or property resulting from any ideas, methods, instructions or products referred to in the content.

Article Metrics

Citations

Article Access Statistics

Multiple requests from the same IP address are counted as one view.