Rice Seed Protrusion Quantitative Trait Loci Mapping through Genome-Wide Association Study
Abstract
1. Introduction
2. Results
2.1. Phenotypic Variation in PP among 302 Accessions
2.2. Population Structure of the 302 Rice Accessions
2.3. GWAS for PP
2.4. Candidate Genes Identification for PP
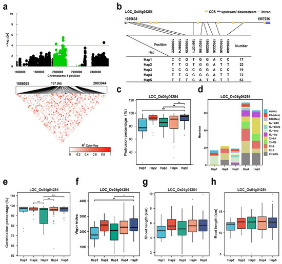
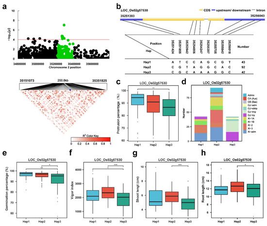
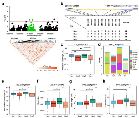
2.5. Haplotype Analyses for PP Candidate Genes
2.5.1. Haplotype Analyses for LOC_Os02g57530 (ETR3)
2.5.2. Haplotype Analyses for LOC_Os01g57610 (GH3.1)
2.5.3. Haplotype Analyses for LOC_Os04g04254 (CTB2)
3. Discussion
3.1. Abundant Variation and GWAS Results of PP in Rice Germplasm
3.2. Identification of Candidate Genes for PP
4. Materials and Methods
4.1. Plant Materials
4.2. Phenotypic Identification of PP
4.3. Phenotypic Identification of Seed Germination
4.4. Population Structure Analysis
4.5. Genome-Wide Association Study Analysis
4.6. Candidate Gene Screening and Linkage Disequilibrium (LD) Analysis
4.7. Haplotype Analysis
4.8. Statistical Analysis
5. Conclusions
Supplementary Materials
Author Contributions
Funding
Data Availability Statement
Acknowledgments
Conflicts of Interest
References
- Khush, G.S. What it will take to Feed 5.0 Billion Rice consumers in 2030. Plant Mol. Biol. 2005, 59, 1–6. [Google Scholar] [CrossRef] [PubMed]
- Ma, Z.; Bykova, N.V.; Igamberdiev, A.U. Cell signaling mechanisms and metabolic regulation of germination and dormancy in barley seeds. Crop J. 2017, 5, 459–477. [Google Scholar] [CrossRef]
- Weitbrecht, K.; Müller, K.; Leubner-Metzger, G. First off the mark: Early seed germination. J. Exp. Bot. 2011, 62, 3289–3309. [Google Scholar] [CrossRef] [PubMed]
- He, D.; Yang, P. Proteomics of rice seed germination. Front. Plant Sci. 2013, 4, 246. [Google Scholar] [CrossRef] [PubMed]
- Finch-Savage, W.E.; Leubner-Metzger, G. Seed dormancy and the control of germination. New Phytol. 2006, 171, 501–523. [Google Scholar] [CrossRef] [PubMed]
- Milosevic, M.; Vujakovic, M.; Karagic, D. Vigour tests as indicators of seed viability. Genetika 2010, 42, 103–118. [Google Scholar] [CrossRef]
- Sun, Q.; Wang, J.; Sun, B. Advances on Seed Vigor Physiological and Genetic Mechanisms. Agric. Sci. China 2007, 6, 1060–1066. [Google Scholar] [CrossRef]
- Fujino, K.; Sekiguchi, H.; Matsuda, Y.; Sugimoto, K.; Ono, K.; Yano, M. Molecular identification of a major quantitative trait locus, qLTG3–1, controlling low-temperature germinability in rice. Proc. Natl. Acad. Sci. USA 2008, 105, 12623–12628. [Google Scholar] [CrossRef]
- Xie, L.; Tan, Z.; Zhou, Y.; Xu, R.; Feng, L.; Xing, Y.; Qi, X. Identification and fine mapping of quantitative trait loci for seed vigor in. germination and seedling establishment in rice. J. Integr. Plant Biol. 2014, 56, 749–759. [Google Scholar] [CrossRef]
- Cheng, J.; He, Y.; Yang, B.; Lai, Y.; Wang, Z.; Zhang, H. Association mapping of seed germination and seedling growth at three conditions in indica rice (Oryza sativa L.). Euphytica 2015, 206, 103–115. [Google Scholar] [CrossRef]
- Hsu, S.-K.; Tung, C.-W. Genetic Mapping of Anaerobic Germination-Associated QTLs Controlling Coleoptile Elongation in Rice. Rice 2015, 8, 38. [Google Scholar] [CrossRef] [PubMed]
- Kretzschmar, T.; Pelayo, M.A.F.; Trijatmiko, K.R.; Gabunada, L.F.M.; Alam, R.; Jimenez, R.; Mendioro, M.S.; Slamet-Loedin, I.H.; Sreenivasulu, N.; Bailey-Serres, J.; et al. A trehalose-6-phosphate phosphatase enhances anaerobic germination tolerance in rice. Nat. Plants 2015, 1, 15124. [Google Scholar] [CrossRef] [PubMed]
- Jiang, N.; Shi, S.; Shi, H.; Khanzada, H.; Wassan, G.M.; Zhu, C.; Peng, X.; Yu, Q.; Chen, X.; He, X.; et al. Mapping QTL for Seed Germinability under Low Temperature Using a New High-Density Genetic Map of Rice. Front. Plant Sci. 2017, 8, 1223. [Google Scholar] [CrossRef] [PubMed]
- Wang, X.; Zou, B.; Shao, Q.; Cui, Y.; Lu, S.; Zhang, Y.; Huang, Q.; Huang, J.; Hua, J. Natural variation reveals that OsSAP16 controls low-temperature germination in rice. J. Exp. Bot. 2018, 69, 413–421. [Google Scholar] [CrossRef] [PubMed]
- Jin, J.; Long, W.; Wang, L.; Liu, X.; Pan, G.; Xiang, W.; Li, N.; Li, S. QTL Mapping of Seed Vigor of Backcross Inbred Lines Derived from Oryza longistaminata under Artificial Aging. Front. Plant Sci. 2018, 9, 1909. [Google Scholar] [CrossRef]
- He, Y.; Cheng, J.; He, Y.; Yang, B.; Cheng, Y.; Yang, C.; Zhang, H.; Wang, Z. Influence of isopropylmalate synthase OsIPMS1 on seed vigour associated with amino acid and energy metabolism in rice. Plant Biotech-Nol. J. 2019, 17, 322–337. [Google Scholar] [CrossRef]
- Zhao, B. Sdr4 dominates pre-harvest sprouting and facilitates adaptation to local climatic condition in Asian cultivated rice. J. Integr. Plant Biol. 2022, 64, 1246–1263. [Google Scholar] [CrossRef]
- Wu, Y.; Wang, Y.; Mi, X.-F.; Shan, J.-X.; Li, X.-M.; Xu, J.-L.; Lin, H.-X. The QTL GNP1 Encodes GA20ox1, Which Increases Grain. Number and Yield by Increasing Cytokinin Activity in Rice Panicle Meristems. PLoS Genet. 2016, 12, e1006386. [Google Scholar] [CrossRef]
- Dong, H.; Zhao, H.; Xie, W.; Han, Z.; Li, G.; Yao, W.; Bai, X.; Hu, Y.; Guo, Z.; Lu, K.; et al. A Novel Tiller Angle Gene, TAC3, together with TAC1 and D2 Largely Determine the Natural Variation of Tiller Angle in Rice Cultivars. PLoS Genet. 2016, 12, e1006412. [Google Scholar] [CrossRef]
- Chen, R.; Xiao, N.; Lu, Y.; Tao, T.; Huang, Q.; Wang, S.; Wang, Z.; Chuan, M.; Bu, Q.; Lu, Z.; et al. A de novo evolved gene contributes to rice grain shape difference between indica and japonica. Nat. Commun. 2023, 14, 5906. [Google Scholar] [CrossRef]
- Li, W.; Zhu, Z.; Chern, M.; Yin, J.; Yang, C.; Ran, L.; Cheng, M.; He, M.; Wang, K.; Wang, J.; et al. A Natural Allele of a Transcription Factor in Rice Confers Broad-Spectrum Blast Resistance. Cell 2017, 170, 114–126.e15. [Google Scholar] [CrossRef] [PubMed]
- Li, J.; Zeng, Y.; Pan, Y.; Zhou, L.; Zhang, Z.; Guo, H.; Lou, Q.; Shui, G.; Huang, H.; Tian, H.; et al. Stepwise selection of natural variations at CTB2 and CTB4a improves cold adaptation during domestication of japonica rice. New Phytol. 2021, 231, 1056–1072. [Google Scholar] [CrossRef] [PubMed]
- De Leon, T.B.; Linscombe, S.; Subudhi, P.K. Molecular Dissection of Seedling Salinity Tolerance in Rice (Oryza sativa L.) Using a High-Density GBS-Based SNP Linkage Map. Rice 2016, 9, 52. [Google Scholar] [CrossRef] [PubMed]
- Thomson, M.J.; De Ocampo, M.; Egdane, J.; Rahman, M.A.; Sajise, A.G.; Adorada, D.L.; Tumimbang-Raiz, E.; Blumwald, E.; Seraj, Z.I.; Singh, R.K.; et al. Characterizing the Saltol Quantitative Trait Locus for Salinity Tolerance in Rice. Rice 2010, 3, 148–160. [Google Scholar] [CrossRef]
- Koyama, M.L.; Levesley, A.; Koebner, R.M.D.; Flowers, T.J.; Yeo, A.R. Quantitative Trait Loci for Component Physiological Traits Determining Salt Tolerance in Rice. Plant Physiol. 2001, 125, 406–422. [Google Scholar] [CrossRef] [PubMed]
- De Leon, T.B.; Linscombe, S.; Subudhi, P.K. Identification and validation of QTLs for seedling salinity tolerance in introgression lines of a salt tolerant rice landrace ‘Pokkali’. PLoS ONE 2017, 12, e0175361. [Google Scholar] [CrossRef] [PubMed]
- Su, L.; Yang, J.; Li, D.; Peng, Z.; Xia, A.; Yang, M.; Luo, L.; Huang, C.; Wang, J.; Wang, H.; et al. Dynamic genome-wide association analysis and identification of candidate genes involved in anaerobic germination tolerance in rice. Rice 2021, 14, 1. [Google Scholar] [CrossRef]
- Han, L.; Qiao, Y.; Zhang, S.; Zhang, Y.; Cao, G.; Kim, J.; Lee, K.; Koh, H. Identification of Quantitative Trait Loci for Cold Response of Seedling Vigor Traits in Rice. J. Genet. Genomics 2007, 34, 239–246. [Google Scholar] [CrossRef]
- Liu, K.; Yang, J.; Sun, K.; Li, D.; Luo, L.; Zheng, T.; Wang, H.; Chen, Z.; Guo, T. Genome-wide association study reveals novel genetic loci involved in anaerobic germination tolerance in Indica rice. Mol. Breed. 2023, 43, 9. [Google Scholar] [CrossRef]
- Cai, H.-W.; Morishima, H. Genomic regions affecting seed shattering and seed dormancy in rice. Theor. Appl. Genet. 2000, 100, 840–846. [Google Scholar] [CrossRef]
- Yuan, S.; Wang, Y.; Zhang, C.; He, H.; Yu, S. Genetic Dissection of Seed Dormancy using Chromosome Segment Substitution Lines in Rice (Oryza sativa L.). Int. J. Mol. Sci. 2020, 21, 1344. [Google Scholar] [CrossRef] [PubMed]
- Zhang, Z.; Li, J.; Pan, Y.; Li, J.; Zhou, L.; Shi, H.; Zeng, Y.; Guo, H.; Yang, S.; Zheng, W.; et al. Natural variation in CTB4a enhances rice adaptation to cold habitats. Nat. Commun. 2017, 8, 14788. [Google Scholar] [CrossRef] [PubMed]
- Saito, K.; Hayano-Saito, Y.; Kuroki, M.; Sato, Y. Map-based cloning of the rice cold tolerance gene Ctb1. Plant Sci. 2010, 179, 97–102. [Google Scholar] [CrossRef]
- Yang, J.; Li, D.; Liu, H.; Liu, Y.; Huang, M.; Wang, H.; Chen, Z.; Guo, T. Identification of QTLs involved in cold tolerance during the germination and bud stages of rice (Oryza sativa L.) via a high-density genetic map. Breed. Sci. 2020, 70, 292–302. [Google Scholar] [CrossRef] [PubMed]
- Thapa, R.; Tabien, R.E.; Thomson, M.J.; Septiningsih, E.M. Genetic factors underlying anaerobic germination in rice: Genome-wide association study and transcriptomic analysis. Plant Genome 2022. online ahead of print. [Google Scholar] [CrossRef] [PubMed]
- Wang, G.; Li, X.; Ye, N.; Huang, M.; Feng, L.; Li, H.; Zhang, J. OsTPP1 regulates seed germination through the crosstalk with abscisic acid in rice. New Phytol. 2021, 230, 1925–1939. [Google Scholar] [CrossRef] [PubMed]
- Huang, X.; Peng, X.; Xie, F.; Mao, W.; Chen, H.; Sun, M. The stereotyped positioning of the generative cell associated with vacuole dynamics is not required for male gametogenesis in rice pollen. New Phytol. 2018, 218, 463–469. [Google Scholar] [CrossRef]
- Bradbury, P.J.; Zhang, Z.; Kroon, D.E.; Casstevens, T.M.; Ramdoss, Y.; Buckler, E.S. TASSEL: Software for association mapping of complex traits in diverse samples. Bioinformatics 2007, 23, 2633–2635. [Google Scholar] [CrossRef]
- Ji, Q.; Zhang, L.; Wang, Y.; Wang, J. Genome-wide analysis of basic leucine zipper transcription factor families in Arabidopsis thaliana, Oryza sativa and Populus trichocarpa. J. Shanghai Univ. Engl. Ed. 2009, 13, 174–182. [Google Scholar] [CrossRef]
- Chanda Roy, P.; Chowdhary, G. Molecular cloning of glutathione reductase from Oryza sativa, demonstrating its peroxisomal localization and upregulation by abiotic stresses. Acta Biochim. Pol. 2023, 70, 175–181. [Google Scholar] [CrossRef]
- Kaminaka, H.; Morita, S.; Nakajima, M.; Masumura, T.; Tanaka, K. Gene Cloning and Expression of Cytosolic Glutathione Reductase in Rice (Oryza Sativa L.). Plant Cell Physiol. 1998, 39, 1269–1280. [Google Scholar] [CrossRef] [PubMed]
- Hu, T.; Tian, Y.; Zhu, J.; Wang, Y.; Jing, R.; Lei, J.; Sun, Y.; Yu, Y.; Li, J.; Chen, X.; et al. OsNDUFA9 encoding a mitochondrial complex I subunit is essential for embryo development and starch synthesis in rice. Plant Cell Rep. 2018, 37, 1667–1679. [Google Scholar] [CrossRef] [PubMed]
- Meng, F.; Zhao, Q.; Zhao, X.; Yang, C.; Liu, R.; Pang, J.; Zhao, W.; Wang, Q.; Liu, M.; Zhang, Z.; et al. A rice protein modulates endoplasmic reticulum homeostasis and coordinates with a transcription factor to initiate blast disease resistance. Cell Rep. 2022, 39, 110941. [Google Scholar] [CrossRef] [PubMed]
- Jain, M.; Kaur, N.; Tyagi, A.K.; Khurana, J.P. The auxin-responsive GH3 gene family in rice (Oryza sativa). Funct. Integr. Genomics. 2006, 6, 36–46. [Google Scholar] [CrossRef] [PubMed]
- Huang, J.; Wang, M.-M.; Bao, Y.-M.; Sun, S.-J.; Pan, L.-J.; Zhang, H.-S. SRWD: A novel WD40 protein subfamily regulated by salt stress in rice (Oryza sativa L.). Gene 2008, 424, 71–79. [Google Scholar] [CrossRef] [PubMed]
- Li, X.-M.; Chao, D.-Y.; Wu, Y.; Huang, X.; Chen, K.; Cui, L.-G.; Su, L.; Ye, W.-W.; Chen, H.; Chen, H.-C.; et al. Natural alleles of a pro-teasome α2 subunit gene contribute to thermotolerance and adaptation of African rice. Nat. Genet. 2015, 47, 827–833. [Google Scholar] [CrossRef] [PubMed]
- Fukuda, A.; Nakamura, A.; Hara, N.; Toki, S.; Tanaka, Y. Molecular and functional analyses of rice NHX-type Na+/H+ antiporter genes. Planta 2011, 233, 175–188. [Google Scholar] [CrossRef]
- Yau, C.P. Differential expression of three genes encoding an ethylene receptor in rice during development, and in response to indole-3-acetic acid and silver ions. J. Exp. Bot. 2004, 55, 547–556. [Google Scholar] [CrossRef]
- Wuriyanghan, H.; Zhang, B.; Cao, W.-H.; Ma, B.; Lei, G.; Liu, Y.-F.; Wei, W.; Wu, H.-J.; Chen, L.-J.; Chen, H.-W.; et al. The Ethylene Receptor ETR2 Delays Floral Transition and Affects Starch Accumulation in Rice. Plant Cell 2009, 21, 1473–1494. [Google Scholar] [CrossRef]
- Pieruzzi, F.P.; Dias, L.L.C.; Balbuena, T.S.; Santa-Catarina, C.; Santos, A.L.W.D.; Floh, E.I.S. Polyamines, IAA and ABA during germination in two recalcitrant seeds: Araucaria angustifolia (Gymnosperm) and Ocotea odorifera (Angiosperm). Ann. Bot. 2011, 108, 337–345. [Google Scholar] [CrossRef]
- Yuan, Z.; Fan, K.; Wang, Y.; Tian, L.; Zhang, C.; Sun, W.; He, H.; Yu, S. OsGRETCHEN HA-GEN3-2 modulates rice seed storability via accumulation of abscisic acid and protective substances. Plant Physiol. 2021, 186, 469–482. [Google Scholar] [CrossRef] [PubMed]
- Zhao, S.-Q.; Xiang, J.-J.; Xue, H.-W. Studies on the Rice LEAF INCLINATION1 (LC1), an IAA–amido Synthe-tase, Reveal the Effects of Auxin in Leaf Inclination Control. Mol. Plant 2013, 6, 174–187. [Google Scholar] [CrossRef] [PubMed]
- Peng, L.; Sun, S.; Yang, B.; Zhao, J.; Li, W.; Huang, Z.; Li, Z.; He, Y.; Wang, Z. Genome-wide association study reveals that the cupin domain protein OsCDP3.10 regulates seed vigour in rice. Plant Biotechnol. J. 2022, 20, 485–498. [Google Scholar] [CrossRef] [PubMed]
- Huang, Z.; Ying, J.; Peng, L.; Sun, S.; Huang, C.; Li, C.; Wang, Z.; He, Y. A genome-wide association study reveals that the cytochrome b5 involved in seed reserve mobilization during seed germination in rice. Theor. Appl. Genet. 2021, 134, 4067–4076. [Google Scholar] [CrossRef] [PubMed]
- Shi, Y.; Gao, L.; Wu, Z.; Zhang, X.; Wang, M.; Zhang, C.; Zhang, F.; Zhou, Y.; Li, Z. Genome-wide association study of salt tolerance at the seed germination stage in rice. BMC Plant Biol. 2017, 17, 92. [Google Scholar] [CrossRef] [PubMed]
- Wang, W.; Mauleon, R.; Hu, Z.; Chebotarov, D.; Tai, S.; Wu, Z.; Li, M.; Zheng, T.; Fuentes, R.R.; Zhang, F.; et al. Genomic variation in 3010 diverse accessions of Asian cultivated rice. Nature 2018, 557, 43–49. [Google Scholar] [CrossRef] [PubMed]
- Alexander, D.H.; Novembre, J.; Lange, K. Fast model-based estimation of ancestry in unrelated individuals. Genome Res. 2009, 19, 1655–1664. [Google Scholar] [CrossRef]
- Wickham, H. ggplot2; Springer International Publishing: Cham, Switzerland, 2016. [Google Scholar]
- Price, M.N.; Dehal, P.S.; Arkin, A.P. FastTree: Computing Large Minimum Evolution Trees with Profiles instead of a Distance Matrix. Mol. Biol. Evol. 2009, 26, 1641–1650. [Google Scholar] [CrossRef]
- Zhao, K.; Tung, C.-W.; Eizenga, G.C.; Wright, M.H.; Ali, M.L.; Price, A.H.; Norton, G.J.; Islam, M.R.; Reynolds, A.; Mezey, J.; et al. Genome-wide association mapping reveals a rich genetic architecture of complex traits in Oryza sativa. Nat. Commun. 2011, 2, 467. [Google Scholar] [CrossRef]
- Niu, Y.; Chen, T.; Wang, C.; Chen, K.; Shen, C.; Chen, H.; Zhu, S.; Wu, Z.; Zheng, T.; Zhang, F.; et al. Identification and allele mining of new candidate genes underlying rice grain weight and grain shape by genome-wide association study. BMC Genomics 2021, 22, 602. [Google Scholar] [CrossRef]
- Shin, J.-H.; Blay, S.; Graham, J.; McNeney, B. LDheatmap: An R Function for Graphical Display of Pairwise Linkage Disequilibria Between Single Nucleotide Polymorphisms. J. Stat. Softw. 2006, 16, 1–9. [Google Scholar] [CrossRef]






| Time | QTL | Chr | Position | p-Value | Effect | Known QTL |
|---|---|---|---|---|---|---|
| 48 h | qPP2 | 2 | 35289602 | 2.97 × 10−6 | −9.172954 | |
| 72 h | qPP1 | 1 | 34261659 | 6.21 × 10−6 | 10.989112 | qNaK1.11, qRTL1.26, qSRR1.29 [23,24,25]; qDWT1.21 [26]; qAN4d-S1 [27] |
| qPP2-1 | 2 | 24026046 | 8.42 × 10−5 | −6.885124 | qCSH2 [28] | |
| qPP2 | 2 | 35289602 | 9.51 × 10−8 | −6.040726 | qAG-2-8 [29] | |
| qPP3 | 3 | 15508309 | 3.17 × 10−6 | 8.9194262 | qGR3.2, qDOR-3-1 [30]; qDOM3.4 [31]; qAG3 [11] | |
| qPP4 | 4 | 2057628 | 3.51 × 10−6 | 7.1252147 | qCBT4-1 [22,32,33] | |
| qPP9 | 9 | 6224429 | 1.14 × 10−6 | 7.3173322 | qLTGR4d-9-1 [34]; qAG9-1 [29] |
| QTL | Candidate Gene | Description | Reference |
|---|---|---|---|
| qPP1 | LOC_Os01g57610 | GH3.1: indole-3-acetic acid–amido synthetase gene | GH3.1 [35] |
| LOC_Os01g57854 | OsPME1: pectin esterase | OsPME1 [36] | |
| LOC_Os01g58750 | OsGCD1: gamete cells defective1 | OsGCD1 [37] | |
| LOC_Os01g58860 | OsPIN9: auxin efflux carrier domain-containing protein | OsPIN9 [38] | |
| LOC_Os01g59350 | OsbZIP08: BZIP transcription factor | OsbZIP08 [39] | |
| qPP2-1 | LOC_Os02g39810 | Zinc finger: PHD-type domain-containing protein | |
| LOC_Os02g39890 | du3: dull endosperm 3 | du3 [40] | |
| qPP2 | LOC_Os02g56850 | OsGR2: glutathione reductase | OsGR2 [41] |
| LOC_Os02g57180 | FLO13: floury endosperm | FLO13 [42] | |
| LOC_Os02g57650 | OsNAC78: NAC (NAM, ATAF and CUC) transcription factor | OsNAC78 [43] | |
| LOC_Os02g57530 | ETR3: ethylene receptor | ETR3 [44] | |
| qPP3 | LOC_Os03g26870 | SRWD5: WD40 subfamily protein | SRWD5 [45] |
| LOC_Os03g26970 | OsTT1: thermo-tolerance 1 | OsTT1 [46] | |
| qPP4 | LOC_Os04g04254 | CTB2: cold tolerance at booting stage 2 | CTB2 [22] |
| qPP9 | LOC_Os09g11450 | OsNHX1: vacuolar Na+/H+ antiporter gene | OsNHX1 [47] |
Disclaimer/Publisher’s Note: The statements, opinions and data contained in all publications are solely those of the individual author(s) and contributor(s) and not of MDPI and/or the editor(s). MDPI and/or the editor(s) disclaim responsibility for any injury to people or property resulting from any ideas, methods, instructions or products referred to in the content. |
© 2024 by the authors. Licensee MDPI, Basel, Switzerland. This article is an open access article distributed under the terms and conditions of the Creative Commons Attribution (CC BY) license (https://creativecommons.org/licenses/by/4.0/).
Share and Cite
Ding, X.; Shi, J.; Gui, J.; Zhou, H.; Yan, Y.; Zhu, X.; Xie, B.; Liu, X.; He, J. Rice Seed Protrusion Quantitative Trait Loci Mapping through Genome-Wide Association Study. Plants 2024, 13, 134. https://doi.org/10.3390/plants13010134
Ding X, Shi J, Gui J, Zhou H, Yan Y, Zhu X, Xie B, Liu X, He J. Rice Seed Protrusion Quantitative Trait Loci Mapping through Genome-Wide Association Study. Plants. 2024; 13(1):134. https://doi.org/10.3390/plants13010134
Chicago/Turabian StyleDing, Xiaowen, Jubin Shi, Jinxin Gui, Huang Zhou, Yuntao Yan, Xiaoya Zhu, Binying Xie, Xionglun Liu, and Jiwai He. 2024. "Rice Seed Protrusion Quantitative Trait Loci Mapping through Genome-Wide Association Study" Plants 13, no. 1: 134. https://doi.org/10.3390/plants13010134
APA StyleDing, X., Shi, J., Gui, J., Zhou, H., Yan, Y., Zhu, X., Xie, B., Liu, X., & He, J. (2024). Rice Seed Protrusion Quantitative Trait Loci Mapping through Genome-Wide Association Study. Plants, 13(1), 134. https://doi.org/10.3390/plants13010134
