Analysis of the Genetic Diversity in Tea Plant Germplasm in Fujian Province Based on Restriction Site-Associated DNA Sequencing
Abstract
1. Introduction
2. Result
2.1. Overview of Sequencing Quality of 70 Tea Plant Cultivars
2.2. SNP Variation and Genetic Relationships Analysis of 70 Tea Plant Cultivars
2.3. Selective Pressure Analysis
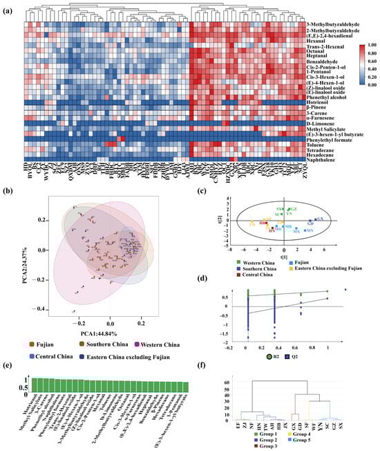
2.4. Overall Profile of Volatiles in 70 Tea Plant Cultivars
2.5. Analysis of Characteristic Volatile in 70 Tea Plant Cultivars
2.6. MGWAS Analysis and Candidate Gene Screening
2.7. Screening and Functional Analysis of Volatile-Associated Genes Subject to Selection Pressure
3. Discussion
3.1. Extensive Exchanges between the Tea Plant Cultivars in Fujian and Other Regions
3.2. Genes Related to Quality and Photosynthesis of Tea Plants May Be Selected during Evolutionary Processes
3.3. Selection-Pressured Volatile-Associated Genes May Be Markers for Screening Highly Aromatic Tea Plant Cultivars
4. Materials and Methods
4.1. Sample Collection
4.2. DNA Extraction, Library Construction, Sequencing, and Data Processing
4.3. Population Structure, Principal Component, and Phylogenetic Tree Construction Analysis
4.4. Select Pressure Analysis
4.5. Analysis of Volatiles
4.6. Genome-Wide Association Analysis
5. Conclusions
Supplementary Materials
Author Contributions
Funding
Data Availability Statement
Conflicts of Interest
References
- Chen, Z.; Chen, P. The rich resources of ancient tea plants are the best proof of the origin of tea plants in the world. Agric. Archaeol. 2007, 5, 257–267. [Google Scholar]
- Wang, X.; Feng, H.; Chang, Y.; Ma, C.; Wang, L.; Hao, X.; Li, A.L.; Cheng, H.; Wang, L.; Cui, P.; et al. Population sequencing enhances understanding of tea plant evolution. Nat. Commun. 2020, 11, 4447. [Google Scholar] [CrossRef] [PubMed]
- Yang, Y.; Liang, Y. Chinese Asexual Tea Plant Varieties; Shanghai Science & Technology Press: Shanghai, China, 2014; p. 273. [Google Scholar]
- Zhang, W.; Sun, J.; Zhu, L.; Wu, Z. Progress on production and technology development of Fujian tea industry in 60 Years. Acta Tea Sin. 2019, 60, 51–56. [Google Scholar]
- He, X.; Rao, Q.; Liu, L.; Fu, J. Microbial community and diversity in specialty teas from Fujian. Fujian J. Agric. Sci. 2020, 35, 28–37. [Google Scholar]
- Yang, Z.Y.; Baldermann, S.; Watanabe, N. Recent studies of the volatile compounds in tea. Food Res. Int. 2013, 53, 585–599. [Google Scholar] [CrossRef]
- Liang, Y.; Shi, M. Advances in tea plant genetics and breeding. J. Tea Sci. 2015, 35, 103–109. [Google Scholar]
- Wang, P.J.; Yu, J.X.; Jin, S.; Chen, S.; Yue, C.; Wang, W.L.; Gao, S.L.; Cao, H.L.; Zheng, Y.C.; Gu, M.Y.; et al. Genetic basis of high aroma and stress tolerance in the oolong tea cultivar genome. Hortic. Res.-Engl. 2021, 8, 1–15. [Google Scholar] [CrossRef]
- Chai, K.; Chen, S.; Wang, P.; Kong, W.; Ma, X.; Zhang, X. Multiomics analysis reveals the genetic basis of volatile terpenoid formation in oolong tea. J. Agr. Food Chem. 2023, 71, 19888–19899. [Google Scholar] [CrossRef]
- He, S.; Wang, X.; Yin, M.; Ye, J.; Meng, J.; Zhou, L. Molecular identification of Lingyun Baihao wild and cultivated tea through genome-wide sequencing. Genet. Resour. Crop Evol. 2023, 70, 1407–1417. [Google Scholar] [CrossRef]
- Lu, L.T.; Chen, H.F.; Wang, X.J.; Zhao, Y.C.; Yao, X.; Xiong, B.A.; Deng, Y.L.; Zhao, D.G. Genome-level diversification of eight ancient tea populations in the Guizhou and Yunnan regions identifies candidate genes for core agronomic traits. Hortic. Res. Engl. 2021, 8, 1–10. [Google Scholar] [CrossRef]
- An, Y.L.; Mi, X.Z.; Zhao, S.Q.; Guo, R.; Xia, X.B.; Liu, S.R.; Wei, C.L. Revealing distinctions in genetic diversity and adaptive evolution between two varieties of Camellia sinensis by whole-genome resequencing. Front. Plant Sci. 2020, 11, 603819. [Google Scholar] [CrossRef] [PubMed]
- Zhang, F.; Tian, W.L.; Cen, L.; Lv, L.T.; Zeng, X.F.; Chen, Y.L.; Zhao, Y.C.; Li, Y. Population structure analysis and genome-wide association study of tea (Camellia sinensis (L.) Kuntze) germplasm in Qiannan, China, based on SLAF-seq technology. Phyton.-Int. J. Exp. Bot. 2022, 91, 791–809. [Google Scholar] [CrossRef]
- Davey, J.W.; Hohenlohe, P.A.; Etter, P.D.; Boone, J.Q.; Catchen, J.M.; Blaxter, M.L. Genome-wide genetic marker discovery and genotyping using next-generation sequencing. Nat. Rev. Genet. 2011, 12, 499–510. [Google Scholar] [CrossRef] [PubMed]
- Wu, X.; Wang, M.; Zheng, X.; Zhang, R.; He, S.; Yan, Y. RAD-seq revealed the endangered mechanism of Hydrocera triflora (Balsaminaceae). Guihaia 2023, 43, 1414–1427. [Google Scholar]
- Wang, Y.; Hu, Y.; Zhang, T. Current situation and prospect of RAD-seq technology in genome research. Heredity 2014, 36, 41–49. [Google Scholar]
- Qiu, H.; Zhang, X.; Zhang, Y.; Jiang, X.; Ren, Y.; Gao, D.; Zhu, X.; Usadel, B.; Fernie, A.R.; Wen, W. Depicting the genetic and metabolic panorama of chemical diversity in the tea plant. Plant Biotechnol. J. 2023. online ahead of print. [Google Scholar] [CrossRef]
- Francisco, M.; Joseph, B.; Caligagan, H.; Li, B.; Corwin, J.A.; Lin, C.; Kerwin, R.E.; Burow, M.; Kliebenstein, D.J. Genome wide association mapping in Arabidopsis thaliana identifies novel genes involved in linking allyl glucosinolate to altered biomass and defense. Front. Plant Sci. 2016, 7, 1010. [Google Scholar] [CrossRef]
- Slaten, M.L.; Yobi, A.; Bagaza, C.; Chan, Y.O.; Shrestha, V.; Holden, S.; Katz, E.; Kanstrup, C.; Lipka, A.E.; Kliebenstein, D.J.; et al. mGWAS uncovers Gln-Glucosinolate seed-specific interaction and its role in metabolic homeostasis. Plant Physiol. 2020, 183, 483–500. [Google Scholar] [CrossRef]
- Wang, X.; Liu, S.J.; Zuo, H.; Zheng, W.K.; Zhang, S.S.; Huang, Y.; Pingcuo, G.S.; Ying, H.; Zhao, F.; Li, Y.R.; et al. Genomic basis of high-altitude adaptation in Tibetan prunus fruit trees. Curr. Biol. 2021, 31, 3848. [Google Scholar] [CrossRef]
- Wen, W.; Li, D.; Li, X.; Gao, Y.; Li, W.; Li, H.; Liu, J.; Liu, H.; Chen, W.; Luo, J.; et al. Metabolome-based genome-wide association study of maize kernel leads to novel biochemical insights. Nat. Commun. 2014, 5, 3438. [Google Scholar] [CrossRef]
- Lei, Y.; Yang, L.; Duan, S.; Ning, S.; Li, D.; Wang, Z.; Xiang, G.; Yang, L.; Wang, C.; Zhang, S.; et al. Whole-genome resequencing reveals the origin of tea in Lincang. Front. Plant Sci. 2022, 13, 984422. [Google Scholar] [CrossRef] [PubMed]
- Zhao, Z.F.; Song, Q.F.; Bai, D.C.; Niu, S.Z.; He, Y.Q.; Qiao, D.H.; Chen, Z.W.; Li, C.Y.; Luo, J.; Li, F. Population structure analysis to explore genetic diversity and geographical distribution characteristics of cultivated-type tea plant in Guizhou Plateau. BMC Plant Biol. 2022, 22, 55. [Google Scholar] [CrossRef] [PubMed]
- Yang, H.; Wei, C.; Liu, H.; Wu, J.; Li, Z.; Zhang, L.; Jian, J.; Li, Y.; Tai, Y.; Zhang, J.; et al. Genetic divergence between Camellia sinensis and its wild relatives revealed via genome-wide SNPs from RAD sequencing. PLoS ONE 2016, 11, e151424. [Google Scholar] [CrossRef] [PubMed]
- Ma, J.; Yao, M.; Chen, L. Research progress on germplasm resources of tea plant. J. Tea Sci. 2015, 35, 11–16. [Google Scholar]
- Zhang, X.; Chen, S.; Shi, L.; Gong, D.; Zhang, S.; Zhao, Q.; Zhan, D.; Vasseur, L.; Wang, Y.; Yu, J.; et al. Haplotype-resolved genome assembly provides insights into evolutionary history of the tea plant Camellia sinensis. Nat. Genet. 2021, 53, 1250–1259. [Google Scholar] [CrossRef]
- Zhou, W. Geographical divisions in China. Educ. Geogr. 2011, 39, 2413–2416. [Google Scholar]
- Wang, X.; Wang, L.; Hao, X.; Li, N.; Huang, J.; Ding, C.; Yang, Y. Retrospect and prospect of development and innovation of tea plant genetics and breeding in China. J. Huazhong Agric. Univ. 2022, 41, 1–8. [Google Scholar]
- Hualou, Y.; Liu, Y.; He, W.; Ji, Q.; Zheng, S. Diversity analysis of biochemical components of 76 tea germplasm resources in Lishui city, Zhejiang. J. Zhejiang Agric. Sci. 2020, 61, 1990–1993. [Google Scholar]
- Sun, J.; Xu, G.; Hu, Y.; Cheng, Y.; Wang, X.; Yang, J.; Yang, M.; Xie, D.; Dai, Z. Genome-wide assessment of genetic diversity and association mapping for salt tolerance traits in okra (Abelmoschus esculentus L. Moench) using genotyping-by-sequencing. Sci. Hortic. Amst. 2023, 313, 111922. [Google Scholar] [CrossRef]
- Zhang, W.; Zhang, Y.; Qiu, H.; Guo, Y.; Wan, H.; Zhang, X.; Scossa, F.; Alseekh, S.; Zhang, Q.; Wang, P.; et al. Genome assembly of wild tea plant DASZ reveals pedigree and selection history of tea varieties. Nat. Commun. 2020, 11, 3719. [Google Scholar] [CrossRef]
- Nie, C.; Chen, D.; LI, Y. Study on genetic diversity of tea plant from Fujian Province based on matK partial sequence. J. Biol. 2021, 38, 54–58. [Google Scholar]
- Lin, Y.; Yu, W.; Zhou, L.; Fan, X.; Wang, F.; Wang, P.; Fang, W.; Cai, C.; Ye, N. Genetic diversity of oolong tea (Camellia sinensis) germplasms based on the nanofluidic array of single-nucleotide polymorphism (SNP) markers. Tree Genet. Genomes. 2019, 16, 3. [Google Scholar] [CrossRef]
- Li, L.; Luo, S.; Wang, F.; Li, X.; Feng, H.; Shi, Y.; Ye, J.; Liu, F.; Zhao, J.; Li, S.; et al. Genetic analysis and marker development for Wuyi Tea(Camellia sinensis, Synonym: Thea bohea L.) based on GBS-SNP. J. Tea Sci. 2023, 43, 310–324. [Google Scholar]
- Zhou, Y. The origin and development of Fujian tea plants. Tea Fujian 2013, 35, 52–53. [Google Scholar]
- Yang, J.; Wang, R.; Kong, X.; Zheng, G.; Qiu, C. Genetic diversity and relationship of 94 tea germplasm. Acta Tea Sin. 2018, 59, 186–192. [Google Scholar]
- Xia, E.; Tong, W.; Hou, Y.; An, Y.; Chen, L.; Wu, Q.; Liu, Y.; Yu, J.; Li, F.; Li, R.; et al. The reference genome of tea plant and resequencing of 81 diverse accessions provide insights into its genome evolution and adaptation. Mol. Plant 2020, 13, 1013–1026. [Google Scholar] [CrossRef] [PubMed]
- Fang, W.; Lei, X.; Yang, B.; Wang, Y.; Ma, Y. Application of genome-wide association analysis in studying tea. J. Huazhong Agric. Univ. 2022, 41, 33–40. [Google Scholar]
- Grant, G.A. The ACT domain: A small molecule binding domain and its role as a common regulatory element. J. Biol. Chem. 2006, 281, 33825–33829. [Google Scholar] [CrossRef]
- Xu, J.; You, D.; Leng, P.; Ye, B. Allosteric regulation of a protein acetyltransferase in Micromonospora aurantiaca by the amino acids cysteine and arginine. J. Biol. Chem. 2014, 289, 27034–27045. [Google Scholar] [CrossRef]
- Zhang, S.; Fitzpatrick, P.F. Identification of the allosteric site for phenylalanine in rat phenylalanine hydroxylase. J. Biol. Chem. 2016, 291, 7418–7425. [Google Scholar] [CrossRef]
- Huang, R.; Wang, J.Y.; Yao, M.Z.; Ma, C.L.; Chen, L. Quantitative trait loci mapping for free amino acid content using an albino population and SNP markers provides insight into the genetic improvement of tea plants. Hortic. Res.-Engl. 2022, 9, uhab029. [Google Scholar] [CrossRef] [PubMed]
- Fang, K.X.; Xia, Z.Q.; Li, H.J.; Jiang, X.H.; Qin, D.D.; Wang, Q.S.; Wang, Q.; Pan, C.D.; Li, B.; Wu, H.L. Genome-wide association analysis identified molecular markers associated with important tea flavor-related metabolites. Hortic. Res.-Engl. 2021, 8, 42. [Google Scholar] [CrossRef] [PubMed]
- Huang, H.; Zhang, W.; Ao, C.; Cui, H.; Yu, J.; Zheng, X. Diversity analysis of biochemical components in local tea germplasm resources and screening of excellent tea varieties in Hangzhou. Acta Agric. Jiangxi 2019, 31, 21–25. [Google Scholar]
- Yu, Z.; Yang, Z. Understanding different regulatory mechanisms of proteinaceous and non-proteinaceous amino acid formation in tea (Camellia sinensis) provides new insights into the safe and effective alteration of tea flavor and function. Crit. Rev. Food Sci. 2020, 60, 844–858. [Google Scholar] [CrossRef]
- Xia, E.; Zhang, H.; Sheng, J.; Li, K.; Zhang, Q.; Kim, C.; Zhang, Y.; Liu, Y.; Zhu, T.; Li, W.; et al. The tea plant genome provides insights into tea flavor and independent evolution of caffeine biosynthesis. Mol. Plant 2017, 10, 866–877. [Google Scholar] [CrossRef] [PubMed]
- Wang, Y.; Qian, W.; Li, N.; Hao, X.; Wang, L.; Xiao, B.; Wang, X.; Yang, Y. Metabolic changes of caffeine in tea plant (Camellia sinensis (L.) O. Kuntze) as defense response to Colletotrichum fructicola. J. Agr. Food Chem. 2016, 64, 6685–6693. [Google Scholar]
- Tang, J.; Wang, P.; Youhao, E.; Ma, Y.; Wu, D.; Huo, Z. Chinese mainland tea planting climate suitability zoning. J. Appl. Meteorol. Sci. 2021, 32, 397–407. [Google Scholar]
- Zhao, Y.C.; Zhao, M.Y.; Zhang, L.; Wang, C.Y.; Xu, Y.L. Predicting possible distribution of tea (Camellia sinensis L.) under climate change scenarios using maxent model in China. Agriculture 2021, 11, 1122. [Google Scholar] [CrossRef]
- Lin, K.; Han, Z.; Song, Q.; Liang, S.; Zhou, Y. Photosynthetic physiological features and leaf functional traits of 15 tea cultivars (lines). Southwest China J. Agric. Sci. 2021, 34, 2370–2377. [Google Scholar]
- Liu, S.; Duan, X.; Zhao, H.; Wei, J.; Guo, Y.; Yan, D. Biochemical diversity analysis of wild tea germplasms in Guizhou. J. Plant Genet. Resour. 2014, 15, 1255–1261. [Google Scholar]
- Wang, F.; Chen, Y.; Wang, X.; You, Z.; Chen, C. Comparison of leaf functional and photosynthetic characteristics in different tea cultivars. J. Tea Sci. 2016, 36, 285–292. [Google Scholar]
- Sun, Y.J.; Zhou, J.; Guo, J.S. Advances in the knowledge of adaptive mechanisms mediating abiotic stress responses in Camellia sinensis. Front. Biosci.-Landmark Ed. 2021, 26, 1714–1722. [Google Scholar] [CrossRef] [PubMed]
- Zhang, Q.; Lin, F.; Li, X.; Hu, M. Major chemical components in rivers and their seaward fluxes in the southeastern coastal region of China. Acta Oceanol. Sin. 1985, 05, 561–566. [Google Scholar]
- Li, S. Agricultural climate regionalization of China. J. Nat. Resour. 1987, 01, 71–83. [Google Scholar]
- Yu, X.; Xiao, J.; Chen, S.; Yu, Y.; Ma, J.; Lin, Y.; Li, R.; Lin, J.; Fu, Z.; Zhou, Q.; et al. Metabolite signatures of diverse Camellia sinensis tea populations. Nat. Commun. 2020, 11, 5586. [Google Scholar] [CrossRef] [PubMed]
- Sha, A.H.; Lin, X.H.; Huang, J.B.; Zhang, D.P. Analysis of DNA methylation related to rice adult plant resistance to bacterial blight based on methylation-sensitive AFLP (MSAP) analysis. Mol. Genet. Genom. 2005, 273, 484–490. [Google Scholar] [CrossRef] [PubMed]
- Grandbastien, M. Activation of plant retrotransposons under stress conditions. Trends Plant Sci. 1998, 3, 181–187. [Google Scholar] [CrossRef]
- Tam, P.P.; Barrette-Ng, I.H.; Simon, D.M.; Tam, M.W.; Ang, A.L.; Muench, D.G. The Puf family of RNA-binding proteins in plants: Phylogeny, structural modeling, activity and subcellular localization. BMC Plant Biol. 2010, 10, 44. [Google Scholar] [CrossRef]
- Liu, Q. Computational identification and systematic analysis of the ACR gene family in Oryza sativa. J. Plant Physiol. 2006, 163, 445–451. [Google Scholar] [CrossRef]
- Hayakawa, T.; Kudo, T.; Ito, T.; Takahashi, N.; Yamaya, T. ACT domain repeat protein 7, ACR7, interacts with a chaperone HSP18.0-CII in rice nuclei. Plant Cell Physiol. 2006, 47, 891–904. [Google Scholar] [CrossRef][Green Version]
- Li, Z.; Yang, W.; Ahammed, G.J.; Shen, C.; Yan, P.; Li, X.; Han, W. Developmental changes in carbon and nitrogen metabolism affect tea quality in different leaf position. Plant Physiol. Bioch. 2016, 106, 327–335. [Google Scholar] [CrossRef] [PubMed]
- Tang, Y.; Guo, C.; Zhang, M.; Chen, C.; Chen, R. Application of ISSR markers to the genetic polymorphism of Camellia sinensis. J. Fujian Agric. For. Univ. Nat. Sci. Ed. 2007, 36, 51–55. [Google Scholar]
- Wang, R.J.; Gao, X.F.; Yang, J.; Kong, X.R. Genome-wide association study to identify favorable snp allelic variations and candidate genes that control the timing of spring bud flush of tea (Camellia sinensis) using slaf-seq. J. Agr. Food Chem. 2019, 67, 10380–10391. [Google Scholar] [CrossRef] [PubMed]
- Hu, Y.; Yu, Z.; Gao, X.; Liu, G.; Zhang, Y.; Smarda, P.; Guo, Q. Genetic diversity, population structure, and genome-wide association analysis of ginkgo cultivars. Hortic. Res.-Engl. 2023, 10, uhad136. [Google Scholar] [CrossRef] [PubMed]
- Lei, X.; Li, H.; Li, P.; Zhang, H.; Han, Z.; Yang, B.; Duan, Y.; Njeri, N.S.; Yang, D.; Zheng, J.; et al. Genome-wide association studies of Biluochun tea plant populations in Dongting mountain and comprehensive identification of candidate genes associated with core agronomic traits by four analysis models. Plants 2023, 12, 3719. [Google Scholar] [CrossRef] [PubMed]
- Xu, X.; Liu, X.; Ge, S.; Jensen, J.D.; Hu, F.Y.; Li, X.; Dong, Y.; Gutenkunst, R.N.; Fang, L.; Huang, L.; et al. Resequencing 50 accessions of cultivated and wild rice yields markers for identifying agronomically important genes. Nat. Biotechnol. 2012, 30, 105–157. [Google Scholar] [CrossRef] [PubMed]
- Pfeifer, B.; Wittelsbürger, U.; Ramos-Onsins, S.E.; Lercher, M.J. PopGenome: An efficient swiss army knife for population genomic analyses in R. Mol. Biol. Evol. 2014, 31, 1929–1936. [Google Scholar] [CrossRef]
- Wang, W.; Huang, X.; Yi, G.; Xu, S.; Guo, Y. Analysis of volatile components in oolong tea by HS-GC/MS. Nat. Prod. Res. Dev. 2019, 31, 222–229. [Google Scholar]
- Wang, P.; Wang, L.; Chen, J.; Zheng, T.; Chu, D.; Hu, W.; Ye, J.; He, H. Quantitative analysis of aroma components in tea by 4-tert-butylcyclohexanol as internal standard. J. Fujian Agric. For. Univ. Nat. Sci. Ed. 2021, 50, 198–205. [Google Scholar]




| Trait | Mean | Standard Deviation | Standard Error | Median | Min | Max | Range | Skew | Kyrtosis |
|---|---|---|---|---|---|---|---|---|---|
| α-farnesene | 965.16 | 1710.24 | 204.41 | 300.42 | 5.5 | 10,144.3 | 10,138.79 | 3.45 | 13.75 |
| 3-Carene | 2804.67 | 4639.92 | 554.58 | 1260.3 | 29.59 | 33,451.74 | 33,422.15 | 4.38 | 24.73 |
| Cis-2-pentenol-1-ol | 315.86 | 363.03 | 43.39 | 132.32 | 12.09 | 1681.63 | 1669.54 | 1.69 | 2.72 |
| (Z)-linalool oxide | 258.42 | 362.56 | 43.33 | 129.3 | 8.39 | 2141.99 | 2133.6 | 2.82 | 9.68 |
| (E,E)-2,4-hexadienal | 168.19 | 183.01 | 22.03 | 89.2 | 6.43 | 809.91 | 803.48 | 1.56 | 1.91 |
| (E)-4-hexen-ol | 879.54 | 1552.29 | 185.53 | 353.97 | 7.99 | 8209.08 | 8201.09 | 3.04 | 9.39 |
| (E)-linalool oxide | 615.06 | 920.17 | 109.98 | 272.16 | 19.98 | 6074.06 | 6054.08 | 3.06 | 15.51 |
| Hexanal | 184.14 | 244.71 | 29.25 | 73.66 | 3.89 | 1314.8 | 1337.91 | 2.23 | 5.88 |
| Cis-3-hexen-1-ol | 768.71 | 1054.45 | 126.03 | 350.32 | 1.61 | 6203.63 | 6202.02 | 2.57 | 8.55 |
| Methyl salicylate | 149.29 | 247.97 | 29.64 | 52.39 | 6.24 | 1585.38 | 1579.14 | 3.63 | 15.81 |
Disclaimer/Publisher’s Note: The statements, opinions and data contained in all publications are solely those of the individual author(s) and contributor(s) and not of MDPI and/or the editor(s). MDPI and/or the editor(s) disclaim responsibility for any injury to people or property resulting from any ideas, methods, instructions or products referred to in the content. |
© 2023 by the authors. Licensee MDPI, Basel, Switzerland. This article is an open access article distributed under the terms and conditions of the Creative Commons Attribution (CC BY) license (https://creativecommons.org/licenses/by/4.0/).
Share and Cite
Jiang, L.; Xie, S.; Zhou, C.; Tian, C.; Zhu, C.; You, X.; Chen, C.; Lai, Z.; Guo, Y. Analysis of the Genetic Diversity in Tea Plant Germplasm in Fujian Province Based on Restriction Site-Associated DNA Sequencing. Plants 2024, 13, 100. https://doi.org/10.3390/plants13010100
Jiang L, Xie S, Zhou C, Tian C, Zhu C, You X, Chen C, Lai Z, Guo Y. Analysis of the Genetic Diversity in Tea Plant Germplasm in Fujian Province Based on Restriction Site-Associated DNA Sequencing. Plants. 2024; 13(1):100. https://doi.org/10.3390/plants13010100
Chicago/Turabian StyleJiang, Lele, Siyi Xie, Chengzhe Zhou, Caiyun Tian, Chen Zhu, Xiaomei You, Changsong Chen, Zhongxiong Lai, and Yuqiong Guo. 2024. "Analysis of the Genetic Diversity in Tea Plant Germplasm in Fujian Province Based on Restriction Site-Associated DNA Sequencing" Plants 13, no. 1: 100. https://doi.org/10.3390/plants13010100
APA StyleJiang, L., Xie, S., Zhou, C., Tian, C., Zhu, C., You, X., Chen, C., Lai, Z., & Guo, Y. (2024). Analysis of the Genetic Diversity in Tea Plant Germplasm in Fujian Province Based on Restriction Site-Associated DNA Sequencing. Plants, 13(1), 100. https://doi.org/10.3390/plants13010100

