Metabolomic Analysis Reveals the Metabolic Diversity of Wild and Cultivated Stellaria Radix (Stellaria dichotoma L. var. lanceolata Bge.)
Abstract
:1. Introduction
2. Results
2.1. Comparison of the Characteristics of Medicinal Materials, Contents of Methanol Extracts, Total Sterols and Total Flavonoids of Wild and Cultivated YCH
2.2. YCH Metabolite Detection and Quality Control Analysis
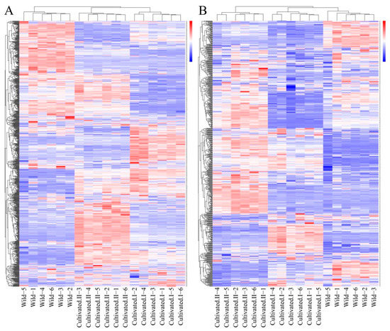
2.3. Screening of Differential Metabolites of YCH in Different Comparable Groups
2.4. Analysis of Significantly Different Metabolites between Wild and Cultivated YCH
3. Discussion
4. Materials and Methods
4.1. Experimental Materials
4.2. Characteristics of the Medicinal Materials and the Content Detection of Extract, Total Flavonoids and Total Sterols
4.3. Metabolic Substance Detection
4.4. Data Analysis
5. Conclusions
Supplementary Materials
Author Contributions
Funding
Data Availability Statement
Acknowledgments
Conflicts of Interest
References
- Li, Z.; Song, L.; Lei, Y.; Liang, W.; Wang, H.; Peng, L. Advances in Biology, Chemical Constituents and Pharmacological Activities of Stellaria Dichotoma var.Lanceolata. J. Nanjing Univ. Chin. Med. 2020, 36, 136–140. [Google Scholar] [CrossRef]
- National Pharmacopoeia Committee. Chinese Pharmacopoeia; 2020 ed.; China Pharmaceutical Science and Technology Press: Beijing, China, 2020; p. 317.
- Mudge, E.; Applequist, W.L.; Finley, J.; Lister, P.; Townesmith, A.K.; Walker, K.M.; Brown, P.N. Variation of select flavonols and chlorogenic acid content of elderberry collected throughout the Eastern United States. J. Food Compos. Anal. 2016, 47, 52–59. [Google Scholar] [CrossRef]
- Li, Z.; Cui, Y.; Qin, X. Challenge of quality evaluation of traditional Chinese medicinal materials and application progress on metabolomic approach in its quality valuation. Chin. Herb. Med. 2018, 49, 2221–2229. [Google Scholar] [CrossRef]
- Duan, L.; Dai, Y.; Sun, C.; Chen, S. Metabolomics research of medicinal plants. Chin. J. Tradit. Chin. Med. 2016, 41, 4090–4095. [Google Scholar] [CrossRef]
- Miao, X.; Xiao, B.; Shui, S.; Yang, J.; Huang, R.; Dong, J. Metabolomics analysis of serum re- veals the effect of Danggui Buxue Tang on fatigued mice induced by exhausting physical exercise. J. Pharm. Bio. Med. Anal. 2018, 151, 301–309. [Google Scholar] [CrossRef]
- Dong, C.; Zhang, Z.; Shao, Q.; Yao, T.; Hu, H.; Huang, J.; Liang, Z.; Han, Y. Deciphering the effects of genetic characteristics and environmental factors on pharmacological active ingredients of Eucommia ulmoides. Ind. Crops Amp. Prod. 2022, 175, 114293. [Google Scholar] [CrossRef]
- Yuan, Y.; Huang, L. Molecular Pharmacognosy in Daodi herbs. Sci. Bull. 2020, 65, 1093–1102. [Google Scholar] [CrossRef]
- Yang, X.; Ding, Y. Study on the resources and sustainable utilization of Stellariae. Chin. Med. Mater. 2004, 1, 7–8. [Google Scholar] [CrossRef]
- Fatima, H.; Shahid, M.; Jamil, A.; Naveed, M. Therapeutic Potential of Selected Medicinal Plants Against Carrageenan Induced Inflammation in Rats. Dose-Response A Publ. Int. Hormesis Soc. 2021, 19, 253–268. [Google Scholar] [CrossRef]
- Huang, L.; Guo, L. Secondary metabolites accumulating and geoherbs formation under enviromental stress. Chin. J. Tradit. Chin. Med. 2007, 32, 277–280. [Google Scholar] [CrossRef]
- Jiang, D.; Wang, H.; Kang, C.; Jiang, J.; Du, Y.; Zhang, Y.; Wang, S.; Guo, L. Influence and mechanism of stress combination on medicinal plants secondary metabolism. China J. Chin. Mater. Med. 2020, 45, 2009–2016. [Google Scholar] [CrossRef]
- Chen, W.; Tan, X. The relationship between Chinese herbal medicine cultivation and soil ecological factors. Chin. J. Tradit. Chin. Med. Inf. 2006, 12, 48–49. [Google Scholar]
- Hattas, D.; Scogings, P.F.; Julkunen-Tiitto, R. Does the Growth Differentiation Balance Hypothesis Explain Allocation to Secondary Metabolites in Combretum apiculatum, an African Savanna Woody Species. J. Chem. Ecol. 2017, 43, 153–163. [Google Scholar] [CrossRef] [PubMed]
- Wahab, A.; Abdi, G.; Saleem, M.H.; Ali, B.; Ullah, S.; Shah, W.; Mumtaz, S.; Yasin, G.; Muresan, C.C.; Marc, R.A. Plants’ Physio-Biochemical and Phyto-Hormonal Responses to Alleviate the Adverse Effects of Drought Stress: A Comprehensive Review. Plants 2022, 11, 1620. [Google Scholar] [CrossRef]
- Islam, M.J.; Kim, J.W.; Begum, M.K.; Sohel, M.A.T.; Lim, Y.S. Physiological and Biochemical Changes in Sugar Beet Seedlings to Confer Stress Adaptability under Drought Condition. Plants 2020, 9, 1511. [Google Scholar] [CrossRef]
- Li, G.; Sun, Y.; Shao, S.; Zhang, Y. Response of osmoregulation system and some hormones to drought stress in sugar beet leaves during seedling stage. Jiangsu Agric. Sci. 2018, 46, 80–84. [Google Scholar] [CrossRef]
- Liang, J.; Quan, M.; She, C.; He, A.; Xiang, X.; Cao, F. Effects of drought stress on growth, photosynthesis and alkaloid accumulation of Lycoris aurea. Pak. J. Bot. 2020, 52, 1137–1142. [Google Scholar] [CrossRef]
- Beygi, Z.; Nezamzadeh, Z.; Rabiei, M.; Mirakhorli, N. Enhanced accumulation of trigonelline by elicitation and osmotic stresses in fenugreek callus culture. Plant Cell Tissue Organ Cult. (PCTOC) 2021, 147, 169–174. [Google Scholar] [CrossRef]
- Jia, X.; Sun, C.; Zuo, Y.; Li, G.; Li, G.; Ren, L.; Chen, G. Integrating transcriptomics and metabolomics to characterise the response of Astragalus membranaceus Bge. Var. mongolicus (Bge) to progressive drought stress. BMC Genom. 2016, 17, 188. [Google Scholar] [CrossRef]
- Gao, G.; Lv, Z.; Zhang, G.; Li, J.; Zhang, J.; He, C. An ABA-flavonoid relationship contributes to the differences in drought resistance between different sea buckthorn subspecies. Tree Physiol. 2021, 41, 744–755. [Google Scholar] [CrossRef]
- Wang, H.; Liu, S.; Wang, T.; Liu, H.; Xu, X.; Chen, K.; Zhang, P. The moss flavone synthase I positively regulates the tolerance of plants to drought stress and UV-B radiation. Plant Sci. 2020, 298, 110591. [Google Scholar] [CrossRef] [PubMed]
- Lang, D.; Cui, J.; Da, Z. Effect of drought stress on growth and physiological-biochemical characteristics of Stellaria dichotoma. China J. Chin. Mater. Med. 2014, 39, 1995–1999. [Google Scholar] [CrossRef]
- Li, X.; Jon, D.; Flynn, J.D.; Wang, S.C. The Effects of Variety, Growing Region, and Drought Stress on Fatty Acid and Sterol Compositions of California Olive Oil. J. Am. Oil Chem. Soc. 2019, 96, 215–230. [Google Scholar] [CrossRef]
- Kumar, M.S.; Ali, K.; Dahuja, A.; Tyagi, A. Role of phytosterols in drought stress tolerance in rice. Plant Physiol. Biochem. 2015, 96, 83–89. [Google Scholar] [CrossRef]
- Shi, Y.; Yang, Y.; Xue, R.; Qiao, Z. Research Advance of Biological Function of Ascorbic Acid in Plants. Plant Physiol. 2015, 51, 1–8. [Google Scholar] [CrossRef]
- Fu, T.; Feng, Y.; Zhang, L.; Li, X.; Wang, C. Metabonomics Study on Rice from Different Geographical Areas Based on Gas Chromatography-Mass Spectrometry. Food Sci. 2019, 40, 176–181. [Google Scholar]
- Zhang, Y. The Statistical Analysis of Aminoacyl-tRNA Synthetases and Their Cognate tRNAs in Plants; Beijing Institute of Genomics, Chinese Academy of Sciences: Beijing, China, 2013. [Google Scholar]
- Urao, T.; Yamaguchi-Shinozaki, K.; Shinozaki, K. Two-component systems in plant signal transduction. Trends Plant Sci. 2000, 5, 67–74. [Google Scholar] [CrossRef]
- Randall, R.; Mayer, J.H.C.; Rhodes, D. Effects of Heat Shock on Amino Acid Metabolism of Cowpea Cells. Plant Physiol. 1990, 94, 796–810. [Google Scholar] [CrossRef]
- Edita, B.; Pranas, B. Using the method of dynamic factors for assessing the transfer of chemical elements from soil to plants from various perspectives. Environ. Sci. Pollut. Res. Int. 2019, 26, 34184–34196. [Google Scholar] [CrossRef]
- Wu, Y.; Wang, H.; Fang, M.; Yue, M.; Li, Y.; Li, S. Review of Studies on Influence of Environmental Fators on Formation of Medicinal Materials from Botanicals. Res. Dev. Nat. Prod. 2013, 25, 416–420, 429. [Google Scholar] [CrossRef]
- Hamilton, J.G.; Zangerl, A.R.; DeLucia, E.H.; Berenbaum, M.R. The carbon–nutrient balance hypothesis: Its rise and fall. Ecol. Lett. 2001, 4, 86–95. [Google Scholar] [CrossRef]
- Luo, J.; Fu, L. Research progress on the effect of nitrogen on the accumulation of effective components in medicinal plants. Zhejiang Agric. Sci. 2020, 61, 1046–1049. [Google Scholar] [CrossRef]
- Zhao, Q.; Ren, Q.; Chen, Y.; Wu, S.; Guo, M.; Chen, G. Effects of combined application of phosphate and potash fertilizer on the active ingredients of licorice. For. Ecol. Sci. 2019, 34, 87–92. [Google Scholar] [CrossRef]
- Li, H. Effects of Cultivation Method and Fertilization on Yield and Quality of Tussilago Farfara L; Gansu Agricultural University: Lanzhou, China, 2018. [Google Scholar]
- Li, J.; Liu, Y.; Deng, Y.; Dai, C.; Liu, Y. Potential of reduing fertilizer application in Polygonatum cyrtonema Hua. J. Northwest A F Univ. (Nat. Sci. Ed.) 2022, 50, 137–145. [Google Scholar] [CrossRef]
- Wang, Z.; Wang, J.; Zhu, W.; Jiang, H.; Zhang, X.; Zhang, Y. Study on the optimization models of nitrogen, phosphorus and potassium application for Polygonatum.sibiricum Red.production in Yangling. Agric. Res. Arid. Areas 2012, 30, 143–148. [Google Scholar]
- Wei, H.; Zhang, J.; Long, G.; Fan, W.; Meng, Z.; Li, L.; Chen, Z.; Chen, J. The Growth Characteristics and Ginsenoside Content in Two-year-old Panax notoginseng under Potassium Regimes. J. Yunnan Agric. Univ. (Nat. Sci.) 2019, 34, 695–704. [Google Scholar] [CrossRef]
- Luo, M.; Tan, Q.; Luo, C.; Xu, G.; Deng, C.; Zhang, W.; Ren, X. Effect of Combined Application of NPK Fertilizers on Index Components of Scrophularia Ningpoensis. J. Southwest Norm. Univ. (Nat. Sci. Ed.) 2022, 47, 15–20. [Google Scholar] [CrossRef]
- Lu, L. Studies on the Effect of N, P, K Levels and Their Combined Fertilization on Growth and Medicinal Conposition of Pogostemon Cablin (Blanco) Benth; Northwest A & F University: Dali, China, 2016. [Google Scholar]
- Ma, W.; Peng, L.; Li, H.; Hu, J.; Ding, X. Path Analysis of Seed Yield and Agronomic Traits of Stellariae Radix Using Linear Regression. China Mod. Chin. Med. 2017, 19, 1612–1614, 1630. [Google Scholar] [CrossRef]
- Guo, L.; Zhou, L.; Kang, C.; Wang, H.; Zhang, W.; Wang, S.; Wang, R.; Wang, X.; Han, B.; Zhou, T.; et al. Strategies for medicinal plants adapting environmental stress and "simulative habitat cultivation" of Dao-di herbs. Chin. J. Tradit. Chin. Med. 2020, 45, 1969–1974. [Google Scholar] [CrossRef]
- Li, Z.; Wang, H.; Feng, L.; Song, L.; Li, H.; Li, Y.; Yang, Y.; Tian, G.; Mei, X.; Peng, L. Comparative metabolomics provides novel insights into correlation between dominant habitat factors and constituents of Stellaria Radix (Stellaria dichotoma L. var. lanceolata Bge.). Front. Plant Sci. Plant Metab. Chemodivers. 2022, 13, 1035712. [Google Scholar] [CrossRef]









| Label | Latitude, N | Longitude, E | Elevation, m | Average Annual Precipitation, mm | Average Annual Temperature, °C | Soil Texture | pH Value | Organic Matter Content, g·kg−1 | Total Nitrogen Content g·kg−1 | Total Phosphorus Content g·kg−1 | Total Potassium Content, g·kg−1 |
|---|---|---|---|---|---|---|---|---|---|---|---|
| Wild | 38.05° | 106.59° | 1273 | 304.40 | 9.22 | sandy soil | 9.17 | 0.72 | 0.28 | 0.19 | 1.00 |
| Cultivated I | 36.76° | 106.36° | 1558 | 311.15 | 8.78 | clayey soil | 8.71 | 7.00 | 0.45 | 0.55 | 3.32 |
| Cultivated II | 35.75° | 106.80° | 1395 | 583.17 | 8.90 | clayey soil | 8.51 | 8.03 | 0.56 | 0.60 | 3.23 |
Disclaimer/Publisher’s Note: The statements, opinions and data contained in all publications are solely those of the individual author(s) and contributor(s) and not of MDPI and/or the editor(s). MDPI and/or the editor(s) disclaim responsibility for any injury to people or property resulting from any ideas, methods, instructions or products referred to in the content. |
© 2023 by the authors. Licensee MDPI, Basel, Switzerland. This article is an open access article distributed under the terms and conditions of the Creative Commons Attribution (CC BY) license (https://creativecommons.org/licenses/by/4.0/).
Share and Cite
Li, Z.; Wang, H.; Feng, L.; Li, H.; Li, Y.; Tian, G.; Niu, P.; Yang, Y.; Peng, L. Metabolomic Analysis Reveals the Metabolic Diversity of Wild and Cultivated Stellaria Radix (Stellaria dichotoma L. var. lanceolata Bge.). Plants 2023, 12, 775. https://doi.org/10.3390/plants12040775
Li Z, Wang H, Feng L, Li H, Li Y, Tian G, Niu P, Yang Y, Peng L. Metabolomic Analysis Reveals the Metabolic Diversity of Wild and Cultivated Stellaria Radix (Stellaria dichotoma L. var. lanceolata Bge.). Plants. 2023; 12(4):775. https://doi.org/10.3390/plants12040775
Chicago/Turabian StyleLi, Zhenkai, Hong Wang, Lu Feng, Haishan Li, Yanqing Li, Gege Tian, Pilian Niu, Yan Yang, and Li Peng. 2023. "Metabolomic Analysis Reveals the Metabolic Diversity of Wild and Cultivated Stellaria Radix (Stellaria dichotoma L. var. lanceolata Bge.)" Plants 12, no. 4: 775. https://doi.org/10.3390/plants12040775
APA StyleLi, Z., Wang, H., Feng, L., Li, H., Li, Y., Tian, G., Niu, P., Yang, Y., & Peng, L. (2023). Metabolomic Analysis Reveals the Metabolic Diversity of Wild and Cultivated Stellaria Radix (Stellaria dichotoma L. var. lanceolata Bge.). Plants, 12(4), 775. https://doi.org/10.3390/plants12040775
