Effects of Water Deficit on Growth and Productivity in Tomato Crops Irrigated with Water Treated with Very Low-Frequency Electromagnetic Resonance Fields
Abstract
1. Introduction
2. Results
2.1. Treatment and Experimental Design
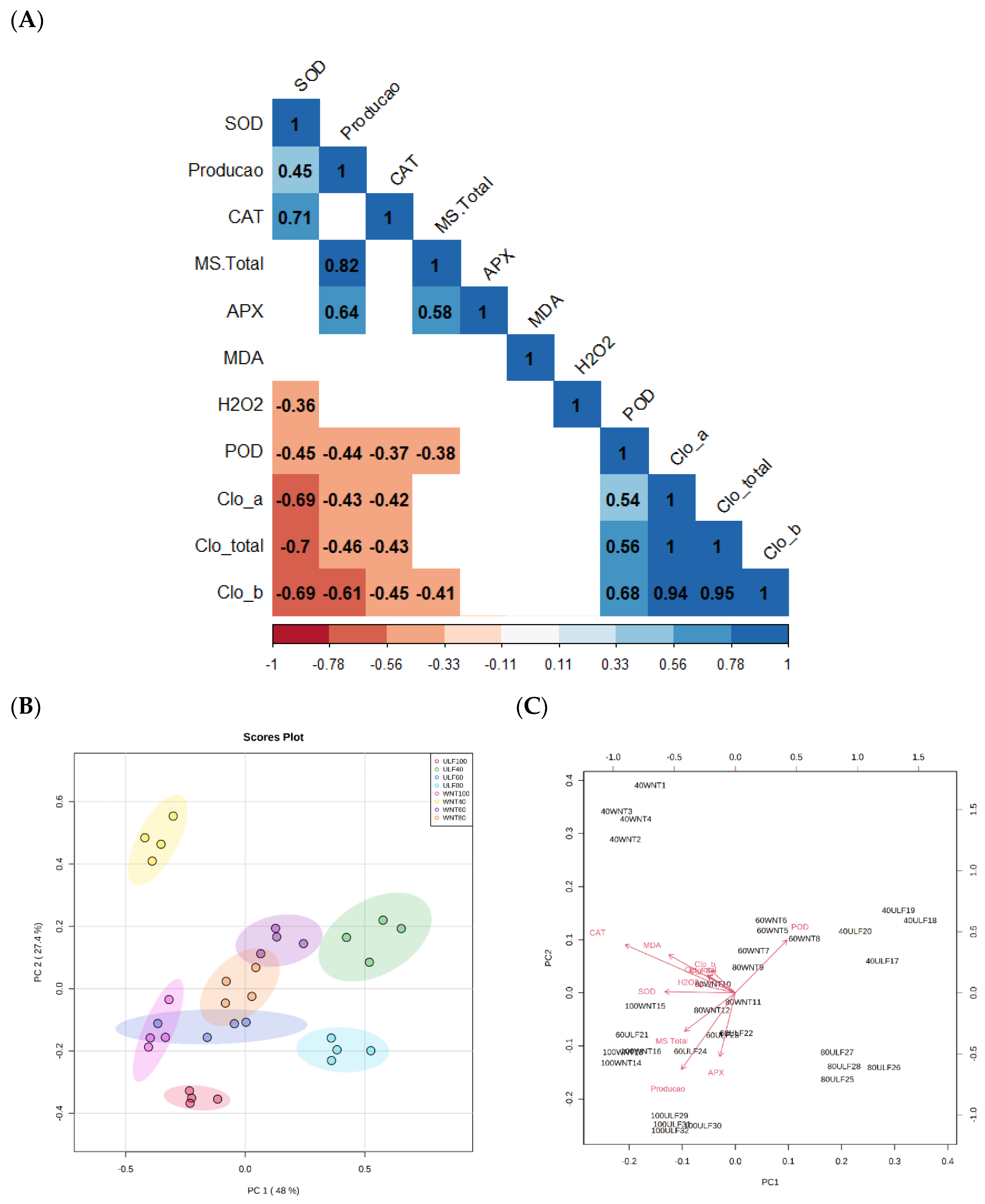
2.2. Effects of Water Stress on Chlorophyll and Tomato Production
3. Discussion
3.1. Effects on the Tomato Antioxidative System
3.2. Effects of Water Stress on Chlorophyll and Production
4. Materials and Methods
4.1. Experimental Area Characterization
4.2. Treatment and Experimental Design
4.3. Determination of Enzyme Activity
4.4. Determination of the Total Soluble Protein Content
4.5. Determination of Chlorophylls
4.6. Determination of Production and Dry Mass
4.7. Analyses Statistics
5. Conclusions
Author Contributions
Funding
Conflicts of Interest
References
- FAOSTAT. Available online: https://www.fao.org/faostat/en/#home (accessed on 19 June 2022).
- Kumar, S.; Li, G.; Yang, J.; Huang, X.; Ji, Q.; Liu, Z.; Ke, W.; Hou, H. Effect of Salt Stress on Growth, Physiological Parameters, and Ionic Concentration of Water Dropwort (Oenanthe Javanica) Cultivars. Front. Plant Sci. 2021, 12, 660409. [Google Scholar] [CrossRef]
- Kumar, A.; Kumar, V.; Gull, A.; Nayik, G.A. Tomato (Solanum Lycopersicon). In Antioxidants in Vegetables and Nuts-Properties and Health Benefits; Springer: Berlin/Heidelberg, Germany, 2020; pp. 191–207. [Google Scholar] [CrossRef]
- Gheribi, R.; Khwaldia, K. Tomato (Lycopene and β-Carotene) and Cancer. In Nutraceuticals and Cancer Signaling; Springer: Berlin/Heidelberg, Germany, 2021; pp. 39–60. [Google Scholar] [CrossRef]
- Conti, V.; Mareri, L.; Faleri, C.; Nepi, M.; Romi, M.; Cai, G.; Cantini, C. Drought Stress Affects the Response of Italian Local Tomato (Solanum lycopersicum L.) Varieties in a Genotype-Dependent Manner. Plants 2019, 8, 336. [Google Scholar] [CrossRef]
- Raja, V.; Qadir, S.U.; Alyemeni, M.N.; Ahmad, P. Impact of Drought and Heat Stress Individually and in Combination on Physio-Biochemical Parameters, Antioxidant Responses, and Gene Expression in Solanum Lycopersicum. 3 Biotech 2020, 10, 208. [Google Scholar] [CrossRef]
- Putti, F.F.; Nogueira, B.B.; Vacaro de Souza, A.; Festozo Vicente, E.; Zanetti, W.A.L.; de Lucca Sartori, D.; Pigatto de Queiroz Barcelos, J. Productive and Physico-Chemical Parameters of Tomato Fruits Submitted to Fertigation Doses with Water Treated with Very Low-Frequency Electromagnetic Resonance Fields. Plants 2022, 11, 1587. [Google Scholar] [CrossRef]
- Moreira de Carvalho, D.B.; de Souza, A.V.; Domingues Neto, F.J.; Iglesias, L.; Nogueira, B.B.; Zanetti, W.A.; Gabriel Filho, L.R.A.; Putti, F.F. Growth Models and Nutriente Uptake Curve of Tomato BRS 1509 Subjected to Irrigation Pulses. J. Plant Nutr. 2020, 43, 1999–2012. [Google Scholar] [CrossRef]
- Farooq, M.; Wahid, A.; Kobayashi, N.; Fujita, D.; Basra, S.M.A. Plant Drought Stress: Effects, Mechanisms and Management. Agron. Sustain. Dev. 2009, 29, 185–212. [Google Scholar] [CrossRef]
- Das, K.; Roychoudhury, A. Reactive Oxygen Species (ROS) and Response of Antioxidants as ROS-Scavengers during Environmental Stress in Plants. Front. Environ. Sci. 2014, 2, 53. [Google Scholar] [CrossRef]
- Hatamleh, A.A.; Danish, M.; Munirah, B.; Al-Dosary, A.; El-Zaidy, M.; Ali, S. Physiological and Oxidative Stress Responses of Solanum Lycopersicum (L.) (Tomato) When Exposed to Different Chemical Pesticides. RSC Adv. 2022, 12, 7237–7252. [Google Scholar] [CrossRef]
- García-Caparrós, P.; Lao, M.T. The Effects of Salt Stress on Ornamental Plants and Integrative Cultivation Practices. Sci. Hortic. 2018, 240, 430–439. [Google Scholar] [CrossRef]
- Nemeskéri, E.; Helyes, L. Physiological Responses of Selected Vegetable Crop Species to Water Stress. Agronomy 2019, 9, 447. [Google Scholar] [CrossRef]
- Zhang, Y.; Liang, Y.; Zhao, X.; Jin, X.; Hou, L.; Shi, Y.; Ahammed, G.J. Silicon Compensates Phosphorus Deficit-Induced Growth Inhibition by Improving Photosynthetic Capacity, Antioxidant Potential, and Nutrient Homeostasis in Tomato. Agronomy 2019, 9, 733. [Google Scholar] [CrossRef]
- Khapte, P.S.; Kumar, P.; Burman, U.; Kumar, P. Deficit Irrigation in Tomato: Agronomical and Physio-Biochemical Implications. Sci. Hortic. 2019, 248, 256–264. [Google Scholar] [CrossRef]
- Deligios, P.A.; Chergia, A.P.; Sanna, G.; Solinas, S.; Todde, G.; Narvarte, L.; Ledda, L. Climate Change Adaptation and Water Saving by Innovative Irrigation Management Applied on Open Field Globe Artichoke. Sci. Total Environ. 2019, 649, 461–472. [Google Scholar] [CrossRef] [PubMed]
- Dai, A. Increasing Drought under Global Warming in Observations and Models. Nat. Clim. Chang. 2012, 3, 52–58. [Google Scholar] [CrossRef]
- Saccon, P. Water for Agriculture, Irrigation Management. Appl. Soil Ecol. 2018, 123, 793–796. [Google Scholar] [CrossRef]
- Kirda, C.; Cetin, M.; Dasgan, Y.; Topcu, S.; Kaman, H.; Ekici, B.; Derici, M.R.; Ozguven, A.I. Yield Response of Greenhouse Grown Tomato to Partial Root Drying and Conventional Deficit Irrigation. Agric. Water Manag. 2004, 69, 191–201. [Google Scholar] [CrossRef]
- Harmanto; Salokhe, V.M.; Babel, M.S.; Tantau, H.J. Water Requirement of Drip Irrigated Tomatoes Grown in Greenhouse in Tropical Environment. Agric. Water Manag. 2005, 71, 225–242. [Google Scholar] [CrossRef]
- Yu, J.; Wu, J. The Sustainability of Agricultural Development in China: The Agriculture–Environment Nexus. Sustainability 2018, 10, 1776. [Google Scholar] [CrossRef]
- Liu, X.; Zhu, H.; Meng, S.; Bi, S.; Zhang, Y.; Wang, H.; Song, C.; Ma, F. The Effects of Magnetic Treatment of Irrigation Water on Seedling Growth, Photosynthetic Capacity and Nutrient Contents of Populus × Euramericana ‘Neva’ under NaCl Stress. Acta Physiol. Plant. 2019, 41, 11. [Google Scholar] [CrossRef]
- Mghaiouini, R.; Salah, M.; Monkade, M.; El Bouari, A. A New Knowledge of Water Magnetism Phenomenon. Arab. J. Sci. Eng. 2021, 47, 1129–1136. [Google Scholar] [CrossRef]
- Esmaeilnezhad, E.; Choi, H.J.; Schaffie, M.; Gholizadeh, M.; Ranjbar, M. Characteristics and Applications of Magnetized Water as a Green Technology. J. Clean. Prod. 2017, 161, 908–921. [Google Scholar] [CrossRef]
- Khoshravesh, M.; Mostafazadeh-Fard, B.; Mousavi, S.F.; Kiani, A.R. Effects of Magnetized Water on the Distribution Pattern of Soil Water with Respect to Time in Trickle Irrigation. Soil Use Manag. 2011, 27, 515–522. [Google Scholar] [CrossRef]
- Gaafar, M.M.; Hussain, M.S.; Ali, K.; Khraibt, C.; Shandi, N.R.; Mohamed, S.K. Effect of Magnetic Water on Physical Properties of Different Kind of Water, and Studying Its Ability to Dissolving Kidney Stone. J. Nat. Sci. Res. 2015, 5, 85–94. [Google Scholar]
- Chibowski, E.; Szcześ, A. Magnetic Water Treatment–A Review of the Latest Approaches. Chemosphere 2018, 203, 54–67. [Google Scholar] [CrossRef] [PubMed]
- Zhao, G.; Mu, Y.; Wang, Y.; Wang, L. Response of Winter-Wheat Grain Yield and Water-Use Efficiency to Irrigation with Activated Water on Guanzhong Plain in China. Irrig. Sci. 2021, 39, 263–276. [Google Scholar] [CrossRef]
- Surendran, U.; Sandeep, O.; Joseph, E.J. The Impacts of Magnetic Treatment of Irrigation Water on Plant, Water and Soil Characteristics. Agric. Water Manag. 2016, 178, 21–29. [Google Scholar] [CrossRef]
- Toledo, E.J.L.; Ramalho, T.C.; Magriotis, Z.M. Influence of Magnetic Field on Physical–Chemical Properties of the Liquid Water: Insights from Experimental and Theoretical Models. J. Mol. Struct. 2008, 888, 409–415. [Google Scholar] [CrossRef]
- Szcześ, A.; Chibowski, E.; Rzeźnik, E. Magnetic Field Effect on Water Surface Tension in Aspect of Glass and Mica Wettability. Colloids Interfaces 2020, 4, 37. [Google Scholar] [CrossRef]
- Sarraf, M.; Kataria, S.; Taimourya, H.; Santos, L.O.; Menegatti, R.D.; Jain, M.; Ihtisham, M.; Liu, S. Magnetic Field (MF) Applications in Plants: An Overview. Plants 2020, 9, 1139. [Google Scholar] [CrossRef]
- Altalib, A.A.; Ali, W.M.; Al-Ogaidi, A.A.; Al-Zubaidy, S.A.S. Effects of magnetic field treatment of broad bean seeds and irrigation water on the growth and yield of plants. Irrig. Drain. 2022, 71, 1159–1167. [Google Scholar] [CrossRef]
- Henrique Cândido de Souza, Á.; Rezende, R.; de Castro Seron, C.; Zolin Lorenzoni, M.; Marcelo Rodrigues do Nascimeto, J.; Salim Lozano, C.; Nalin, D.; de Souza Terassi, D.; Carlos Andrade Gonçalves, A.; Saath, R.; et al. Evaluation of the Growth and the Yield of Eggplant Crop Under Different Irrigation Depths and Magnetic Treatment of Water. J. Agric. Sci. 2019, 11, 35. [Google Scholar] [CrossRef]
- Selim, D.A.F.H.; Nassar, R.M.A.; Boghdady, M.S.; Bonfill, M. Physiological and Anatomical Studies of Two Wheat Cultivars Irrigated with Magnetic Water under Drought Stress Conditions. Plant Physiol. Biochem. 2019, 135, 480–488. [Google Scholar] [CrossRef]
- Putti, F.F.; Gabriel Filho, L.R.A.; Klar, A.E.; Ferreira, J.D.S.J.; Cremasco, C.P.; Ludwig, R. Response of Lettuce Crop to Magnetically Treated Irrigation Water and Different Irrigation Depths. Afr. J. Agric. Res. 2015, 10, 2300–2308. [Google Scholar] [CrossRef]
- Yusuf, K.O.; Sakariyah, S.A.; Baiyeri, M.R. Influence of Magnetized Water and Seed on Yield and Uptake of Heavy Metals of Tomato. Not. Sci. Biol. 2019, 11, 122–129. [Google Scholar] [CrossRef][Green Version]
- Elloumi, N.; Mohamed, Z.; Fakhri, N.; Mehdaoui, H.Y.; Chaari, L.; Abdallah, F.B.; Kallel, M. Effects of Magnetic Saline Water Application for Improving Physiological Parameters of Tomato (Solanum lycopersicum) Seedlings. Ethiop. J. Environ. Stud. Manag. 2018, 11, 131–143. [Google Scholar]
- Massah, J.; Dousti, A.; Khazaei, J.; Vaezzadeh, M. Effects of Water Magnetic Treatment on Seed Germination and Seedling Growth of Wheat. J. Plant Nutr. 2019, 42, 1283–1289. [Google Scholar] [CrossRef]
- Zhang, J.; Wang, Q.; Wei, K.; Guo, Y.; Mu, W.; Sun, Y. Magnetic Water Treatment: An Eco-Friendly Irrigation Alternative to Alleviate Salt Stress of Brackish Water in Seed Germination and Early Seedling Growth of Cotton (Gossypium hirsutum L.). Plants 2022, 11, 1397. [Google Scholar] [CrossRef] [PubMed]
- Ercan, I.; Tombuloglu, H.; Alqahtani, N.; Alotaibi, B.; Bamhrez, M.; Alshumrani, R.; Ozcelik, S.; Kayed, T.S. Magnetic Field Effects on the Magnetic Properties, Germination, Chlorophyll Fluorescence, and Nutrient Content of Barley (Hordeum vulgare L.). Plant Physiol. Biochem. 2022, 170, 36–48. [Google Scholar] [CrossRef] [PubMed]
- Yang, X.; Fan, J.; Ge, J.; Luo, Z. Effect of Irrigation with Activated Water on Root Morphology of Hydroponic Rice and Wheat Seedlings. Agronomy 2022, 12, 1068. [Google Scholar] [CrossRef]
- Zhou, B.; Liang, C.; Chen, X.; Ye, S.; Peng, Y.; Yang, L.; Duan, M.; Wang, X. Magnetically-Treated Brackish Water Affects Soil Water-Salt Distribution and the Growth of Cotton with Film Mulch Drip Irrigation in Xinjiang, China. Agric. Water Manag. 2022, 263, 107487. [Google Scholar] [CrossRef]
- Zlatev, Z.; Lidon, F.C. An Overview on Drought Induced Changes in Plant Growth, Water Relationsand Photosynthesis. Emir. J. Food Agric. 2012, 24, 57–72. [Google Scholar] [CrossRef]
- Bota, J.; Medrano, H.; Flexas, J. Is Photosynthesis Limited by Decreased Rubisco Activity and RuBP Content under Progressive Water Stress? New Phytol. 2004, 162, 671–681. [Google Scholar] [CrossRef] [PubMed]
- Flexas, J.; Bota, J.; Galmés, J.; Medrano, H.; Ribas-Carbó, M. Keeping a Positive Carbon Balance under Adverse Conditions: Responses of Photosynthesis and Respiration to Water Stress. Physiol. Plant 2006, 127, 343–352. [Google Scholar] [CrossRef]
- Sharma, A.; Zheng, B. Melatonin Mediated Regulation of Drought Stress: Physiological and Molecular Aspects. Plants 2019, 8, 190. [Google Scholar] [CrossRef]
- Osakabe, Y.; Osakabe, K.; Shinozaki, K.; Tran, L.S.P. Response of Plants to Water Stress. Front. Plant Sci. 2014, 5, 86. [Google Scholar] [CrossRef]
- Vurayai, R.; Emongor, V.; Moseki, B. Effect of Water Stress Imposed at Different Growth and Development Stages on Morphological Traits and Yield of Bambara Groundnuts (Vigna subterranea L. Verdc). Am. J. Plant Physiol. 2011, 6, 17–27. [Google Scholar] [CrossRef]
- Wang, H.; Li, J.; Cheng, M.; Zhang, F.; Wang, X.; Fan, J.; Wu, L.; Fang, D.; Zou, H.; Xiang, Y. Optimal Drip Fertigation Management Improves Yield, Quality, Water and Nitrogen Use Efficiency of Greenhouse Cucumber. Sci. Hortic. 2019, 243, 357–366. [Google Scholar] [CrossRef]
- Sharma, R.; Bhardwaj, R.; Gautam, V.; Bali, S.; Kaur, R.; Kaur, P.; Sharma, M.; Kumar, V.; Sharma, A.; Sonia; et al. Phytoremediation in Waste Management: Hyperaccumulation Diversity and Techniques. In Plants under Metal and Metalloid Stress; Hasanuzzaman, M., Nahar, K., Fujita, M., Eds.; Springer: Singapore, 2018; pp. 277–302. ISBN 978-981-13-2242-6. [Google Scholar]
- Gharibi, S.; Tabatabaei, B.E.S.; Saeidi, G.; Goli, S.A.H. Effect of Drought Stress on Total Phenolic, Lipid Peroxidation, and Antioxidant Activity of Achillea Species. Appl. Biochem. Biotechnol. 2016, 178, 796–809. [Google Scholar] [CrossRef]
- Impa, S.M.; Nadaradjan, S.; Jagadish, S.V.K. Drought Stress Induced Reactive Oxygen Species and Anti-Oxidants in Plants. In Abiotic Stress Responses in Plants; Springer: Berlin/Heidelberg, Germany, 2012; pp. 131–147. [Google Scholar] [CrossRef]
- Liang, G.; Liu, J.; Zhang, J.; Guo, J. Effects of drought stress on photosynthetic and physiological parameters of tomato. J. Am. Soc. Hortic. Sci. 2020, 145, 12–17. [Google Scholar] [CrossRef]
- Ayala, A.; Muñoz, M.F.; Argüelles, S. Lipid Peroxidation: Production, Metabolism, and Signaling Mechanisms of Malondialdehyde and 4-Hydroxy-2-Nonenal. Oxidative Med. Cell. Longev. 2014, 2014, 360438. [Google Scholar] [CrossRef]
- Yuan, X.K.; Yang, Z.Q.; Li, Y.X.; Liu, Q.; Han, W. Effects of Different Levels of Water Stress on Leaf Photosynthetic Characteristics and Antioxidant Enzyme Activities of Greenhouse Tomato. Photosynthetica 2015, 54, 28–39. [Google Scholar] [CrossRef]
- Takács, S.; Pék, Z.; Csányi, D.; Daood, H.G.; Szuvandzsiev, P.; Palotás, G.; Helyes, L. Influence of Water Stress Levels on the Yield and Lycopene Content of Tomato. Water 2020, 12, 2165. [Google Scholar] [CrossRef]
- Hong, S.H.; Tripathi, B.N.; Chung, M.S.; Cho, C.; Lee, S.; Kim, J.H.; Bai, H.W.; Bae, H.J.; Cho, J.Y.; Chung, B.Y.; et al. Functional Switching of Ascorbate Peroxidase 2 of Rice (OsAPX2) between Peroxidase and Molecular Chaperone. Sci. Rep. 2018, 8, 9171. [Google Scholar] [CrossRef] [PubMed]
- Abbasi, S.; Sadeghi, A.; Safaie, N. Streptomyces Alleviate Drought Stress in Tomato Plants and Modulate the Expression of Transcription Factors ERF1 and WRKY70 Genes. Sci. Hortic. 2020, 265, 109206. [Google Scholar] [CrossRef]
- Altaf, M.A.; Shahid, R.; Ren, M.X.; Naz, S.; Altaf, M.M.; Khan, L.U.; Tiwari, R.K.; Lal, M.K.; Shahid, M.A.; Kumar, R.; et al. Melatonin Improves Drought Stress Tolerance of Tomato by Modulating Plant Growth, Root Architecture, Photosynthesis, and Antioxidant Defense System. Antioxidants 2022, 11, 309. [Google Scholar] [CrossRef] [PubMed]
- ALKahtani, M.D.F.; Attia, K.A.; Hafez, Y.M.; Khan, N.; Eid, A.M.; Ali, M.A.M.; Abdelaal, K.A.A. Chlorophyll Fluorescence Parameters and Antioxidant Defense System Can Display Salt Tolerance of Salt Acclimated Sweet Pepper Plants Treated with Chitosan and Plant Growth Promoting Rhizobacteria. Agronomy 2020, 10, 1180. [Google Scholar] [CrossRef]
- Do, T.C.V.; Tran, D.T.; Le, T.G.; Nguyen, Q.T. Characterization of Endogenous Auxins and Gibberellins Produced by Chlorella Sorokiniana TH01 under Phototrophic and Mixtrophic Cultivation Modes toward Applications in Microalgal Biorefinery and Crop Research. J. Chem. 2020, 2020, 4910621. [Google Scholar] [CrossRef]
- Novitskaya, G.V.; Kocheshkova, T.K.; Novitskii, Y.I. The Effects of a Weak Permanent Magnetic Field on the Lipid Composition and Content in the Onion Leaves of Various Ages. Russ. J. Plant Physiol. 2006, 53, 638–648. [Google Scholar] [CrossRef]
- Leelapriya, T.; Dhilip, K.S.; Narayan, P.V.S. Effect of Weak Sinusoidal Magnetic Field on Germination and Yield of Cotton (Gossypium Spp.). Electromagn. Biol. Med. 2009, 22, 117–125. [Google Scholar] [CrossRef]
- Hearris, M.A.; Hammond, K.M.; Fell, J.M.; Morton, J.P. Regulation of Muscle Glycogen Metabolism during Exercise: Implications for Endurance Performance and Training Adaptations. Nutrients 2018, 10, 298. [Google Scholar] [CrossRef]
- Khoshravesh, M.; Mohammad, S.; Mirzaei, J.; Shirazi, P.; Valashedi, R.N. Evaluation of Dripper Clogging Using Magnetic Water in Drip Irrigation. Appl. Water Sci. 2018, 8, 81. [Google Scholar] [CrossRef]
- Al-Ogaidi, A.A.M.; Wayayok, A.; Rowshon, M.K.; Abdullah, A.F. The Influence of Magnetized Water on Soil Water Dynamics under Drip Irrigation Systems. Agric. Water Manag. 2017, 180, 70–77. [Google Scholar] [CrossRef]
- Cui, H.; Liu, X.; Jing, R.; Zhang, M.; Wang, L.; Zheng, L.; Kong, L.; Wang, H.; Ma, F. Irrigation with Magnetized Water Affects the Soil Microenvironment and Fruit Quality of Eggplants in a Covered Vegetable Production System in Shouguang City, China. J. Soil Sci. Plant Nutr. 2020, 20, 2684–2697. [Google Scholar] [CrossRef]
- Niu, H.; Bian, C.; Long, A.; Wang, Z.; Cao, M.; Luo, J. Impacts of root pruning and magnetized water irrigation on the phytoremediation efficiency of Celosia argentea. Ecotoxicol. Environ. Saf. 2021, 211, 111963. [Google Scholar] [CrossRef] [PubMed]
- Solos, E. Sistema Brasileiro de Classificação de Solos; Centro Nacional de Pesquisa de Solos: Rio de Janeiro, Brazil, 2013; Volume 3. [Google Scholar]
- Furlani, P.R. Instruções Para o Cultivo de Hortaliças de Folhas Pela Técnica de Hidroponia NFT. Campinas, 2nd ed.; Furlani, P.R., Ed.; Instituto Agronômico: Campinas, Brazil, 1998; Volume 1. [Google Scholar]
- Farias, J.R.B.; Bergamaschi, H.; Martins, S.R. Evapotranspiração No Interior de Estufas Plásticas. Rev. Bras. De Agrometeorol. 1994, 2, 17–22. [Google Scholar]
- Raij, B. van Recomendações de Adubação e Calagem Para o Estado de São Paulo; IAC: Campinas, Brazil, 1996; Volume 100. [Google Scholar]
- Fernandes, C.; Corá, J.E.; Araújo, J.A.C. de Utilização Do Tanque Classe a Para a Estimativa Da Evapotranspiração de Referência Dentro de Casa de Vegetação. Eng. Agrícola 2004, 24, 46–50. [Google Scholar] [CrossRef]
- Souza, M.J.H.D.; Ramos, M.M.; Siqueira, D.L.D.; Costa, L.C.; Lhamas, A.J.M.; Mantovani, E.C.; Cecon, P.R.; Salomão, L.C.C. Produção e Qualidade Dos Frutos Da Limeira Ácida “Tahiti” Submetida a Diferentes Porcentagens de Área Molhada. Rev. Bras. De Eng. Agrícola E Ambient. 2003, 7, 245–250. [Google Scholar] [CrossRef]
- Snyder, R.L. Equation for Evaporation Pan to Evapotranspiration Conversions. J. Irrig. Drain. Eng. 1992, 118, 977–980. [Google Scholar] [CrossRef]
- De Souza Macêdo, L.; Antônio, M.; Alvarenga, R. Efeitos de Lâminas de Água e Fertirrigação Potássica Sobre o Crescimento, Produção e Qualidade Do Tomate Em Ambiente Protegido. Ciência E Agrotecnologia 2005, 29, 296–304. [Google Scholar] [CrossRef]
- Silva, V.M.; Boleta, E.H.M.; Lanza, M.G.D.B.; Lavres, J.; Martins, J.T.; Santos, E.F.; dos Santos, F.L.M.; Putti, F.F.; Junior, E.F.; White, P.J.; et al. Physiological, Biochemical, and Ultrastructural Characterization of Selenium Toxicity in Cowpea Plants. Environ. Exp. Bot. 2018, 150, 172–182. [Google Scholar] [CrossRef]
- Bradford, M.M. A Rapid and Sensitive Method for the Quantitation of Microgram Quantities of Protein Utilizing the Principle of Protein-Dye Binding. Anal. Biochem. 1976, 72, 248–254. [Google Scholar] [CrossRef]
- Del Longo, O.T.; González, C.A.; Pastori, G.M.; Trippi, V.S. Antioxidant Defences under Hyperoxygenic and Hyperosmotic Conditions in Leaves of Two Lines of Maize with Differential Sensitivity to Drought. Plant Cell Physiol. 1993, 34, 1023–1028. [Google Scholar] [CrossRef]
- Giannopolitis, C.N.; Ries, S.K. Superoxide Dismutases: II. Purification and Quantitative Relationship with Water-Soluble Protein in Seedlings. Plant Physiol. 1977, 59, 315–318. [Google Scholar] [CrossRef]
- Peixoto, P.H.P.; Cambraia, J.; Sant’Anna, R.; Mosquim, P.R.; Moreira, M.A. Aluminum Effects on Lipid Peroxidation and on the Activities of Enzymes of Oxidative Metabolism in Sorghum. Braz. J. Plant Physiol. 1999, 11, 137–143. [Google Scholar]
- Moldes, C.A.; Medici, L.O.; Abrahão, O.S.; Tsai, S.M.; Azevedo, R.A. Biochemical Responses of Glyphosate Resistant and Susceptible Soybean Plants Exposed to Glyphosate. Acta Physiol. Plant. 2008, 30, 469–479. [Google Scholar] [CrossRef]
- Teisseire, H.; Guy, V. Copper-Induced Changes in Antioxidant Enzymes Activities in Fronds of Duckweed (Lemna Minor). Plant Sci. 2000, 153, 65–72. [Google Scholar] [CrossRef]
- Alexieva, V.; Sergiev, I.; Mapelli, S.; Karanov, E. The Effect of Drought and Ultraviolet Radiation on Growth and Stress Markers in Pea and Wheat. Plant Cell Environ. 2001, 24, 1337–1344. [Google Scholar] [CrossRef]
- Heath, R.L.; Packer, L. Photoperoxidation in Isolated Chloroplasts: I. Kinetics and Stoichiometry of Fatty Acid Peroxidation. Arch. Biochem. Biophys. 1968, 125, 189–198. [Google Scholar] [CrossRef] [PubMed]
- Sims, D.A.; Gamon, J.A. Relationships between Leaf Pigment Content and Spectral Reflectance across a Wide Range of Species, Leaf Structures and Developmental Stages. Remote Sens. Environ. 2002, 81, 337–354. [Google Scholar] [CrossRef]
- Banzato, D.A.; Kronka, S.N. Experimentação Agrícola, 4th ed.; FUNEP: Jaboticabal, Brazil, 2006. [Google Scholar]
- de Souza, A.V.; de Mello, J.M.; da Silva Favaro, V.F.; dos Santos, T.G.F.; dos Santos, G.P.; de Lucca Sartori, D.; Ferrari Putti, F. Metabolism of Bioactive Compounds and Antioxidant Activity in Bananas during Ripening. J. Food Process. Preserv. 2021, 45, e15959. [Google Scholar] [CrossRef]
- da Silva, V.E.C.; Tadayozzi, Y.S.; Putti, F.F.; Santos, F.A.; Forti, J.C. Degradation of Commercial Glyphosate-Based Herbicide via Advanced Oxidative Processes in Aqueous Media and Phytotoxicity Evaluation Using Maize Seeds. Sci. Total Environ. 2022, 840, 156656. [Google Scholar] [CrossRef] [PubMed]
- de Souza, A.V.; de Mello, J.M.; da Silva Favaro, V.F.; da Silva, V.F.; dos Santos, T.G.F.; de Lucca Sartori, D.; Putti, F.F. Antioxidant Activity, Bioactive Compounds, and Agro-Industrial Quality: Correlations between Parameters in Fresh and Processed Tomatoes. J. Food Process. Preserv. 2021, 45, e15696. [Google Scholar] [CrossRef]
- de Souza, A.V.; da Silva Vieira, M.R.; Putti, F.F. Correlations between the Phenolic Compounds and Antioxidant Activity in the Skin and Pulp of Table Grape Varieties. Braz. J. Food Technol. 2018, 21, 2017103. [Google Scholar] [CrossRef]





| Variation Sources | H2O2 (µmol g −1 FW) | MDA (nmol g−1 FW) | CAT (nmol mg−1 protein) | APX (µmol mg−1 protein) | SOD (U mg−1 protein) | POD (µmol H2O2 min−1 g−1 FW) | Chl a (µmol m−2) | Chl b (µmol m−2) | Total Chl (µmol m−2) | D.M. (g) | Production (kg) |
|---|---|---|---|---|---|---|---|---|---|---|---|
| WT | <0.001 | <0.001 | <0.001 | <0.001 | <0.001 | 0.018 | <0.001 | <0.001 | <0.001 | 0.006 | 0.003 |
| ID | <0.001 | 0.01 | <0.001 | <0.001 | <0.001 | <0.001 | <0.001 | <0.001 | <0.001 | <0.001 | <0.001 |
| WT × ID | <0.001 | <0.001 | 0.003 | <0.001 | 0.012 | <0.001 | <0001 | 0.005 | <0.001 | 0.1 | 0.9 |
| VC | 0.68 | 12.32 | 11.32 | 8.94 | 6.96 | 9.50 | 2.69 | 1.92 | 12.41 | 13.80 | 10.20 |
| WT UNW | 70.93 b | 10.06 a | 699.33 a | 21.46 b | 52.16 a | 7249.99 a | 177.0 b | 48.74 | 225.76 b | 259.33 b | 4176.66 b |
| WTVLF | 77.85 a | 7.43 b | 320.55 b | 27.00 a | 40.44 b | 6605.82 b | 189.7 b | 50.98 a | 240.69 a | 309.90 a | 5071.66 a |
| ID (%) 40 | 78.21 | 9.21 | 554.71 | 13.44 | 39.11 | 8517.60 | 199.5 | 54.46 | 253.91 | 225.15 | 2710 |
| 60 | 70.65 | 8.71 | 363.77 | 21.34 | 43.59 | 6481.17 | 175.2 | 49.55 | 224.77 | 235.85 | 3780 |
| 80 | 73.04 | 9.43 | 439.28 | 35.07 | 46.79 | 8950.76 | 197.4 | 54.06 | 251.46 | 315.63 | 5290 |
| 100 | 75.67 | 7.62 | 682.01 | 27.08 | 55.71 | 3762.13 | 16.1.4 | 41.36 | 202.76 | 361.85 | 6713 |
| Chemical Characteristics | |||||||||
|---|---|---|---|---|---|---|---|---|---|
| Al3+ | H + Al | Na | K | Ca | Mg | SB | CTC | V% | |
| mmolc/dm3 | |||||||||
| 0 | 11 | - | 2.7 | 8 | 4 | 15 | 26 | 57 | |
| pH | pH | M.O. | Presin | S | B | Cu | Fe | Mn | Zn |
| CaCl2 | H2O | g/dm3 | mg/dm3 | mg/dm3 | |||||
| 5.1 | - | 6 | 3 | 4 | 0.14 | 0.5 | 18 | 28.4 | 0.8 |
| Physical characteristics | |||||||||
| Sand | Clay | Silt | |||||||
| (g.kg−1) | |||||||||
| 915 | 38 | 47 | |||||||
Disclaimer/Publisher’s Note: The statements, opinions and data contained in all publications are solely those of the individual author(s) and contributor(s) and not of MDPI and/or the editor(s). MDPI and/or the editor(s) disclaim responsibility for any injury to people or property resulting from any ideas, methods, instructions or products referred to in the content. |
© 2023 by the authors. Licensee MDPI, Basel, Switzerland. This article is an open access article distributed under the terms and conditions of the Creative Commons Attribution (CC BY) license (https://creativecommons.org/licenses/by/4.0/).
Share and Cite
Putti, F.F.; de Queiroz Barcelos, J.P.; Goes, B.C.; Alves, R.F.; Neto, M.M.; da Silva, A.O.; Filho, L.R.A.G.; Zanetti, W.A.L.; de Souza, A.V. Effects of Water Deficit on Growth and Productivity in Tomato Crops Irrigated with Water Treated with Very Low-Frequency Electromagnetic Resonance Fields. Plants 2023, 12, 3721. https://doi.org/10.3390/plants12213721
Putti FF, de Queiroz Barcelos JP, Goes BC, Alves RF, Neto MM, da Silva AO, Filho LRAG, Zanetti WAL, de Souza AV. Effects of Water Deficit on Growth and Productivity in Tomato Crops Irrigated with Water Treated with Very Low-Frequency Electromagnetic Resonance Fields. Plants. 2023; 12(21):3721. https://doi.org/10.3390/plants12213721
Chicago/Turabian StylePutti, Fernando Ferrari, Jéssica Pigatto de Queiroz Barcelos, Bruno Cesar Goes, Renata Fernandes Alves, Mário Mollo Neto, Alexsandro Oliveira da Silva, Luís Roberto Almeida Gabriel Filho, Willian Aparecido Leotti Zanetti, and Angela Vacaro de Souza. 2023. "Effects of Water Deficit on Growth and Productivity in Tomato Crops Irrigated with Water Treated with Very Low-Frequency Electromagnetic Resonance Fields" Plants 12, no. 21: 3721. https://doi.org/10.3390/plants12213721
APA StylePutti, F. F., de Queiroz Barcelos, J. P., Goes, B. C., Alves, R. F., Neto, M. M., da Silva, A. O., Filho, L. R. A. G., Zanetti, W. A. L., & de Souza, A. V. (2023). Effects of Water Deficit on Growth and Productivity in Tomato Crops Irrigated with Water Treated with Very Low-Frequency Electromagnetic Resonance Fields. Plants, 12(21), 3721. https://doi.org/10.3390/plants12213721

