Transcriptomic Analysis of the Effect of Pruning on Growth, Quality, and Yield of Wuyi Rock Tea
Abstract
:1. Introduction
2. Results and Discussion
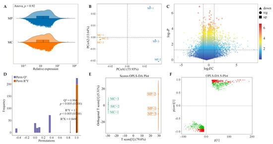
2.1. Transcriptomic Analysis of Tea Leaves
2.2. Gene Expression Analysis and Key Gene Screening in Tea Leaves under Different Treatments
2.3. KEGG Pathway Enrichment and Functional Analysis of Key Genes
2.4. Analysis of the Growth and Quality Indicators of Tea Plants and Their Interactions with Gene Expression of Metabolic Pathway
3. Materials and Methods
3.1. Tea Plantation and Sample Collection
3.2. Determination of Tea Plant Growth Indicator
3.3. Determination of Tea Quality Indicator
3.4. Transcriptome Analysis of Tea Leaves
3.4.1. RNA Isolation and Qualification
3.4.2. Library Preparation for Transcriptome Sequencing
3.5. Data Analysis
3.6. Statistical Analysis
4. Conclusions
Supplementary Materials
Author Contributions
Funding
Institutional Review Board Statement
Informed Consent Statement
Data Availability Statement
Conflicts of Interest
References
- Zhu, W.; Chen, J.; Li, D. Policy and the total factor productivity change of tea industry in China. J. Tea Sci. 2022, 42, 886–899. [Google Scholar]
- Inagaki, H.; Ishiwata, K. Effects of time and weeding method on the regeneration and growth of Japanese yam (Dioscorea japonica) vines and tubers in tea gardens. Int. J. Agric. Biosci. 2022, 11, 168–171. [Google Scholar]
- Tian, J.; Tian, L.; Chen, M.; Chen, Y.; Wei, A. Low temperature affects fatty acids profiling and key synthesis genes expression patterns in Zanthoxylum bungeanum Maxim. Int. J. Mol. Sci. 2022, 23, 2319. [Google Scholar] [CrossRef] [PubMed]
- Ye, J.; Wang, Y.; Kang, J.; Chen, Y.; Hong, L.; Li, M.; Jia, Y.; Wang, Y.; Jia, X.; Wu, Z.; et al. Effects of long-term use of organic fertilizer with different dosages on soil improvement, nitrogen transformation, tea yield and quality in acidified tea plantations. Plants 2023, 12, 122. [Google Scholar] [CrossRef]
- Ye, J.; Wang, Y.; Wang, Y.; Hong, L.; Jia, X.; Kang, J.; Lin, S.; Wu, Z.; Wang, H. Improvement of soil acidification in tea plantations by long-term use of organic fertilizers and its effect on tea yield and quality. Front. Plant Sci. 2022, 13, 1055900. [Google Scholar] [CrossRef]
- Wang, H.B.; Lin, L.W.; Wang, Y.H. Technical Specification for Tea Production, Processing and Safety Inspection; Xiamen University Press: Xiamen, China, 2020. (In Chinese) [Google Scholar]
- He, Z.H. Effects of different pruning methods on the yield and quality of organic tea. South China Agric. 2017, 11, 9–10. [Google Scholar]
- Tian, R.Q.; Lv, R.Q.; Fang, L.; Shi, Y.Z. Study on the influence of different pruning methods on tree crown formation in tea plantation with high quality tea machine. China Tea 2015, 37, 16–19. [Google Scholar]
- Bora, S.S.; Hazarika, D.J.; Gogoi, R.; Dullah, S.; Gogoi, M.; Barooah, M. Long-term pruning modulates microbial community structure and their functional potential in Tea (Camellia sinensis L.) soils. Appl. Soil Ecol. 2022, 176, 104483. [Google Scholar] [CrossRef]
- Sarmah, M.; Borgohain, A.; Gogoi, B.B.; Yeasin, M.; Paul, R.K.; Malakar, H.; Handique, J.G.; Saikia, J.; Deka, D.; Khare, P.; et al. Insights into the effects of tea pruning litter biochar on major micronutrients (Cu, Mn, and Zn) pathway from soil to tea plant: An environmental armour. J. Hazard. Mater. 2023, 442, 129970. [Google Scholar] [CrossRef] [PubMed]
- Jiang, Y.; Lin, X.; Khan, M.U.; Jiang, W.; Xu, Y.; Li, Z.; Lin, W. Tea pruning for the umbrella-shaped canopy can alleviate rhizosphere soil degradation and improve the ecosystem functioning of tea orchards. Catena 2023, 222, 106885. [Google Scholar] [CrossRef]
- Borgohain, A.; Sarmah, M.; Gogoi, B.B.; Konwar, K.; Handique, J.G.; Paul, R.K.; Yeasin, M.; Pandey, V.; Yadav, R.; Malakar, H.; et al. Can tea pruning litter biochar be a friend or foe for tea (Camellia sinensis L.) plants’ growth and growth regulators?: Feasible or fumes of fancy. Ind. Crops Prod. 2023, 195, 116394. [Google Scholar] [CrossRef]
- Javaid, M.H.; Khan, A.R.; Salam, A.; Neelam, A.; Azhar, W.; Ulhassan, Z.; Gan, Y. Exploring the adaptive responses of plants to abiotic stresses using transcriptome data. Agriculture 2022, 12, 211. [Google Scholar] [CrossRef]
- Zhang, S.; Li, C.; Si, J.; Han, Z.; Chen, D. Action mechanisms of effectors in plant-pathogen interaction. Int. J. Mol. Sci. 2022, 23, 6758. [Google Scholar] [CrossRef] [PubMed]
- Jia, X.; Zhang, Q.; Chen, M.; Wang, Y.; Lin, S.; Pan, Y.; Cheng, P.; Li, M.; Zhang, Y.; Ye, J.; et al. Analysis of the effect of different withering methods on tea quality based on transcriptomics and metabolomics. Front. Plant Sci. 2023, 14, 1235687. [Google Scholar] [CrossRef] [PubMed]
- Zhang, Y.; Zhang, Q.; Wang, Y.; Lin, S.; Chen, M.; Cheng, P.; Du, M.; Jia, X.; Ye, J.; Wang, H. Study on the effect of magnesium on leaf metabolites, growth and quality of tea tree. Front. Plant Sci. 2023, 14, 1192151. [Google Scholar] [CrossRef]
- Zhang, Q.; Zhang, Y.; Miao, P.; Chen, M.; Du, M.; Pang, X.; Ye, J.; Wang, H.; Jia, X. Effects of pruning on tea tree growth, soil enzyme activity and microbial diversity. Agronomy 2023, 13, 1214. [Google Scholar] [CrossRef]
- Zhang, Q.; Zhang, Y.; Wang, Y.; Lin, S.; Chen, M.; Cheng, P.; Ye, J.; Miao, P.; Jia, X.; Wang, H. Effects of pruning on tea tree growth, tea quality, and rhizosphere soil microbial community. Microbiol. Spectr. 2023, 11, 1–16. [Google Scholar] [CrossRef]
- Li, Z.; Sun, X.; Xu, T.; Dai, W.; Yan, Q.; Li, P.; Fang, Y.; Ding, J. Insight into the dynamic variation and retention of major aroma volatile compounds during the milling of Suxiang japonica rice. Food Chem. 2023, 405, 134468. [Google Scholar] [CrossRef]
- Rivera-Pérez, A.; Romero-González, R.; Frenich, A.G. Fingerprinting based on gas chromatography-orbitrap high-resolution mass spectrometry and chemometrics to reveal geographical origin, processing, and volatile markers for thyme authentication. Food Chem. 2022, 393, 133377. [Google Scholar] [CrossRef]
- Waadt, R.; Seller, C.A.; Hsu, P.K.; Takahashi, Y.; Munemasa, S.; Schroeder, J.I. Plant hormone regulation of abiotic stress responses. Nat. Rev. Mol. Cell Bio. 2022, 23, 680–694. [Google Scholar] [CrossRef]
- Attia, M.S.; Abdelaziz, A.M.; Al-Askar, A.A.; Arishi, A.A.; Abdelhakim, A.M.; Hashem, A.H. Plant growth-promoting fungi as biocontrol tool against fusarium wilt disease of tomato plant. J. Fungi 2022, 8, 775. [Google Scholar] [CrossRef]
- Li, Q.; Gu, L.; Song, J.; Li, C.; Zhang, Y.; Wang, Y.; Pang, Y.; Zhang, B. Physiological and transcriptome analyses highlight multiple pathways involved in drought stress in Medicago falcata. PLoS ONE 2022, 17, e0266542. [Google Scholar] [CrossRef] [PubMed]
- Xu, Z.; Chen, X.; Lu, X.; Zhao, B.; Yang, Y.; Liu, J. Integrative analysis of transcriptome and metabolome reveal mechanism of tolerance to salt stress in oat (Avena sativa L.). Plant Physiol. Biochem. 2021, 160, 315–328. [Google Scholar] [CrossRef] [PubMed]
- Liang, G.; Niu, Y. The allelopathic effect of para-hydroxybenzoic acid on the gene expression of photosynthesis and respiration in Solanum lycopersicum. Curr. Plant Biol. 2022, 32, 100261. [Google Scholar] [CrossRef]
- Yu, Q.; Sun, W.; Han, Y.; Hao, J.; Qin, X.; Liu, C.; Fang, S. Exogenous spermidine improves the sucrose metabolism of lettuce to resist high-temperature stress. Plant Growth Regul. 2022, 96, 497–509. [Google Scholar] [CrossRef]
- Tripathi, D.; Singh, M.; Pandey-Rai, S. Crosstalk of nanoparticles and phytohormones regulate plant growth and metabolism under abiotic and biotic stress. Plant Stress 2022, 6, 100107. [Google Scholar] [CrossRef]
- Jing, J.; Yin, S.; Liu, Y.; Liu, Y.; Wang, L.; Tang, J.; Chen, X.; Cai, J.; Kang, B.; Zhao, H. Hydroxy selenomethionine alleviates hepatic lipid metabolism disorder of pigs induced by dietary oxidative stress via relieving the endoplasmic reticulum stress. Antioxidants 2022, 11, 552. [Google Scholar] [CrossRef] [PubMed]
- Pyo, Y.; Moon, H.; Nugroho, A.B.D.; Yang, S.W.; Jung, I.L.; Kim, D.H. Transcriptome analysis revealed that jasmonic acid biosynthesis/signaling is involved in plant response to strontium stress. Ecotoxicol. Environ. Saf. 2022, 237, 113552. [Google Scholar] [CrossRef] [PubMed]
- Qu, G.; Wu, W.; Ba, L.; Ma, C.; Ji, N.; Cao, S. Melatonin enhances the postharvest disease resistance of blueberries fruit by modulating the jasmonic acid signaling pathway and phenylpropanoid metabolites. Front. Chem. 2022, 10, 957581. [Google Scholar] [CrossRef]
- Zhang, Q.; Li, T.; Gao, M.; Ye, M.; Lin, M.; Wu, D.; Guo, J.; Guan, W.; Wang, J.; Yang, K.; et al. Transcriptome and metabolome profiling reveal the resistance mechanisms of rice against brown planthopper. Int. J. Mol. Sci. 2022, 23, 4083. [Google Scholar] [CrossRef]
- Jha, Y.; Mohamed, H.I. Plant secondary metabolites as a tool to investigate biotic stress tolerance in plants: A review. Gesunde Pflanz. 2022, 74, 771–790. [Google Scholar] [CrossRef]
- Koza, N.A.; Adedayo, A.A.; Babalola, O.O.; Kappo, A.P. Microorganisms in plant growth and development: Roles in abiotic stress tolerance and secondary metabolites secretion. Microorganisms 2022, 10, 1528. [Google Scholar] [CrossRef]
- Song, W.; Hu, L.; Ma, Z.; Yang, L.; Li, J. Importance of tyrosine phosphorylation in hormone-regulated plant growth and development. Int. J. Mol. Sci. 2022, 23, 6603. [Google Scholar] [CrossRef]
- Mahmood, S.; Wahid, A.; Azeem, M.; Zafar, S.; Bashir, R.; Sharif, O.; Ali, S. Tyrosine or lysine priming modulated phenolic metabolism and improved cadmium stress tolerance in mung bean (Vigna radiata L.). S. Afr. J. Bot. 2022, 149, 397–406. [Google Scholar] [CrossRef]
- Song, Z.; Wang, P.; Chen, X.; Peng, Y.; Cai, B.; Song, J.; Yin, G.; Jia, S.; Zhang, H. Melatonin alleviates cadmium toxicity and abiotic stress by promoting glandular trichome development and antioxidant capacity in Nicotiana tabacum. Ecotoxicol. Environ. Saf. 2022, 236, 113437. [Google Scholar] [CrossRef] [PubMed]
- Muhammad, D.; Smith, K.A.; Bartel, B. Plant peroxisome proteostasis—Establishing, renovating, and dismantling the peroxisomal proteome. Essays Biochem. 2022, 66, 229–242. [Google Scholar] [CrossRef] [PubMed]
- Li, X.; Shen, Y.; Bao, Y.; Wu, Z.; Yang, B.; Jiao, L.; Zhang, C.; Tocher, D.; Zhou, Q.; Jin, M. Physiological responses and adaptive strategies to acute low-salinity environmental stress of the euryhaline marine fish black seabream (Acanthopagrus schlegelii). Aquaculture 2022, 554, 738117. [Google Scholar] [CrossRef]
- Zhang, X.; Zhu, X.; Zhang, Y.; Wu, Z.; Fan, S.; Zhang, L. Comparative transcriptome analysis identifies key defense genes and mechanisms in mulberry (Morus alba) leaves against silkworms (Bombyx mori). Int. J. Mol. Sci. 2022, 23, 13519. [Google Scholar] [CrossRef] [PubMed]
- Wan, X.; Xia, T. Second Metabolism of Tea Plant; Science Press: Beijing, China, 2015. [Google Scholar]
- Ye, J.H.; Hu, W.W.; Zhang, Q.; Zhang, B.; Wang, P.; Luo, S.C.; Wang, H.B.; Jia, X.L.; He, H.B. Correlation between soil characteristics of tea plantations and the growth and fresh leaf quality of wuyi tea (Camellia sinensis cv. Shuixian). Chin. J. Trop. Crop 2020, 41, 1838–1846. [Google Scholar]
- GBT 8313-2018; Determination of Total Polyphenols and Catechins Content in Tea. General Administration of Quality Supervision, Inspection and Quarantine of the People’s Republic of China. China Standards Press: Beijing, China, 2018.
- GBT 23193-2017; Determination of Theanine in Tea-Usiing High Performance Liquid Chromatography. General Administration of Quality Supervision, Inspection and Quarantine of the People’s Republic of China. China Standards Press: Beijing, China, 2017.
- GBT 8312-2013; Tea-Determination of Caffeine Content. Method Using High-Performance Liquid Chromatography. General Administration of Quality Supervision, Inspection and Quarantine of the People’s Republic of China. China Standards Press: Beijing, China, 2013.
- GBT 8314-2013; Tea-Determination of Free Amino Acids Content. General Administration of Quality Supervision, Inspection and Quarantine of the People’s Republic of China. China Standards Press: Beijing, China, 2013.
- Robinson, J.; Thorvaldsdóttir, H.; Winckler, W.; Guttman, M.; Lander, E.; Getz, G.; Mesirov, J. Integrative genomics viewer. Nat. Biotechnol. 2011, 29, 24–26. [Google Scholar] [CrossRef]
- Liao, Y.; Smyth, G.; Shi, W. featureCounts: An efficient general purpose program for assigning sequence reads to genomic features. Bioinformatics 2014, 30, 923–930. [Google Scholar] [CrossRef] [PubMed]
- Zhang, Y.; Zhang, Q.; Wang, Y.; Lin, S.; Chen, M.; Cheng, P.; Wang, Y.; Du, M.; Jia, X.; Wang, H.; et al. Effects of magnesium on transcriptome and physicochemical index of tea leaves. Plants 2023, 12, 1810. [Google Scholar] [CrossRef] [PubMed]






Disclaimer/Publisher’s Note: The statements, opinions and data contained in all publications are solely those of the individual author(s) and contributor(s) and not of MDPI and/or the editor(s). MDPI and/or the editor(s) disclaim responsibility for any injury to people or property resulting from any ideas, methods, instructions or products referred to in the content. |
© 2023 by the authors. Licensee MDPI, Basel, Switzerland. This article is an open access article distributed under the terms and conditions of the Creative Commons Attribution (CC BY) license (https://creativecommons.org/licenses/by/4.0/).
Share and Cite
Zhang, Q.; Zhang, Y.; Wang, Y.; Zou, J.; Lin, S.; Chen, M.; Miao, P.; Jia, X.; Cheng, P.; Pang, X.; et al. Transcriptomic Analysis of the Effect of Pruning on Growth, Quality, and Yield of Wuyi Rock Tea. Plants 2023, 12, 3625. https://doi.org/10.3390/plants12203625
Zhang Q, Zhang Y, Wang Y, Zou J, Lin S, Chen M, Miao P, Jia X, Cheng P, Pang X, et al. Transcriptomic Analysis of the Effect of Pruning on Growth, Quality, and Yield of Wuyi Rock Tea. Plants. 2023; 12(20):3625. https://doi.org/10.3390/plants12203625
Chicago/Turabian StyleZhang, Qi, Ying Zhang, Yuhua Wang, Jishuang Zou, Shaoxiong Lin, Meihui Chen, Pengyao Miao, Xiaoli Jia, Pengyuan Cheng, Xiaomin Pang, and et al. 2023. "Transcriptomic Analysis of the Effect of Pruning on Growth, Quality, and Yield of Wuyi Rock Tea" Plants 12, no. 20: 3625. https://doi.org/10.3390/plants12203625
APA StyleZhang, Q., Zhang, Y., Wang, Y., Zou, J., Lin, S., Chen, M., Miao, P., Jia, X., Cheng, P., Pang, X., Ye, J., & Wang, H. (2023). Transcriptomic Analysis of the Effect of Pruning on Growth, Quality, and Yield of Wuyi Rock Tea. Plants, 12(20), 3625. https://doi.org/10.3390/plants12203625

