Genome-Wide Identification of Bilberry WRKY Transcription Factors: Go Wild and Duplicate
Abstract
:1. Introduction
2. Results
2.1. Identification of the WRKY Protein Family in Bilberry
2.2. Analysis of Cis Elements in VmWRKY Gene Promoters
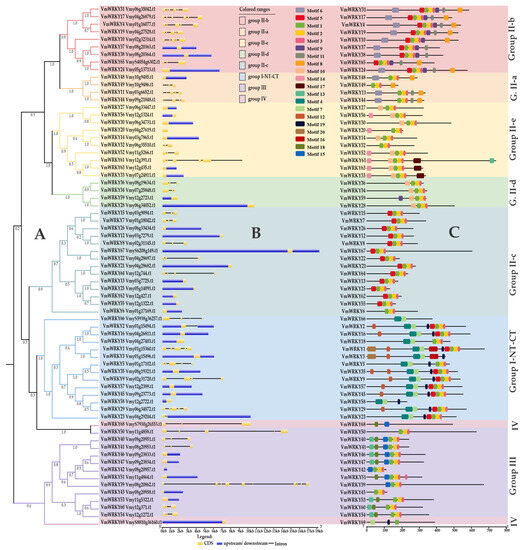
2.3. Phylogeny, Gene Structure, and Motif Analysis of WRKY Protein in Bilberry
2.4. Chromosomal Localization, VmWRKY Gene Duplication, and Divergence
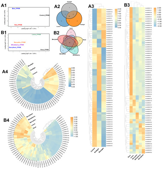
2.5. Number of Transcripts and Expression Patterns of VmWRKY Genes in Various Tissues
3. Discussion
3.1. Identification of the WRKY Protein Family in Bilberry
3.2. Analysis of Cis Elements in VmWRKY Gene Promoters
3.3. Phylogeny, Gene Structure, and Motif Analysis of WRKY Proteins in Bilberry
3.4. Chromosomal Localization, VmWRKY Gene Duplication, and Divergence
3.5. Expression Patterns of WRKY Genes by Induction of Light and Plant Organs
4. Materials and Methods
4.1. Identification of WRKY Proteins in the Bilberry
4.2. Analysis of Cis Elements in VmWRKY Gene Promoters
4.3. Multiple Alignment and Phylogenetic Analyses
4.4. Analysis of Gene Structure and Identification of Conservation of Motifs
4.5. Chromosomal Localization, Gene Duplication, Ka/Ks Calculation, and Divergence Time Estimation
4.6. Transcriptomic Analysis of VmWRKY Genes in Bilberry
5. Conclusions
Supplementary Materials
Author Contributions
Funding
Data Availability Statement
Conflicts of Interest
References
- Zoratti, L.; Klemettila, H.; Jaakola, L. Bilberry (Vaccinium myrtillus L.) Ecotypes. In Nutritional Composition of Fruit Cultivars; Simmonds, M.S.J., Ed.; Elsevier Inc.: Philadelphia, PA, USA, 2016; Volume 13, pp. 535–571. ISBN 9780124081178. [Google Scholar]
- Nguyen, N.; Suokas, M.; Karppinen, K.; Vuosku, J.; Jaakola, L.; Häggman, H. Recognition of candidate transcription factors related to bilberry fruit ripening by de novo transcriptome and qRT-PCR analyses. Sci. Rep. 2018, 8, 9943. [Google Scholar] [CrossRef]
- Samkumar, A.; Karppinen, K.; Dhakal, B.; Martinussen, I.; Jaakola, L. Insights into sugar metabolism during bilberry (Vaccinium myrtillus L.) fruit development. Physiol. Plant. 2022, 174, e13657. [Google Scholar] [CrossRef] [PubMed]
- Wu, C.; Deng, C.; Hilario, E.; Albert, N.W.; Lafferty, D.; Grierson, E.R.P.; Plunkett, B.J.; Elborough, C.; Saei, A.; Günther, C.S.; et al. A chromosome-scale assembly of the bilberry genome identifies a complex locus controlling berry anthocyanin composition. Mol. Ecol. Resour. 2022, 22, 345–360. [Google Scholar] [CrossRef] [PubMed]
- Colak, N.; Torun, H.; Gruz, J.; Strnad, M.; Subrtova, M.; Inceer, H.; Ayaz, F. Comparison of Phenolics and Phenolic Acid Profiles in Conjunction with Oxygen Radical Absorbing Capacity (ORAC) in Berries of Vaccinium arctostaphylos L. and V. myrtillus L. Pol. J. Food Nutr. Sci. 2016, 66, 85–91. [Google Scholar] [CrossRef]
- Su, Z. Anthocyanins and Flavonoids of Vaccinium L. Pharm. Crop. 2012, 3, 7–37. [Google Scholar] [CrossRef]
- Gupta, V.; Estrada, A.D.; Blakley, I.; Reid, R.; Patel, K.; Meyer, M.D.; Andersen, S.U.; Brown, A.F.; Lila, M.A.; E Loraine, A. RNA-Seq analysis and annotation of a draft blueberry genome assembly identifies candidate genes involved in fruit ripening, biosynthesis of bioactive compounds, and stage-specific alternative splicing. Gigascience 2015, 4, 5. [Google Scholar] [CrossRef]
- Karppinen, K.; Zoratti, L.; Nguyenquynh, N.; Häggman, H.; Jaakola, L. On the Developmental and Environmental Regulation of Secondary Metabolism in Vaccinium spp. Berries. Front. Plant Sci. 2016, 7, 655. [Google Scholar] [CrossRef]
- Zoratti, L.; Jaakola, L.; Häggman, H.; Giongo, L. Modification of Sunlight Radiation through Colored Photo-Selective Nets Affects Anthocyanin Profile in Vaccinium spp. Berries. PLoS ONE 2015, 10, e0135935. [Google Scholar] [CrossRef]
- Tao, R.; Bai, S.; Ni, J.; Yang, Q.; Zhao, Y.; Teng, Y. The blue light signal transduction pathway is involved in anthocyanin accumulation in ‘Red Zaosu’ pear. Planta 2018, 248, 37–48. [Google Scholar] [CrossRef]
- Guo, X.; Shakeel, M.; Wang, D.; Qu, C.; Yang, S.; Ahmad, S.; Song, Z. Metabolome and transcriptome profiling unveil the mechanisms of light-induced anthocyanin synthesis in rabbiteye blueberry (Vaccinium ashei: Reade). BMC Plant Biol. 2022, 22, 223. [Google Scholar] [CrossRef]
- Zhang, J.; Li, S.; An, H.; Zhang, X.; Zhou, B. Integrated transcriptome and metabolome analysis reveals the anthocyanin biosynthesis mechanisms in blueberry (Vaccinium corymbosum L.) leaves under different light qualities. Front. Plant Sci. 2022, 13, 1073332. [Google Scholar] [CrossRef] [PubMed]
- Zhu, M.; Chen, G.; Zhou, S.; Tu, Y.; Wang, Y.; Dong, T.; Hu, Z. A New Tomato NAC (NAM/ATAF1/2/CUC2) Transcription Factor, SlNAC4, Functions as a Positive Regulator of Fruit Ripening and Carotenoid Accumulation. Plant Cell Physiol. 2014, 55, 119–135. [Google Scholar] [CrossRef] [PubMed]
- Huang, G.; Li, T.; Li, X.; Tan, D.; Jiang, Z.; Wei, Y.; Li, J.; Wang, A. Comparative Transcriptome Analysis of Climacteric Fruit of Chinese Pear (Pyrus ussuriensis) Reveals New Insights into Fruit Ripening. PLoS ONE 2014, 9, e107562. [Google Scholar] [CrossRef]
- Rushton, P.J.; Somssich, I.E.; Ringler, P.; Shen, Q.J. WRKY transcription factors. Trends Plant Sci. 2010, 15, 247–258. [Google Scholar] [CrossRef]
- Ishihama, N.; Yoshioka, H. Post-translational regulation of WRKY transcription factors in plant immunity. Curr. Opin. Plant Biol. 2012, 15, 431–437. [Google Scholar] [CrossRef]
- Ülker, B.; Somssich, I.E. WRKY transcription factors: From DNA binding towards biological function. Curr. Opin. Plant Biol. 2004, 7, 491–498. [Google Scholar] [CrossRef]
- Okay, S.; Derelli, E.; Unver, T. Transcriptome-wide identification of bread wheat WRKY transcription factors in response to drought stress. Mol. Genet. Genom. 2014, 289, 765–781. [Google Scholar] [CrossRef]
- Viana, V.E.; Busanello, C.; da Maia, L.C.; Pegoraro, C.; de Oliveira, A.C. Activation of rice WRKY transcription factors: An army of stress fighting soldiers? Curr. Opin. Plant Biol. 2018, 45, 268–275. [Google Scholar] [CrossRef]
- Rajput, L.S.; Aggarwal, S.K.; Mehta, S.; Kumar, S.; Nataraj, V.; Shivakumar, M.; Maheshwari, H.S.; Yadav, S.; Goswami, D. Role of WRKY Transcription Factor Superfamily in Plant Disease Management. In Plant Stress Biol; Giri, B., Sharma, M.P., Eds.; Springer: Singapore, 2020. [Google Scholar] [CrossRef]
- Brand, L.H.; Fischer, N.M.; Harter, K.; Kohlbacher, O.; Wanke, D. Elucidating the evolutionary conserved DNA-binding specificities of WRKY transcription factors by molecular dynamics and in vitro binding assays. Nucleic Acids Res. 2013, 41, 9764–9778. [Google Scholar] [CrossRef] [PubMed]
- Eulgem, T.; Rushton, P.J.; Robatzek, S.; Somssich, I.E. The WRKY superfamily of plant transcription factors. Trends Plant Sci. 2000, 5, 199–206. [Google Scholar] [CrossRef]
- Chen, P.; Liu, Q.-Z. Genome-wide characterization of the WRKY gene family in cultivated strawberry (Fragaria × ananassa Duch.) and the importance of several group III members in continuous cropping. Sci. Rep. 2019, 9, 8423. [Google Scholar] [CrossRef]
- Felipez, W.; de Freitas, K.E.J.; dos Santos, R.S.; Yamamoto, R.R.; de Oliveira, A.C. The roles of WRKY transcription factors in Malus spp. and Pyrus spp. Funct. Integr. Genom. 2022, 22, 713–729. [Google Scholar] [CrossRef] [PubMed]
- Yang, T.; Li, K.; Hao, S.; Zhang, J.; Song, T.; Tian, J.; Yao, Y. The Use of RNA Sequencing and Correlation Network Analysis to Study Potential Regulators of Crabapple Leaf Color Transformation. Plant Cell Physiol. 2018, 59, 1027–1042. [Google Scholar] [CrossRef] [PubMed]
- Hu, J.; Fang, H.; Wang, J.; Yue, X.; Su, M.; Mao, Z.; Zou, Q.; Jiang, H.; Guo, Z.; Yu, L.; et al. Ultraviolet B-induced MdWRKY72 expression promotes anthocyanin synthesis in apple. Plant Sci. 2020, 292, 110377. [Google Scholar] [CrossRef] [PubMed]
- Su, M.; Zuo, W.; Wang, Y.; Liu, W.; Zhang, Z.; Wang, N.; Chen, X. The WKRY transcription factor MdWRKY75 regulates anthocyanins accumulation in apples (Malus domestica). Funct. Plant Biol. 2022, 49, 799–809. [Google Scholar] [CrossRef]
- Gao, J.; Peng, H.; Chen, F.; Luo, M.; Li, W. Genome-wide analysis of transcription factors related to anthocyanin biosynthesis in carmine radish (Raphanus sativus L.) fleshy roots. PeerJ 2019, 7, e8041. [Google Scholar] [CrossRef]
- Li, C.; Wu, J.; Hu, K.-D.; Wei, S.-W.; Sun, H.-Y.; Hu, L.-Y.; Han, Z.; Yao, G.-F.; Zhang, H. PyWRKY26 and PybHLH3 cotargeted the PyMYB114 promoter to regulate anthocyanin biosynthesis and transport in red-skinned pears. Hortic. Res. 2020, 7, 37. [Google Scholar] [CrossRef] [PubMed]
- Wang, Z.; Du, H.; Zhai, R.; Song, L.; Ma, F.; Xu, L. Transcriptome Analysis Reveals Candidate Genes Related to Color Fading of ‘Red Bartlett’ (Pyrus communis L.). Front. Plant Sci. 2017, 8, 455. [Google Scholar] [CrossRef]
- Wang, N.; Liu, W.; Zhang, T.; Jiang, S.; Xu, H.; Wang, Y.; Zhang, Z.; Wang, C.; Chen, X. Transcriptomic Analysis of Red-Fleshed Apples Reveals the Novel Role of MdWRKY11 in Flavonoid and Anthocyanin Biosynthesis. J. Agric. Food Chem. 2018, 66, 7076–7086. [Google Scholar] [CrossRef]
- Su, M.; Wang, S.; Li, C.; Zhang, Z.; Wang, N.; Li, B.; Chen, X. Ultraviolet-B-induced MdWRKY71-L expression regulates anthocyanin synthesis in apple. Environ. Exp. Bot. 2022, 201, 105000. [Google Scholar] [CrossRef]
- Shi, B.; Wu, H.; Zhu, W.; Zheng, B.; Wang, S.; Zhou, K.; Qian, M. Genome-Wide Identification and Expression Analysis of WRKY Genes during Anthocyanin Biosynthesis in the Mango (Mangifera indica L.). Agriculture 2022, 12, 821. [Google Scholar] [CrossRef]
- Wang, Y.; Feng, L.; Zhu, Y.; Li, Y.; Yan, H.; Xiang, Y. Comparative genomic analysis of the WRKY III gene family in populus, grape, arabidopsis and rice. Biol. Direct 2015, 10, 48. [Google Scholar] [CrossRef]
- Agarwal, P.; Reddy, M.P.; Chikara, J. WRKY: Its structure, evolutionary relationship, DNA-binding selectivity, role in stress tolerance and development of plants. Mol. Biol. Rep. 2011, 38, 3883–3896. [Google Scholar] [CrossRef]
- Guo, C.; Guo, R.; Xu, X.; Gao, M.; Li, X.; Song, J.; Zheng, Y.; Wang, X. Evolution and expression analysis of the grape (Vitis vinifera L.) WRKY gene family. J. Exp. Bot. 2014, 65, 1513–1528. [Google Scholar] [CrossRef]
- Wu, Y.; Zhang, S.; Huang, X.; Lyu, L.; Li, W.; Wu, W. Genome-wide identification of WRKY gene family members in black raspberry and their response to abiotic stresses. Sci. Hortic. 2022, 304, 111338. [Google Scholar] [CrossRef]
- Huang, X.; Li, K.; Xu, X.; Yao, Z.; Jin, C.; Zhang, S. Genome-wide analysis of WRKY transcription factors in white pear (Pyrus bretschneideri) reveals evolution and patterns under drought stress. BMC Genom. 2015, 16, 1104. [Google Scholar] [CrossRef]
- Sun, C.; Palmqvist, S.; Olsson, H.; Borén, M.; Ahlandsberg, S.; Jansson, C. A Novel WRKY Transcription Factor, SUSIBA2, Participates in Sugar Signaling in Barley by Binding to the Sugar-Responsive Elements of the iso1 Promoter. Plant Cell 2003, 15, 2076–2092. [Google Scholar] [CrossRef] [PubMed]
- Xu, X.; Chen, C.; Fan, B.; Chen, Z. Physical and Functional Interactions between and WRKY60 Transcription Factors. Plant Cell 2006, 18, 1310–1326. [Google Scholar] [CrossRef] [PubMed]
- Chanwala, J.; Satpati, S.; Dixit, A.; Parida, A.; Giri, M.K.; Dey, N. Genome-wide identification and expression analysis of WRKY transcription factors in pearl millet (Pennisetum glaucum) under dehydration and salinity stress. BMC Genom. 2020, 21, 231. [Google Scholar] [CrossRef]
- Tao, Z.; Kou, Y.; Liu, H.; Li, X.; Xiao, J.; Wang, S. OsWRKY45 alleles play different roles in abscisic acid signalling and salt stress tolerance but similar roles in drought and cold tolerance in rice. J. Exp. Bot. 2011, 62, 4863–4874. [Google Scholar] [CrossRef] [PubMed]
- Schwechheimer, C.; Zourelidou, M.; Bevan, M.W. Plant Transcription Factor Studies. Annu. Rev. Plant Biol. 1998, 49, 127–150. [Google Scholar] [CrossRef]
- Chen, X.; Li, C.; Wang, H.; Guo, Z. WRKY transcription factors: Evolution, binding, and action. Phytopathol. Res. 2019, 1, 13. [Google Scholar] [CrossRef]
- Bao, F.; Ding, A.; Cheng, T.; Wang, J.; Zhang, Q. Genome-Wide Analysis of Members of the WRKY Gene Family and Their Cold Stress Response in Prunus mume. Genes 2019, 10, 911. [Google Scholar] [CrossRef] [PubMed]
- Xie, X.; He, Z.; Chen, N.; Tang, Z.; Wang, Q.; Cai, Y. The Roles of Environmental Factors in Regulation of Oxidative Stress in Plant. BioMed Res. Int. 2019, 2019, 21–27. [Google Scholar] [CrossRef] [PubMed]
- Kalde, M.; Barth, M.; Somssich, I.E.; Lippok, B.; Shen, L.; Yang, S.; Yang, F.; Guan, D.; He, S.; De Cuyper, C.; et al. Members of the Arabidopsis WRKY Group III Transcription Factors Are Part of Different Plant Defense Signaling Pathways. Mol. Plant-Microbe Interact. 2007, 16, 295–305. [Google Scholar] [CrossRef]
- Zhou, H.; Li, Y.; Zhang, Q.; Ren, S.; Shen, Y.; Qin, L.; Xing, Y. Genome-Wide Analysis of the Expression of WRKY Family Genes in Different Developmental Stages of Wild Strawberry (Fragaria vesca) Fruit. PLoS ONE 2016, 11, e0154312. [Google Scholar] [CrossRef]
- Meng, D.; Li, Y.; Bai, Y.; Li, M.; Cheng, L. Genome-wide identification and characterization of WRKY transcriptional factor family in apple and analysis of their responses to waterlogging and drought stress. Plant Physiol. Biochem. 2016, 103, 71–83. [Google Scholar] [CrossRef]
- Ross, C.A.; Liu, Y.; Shen, Q.J. The WRKY Gene Family in Rice (Oryza sativa). J. Integr. Plant Biol. 2007, 49, 827–842. [Google Scholar] [CrossRef]
- Tripathi, P.; Rabara, R.C.; Rushton, P.J. A systems biology perspective on the role of WRKY transcription factors in drought responses in plants. Planta 2014, 239, 255–266. [Google Scholar] [CrossRef]
- Chen, C.; Xie, F.; Shah, K.; Hua, Q.; Chen, J.; Zhang, Z.; Zhao, J.; Hu, G.; Qin, Y. Genome-Wide Identification of WRKY Gene Family in Pitaya Reveals the Involvement of HmoWRKY42 in Betalain Biosynthesis. Int. J. Mol. Sci. 2022, 23, 10568. [Google Scholar] [CrossRef]
- De Grassi, A.; Lanave, C.; Saccone, C. Genome duplication and gene-family evolution: The case of three OXPHOS gene families. Gene 2008, 421, 1–6. [Google Scholar] [CrossRef] [PubMed]
- Wang, L.; Zhu, W.; Fang, L.; Sun, X.; Su, L.; Liang, Z.; Wang, N.; Londo, J.P.; Li, S.; Xin, H. Genome-wide identification of WRKY family genes and their response to cold stress in Vitis vinifera. BMC Plant Biol. 2014, 14, 103. [Google Scholar] [CrossRef] [PubMed]
- Nan, H.; Li, W.; Lin, Y.-L.; Gao, L.-Z. Genome-Wide Analysis of WRKY Genes and Their Response to Salt Stress in the Wild Progenitor of Asian Cultivated Rice, Oryza rufipogon. Front. Genet. 2020, 11, 359. [Google Scholar] [CrossRef]
- Bulgakov, V.P.; Avramenko, T.V.; Tsitsiashvili, G.S. Critical analysis of protein signaling networks involved in the regulation of plant secondary metabolism: Focus on anthocyanins. Crit. Rev. Biotechnol. 2017, 37, 685–700. [Google Scholar] [CrossRef]
- Gangappa, S.N.; Botto, J.F. The Multifaceted Roles of HY5 in Plant Growth and Development. Mol. Plant 2016, 9, 1353–1365. [Google Scholar] [CrossRef]
- Jaakola, L. New insights into the regulation of anthocyanin biosynthesis in fruits. Trends Plant Sci. 2013, 18, 477–483. [Google Scholar] [CrossRef] [PubMed]
- Lin, Y.; Wang, Y.; Li, B.; Tan, H.; Li, D.; Li, L.; Liu, X.; Han, J.; Meng, X. Comparative transcriptome analysis of genes involved in anthocyanin synthesis in blueberry. Plant Physiol. Biochem. 2018, 127, 561–572. [Google Scholar] [CrossRef] [PubMed]
- Yan, J.; Qian, L.; Zhu, W.; Qiu, J.; Lu, Q.; Wang, X.; Wu, Q.; Ruan, S.; Huang, Y. Integrated analysis of the transcriptome and metabolome of purple and green leaves of Tetrastigma hemsleyanum reveals gene expression patterns involved in anthocyanin biosynthesis. PLoS ONE 2020, 15, e0230154. [Google Scholar] [CrossRef]
- Jiang, J.; Ma, S.; Ye, N.; Jiang, M.; Cao, J.; Zhang, J. WRKY transcription factors in plant responses to stresses. J. Integr. Plant Biol. 2017, 59, 86–101. [Google Scholar] [CrossRef]
- Zhou, Q.-Y.; Tian, A.-G.; Zou, H.-F.; Xie, Z.-M.; Lei, G.; Huang, J.; Wang, C.-M.; Wang, H.-W.; Zhang, J.-S.; Chen, S.-Y. Soybean WRKY-type transcription factor genes, GmWRKY13, GmWRKY21, and GmWRKY54, confer differential tolerance to abiotic stresses in transgenic Arabidopsis plants. Plant Biotechnol. J. 2008, 6, 486–503. [Google Scholar] [CrossRef]
- Liu, H.; Yang, W.; Liu, D.; Han, Y.; Zhang, A.; Li, S. Ectopic expression of a grapevine transcription factor VvWRKY11 contributes to osmotic stress tolerance in Arabidopsis. Mol. Biol. Rep. 2011, 38, 417–427. [Google Scholar] [CrossRef] [PubMed]
- Zhu, J.; Wen, D.; Yu, Y.; Meudt, H.M.; Nakhleh, L. Bayesian Inference of Phylogenetic Networks from Bi-Allelic Genetic Markers; Bayesian inference of phylogenetic networks from bi-allelic genetic markers. PLoS Comput. Biol. 2018, 14, e1005932. [Google Scholar] [CrossRef] [PubMed]
- Ding, Z.J.; Yan, J.Y.; Li, C.X.; Li, G.X.; Wu, Y.R.; Zheng, S.J. Transcription factor WRKY46 modulates the development of Arabidopsis lateral roots in osmotic/salt stress conditions via regulation of ABA signaling and auxin homeostasis. Plant J. 2015, 84, 56–69. [Google Scholar] [CrossRef] [PubMed]
- Chu, X.; Wang, C.; Chen, X.; Lu, W.; Li, H.; Wang, X.; Hao, L.; Guo, X. The Cotton WRKY Gene GhWRKY41 Positively Regulates Salt and Drought Stress Tolerance in Transgenic Nicotiana benthamiana. PLoS ONE 2015, 10, e0143022. [Google Scholar] [CrossRef]
- Mistry, J.; Chuguransky, S.; Williams, L.; Qureshi, M.; Salazar, G.A.; Sonnhammer, E.L.L.; Tosatto, S.C.; Paladin, L.; Raj, S.; Richardson, L.J.; et al. Pfam: The protein families database in 2021. Nucleic Acids Res. 2021, 49, D412–D419. [Google Scholar] [CrossRef]
- Finn, R.D.; Clements, J.; Eddy, S.R. HMMER web server: Interactive sequence similarity searching. Nucleic Acids Res. 2011, 39, 29–37. [Google Scholar] [CrossRef]
- Lu, S.; Wang, J.; Chitsaz, F.; Derbyshire, M.K.; Geer, R.C.; Gonzales, N.R.; Gwadz, M.; I Hurwitz, D.; Marchler, G.H.; Song, J.S.; et al. CDD/SPARCLE: The conserved domain database in 2020. Nucleic Acids Res. 2020, 48, D265–D268. [Google Scholar] [CrossRef]
- Gasteiger, E.; Gattiker, A.; Hoogland, C.; Ivanyi, I.; Appel, R.D.; Bairoch, A. ExPASy: The proteomics server for in-depth protein knowledge and analysis. Nucleic Acids Res. 2003, 31, 3784–3788. [Google Scholar] [CrossRef]
- Robinson, J.T.; Thorvaldsdóttir, H.; Winckler, W.; Guttman, M.; Lander, E.S.; Getz, G.; Mesirov, J.P. Integrative genomics viewer. Nat. Biotechnol. 2011, 29, 24–26. [Google Scholar] [CrossRef]
- Lescot, M.; Déhais, P.; Thijs, G.; Marchal, K.; Moreau, Y.; Van de Peer, Y.; Rouzé, P.; Rombauts, S. PlantCARE, a database of plant cis-acting regulatory elements and a portal to tools for in silico analysis of promoter sequences. Nucleic Acids Res. 2002, 30, 325–327. [Google Scholar] [CrossRef]
- Larkin, M.A.; Blackshields, G.; Brown, N.P.; Chenna, R.; McGettigan, P.A.; McWilliam, H.; Valentin, F.; Wallace, I.M.; Wilm, A.; Lopez, R.; et al. Clustal W and Clustal X version 2.0. Bioinformatics 2007, 23, 2947–2948. [Google Scholar] [CrossRef] [PubMed]
- Bouckaert, R.; Vaughan, T.G.; Barido-Sottani, J.; Duchêne, S.; Fourment, M.; Gavryushkina, A.; Heled, J.; Jones, G.; Kühnert, D.; De Maio, N.; et al. BEAST 2.5: An advanced software platform for Bayesian evolutionary analysis. PLoS Comput. Biol. 2019, 15, e1006650. [Google Scholar] [CrossRef] [PubMed]
- Sneath, P.H.A.; Sokal, R.R. Numerical Taxonomy: The Principles and Practice of Numerical Classification; Freeman: San Francicso, CA, USA, 1973; p. 18. [Google Scholar]
- Jones, D.T.; Taylor, W.R.; Thornton, J.M. The rapid generation of mutation data matrices from protein sequences. Comput. Appl. Biosci. 1992, 8, 275–282. [Google Scholar] [CrossRef] [PubMed]
- Chen, C.J.; Chen, H.; Zhang, Y.; Thomas, H.R.; Frank, M.H.; He, Y.H.; Xia, R. TBtools: An Integrative Toolkit Developed for Interactive Analyses of Big Biological Data. Mol. Plant 2020, 13, 1194–1202. [Google Scholar] [CrossRef]
- Bailey, T.L.; Williams, N.; Misleh, C.; Li, W.W. MEME: Discovering and analyzing DNA and protein sequence motifs. Nucleic Acids Res. 2006, 34, 369–373. [Google Scholar] [CrossRef]
- Hu, L.; Liu, S. Genome-wide identification and phylogenetic analysis of the ERF gene family in cucumbers. Genet. Mol. Biol. 2011, 34, 624–634. [Google Scholar] [CrossRef]
- Madeira, F.; Pearce, M.; Tivey, A.R.N.; Basutkar, P.; Lee, J.; Edbali, O.; Madhusoodanan, N.; Kolesnikov, A.; Lopez, R. Search and sequence analysis tools services from EMBL-EBI in 2022. Nucleic Acids Res. 2022, 50, W276–W279. [Google Scholar] [CrossRef]
- Conery, J.S.; Lynch, M. Nucleotide Substitutions and the Evolution of Duplicate Genes. Biocomputing 2001, 167–178. [Google Scholar] [CrossRef]
- Samkumar, A.; Jones, D.; Karppinen, K.; Dare, A.P.; Sipari, N.; Espley, R.V.; Martinussen, I.; Jaakola, L. Red and blue light treatments of ripening bilberry fruits reveal differences in signalling through abscisic acid-regulated anthocyanin biosynthesis. Plant Cell Environ. 2021, 44, 3227–3245. [Google Scholar] [CrossRef]
- Leinonen, R.; Sugawara, H.; Shumway, M. The Sequence Read Archive. Nucleic Acids Res. 2011, 39, 2010–2012. [Google Scholar] [CrossRef]
- Wingett, S.W.; Andrews, S. FastQ Screen: A tool for multi-genome mapping and quality control. F1000Research 2018, 7, 1338. [Google Scholar] [CrossRef] [PubMed]
- Bolger, A.M.; Lohse, M.; Usadel, B. Trimmomatic: A flexible trimmer for Illumina sequence data. Bioinformatics 2014, 30, 2114–2120. [Google Scholar] [CrossRef] [PubMed]
- Pertea, M.; Kim, D.; Pertea, G.M.; Leek, J.T.; Salzberg, S.L. Transcript-level expression analysis of RNA-seq experiments with HISAT, StringTie and Ballgown. Nat. Protoc. 2016, 11, 1650–1667. [Google Scholar] [CrossRef] [PubMed]
- Liao, Y.; Smyth, G.K.; Shi, W. Feature Counts: An efficient general purpose program for assigning sequence reads to genomic features. Bioinformatics 2014, 30, 923–930. [Google Scholar] [CrossRef]
- Law, C.W.; Alhamdoosh, M.; Su, S.; Smyth, G.K.; Ritchie, M.E. RNA-seq analysis is easy as 1-2-3 with limma, Glimma and edgeR. F1000Research 2018, 5, 1408. [Google Scholar] [CrossRef]



| Gene Name | Gene Identifier | Group | Chr. | Start | End | Strand | CDS | (aa) | MW | pI | I. Index | GRAVY |
|---|---|---|---|---|---|---|---|---|---|---|---|---|
| Vmy01g15360 | VmWRKY1 | I | Chr1 | 562,585 | 565,972 | + | 2028 | 675 | 73,184.1101 | 5.8614 | 57.63496 | −0.78104 |
| Vmy01g15494 | VmWRKY2 | I | Chr1 | 1,805,033 | 1,810,979 | − | 1704 | 567 | 61,989.0022 | 6.7926 | 52.19947 | −0.75467 |
| Vmy01g15496 | VmWRKY3 | I | Chr1 | 1,815,400 | 1,821,385 | − | 1356 | 451 | 48,425.053 | 4.7083 | 62.64989 | −0.84169 |
| Vmy01g16077 | VmWRKY4 | IIb | Chr1 | 8,788,109 | 8,792,213 | + | 1617 | 538 | 58,725.4997 | 6.5958 | 45.7948 | −0.70985 |
| Vmy01g17102 | VmWRKY5 | I | Chr1 | 26,099,661 | 26,103,183 | + | 1425 | 474 | 51,364.8663 | 8.9407 | 45.66751 | −0.80696 |
| Vmy01g17169 | VmWRKY6 | Iic | Chr1 | 27,189,670 | 27,191,923 | − | 876 | 291 | 32,429.5196 | 5.0955 | 58.33574 | −0.73814 |
| Vmy01g18042 | VmWRKY7 | Iic | Chr1 | 39,683,976 | 39,685,598 | + | 1017 | 338 | 37,888.7482 | 5.9652 | 61.04822 | −0.88817 |
| Vmy02g31145 | VmWRKY8 | Iic | Chr2 | 25,519,147 | 25,521,976 | + | 876 | 291 | 32,444.1819 | 6.4528 | 70.26117 | −1.01993 |
| Vmy02g31720 | VmWRKY9 | I | Chr2 | 32,825,778 | 32,832,842 | + | 1611 | 536 | 58,052.007 | 6.6116 | 58.72351 | −0.81287 |
| Vmy02g32314 | VmWRKY10 | Iib | Chr2 | 39,960,782 | 39,963,444 | + | 1578 | 525 | 57,472.7052 | 5.2647 | 48.67124 | −0.84019 |
| Vmy03g6652 | VmWRKY11 | Iia | Chr3 | 3,347,599 | 3,349,848 | + | 1008 | 335 | 37,183.4869 | 7.5707 | 54.8606 | −0.66806 |
| Vmy03g7279 | VmWRKY12 | Iic | Chr3 | 10,749,229 | 10,756,210 | − | 807 | 268 | 29,564.1446 | 5.4622 | 62.2306 | −0.84179 |
| Vmy03g7725 | VmWRKY13 | Iic | Chr3 | 17,418,681 | 17,421,414 | − | 537 | 178 | 20,532.6635 | 9.6275 | 33.60225 | −1.04831 |
| Vmy03g7865 | VmWRKY14 | Iie | Chr3 | 20,460,927 | 20,465,147 | − | 867 | 287 | 32,027.1993 | 5.1769 | 64.9216 | −0.81986 |
| Vmy03g9094 | VmWRKY15 | Iic | Chr3 | 37,596,334 | 37,598,020 | + | 906 | 301 | 33,881.2384 | 5.6614 | 65.33953 | −0.84153 |
| Vmy04g26811 | VmWRKY16 | I | Chr4 | 2,341,763 | 2,347,090 | − | 1782 | 593 | 64,536.4045 | 6.4074 | 51.08398 | −0.73693 |
| Vmy04g26879 | VmWRKY17 | Iib | Chr4 | 2,979,626 | 2,984,279 | + | 1467 | 488 | 53,622.5498 | 9.0454 | 59.18258 | −0.72992 |
| Vmy04g27403 | VmWRKY18 | I | Chr4 | 8,533,619 | 8,536,143 | − | 1437 | 478 | 52,408.7018 | 6.7441 | 55.2864 | −1.03536 |
| Vmy04g27528 | VmWRKY19 | Iib | Chr4 | 10,145,599 | 10,147,984 | + | 1575 | 524 | 57,082.0727 | 6.3267 | 45.18626 | −0.71164 |
| Vmy04g27619 | VmWRKY20 | Iie | Chr4 | 11,366,863 | 11,367,486 | − | 624 | 207 | 23,294.8101 | 6.5994 | 60.09614 | −0.81063 |
| Vmy04g28682 | VmWRKY21 | Iic | Chr4 | 30,876,942 | 30,884,972 | − | 843 | 280 | 31,697.0249 | 6.3051 | 53.21964 | −0.76571 |
| Vmy04g28697 | VmWRKY22 | Iic | Chr4 | 31,197,907 | 31,202,208 | + | 564 | 187 | 21,115.9108 | 5.7896 | 58.50588 | −0.97701 |
| Vmy04g29204 | VmWRKY23 | I | Chr4 | 38,844,924 | 38,855,142 | + | 384 | 513 | 56,570.0032 | 5.5428 | 53.90975 | −0.86667 |
| Vmy05g13713 | VmWRKY24 | Iib | Chr5 | 34,491,956 | 34,498,576 | − | 1734 | 577 | 63,130.9269 | 6.6639 | 50.274 | −0.78943 |
| Vmy05g14091 | VmWRKY25 | Iic | Chr5 | 38,520,966 | 38,524,762 | − | 396 | 131 | 15,231.1171 | 9.7211 | 37.99313 | −1.08397 |
| Vmy06g33434 | VmWRKY26 | Iic | Chr6 | 535,034 | 539,542 | − | 798 | 265 | 29,556.1168 | 9.1886 | 62.50906 | −0.74113 |
| Vmy06g33447 | VmWRKY27 | Iie | Chr6 | 641,618 | 643,258 | − | 978 | 325 | 37,054.0126 | 4.6838 | 76.58988 | −1.212 |
| Vmy06g34052 | VmWRKY28 | Iid | Chr6 | 6,251,528 | 6262,173 | − | 1512 | 503 | 57,035.1503 | 9.8303 | 46.33002 | −0.57475 |
| Vmy06g34072 | VmWRKY29 | I | Chr6 | 6,434,377 | 6,437,276 | + | 1716 | 571 | 62,463.3081 | 7.7103 | 65.48984 | −0.9387 |
| Vmy06g34731 | VmWRKY30 | Iie | Chr6 | 14,371,009 | 14,374,552 | − | 1452 | 483 | 52,681.3465 | 5.6884 | 53.77598 | −0.87433 |
| Vmy06g35042 | VmWRKY31 | Iib | Chr6 | 18,292,323 | 18,295,336 | + | 1761 | 586 | 63,759.1384 | 6.3526 | 49.9041 | −0.69369 |
| Vmy06g35510 | VmWRKY32 | Iie | Chr6 | 25,953,649 | 25,954,811 | + | 816 | 271 | 30,225.875 | 5.2132 | 58.61476 | −0.86236 |
| Vmy07g24811 | VmWRKY33 | Iie | Chr7 | 10,670,375 | 10,672,822 | − | 1017 | 338 | 37,204.4243 | 5.2683 | 72.40296 | −0.86982 |
| Vmy07g25848 | VmWRKY34 | Iid | Chr7 | 28,979,073 | 28980568 | + | 1038 | 345 | 37,872.4647 | 9.7013 | 44.33942 | −0.63072 |
| Vmy08g19321 | VmWRKY35 | I | Chr8 | 8,189,304 | 8,193,703 | − | 1566 | 521 | 57,275.1267 | 7.6594 | 53.98618 | −0.78061 |
| Vmy08g19634 | VmWRKY36 | Iid | Chr8 | 12,539,067 | 12,540,851 | + | 975 | 324 | 35,083.2628 | 9.5829 | 49.67099 | −0.5071 |
| Vmy08g20363 | VmWRKY37 | Iib | Chr8 | 26,539,533 | 26,543,458 | − | 1257 | 418 | 46,326.055 | 6.7756 | 39.74285 | −0.76555 |
| Vmy08g20364 | VmWRKY38 | Iib | Chr8 | 26,567,087 | 26,572,765 | − | 1314 | 437 | 48,350.2147 | 8.0178 | 44.91215 | −0.78558 |
| Vmy08g20862 | VmWRKY39 | III | Chr8 | 33,668,487 | 33,685,457 | + | 2013 | 670 | 75,108.3868 | 6.8035 | 52.55225 | −0.57209 |
| Vmy08g20951 | VmWRKY40 | III | Chr8 | 35,084,050 | 35,087,270 | + | 726 | 241 | 27,218.4897 | 9.0240 | 45.36892 | −0.64398 |
| Vmy08g20953 | VmWRKY41 | III | Chr8 | 35,124,873 | 35,128,367 | + | 726 | 241 | 27,276.5258 | 8.8811 | 45.29091 | −0.66598 |
| Vmy08g20957 | VmWRKY42 | III | Chr8 | 35,152,034 | 35,152,550 | − | 336 | 111 | 13,001.3469 | 6.8845 | 33.74234 | −0.95405 |
| Vmy08g20958 | VmWRKY43 | III | Chr8 | 35,155,907 | 35,158,286 | − | 351 | 116 | 13,315.6492 | 6.3954 | 48.45517 | −0.75517 |
| Vmy09g21848 | VmWRKY44 | Iia | Chr9 | 5,768,052 | 5,770,593 | + | 987 | 328 | 36,404.0856 | 7.6022 | 48.30549 | −0.76738 |
| Vmy09g23773 | VmWRKY45 | I | Chr9 | 35,699,795 | 35,704,437 | − | 1659 | 552 | 61,427.4531 | 7.1727 | 59.53261 | −0.97409 |
| Vmy09g23833 | VmWRKY46 | III | Chr9 | 36,446,627 | 36,448,661 | − | 1008 | 335 | 37,488.9147 | 5.4796 | 57.01851 | −0.78657 |
| Vmy09g23834 | VmWRKY47 | III | Chr9 | 36,456,426 | 36,458,322 | − | 981 | 326 | 36,383.8599 | 5.9442 | 56.7635 | −0.7227 |
| Vmy10g9485 | VmWRKY48 | Iia | Chr10 | 4,985,336 | 4,988,127 | − | 870 | 289 | 32,320.8629 | 6.3253 | 39.20208 | −0.76332 |
| Vmy10g9486 | VmWRKY49 | Iia | Chr10 | 5,039,428 | 5,040,970 | + | 540 | 179 | 19,928.3004 | 8.6561 | 41.61508 | −0.54078 |
| Vmy11g4858 | VmWRKY50 | III | Chr11 | 22,694,878 | 22,709,418 | + | 1887 | 628 | 68,221.588 | 5.7820 | 60.61369 | −0.63392 |
| Vmy11g4864 | VmWRKY51 | III | Chr11 | 22,834,006 | 22,838,063 | − | 951 | 316 | 35,353.069 | 6.0694 | 57.9981 | −0.70475 |
| Vmy11g5266 | VmWRKY52 | Iie | Chr11 | 27,599,930 | 27,601,824 | + | 1050 | 349 | 37,869.319 | 5.2802 | 60.43413 | −0.75387 |
| Vmy11g5322 | VmWRKY53 | III | Chr11 | 28,097,858 | 28,099,773 | − | 1152 | 383 | 42,063.9735 | 5.9608 | 54.54885 | −0.72298 |
| Vmy12g1272 | VmWRKY54 | III | Chr12 | 11,342,519 | 11,344,263 | + | 1071 | 356 | 40,375.9677 | 5.5414 | 46.38343 | −0.88736 |
| Vmy12g1322 | VmWRKY55 | Iic | Chr12 | 11,966,502 | 11,968,411 | + | 498 | 165 | 18,670.9435 | 9.8000 | 32.01515 | −0.85818 |
| Vmy12g1324 | VmWRKY56 | Iie | Chr12 | 11,987,949 | 11,989,528 | − | 957 | 318 | 34,707.0416 | 5.4257 | 54.09343 | −0.53899 |
| Vmy12g2389 | VmWRKY57 | I | Chr12 | 28,589,923 | 28,593,312 | − | 1644 | 547 | 60,328.8928 | 8.4261 | 56.26289 | −0.9947 |
| Vmy12g2722 | VmWRKY58 | I | Chr12 | 32,281,670 | 32,282,541 | + | 693 | 230 | 25,178.2666 | 6.4438 | 66.10478 | −0.94739 |
| Vmy12g2723 | VmWRKY59 | Iid | Chr12 | 32,286,557 | 32,288,334 | + | 1023 | 340 | 38,242.1155 | 9.7851 | 58.70412 | −0.78235 |
| Vmy12g371 | VmWRKY60 | III | Chr12 | 776,559 | 778,122 | − | 963 | 320 | 36,043.8189 | 4.8940 | 38.90625 | −0.60844 |
| Vmy12g391 | VmWRKY61 | Iie | Chr12 | 961,923 | 971,203 | − | 2223 | 740 | 82,707.5643 | 4.9592 | 53.45962 | −0.44878 |
| Vmy12g427 | VmWRKY62 | Iic | Chr12 | 1,332,136 | 1,333,788 | − | 597 | 198 | 22,659.3469 | 9.1573 | 49.19899 | −0.82424 |
| Vmy12g435 | VmWRKY63 | Iie | Chr12 | 1,390,928 | 1,392,563 | − | 969 | 322 | 35,739.1232 | 5.4169 | 61.10155 | −0.85621 |
| Vmy12g744 | VmWRKY64 | Iic | Chr12 | 4,792,418 | 4,798,547 | − | 708 | 235 | 26,134.3628 | 7.1288 | 50.72255 | −0.97064 |
| VmyS4054g6302 | VmWRKY65 | Iib | 4054 | 11,361 | 14,074 | + | 1164 | 387 | 41,562.6356 | 8.9565 | 47.0261 | −0.54419 |
| VmyS5938g36257 | VmWRKY66 | I | 5938 | 264,671 | 269,317 | + | 1128 | 375 | 41,777.2506 | 6.9077 | 44.0112 | −0.72293 |
| VmyS6208g149 | VmWRKY67 | Iic | 6208 | 30,683 | 48,873 | − | 1812 | 603 | 66,813.4835 | 9.3106 | 43.03997 | −0.62919 |
| VmyS7930g26553 | VmWRKY68 | IV | 7930 | 47,310 | 57,551 | + | 1482 | 493 | 56,297.4289 | 9.0159 | 54.64016 | −0.52312 |
| VmyS8810g36160 | VmWRKY69 | IV | 8810 | 23,416 | 30,743 | − | 1170 | 389 | 43,454.744 | 5.6507 | 54.54267 | −0.70103 |
| Duplicate Gene Pair | Ka | Ks | Ka_Ks | Duplicated Type | Time (Mya) * |
|---|---|---|---|---|---|
| VmWRKY37/VmWRKY38 | NaN | NaN | NaN | Tandem | − |
| VmWRKY40/VmWRKY41 | 0.0018229 | 0.0116 | 0.1571441 | Tandem | 0.138938872 |
| VmWRKY46/VmWRKY47 | NaN | NaN | NaN | Tandem | − |
| VmWRKY48/VmWRKY49 | 0.2153629 | 0.4347175 | 0.4954089 | Tandem | 16.41485794 |
| VmWRKY4/VmWRKY19 | 0.1863388 | 1.2026591 | 0.154939 | Segmental | 14.20264977 |
| VmWRKY65/VmWRKY24 | 0.0117773 | 0.1173245 | 0.1003819 | Segmental | 0.897657317 |
| VmWRKY11/VmWRKY44 | 0.1737659 | 0.7309832 | 0.2377154 | Segmental | 13.24435556 |
| VmWRKY14/VmWRKY32 | 3.34641 ** | 4.13312 ** | 0.80965 ** | Segmental | 3.5265 ** |
| VmWRKY61/VmWRKY63 | 1.0942903 | 1.7098092 | 0.6400073 | Segmental | 83.40627188 |
| VmWRKY59/VmWRKY28 | NaN | NaN | NaN | Segmental | − |
| VmWRKY67/VmWRKY22 | 0.9085855 | NaN | NaN | Segmental | 69.25193994 |
| VmWRKY13/VmWRKY25 | NaN | NaN | NaN | Segmental | − |
| VmWRKY62/VmWRKY55 | NaN | NaN | NaN | Segmental | − |
| VmWRKY2/VmWRKY16 | NaN | NaN | NaN | Segmental | − |
| VmWRKY1/VmWRKY3 | 0.006383 | 0.0427162 | 0.1494286 | Segmental | 0.486510442 |
| VmWRKY58/VmWRKY29 | 0 | NaN | NaN | Segmental | 0 |
Disclaimer/Publisher’s Note: The statements, opinions and data contained in all publications are solely those of the individual author(s) and contributor(s) and not of MDPI and/or the editor(s). MDPI and/or the editor(s) disclaim responsibility for any injury to people or property resulting from any ideas, methods, instructions or products referred to in the content. |
© 2023 by the authors. Licensee MDPI, Basel, Switzerland. This article is an open access article distributed under the terms and conditions of the Creative Commons Attribution (CC BY) license (https://creativecommons.org/licenses/by/4.0/).
Share and Cite
Felipez, W.; Villavicencio, J.; Nizolli, V.O.; Pegoraro, C.; da Maia, L.; Costa de Oliveira, A. Genome-Wide Identification of Bilberry WRKY Transcription Factors: Go Wild and Duplicate. Plants 2023, 12, 3176. https://doi.org/10.3390/plants12183176
Felipez W, Villavicencio J, Nizolli VO, Pegoraro C, da Maia L, Costa de Oliveira A. Genome-Wide Identification of Bilberry WRKY Transcription Factors: Go Wild and Duplicate. Plants. 2023; 12(18):3176. https://doi.org/10.3390/plants12183176
Chicago/Turabian StyleFelipez, Winder, Jennifer Villavicencio, Valeria Oliveira Nizolli, Camila Pegoraro, Luciano da Maia, and Antonio Costa de Oliveira. 2023. "Genome-Wide Identification of Bilberry WRKY Transcription Factors: Go Wild and Duplicate" Plants 12, no. 18: 3176. https://doi.org/10.3390/plants12183176
APA StyleFelipez, W., Villavicencio, J., Nizolli, V. O., Pegoraro, C., da Maia, L., & Costa de Oliveira, A. (2023). Genome-Wide Identification of Bilberry WRKY Transcription Factors: Go Wild and Duplicate. Plants, 12(18), 3176. https://doi.org/10.3390/plants12183176

