Abstract
Receptor-like cytoplasmic kinase VII (RLCK-VII) subfamily members are vital players in plant innate immunity and are also involved in plant development and abiotic stress tolerance. As a widely cultivated textile crop, upland cotton (Gossypium hirsutum) attaches great importance to the cotton industry worldwide. To obtain details of the composition, phylogeny, and putative function of RLCK-VII genes in upland cotton, genome-wide identification, evolutionary event analysis, and expression pattern examination of RLCK-VII subfamily genes in G. hirsutum were performed. There are 129 RLCK-VII members in upland cotton (GhRLCKs) and they were divided into nine groups based on their phylogenetic relationships. The gene structure and sequence features are relatively conserved within each group, which were divided based on their phylogenetic relationships, and consistent with those in Arabidopsis. The phylogenetic analysis results showed that RLCK-VII subfamily genes evolved in plants before the speciation of Arabidopsis and cotton, and segmental duplication was the major factor that caused the expansion of GhRLCKs. The diverse expression patterns of GhRLCKs in response to abiotic stresses (temperature, salt, and drought) and V. dahliae infection were observed. The candidates that may be involved in cotton’s response to these stresses are highlighted. GhRLCK7 (GhRLCK7A and D), which is notably induced by V. dahliae infection, was demonstrated to positively regulate cotton defense against V. dahliae by the loss-of-function assay in cotton. These findings shed light on the details of the RLCK-VII subfamily in cotton and provide a scaffold for the further function elucidation and application of GhRLCKs for the germplasm innovation of cotton.
1. Introduction
Cotton is a crucial economic crop and plays a significant role in the global textile industry. The cotton genus (Gossypium spp.) contains 41–47 diploid species and seven allotetraploid species [1,2]. G. hirsutum (AD1) is among the allotetraploid species and accounts for more than 95% of commercial cotton production worldwide [3]. Ancestral hybridization between A-genome progenitors from the Old World and D-genome ancestors from the New World, and subsequent chromosome doubling, resulted in the formation of allopolyploid cotton approximately 1–2 million years ago [4,5]. The completion of sequencing work on diploid cotton G. raimondii (D5) [6] and G. arboreum (A2) [7], as well as allotetraploid cotton G. hirsutumtm (AD1) [8,9] and G. barbadense (AD2) [10], has provided crucial references for exploring gene function and evolution at the whole-genome level.
Cotton plants are subjected to various biotic and abiotic stresses during their growth and development, especially drought, salinity, and wilt diseases, posing significant threats to the sustainable development of the cotton industry worldwide [11,12]. Among the different stresses, the occurrence of Verticillium wilt has become increasingly severe due to long-term continuous cropping, returning cotton straw to the field, and relative lag in updates in resistant germplasm resources [13,14]. Therefore, there is an urgent need to generate sustainable and stress-tolerant cotton varieties. In the last decade, with the release of genomic data from different cotton species, functional genomics studies of cotton have become increasingly in-depth and have greatly boosted the identification of stress-related genes in cotton germplasms, laying the foundation for the innovation of elite cotton varieties via modern genetic engineering approaches [15].
Receptor-like cytoplasmic kinases (RLCKs) are the central players in plant signaling pathways and regulate various cellular events during defense against the biotic and abiotic stresses, growth, development, and reproduction of plants through associations with corresponding receptor-like kinases (RLKs) and substrates [16,17]. There is a significant abundance of RLCKs in plants, and 149 and 379 RLCKs have been identified in the Arabidopsis and rice genomes, respectively [18,19]. The RLCKs in plants were divided into 17 subgroups and named RLCK-II and RLCK-IV~RLCK-XIX [18]. Among them, RLCK-VII subfamily members have a conserved role as convergent substrates of cell membrane-localized receptor-like kinases (RLKs) and regulate multiple signaling nodes, orchestrating a complex array of defense responses against phytopathogens [20]. The most representative one is BOTRYTIS-INDUCED KINASE1 (BIK1). Along with its close homolog PBS1-Like1 (PBL1), BIK1 mediates several pathogen-associated molecular patterns (PAMPs), eliciting defense responses including calcium influx, ROS burst, actin filament bundling, callose deposition, stomatal closure, and seedling growth inhibition by associating directly with a few RLKs, such as FLS2, EFR, CERK1, and PEPR1 in Arabidopsis [17]. Various members of the RLCK-VII subgroups have been employed by the same or different RLKs to regulate downstream immune responses, like PCRK1 [21] and PCRK2 [22], PBL27 [23], PBL19 [24], and RIPK in Arabidopsis [25]; CaPIK1 in pepper [26]; and OsRLCK176 [27], OsRLCK118 [28], and OsRLCK185 [29] in rice, which mediates one or multiple defense responses in response to pathogen invasion. Meanwhile, there are also several RLCK-VII members involved in plant abiotic stress tolerance, for example, OsGUDK from rice [30,31] and Esi47 from barley [32]. However, none of RLCK-VII members have been characterized in cotton, and the family composition, molecular evolution, and resistance function of RLCK-VII subfamily genes in cotton are still elusive. Thus, the disclosure of the RLCK-VII members in cotton will be critical for the mining of valuable gene resources for the innovation of elite cotton varieties in the face of ever-changing environments and pathogens.
In this study, we conducted a genome-wide screen of the RLCK-VII subfamily genes in G. hirsutum (GhRLCK). The characterization and evolution analysis of 139 GhRLCKs were performed based on their gene structures, chromosomal localizations, cladograms, and gene syntenies. The involvement of GhRLCKs in response to abiotic stresses (drought, cold, and heat) and biotic stress (V. dahliae infection) was investigated. Furthermore, the VIGS approach was employed to verify the role of the representative gene GhRLCK7 in upland cotton’s defense against V. dahliae. This study sheds light on the mystery of RLCK VII subfamily genes in cotton and lays the foundation for the further function elucidation of these genes in the broad tolerance of cotton to stresses.
2. Result
2.1. Identification of RLCK-VII Subfamily Genes in Gossypium hirsutum
In order to unravel the RLCK-VII subfamily of upland cotton (G. hirsutum), we performed a systematic identification of cotton RLCK -VII genes (GhRLCKs) from the genome of G. hirsutum (Figure 1). Through BLASTp searches using 46 AtRLCKs as queries (Table S1) and the removal of redundant genes, 133 GhRLCKs were identified from the whole genome of upland cotton. Four genes were eliminated from the list due to the presence of extra protein motifs relative to RLCKs in Arabidopsis, which were double-checked using NCBI-CDD and SMART. A total of 129 GhRLCKs were identified from G. hirsutum; in other words, there are 129 genes in the RLCK VII subfamily in upland cotton (Table S2). We named the individual GhRLCKs following the previous naming scheme [33] (Table 1). The coding sequence lengths of the 129 GhRLCK genes range from 1221 bp (GhRLCK19D) to 7322 bp (GhRLCK58A). The exon number of most GhRLCKs ranges from four to seven, but GhRLCK19D has two exons. The GhRLCK proteins contain 323–569 aa with molecular weights ranging from 35.91 kDa (GhRLCK9A) to 61.69 KDa (GhRLCK17A). The isoelectric points of these proteins range from 3.39 (GhRLCK48D) to 9.789 (GhRLCK62A), the instability indexes range from 23.98 (GhRLCK15D) to 63.01 (GhRLCK19D), and the aliphatic indexes are in the range of 60.08 (GhRLCK19D) to 93.62 (GhRLCK28D) (Table 1).
Figure 1.
Genome-wide identification pipeline of GhRLCKs in Gossypium hirsutum. Forty-six Arabidopsis RLCK-VII protein sequences were used as templates for BLASTp against G. hirsutum genome (AD1, NAU assembly) in CottonFGD. GhRLCK candidates were further refined using protein domain prediction tools (NCBI-CD search and SMART) to eliminate non-RLCKs by manually checking the protein motifs.
Table 1.
Basic information about Gossypium hirsutum RLCK V-II family members.
2.2. Phylogenetic Analysis of RLCK VII Subfamily Genes in Cotton and Arabidopsis
To elucidate the evolutionary relationship between RLCK-VII subfamily genes in A. thaliana and G. hirsutum, A rootless phylogenetic tree was constructed with 129 GhRLCKs, and 46 homologs in Arabidopsis (Figure 2). Based on the 46 RLCK-VII subfamily categories from Arabidopsis [20], the GhRLCKs were divided into nine groups (Group I to Group IX), in which Group I and Group II are the largest and smallest groups with 26 and 6 members, respectively. Group III, Group IV, Group V, Group VI, Group VII, Group VII, and Group IX contain 8, 25, 9, 9, 10, 11, and 25 genes, respectively (Figure 2). The above results suggest that RLCK-VII subfamily genes evolved before cotton and Arabidopsis speciation and were unevenly distributed in all groups of cotton.
Figure 2.
Phylogenetic analysis of RLCK-VII family members from G. hirsutum and A. thaliana. The phylogenetic tree was constructed using the protein sequences of 46 genes from A. thaliana and 129 genes from G. hirsutum. These genes were divided into 9 groups (Group I-IX) and are indicated by different colors. The genes from A. thaliana are labeled in red.
2.3. Conserved Domains and Structure Analysis of RLCK-VII Genes in G. hirsutum and A. thaliana
To further understand the conservation and divergence of the structures and domains of RLCK-VII subfamily members from G. hirsutum and A. thaliana, the conserved domains and gene structures of the RLCK-VII genes were analyzed. The prediction of conserved domains showed that all the proteins contain either the STKc-IRAK- or PKc-like superfamily domain (Figure 3A). The analysis of gene structure revealed that the amounts of exons vary between four and seven, with four exons in GhRLCK19D, and seven exons in GhRLCK46A, GhRLCK55A, GhRLCK33A, GhRLCK35A, GhRLCK51A, GhRLCK35D, GhRLCK36D, GhRLCK46D, and GhRLCK34D (Figure 3B). Overall, most genes within the same group exhibit similar gene sizes and structures, implying that the same group members may share similar functions.
Figure 3.
Dendrogram, gene structure, and conserved domain of RLCK- VII subfamily genes. (A) The conserved domains of these genes were predicted using NCBI-CDD. The protein domain schematics are included at the bottom. (B) Exon–intron structure. Pink boxes and grey horizontal lines represent exons and introns, respectively. Different groups are indicated by different colors and the group numbers are shown on the right.
2.4. Chromosomal Location, Gene Duplication, and Synteny Analysis of GhRLCKs
The physical locations of GhRLCKs on chromosomes were mapped to investigate their distributions in the G. hirsutum genome. Among these genes, eight genes Gh_A01G2145 (GhRLCK11A), Gh_A07G2351 (GhRLCK51A), Gh_A08G2568 (GhRLCK14A), Gh_A11G3042 (GhRLCK37A), Gh_A03G2069 (GhRLCK61A), Gh_D01G2270 (GhRLCK8D), Gh_D10G2531 (GhRLCK31D) and Gh_D13G2490 (GhRLCK52D) are localized on scaffolds and 121 genes are randomly distributed on 26 chromosomes with 59 members in the At sub-genome and 62 members in Dt sub-genome (Figure S1). The numbers of genes on the A01 to A13 chromosomes are 4, 4, 4, 2, 11, 3, 1, 3, 6, 5, 5, 3, and 7, respectively. The gene numbers on D01 to D13 chromosomes is 7, 3, 4, 5, 8, 3, 2, 2, 6, 4, 7, 3, and 8. The A07 chromosome contains the least genes and the A05 chromosome contains the most genes. The duplication of genes through events such as whole-genome, segmental, dispersed, or tandem duplication is widely recognized as a key driving force in the process of evolution [34]. Based on the evolution event analyses of all these genes, the tandem arranged genes Gh-D01G0203 and Gh-D01G0204 (GhRLCK13D and GhRLCK12D) on chromosome D01 represent the only tandem duplication event in GhRLCK expansion during the speciation of allotetraploid upland cotton.
To further explore the locus relationship between paralogous gene pairs of the At and Dt sub-genomes, synteny analysis was performed and 135 paralogous gene pairs were identified in G. hirsutum (Table S3), which excluded the homoeologous gene pairs in allotetraploid cotton. Among these, 35 paralogous gene pairs were found in the At sub-genome; 32 paralogous gene pairs were present in Dt sub-genome; 68 paralogous gene pairs were found between At and Dt sub-genome. Most genes undergo multiple segmental duplications (Figure 4). The mechanisms driving gene replication in G. hirsutum indicated that most GhRLCKs evolved through segmental duplications of other members, whereas only GhRLCK13D and GhRLCK12D were derived from tandem chromosomal distribution.
Figure 4.
The syntenic analysis of GhRLCK members. The relationship is presented using Circos software. The paralogous gene pairs are linked with gray lines. Chromosomes from the At and Dt sub-genomes are indicated in blue and orange.
The selective pressures were further investigated to evaluate the interrelationships and evolutionary dynamics among paralogous genes. The Ka/Ks ratios of two protein-coding genes were employed to evaluate the presence of selective pressure [35]. Ka/Ks ratios of 1.0 specify pseudogenes produced after neutral selection, while Ka/Ks ratios < 1.0 demonstrate the capacity of duplicated genes for purifying selection; however, Ka/Ks ratios > 1.0 indicate positive selection [36]. Herein, the Ka, Ks, and Ka/Ks values among GhRLCKs were calculated and the results showed that all of the duplicated gene pairs had a Ka/Ks ratio of less than 1.0 (around 0.3) (Table S4), suggesting that these genes experienced strong purifying selective pressures. These observations indicated that the upland cotton GhRLCKs were prone to synonymous mutations during speciation, leading to function conservation of the subfamily.
2.5. Tissue- and Organ-Specific Expression Profiling of GhRLCKs in Upland Cotton
In order to provide hints about GhRLCKs’ potential roles in upland cotton, the tissue- and organ-specific expression levels of GhRLCKs were analyzed based on the published RNA-seq dataset of G. hirsutum [37]. The results showed that GhRLCKs exhibited different expression patterns in leaf, stem, root, petal, anther, bract, filament, pistil, sepal, torus, ovule, and fiber tissues at 10 days post-anthesis (DPA) (Figure S2). Several genes, such as GhRLCK60D, GhRLCK23D, and GhRLCK23A, exhibited abundant expression in the petal, anther, sepal, bract, filament, pistil, and torus, suggesting that they may participate in cotton reproduction, while 23 GhRLCK genes (GhRLCK18A-GhRLCK2D) exhibited extremely low or no expression in the 12 tested tissues and organs (Figure S2). GhRLCK66A was extremely highly expressed in all tissues, implying its essential role during the whole growth period of cotton. It should be noted that GhRLCK51A and D exhibited a dominant expression pattern in the petal, anther, and filament. In addition, several genes, GhRLCK50A, GhRLCK52A/D, GhRLCK70D, and GhRLCK46A, were highly and specifically expressed in the root.
2.6. Expression Patterns of GhRLCK Genes in Upland Cotton under Abiotic Stresses
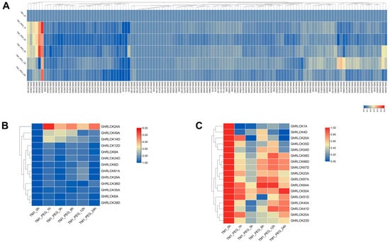
To further explore the roles of GhRLCK genes in the responses to abiotic stresses, the expression patterns of GhRLCK genes under cold (4 °C), heat (37 °C), salt (NaCl), and polyethylene glycol (PEG)-mimic drought treatments were examined.
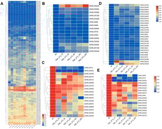
Under hot and cold conditions, 129 GhRLCKs showed different expression levels (Figure 5). A portion of the GhRLCKs (GhRLCK48A–GhRLCK41D) exhibited low expression abundances under both treatments. Five genes (GhRLCK32A, GhRLCK28D, GhRLCK60A and D, and GhRLCK66A) exhibited high expression levels in all the samples (Figure 5A). Thirty-one of the GhRLCKs, including GhRLCK26A, GhRLCK67A, GhRLCK54D, etc., exhibited impaired expression levels 1 h after cold stress, whereas they showed upregulated expression levels 1 h after heat stress. Upon cold treatment, 32 GhRLCKs showed altered expression compared to the results at 0 h. Fifteen GhRLCKs (GhRLCK24A, GhRLCK58A, etc.) were persistently upregulated at 1, 3, 6, 12, and 24 h of cold stress (Figure 5B) and 17 genes showed decreased expression consistently at all five time points after cold treatment (Figure 5C). Remarkably, GhRLCK24A was notably upregulated at all time points after treatment compared with the results at 0 h (Figure 5B), indicating the pivotal role of GhRLCK24A in the cold response of cotton. Meanwhile, GhRLCK1A and GhRLCK20A were significantly suppressed at 1–24 h of cold treatment (Figure 5C). Therefore, the expression levels of GhRLCK24A, GhRLCK1A, and GhRLCK20A were further investigated via RT-qPCR analyses (Figure 6). The results showed that the expression of GhRLCK24A was significantly induced at 6 h and 24 h after cold treatment and the expression levels of GhRLCK1A and GhRLCK24A were remarkably downregulated at 24 h after cold treatment. These are largely consistent with the results from RNA-seq and indicate that their underlying roles deserve to be explored. Twenty-seven of the GhRLCKs (GhRLCK18A–GhRLCK53D exhibited continuously elevated expression levels (Figure 5D), and 17 of the GhRLCKs (GhRLCK4D–GhRLCK51D) were continuously downregulated in response to heat stress (Figure 5E). Among these genes, the expression levels of two genes (GhRLCK24A and GhRLCK53D) were remarkably elevated and those of three genes (GhRLCK1A, GhRLCK20A, and GhRLCK4D) were significantly reduced after 24 h of heat treatment. The expression levels of these five genes were further examined via RT-qPCR analyses and they were consistent with the results of RNA-seq (Figure 6), suggesting that they may be involved in cotton’s response to heat stress.
Figure 5.
Expression profiles of GhRLCK genes in response to low (4C) and high (37 °C) temperatures. (A) Overview of expression abundances of GhRLCKs in response to low (4 °C) and high (37 °C) temperatures. Heatmap was generated based on FPKM values. (B) Upregulated genes upon 4 °C treatment. (C) Downregulated genes upon 4 °C treatment. (D) TE upregulated genes under 37 °C treatment. (E) Downregulated genes under 37 °C treatment. Heatmaps were generated based on relative expression levels (B–E). Scale bars are indicated on the left.
Figure 6.
Expression levels of GhRLCK genes in response to low (4C) and high (37 °C) temperatures according to RT-qPCR analysis. Data are presented as mean ± SE from three independent repeats. Asterisks represent significant differences compared with results at 0 h according to two-tailed Student’s t-tests (* p < 0.05, ** p < 0.01).
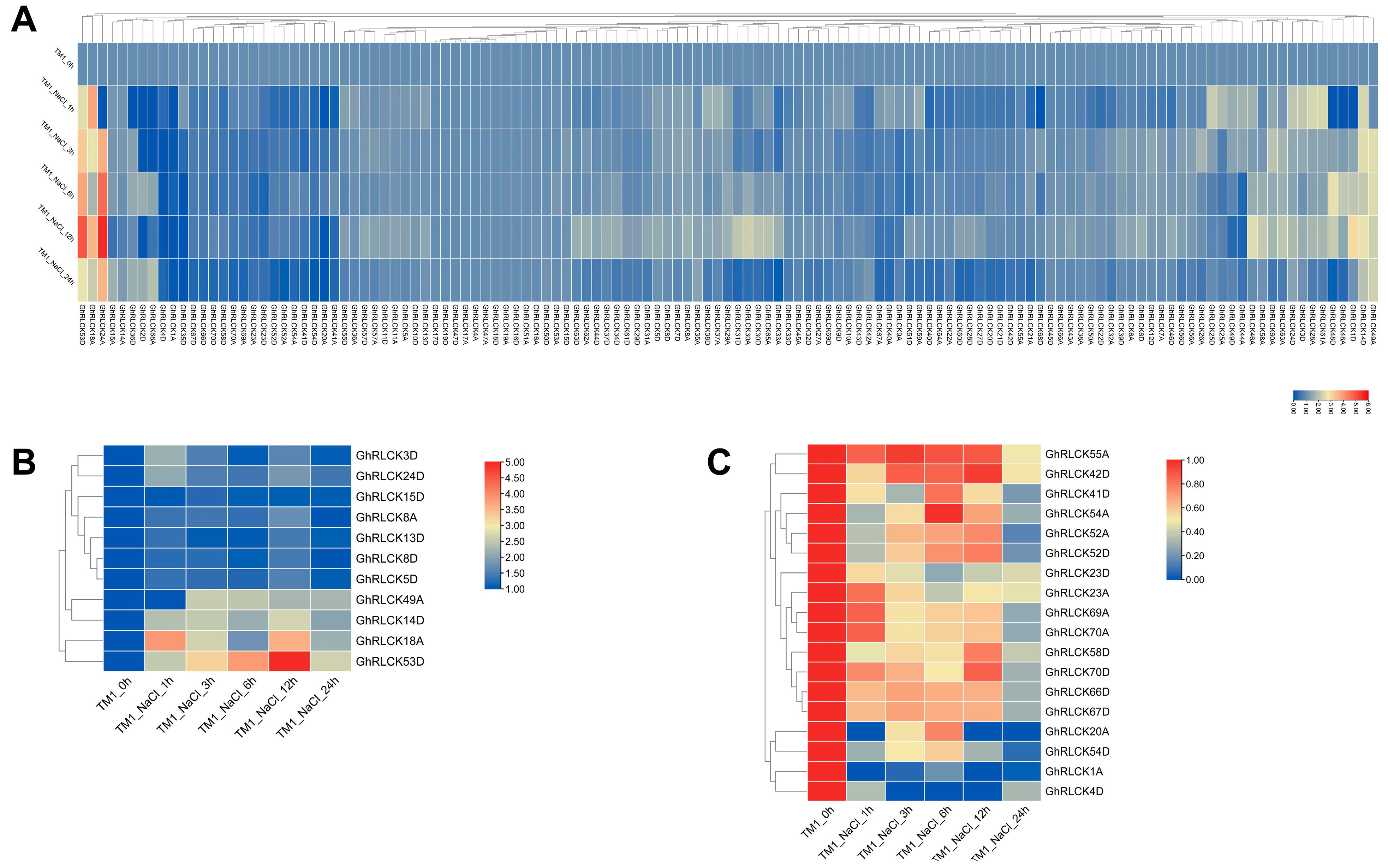
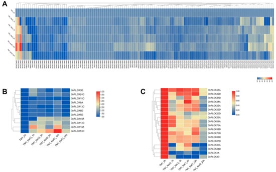
GhRLCKs exhibited different expression patterns in response to NaCl treatment and the expression of the majority of the genes was low, except GhRLCK24A, GhRLCK18A, and GhRLCK53D, whose expression abundances were highly increased at one or more time points during NaCl treatment (Figure 7A). The expression levels of GhRLCK1D and GhRLCK48A and D were impaired at 1 h, and then, increased at 3, 6, and 12 h during NaCl treatment. Among the genes whose expression levels were sustainedly changed, 11 of the GhRLCKs (GhRLCK3D–GhRLCK55D) were upregulated (Figure 7B), and 18 of the GhRLCKs (GhRLCK55A–GhRLCK4D) were continuously downregulated (Figure 7C). Intriguingly, the expression levels of GhRLCK53D, GhRLCK20A, GhRLCK54D, GhRLCK1A, and GhRLCK4D were remarkably altered after NaCl treatment. Thus, their expressions were confirmed via RT-qPCR analysis and all five genes exhibited the same expression trends as those in RNAseq, namely, GhRLCK53D expression was notably induced whereas the expressions of others (GhRLCK20A, GhRLCK54D, GhRLCK1A, and GhRLCK4D) were significantly inhibited after NaCl treatment (Figure 8). Based on the data, more attention should be paid to the functional analysis of these genes in the salt response of cotton.
Figure 7.
The expression patterns of GhRLCKs in response to salt treatment. (A) The overview of GhRLCK expression in response to NaCl treatment. The heatmap was generated based on the FPKM values. (B) The upregulated genes under NaCl treatment. (C) The downregulated genes under NaCl treatment. The heatmaps were generated based on the relative expression levels (B,C). The scale bars are presented adjacent to the charts.
Figure 8.
Expression levels of GhRLCK genes in response to salt treatment according to RT-qPCR analysis. Data are presented as mean ± SE from three independent repeats. Asterisks represent significant differences compared with results at 0 h according to two-tailed Student’s t-tests (* p < 0.05, ** p < 0.01).
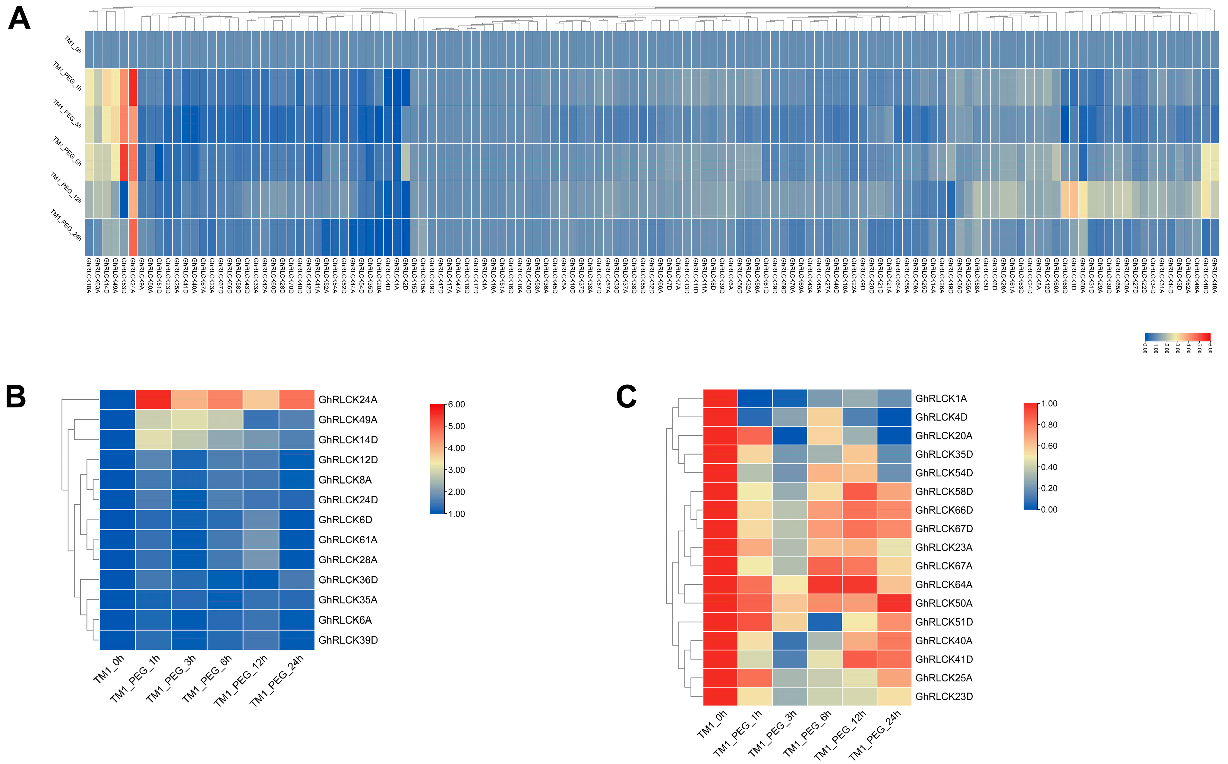
During PEG-simulated drought treatment, the expression abundances of GhRLCKs could be roughly divided into three categories: 41 of the GhRLCK genes (GhRLCK35A–GhRLCK41A) exhibited low expression abundances and showed almost no variations in expression level during PEG treatment (Figure 9A, right portion); 38 of the GhRLCK genes (GhRLCK49A–GhRLCK15D) had medium expression abundances (Figure 9A, middle part); and around 50 of the GhRLCK genes (GhRLCK66A-GhRLCK58D) showed high expression abundances, especially GhRLCK66A (Figure 9A, left part). There were 13 GhRLCKs whose expression levels were upregulated, particularly GhRLCK24A and GhRLCK49A (Figure 9B), and 17 of the GhRLCKs exhibited downregulated expression levels during PEG treatment, for example, GhRLCK1A and GhRLCK4D (Figure 9C). The expression levels of these four genes were next validated via RT-qPCR analysis (Figure 10). Similar to those in RNA-seq, the expression levels of GhRLCK24A and GhRLCK49A were notably unregulated and the expression of GhRLCK4D was downregulated at 24 h post-cold treatment (Figure 10). However, the expression level of GhRLCK4D did not exhibit a significant change (Figure 10) and this is not in line with the results of RNA-seq.
Figure 9.
The expression patterns of GhRLCKs in response to PEG-mimic drought treatment. (A) An overview of GhRLCK expression in response to PEG. The heatmap was generated based on the FPKM values. (B) The upregulated genes under PEG treatment. (C) The downregulated genes under PEG treatment. The heatmaps were generated based on the relative expression levels (B,C). The scale bars are presented adjacent to the charts.
Figure 10.
Expression levels of GhRLCK genes in response to PEG-mimic drought according to RT-qPCR analysis. Data are presented as mean ± SE from three independent repeats. Asterisks represent significant differences compared with results at 0 h according to two-tailed Student’s t-tests (* p < 0.05).
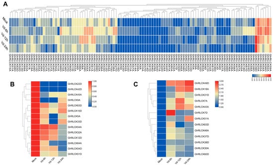
2.7. Expression Patterns of GhRLCKs under V. dahliae Infection
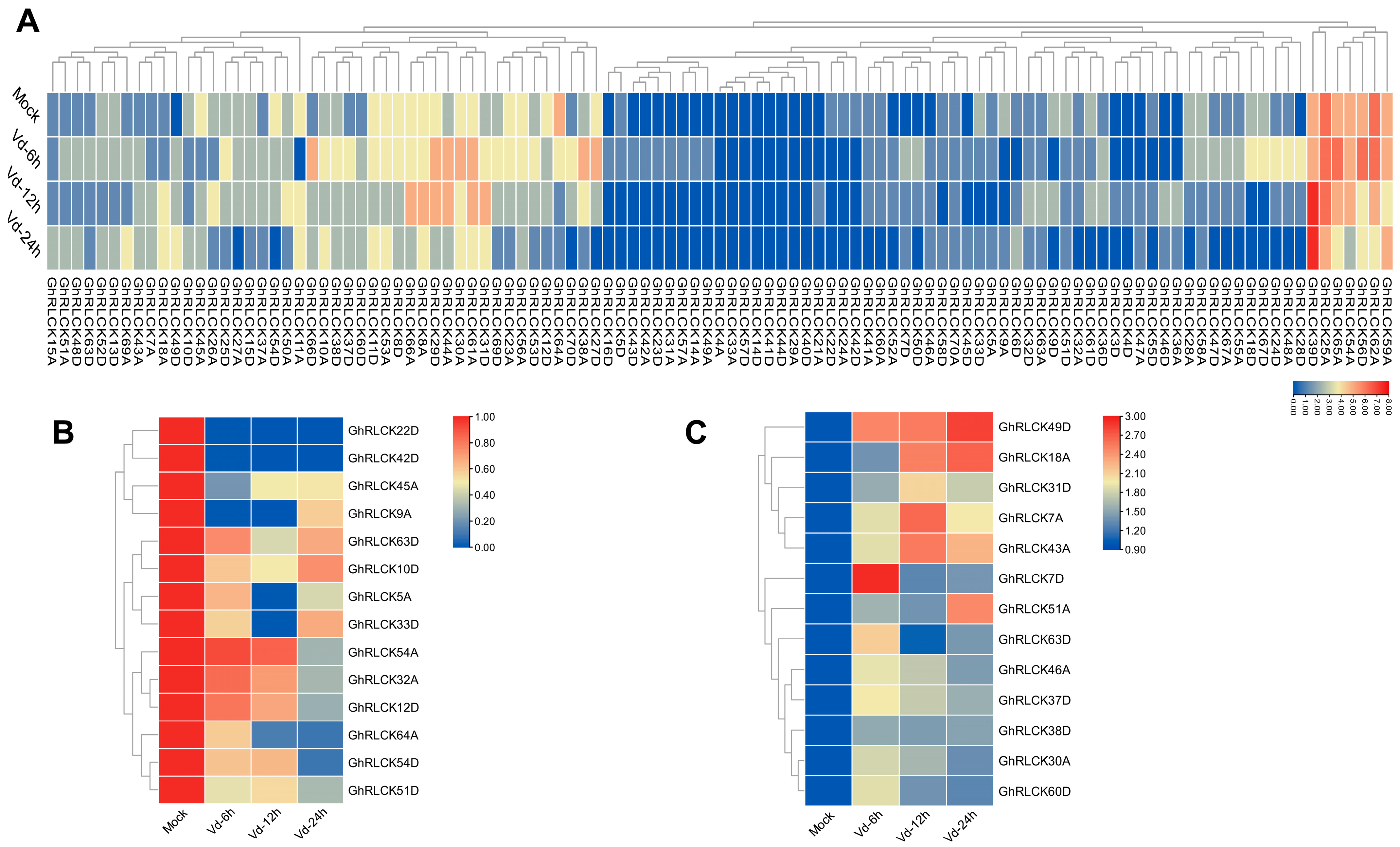
To uncover the disease-resistance function of GhRLCKs in upland cotton, we analyzed the expression patterns of GhRLCKs in response to the invasion of V. dahliae. Except for 20 GhRLCKs whose expression could not be detected, we obtained the expression patterns of 109 GhRLCK genes at 0 h, 6 h, 12 h, and 24 h post-inoculation (hpi) from the published transcriptome dataset [38]. The expression abundances of these genes were diverse. Among these genes, eight GhRLCK genes had FPKM values close to zero; seven genes exhibited relatively higher expression abundances; and others showed moderate expression abundances (Figure 11A). There were 13 GhRLCK genes whose expression levels were upregulated (Figure 11B) and 14 genes that were consistently downregulated at 6, 12, and 24 hpi (Figure 11C). Among them, the expression levels of nine genes were significantly changed during V. dahliae infection, with five genes (GhRLCK49D, GhRLCK18A, GhRCLK7Aand D, and GhRLCK43A) highly indued and four genes (GhRLCK22D, GhRLCK42D, GhRLCK9A, and GhRLCK64A) notably depressed. The expression levels of these genes were then confirmed via RT-qPCR. Due to the high protein identity (98.83%) of GhRLCK7A and D(GhRLCK7), a pair of primers was used to amplify both genes at the same time. Eight genes exhibited expression patterns consistent with those in RNA seq. The expression levels of four downregulated genes (GhRLCK22D, GhRLCK42D, GhRLCK9A, and GhRLCK64A) were significantly reduced at 24 dpi, and four-fifths of the upregulated genes (GhRLCK49D, GhRLCK18A, and GhRCLK7Aand D) were remarkably highly induced at both 6 hpi and 24 hpi, except GhRLCK43A (Figure 12).
Figure 11.
The expression levels of GhRLCKs in response to V. dahliae infection. (A) An overview of GhRLCK expression upon V. dahliae infection. The heatmap was generated based on the FPKM values. (B) The downregulated genes induced through V. dahliae inoculation. (C) The upregulated genes in response to V. dahliae infection. The heatmaps were generated based on the relative expression levels (B,C). The scale bars are presented adjacent to the charts.
Figure 12.
Expression levels of GhRLCK genes in response to V.dahliae infection according to RT-qPCR analysis. Data are presented as mean ± SE from three independent repeats. Asterisks represent significant differences compared with results at 0 h according to two-tailed Student’s t-tests (* p < 0.05, ** p < 0.01).
2.8. Cis-Elements in GhRLCK Promoters
The 1500 bp upstream sequences of the initiation codons of GhRLCKs were employed for cis-element analysis. Many cis-elements were detected in the promoter regions of GhRLCKs. Here, the cis-acting elements related to hormone response and adversity response were counted and analyzed (Table S5). The plant hormone response elements mainly included the abscisic acid (ABA) response element (ABRE), salicylic acid response element (TCA-element) (GARE-motif, P-box, and TATC-box), methyl jasmonate response element (CGTCA-motif and TGACG-motif), ethylene response element (ERE), etc. [39]. Herein, 63 GhRLCKs had TCA-elements, 61 GhRLCKs had methyl jasmonate response elements (CGTCA-motif and TGACG-motif), 75 GhRLCKs had ABRE, 45 GhRLCKs had gibberellin response elements, and 96 GhRLCKs had ERE (Figure S3). The abiotic stress response elements mainly included the drought stress response element (MBS), low-temperature response element (LTR), defense and stress response elements (TC-rich repeats), and stress response elements (W box) [39]. Forty GhRLCKs had MBS, 37 GhRLCKs had LTR, 56 GhRLCKs had W box, and 35 GhRLCKs had TC-rich repeats (Figure S3). Therefore, the ERE element was remarkably rich in some GhRLCKs, for example, GhRLCK28Aand D, GhRLCK9A and D, GhRLCK47D, and GhRLCK10A, and the ABA response element and methyl jasmonate response element were abundant in a portion of the GhRLCKs (Figure S3). Therefore, these genes may implicate the ethylene, methyl jasmonate, and ABA pathways in mediating cotton defense against abiotic and biotic stresses.
2.9. Silencing of GhRLCK7 Compromised Resistance to V. dahliae in Upland Cotton
Based on the significant change in expression level upon V. dahliae infection, GhRLCK7A and D were selected to investigate their role in cotton’s response to V. dahliae. A VIGS vector (TRV::GhRLCK7) targeting both genes was constructed for gene silencing. After V. dahliae inoculation, GhRLCK7-silenced seedlings (TRV::GhRLCK7) exhibited more serious wilting, yellowing, and defoliation on their leaves, while the disease symptoms in the control (TRV::00) plants showed mild symptoms and only partial wilting was observed (Figure 13A). Meanwhile, the degree of vascular browning in TRV::GhRLCK7 plants was much more severe than that in TRV::00 plants (Figure 13B). The severity of the disease was further recorded and evaluated by disease level and disease index. Fifteen days after V. dahliae inoculation, we documented the number of plants displaying each disease level (1–4). The ratios of TRV::GhRLCK7 plants with their corresponding levels were as follows: 6.25%, level-1; 12.5%, level-2; 12.5%, level-3; and 68.75%, level-4, and those of the control plants were 28.57%, level-0; 7.14%, level-1; 14.29%, level-2; 7.14%, level-3; and 42.86%, level-4 (Figure 13C). The disease index of TRV::GhRLCK7 plants (86.36%) was significantly higher than that of TRV::00 plants (62.28%) at 17 dpi (Figure 13D). Consistently, TRV::GhRLCK7 plants were more susceptible to V. dahliae infection in terms of their disease symptoms, disease level, and disease index compared to TRV::00 plants. Meanwhile, the silencing efficiency of GhRLCK7 was examined via RT-qPCR and the result showed that the expression level of GhRLCK7 in TRV::GhRLCK7 leaves was significantly reduced compared with that in TRV::00 leaves (Figure 13E), suggesting that GhRLCK7 was successfully silenced in TRV::GhRLCK7 plants. Collectively, the silencing of GhRLCK7 makes cotton more susceptible to V. dahliae infection.
Figure 13.
The silencing of GhRLCK7 dampened upland cotton resistance to V. dahliae. (A) The leaf symptoms of TRV::00 and TRV:: GhRLCK7 cotton plants after V. dahliae inoculation at 15 dpi. Two weeks after VIGS, the seedlings were inoculated with V.dahliae spores via the root dipping method. More than 15 TRV::00 or TRV:: GhRLCK7 seedlings were included in individual assays. The experiments were repeated at least three times with similar results. (B) A comparison of vascular browning in the stems of TRV::00 and TRV::GhRLCK7 plants at 15 dpi. (C) The disease levels at 15 dpi. (D) The disease index at 17 dpi. (E) The silencing efficiency of GhRLCK7 in TRV::00 and TRV::GhRLCK7 plants according to RT-qPCR. The data are presented as mean ± SE from three independent repeats. An asterisk represents significant differences compared with the results of TRV::00 according to two-tailed Student’s t-tests (* p < 0.05).
3. Discussion
3.1. The Evolutionary Patterns of GhRLCKs
The RLCK-VII subfamily members are critical players in plant kinase-mediated signaling and the regulation of various cellular activities during plant growth, development, and defense against biotic and abiotic stresses [17], especially PAMP-triggered immunity signaling [20]. In this study, 129 members of the RLCK-VII subfamily were identified from the upland cotton genome (G. hirsutum, AD1, NAU assembly) through a genome-wide search and conserved domain identification referring to the homolog genes in Arabidopsis. The GhRLCK genes share a close evolutionary relationship with Arabidopsis RLCK-VII members and are divided into nine groups following the category of their Arabidopsis homologs. The gene structures and protein features of GhRLCKs are relatively conserved within a group. Therefore, GhRLCK members may exhibit similar functions to the Arabidopsis orthologs, and functional redundancy may exist among genes in the same group [20].
Genomic alterations, such as gene duplication and chromosomal rearrangements, have a substantial impact on the formation of gene families [40]. Tandem and segmental genome replication are two important factors in gene family expansion [41]. Through our analysis, 135 pairs of duplicated segment events and one tandem duplication event happened in GhRLCK gene expansions in upland cotton. Segmental duplication is the major mechanism contributing to the expansion of the GhRLCK subfamily. To explore the different selective constraints on the GhRLCK genes, the Ka/Ks ratios were computed for the duplicated genes. Although there were differences in the Ka/Ks values of the duplicated gene pairs, all the estimated Ka/Ks values were substantially less than one. Thus, the gene sequences of GhRLCKs within cotton underwent strong purifying selection pressures, and positive selections may have worked after tandem duplication and fragment duplication in this gene family throughout the evolution of cotton species [42]. This suggests that the cotton RLCK VII subfamily was relatively conserved throughout evolution.
3.2. Potential Functions of GhRLCK Genes in Cotton’s Response to Abiotic Stresses
The expression pattern of a gene in various tissues and organs of a plant could provide clues for the elucidation of its function and putatively involved pathways. GhRLCKs exhibit tissue-specific expression patterns, with variations in expression levels across different tissues, organs, and developmental stages. Several genes, including GhRLCK50A, GhRLCK52Aand D, GhRLCK70D, and GhRLCK46A, exhibit specific expression in the roots, indicating that they may confer to root development, defense against soil-borne pathogens, or the absorption and utilization of nutrients from soil. GhRLCK3D exhibits specific expression in fiber and is barely expressed in other tissues, giving a hint that GhRLCK3D may play a role in cotton fiber elongation and development. GhRLCK51Aand D exhibit a dominant expression pattern in the petal, anther, filament, and sepal, indicating their involvement in cotton flower development. Therefore, cotton GhRLCKs may play diverse roles in growth- and stress-related signaling pathways, as reported in other plants [17].
Consistent with our deduction, many GhRLCKs were found to be involved in responses to cold, heat, NaCl, and drought stress, whose expression levels were notably changed during stresses. Overall, 15 members were consistently upregulated and 17 members were suppressed during low-temperature treatment. In response to high temperature, drought, and NaCl stress, 27, 13, and 11 genes displayed increased transcript levels, and 17, 17, and 18 genes showed continuously decreased transcript levels, respectively. In addition, there were a few overlapping genes, for example, GhRLCK49A, GhRLCK8A, GhRLCK24D, GhRLCK1A, GhRLCK4D, GhRLCK20A, GhRLCK54D, GhRLCK58D, GhRLCK66D, and GhRLCK23D, which exhibited sustained upregulation or downregulation of expression among all these treatments, suggesting that they might be involved in cotton defense against cold, heat, NaCl, and drought stresses. A similar result has been reported on OsGUDK, an RLCK-VII member in rice. The expression of OsGUDK is induced by dehydration, NaCl, heat, and cold, and OsGUDK was demonstrated to regulate the response to salinity, drought, and ABA [30,31]. Moreover, more than three ABRE elements were found in the promoter of GhRLCK58D, GhRLCK54D, and GhRLCK23D, providing clues that these genes may participate in ABA signaling. An RLCK-VII member, Esi47, from wheatgrass has been reported to regulate salt stress and ABA signaling [32]. Taken together, GhRLCK58D, GhRLCK54D, and GhRLCK23D may act as the main regulatory genes in the ABA signaling pathway required for the abiotic stress response in cotton.
3.3. Involvement of GhRLCKs in Cotton Defense against V. dahliae
Many RLCK VII genes play important roles in plant innate immunity [20]. Upon V. dahliae infection, many GhRLCK genes showed variations in their expression levels. Among them, 14 genes were consistently downregulated and 13 genes were consistently upregulated after V. dahliae infection. Five genes, including GhRLCK49D, GhRLCK43A GhRLCK18A, and GhRCLK7Aand D, were highly induced, and another four genes, GhRLCK22D, GhRLCK42D, GhRLCK9A, and GhRLCK64A, were notably depressed. This result implies their involvement in cotton defense against V. dahliae. From the analysis of cis-elements in the promoter sequence, GhRLCK7D and GhRLCK9A had five and seven ERE elements in their promoters, suggesting that both genes may be involved in the response of cotton to ethylene. Ethylene is one of the most well-studied defense-related hormones [43] and the activation of the ethylene signaling pathway enhances the resistance of cotton to V. dahliae [44]. The expression of GhRLCK7D was highly induced, whereas the expression of GhRLCK9A was notably reduced, upon V. dahliae inoculation. Therefore, it is speculated that GhRLCK7D and GhRLCK9A may imply specific immune signaling other than ethylene during cotton defense against V. dahliae, which needs to be further explored.
GhRLCK7A and D are a pair of homologous genes and belong to the RLCK VII subfamily Group I. The Group I gene AtPBL27 has been reported to mediate chitin-induced immune signaling relay and is essential for innate immunity in Arabidopsis [45,46]. A similar mechanism may be employed by GhRLCK7. The knock-down of GhRLCK7 compromised cotton resistance against V. dahliae, which is underpinned by a severe disease phenotype on the leaves and stems, and an elevated disease index of GhRLCK7-silenced plants. Thus, GhRLCK7 plays a positive role in defense against V. dahliae in cotton. The homolog of GhRLCK7 in rice is OsRLCK185, which has been reported to function as a substrate of OsCERK1 to activate chitin-induced MAPK activation in rice [47,48]. Whether GhRLCK7 confers to the chitin-induced immune response and shares the same characteristics as OsRLCK185 in the chitin-triggered immunity of cotton is worth further study.
4. Materials and Methods
4.1. Identification of RLCK-VII Subfamily Genes in Upland Cotton
The protein sequences of 46 RLCK VII subfamily genes in A. thaliana (Table S1) were obtained from the TAIR database (https:and/www.arabidopsis.org/ (accessed on 20 November 2022)) and used as query templates to search against the CottonFGD database (https://cottonfgd.net/ (accessed on 25 November 2022)) using BLASTp for the homologous genes in upland cotton. The cotton genome database used was G. hirsutum (AD1, NAU assembly). The genes with identities > 50% were selected from the retrieved list of each query, in which proteins were arranged in descending order of their bit scores. The genes obtained from all the queries were combined and the duplicate members were removed from the primary list. Next, the protein sequences of putative GhRLCKs were uploaded to the NCBI Conserved Domain Database (NCBI-CDD) to analyze the conserved domains (E-value = 1e−2). The ones that contained cytoplasmic kinase domains but not any extracellular domains or transmembrane motifs were confirmed to be GhRLCKs. SMART was used to further confirm the protein motifs and exclude genes that were not RLCKs [49].
4.2. Physicochemical Property Characterization of GhRLCK Proteins
The physicochemical properties of GhRLCKs in upland cotton were analyzed by uploading the protein sequences of each gene to Expasy ProtParam (http://web.expasy.org/protparam (accessed on 10 January 2023)), including the molecular weight (MW), instability index and fat index, and theoretical isoelectric point (pI).
4.3. Phylogenetic Analysis of GhRLCK Genes
The phylogenetic tree of RLCK-VII subfamily members in G. hirsutum and A. thaliana was constructed using TBtools v1.120 [50]. MUSCLE Wrapper was used for multiple sequence alignment, and then, TrimAL Wrapper was used to trim the results of the sequence alignment [51]. The phylogenetic tree was constructed using IQ-tree with the maximum likelihood (ML) method and ultrafast bootstrap with 5000 bootstrap replications [35]. Moreover, the phylogenetic tree was visualized and tidied using the online tool iTOL (https://itol.embl.de/ (accessed on 20 January 2023)).
4.4. Gene Structure and Conserved Domain Analysis
The conserved domains of RLCK-VII genes in A. thaliana and G. hirsutum were predicted using the Batch CD-search tool in the NCBI database using a threshold E-value of 1e−2 (https://www.ncbi.nlm.nih.gov/ (accessed on 18 December 2022)). The domain was displayed via concise results. The exon and intron structures of the genes were visualized using the gff3-file of the G. hirsutum genome structure annotation data. TBtools was used to merge and map the gene structure, conserved domain, and phylogenetic tree.
4.5. Chromosomal Location, Gene Duplication, and Synteny Analysis
The genome structure annotation file of upland cotton was downloaded from cotton FGD [52]. The location information of the gene on the chromosome was obtained from and visualized using the Gene Location Visualize module of TBtools. The synteny analysis of GhRLCKs in the G. hirsutum genome was conducted using MCScanX, and the tandem and segmental duplication events of homologous genes were analyzed based on the results of the synteny analysis [6]. In addition, a Ka/Ks calculator was used to calculate the ratio of the non-synonymous substitution rate (Ka) to the synonymous substitution rate (Ks) of GhRLCK gene pairs with duplication events [53].
4.6. Gene Expression Profile Analysis
The transcriptome datasets of the upland cotton variety “TM-1” in different tissues and organs (roots, stems, leaves, petals, anthers, bracts, filaments, pistils, sepals, torus, fibers, and ovules) and under different abiotic stresses (4 °C—cold, 37 °C—heat, salt, and drought) were downloaded from the cotton MD database [37]. The transcriptome dataset of TM-1 infected with the V. dahliae V991 isolate [38] was employed to analyze the expression changes of GhRLCKs in response to V. dahliae infection. The expression heatmaps of GhRLCKs were generated using TBtools. Fragments per kilobase of transcript per million mapped reads (FPKM) values were used to perform logarithmic normalization of the expression data.
4.7. Analysis of Promoter Regions for Cis-Elements
The 1500 bp DNA sequences upstream of the start codon of GhRLCKs were extracted using TBtools and submitted to the online database Plant CARE for the analysis of cis-elements [54].
4.8. Cultivation of Cotton and V. dahliae
G. hirsutum “Shanximian” was grown in a mixed matrix (soil: vermiculite = 2:1, w/w) in a greenhouse at 25 °C and 60% humidity with a 16 h light/8 h dark cycle. Two-week-old cotton plants were subjected to Agrobacterium-mediated VIGS assays.
V. dahliae (V991 isolate) was grown on potato dextrose agar medium (PDA) at 25 °C for 4 days. The hyphae of V991 were inoculated into potato dextrose broth medium (PDB) and cultured at 25 °C with shaking (200 rpm) for 6 days. The supernatant of the culture was filtered with four-layer sterile gauze to produce a spore suspension. The spore suspension of V991 was adjusted at a concentration of 1 ×106 conidia/mL with sterile water for inoculation. The root dipping method was employed for V. dahliae inoculation on cotton seedlings as described previously [33].
4.9. Treatments of Cotton with Abiotic and Biotic Stresses
Cotton seeds were germinated in a plastic box containing wet filter papers at room temperature for three days. The germinated seedlings were transplanted in sterile water. Five days after transplantation, the seedlings were subjected to cold (4 °C), heat (37 °C), 20% PEG, and 200 mM NaCl treatments, and leaf samples were collected at indicated time points, respectively. The V. dahliae treatment was performed in an inoculum of 1 × 108 conidia/mL suspension using the root dipping method and the roots were harvested at 0, 6, and 24 h after treatment. The treatments were performed with three replicates. The samples were stored at −80 °C for RNA isolation.
4.10. RNA Extraction and Real-Time Quantitative PCR (RT-qPCR)
Total RNA was obtained from the cotton samples using an RNA extraction kit (Biomed Gene Technology, Co., Ltd., Beijing, China). The cDNA was synthesized using a PrimeScriptTM RT reagent Kit with gDNA Eraser (Perfect Real Time) (TaKaRa Bio, Dalian, China). RT-qPCR was performed using SYBR Premix Ex Taq (Tli Rnase H Plus) (TaKaRa) on an ABI 7500 thermocycler (Applied Biosystems, Foster City, CA, USA). GhUBQ7 (DQ116441) was utilized as an internal standard gene in cotton. The 2−ΔΔCT method was used to determine the relative expression levels of the genes. The primers used are shown in Table S6.
4.11. Construction of VIGS Vector and Implementation of VIGS
The binary TRV vectors pTRV-RNA1 and pTRV-RNA2 (pYL56) were used for VIGS in cotton [55]. The 470 bp of the GhRLCK7 fragment was amplified from cotton cDNA, and then, inserted into the pYL156 vector via the EcoR I/Kpn I enzyme sites. The recombinant plasmid of pYL156-GhRLCK7 was verified via sequencing and transformed into A. tumefaciens (strain GV3101).
The Agrobacterium strains containing pTRV-RNA1, pYL156-GhCLA1, or pYL156-GFP (control) plasmids were stocked in our laboratory [33] and cultured together with pTRV-GhRLCK7 Agrobacterium for VIGS infiltration. The implementation of VIGS was conducted on two-week-old cotton seedlings following the instructions reported previously [55]. The plant albino phenotype resulting from the silencing of GhCLA1 was used as a visual marker to indicate the successful silencing of GhCLA1. Two weeks after VIGS, when the photobleaching phenotype was observed on the new leaves of GhCLA1-silenced cotton seedlings, GhRLCK7-silenced seedlings and control seedlings were subjected to V. dahliae challenge.
4.12. Disease Evaluation
The disease severity of cotton seedlings was evaluated via leaf symptoms, stem discoloration, and disease index.
The DI formula
was used to calculate the disease index, where n1 to n4 represent the number of plants in each category and Nt represents the total number of plants tested. The disease symptoms of cotton seedlings subjected to VIGS were recorded using a 0-to-4 rating scale as reported in [33]. Briefly, 0 indicates no visible chlorosis or wilting symptoms; 1 represents one true leaf showing chlorosis or wilting symptoms; 2 indicates that two true leaves have wilted or dropped off; 3 means that more than two true leaves have wilted or dropped off; and the whole plant wilting or all leaves dropping off corresponds to a value of 4.
5. Conclusions
This study explored the composition, evolution relationship, and function analysis of RLCK-VII subfamily genes in upland cotton via genome-wide identification, phylogeny, duplication events, expression patterns, and VIGS. GhRLCKs is a large group with 129 members, and its genes undergo purifying selection driven by segmental duplication and tandem duplication. Segmental duplication plays the dominant role during the expansion of this gene family. In this paper, diverse expression patterns of GhRLCKs are revealed in response to abiotic stresses and V. dahliae infection. Several genes that implicate more than one stressor are speculated to rely on ABA signaling. GhRLCK7 is demonstrated to be a positive regulator in cotton’s defense against V. dahliae infection. Our results provide insights into the essential details of RLCKs and lay the foundation for in-depth functional analysis of the RLCK-VII subfamily genes in upland cotton.
Supplementary Materials
The following supporting information can be downloaded at: https://www.mdpi.com/article/10.3390/plants12173170/s1, Figure S1: Distribution of GhRLCKs on chromosomes. Figure S2: Expression levels of GhRLCKs in different tissues/organs of upland cotton. Figure S3: The cis-regulatory elements in GhRLCK promoter regions. Table S1: The groupings of the 46 RLCK-VII subfamily members in Arabidopsis thaliana. Table S2: The grouping of the 129 RLCK-VII subfamily members in upland cotton. Table S3: The gene pairs detected via synteny analysis. Table S4: Ka/Ks calculation of the duplicated RLCK V-II genes in Gossypium hirsutum. Table S5: The cis-elements in the promoter of GhRLCKs. Table S6: Primers used in this study.
Author Contributions
Conceptualization, P.W., S.G. and Y.C.; methodology, Y.C. and S.G.; software, S.G. and X.W.; validation, Y.C., S.G. and L.G.; formal analysis, L.G., X.W. and X.Y.; data curation, S.G.; writing—original draft preparation, Y.C. and S.G.; writing—review and editing, Y.C., Y.H. and P.W. All authors have read and agreed to the published version of the manuscript.
Funding
This work was financially supported by the programs of the National Natural Science Foundation of China (grant numbers: 32302370 and 32272631) and the National Key R&D Program of China (Grant no: 2022YFD1401200).
Data Availability Statement
The protein sequences of the 46 RLCK VII subfamily genes in A.thaliana were obtained from the TAIR database and used as query templates to search against the CottonFGD database (https://cottonfgd.net/ (accessed on 25 November 2022)) using BLASTp. The raw data of RNA-seq were downloaded from the cotton MD database (https://yanglab.hzau.edu.cn/CottonMD) (accessed on 15 June 2023).
Acknowledgments
We thank Fangjun Li from the College of Agronomy and Biotechnology, China Agricultural University, for providing the VIGS constructs.
Conflicts of Interest
The authors declare no conflict of interest.
References
- Zhang, H.B.; Li, Y.; Wang, B.; Chee, P.W. Recent advances in cotton genomics. Int. J. Plant Genom. 2008, 2008, 742304. [Google Scholar] [CrossRef] [PubMed]
- Wang, K.; Wendel, J.F.; Hua, J. Designations for individual genomes and chromosomes in Gossypium. J. Cotton Res. 2018, 1, 3. [Google Scholar] [CrossRef]
- Chen, Z.J.; Scheffler, B.E.; Dennis, E.; Triplett, B.A.; Zhang, T.; Guo, W.; Chen, X.; Stelly, D.M.; Rabinowicz, P.D.; Town, C.D.; et al. Toward sequencing cotton (Gossypium) genomes. Plant Physiol. 2007, 145, 1303–1310. [Google Scholar] [CrossRef] [PubMed]
- Hu, Y.; Chen, J.; Fang, L.; Zhang, Z.; Ma, W.; Niu, Y.; Ju, L.; Deng, J.; Zhao, T.; Lian, J.; et al. Gossypium barbadense and Gossypium hirsutum genomes provide insights into the origin and evolution of allotetraploid cotton. Nat. Genet. 2019, 51, 739–748. [Google Scholar] [CrossRef] [PubMed]
- Wendel, J.F. New World tetraploid cottons contain Old World cytoplasm. Proc. Natl. Acad. Sci. USA 1989, 86, 4132–4136. [Google Scholar] [CrossRef]
- Wang, K.B.; Wang, Z.W.; Li, F.G.; Ye, W.W.; Wang, J.Y.; Song, G.L.; Yue, Z.; Cong, L.; Shang, H.H.; Zhu, S.L.; et al. The draft genome of a diploid cotton Gossypium raimondii. Nat. Genet. 2012, 44, 1098–1103. [Google Scholar] [CrossRef]
- Li, F.G.; Fan, G.Y.; Wang, K.B.; Sun, F.M.; Yuan, Y.L.; Song, G.L.; Li, Q.; Ma, Z.Y.; Lu, C.R.; Zou, C.S.; et al. Genome sequence of the cultivated cotton Gossypium arboreum. Nat. Genet. 2014, 46, 567–572. [Google Scholar] [CrossRef]
- Li, F.G.; Fan, G.Y.; Lu, C.R.; Xiao, G.H.; Zou, C.S.; Kohel, R.J.; Ma, Z.Y.; Shang, H.H.; Ma, X.F.; Wu, J.Y.; et al. Genome sequence of cultivated Upland cotton (Gossypium hirsutum TM-1) provides insights into genome evolution. Nat. Biotechnol. 2015, 33, 524–530. [Google Scholar] [CrossRef]
- Zhang, T.Z.; Hu, Y.; Jiang, W.K.; Fang, L.; Guan, X.Y.; Chen, J.D.; Zhang, J.B.; Saski, C.A.; Scheffler, B.E.; Stelly, D.M.; et al. Sequencing of allotetraploid cotton (Gossypium hirsutum L. acc. TM-1) provides a resource for fiber improvement. Nat. Biotechnol. 2015, 33, 531–537. [Google Scholar] [CrossRef]
- Yuan, D.J.; Tang, Z.H.; Wang, M.J.; Gao, W.H.; Tu, L.L.; Jin, X.; Chen, L.L.; He, Y.H.; Zhang, L.; Zhu, L.F.; et al. The genome sequence of Sea-Island cotton (Gossypium barbadense) provides insights into the allopolyploidization and development of superior spinnable fibres. Sci. Rep. 2015, 5, 17662. [Google Scholar] [CrossRef]
- Saranga, Y.; Paterson, A.H.; Levi, A. Bridging Classical and Molecular Genetics of Abiotic Stress Resistance in Cotton. In Genetics and Genomics of Cotton; Paterson, A.H., Ed.; Springer: New York, NY, USA, 2009; pp. 337–352. [Google Scholar]
- Billah, M.; Li, F.; Yang, Z. Regulatory Network of Cotton Genes in Response to Salt, Drought and Wilt Diseases (Verticillium and Fusarium): Progress and Perspective. Front. Plant Sci. 2021, 12, 759245. [Google Scholar] [CrossRef] [PubMed]
- Ranga, A.; Kak, V.; Darvhankar, M. Genetic and molecular research of resistance to wilt in cotton: A concise review. Int. J. Curr. Microbiol. Appl. Sci. 2020, 9, 2410–2422. [Google Scholar] [CrossRef]
- Wagner, T.A.; Gu, A.; Duke, S.E.; Bell, A.A.; Magill, C.; Liu, J. Genetic Diversity and Pathogenicity of Verticillium dahliae Isolates and Their Co-occurrence with Fusarium oxysporum f. sp. vasinfectum Causing Cotton Wilt in Xinjiang, China. Plant Dis. 2021, 105, 978–985. [Google Scholar] [CrossRef] [PubMed]
- Yang, Z.; Qanmber, G.; Wang, Z.; Yang, Z.; Li, F. Gossypium Genomics: Trends, Scope, and Utilization for Cotton Improvement. Trends Plant Sci. 2020, 25, 488–500. [Google Scholar] [CrossRef] [PubMed]
- Lin, W.; Ma, X.; Shan, L.; He, P. Big roles of small kinases: The complex functions of receptor-like cytoplasmic kinases in plant immunity and development. J. Integr. Plant Biol. 2013, 55, 1188–1197. [Google Scholar] [CrossRef]
- Liang, X.; Zhou, J.M. Receptor-like cytoplasmic kinases: Central players in plant receptor kinase-mediated signaling. Annu. Rev. Plant Biol. 2018, 69, 267–299. [Google Scholar] [CrossRef]
- Shiu, S.H.; Karlowski, W.M.; Pan, R.S.; Tzeng, Y.H.; Mayer, K.F.X.; Li, W.H. Comparative analysis of the receptor-like kinase family in Arabidopsis and rice. Plant Cell 2004, 16, 1220–1234. [Google Scholar] [CrossRef]
- Vij, S.; Giri, J.; Dansana, P.K.; Kapoor, S.; Tyagi, A.K. The receptor-like cytoplasmic kinase (OsRLCK) gene family in rice: Organization, phylogenetic relationship, and expression during development and stress. Mol. Plant 2008, 1, 732–750. [Google Scholar] [CrossRef]
- Rao, S.; Zhou, Z.; Miao, P.; Bi, G.; Hu, M.; Wu, Y.; Feng, F.; Zhang, X.; Zhou, J.M. Roles of Receptor-Like Cytoplasmic Kinase VII Members in Pattern-Triggered Immune Signaling. Plant Physiol. 2018, 177, 1679–1690. [Google Scholar] [CrossRef]
- Sreekanta, S.; Bethke, G.; Hatsugai, N.; Tsuda, K.; Thao, A.; Wang, L.; Katagiri, F.; Glazebrook, J. The receptor-like cytoplasmic kinase PCRK1 contributes to pattern-triggered immunity against Pseudomonas syringae in Arabidopsis thaliana. New Phytol. 2015, 207, 78–90. [Google Scholar] [CrossRef]
- Kong, Q.; Sun, T.J.; Qu, N.; Ma, J.L.; Li, M.; Cheng, Y.T.; Zhang, Q.; Wu, D.; Zhang, Z.B.; Zhang, Y.L. Two Redundant Receptor-Like Cytoplasmic Kinases Function Downstream of Pattern Recognition Receptors to Regulate Activation of SA Biosynthesis. Plant Physiol. 2016, 171, 1344–1354. [Google Scholar] [CrossRef] [PubMed]
- Shinya, T.; Yamaguchi, K.; Desaki, Y.; Yamada, K.; Narisawa, T.; Kobayashi, Y.; Maeda, K.; Suzuki, M.; Tanimoto, T.; Takeda, J.; et al. Selective regulation of the chitin-induced defense response by the Arabidopsis receptor-like cytoplasmic kinase PBL27. Plant J. 2014, 79, 56–66. [Google Scholar] [CrossRef] [PubMed]
- Li, Y.J.; Xue, J.; Wang, F.Z.; Huang, X.J.; Gong, B.Q.; Tao, Y.H.; Shen, W.Z.; Tao, K.H.; Yao, N.; Xiao, S.; et al. Plasma membrane-nucleo-cytoplasmic coordination of a receptor-like cytoplasmic kinase promotes EDS1-dependent plant immunity. Nat. Plants 2022, 8, 802–816. [Google Scholar] [CrossRef] [PubMed]
- Du, C.Q.; Li, X.S.; Chen, J.; Chen, W.J.; Li, B.; Li, C.Y.; Wang, L.; Li, J.L.; Zhao, X.Y.; Lin, J.Z.; et al. Receptor kinase complex transmits RALF peptide signal to inhibit root growth in Arabidopsis. Proc. Natl. Acad. Sci. USA 2016, 113, E8326–E8334. [Google Scholar] [CrossRef]
- Kim, D.S.; Hwang, B.K. The pepper receptor-like cytoplasmic protein kinase CaPIK1 is involved in plant signaling of defense and cell-death responses. Plant J. 2011, 66, 642–655. [Google Scholar] [CrossRef] [PubMed]
- Li, Z.Q.; Ao, Y.; Feng, D.R.; Liu, J.; Wang, J.F.; Wang, H.B.; Liu, B. OsRLCK 57, OsRLCK107 and OsRLCK118 Positively Regulate Chitin- and PGN-Induced Immunity in Rice. Rice 2017, 10, 6. [Google Scholar] [CrossRef]
- Zhou, X.G.; Wang, J.; Peng, C.F.; Zhu, X.B.; Yin, J.J.; Li, W.T.; He, M.; Wang, J.C.; Chern, M.; Yuan, C.; et al. Four receptor-like cytoplasmic kinases regulate development and immunity in rice. Plant Cell Environ. 2016, 39, 1381–1392. [Google Scholar] [CrossRef]
- Yamaguchi, K.; Yoshimura, Y.; Nakagawa, S.; Mezaki, H.; Yoshimura, S.; Kawasaki, T. OsDRE2 contributes to chitin-triggered response through its interaction with OsRLCK185. Biosci. Biotechnol. Biochem. 2019, 83, 281–290. [Google Scholar] [CrossRef]
- Ramegowda, V.; Basu, S.; Gupta, C.; Pereira, A. Regulation of grain yield in rice under well-watered and drought stress conditions by GUDK. Plant Signal. Behav. 2015, 10, e1034421. [Google Scholar] [CrossRef]
- Ramegowda, V.; Basu, S.; Krishnan, A.; Pereira, A. Rice GROWTH UNDER DROUGHT KINASE is required for drought tolerance and grain yield under normal and drought stress conditions. Plant Physiol. 2014, 166, 1634–1645. [Google Scholar] [CrossRef]
- Shen, W.; Gómez-Cadenas, A.; Routly, E.L.; Ho, T.H.; Simmonds, J.A.; Gulick, P.J. The salt stress-inducible protein kinase gene, Esi47, from the salt-tolerant wheatgrass Lophopyrum elongatum is involved in plant hormone signaling. Plant Physiol. 2001, 125, 1429–1441. [Google Scholar] [CrossRef]
- Wang, P.; Zhou, L.; Jamieson, P.; Zhang, L.; Zhao, Z.; Babilonia, K.; Shao, W.; Wu, L.; Mustafa, R.; Amin, I.; et al. The cotton wall-associated kinase GhWAK7A mediates responses to fungal wilt pathogens by complexing with the chitin sensory receptors. Plant Cell 2020, 32, 3978–4001. [Google Scholar] [CrossRef]
- Zhang, L.; Yu, Y.; Zhang, M.; Rong, K.; Wu, Y.; Zhang, M.; Hu, H. Genome-wide identification of xylan glucuronosyltransferase family in cotton and function characterization of GhGUX5 in regulating Verticillium wilt resistance. Int. J. Biol. Macromol. 2023, 245, 124795. [Google Scholar] [CrossRef]
- Dai, M.H.; Zhou, N.; Zhang, Y.; Zhang, Y.X.; Ni, K.S.; Wu, Z.L.; Liu, L.Y.; Wang, X.G.; Chen, Q.J. Genome-wide analysis of the SBT gene family involved in drought tolerance in cotton. Front. Plant Sci. 2023, 13, 1097732. [Google Scholar] [CrossRef] [PubMed]
- Chi, Y.H.; Cheng, Y.; Vanitha, J.; Kumar, N.; Ramamoorthy, R.; Ramachandran, S.; Jiang, S.Y. Expansion Mechanisms and Functional Divergence of the Glutathione S-Transferase Family in Sorghum and Other Higher Plants. DNA Res. 2011, 18, 1–16. [Google Scholar] [CrossRef] [PubMed]
- Yang, Z.; Wang, J.; Huang, Y.; Wang, S.; Wei, L.; Liu, D.; Weng, Y.; Xiang, J.; Zhu, Q.; Yang, Z.; et al. CottonMD: A multi-omics database for cotton biological study. Nucleic Acids Res. 2023, 51, D1446–D1456. [Google Scholar] [CrossRef]
- Zhang, L.; Wang, M.; Li, N.; Wang, H.; Qiu, P.; Pei, L.; Xu, Z.; Wang, T.; Gao, E.; Liu, J.; et al. Long noncoding RNAs involve in resistance to Verticillium dahliae, a fungal disease in cotton. Plant Biotechnol. J. 2018, 16, 1172–1185. [Google Scholar] [CrossRef]
- Zhao, Y.P.; Shen, J.L.; Li, W.J.; Wu, N.; Chen, C.; Hou, Y.X. Evolutionary and Characteristic Analysis of RING-DUF1117 E3 Ubiquitin Ligase Genes in Gossypium Discerning the Role of GhRDUF4D in Verticillium dahliae Resistance. Biomolecules 2021, 11, 1145. [Google Scholar] [CrossRef] [PubMed]
- Cronn, R.C.; Small, R.L.; Wendel, J.F. Duplicated genes evolve independently after polyploid formation in cotton. Proc. Natl. Acad. Sci. USA 1999, 96, 14406–14411. [Google Scholar] [CrossRef]
- Wang, W.; Cheng, Y.Y.; Chen, D.D.; Liu, D.; Hu, M.J.; Dong, J.; Zhang, X.P.; Song, L.R.; Shen, F.F. The Catalase Gene Family in Cotton: Genome-Wide Characterization and Bioinformatics Analysis. Cells 2019, 8, 86. [Google Scholar] [CrossRef]
- Cao, J.; Shi, F. Evolution of the RALF Gene Family in Plants: Gene Duplication and Selection Patterns. Evol. Bioinform. 2012, 8, 271–292. [Google Scholar] [CrossRef] [PubMed]
- Binder, B.M.; Chang, C.R.; Schaller, G.E. Perception of Ethylene by Plants—Ethylene Receptors. In Annual Plant Reviews Volume 44: Plant Hormone Ethylene; McManus, M.T., Ed.; Wiley: Hoboken, NJ, USA, 2012; pp. 117–145. [Google Scholar]
- Zhu, Y.; Zhao, M.; Li, T.; Wang, L.; Liao, C.; Liu, D.; Zhang, H.; Zhao, Y.; Liu, L.; Ge, X.; et al. Interactions between Verticillium dahliae and cotton: Pathogenic mechanism and cotton resistance mechanism to Verticillium wilt. Front. Plant Sci. 2023, 14, 1174281. [Google Scholar] [CrossRef] [PubMed]
- Yamada, K.; Yamaguchi, K.; Shirakawa, T.; Nakagami, H.; Mine, A.; Ishikawa, K.; Fujiwara, M.; Narusaka, M.; Narusaka, Y.; Ichimura, K.; et al. The Arabidopsis CERK1-associated kinase PBL27 connects chitin perception to MAPK activation. EMBO J. 2016, 35, 2468–2483. [Google Scholar] [CrossRef]
- Liu, Y.; Maierhofer, T.; Rybak, K.; Sklenar, J.; Breakspear, A.; Johnston, M.G.; Fliegmann, J.; Huang, S.; Roelfsema, M.R.G.; Felix, G.; et al. Anion channel SLAH3 is a regulatory target of chitin receptor-associated kinase PBL27 in microbial stomatal closure. Elife 2019, 8, e44474. [Google Scholar] [CrossRef]
- Wang, C.; Wang, G.; Zhang, C.; Zhu, P.; Dai, H.; Yu, N.; He, Z.; Xu, L.; Wang, E. OsCERK1-Mediated Chitin Perception and Immune Signaling Requires Receptor-like Cytoplasmic Kinase 185 to Activate an MAPK Cascade in Rice. Mol. Plant 2017, 10, 619–633. [Google Scholar] [CrossRef] [PubMed]
- Yamaguchi, K.; Yamada, K.; Ishikawa, K.; Yoshimura, S.; Hayashi, N.; Uchihashi, K.; Ishihama, N.; Kishi-Kaboshi, M.; Takahashi, A.; Tsuge, S.; et al. A receptor-like cytoplasmic kinase targeted by a plant pathogen effector is directly phosphorylated by the chitin receptor and mediates rice immunity. Cell Host Microbe 2013, 13, 347–357. [Google Scholar] [CrossRef] [PubMed]
- Schultz, J.; Copley, R.R.; Doerks, T.; Ponting, C.P.; Bork, P. SMART: A web-based tool for the study of genetically mobile domains. Nucleic Acids Res. 2000, 28, 231–234. [Google Scholar] [CrossRef]
- Chen, C.J.; Chen, H.; Zhang, Y.; Thomas, H.R.; Frank, M.H.; He, Y.H.; Xia, R. TBtools: An Integrative Toolkit Developed for Interactive Analyses of Big Biological Data. Mol. Plant 2020, 13, 1194–1202. [Google Scholar] [CrossRef]
- Capella-Gutierrez, S.; Silla-Martinez, J.M.; Gabaldon, T. trimAl: A tool for automated alignment trimming in large-scale phylogenetic analyses. Bioinformatics 2009, 25, 1972–1973. [Google Scholar] [CrossRef]
- Zhu, T.; Liang, C.; Meng, Z.; Sun, G.; Meng, Z.; Guo, S.; Zhang, R. CottonFGD: An integrated functional genomics database for cotton. BMC Plant Biol. 2017, 17, 101. [Google Scholar] [CrossRef]
- Wei, F.; Coe, E.; Nelson, W.; Bharti, A.K.; Engler, F.; Butler, E.; Kim, H.; Goicoechea, J.L.; Chen, M.; Lee, S.; et al. Physical and genetic structure of the maize genome reflects its complex evolutionary history. PLoS Genet. 2007, 3, 1254–1263. [Google Scholar] [CrossRef] [PubMed]
- Lescot, M.; Dehais, P.; Thijs, G.; Marchal, K.; Moreau, Y.; Van de Peer, Y.; Rouze, P.; Rombauts, S. PlantCARE, a database of plant cis-acting regulatory elements and a portal to tools for in silico analysis of promoter sequences. Nucleic Acids Res. 2002, 30, 325–327. [Google Scholar] [CrossRef] [PubMed]
- Gao, X.; Wheeler, T.; Li, Z.; Kenerley, C.M.; He, P.; Shan, L. Silencing GhNDR1 and GhMKK2 compromises cotton resistance to Verticillium wilt. Plant J. Cell Mol. Biol. 2011, 66, 293–305. [Google Scholar] [CrossRef] [PubMed]
Disclaimer/Publisher’s Note: The statements, opinions and data contained in all publications are solely those of the individual author(s) and contributor(s) and not of MDPI and/or the editor(s). MDPI and/or the editor(s) disclaim responsibility for any injury to people or property resulting from any ideas, methods, instructions or products referred to in the content. |
© 2023 by the authors. Licensee MDPI, Basel, Switzerland. This article is an open access article distributed under the terms and conditions of the Creative Commons Attribution (CC BY) license (https://creativecommons.org/licenses/by/4.0/).












