Whole-Genome Identification of Regulatory Function of CDPK Gene Families in Cold Stress Response for Prunus mume and Prunus mume var. Tortuosa
Abstract
1. Introduction
2. Results
2.1. Identification of CDPK Family Members
2.2. Phylogenetic Analysis and Classification of CDPK Genes
2.3. Structural Characterizations and Protein Domain Conservation Analysis of PmCDPK and PmvCDPK Gene Families
2.4. Chromosome Localization of PmCDPK and PmvCDPK Gene Families
2.5. Gene Duplication and Synteny Analysis PmCDPK and PmvCDPK Gene Families
2.6. Promoter Analysis of PmCDPK and PmvCDPK Gene Families
2.7. Protein-Protein Interaction Network of PmCDPK and PmvCDPK
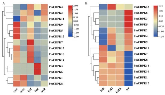
2.8. Expression Pattern of PmCDPKs in Different Underground and Aerial Tissues
2.9. RT-PCR of PmCDPKs under Cold Treatment
3. Discussion
4. Materials and Methods
4.1. Plants Genome Resources and Identification of CDPK Genes
4.2. Phylogenetic and Collinearity Analysis
4.3. Gene Structure, Conserved Motifs, Chromosomal Location, and Promoter Analyses
4.4. Protein Interaction Network of CDPKs
4.5. Transcriptome Data Analysis
4.6. qRT–PCR Analysis
5. Conclusions
Supplementary Materials
Author Contributions
Funding
Institutional Review Board Statement
Informed Consent Statement
Data Availability Statement
Conflicts of Interest
References
- Hepler, P.K. Calcium: A central regulator of plant growth and development. Plant Cell 2005, 17, 2142–2155. [Google Scholar] [CrossRef]
- Zuo, R.; Hu, R.; Chai, G.; Xu, M.; Qi, G.; Kong, Y.; Zhou, G. Genome-wide identification, classification, and expression analysis of CDPK and its closely related gene families in poplar (Populus trichocarpa). Mol. Biol. Rep. 2013, 40, 2645–2662. [Google Scholar] [CrossRef]
- Cai, H.; Cheng, J.; Yan, Y.; Xiao, Z.; Li, J.; Mou, S.; Qiu, A.; Lai, Y.; Guan, D.; He, S. Genome-wide identification and expression analysis of calcium-dependent protein kinase and its closely related kinase genes in Capsicum annuum. Front. Plant Sci. 2015, 15, 737. [Google Scholar] [CrossRef]
- Zhang, H.; Wei, C.; Yang, X.; Chen, H.; Yang, Y.; Mo, Y.; Li, H.; Zhang, Y.; Ma, J.; Yang, J.; et al. Genome-wide identification and expression analysis of calcium-dependent protein kinase and its related kinase gene families in melon (Cucumis melo L.). PLoS ONE 2017, 12, e0176352. [Google Scholar] [CrossRef]
- Wang, J.P.; Xu, Y.P.; Munyampundu, J.P.; Liu, T.Y.; Cai, X.Z. Calcium-dependent protein kinase (CDPK) and CDPK-related kinase (CRK) gene families in tomato: Genome-wide identification and functional analyses in disease resistance. Mol. Genet. Genom. 2016, 291, 661–676. [Google Scholar] [CrossRef]
- Saito, S.; Hamamoto, S.; Moriya, K.; Matsuura, A.; Sato, Y.; Muto, J.; Noguchi, H.; Yamauchi, S.; Tozawa, Y.; Ueda, M.; et al. N-myristoylation and S-acylation are common modifications of Ca2+ -regulated Arabidopsis kinases and are required for activation of the SLAC1 anion channel. New Phytol. 2018, 218, 1504–1521. [Google Scholar] [CrossRef]
- Yip Delormel, T.; Boudsocq, M. Properties and functions of calcium-dependent protein kinases and their relatives in Arabidopsis thaliana. New Phytol. 2019, 224, 585–604. [Google Scholar] [CrossRef]
- Franz, S.; Ehlert, B.; Liese, A.; Kurth, J.; Cazalé, A.C.; Romeis, T. Calcium-dependent protein kinase CPK21 functions in abiotic stress response in Arabidopsis thaliana. Mol. Plant 2011, 4, 83–96. [Google Scholar] [CrossRef]
- Poovaiah, B.W.; Du, L.; Wang, H.; Yang, T. Recent advances in calcium/calmodulin-mediated signaling with an emphasis on plant-microbe interactions. Plant Physiol. 2013, 163, 531–542. [Google Scholar] [CrossRef]
- Hamel, L.P.; Sheen, J.; Séguin, A. Ancient signals: Comparative genomics of green plant CDPKs. Trends Plant Sci. 2014, 19, 79–89. [Google Scholar] [CrossRef]
- Hrabak, E.M.; Chan, C.W.; Gribskov, M.; Harper, J.F.; Choi, J.H.; Halford, N.; Kudla, J.; Luan, S.; Nimmo, H.G.; Sussman, M.R.; et al. The Arabidopsis CDPK-SnRK superfamily of protein kinases. Plant Physiol. 2003, 132, 666–680. [Google Scholar] [CrossRef] [PubMed]
- Ray, S.; Agarwal, P.; Arora, R.; Kapoor, S.; Tyagi, A.K. Expression analysis of calcium-dependent protein kinase gene family during reproductive development and abiotic stress conditions in rice (Oryza sativa L. ssp. indica). Mol. Genet. Genom. 2007, 278, 493–505. [Google Scholar] [CrossRef]
- Li, A.L.; Zhu, Y.F.; Tan, X.M.; Wang, X.; Wei, B.; Guo, H.Z.; Zhang, Z.L.; Chen, X.B.; Zhao, G.Y.; Kong, X.Y.; et al. Evolutionary and functional study of the CDPK gene family in wheat (Triticum aestivum L.). Plant Mol. Biol. 2008, 66, 429–443. [Google Scholar] [CrossRef] [PubMed]
- Yang, Y.; Wang, Q.; Chen, Q.; Yin, X.; Qian, M.; Sun, X.; Yang, Y. Genome-wide survey indicates diverse physiological roles of the barley (Hordeum vulgare L.) calcium-dependent protein kinase genes. Sci. Rep. 2017, 7, 5306. [Google Scholar] [CrossRef] [PubMed]
- Kong, X.; Lv, W.; Jiang, S.; Zhang, D.; Cai, G.; Pan, J.; Li, D. Genome-wide identification and expression analysis of calcium-dependent protein kinase in maize. BMC Genom. 2013, 14, 433. [Google Scholar] [CrossRef] [PubMed]
- Davletova, S.; Mészáros, T.; Miskolczi, P.; Oberschall, A.; Török, K.; Magyar, Z.; Dudits, D.; Deák, M. Auxin and heat shock activation of a novel member of the calmodulin like domain protein kinase gene family in cultured alfalfa cells. J. Exp. Bot. 2001, 52, 215–221. [Google Scholar] [CrossRef]
- Chen, F.; Fasoli, M.; Tornielli, G.B.; Dal Santo, S.; Pezzotti, M.; Zhang, L.; Cai, B.; Cheng, Z.M. The evolutionary history and diverse physiological roles of the grapevine calcium-dependent protein kinase gene family. PLoS ONE 2013, 8, e80818. [Google Scholar] [CrossRef]
- Zhang, M.; Liu, Y.; He, Q.; Chai, M.; Huang, Y.; Chen, F.; Wang, X.; Liu, Y.; Cai, H.; Qin, Y. Genome-wide investigation of calcium-dependent protein kinase gene family in pineapple: Evolution and expression profiles during development and stress. BMC Genom. 2020, 21, 72. [Google Scholar] [CrossRef]
- Crizel, R.L.; Perin, E.C.; Vighi, I.L.; Woloski, R.; Seixas, A.; da Silva Pinto, L.; Rombaldi, C.V.; Galli, V. Genome-wide identification, and characterization of the CDPK gene family reveal their involvement in abiotic stress response in Fragaria × ananassa. Sci. Rep. 2020, 10, 11040. [Google Scholar] [CrossRef]
- Zhao, L.; Xie, B.; Hou, Y.; Zhao, Y.; Zheng, Y.; Jin, P. Genome-wide identification of the CDPK gene family reveals the CDPK-RBOH pathway potential involved in improving chilling tolerance in peach fruit. Plant Physiol. Biochem. 2022, 191, 10–19. [Google Scholar] [CrossRef]
- Boudsocq, M.; Willmann, M.R.; McCormack, M.; Lee, H.; Shan, L.; He, P.; Bush, J.; Cheng, S.H.; Sheen, J. Differential innate immune signalling via Ca(2+) sensor protein kinases. Nature 2010, 464, 418–422. [Google Scholar] [CrossRef] [PubMed]
- Dodd, A.N.; Kudla, J.; Sanders, D. The language of calcium signaling. Annu. Rev. Plant Biol. 2010, 61, 593–620. [Google Scholar] [CrossRef] [PubMed]
- Matschi, S.; Werner, S.; Schulze, W.X.; Legen, J.; Hilger, H.H.; Romeis, T. Function of calcium-dependent protein kinase CPK28 of Arabidopsis thaliana in plant stem elongation and vascular development. Plant J. 2013, 73, 883–896. [Google Scholar] [CrossRef] [PubMed]
- Lu, S.X.; Hrabak, E.M. An Arabidopsis calcium-dependent protein kinase is associated with the endoplasmic reticulum. Plant Physiol. 2002, 128, 1008–1021. [Google Scholar] [CrossRef] [PubMed]
- Asano, T.; Hayashi, N.; Kikuchi, S.; Ohsugi, R. CDPK-mediated abiotic stress signaling. Plant Signal Behav. 2012, 7, 817–821. [Google Scholar] [CrossRef] [PubMed]
- Zou, J.J.; Wei, F.J.; Wang, C.; Wu, J.J.; Ratnasekera, D.; Liu, W.X.; Wu, W.H. Arabidopsis calcium-dependent protein kinase CPK10 functions in abscisic acid- and Ca2+-mediated stomatal regulation in response to drought stress. Plant Physiol. 2010, 154, 1232–1243. [Google Scholar] [CrossRef]
- Liu, Y.; Xu, C.; Zhu, Y.; Zhang, L.; Chen, T.; Zhou, F.; Chen, H.; Lin, Y. The calcium-dependent kinase OsCPK24 functions in cold stress responses in rice. J. Integr. Plant Biol. 2018, 60, 173–188. [Google Scholar] [CrossRef]
- Dong, H.; Wu, C.; Luo, C.; Wei, M.; Qu, S.; Wang, S. Overexpression of MdCPK1a gene, a calcium dependent protein kinase in apple, increase tobacco cold tolerance via scavenging ROS accumulation. PLoS ONE 2020, 15, e0242139. [Google Scholar] [CrossRef]
- Lv, X.; Li, H.; Chen, X.; Xiang, X.; Guo, Z.; Yu, J.; Zhou, Y. The role of calcium-dependent protein kinase in hydrogen peroxide, nitric oxide and ABA-dependent cold acclimation. J. Exp. Bot. 2018, 69, 4127–4139. [Google Scholar] [CrossRef]
- Ma, S.Y.; Wu, W.H. AtCPK23 functions in Arabidopsis responses to drought and salt stresses. Plant Mol. Biol. 2007, 65, 511–518. [Google Scholar] [CrossRef]
- Weckwerth, P.; Ehlert, B.; Romeis, T. ZmCPK1, a calcium-independent kinase member of the Zea mays CDPK gene family, functions as a negative regulator in cold stress signalling. Plant Cell Environ. 2015, 38, 544–558. [Google Scholar] [CrossRef] [PubMed]
- Zhang, Q.; Zhang, H.; Sun, L.; Fan, G.; Ye, M.; Jiang, L.; Liu, X.; Ma, K.; Shi, C.; Bao, F.; et al. The genetic architecture of floral traits in the woody plant Prunus mume. Nat. Commun. 2018, 9, 1702. [Google Scholar] [CrossRef] [PubMed]
- Dong, B.; Zheng, Z.; Zhong, S.; Ye, Y.; Wang, Y.; Yang, L.; Xiao, Z.; Fang, Q.; Zhao, H. Integrated Transcriptome and Metabolome Analysis of Color Change and Low-Temperature Response during Flowering of Prunus mume. Int. J. Mol. Sci. 2022, 23, 12831. [Google Scholar] [CrossRef] [PubMed]
- Zhang, Q.X. A comparative study on differences in cold hardiness in some of mei flower cultivars. J. Beijing For. Univ. 1985, 2, 47–56. [Google Scholar]
- Zhang, H.; Wang, X.; Yan, A.; Deng, J.; Xie, Y.; Liu, S.; Liu, D.; He, L.; Weng, J.; Xu, J. Evolutionary Analysis of Respiratory Burst Oxidase Homolog (RBOH) Genes in Plants and Characterization of ZmRBOHs. Int. J. Mol. Sci. 2023, 24, 3858. [Google Scholar] [CrossRef]
- Liang, Q.; Lin, X.; Liu, J.; Feng, Y.; Niu, X.; Wang, C.; Song, K.; Yang, C.; Li, L.; Li, Y. Genome-Wide Identification of MAPKK and MAPKKK Gene Family Members and Transcriptional Profiling Analysis during Bud Dormancy in Pear (Pyrus × bretschneideri). Plants 2022, 11, 1731. [Google Scholar] [CrossRef]
- Cheng, Z.; Zhang, X.; Yao, W.; Gao, Y.; Zhao, K.; Guo, Q.; Zhou, B.; Jiang, T. Genome-wide identification and expression analysis of the xyloglucan endotransglucosylase/hydrolase gene family in poplar. BMC Genom. 2021, 22, 804. [Google Scholar] [CrossRef]
- Liu, J.; Chen, X.; Wang, S.; Wang, Y.; Ouyang, Y.; Yao, Y.; Li, R.; Fu, S.; Hu, X.; Guo, J. MeABL5, an ABA Insensitive 5-Like Basic Leucine Zipper Transcription Factor, Positively Regulates MeCWINV3 in Cassava (Manihot esculenta Crantz). Front. Plant Sci. 2019, 10, 772. [Google Scholar] [CrossRef]
- An, J.P.; Wang, X.F.; Zhang, X.W.; Xu, H.F.; Bi, S.Q.; You, C.X.; Hao, Y.J. An apple MYB transcription factor regulates cold tolerance and anthocyanin accumulation and undergoes MIEL1-mediated degradation. Plant Biotechnol. J. 2020, 18, 337–353. [Google Scholar] [CrossRef]
- Zhang, Q.; Chen, W.; Sun, L.; Zhao, F.; Huang, B.; Yang, W.; Tao, Y.; Wang, J.; Yuan, Z.; Fan, G.; et al. The genome of Prunus mume. Nat. Commun. 2012, 3, 1318. [Google Scholar] [CrossRef]
- Zheng, T.; Li, P.; Zhuo, X.; Liu, W.; Qiu, L.; Li, L.; Yuan, C.; Sun, L.; Zhang, Z.; Wang, J.; et al. The chromosome-level genome provides insight into the molecular mechanism underlying the tortuous-branch phenotype of Prunus mume. New Phytol. 2022, 235, 141–156. [Google Scholar] [CrossRef] [PubMed]
- Thomashow, M.F. Plant Cold Acclimation: Freezing tolerance genes and regulatory mechanisms. Annu. Rev. Plant Physiol. Plant Mol. Biol. 1999, 50, 571–599. [Google Scholar] [CrossRef] [PubMed]
- Schulz, P.; Herde, M.; Romeis, T. Calcium-dependent protein kinases: Hubs in plant stress signaling and development. Plant Physiol. 2013, 163, 523–530. [Google Scholar] [CrossRef] [PubMed]
- Atif, R.M.; Shahid, L.; Waqas, M.; Ali, B.; Rashid, M.A.R.; Azeem, F.; Nawaz, M.A.; Wani, S.H.; Chung, G. Insights on Calcium-Dependent Protein Kinases (CPKs) Signaling for Abiotic Stress Tolerance in Plants. Int. J. Mol. Sci. 2019, 20, 5298. [Google Scholar] [CrossRef]
- Chen, J.; Xue, B.; Xia, X.; Yin, W. A novel calcium-dependent protein kinase gene from Populus euphratica, confers both drought and cold stress tolerance. Biochem. Biophys. Res. Commun. 2013, 441, 630–636. [Google Scholar] [CrossRef]
- Choi, H.I.; Park, H.J.; Park, J.H.; Kim, S.; Im, M.Y.; Seo, H.H.; Kim, Y.W.; Hwang, I.; Kim, S.Y. Arabidopsis calcium-dependent protein kinase AtCPK32 interacts with ABF4, a transcriptional regulator of abscisic acid-responsive gene expression, and modulates its activity. Plant Physiol. 2005, 139, 1750–1761. [Google Scholar] [CrossRef]
- Ma, P.; Liu, J.; Yang, X.; Ma, R. Genome-wide identification of the maize calcium-dependent protein kinase gene family. Appl. Biochem. Biotechnol. 2013, 169, 2111–2125. [Google Scholar] [CrossRef]
- Ning, W.; Jiang, P.; Guo, Y.; Wang, C.; Tan, X.; Zhang, W.; Peng, D.; Xue, Y. GPS-Palm: A deep learning-based graphic presentation system for the prediction of S-palmitoylation sites in proteins. Brief. Bioinform. 2021, 22, 1836–1847. [Google Scholar] [CrossRef]
- Yan, H.; Ma, G.; Teixeira da Silva, J.A.; Qiu, L.; Xu, J.; Zhou, H.; Wei, M.; Xiong, J.; Li, M.; Zhou, S.; et al. Genome-Wide Identification and Analysis of NAC Transcription Factor Family in Two Diploid Wild Relatives of Cultivated Sweet Potato Uncovers Potential NAC Genes Related to Drought Tolerance. Front. Genet. 2021, 12, 744220. [Google Scholar] [CrossRef]
- Zhang, M.; Cheng, W.; Wang, J.; Cheng, T.; Zhang, Q. Genome-Wide Identification, Evolution, and Expression Analysis of GASA Gene Family in Prunus mume. Int. J. Mol. Sci. 2022, 23, 10923. [Google Scholar] [CrossRef]
- Wen, Z.; Li, M.; Meng, J.; Li, P.; Cheng, T.; Zhang, Q.; Sun, L. Genome-wide identification of the SWEET gene family mediating the cold stress response in Prunus mume. PeerJ 2022, 10, e13273. [Google Scholar] [CrossRef] [PubMed]
- Cheng, W.; Zhang, M.; Cheng, T.; Wang, J.; Zhang, Q. Genome-wide identification of Aux/IAA gene family and their expression analysis in Prunus mume. Front. Genet. 2022, 13, 1013822. [Google Scholar] [CrossRef] [PubMed]
- Li, Y.; Zhang, H.; Liang, S.; Chen, X.; Liu, J.; Zhang, Y.; Wang, A. Identification of CDPK Gene Family in Solanum habrochaites and Its Function Analysis under Stress. Int. J. Mol. Sci. 2022, 23, 4227. [Google Scholar] [CrossRef] [PubMed]
- Mittal, S.; Mallikarjuna, M.G.; Rao, A.R.; Jain, P.A.; Dash, P.K.; Thirunavukkarasu, N. Comparative analysis of CDPK family in maize, arabidopsis, rice, and sorghum revealed potential targets for drought tolerance improvement. Front. Chem. 2017, 5, 115. [Google Scholar] [CrossRef] [PubMed]
- Vivek, P.J.; Resmi, M.S.; Sreekumar, S.; Sivakumar, K.C.; Tuteja, N.; Soniya, E.V. Calcium-dependent protein kinase in ginger binds with importin-α through its junction domain for nuclear localization, and further interacts with NAC transcription factor. Front. Plant Sci. 2017, 7, 1909. [Google Scholar] [CrossRef]
- Li, Q.; Yu, H.; Cao, P.B.; Fawal, N.; Mathé, C.; Azar, S.; Cassan-Wang, H.; Myburg, A.A.; Grima-Pettenati, J.; Marque, C.; et al. Explosive tandem and segmental duplications of multigenic families in Eucalyptus grandis. Genome Biol. Evol. 2015, 7, 1068–1081. [Google Scholar] [CrossRef]
- Zhang, K.; Han, Y.T.; Zhao, F.L.; Hu, Y.; Gao, Y.R.; Ma, Y.F.; Zheng, Y.; Wang, Y.J.; Wen, Y.Q. Genome-wide Identification and Expression Analysis of the CDPK Gene Family in Grape, Vitis spp. BMC Plant Biol. 2015, 15, 164. [Google Scholar] [CrossRef]
- Mickelbart, M.V.; Hasegawa, P.M.; Bailey-Serres, J. Genetic mechanisms of abiotic stress tolerance that translate to crop yield stability. Nat. Rev. Genet. 2015, 16, 237–251. [Google Scholar] [CrossRef]
- Zhang, Y.; Li, Y.; He, Y.; Hu, W.; Zhang, Y.; Wang, X.; Tang, H. Identification of NADPH oxidase family members associated with cold stress in strawberry. FEBS Open Bio 2018, 8, 593–605. [Google Scholar] [CrossRef]
- Llop-Tous, I.; Domínguez-Puigjaner, E.; Vendrell, M. Characterization of a strawberry cDNA clone homologous to calcium-dependent protein kinases that is expressed during fruit ripening and affected by low temperature. J. Exp. Bot. 2002, 53, 2283–2285. [Google Scholar] [CrossRef]
- Komatsu, S.; Yang, G.; Khan, M.; Onodera, H.; Toki, S.; Yamaguchi, M. Over-expression of calcium-dependent protein kinase 13 and calreticulin interacting protein 1 confers cold tolerance on rice plants. Mol. Genet. Genom. 2007, 277, 713–723. [Google Scholar] [CrossRef] [PubMed]
- Almadanim, M.C.; Alexandre, B.M.; Rosa, M.T.G.; Sapeta, H.; Leitão, A.E.; Ramalho, J.C.; Lam, T.T.; Negrão, S.; Abreu, I.A.; Oliveira, M.M. Rice calcium-dependent protein kinase OsCPK17 targets plasma membrane intrinsic protein and sucrose-phosphate synthase and is required for a proper cold stress response. Plant Cell Environ. 2017, 40, 1197–1213. [Google Scholar] [CrossRef] [PubMed]
- Dubrovina, A.S.; Kiselev, K.V.; Khristenko, V.S.; Aleynova, O.A. VaCPK20, a calcium-dependent protein kinase gene of wild grapevine Vitis amurensis Rupr., mediates cold and drought stress tolerance. J. Plant Physiol. 2015, 185, 1–12. [Google Scholar] [CrossRef] [PubMed]
- Xu, X.; Liu, M.; Lu, L.; He, M.; Qu, W.; Xu, Q.; Qi, X.; Chen, X. Genome-wide analysis and expression of the calciumdependent protein kinase gene family in cucumber. Mol. Genet. Genom. 2015, 290, 1403–1414. [Google Scholar] [CrossRef]
- Ding, Y.; Yang, H.; Wu, S.; Fu, D.; Li, M.; Gong, Z.; Yang, S. CPK28-NLP7 module integrates cold-induced Ca2+ signal and transcriptional reprogramming in Arabidopsis. Sci. Adv. 2022, 8, eabn7901. [Google Scholar] [CrossRef]
- Camacho, C.; Coulouris, G.; Avagyan, V.; Ma, N.; Papadopoulos, J.; Bealer, K.; Madden, T.L. BLAST+: Architecture and applications. BMC Bioinform. 2009, 10, 421. [Google Scholar] [CrossRef]
- Katoh, K.; Standley, D.M. MAFFT multiple sequence alignment software version 7: Improvements in performance and usability. Mol. Biol. Evol. 2013, 30, 772–780. [Google Scholar] [CrossRef]
- Wang, Y.; Tang, H.; DeBarry, J.D.; Tan, X.; Li, J.; Wang, X.; Lee, T.H.; Jin, H.; Marler, B.; Guo, H.; et al. MCScanX: A toolkit for detection and evolutionary analysis of gene synteny and collinearity. Nucleic Acids Res. 2012, 40, e49. [Google Scholar] [CrossRef]
- Lynch, M.; Conery, J.S. The evolutionary fate and consequences of duplicate genes. Science 2000, 290, 1151–1155. [Google Scholar] [CrossRef]
- Shannon, P.; Markiel, A.; Ozier, O.; Baliga, N.S.; Wang, J.T.; Ramage, D.; Amin, N.; Schwikowski, B.; Ideker, T. Cytoscape: A software environment for integrated models of biomolecular interaction networks. Genome Res. 2003, 13, 2498–2504. [Google Scholar] [CrossRef]
- Zhang, Z.; Zhuo, X.K.; Zhao, K.; Zheng, T.; Han, Y.; Yuan, C.; Zhang, Q. Transcriptome profiles reveal the crucial roles of hormone and sugar in the bud dormancy of Prunus mume. Sci. Rep. 2018, 8, 5090. [Google Scholar] [CrossRef] [PubMed]
- Jiang, L. Physiological Changes and Gene Expression Pattern in Response to Low Temperature Stress in Prunus mume; Beijing Forestry University: Beijing, China, 2020; pp. 44–50. [Google Scholar]
- Livak, K.J.; Schmittgen, T.D. Analysis of relative gene expression data using real-time quantitative PCR and the 2(-Delta Delta C(T)) Method. Methods 2001, 25, 402–408. [Google Scholar] [CrossRef] [PubMed]












| Gene Name | Gene ID | Group | CDS Length (bp) | Chromosome Location | Chromosome Starting Position | Chromosome Termination Position | Protein Length (aa) | pI | Molecular Weight (kDa) | N-Myristoylation | Palmitoylation | Subcellula Localization |
|---|---|---|---|---|---|---|---|---|---|---|---|---|
| PmCDPK1 | Pm002913 | III | 1584 | 1 | 22,164,004 | 22,168,153 | 527 | 5.95 | 59.44 | N | Y | Cyto. |
| PmCDPK2 | Pm006154 | II | 1605 | 2 | 15,149,171 | 15,152,466 | 534 | 6.07 | 60.41 | Y | Y | Chlo. |
| PmCDPK3 | Pm007589 | III | 1791 | 2 | 26,332,496 | 26,337,814 | 596 | 5.49 | 67.49 | Y | Y | Plas. |
| PmCDPK4 | Pm009790 | II | 1194 | 3 | 940,220 | 943,249 | 397 | 5.14 | 44.85 | ND | ND | E.R. |
| PmCDPK5 | Pm011831 | II | 1638 | 3 | 14,012,305 | 14,016,582 | 545 | 6.38 | 61.19 | Y | Y | Nucl. |
| PmCDPK6 | Pm012231 | II | 1605 | 3 | 17,715,387 | 17,718,099 | 534 | 5.72 | 59.76 | Y | Y | Nucl. |
| PmCDPK7 | Pm012379 | III | 1602 | 3 | 19,277,893 | 19,281,650 | 533 | 5.95 | 59.92 | N | Y | Cyto. |
| PmCDPK8 | Pm013203 | I | 1509 | 4 | 2,459,927 | 2,461,435 | 502 | 5.14 | 56.51 | ND | ND | Cyto. |
| PmCDPK9 | Pm017091 | I | 1620 | 5 | 7,971,082 | 7,977,817 | 539 | 5.23 | 60.19 | N | N | Chlo. |
| PmCDPK10 | Pm020686 | I | 1722 | 6 | 4,404,203 | 4,407,462 | 573 | 5.88 | 64.24 | N | Y | Nucl. |
| PmCDPK11 | Pm022189 | I | 1494 | 6 | 14,941,879 | 14,946,305 | 497 | 5.17 | 55.77 | ND | ND | Chlo. |
| PmCDPK12 | Pm025893 | III | 1317 | 8 | 6,191,749 | 6,195,770 | 438 | 6.34 | 49.38 | N | Y | Cyto. |
| PmCDPK13 | Pm026064 | I | 1893 | 8 | 7,481,694 | 7,484,694 | 630 | 5.94 | 70.37 | N | Y | Chlo. |
| PmCDPK14 | Pm026757 | IV | 1674 | 8 | 11,588,959 | 11,592,896 | 557 | 9.15 | 62.91 | Y | Y | Chlo. |
| PmvCDPK1 | PmuVar_Chr1_1688 | III | 1584 | 1 | 15,005,082 | 15,009,232 | 527 | 5.95 | 59.44 | N | Y | Cyto. |
| PmvCDPK2 | PmuVar_Chr2_2118 | II | 1605 | 2 | 15,091,603 | 15,094,609 | 534 | 6.07 | 60.39 | Y | Y | Chlo. |
| PmvCDPK3 | PmuVar_Chr2_5629 | III | 1632 | 2 | 43,536,639 | 43,539,536 | 543 | 5.58 | 61.67 | Y | Y | Cyto. |
| PmvCDPK4 | PmuVar_Chr2_5639 | III | 1620 | 2 | 43,605,806 | 43,610,614 | 539 | 5.67 | 61.23 | Y | Y | Cyto. |
| PmvCDPK5 | PmuVar_Chr3_0208 | II | 1671 | 3 | 1,179,360 | 1,182,876 | 556 | 6.24 | 62.26 | Y | Y | Chlo. |
| PmvCDPK6 | PmuVar_Chr3_2251 | II | 1638 | 3 | 16,612,214 | 16,616,505 | 545 | 6.38 | 61.19 | Y | Y | Nucl. |
| PmvCDPK7 | PmuVar_Chr3_2694 | III | 1515 | 3 | 20,764,473 | 20,768,229 | 504 | 5.80 | 56.54 | N | Y | Cyto. |
| PmvCDPK8 | PmuVar_Chr3_2937 | II | 1605 | 3 | 23,712,812 | 23,715,522 | 534 | 5.72 | 59.76 | Y | Y | Nucl. |
| PmvCDPK9 | PmuVar_Chr4_1515 | I | 1509 | 4 | 13,779,495 | 13,781,003 | 502 | 5.21 | 56.50 | ND | ND | Chlo. |
| PmvCDPK10 | PmuVar_Chr5_0743 | IV | 1575 | 5 | 7,977,018 | 7,979,900 | 524 | 5.58 | 58.21 | N | N | Cyto. |
| PmvCDPK11 | PmuVar_Chr5_1007 | I | 1704 | 5 | 11,205,040 | 11,211,809 | 567 | 5.34 | 63.22 | N | N | Chlo. |
| PmvCDPK12 | PmuVar_Chr6_1581 | I | 1722 | 6 | 11,753,785 | 11,756,996 | 573 | 5.88 | 64.24 | N | Y | Nucl. |
| PmvCDPK13 | PmuVar_Chr6_3038 | I | 1494 | 6 | 23,843,556 | 23,847,980 | 497 | 5.17 | 55.77 | N | N | Chlo. |
| PmvCDPK14 | PmuVar_Chr7_1057 | III | 1647 | 7 | 7,607,280 | 7,610,805 | 548 | 6.71 | 62.18 | N | Y | Cyto. |
| PmvCDPK15 | PmuVar_Chr8_1181 | IV | 1674 | 8 | 6,815,631 | 6,819,563 | 557 | 9.21 | 62.90 | Y | Y | Chlo. |
| PmvCDPK16 | PmuVar_Chr8_1868 | I | 1797 | 8 | 11,437,704 | 11,440,698 | 598 | 5.75 | 66.62 | N | Y | Chlo. |
| PmvCDPK17 | PmuVar_Chr8_2100 | III | 1596 | 8 | 13,491,294 | 13,495,563 | 531 | 6.25 | 60.12 | N | Y | Cyto. |
Disclaimer/Publisher’s Note: The statements, opinions and data contained in all publications are solely those of the individual author(s) and contributor(s) and not of MDPI and/or the editor(s). MDPI and/or the editor(s) disclaim responsibility for any injury to people or property resulting from any ideas, methods, instructions or products referred to in the content. |
© 2023 by the authors. Licensee MDPI, Basel, Switzerland. This article is an open access article distributed under the terms and conditions of the Creative Commons Attribution (CC BY) license (https://creativecommons.org/licenses/by/4.0/).
Share and Cite
Miao, R.; Li, M.; Wen, Z.; Meng, J.; Liu, X.; Fan, D.; Lv, W.; Cheng, T.; Zhang, Q.; Sun, L. Whole-Genome Identification of Regulatory Function of CDPK Gene Families in Cold Stress Response for Prunus mume and Prunus mume var. Tortuosa. Plants 2023, 12, 2548. https://doi.org/10.3390/plants12132548
Miao R, Li M, Wen Z, Meng J, Liu X, Fan D, Lv W, Cheng T, Zhang Q, Sun L. Whole-Genome Identification of Regulatory Function of CDPK Gene Families in Cold Stress Response for Prunus mume and Prunus mume var. Tortuosa. Plants. 2023; 12(13):2548. https://doi.org/10.3390/plants12132548
Chicago/Turabian StyleMiao, Runtian, Mingyu Li, Zhenying Wen, Juan Meng, Xu Liu, Dongqing Fan, Wenjuan Lv, Tangren Cheng, Qixiang Zhang, and Lidan Sun. 2023. "Whole-Genome Identification of Regulatory Function of CDPK Gene Families in Cold Stress Response for Prunus mume and Prunus mume var. Tortuosa" Plants 12, no. 13: 2548. https://doi.org/10.3390/plants12132548
APA StyleMiao, R., Li, M., Wen, Z., Meng, J., Liu, X., Fan, D., Lv, W., Cheng, T., Zhang, Q., & Sun, L. (2023). Whole-Genome Identification of Regulatory Function of CDPK Gene Families in Cold Stress Response for Prunus mume and Prunus mume var. Tortuosa. Plants, 12(13), 2548. https://doi.org/10.3390/plants12132548

