Evaluating the Potential of Boswellia rivae to Provide Sustainable Livelihood Benefits in Eastern Ethiopia
Abstract
1. Introduction
2. Results
2.1. Chemical Composition of Resin Samples
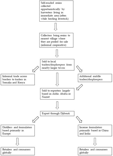
2.2. Harvester Perceptions and Collection System
3. Discussion
3.1. Essential Oil Composition and Market Potential
3.2. Collection System and Role in Local Livelihoods
4. Materials and Methods
4.1. Study Species
4.2. Study System
4.3. Interviews with Harvesting Communities
4.4. Collection of Resins
4.5. Hydrodistillation of Resins
4.6. Gas Chromatography-Mass Spectrometry
4.7. Gas Chromatography-Flame Ionization Detection
4.8. Chiral Gas Chromatography-Mass Spectrometry
4.9. Hierarchical Cluster Analysis
5. Conclusions
Author Contributions
Funding
Institutional Review Board Statement
Informed Consent Statement
Data Availability Statement
Acknowledgments
Conflicts of Interest
References
- DeBeer, J.H.; McDermott, M.J. The Economic Value of Non-Timber Forest Products in Southeast Asia: With Emphasis on Indonesia, Malaysia and Thailand. In The Economic Value of Non-Timber Forest Products in Southeast Asia: With Emphasis on Indonesia, Malaysia and Thailand; Netherlands Committee for IUCN: Amsterdam, The Netherlands, 1989. [Google Scholar]
- Sills, E.; Shanley, P.; Paumgarten, F.; de Beer, J.; Pierce, A. Evolving Perspectives on Non-Timber Forest Products. In Non-Timber Forest Products in the Global Context; Shackleton, S., Shackleton, C.M., Shanley, P., Eds.; Tropical Forestry; Springer: Berlin/Heidelberg, Germany, 2011; ISBN 978-3-642-17982-2. [Google Scholar]
- FAO State of the World’s Forests: Enhancing the Socioeconomic Benefits from Forests; FAO: Rome, Italy, 2014.
- Peters, C.M.; Gentry, A.H.; Mendelsohn, R.O. Valuation of an Amazonian Rainforest. Nature 1989, 339, 655–656. [Google Scholar] [CrossRef]
- Grimes, A.; Loomis, S.; Jahnige, P.; Burnham, M.; Onthank, K.; Alarcón, R.; Cuenca, W.P.; Martinez, C.C.; Neill, D.; Balick, M.; et al. Valuing the Rain Forest: The Economic Value of Nontimber Forest Products in Ecuador. Ambio 1994, 23, 405–410. [Google Scholar]
- Chopra, K. The Value of Non-Timber Forest Products: An Estimation for Tropical Deciduous Forests in India. Econ. Bot. 1993, 47, 251–257. [Google Scholar] [CrossRef]
- Belcher, B.; Schreckenberg, K. Commercialisation of Non-Timber Forest Products: A Reality Check. Dev. Policy Rev. 2007, 25, 355–377. [Google Scholar] [CrossRef]
- Mugido, W.; Shackleton, C.M. The Contribution of NTFPS to Rural Livelihoods in Different Agro-Ecological Zones of South Africa. For. Policy Econ. 2019, 109, 101983. [Google Scholar] [CrossRef]
- Lepcha, L.D.; Shukla, G.; Pala, N.A.; Vineeta, P.K.P.; Chakravarty, S. Contribution of NTFPs on Livelihood of Forest-Fringe Communities in Jaldapara National Park, India. J. Sustain. For. 2019, 38, 213–229. [Google Scholar] [CrossRef]
- Le, H.D.; Nguyen, T.T.K. The Contribution of Non-Timber Forest Products to the Livelihoods of Forest-Dependent People: A Case Study in Hoa Binh Province, Vietnam. For. Trees Livelihoods 2020, 29, 143–157. [Google Scholar] [CrossRef]
- Shackleton, C.M.; de Vos, A. How Many People Globally Actually Use Non-Timber Forest Products? For. Policy Econ. 2022, 135, 102659. [Google Scholar] [CrossRef]
- Ochi, J.E.; Zaman, E.Y. Non-Timber Forest Product Income: What Implications for Social Safety-Nets in Afaka Forest Reserve Communities, Kaduna-Nigeria? In The Food Security, Biodiversity, and Climate Nexus; Behnassi, M., Gupta, H., Barjees Baig, M., Noorka, I.R., Eds.; Springer International Publishing: Cham, Switzerland, 2022; pp. 343–363. ISBN 978-3-031-12586-7. [Google Scholar]
- Thulin, M. The Genus Boswellia (Burseraceae): The Frankincense Trees; Acta Universitatis Upsaliensis: Uppsala, Sweden, 2020. [Google Scholar]
- DeCarlo, A.; Cunningham, A.B. Boswellia Species in International Trade: Identification, Supply Chains, & Practical Management Considerations; Convention on International Trade in Endangered Species of Wild Fauna and Flora: Washington, DC, USA, 2022; p. 203. [Google Scholar]
- Bongers, F.; Groenendijk, P.; Bekele, T.; Birhane, E.; Damtew, A.; Decuyper, M.; Eshete, A.; Gezahgne, A.; Girma, A.; Khamis, M.A.; et al. Frankincense in Peril. Nat. Sustain. 2019, 2, 602–610. [Google Scholar] [CrossRef]
- Lvončík, S.; Vahalík, P.; Bongers, F.; Peijnenburg, J.; Hušková, K.; van Rensburg, J.J.; Hamdiah, S.; Maděra, P. Development of a Population of Boswellia Elongata Balf. F. in Homhil Nature Sanctuary, Socotra Island (Yemen). Rend. Fis. Acc. Lincei 2020, 31, 747–759. [Google Scholar] [CrossRef]
- Attorre, F.; Taleb, N.; Sanctis, M.D.; Farcomeni, A.; Guillet, A.; Vitale, M. Developing Conservation Strategies for Endemic Tree Species When Faced with Time and Data Constraints: Boswellia Spp. on Socotra (Yemen). Biodivers. Conserv. 2011, 20, 1483–1499. [Google Scholar] [CrossRef]
- DeCarlo, A.; Ali, S.; Ceroni, M. Ecological and Economic Sustainability of Non-Timber Forest Products in Post-Conflict Recovery: A Case Study of the Frankincense (Boswellia spp.) Resin Harvesting in Somaliland (Somalia). Sustainability 2020, 12, 3578. [Google Scholar] [CrossRef]
- Johnson, S.; DeCarlo, A.; Bongers, F.; Cunningham, A.B. To List or Not to List: Governance Challenges and Complexities in Global Frankincense Supply Chains. In CITES for Sustainable Development; Cordonier Segger, M.-C., Wardell, D.A., Harrington, A., Eds.; Cambridge University Press: Cambride, UK, 2023; ISBN 978-1-108-32577-6. [Google Scholar]
- Hull, B.Z. Frankincense, Myrrh, and Spices: The Oldest Global Supply Chain? J. Macromarketing 2008, 28, 275–288. [Google Scholar] [CrossRef]
- DeCarlo, A.; Agieb, S.; Johnson, S.; Satyal, P.; Setzer, W.N. Inter-Tree Variation in the Chemical Composition of Boswellia papyrifera Oleo-Gum-Resin. Nat. Prod. Commun. 2022, 17, 1934578X221117411. [Google Scholar] [CrossRef]
- DeCarlo, A.; Dosoky, N.S.; Satyal, P.; Sorensen, A.; Setzer, W.N. The Essential Oils of the Burseraceae. In Essential Oil Research: Trends in Biosynthesis, Analytics, Industrial Applications and Biotechnological Production; Malik, S., Ed.; Springer International Publishing: Cham, Switzerland, 2019; pp. 61–145. ISBN 978-3-030-16546-8. [Google Scholar]
- Berhanu, Y.; Vedeld, P.; Angassa, A.; Aune, J.B. The Contribution of Frankincense to the Agro-Pastoral Household Economy and Its Potential for Commercialization—A Case from Borana, Southern Ethiopia. J. Arid. Environ. 2021, 186, 104423. [Google Scholar] [CrossRef]
- Lemenih, M.; Abebe, T.; Olsson, M. Gum and Resin Resources from Some Acacia, Boswellia and Commiphora Species and Their Economic Contributions in Liban, South-East Ethiopia. J. Arid. Environ. 2003, 55, 465–482. [Google Scholar] [CrossRef]
- Soumya, K.V.; Shackleton, C.M.; Setty, S.R. Impacts of Gum-Resin Harvest and Lantana camara Invasion on the Population Structure and Dynamics of Boswellia serrata in the Western Ghats, India. For. Ecol. Manag. 2019, 453, 117618. [Google Scholar] [CrossRef]
- Al-Harrasi, A.; Khan, A.L.; Asaf, S.; Al-Rawahi, A. Biology of Genus Boswellia, 1st ed.; 2019 edition; Springer: Cham, Switzerland, 2019; ISBN 978-3-030-16724-0. [Google Scholar]
- DeCarlo, A.; Johnson, S.; Poudel, A.; Satyal, P.; Bangerter, L.; Setzer, W.N. Chemical Variation in Essential Oils from the Oleo-Gum Resin of Boswellia carteri: A Preliminary Investigation. Chem. Biodivers. 2018, 15, e1800047. [Google Scholar] [CrossRef]
- Suhail, M.M.; Wu, W.; Cao, A.; Mondalek, F.G.; Fung, K.-M.; Shih, P.-T.; Fang, Y.-T.; Woolley, C.; Young, G.; Lin, H.-K. Boswellia sacra Essential Oil Induces Tumor Cell-Specific Apoptosis and Suppresses Tumor Aggressiveness in Cultured Human Breast Cancer Cells. BMC Complement. Altern. Med. 2011, 11, 129. [Google Scholar] [CrossRef]
- Al-Saidi, S.; Rameshkumar, K.B.; Hisham, A.; Sivakumar, N.; Al-Kindy, S. Composition and Antibacterial Activity of the Essential Oils of Four Commercial Grades of Omani Luban, the Oleo-Gum Resin of Boswellia sacra FLUECK. Chem. Biodivers. 2012, 9, 615–624. [Google Scholar] [CrossRef]
- Ni, X.; Suhail, M.M.; Yang, Q.; Cao, A.; Fung, K.-M.; Postier, R.G.; Woolley, C.; Young, G.; Zhang, J.; Lin, H.-K. Frankincense Essential Oil Prepared from Hydrodistillation of Boswellia sacra Gum Resins Induces Human Pancreatic Cancer Cell Death in Cultures and in a Xenograft Murine Model. BMC Complement. Altern. Med. 2012, 12, 253. [Google Scholar] [CrossRef]
- Johnson, S.; DeCarlo, A.; Satyal, P.; Dosoky, N.; Sorensen, A.; Setzer, W. The Chemical Composition of Single-Tree Boswellia frereana Resin Samples. Nat. Prod. Commun. 2021, 16, 1934578X2110437. [Google Scholar] [CrossRef]
- Niebler, J.; Buettner, A. Frankincense Revisited, Part I: Comparative Analysis of Volatiles in Commercially Relevant Boswellia Species. Chem. Biodivers. 2016, 13, 613–629. [Google Scholar] [CrossRef] [PubMed]
- Gupta, M.; Rout, P.K.; Misra, L.N.; Gupta, P.; Singh, N.; Darokar, M.P.; Saikia, D.; Singh, S.C.; Bhakuni, R.S. Chemical Composition and Bioactivity of Boswellia serrata Roxb. Essential Oil in Relation to Geographical Variation. Plant Biosyst.-Int. J. Deal. All Asp. Plant Biol. 2017, 151, 623–629. [Google Scholar] [CrossRef]
- Johnson, S.; Abdikadir, A.; Satyal, P.; Poudel, A.; Setzer, W.N. Conservation Assessment and Chemistry of Boswellia ogadensis, a Critically Endangered Frankincense Tree. Plants 2022, 11, 3381. [Google Scholar] [CrossRef]
- Negussie, A.; Gebrehiwot, K.; Yohannes, M.; Aynekulu, E.; Manjur, B.; Norgrove, L. An Exploratory Survey of Long Horn Beetle Damage on the Dryland Flagship Tree Species Boswellia papyrifera (Del.) Hochst. J. Arid. Environ. 2018, 152, 6–11. [Google Scholar] [CrossRef]
- Rijkers, T.; Ogbazghi, W.; Wessel, M.; Bongers, F. The Effect of Tapping for Frankincense on Sexual Reproduction in Boswellia papyrifera. J. Appl. Ecol. 2006, 43, 1188–1195. [Google Scholar] [CrossRef]
- Mengistu, T.; Sterck, F.J.; Anten, N.P.R.; Bongers, F. Frankincense Tapping Reduced Photosynthetic Carbon Gain in Boswellia papyrifera (Burseraceae) Trees. For. Ecol. Manag. 2012, 278, 1–8. [Google Scholar] [CrossRef]
- Bekana, D.; Kebede, T.; Assefa, M.; Kassa, H. Comparative Phytochemical Analyses of Resins of Boswellia Species (B. papyrifera (Del.) Hochst., B. Neglecta S. Moore, and B. Rivae Engl.) from Northwestern, Southern, and Southeastern Ethiopia. ISRN Anal. Chem. 2014, 2014, e374678. [Google Scholar] [CrossRef]
- Hido, A.; Alemayehu, A. The Social and Economic Significance of Natural Gum and Resin in the Woodlands of South Omo Zone, Southern Ethiopia. Int. J. For. Res. 2022, 2022, e8742823. [Google Scholar] [CrossRef]
- Worku, A.; Lemenih, M.; Fetene, M.; Teketay, D. Socio-Economic Importance of Gum and Resin Resources in the Dry Woodlands of Borana, Southern Ethiopia. For. Trees Livelihoods 2011, 20, 137–155. [Google Scholar] [CrossRef]
- Cook, K.H.; Vizy, E.K. Projected Changes in East African Rainy Seasons. J. Clim. 2013, 26, 5931–5948. [Google Scholar] [CrossRef]
- Cook, K.H.; Vizy, E.K. Impact of Climate Change on Mid-Twenty-First Century Growing Seasons in Africa. Clim. Dyn. 2012, 39, 2937–2955. [Google Scholar] [CrossRef]
- UNDP. Human Development Report 2021/22; United Nations Development Programme: New York, NY, USA, 2022. [Google Scholar]
- Alemu, A.; Woltamo, T.; Abuto, A. Determinants of Women Participation in Income Generating Activities: Evidence from Ethiopia. J. Innov. Entrep. 2022, 11, 66. [Google Scholar] [CrossRef]
- Kassa, G.; Yigezu, E. Women Economic Empowerment Through Non Timber Forest Products in Gimbo District, South West Ethiopia. Am. J. Agric. For. 2015, 3, 99. [Google Scholar] [CrossRef]
- Friis, I.; Demissew, S.; Breugel, P. Atlas of the Potential Vegetation of Ethiopia; The Royal Danish Academy of Sciences and Letters: Copenhagen, Denmark, 2010; Volume 58, ISBN 978-87-7304-347-9. [Google Scholar]
- Hijmans, R.J.; Cameron, S.E.; Parra, J.L.; Jones, P.G.; Jarvis, A. Very High Resolution Interpolated Climate Surfaces for Global Land Areas. Int. J. Climatol. 2005, 25, 1965–1978. [Google Scholar] [CrossRef]
- Asefa, M.; Cao, M.; He, Y.; Mekonnen, E.; Song, X.; Yang, J. Ethiopian Vegetation Types, Climate and Topography. Plant Divers. 2020, 42, 302–311. [Google Scholar] [CrossRef]
- Lemenih, M.; Kassa, H. Opportunities and Challenges for Sustainable Production and Marketing of Gums and Resins in Ethiopia; Center for International Forestry Research (CIFOR): Bogor, Indonesia, 2011; ISBN 978-602-8693-57-8. [Google Scholar]
- Nickerson, G.B.; Likens, S.T. Gas chromatography evidence for the occurrence of hop oil components in beer. J. Chromatogr. A 1966, 21, 1–5. [Google Scholar] [CrossRef]
- Chaintreau, A. Simultaneous distillation–extraction: From birth to maturity—Review. Flavour Fragr. J. 2001, 16, 136–148. [Google Scholar] [CrossRef]
- Adams, R.P. Identification of Essential Oil Components by Gas Chromatography/Mass Spectrometry, 4th ed.; Allured Publishing: Carol Stream, IL, USA, 2007. [Google Scholar]
- Satyal, P. Development of GC-MS Database of Essential Oil Components by the Analysis of Natural Essential Oils and Synthetic Compounds and Discovery of Biologically Active Novel Chemotypes in Essential Oils. Ph.D. Thesis, University of Alabama in Huntsville, Huntsville, AL, USA, 2015. [Google Scholar]
- DeCarlo, A.; Johnson, S.; Okeke-Agulu, K.I.; Dosoky, N.S.; Wax, S.J.; Owolabi, M.S.; Setzer, W.N. Compositional Analysis of the Essential Oil of Boswellia dalzielii Frankincense from West Africa Reveals Two Major Chemotypes. Phytochemistry 2019, 164, 24–32. [Google Scholar] [CrossRef]



| Sample | Collection Site | Mass Resin | Essential Oil Yield (w/w) |
|---|---|---|---|
| A | B. rivae tree sample A: 5°16′35.41″ N, 43°30′34.00″ E, 518 m asl | 37.59 g | 14.53% |
| B | B. rivae tree sample B: 5°51′5.99″ N, 43°50′1.77″ E, 363 m asl | 24.64 g | 12.49% |
| C | B. rivae tree sample C: 6°0′18.08″ N, 44°47′10.18″ E, 391 m asl | 30.48 g | 8.74% |
| D | Commercial sample D: Qarsodi, 6°24′30″ N, 44°42′32.4″ E | 31.36 g | 10.16% |
| E | Commercial sample E: Higloley, 5°45′58.8″ N, 44°33′49.2″ E | 37.81 g | 3.57% |
| F | Commercial sample F: Kebri Dehar, 6°44′27.348″ N, 44°16′17.569″ E | 32.20 g | 13.96% |
| G | Commercial sample G: Jigjiga, 9°21′18.677″ N, 42°48′7.981″ E | 30.88 g | 11.43% |
| H | Commercial sample H: Shilabo, 6°5′18.582″ N, 44°45′52.362″ E | 31.31 g | 9.07% |
| I | C. africana tree sample I: 5°16′35.47″ N, 43°30′34.13″ E, 519 m asl | 25.93 g | 10.76% |
| J | C. africana tree sample J: 5°45′58.8″ N, 44°33′49.2″ E, 475 m asl | 26.62 g | 23.55% |
| RIcalc | RIdb | Compound | A | B | C | D | E | F | G | H | I | J |
|---|---|---|---|---|---|---|---|---|---|---|---|---|
| 782 | 782 | Toluene | --- | --- | --- | --- | --- | --- | --- | --- | 0.1 | 0.1 |
| 834 | 847 | 6,6-Dimethylhepta-2,4-diene | --- | --- | --- | --- | --- | --- | --- | --- | 0.2 | 0.1 |
| 847 | 846 | (Z)-Salvene | --- | --- | --- | --- | --- | --- | --- | --- | --- | 0.1 |
| 919 | 919 | Hashishene | 0.1 | tr | 0.1 | tr | tr | tr | 0.1 | tr | 0.1 | tr |
| 923 | 923 | Tricyclene | --- | --- | --- | --- | --- | --- | --- | --- | tr | 0.1 |
| 925 | 927 | α-Thujene | 12.4 | 1.6 | 4.5 | 0.3 | 2.1 | 3.1 | 2.3 | 2.3 | 0.1 | 8.6 |
| 933 | 933 | α-Pinene | 5.5 | 30.4 | 31.9 | 45.1 | 24.2 | 25.7 | 16.6 | 39.4 | 56.4 | 35.0 |
| 942 | 942 | 4-Methylpent-2-enolide | --- | --- | --- | --- | 0.1 | 0.1 | tr | 0.1 | 0.2 | 0.1 |
| 948 | 948 | α-Fenchene | 0.1 | --- | tr | tr | tr | 0.1 | tr | tr | 0.1 | tr |
| 949 | 950 | Camphene | 0.1 | 0.4 | 0.4 | 0.3 | 0.6 | 0.8 | 0.3 | 0.6 | 0.6 | 0.7 |
| 953 | 953 | Thuja-2,4(10)-diene | --- | 0.1 | 0.1 | 0.1 | 0.2 | 0.2 | 0.1 | 0.3 | 0.6 | 0.2 |
| 954 | 955 | 3-Methylapopinene | --- | --- | tr | --- | tr | tr | tr | --- | --- | --- |
| 965 | 964 | 3,7-Dimethyl-2-octene | --- | --- | --- | --- | --- | 0.1 | --- | --- | --- | --- |
| 970 | 970 | 3,7,7-Trimethyl-1,3,5-cycloheptatriene | 1.7 | 0.1 | --- | --- | --- | --- | --- | 0.3 | --- | --- |
| 972 | 972 | Sabinene | 1.3 | 0.8 | 1.1 | 2.6 | 1.2 | 1.6 | 0.4 | 1.1 | 0.2 | 3.7 |
| 978 | 978 | β-Pinene | 0.3 | 1.5 | 3.1 | 10.9 | 6.2 | 9.5 | 1.5 | 8.5 | 5.2 | 13.0 |
| 984 | 982 | 6-Methylhept-5-en-2-one | --- | --- | --- | --- | --- | --- | tr | tr | --- | --- |
| 987 | 987 | p-Menth-3-ene | --- | --- | --- | --- | --- | --- | 0.1 | --- | --- | --- |
| 989 | 989 | Myrcene | --- | 0.1 | 0.2 | 0.9 | tr | tr | 0.1 | --- | tr | --- |
| 990 | 990 | Dehydro-1,8-cineole | --- | --- | 0.1 | tr | 0.1 | tr | --- | tr | --- | --- |
| 990 | 989 | 1,3,5-Trimethylcycloheptane | --- | --- | --- | --- | --- | --- | --- | --- | 0.1 | 0.1 |
| 993 | 995 | 6-Methylhept-5-en-2-ol (= Sulcatol) | --- | --- | tr | tr | --- | --- | 0.1 | --- | --- | --- |
| 999 | 1000 | δ-2-Carene | 0.1 | --- | --- | --- | --- | --- | --- | --- | --- | --- |
| 1001 | 1000 | p-Menth-2-ene | --- | --- | --- | --- | --- | 0.2 | --- | --- | --- | --- |
| 1004 | 1004 | p-Mentha-1(7),8-diene | 0.2 | 0.2 | 0.2 | 0.1 | 0.1 | tr | 0.2 | --- | 0.1 | --- |
| 1006 | 1006 | 3-Ethenyl-1,2-dimethyl-1,4-cyclohexadiene | --- | --- | --- | --- | --- | --- | --- | --- | 0.1 | --- |
| 1007 | 1007 | α-Phellandrene | --- | --- | --- | 3.4 | 0.3 | 0.3 | 1.3 | --- | --- | --- |
| 1009 | 1009 | 2-Methylanisole | --- | 0.1 | 0.2 | --- | 0.1 | 0.1 | 0.2 | 0.1 | 0.4 | --- |
| 1010 | 1009 | δ-3-Carene | 31.5 | 0.6 | 0.6 | 0.1 | 0.6 | 0.3 | 0.6 | 0.8 | 0.2 | 0.2 |
| 1018 | 1018 | α-Terpinene | 0.1 | tr | tr | 0.2 | tr | tr | 0.1 | tr | 0.1 | 0.1 |
| 1020 | 1022 | m-Cymene | 0.7 | 0.1 | 0.1 | tr | 0.2 | 0.2 | 0.1 | 0.2 | tr | 0.3 |
| 1023 | 1023 | p-Menth-1-ene | --- | --- | --- | --- | --- | --- | --- | --- | 0.1 | 0.3 |
| 1025 | 1025 | p-Cymene | 9.8 | 1.8 | 13.1 | 1.7 | 8.4 | 6.2 | 31.2 | 3.7 | 1.4 | 2.7 |
| 1026 | 1026 | 2-Acetyl-3-methylfuran | 0.3 | --- | 0.1 | tr | 0.4 | 0.5 | --- | 0.3 | --- | 0.8 |
| 1030 | 1030 | Limonene | 16.5 | 37.3 | 27.1 | 9.3 | 11.2 | 3.0 | 16.9 | 1.9 | 5.4 | 1.8 |
| 1032 | 1031 | β-Phellandrene | 0.2 | tr | 0.3 | 5.6 | 0.2 | 0.1 | 1.3 | tr | 0.1 | tr |
| 1032 | 1032 | 1,8-Cineole | 0.1 | tr | 0.1 | 0.1 | 0.1 | 0.1 | 0.2 | tr | tr | tr |
| 1035 | 1034 | (Z)-β-Ocimene | --- | --- | --- | 0.1 | --- | --- | 0.1 | --- | tr | tr |
| 1036 | 1039 | o-Cymene | 0.2 | 0.2 | 0.1 | --- | 0.2 | 0.2 | --- | 0.1 | 0.3 | 0.2 |
| 1046 | 1045 | (E)-β-Ocimene | --- | --- | --- | 0.1 | --- | --- | --- | --- | --- | --- |
| 1058 | 1058 | γ-Terpinene | 0.1 | tr | tr | 0.3 | 0.1 | 0.1 | 0.1 | 0.1 | 0.1 | 0.1 |
| 1070 | 1069 | cis-Sabinene hydrate | 0.1 | 0.1 | 0.1 | 0.1 | 0.3 | 0.5 | 0.1 | 0.4 | 0.1 | 0.2 |
| 1071 | 1069 | cis-Linalool oxide (furanoid) | --- | --- | --- | tr | --- | --- | --- | --- | --- | --- |
| 1072 | 1072 | p-Cresol | 0.1 | --- | 0.1 | --- | 0.1 | 0.1 | 0.1 | tr | --- | --- |
| 1081 | 1080 | m-Cymenene | 0.1 | --- | --- | --- | --- | --- | --- | --- | --- | --- |
| 1086 | 1086 | Neral | --- | --- | --- | --- | 0.6 | 0.6 | --- | --- | --- | --- |
| 1087 | 1086 | trans-Linalool oxide (furanoid) | --- | --- | --- | 0.2 | --- | --- | --- | --- | --- | --- |
| 1087 | 1087 | Terpinolene | 0.1 | --- | --- | 0.2 | --- | --- | --- | --- | --- | --- |
| 1090 | 1091 | p-Cymenene | 0.1 | --- | 0.1 | tr | 0.2 | --- | 0.3 | 0.1 | --- | --- |
| 1096 | 1099 | 6-Camphenone | 0.1 | --- | --- | --- | --- | --- | --- | --- | --- | --- |
| 1098 | 1097 | α-Pinene oxide | --- | 0.2 | --- | --- | --- | 0.1 | --- | --- | tr | 0.1 |
| 1100 | 1101 | Linalool | 0.1 | --- | 0.1 | 0.9 | 0.1 | --- | 0.1 | --- | --- | --- |
| 1101 | 1101 | trans-Sabinene hydrate | 0.1 | 0.1 | 0.1 | tr | 0.4 | 0.5 | 0.1 | 0.3 | 0.1 | 0.2 |
| 1102 | 1103 | 1,7,7-Trimethylbicyclo[2.2.1]hept-5-en-2-one | --- | --- | --- | --- | --- | --- | --- | --- | 0.1 | 0.1 |
| 1104 | 1104 | Hotrienol | --- | --- | --- | tr | --- | --- | --- | --- | --- | --- |
| 1107 | 1105 | α-Thujone | tr | --- | tr | --- | 0.1 | 0.1 | tr | tr | --- | --- |
| 1112 | 1112 | (E)-2,4-Dimethylhepta-2,4-dienal | 0.1 | --- | tr | --- | 0.2 | 0.2 | --- | --- | --- | 0.2 |
| 1113 | 1113 | Phenethyl alcohol | --- | --- | tr | --- | --- | --- | --- | --- | --- | --- |
| 1118 | 1118 | β-Thujone | 0.2 | 0.1 | 0.1 | --- | 0.6 | 1.0 | 0.1 | 0.5 | tr | 0.6 |
| 1119 | 1120 | endo-Fenchol | --- | --- | tr | 0.1 | --- | --- | --- | --- | 0.1 | --- |
| 1119 | 1118 | Dehydrosabina ketone | --- | --- | --- | --- | --- | --- | --- | 0.1 | --- | --- |
| 1121 | 1122 | Chrysanthenone | --- | --- | --- | --- | --- | 0.1 | --- | --- | 0.3 | 0.1 |
| 1122 | 1122 | trans-p-Mentha-2,8-dien-1-ol | 0.2 | 0.7 | 0.3 | tr | 0.4 | tr | 0.1 | 0.1 | --- | --- |
| 1124 | 1124 | cis-p-Menth-2-en-1-ol | --- | --- | --- | --- | 0.1 | 0.1 | 0.3 | 0.1 | tr | 0.1 |
| 1127 | 1127 | α-Campholenal | --- | --- | 0.3 | 0.3 | 0.9 | 0.9 | 0.1 | 0.5 | 1.2 | 0.7 |
| 1132 | 1132 | cis-Limonene oxide | 1.2 | 0.7 | 0.1 | tr | 0.2 | tr | tr | 0.1 | --- | --- |
| 1136 | 1137 | trans-Limonene oxide | --- | --- | --- | 0.1 | --- | --- | --- | --- | --- | --- |
| 1137 | 1137 | cis-p-Mentha-2,8-dien-1-ol | 0.2 | 1.2 | 0.4 | --- | 0.4 | --- | 0.2 | --- | 0.1 | tr |
| 1138 | 1139 | Nopinone | --- | --- | --- | 0.1 | 0.3 | 0.5 | tr | 0.3 | 0.2 | 0.2 |
| 1140 | 1140 | trans-Sabinol | 0.1 | --- | --- | --- | --- | --- | --- | --- | --- | --- |
| 1141 | 1141 | trans-Pinocarveol | 0.1 | 1.4 | 0.9 | 0.8 | 3.8 | 4.4 | 0.7 | 5.0 | 3.5 | 2.7 |
| 1141 | 1141 | cis-Verbenol | --- | 0.1 | --- | 0.3 | 0.7 | 0.4 | --- | --- | 0.7 | 0.6 |
| 1143 | 1142 | trans-p-Menth-2-en-1-ol | 0.2 | --- | --- | --- | --- | --- | 0.3 | --- | --- | --- |
| 1146 | 1145 | trans-Verbenol | 0.1 | 4.3 | 2.0 | 1.6 | 8.0 | 9.1 | 0.8 | 11.2 | 7.0 | 5.5 |
| 1147 | 1145 | Camphor | --- | --- | --- | 0.1 | --- | --- | tr | --- | --- | --- |
| 1149 | 1149 | cis-β-Terpineol | --- | tr | --- | --- | --- | --- | --- | --- | --- | --- |
| 1149 | 1154 | trans-p-Isopropylcyclohexanol | --- | --- | --- | --- | --- | --- | 0.1 | --- | --- | --- |
| 1150 | 1150 | α-Phellandren-8-ol | 1.0 | 0.1 | 0.1 | 0.2 | 0.2 | 0.1 | 0.1 | 0.1 | 0.3 | 0.3 |
| 1157 | 1157 | Sabina ketone | --- | 0.1 | tr | tr | 0.2 | 0.3 | tr | 0.2 | 0.2 | 0.3 |
| 1160 | 1160 | trans-Pinocamphone | --- | 0.2 | 0.1 | 0.1 | 0.5 | 0.6 | 0.1 | 0.5 | 0.5 | 0.2 |
| 1162 | 1164 | Pinocarvone | --- | 0.2 | 0.1 | 0.2 | 0.5 | 0.6 | 0.1 | 0.7 | 0.3 | 0.4 |
| 1169 | 1168 | α-Phellandrene epoxide | 0.2 | 0.1 | 0.1 | --- | 0.4 | 0.6 | 0.1 | 0.3 | --- | 0.4 |
| 1171 | 1171 | p-Mentha-1,5-dien-8-ol | 0.6 | 0.1 | 0.2 | 0.6 | 0.6 | --- | 0.2 | 0.4 | 1.0 | 0.7 |
| 1173 | 1173 | Borneol | --- | --- | --- | --- | --- | 0.5 | 0.1 | --- | --- | --- |
| 1176 | 1176 | cis-Pinocamphone | --- | --- | --- | tr | 0.2 | 0.2 | tr | 0.2 | 0.1 | 0.1 |
| 1178 | 1179 | 2-Isopropenyl-5-methyl-4-hexenal | 0.3 | 0.2 | 0.1 | --- | 0.1 | tr | tr | --- | --- | --- |
| 1180 | 1180 | Terpinen-4-ol | --- | 0.4 | 1.6 | 1.6 | 1.3 | 1.5 | 0.9 | 1.3 | 0.6 | 0.8 |
| 1182 | 1178 | m-Cymen-8-ol | 3.9 | --- | --- | --- | --- | --- | --- | --- | --- | --- |
| 1183 | 1183 | Thuj-3-en-10-al | --- | --- | --- | --- | --- | 0.1 | --- | --- | --- | --- |
| 1185 | 1188 | p-Methylacetophenone | 0.1 | 0.1 | 0.1 | tr | 0.2 | 0.1 | 0.2 | 0.1 | 0.1 | --- |
| 1186 | 1186 | Cryptone | --- | --- | --- | --- | --- | --- | 0.6 | --- | --- | --- |
| 1187 | 1189 | p-Cymen-8-ol | 1.8 | 0.5 | 0.7 | 0.3 | 1.7 | 1.3 | 1.3 | 1.0 | 0.9 | 0.4 |
| 1193 | 1194 | p-Mentha-1,5-dien-7-ol | --- | --- | --- | --- | --- | 0.1 | --- | --- | --- | --- |
| 1194 | --- | 5-Isopropenyl-2-methyl-7-oxabicyclo[4.1.0]heptan-2-ol | 0.4 | --- | --- | --- | --- | --- | --- | --- | --- | --- |
| 1195 | 1195 | α-Terpineol | 0.3 | --- | 2.0 | 2.3 | 2.3 | --- | 2.6 | --- | 1.0 | --- |
| 1196 | 1196 | Myrtenal | --- | 0.6 | --- | --- | --- | 2.2 | --- | 2.1 | --- | 0.7 |
| 1197 | 1195 | Myrtenol | --- | 0.6 | 0.2 | 0.4 | 1.2 | 2.0 | --- | 1.3 | 0.7 | 1.3 |
| 1198 | 1198 | trans-Dihydrocarvone | 0.1 | 0.1 | 0.1 | --- | --- | --- | --- | --- | 0.1 | --- |
| 1201 | 1201 | cis-Piperitenol | 0.1 | 0.2 | 0.2 | tr | 0.1 | --- | 0.1 | --- | --- | --- |
| 1204 | 1202 | cis-Sabinol | 0.2 | --- | 0.6 | 0.1 | 0.2 | 0.1 | 1.8 | --- | --- | --- |
| 1208 | 1208 | Verbenone | --- | 1.0 | 0.3 | 0.8 | 2.7 | 3.9 | 0.3 | 4.8 | 1.7 | 0.7 |
| 1210 | 1209 | trans-Piperitol | tr | --- | --- | tr | --- | --- | 0.3 | --- | --- | --- |
| 1212 | 1211 | 4-Methyleneisophorone | 0.3 | --- | --- | --- | --- | --- | --- | 0.1 | --- | --- |
| 1219 | 1218 | trans-Carveol | 0.2 | 2.0 | 1.0 | 0.3 | 1.9 | 1.2 | 0.5 | 1.2 | 1.6 | 0.6 |
| 1223 | 1223 | p-Cumenol | --- | --- | --- | --- | --- | --- | 0.1 | --- | --- | --- |
| 1226 | 1222 | 2-Hydroxycineole | --- | --- | --- | --- | --- | --- | 0.1 | --- | --- | --- |
| 1230 | 1230 | cis-p-Mentha-1(7),8-dien-2-ol | 0.1 | 0.1 | 0.1 | --- | --- | --- | 0.1 | --- | --- | --- |
| 1233 | 1232 | cis-Carveol | 0.1 | 0.5 | 0.2 | 0.1 | 0.3 | 0.1 | 0.2 | 0.1 | --- | --- |
| 1242 | 1242 | Cuminal | --- | --- | 0.1 | tr | 0.2 | 0.1 | 0.5 | 0.1 | --- | --- |
| 1244 | 1246 | Carvone | 0.2 | 1.6 | 0.5 | 0.1 | 0.8 | 0.3 | 0.2 | 0.3 | 0.3 | 0.1 |
| 1249 | 1249 | Car-3-en-2-one | 0.3 | --- | --- | --- | --- | --- | --- | --- | --- | --- |
| 1249 | 1249 | Carvotanacetone | --- | --- | 0.3 | --- | 0.2 | 0.2 | 0.9 | 0.1 | 0.1 | 0.2 |
| 1251 | 1250 | Linalyl acetate | 0.2 | 0.1 | --- | 5.1 | --- | --- | --- | --- | --- | --- |
| 1252 | 1252 | Pinocamphone | --- | --- | --- | --- | --- | 0.1 | --- | --- | --- | --- |
| 1253 | 1254 | 2-Hydroxypinocamphone | --- | --- | --- | --- | --- | --- | --- | tr | --- | --- |
| 1254 | 1254 | Piperitone | --- | --- | --- | --- | --- | 0.1 | 0.3 | --- | --- | --- |
| 1270 | 1270 | iso-Piperitenone | --- | 0.1 | tr | --- | --- | --- | --- | --- | --- | --- |
| 1271 | 1271 | 2,4-Dimethylphenethyl alcohol | --- | --- | --- | --- | --- | --- | 0.1 | --- | --- | --- |
| 1274 | 1276 | 2,3-Pinanediol | --- | 0.2 | 0.1 | 0.1 | 0.2 | 0.2 | --- | 0.2 | 0.2 | 0.2 |
| 1276 | 1277 | Perilla aldehyde | --- | 0.1 | 0.1 | tr | 0.2 | 0.1 | --- | 0.1 | --- | --- |
| 1277 | 1277 | trans-Carvone oxide | --- | 0.1 | 0.1 | --- | --- | --- | --- | --- | --- | --- |
| 1278 | 1277 | Phellandral | --- | --- | --- | 0.1 | 0.1 | 0.1 | 0.2 | tr | --- | --- |
| 1285 | 1285 | Bornyl acetate | 0.1 | 0.2 | 0.3 | 0.3 | 0.8 | 0.8 | 0.4 | 0.6 | tr | 0.7 |
| 1291 | 1291 | Safrole | --- | --- | --- | --- | --- | --- | --- | --- | 0.7 | --- |
| 1292 | 1293 | Thymol | 0.3 | 0.2 | 0.1 | --- | 0.3 | 0.2 | 0.3 | 0.1 | --- | 0.2 |
| 1292 | 1291 | p-Cymen-7-ol | --- | --- | 0.2 | 0.1 | 0.4 | 0.1 | 0.5 | 0.1 | --- | --- |
| 1299 | 1300 | Carvacrol | 0.3 | --- | 0.6 | 0.1 | 0.7 | 0.7 | 1.1 | 0.3 | --- | --- |
| 1300 | 1299 | Perilla alcohol | --- | 0.1 | tr | --- | --- | --- | --- | --- | --- | --- |
| 1311 | 1314 | Car-3-en-5-one | 0.7 | --- | --- | --- | --- | --- | --- | --- | --- | --- |
| 1317 | 1316 | Filifolide A | --- | --- | --- | --- | --- | --- | --- | --- | 0.1 | tr |
| 1320 | 1318 | 3-Hydroxycineole | 0.1 | --- | 0.2 | 0.1 | --- | --- | 0.2 | --- | --- | --- |
| 1320 | 1324 | 1-Hydroperoxy-p-mentha-2,8-diene | --- | 0.3 | --- | --- | --- | --- | --- | --- | --- | --- |
| 1346 | 1346 | Limonene-1,2-diol | --- | 0.1 | --- | --- | --- | --- | --- | --- | --- | --- |
| 1348 | 1349 | α-Terpinyl acetate | 0.9 | 0.3 | 0.4 | 0.3 | 0.4 | 0.2 | 1.0 | --- | --- | --- |
| 1349 | 1349 | α-Cubebene | --- | --- | --- | --- | --- | --- | --- | 0.1 | --- | 0.1 |
| 1352 | 1352 | α-Longipinene | --- | --- | --- | 0.1 | 0.1 | 0.1 | --- | 0.2 | --- | --- |
| 1359 | --- | 6-Hydroperoxy-p-mentha-1,8-diene | --- | 0.3 | --- | --- | --- | --- | --- | --- | --- | --- |
| 1360 | 1361 | Neryl acetate | --- | --- | --- | 0.1 | --- | --- | --- | --- | --- | --- |
| 1376 | 1378 | β-Sinensal | --- | 0.2 | --- | --- | --- | --- | --- | --- | --- | --- |
| 1377 | 1372 | Longicyclene | --- | --- | --- | 0.1 | --- | --- | --- | --- | --- | --- |
| 1377 | 1377 | α-Copaene | --- | --- | 0.2 | --- | 1.0 | 2.0 | tr | 0.8 | 0.1 | 3.0 |
| 1380 | 1380 | Geranyl acetate | --- | --- | --- | 0.1 | --- | --- | --- | --- | --- | --- |
| 1384 | 1383 | cis-β-Elemene | --- | --- | --- | --- | --- | --- | --- | --- | --- | tr |
| 1389 | 1387 | β-Cubebene | --- | --- | --- | --- | --- | --- | --- | --- | --- | 0.1 |
| 1391 | 1390 | trans-β-Elemene | --- | 0.1 | 0.4 | --- | 1.8 | 2.8 | 0.2 | 2.2 | 1.8 | 5.7 |
| 1401 | 1403 | Methyl eugenol | --- | --- | --- | --- | --- | --- | --- | --- | 0.1 | --- |
| 1407 | 1407 | Cyperene | --- | --- | --- | 0.1 | --- | --- | --- | --- | --- | --- |
| 1456 | 1452 | (E)-β-Farnesene | --- | --- | --- | 0.1 | --- | --- | --- | --- | --- | --- |
| 1460 | 1460 | allo-Aromadendrene | --- | --- | --- | --- | 0.1 | 0.2 | --- | 0.1 | --- | 0.2 |
| 1475 | 1475 | γ-Muurolene | --- | --- | --- | --- | --- | 0.1 | --- | --- | --- | 0.1 |
| 1489 | 1489 | β-Selinene | --- | --- | tr | --- | 0.1 | 0.1 | --- | tr | 0.1 | 0.2 |
| 1493 | 1487 | 4,10-Epoxyamorphane | --- | --- | --- | 0.2 | --- | --- | --- | --- | --- | --- |
| 1498 | 1497 | α-Selinene | --- | --- | tr | tr | tr | 0.1 | --- | --- | tr | 0.1 |
| 1499 | 1500 | α-Muurolene | --- | --- | --- | --- | --- | tr | --- | --- | --- | 0.1 |
| 1505 | 1504 | α-Cuprenene | --- | --- | --- | 0.2 | --- | --- | --- | --- | --- | --- |
| 1515 | 1514 | γ-Cadinene | --- | --- | --- | --- | 0.2 | 0.2 | --- | --- | --- | --- |
| 1518 | 1519 | Cubebol | --- | --- | --- | --- | 0.1 | 0.1 | --- | --- | --- | --- |
| 1520 | 1520 | δ-Cadinene | --- | --- | tr | --- | 0.1 | 0.1 | --- | --- | --- | 0.1 |
| 1578 | 1578 | Spathulenol | --- | --- | --- | --- | 0.1 | 0.1 | --- | 0.1 | --- | 0.1 |
| 1585 | 1587 | Caryophyllene oxide | --- | --- | --- | --- | 0.1 | 0.2 | --- | --- | tr | 0.1 |
| 1591 | 1591 | β-Copaen-4α-ol | --- | --- | --- | --- | tr | 0.1 | --- | tr | --- | --- |
| 1605 | 1605 | Ledol | --- | --- | --- | --- | --- | tr | --- | tr | --- | --- |
| 1611 | 1611 | Humulene epoxide II | --- | --- | --- | --- | tr | tr | --- | tr | --- | --- |
| 1614 | 1618 | β-Himachalene oxide | --- | --- | --- | --- | tr | tr | --- | tr | --- | --- |
| 1617 | 1616 | 1,10-di-epi-Cubenol | --- | --- | --- | --- | tr | 0.1 | --- | --- | --- | --- |
| 1644 | 1643 | τ-Cadinol | --- | --- | --- | --- | 0.3 | 0.4 | tr | tr | --- | --- |
| 1645 | 1645 | τ-Muurolol | --- | --- | --- | --- | tr | tr | tr | tr | --- | --- |
| 1675 | 1676 | Mustakone | --- | --- | --- | --- | 0.1 | 0.2 | --- | 0.1 | --- | --- |
| 1726 | 1726 | α-Phellandrene dimer | --- | --- | --- | --- | 0.1 | --- | tr | --- | --- | --- |
| 1734 | 1739 | α-Phellandrene dimer | tr | --- | --- | --- | --- | --- | 0.2 | --- | --- | --- |
| 1769 | 1769 | Benzyl benzoate | --- | --- | --- | --- | --- | --- | --- | tr | 0.1 | --- |
| 1794 | 1793 | α-Phellandrene dimer | 1.0 | 0.1 | 0.3 | 0.1 | 1.9 | 0.7 | 4.0 | 0.2 | --- | --- |
| 1800 | 1797 | α-Phellandrene dimer | 0.1 | tr | tr | tr | 0.2 | 0.1 | 0.6 | tr | --- | --- |
| 1811 | 1810 | α-Phellandrene dimer | tr | --- | --- | --- | tr | --- | 0.1 | --- | --- | --- |
| 1826 | 1825 | α-Phellandrene dimer | tr | tr | tr | tr | tr | 0.1 | 0.1 | tr | --- | --- |
| 1829 | 1829 | α-Phellandrene dimer | 0.1 | --- | --- | --- | 0.3 | --- | 0.6 | --- | --- | --- |
| 1832 | --- | α-Phellandrene dimer | tr | --- | --- | tr | tr | --- | 0.1 | tr | --- | --- |
| 1912 | 1913 | α-Phellandrene dimer | tr | --- | --- | tr | tr | --- | 0.1 | --- | --- | --- |
| 1929 | 1929 | α-Phellandrene dimer | tr | --- | --- | tr | tr | --- | 0.1 | --- | --- | --- |
| 1949 | 1951 | (3E)-Cembrene A | --- | --- | tr | --- | --- | --- | --- | --- | --- | --- |
| 2023 | 2022 | Manoyl oxide | --- | --- | --- | --- | --- | --- | --- | tr | --- | --- |
| 2130 | 2127 | Neocembrene A | --- | --- | tr | --- | --- | --- | --- | --- | --- | --- |
| 2143 | 2143 | Serratol | --- | tr | tr | --- | tr | --- | tr | --- | --- | --- |
| Monoterpene hydrocarbons | 81.1 | 75.1 | 82.8 | 81.1 | 56.0 | 51.5 | 73.5 | 59.2 | 71.1 | 67.2 | ||
| Oxygenated monoterpenoids | 15.4 | 19.5 | 14.9 | 17.8 | 35.7 | 37.1 | 18.2 | 34.6 | 22.9 | 18.9 | ||
| Sesquiterpene hydrocarbons | 0.0 | 0.1 | 0.6 | 0.6 | 3.3 | 5.6 | 0.2 | 3.3 | 1.9 | 9.7 | ||
| Oxygenated sesquiterpenoids | 0.0 | 0.2 | tr | 0.2 | 0.5 | 1.2 | tr | 0.2 | tr | 0.2 | ||
| Diterpenoids | 1.3 | 0.1 | 0.3 | 0.1 | 2.5 | 1.0 | 5.7 | 0.2 | 0.0 | 0.0 | ||
| Benzenoid aromatics | 0.2 | 0.2 | 0.4 | tr | 0.4 | 0.2 | 0.6 | 0.1 | 1.6 | 0.3 | ||
| Others | 0.4 | 0.0 | 0.1 | tr | 0.6 | 0.8 | 0.1 | 0.4 | 0.5 | 1.2 | ||
| Total identified | 98.4 | 95.1 | 99.1 | 99.7 | 99.1 | 97.4 | 98.4 | 98.1 | 98.1 | 97.5 |
| Compound | RTstd | RTEO | A | B | C | D | E | F | G | H | I | J |
|---|---|---|---|---|---|---|---|---|---|---|---|---|
| (+)-α-Thujene | 13.918 | nd | 0.0 | 0.0 | 0.0 | 0.0 | 0.0 | 0.0 | 0.0 | 0.0 | --- | 0.0 |
| (–)-α-Thujene | 13.992 | 13.929 | 100 | 100 | 100 | 100 | 100 | 100 | 100 | 100 | --- | 100 |
| (–)-α-Pinene | 15.915 | 15.587 | 24.1 | 0.3 | 43.5 | 94.8 | 72.4 | 96.8 | 17.4 | 96.5 | 0.2 | 95.2 |
| (+)-α-Pinene | 16.402 | 16.284 | 75.9 | 99.7 | 56.5 | 5.2 | 27.6 | 3.2 | 82.6 | 3.5 | 99.8 | 4.8 |
| (–)-Camphene | 17.733 | 18.001 | --- | 31.1 | 78.5 | 92.4 | 90.5 | 96.7 | 67.4 | 95.9 | 52.4 | 95.6 |
| (+)-Camphene | 18.300 | 18.411 | --- | 68.9 | 21.5 | 7.6 | 9.5 | 3.3 | 32.6 | 4.1 | 47.6 | 4.4 |
| (+)-Sabinene | 19.740 | 19.729 | 20.0 | 19.9 | 20.9 | 49.9 | 39.5 | 48.2 | 20.3 | 37.0 | --- | 21.8 |
| (–)-Sabinene | 20.603 | 20.530 | 80.0 | 80.1 | 79.1 | 50.1 | 60.5 | 51.8 | 79.7 | 63.0 | --- | 78.2 |
| (+)-β-Pinene | 20.271 | 20.301 | 48.0 | 97.0 | 14.3 | 2.1 | 4.1 | 2.3 | 33.9 | 2.5 | 98.9 | 4.4 |
| (–)-β-Pinene | 20.625 | 20.803 | 52.0 | 3.0 | 85.7 | 97.9 | 95.9 | 97.7 | 66.1 | 97.5 | 1.1 | 95.6 |
| (+)-δ-3-Carene | 22.737 | 22.949 | 100 | 100 | 100 | --- | 100 | 100 | 100 | 100 | --- | 100 |
| (–)-δ-3-Carene | na | nd | 0.0 | 0.0 | 0.0 | --- | 0.0 | 0.0 | 0.0 | 0.0 | --- | 0.0 |
| (–)-α-Phellandrene | 22.589 | 22.584 | --- | --- | --- | 5.5 | 0.0 | 0.0 | 0.0 | --- | --- | --- |
| (+)-α-Phellandrene | 22.812 | 22.774 | --- | --- | --- | 94.5 | 100 | 100 | 100 | --- | --- | --- |
| (–)-Limonene | 25.061 | 25.120 | 43.7 | 2.6 | 7.0 | 67.7 | 20.4 | 60.2 | 41.0 | 47.2 | 38.7 | 44.2 |
| (+)-Limonene | 25.992 | 25.897 | 56.3 | 97.4 | 93.0 | 32.3 | 79.6 | 39.8 | 59.0 | 52.8 | 61.3 | 55.8 |
| (–)-β-Phellandrene | 26.150 | 26.333 | --- | --- | --- | 14.5 | --- | --- | --- | --- | --- | --- |
| (+)-β-Phellandrene | 26.881 | 26.689 | --- | --- | --- | 85.5 | --- | --- | --- | --- | --- | --- |
| (+)-cis-Sabinene hydrate | 40.701 | 40.781 | 18.3 | --- | 17.3 | --- | 22.5 | 20.2 | --- | 22.1 | --- | --- |
| (–)-cis-Sabinene hydrate | 41.252 | 41.291 | 81.7 | --- | 82.7 | --- | 77.5 | 79.8 | --- | 77.9 | --- | --- |
| (–)-Linalool | 45.691 | 45.731 | --- | --- | --- | 33.4 | --- | --- | 50.2 | --- | --- | --- |
| (+)-Linalool | 46.241 | 46.226 | --- | --- | --- | 66.6 | --- | --- | 49.8 | --- | --- | --- |
| (+)-β-Thujone | 46.057 | 46.008 | 100 | --- | --- | --- | --- | --- | --- | 100 | --- | --- |
| (–)-β-Thujone | na | nd | 0.0 | --- | --- | --- | --- | --- | --- | 0.0 | --- | --- |
| (+)-trans-Sabinene hydrate | 46.155 | 46.210 | --- | --- | --- | --- | --- | --- | --- | 22.7 | --- | --- |
| (–)-trans-Sabinene hydrate | 46.838 | 46.878 | --- | --- | --- | --- | --- | --- | --- | 77.3 | --- | --- |
| (–)-Camphor | 49.315 | 50.308 | --- | --- | --- | --- | --- | --- | --- | --- | 79.4 | --- |
| (+)-Camphor | 50.125 | 50.570 | --- | --- | --- | --- | --- | --- | --- | --- | 20.6 | --- |
| (+)-Terpinen-4-ol | 54.635 | 54.688 | 19.7 | 25.9 | 12.4 | 30.7 | 21.8 | 20.4 | 37.9 | 16.6 | 74.4 | 35.5 |
| (–)-Terpinen-4-ol | 54.932 | 55.021 | 80.3 | 74.1 | 87.6 | 69.3 | 78.2 | 79.6 | 62.1 | 83.4 | 25.6 | 64.5 |
| (–)-α-Terpineol | 59.734 | 59.734 | 28.0 | 7.6 | 22.8 | 84.4 | 35.4 | 84.3 | 9.8 | 84.9 | 0.0 | 83.2 |
| (+)-α-Terpineol | 60.576 | 60.495 | 72.0 | 92.4 | 77.2 | 15.6 | 64.6 | 15.7 | 90.2 | 15.1 | 100 | 16.8 |
| (+)-Verbenone | 61.700 | 61.788 | --- | 100 | --- | 100 | 100 | 100 | --- | 100 | --- | --- |
| (–)-Verbenone | na | nd | --- | 0.0 | --- | 0.0 | 0.0 | 0.0 | --- | 0.0 | --- | --- |
| (–)-α-Copaene | 62.855 | 62.855 | --- | --- | --- | --- | --- | --- | --- | --- | --- | 100 |
| (+)-α-Copaene | na | nd | --- | --- | --- | --- | --- | --- | --- | --- | --- | 0.0 |
| (+)-Carvone | 62.910 | 62.910 | --- | 49.5 | --- | --- | --- | --- | --- | --- | --- | --- |
| (–)-Carvone | 63.065 | 63.065 | --- | 50.5 | --- | --- | --- | --- | --- | --- | --- | --- |
| (–)-trans-β-Elemene | 66.129 | 66.163 | --- | --- | --- | --- | --- | --- | --- | 100 | 100 | 100 |
| (+)-trans-β-Elemene | na | nd | --- | --- | --- | --- | --- | --- | --- | 0.0 | 0.0 | 0.0 |
Disclaimer/Publisher’s Note: The statements, opinions and data contained in all publications are solely those of the individual author(s) and contributor(s) and not of MDPI and/or the editor(s). MDPI and/or the editor(s) disclaim responsibility for any injury to people or property resulting from any ideas, methods, instructions or products referred to in the content. |
© 2023 by the authors. Licensee MDPI, Basel, Switzerland. This article is an open access article distributed under the terms and conditions of the Creative Commons Attribution (CC BY) license (https://creativecommons.org/licenses/by/4.0/).
Share and Cite
DeCarlo, A.; Johnson, S.; Abdikadir, A.; Satyal, P.; Poudel, A.; Setzer, W.N. Evaluating the Potential of Boswellia rivae to Provide Sustainable Livelihood Benefits in Eastern Ethiopia. Plants 2023, 12, 2024. https://doi.org/10.3390/plants12102024
DeCarlo A, Johnson S, Abdikadir A, Satyal P, Poudel A, Setzer WN. Evaluating the Potential of Boswellia rivae to Provide Sustainable Livelihood Benefits in Eastern Ethiopia. Plants. 2023; 12(10):2024. https://doi.org/10.3390/plants12102024
Chicago/Turabian StyleDeCarlo, Anjanette, Stephen Johnson, Abdinasir Abdikadir, Prabodh Satyal, Ambika Poudel, and William N. Setzer. 2023. "Evaluating the Potential of Boswellia rivae to Provide Sustainable Livelihood Benefits in Eastern Ethiopia" Plants 12, no. 10: 2024. https://doi.org/10.3390/plants12102024
APA StyleDeCarlo, A., Johnson, S., Abdikadir, A., Satyal, P., Poudel, A., & Setzer, W. N. (2023). Evaluating the Potential of Boswellia rivae to Provide Sustainable Livelihood Benefits in Eastern Ethiopia. Plants, 12(10), 2024. https://doi.org/10.3390/plants12102024

