Development, Management and Utilization of a Kiwifruit (Actinidia spp.) In Vitro Collection: A New Zealand Perspective
Abstract
1. Introduction to New Zealand Kiwifruit In Vitro Collection
1.1. History of Kiwifruit In Vitro Collection in New Zealand
1.2. Restricted Kiwifruit Plant Material Handling and Movement Limitations
2. Use of the In Vitro Kiwifruit Collection for Germplasm Conservation
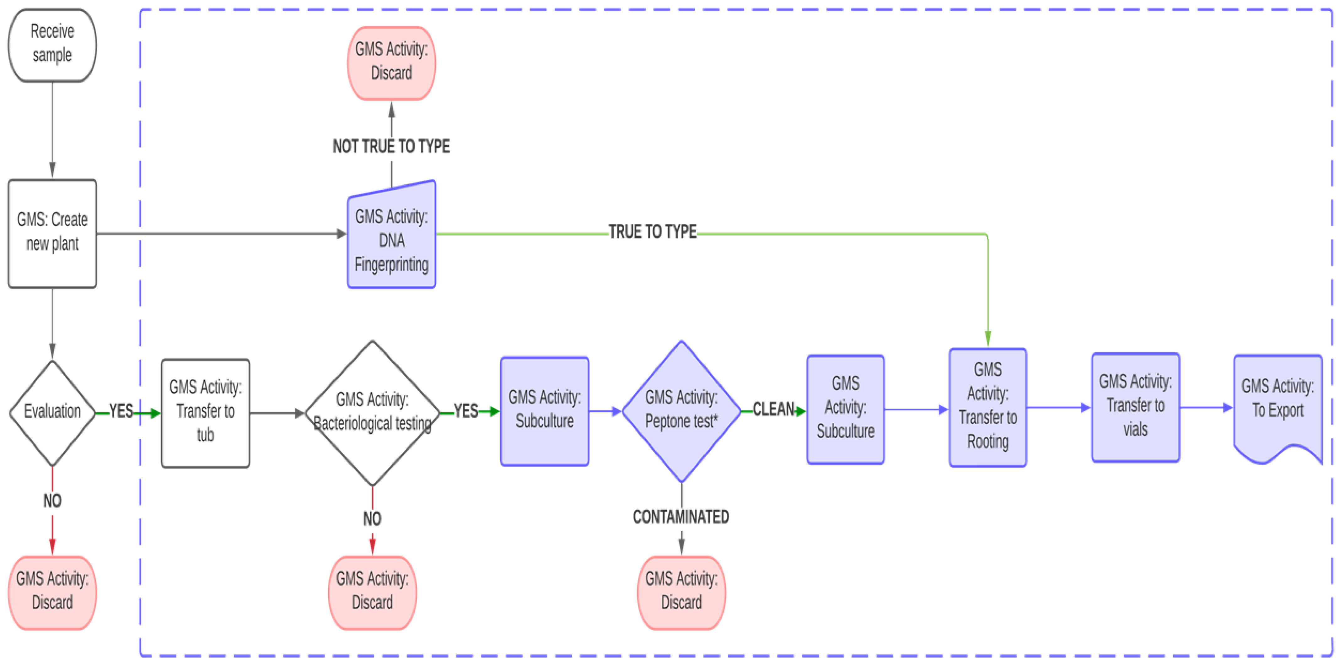
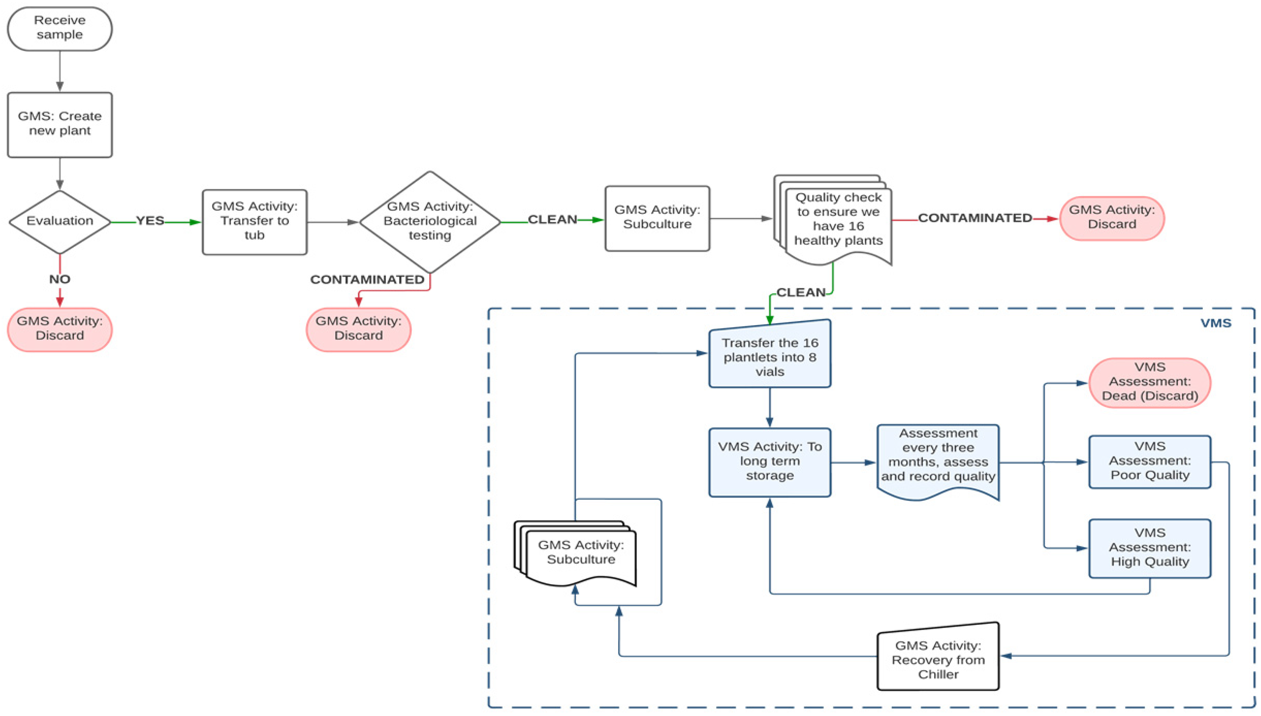
2.1. Establishing and Maintaining the In Vitro Kiwifruit Collection
2.1.1. Plant Initiation in Tissue Culture
2.1.2. Bacteriological Screening
2.1.3. Optimization of Tissue Culture Medium
2.2. Current Kiwifruit In Vitro Collection Status
2.3. Medium-Term Storage
2.4. Long-Term Conservation Using Cryopreservation
3. Use of In Vitro Collection for Plant Movements
3.1. Plant Movement Overseas (Export)
3.2. Plant Movement within New Zealand
3.3. Plant Movement into New Zealand (Import)
4. Use of the In Vitro Collection to Maintain a Virus Reference Collection
5. Management and Challenges Associated with In Vitro Collection
5.1. Database and Sample Tracking Systems
5.2. Somaclonal Variation
5.3. Backing up Collections
5.4. Specialized Operations and Resources Requirements for In Vitro Collection
6. Conclusions
Supplementary Materials
Author Contributions
Funding
Data Availability Statement
Acknowledgments
Conflicts of Interest
References
- Zespri-Annual-Report. 2021–22. Available online: https://www.zespri.com/en-NZ/publications/annualreports (accessed on 27 January 2023).
- Everett, K.R.; Taylor, R.K.; Romberg, M.K.; Rees-George, J.; Fullerton, R.A.; Vanneste, J.L.; Manning, M.A. First report of Pseudomonas syringae pv. actinidiae causing kiwifruit bacterial canker in New Zealand. Australas. Plant Dis. Notes 2011, 6, 67–71. [Google Scholar] [CrossRef]
- Datson, P.; Nardozza, S.; Manako, K.; Herrick, J.; Martinez-Sanchez, M.; Curtis, C.; Montefiori, M. Monitoring the Actinidia Germplasm for Resistance to Pseudomonas syringae pv. actinidiae. In Proceedings of the 1st International Symposium on Bacterial Canker of Kiwifruit, Mt Maunganui, New Zealand, 19–22 November 2015; pp. 181–184. [Google Scholar]
- Psa Regional Classification. Available online: http://www.kvh.org.nz/assets/documents/Protocols-and-movement-controls-tab/Maps-and-Stats/KVH-Regional-Classifications-02022021.pdf (accessed on 27 January 2023).
- Minardi, P.; Ardizzi, S.; Lucchese, C. Micropropagation of kiwifruit: One-year endophytic colonization of pseudomonas syringae pv. actinidiae in shoots of actinidia deliciosa cv. hayward. J. Plant Pathol. 2012, 94, S4.70. [Google Scholar]
- Debenham, M.; Seelye, J.; Mullan, A. An in vitro repository for clonal kiwifruit. In Proceedings of the XXIX International Horticultural Congress on Horticulture: Sustaining Lives, Livelihoods and Landscapes (IHC2014): 1113, Brisbane, Autralia, 17–22 August 2014; pp. 93–98. [Google Scholar]
- Prado, M.J.; Herrera, M.T.; Vazquez, R.A.; Romo, S.; Gonzalez, M.V. Micropropagation of two selected male kiwifruit and analysis of genetic variation with AFLP markers. HortScience 2005, 40, 740–746. [Google Scholar] [CrossRef]
- Debenham, M.; Pathirana, R. Establishment and management of an in vitro repository of kiwifruit (Actinidia spp.) germplasm. In Meta-Topolin: A Growth Regulator for Plant Biotechnology and Agriculture; Springer: Berlin/Heidelberg, Germany, 2021; pp. 279–291. [Google Scholar]
- Murashige, T.; Skoog, F. A Revised medium for rapid growth and bio assays with tobacco tissue cultures. Physiol. Plant. 1962, 15, 473–497. [Google Scholar] [CrossRef]
- Gamborg, O.L.; Miller, R.A.; Ojima, K. Nutrient requirements of suspension cultures of soybean root cells. Exp. Cell Res. 1968, 50, 151–158. [Google Scholar] [CrossRef]
- Saeiahagh, H.; Mousavi, M.; Wiedow, C.; Bassett, H.B.; Pathirana, R. Effect of cytokinins and sucrose concentration on the efficiency of micropropagation of Zes006’ Actinidia chinensis var. chinensis, a red-fleshed kiwifruit cultivar. Plant Cell Tissue Organ Cult. 2019, 138, 1–10. [Google Scholar] [CrossRef]
- Linsmaier, E.M.; Skoog, F. Organic growth factor requirements of tobacco tissue cultures. Physiol. Plant. 1965, 18, 100–127. [Google Scholar] [CrossRef]
- Tyson, J.L.; Manning, M.A.; Mellow, K.D.; Vergara, M.J. Pseudomonas syringae pv. actinidiae survival in point-inoculated kiwifruit vines. N. Z. Plant Prot. 2018, 71, 45–50. [Google Scholar] [CrossRef]
- Snelgar, B.; Blattmann, P.; Tyson, J.; Manning, M.; Curtis, C. On-Orchard Management of Pseudomonas Syringae pv. Actinidiae Infection and Symptom Expression: Part C: Girdlingpossible Positive and Negative Effects on Psa; A report prepared for ZESPRI Group Limited; The New Zealand Institute for Plant & Food Research Limited: Tauranga, New Zealand, 2012. [Google Scholar]
- Orlikowska, T.; Nowak, K.; Reed, B. Bacteria in the plant tissue culture environment. Plant Cell Tissue Organ Cult. 2017, 128, 487–508. [Google Scholar] [CrossRef]
- Tyson, J.L.; Vergara, M.J.; Butler, R.C.; Seelye, J.F.; Morgan, E.R. Survival, growth and detection of Pseudomonas syringae pv. actinidiae in Actinidia in vitro cultures. N. Z. J. Crop Hortic. Sci. 2018, 46, 319–333. [Google Scholar] [CrossRef]
- Kumar, S.; Sharma, D.R. In vitro propagation of kiwifruit. J. Horticult. Sci. Biotechnol. 2002, 77, 503–508. [Google Scholar] [CrossRef]
- Pathirana, R.; Mathew, L.; McLachlan, A. A simplified method for high recovery of kiwifruit (Actinidia spp.) shoot tips after droplet vitrification cryopreservation suitable for long-term conservation. Plant Cell Tissue Organ Cult. 2021, 144, 97–102. [Google Scholar] [CrossRef]
- Harada, H. In vitro organ-culture of actinidia-chinensis pl as a technique for vegetative multiplication. J. Hortic. Sci. 1975, 50, 81–83. [Google Scholar] [CrossRef]
- Quoirin, M.; Lepoivre, P. Improved media for in vitro culture of Prunus sp. In Proceedings of the Symposium on Tissue Culture for Horticultural Purposes 78, Ghent, Belgium, 6–9 September 1977; pp. 437–442. [Google Scholar]
- Lloyd, G.; McCown, B. Commercially-feasible micropropagation of mountain laurel, Kalmia latifolia, by use of shoot-tip culture. Comb. Proc. Int. Plant Propagators’ Soc. 1981, 30, 421–427. [Google Scholar]
- Kim, M.; Kim, S.-C.; Moon, D.-Y.; Song, K.J. Rapid shoot propagation from micro-cross sections of kiwifruit (Actinidia deliciosa cv. ‘Hayward’). J. Plant Biol. 2007, 50, 681–686. [Google Scholar] [CrossRef]
- Hameg, R.; Arteta, T.; Gallego, P.P.; Barreal, M.E. Selecting an efficient proliferation medium for Actinidia arguta ‘Issai’ explants. In Proceedings of the 9th International Symposium on Kiwifruit, Porto, Portugal, 6–9 September 2018; pp. 565–572. [Google Scholar]
- Standardi, A. Micropropagazione dell’Actinidia chinensis Pl. mediante coltura “in vitro” di apici meristematici. Frutticoltura 1980, 43, 23–27. [Google Scholar]
- Niedz, R.P.; Evens, T.J. Regulating plant tissue growth by mineral nutrition. Vitr. Cell. Dev. Biol.-Plant 2007, 43, 370–381. [Google Scholar] [CrossRef]
- Hameg, R.; Arteta, T.A.; Landin, M.; Gallego, P.P.; Barreal, M.E. Modeling and Optimizing Culture Medium Mineral Composition for in vitro Propagation of Actinidia arguta. Front. Plant Sci. 2020, 11, 905. [Google Scholar] [CrossRef]
- Rajasekharan, P.; Sahijram, L. In vitro conservation of plant germplasm. Plant Biol. Biotechnol. Vol. II Plant Genom. Biotechnol. 2015, 2, 417–443. [Google Scholar]
- Sakai, A. Plant cryopreservation. In Life in the Frozen State, 1st ed.; Fuller, B.J., Lane, N., Benson, E.B., Eds.; CRC Press: Boca Raton, FL, USA, 2004; pp. 355–372. [Google Scholar] [CrossRef]
- Engelmann, F. Use of biotechnologies for the conservation of plant biodiversity. Vitr. Cell. Dev. Biol. Plant 2011, 47, 5–16. [Google Scholar] [CrossRef]
- Nadarajan, J.; Pritchard, H.W. Biophysical characteristics of successful oilseed embryo cryoprotection and cryopreservation using vacuum infiltration vitrification: An innovation in plant cell preservation. PLoS ONE 2014, 9, e96169. [Google Scholar] [CrossRef] [PubMed]
- Benson, E.E. Cryopreservation of phytodiversity: A critical appraisal of theory & practice. Crit. Rev. Plant Sci. 2008, 27, 141–219. [Google Scholar]
- Wu, J. Establishment of in vitro culture systems for breeding new types of kiwifruit and for Actinidia genomics studies. In Proceedings of the VII International Symposium on Production and Establishment of Micropropagated Plants 1224, Lavras, Brazil, 24–28 April 2017; pp. 195–202. [Google Scholar]
- Mathew, L.; McLachlan, A.; Jibran, R.; Burritt, D.J.; Pathirana, R. Cold, antioxidant and osmotic pre-treatments maintain the structural integrity of meristematic cells and improve plant regeneration in cryopreserved kiwifruit shoot tips. Protoplasma 2018, 255, 1065–1077. [Google Scholar] [CrossRef]
- Ren, L.; Wang, M.-R.; Wang, Q.-C. ROS-induced oxidative stress in plant cryopreservation: Occurrence and alleviation. Planta 2021, 254, 1–18. [Google Scholar] [CrossRef] [PubMed]
- Reed, B.M. Implementing cryogenic storage of clonally propagated plants. Cryo-Letters 2001, 22, 97–104. [Google Scholar] [PubMed]
- Sivaraj, N.; Pandravada, S.; Venkateswaran, K.; Ramamoorthy, S.; Anitha, K. Plant Genetic Resources Management in the Framework of Policy Developments. In Plant Genetic Resources, Inventory, Collection and Conservation; Springer: Berlin/Heidelberg, Germany, 2022; pp. 389–410. [Google Scholar]
- Rowland, L.J.; Ogden, E.L.; Bassil, N.; Buck, E.J.; McCallum, S.; Graham, J.; Brown, A.; Wiedow, C.; Campbell, A.M.; Haynes, K.G. Construction of a genetic linkage map of an interspecific diploid blueberry population and identification of QTL for chilling requirement and cold hardiness. Mol. Breed. 2014, 34, 2033–2048. [Google Scholar] [CrossRef]
- Knäbel, M.; Friend, A.P.; Palmer, J.W.; Diack, R.; Wiedow, C.; Alspach, P.; Deng, C.; Gardiner, S.E.; Tustin, D.S.; Schaffer, R. Genetic control of pear rootstock-induced dwarfing and precocity is linked to a chromosomal region syntenic to the apple Dw1 loci. BMC Plant Biol. 2015, 15, 230. [Google Scholar] [CrossRef]
- Doyle, J.J.; Doyle, J.L. A rapid DNA isolation procedure for small quantities of fresh leaf tissue. Phytochem. Bull. 1987, 19, 11–15. [Google Scholar]
- Kobayashi, N. A simple and efficient DNA extraction method for plants, especially woody plants. Plant Tissue Cult. Biotech. 1998, 4, 76–80. [Google Scholar]
- Wiedow, C.; Debenham, M.; Bassett, H.; Corpe, S.; Seelye, J.; Pathirana, R.; Gardiner, S.E. Quality Control in a Kiwifruit Germplasm Collection. In Proceedings of the Plant & Food Research: 4th International Symposium on Molecular Markers in Horticulture, Napier, New Zealand, 7–10 March 2017. [Google Scholar]
- IATA Dangerous Goods Regulations: Packing Instructions 650. Available online: https://www.iata.org/contentassets/b08040a138dc4442a4f066e6fb99fe2a/dgr-62-en-pi650.pdf (accessed on 7 February 2023).
- Tissue Culture Standard for the Movement of Actinida Plant Material into Exclusion and Containment Regions. Available online: https://kvh.org.nz/assets/documents/Protocols-and-movement-controls-tab/KVH-Protocols/Tissue-Culture-standard-for-the-movement-of-Actinidia-plant-material-Version-2-June-2021.pdf (accessed on 23 February 2023).
- Standard for Transitional Facilities for Biological Products. Available online: https://www.mpi.govt.nz/dmsdocument/1640-biological-products-transitional-facilities-standard#:~:text=Biological%20products%20shall%20not%20be,in%20writing%20to%20the%20supervisor (accessed on 28 January 2023).
- Actinidia Plants for Planting IHS. Available online: https://www.mpi.govt.nz/dmsdocument/29894-Actinidia-Plants-for-Planting-Import-Health-Standard#:~:text=(5)%20For%20Actinidia%20plants%20for,occur%20following%20inspection%20and%20certification (accessed on 2 February 2023).
- Seelye, J.F.; Corpe, S.; Debenham, M.C. A management system for tracking high health in vitro kiwifruit germplasm. In Proceedings of the 29th International Horticultural Congress on Horticulture Sustaining Lives, Livelihoods and Landscapes (IHC)/International Symposium on Micropropagation and In Vitro Techniques, Brisbane, Australia, 17–22 August 2016; pp. 113–118. [Google Scholar]
- Wang, Q.-M.; Wang, L. An evolutionary view of plant tissue culture: Somaclonal variation and selection. Plant Cell Rep. 2012, 31, 1535–1547. [Google Scholar] [CrossRef]
- Orton, T. Somaclonal variation: Theoretical and practical considerations. In Proceedings of the Gene Manipulation in Plant Improvement: 16th Stadler Genetics Symposium, Columbia, MO, USA, 19–21 March 1984; pp. 427–468. [Google Scholar]
- Smith, M.; Drew, R. Growth and yield characteristics of dwarf off-types recovered from tissue-cultured bananas. Aust. J. Exp. Agric. 1990, 30, 575–578. [Google Scholar] [CrossRef]
- Skirvin, R.M.; McPheeters, K.D.; Norton, M. Sources and frequency of somaclonal variation. HortScience 1994, 29, 1232–1237. [Google Scholar] [CrossRef]
- Pierik, R. In vitro culture of higher plants as a tool in the propagation of horticultural crops. In Proceedings of the International Symposium on Propagation of Ornamental Plants 226, Geisenheim, Germany, 23–27 August 1987; pp. 25–40. [Google Scholar]
- Engels, J. A Guide to Effective Management of Germplasm Collections; Bioversity International: Rome, Italy, 2003. [Google Scholar]
- Espinosa-Leal, C.A.; Puente-Garza, C.A.; García-Lara, S. In vitro plant tissue culture: Means for production of biological active compounds. Planta 2018, 248, 1–18. [Google Scholar] [CrossRef] [PubMed]
- Chen, C. Cost analysis of plant micropropagation of Phalaenopsis. Plant Cell Tissue Organ Cult. (PCTOC) 2016, 126, 167–175. [Google Scholar] [CrossRef]
- Murphy, R.; Adelberg, J. Physical factors increased quantity and quality of micropropagated shoots of Cannabis sativa L. in a repeated harvest system with ex vitro rooting. Vitr. Cell. Dev. Biol. Plant 2021, 57, 923–931. [Google Scholar] [CrossRef]
- Reed, B.M.; Tanprasert, P. Detection and control of bacterial contaminants of plant tissue cultures. A review of recent literature. Plant Tissue Cult. Biotechnol. 1995, 1, 137–142. [Google Scholar]
- Ahloowalia, B.; Savangikar, V. Low cost options for energy and labour. In Low Cost Options for Tissue Culture Technology in Developing Countries, Proceedings of a technical meeting IAEA-TECDOC-1384, Vienna, Austria, 26–30 August 2002; International Atomic Energy Agency: Vienna, Austria, 2004; pp. 41–46. [Google Scholar]
- Datta, S.; Chakraborty, D.; Janakiram, T. Low cost tissue culture: An overview. J. Plant Sci. Res. 2017, 33, 181–199. [Google Scholar]







| Genotype ID | Species | Gender | Year of Entry | Average of Days Being in MTS | 
|---|---|---|---|---|
| 11384 | MA | Male | 2019 | 955 | 
| 6001 | MA | Male | 2018 | 496 | 
| 11348 | CK | Female | 2017 | 349 | 
| 11158 | CK | Female | 2016 | 680 | 
| Disclaimer/Publisher’s Note: The statements, opinions and data contained in all publications are solely those of the individual author(s) and contributor(s) and not of MDPI and/or the editor(s). MDPI and/or the editor(s) disclaim responsibility for any injury to people or property resulting from any ideas, methods, instructions or products referred to in the content. | 
© 2023 by the authors. Licensee MDPI, Basel, Switzerland. This article is an open access article distributed under the terms and conditions of the Creative Commons Attribution (CC BY) license (https://creativecommons.org/licenses/by/4.0/).
Share and Cite
Nadarajan, J.; Esfandiari, A.; Mathew, L.; Divinagracia, J.; Wiedow, C.; Morgan, E. Development, Management and Utilization of a Kiwifruit (Actinidia spp.) In Vitro Collection: A New Zealand Perspective. Plants 2023, 12, 2009. https://doi.org/10.3390/plants12102009
Nadarajan J, Esfandiari A, Mathew L, Divinagracia J, Wiedow C, Morgan E. Development, Management and Utilization of a Kiwifruit (Actinidia spp.) In Vitro Collection: A New Zealand Perspective. Plants. 2023; 12(10):2009. https://doi.org/10.3390/plants12102009
Chicago/Turabian StyleNadarajan, Jayanthi, Azadeh Esfandiari, Liya Mathew, Jasmine Divinagracia, Claudia Wiedow, and Ed Morgan. 2023. "Development, Management and Utilization of a Kiwifruit (Actinidia spp.) In Vitro Collection: A New Zealand Perspective" Plants 12, no. 10: 2009. https://doi.org/10.3390/plants12102009
APA StyleNadarajan, J., Esfandiari, A., Mathew, L., Divinagracia, J., Wiedow, C., & Morgan, E. (2023). Development, Management and Utilization of a Kiwifruit (Actinidia spp.) In Vitro Collection: A New Zealand Perspective. Plants, 12(10), 2009. https://doi.org/10.3390/plants12102009
 
        


 
       