An Integrated Metabolomic and Gene Expression Analysis of ‘Sachinoka’ Strawberry and Its Somaclonal Mutant Reveals Fruit Color and Volatiles Differences
Abstract
1. Introduction
2. Results
2.1. Morphological Characteristics of ‘Sachinoka’ Strawberry and Its Somaclonal Mutant ‘Mixue’
2.2. The Amount and Content Analysis of Volatile Components in ‘Sachinoka’ Strawberry and Its Somaclonal Mutant ‘Mixue’
2.3. The Volatile Components and Trends of ‘Sachinoka’ Strawberry and Its Somaclonal Mutant ‘Mixue’ Fruits at Different Developmental Stages
2.4. The Odor Activity Values (OAVs) of the Major Volatile Components in ‘Sachinoka’ Strawberry and Its Somaclonal Mutant ‘Mixue’
2.5. Unique Volatile Components in the Somaclonal Mutant ‘Mixue’
2.6. Principal Component Analysis of Volatile Components
2.7. Expression Levels of Anthocyanins-Related Genes
2.8. Expression Levels of Genes Involved in Volatile Components Metabolic Pathway
2.8.1. Fatty Acid Pathway
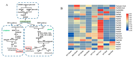
2.8.2. Terpenoid Metabolic Pathway
2.8.3. Amino Acid Pathway
3. Discussion
3.1. The Reason for White Flesh of Somaclonal Mutant ‘Mixue’
3.2. The Reasons for Stronger Aroma in Somaclonal Mutant ‘Mixue’ than ‘Sachinoka’
4. Materials and Methods
4.1. Plant Material
4.2. HPLC Analysis
4.3. HS-SPME-GC-MS Analysis
concentration to 4-methyl-2-pentanol
4.4. Quantitative Real-Time PCR
4.5. Statistical Analysis
5. Conclusions
Supplementary Materials
Author Contributions
Funding
Institutional Review Board Statement
Informed Consent Statement
Data Availability Statement
Conflicts of Interest
References
- Giampieri, F.; Tulipani, S.; Alvarez-Suarez, J.; Quiles, J.; Mezzetti, B.; Battino, M. The strawberry: Composition, nutritional quality, and impact on human health. Nutrition 2012, 28, 9–19. [Google Scholar] [CrossRef] [PubMed]
- Martin, R.R.; Tzanetakis, I.E. High risk strawberry viruses by region in the United States and Canada: Implications for certification, nurseries, and fruit production. Plant Dis. 2013, 97, 1358–1362. [Google Scholar] [CrossRef] [PubMed]
- Bhatt, I.D.; Dhar, U. Micropropagation of Indian wild strawberry. Plant Cell Tissue Organ Cult. 2000, 60, 83–88. [Google Scholar] [CrossRef]
- Debnath, S.C. Characteristics of strawberry plants propagated by in vitro bioreactor culture and ex vitro propagation method. Eng. Life Sci. 2010, 9, 239–246. [Google Scholar] [CrossRef]
- Larkin, P.J.; Scowcroft, S.C. Somaclonal variation—A novel source of variability from cell culture for plant improvement. Theor. Appl. Genet. 1981, 60, 197–214. [Google Scholar] [CrossRef]
- Veilleux, R.E.; Shen, L.Y.; Paz, M.M. Analysis of the genetic composition of anther-derived potato by randomly amplified polymorphic DNA and simple sequence repeats. Genome 1995, 38, 1153–1162. [Google Scholar] [CrossRef]
- Jain, S.M. Tissue culture-derived variation in crop improvement. Euphytica 2001, 118, 153–166. [Google Scholar] [CrossRef]
- Lin, W.; Xiao, W.; Sun, S.; Liu, Q.; Wu, Y.; Yao, H.; Zhang, X. Genome-Wide Identification and Expression Analysis of Cytosine DNA Methyltransferase Genes Related to Somaclonal Variation in Pineapple (Ananas comosus L.). Agronomy 2022, 12, 1039. [Google Scholar] [CrossRef]
- Popescu, A.N.; Isac, V.S.; Coman, M.S.; Radulescu, M.S. Somaclonal variation in plants regenerated by organogenesis from callus culture of strawberry (Fragaria × ananassa). Acta Hortic. 1997, 439, 89–96. [Google Scholar] [CrossRef]
- Passey, A.J.; Barrett, K.J.; James, D.J. Adventitious shoot regeneration from seven commercial strawberry cultivars (Fragaria × ananassa Duch.) using a range of explant types. Plant Cell Rep. 2003, 21, 397–401. [Google Scholar] [CrossRef]
- Debnath, S.C. Strawberry sepal: Another explant for thidiazuron-induced adventitious shoot regeneration. Vitr. Cell. Dev. Biol.-Plant 2005, 41, 671–676. [Google Scholar] [CrossRef]
- Islam, E.S.; Dong, L.; Xu, K. Transcriptome analysis of an apple (Malus × domestica) yellow fruit somatic mutation identifies a gene network module highly associated with anthocyanin and epigenetic regulation. J. Exp. Bot. 2015, 66, 7359–7376. [Google Scholar] [CrossRef]
- Lijavetzky, D.; Ruiz-García, L.; Cabezas, J.A.; Andrés, M.T.D.; Bravo, G.; Ibánez, A.; Carreno, J.; Cabello, F.; Ibánez, J.; Martínez-Zapater, J.M. Molecular genetics of berry colour variation in table grape. Mol. Genet. Genom. 2006, 276, 427–435. [Google Scholar] [CrossRef] [PubMed]
- Butelli, E.; Licciardello, C.; Ramadugu, C.; Durand-Hulak, M.; Celant, A.; Recupero, G.R.; Froelicher, Y.; Martin, C. Noemi controls production of flavonoid pigments and fruit acidity and illustrates the domestication routes of modern citrus varieties. Curr. Biol. 2019, 29, 158–164. [Google Scholar] [CrossRef] [PubMed]
- Mulders, E.J. The odour of white bread. Z. Füer Lebensm.-Unters. Forsch. 1972, 151, 310–317. [Google Scholar] [CrossRef]
- Tan, F.; Wang, P.; Zhan, P.; Tian, H. Characterization of key aroma compounds in flat peach juice based on gas chromatography-mass spectrometry-olfactometry (GC-MS-O), odor activity value (OAV), aroma recombination, and omission experiments. Food Chem. 2022, 366, 130604. [Google Scholar] [CrossRef]
- Larsen, M.; Poll, L.; Olsen, C.E. Evaluation of the aroma composition of some strawberry (Fragaria × ananassa Duch) cultivars by use of odour threshold values. Z. Füer Lebensm. Unters. Forsch. 1992, 195, 536–539. [Google Scholar] [CrossRef]
- Larsen, M.; Poll, L. Odour thresholds of some important aroma compounds in strawberries. Z. Füer Lebensm. Unters. Forsch. 1992, 195, 120–123. [Google Scholar] [CrossRef]
- Jetti, R.R.; Yang, E.; Kurnianta, A.; Finn, C.; Qian, M.C. Quantification of selected aroma-active compounds in strawberries by headspace solid-phase microextraction gas chromatography and correlation with sensory descriptive analysis. J. Food Sci. 2007, 72, S487–S496. [Google Scholar] [CrossRef]
- Du, X.; Plotto, A.; Baldwin, E.; Rouseff, R. Evaluation of volatiles from two subtropical strawberry cultivars using GC-olfactometry, GC-MS odor activity values, and sensory analysis. J. Agric. Food Chem. 2011, 59, 12569–12577. [Google Scholar] [CrossRef]
- Dong, J.; Zhang, Y.; Tang, X.; Jin, W.; Han, Z. Differences in volatile ester composition between Fragaria × ananassa and F. vesca and implications for strawberry aroma patterns. Sci. Hortic. 2013, 150, 47–53. [Google Scholar] [CrossRef]
- Pérez, A.G.; Sanz, C.; Olías, R.; Ríos, J.J.; Olías, J.M. Aroma quality evaluation of strawberry cultivars in southern spain. Acta Hortic. 1997, 439, 337–340. [Google Scholar] [CrossRef]
- Defilippi, B.G.; Kader, A.A.; Dandekar, A.M. Apple aroma: Alcohol acyltransferase, a rate limiting step for ester biosynthesis, is regulated by ethylene. Plant Sci. 2005, 168, 1199–1210. [Google Scholar] [CrossRef]
- Trapp, S.C.; Croteau, R.B. Genomic organization of plant terpene synthases and molecular evolutionary implications. Genetics 2001, 158, 811–832. [Google Scholar] [CrossRef]
- Zhang, Y.; Yin, X.; Xiao, Y.; Zhang, Z.; Li, S.; Liu, X.; Zhang, B.; Yang, X.; Grierson, D.; Jiang, G.; et al. An Ethylene Response Factor-Myb transcription complex regulates furaneol biosynthesis by activating Quinone Oxidoreductase expression in strawberry. Plant Physiol. 2018, 178, 189–201. [Google Scholar] [CrossRef]
- Aharoni, A.; Giri, A.P.; Verstappen, F.W.; Bertea, C.M.; Sevenier, R.; Sun, Z.; Jongsma, M.A.; Schwab, W.; Bouwmeester, H.J. Gain and loss of fruit flavor compounds produced by wild and cultivated strawberry species. Plant Cell. 2004, 16, 3110–3131. [Google Scholar] [CrossRef]
- Raab, T.; López-Ráez, J.A.; Klein, D.; Caballero, J.L. FaQR, required for the biosynthesis of the strawberry flavor compound 4-hydroxy-2,5-dimethyl-3(2h)-furanone, encodes an enone oxidoreductase. Plant Cell. 2006, 18, 1023–1037. [Google Scholar] [CrossRef]
- Otto, D.; Petersen, R.; Brauksiepe, B.; Braun, P.; Schmidt, E. The columnar mutation (‘Co gene’) of apple (Malus × domestica) is associated with an integration of a Gypsy-like retrotransposon. Mol. Breed. 2014, 33, 863–880. [Google Scholar] [CrossRef]
- Kvaalen, H.; Johnsen, O. Timing of bud set in Picea abies is regulated by a memory of temperature during zygotic and somatic embryogenesis. New Phytol. 2008, 177, 49–59. [Google Scholar] [CrossRef]
- Espley, R.V.; Hellens, R.P.; Putterill, J.; Stevenson, D.E.; Kutty-Amma, S.; Allan, A.C. Red colouration in apple fruit is due to the activity of the MYB transcription factor, MdMYB10. Plant J. 2007, 49, 414–427. [Google Scholar] [CrossRef]
- Wang, Z.; Meng, D.; Wang, A.; Li, T.; Jiang, S.; Cong, P.; Li, T. The methylation of the PcMYB10 promoter is associated with green-skinned sport in Max Red Bartlett pear. Plant Physiol. 2013, 162, 885–896. [Google Scholar] [CrossRef] [PubMed]
- Zhai, R.; Wang, Z.; Zhang, S.; Meng, G.; Song, L.; Wang, Z.; Li, P.; Ma, F.; Xu, L. Two MYB transcription factors regulate flavonoid biosynthesis in pear fruit (Pyrus bretschneideri Rehd.). J. Exp. Bot. 2015, 67, 1275–1284. [Google Scholar] [CrossRef] [PubMed]
- Lin-Wang, K.; McGhie, T.K.; Wang, M.; Liu, Y.; Warren, B.; Storey, R.; Espley, R.V.; Allan, A.C. Engineering the anthocyanin regulatory complex of strawberry (Fragaria vesca). Plant Sci. 2014, 5, 651. [Google Scholar] [CrossRef] [PubMed]
- Zhang, J.; Zhang, Y.; Dou, Y.; Li, W.; Wang, S.; Shi, W.; Sun, Y. Single nucleotide mutation in FvMYB10 may lead to the yellow fruit in Fragaria vesca. Mol. Breed. 2017, 37, 1–10. [Google Scholar] [CrossRef]
- Castillejo, C.; Waurich, V.; Wagner, H.; Caruana, J.; Liu, Z.; Hardigan, M.A.; Knapp, S.; Osorio, S.; Pose, D.; Toivainen, T. Allelic Variation of MYB10 is the major force controlling natural variation of skin and flesh color in strawberry (Fragaria spp.) fruit. Plant Cell 2020, 32, 3723–3749. [Google Scholar] [CrossRef]
- Wang, H.; Zhang, H.; Yang, Y.; Li, M.; Jin, W. The control of red colour by a family of MYB transcription factors in octoploid strawberry (Fragaria × ananassa) fruits. Plant Biotechnol. J. 2020, 18, 1169–1184. [Google Scholar] [CrossRef]
- Zhang, J.; Lei, Y.; Wang, B.; Li, S.; Yu, S.; Wang, Y.; Li, H.; Liu, Y.; Ma, Y.; Dai, H.; et al. The high-quality genome of diploid strawberry (Fragaria nilgerrensis) provides new insights into anthocyanin accumulation. Plant Biotechnol. J. 2020, 18, 1908–1924. [Google Scholar] [CrossRef]
- Ma, Y.; Sun, H.; Zhao, G.; Dai, H.; Gao, X.; Zhang, L.Z. Isolation and characterization of genomic retrotransposon sequences from octoploid strawberry (Fragaria × ananassa Duch.). Plant Cell Rep. 2008, 27, 499–507. [Google Scholar] [CrossRef]
- Aharoni, A.; Vos, C.; Wein, M.; Sun, Z.; Connell, A.P. The strawberry FaMYB1 transcription factor suppresses anthocyanin and flavonol accumulation in transgenic tobacco. Plant J. 2001, 28, 319–332. [Google Scholar] [CrossRef]
- Feller, A.; Machemer, K.; Braun, E.L.; Grotewold, E. Evolutionary and comparative analysis of MYB and bHLH plant transcription factors. Plant J. 2011, 66, 94–116. [Google Scholar] [CrossRef]
- Schaart, J.G.; Dubos, C.; Romero De La Fuente, I.; van Houwelingen, A.M.; de Vos, R.C.; Jonker, H.H.; Xu, W.; Routableoul, J.M.; Lepiniec, L.; Bovy, A.G. Identification and characterization of MYB-bHLH-WD40 regulatory complexes controlling proanthocyanidin biosynthesis in strawberry (Fragaria × ananassa) fruits. New Phytol. 2013, 197, 454–467. [Google Scholar] [CrossRef] [PubMed]
- Sun, Y.; Hong, L.; Huang, J.R. Arabidopsis TT19 functions as a carrier to transport anthocyanin from the cytosol to tonoplasts. Mol. Plant 2012, 5, 387–400. [Google Scholar] [CrossRef] [PubMed]
- Gao, Q.; Luo, H.; Li, Y.; Liu, Z.; Kang, C. Genetic modulation of RAP alters fruit coloration in both wild and cultivated strawberry. Plant Biotechnol. J. 2020, 18, 1550–1561. [Google Scholar] [CrossRef] [PubMed]
- Folta, K.M.; Klee, H.J. Sensory sacrifices when we mass-produce mass produce. Hortic. Res. 2016, 3, 167–172. [Google Scholar] [CrossRef] [PubMed]
- Ulrich, D.; Olbricht, K. A search for the ideal flavor of strawberry-comparison of consumer acceptance and metabolite patterns in Fragaria × ananassa Duch. J. Appl. Bot. Food Qual. 2016, 89, 223–234. [Google Scholar] [CrossRef]
- Cherian, S.; Figueroa, C.R.; Nair, H. ‘Movers and shakers’ in the regulation of fruit ripening: A cross-dissection of climacteric versus non-climacteric fruit. J. Exp. Bot. 2014, 65, 4705–4722. [Google Scholar] [CrossRef] [PubMed]
- Medina, E.N.; Cardenas, J.; Valpuesta, V.; Munoz, B.J.; Caballero, J.L. Cloning and characterization of cDNAs from genes differentially expressed during the strawberry fruit ripening process by a MAST-PCR-SBDS method. Anal. Biochem. 1997, 248, 288–296. [Google Scholar] [CrossRef][Green Version]
- Nam, Y.W.; Tichit, L.; Leperlier, M.; Cuerq, B.; Marty, I.; Lelievre, J.M. Isolation and characterization of mRNAs differentially expressed during ripening of wild strawberry (Fragaria vesca L.) fruits. Plant Mol. Biol. 1999, 39, 629–636. [Google Scholar] [CrossRef]
- Yan, J.W.; Ban, Z.J.; Lu, H.Y.; Li, D.; Poverenov, E.; Li, L.; Luo, Z.S. The aroma volatile repertoire in strawberry fruit: A review. J. Sci. Food Agr. 2018, 98, 4395–4402. [Google Scholar] [CrossRef]
- Xu, X.; Liu, B.; Zhu, B.; Lan, Y.; Gao, Y.; Wang, D.; Reeve, M.; Duan, C. Differences in volatile profiles of Cabernet Sauvignon grapes grown in two distinct regions of China and their responses to weather conditions. Plant Physiol. Bioch. 2015, 89, 123–133. [Google Scholar] [CrossRef]
- Wu, Y.; Pan, Q.; Qu, W.; Duan, C. Comparison of volatile profiles of nine litchi (Litchi chinensis sonn.) cultivars from southern China. J. Agri. Food Chem. 2009, 57, 9676–9681. [Google Scholar] [CrossRef] [PubMed]








| Volatile Components | Classification | Olfactory Threshold (mg × kg−1) | WT Green | WT White | WT Turn | WT Red | Mut Green | Mut White | Mut Turn | Mut Red |
|---|---|---|---|---|---|---|---|---|---|---|
| Ethyl hexanoate | Ethyl esters | 0.0003 a,d | 0.00 | 0.00 | 0.00 | 6391.77 | 0.00 | 0.00 | 5.53 | 10,844.39 |
| Ethyl butyrate | Ethyl esters | 0.001 b,d,e | 0.00 | 0.00 | 1.29 | 3105.80 | 3.76 | 1.07 | 6.43 | 3142.38 |
| Linalool | Isoprenoids | 0.001 b,c,d | 2.08 | 4.95 | 11.68 | 939.29 | 8.20 | 6.99 | 84.86 | 927.83 |
| Ethyl isovalerate | Ethyl esters | 0.002 e | 0.00 | 0.00 | 0.00 | 57.98 | 0.00 | 0.00 | 0.00 | 128.67 |
| Methyl butyrate | Other esters | 0.01 b,c | 0.43 | 0.47 | 0.93 | 139.70 | 0.00 | 0.56 | 6.34 | 120.41 |
| Hexyl acetate | Acetate esters | 0.002 a,d,e | 0.20 | 10.70 | 2.06 | 168.27 | 1.12 | 2.07 | 15.46 | 49.47 |
| Methyl hexanoate | Other esters | 0.087 a,d | 0.00 | 0.00 | 0.03 | 42.18 | 0.00 | 0.00 | 0.68 | 25.92 |
| Ethyl pentanoate | Ethyl esters | 0.0015 c | 0.27 | 0.24 | 0.24 | 9.76 | 0.83 | 0.42 | 0.36 | 10.94 |
| Hexanal | Aldehydes and ketone | 0.1 b | 2.32 | 3.34 | 2.94 | 6.56 | 9.20 | 2.99 | 3.97 | 6.50 |
| Octanal | Aldehydes and ketone | 0.001 e | 1.13 | 0.80 | 0.72 | 10.57 | 1.34 | 0.93 | 1.21 | 7.26 |
| Nonanal | Aldehydes and ketone | 0.001 e | 0.37 | 0.42 | 0.37 | 1.59 | 1.69 | 0.48 | 0.75 | 5.99 |
| Nerolidol | Isoprenoids | 0.1 b | 0.00 | 0.00 | 0.00 | 1.65 | 0.00 | 0.00 | 0.01 | 2.80 |
| Ethyl Acetate | Acetate esters | 1 bc | 0.01 | 0.01 | 0.01 | 2.11 | 0.02 | 0.01 | 0.02 | 1.70 |
| Benzaldehyde | Benzene and volatile phenols | 0.35 e | 0.01 | 0.01 | 0.01 | 0.84 | 0.01 | 0.01 | 0.01 | 1.10 |
| Hexanol | Alcohols | 0.1 b | 0.06 | 1.61 | 0.37 | 0.40 | 0.36 | 0.27 | 0.66 | 0.22 |
| cis-3-Hexenol | Alcohols | 0.03c | 0.05 | 0.29 | 0.11 | 0.04 | 0.70 | 0.09 | 0.22 | 0.03 |
| trans-2-Hexenol | Alcohols | 1 b | 0.00 | 0.00 | 0.00 | 0.01 | 0.00 | 0.00 | 0.00 | 0.01 |
| 1-Octanol | Alcohols | 0.11 e | 0.01 | 0.01 | 0.02 | 0.04 | 0.02 | 0.01 | 0.02 | 0.03 |
| Acetic acid | Acid | 100 b | 0.00 | 0.00 | 0.00 | 0.00 | 0.00 | 0.00 | 0.00 | 0.00 |
| Butanoic acid | Acid | 1 b | 0.00 | 0.00 | 0.00 | 0.21 | 0.00 | 0.00 | 0.00 | 0.18 |
| Hexanoic acid | Acid | 10 b | 0.00 | 0.00 | 0.00 | 0.81 | 0.00 | 0.00 | 0.01 | 0.57 |
| Octanoic acid | Acid | 0.91 c | 0.00 | 0.00 | 0.00 | 0.95 | 0.00 | 0.00 | 0.00 | 0.76 |
| trans-3-Hexenyl acetate | Acetate esters | 0.016 c | 0.02 | 0.19 | 0.10 | 0.84 | 0.31 | 0.11 | 0.62 | 0.74 |
| trans-2-Hexenyl acetate | Acetate esters | 0.21 c | 0.00 | 0.20 | 0.05 | 0.47 | 0.02 | 0.05 | 0.43 | 0.30 |
| Butyl butylate | Other esters | 0.11 c | 0.00 | 0.00 | 0.00 | 0.30 | 0.00 | 0.00 | 0.00 | 0.34 |
| Hexyl butyrate | Other esters | 0.25 a,e | 0.00 | 0.00 | 0.00 | 0.01 | 0.00 | 0.00 | 0.00 | 0.01 |
| Benzyl acetate | Benzene and volatile phenols | 0.75 e | 0.00 | 0.00 | 0.00 | 0.10 | 0.00 | 0.00 | 0.00 | 0.02 |
| Methyl salicylate | Benzene and volatile phenols | 0.004 c | 0.00 | 0.01 | 0.01 | 0.49 | 0.07 | 0.02 | 0.08 | 0.52 |
| Benzyl alcohol | Benzene and volatile phenols | 0.62 c | 0.00 | 0.00 | 0.00 | 0.01 | 0.01 | 0.00 | 0.01 | 0.01 |
Disclaimer/Publisher’s Note: The statements, opinions and data contained in all publications are solely those of the individual author(s) and contributor(s) and not of MDPI and/or the editor(s). MDPI and/or the editor(s) disclaim responsibility for any injury to people or property resulting from any ideas, methods, instructions or products referred to in the content. |
© 2022 by the authors. Licensee MDPI, Basel, Switzerland. This article is an open access article distributed under the terms and conditions of the Creative Commons Attribution (CC BY) license (https://creativecommons.org/licenses/by/4.0/).
Share and Cite
Bian, R.; Yu, S.; Song, X.; Yao, J.; Zhang, J.; Zhang, Z. An Integrated Metabolomic and Gene Expression Analysis of ‘Sachinoka’ Strawberry and Its Somaclonal Mutant Reveals Fruit Color and Volatiles Differences. Plants 2023, 12, 82. https://doi.org/10.3390/plants12010082
Bian R, Yu S, Song X, Yao J, Zhang J, Zhang Z. An Integrated Metabolomic and Gene Expression Analysis of ‘Sachinoka’ Strawberry and Its Somaclonal Mutant Reveals Fruit Color and Volatiles Differences. Plants. 2023; 12(1):82. https://doi.org/10.3390/plants12010082
Chicago/Turabian StyleBian, Ruiqing, Shuang Yu, Xinyu Song, Jinxiang Yao, Junxiang Zhang, and Zhihong Zhang. 2023. "An Integrated Metabolomic and Gene Expression Analysis of ‘Sachinoka’ Strawberry and Its Somaclonal Mutant Reveals Fruit Color and Volatiles Differences" Plants 12, no. 1: 82. https://doi.org/10.3390/plants12010082
APA StyleBian, R., Yu, S., Song, X., Yao, J., Zhang, J., & Zhang, Z. (2023). An Integrated Metabolomic and Gene Expression Analysis of ‘Sachinoka’ Strawberry and Its Somaclonal Mutant Reveals Fruit Color and Volatiles Differences. Plants, 12(1), 82. https://doi.org/10.3390/plants12010082
