Genome-Wide Identification and Expression Analysis of Chitinase-like Genes in Petunia axillaris
Abstract
1. Introduction
2. Results
2.1. Identification of Putative CTLs in P. axillaris Genome
2.2. Analysis of the Gene Structure and Conserved Motifs of the PaCTLs
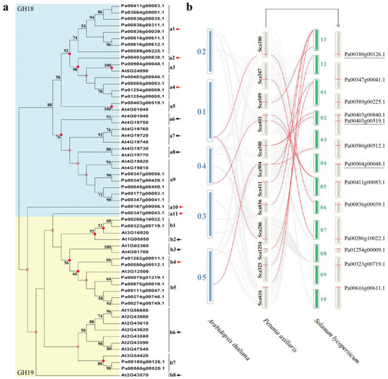
2.3. The Evolution Events of the CTL Gene Family in P. axillaris
2.4. Profiling of PaCTLs Expression in Different Tissues
2.5. Expression Patterns of PaCTLs under Abiotic Stress and Hormone Treatment
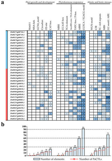
2.6. Cis-Acting Element Analysis of Promoter Region
2.7. Subcellular Localization of PaCTL Proteins
3. Discussion
3.1. Evolution Analysis of the PaCTLs
3.2. Functional Diversity of PaCTL Gene Family Members
4. Materials and Methods
4.1. Plant Materials and Treatment
4.2. Database Search and Sequence Analysis
4.3. Phylogenetic Analysis
4.4. Gene Structure, Conserved Motifs, and Cis-Acting Element Analyses
4.5. Expression Analysis by qRT-PCR
4.6. Subcellular Localization
5. Conclusions
Supplementary Materials
Author Contributions
Funding
Institutional Review Board Statement
Informed Consent Statement
Data Availability Statement
Acknowledgments
Conflicts of Interest
References
- Ali, M.; Luo, D.X.; Khan, A.; Haq, S.U.; Gai, W.X.; Zhang, H.X.; Cheng, G.X.; Muhammad, I.; Gong, Z.H. Classification and genome-wide analysis of chitin-binding proteins gene family in pepper (Capsicum annuum L.) and transcriptional regulation to phytophthora capsici, abiotic stresses and hormonal applications. Int. J. Mol. Sci. 2018, 19, 2216. [Google Scholar] [CrossRef] [PubMed]
- Karlsson, M.; Stenlid, J. Comparative evolutionary histories of the fungal chitinase gene family reveal non-random size expansions and contractions due to adaptive natural selection. Evol. Bioinform. Online 2008, 4, 47–60. [Google Scholar] [CrossRef] [PubMed]
- Xin, Y.; Wang, D.; Han, S.; Li, S.; Gong, N.; Fan, Y.; Ji, X. Characterization of the Chitinase Gene Family in Mulberry (Morus notabilis) and MnChi18 Involved in Resistance to Botrytis cinerea. Genes 2022, 13, 98. [Google Scholar] [CrossRef] [PubMed]
- Zhang, Y.; Ren, L.; Lin, X.; Han, X.; Wang, W.; Yang, Z. Molecular evolution and functional characterization of chitinase gene family in Populus trichocarpa. Gene 2022, 822, 146329. [Google Scholar] [CrossRef] [PubMed]
- Kovacs, G.; Sagi, L.; Jacon, G.; Arinaitwe, G.; Busogoro, J.P.; Thiry, E.; Strosse, H.; Swennen, R.; Remy, S. Expression of a rice chitinase gene in transgenic banana (‘Gros Michel’, AAA genome group) confers resistance to black leaf streak disease. Transgenic Res. 2013, 22, 117–130. [Google Scholar] [CrossRef]
- Jabeen, N.; Chaudhary, Z.; Gulfraz, M.; Rashid, H.; Mirza, B. Expression of rice chitinase gene in genetically engineered tomato confers enhanced resistance to fusarium wilt and early blight. J. Plant Pathol. 2015, 31, 252–258. [Google Scholar] [CrossRef]
- Singh, H.R.; Deka, M.; Das, S. Enhanced resistance to blister blight in transgenic tea (Camellia sinensis [L.] O. Kuntze) by overexpression of class I chitinase gene from potato (Solanum tuberosum). Funct. Integr. Genom. 2015, 15, 461–480. [Google Scholar] [CrossRef]
- Collinge, D.B.; Kragh, K.M.; Mikkelsen, J.D.; Nielsen, K.K.; Rasmussen, U.; Vad, K. Plant chitinases. Plant J. 1993, 3, 31–40. [Google Scholar] [CrossRef]
- Kesari, P.; Patil, D.N.; Kumar, P.; Tomar, S.; Sharma, A.K.; Kumar, P. Structural and functional evolution of chitinase-like proteins from plants. Proteomics 2015, 15, 1693–1705. [Google Scholar] [CrossRef]
- Cao, J.; Tan, X. Comprehensive analysis of the chitinase family genes in tomato (Solanum lycopersicum). Plants 2019, 8, 52. [Google Scholar] [CrossRef]
- Robinson, S.P.; Jacobs, A.K.; Dry, I.B. A class IV chitinase is highly expressed in grape berries during ripening. Plant Physiol. 1997, 114, 771–778. [Google Scholar] [CrossRef] [PubMed]
- Kragh, K.M.; Jacobsen, S.; Mikkelsen, J.D. Induction, purification and characterization of barley leaf chitinase. Plant Sci. 1990, 71, 55–68. [Google Scholar] [CrossRef]
- Jiao, S.; Hazebroek, J.P.; Chamberlin, M.A.; Perkins, M.; Sandhu, A.S.; Gupta, R.; Simcox, K.D.; Yinghong, L.; Prall, A.; Heetland, L.; et al. Chitinase-like1 plays a role in stalk tensile strength in maize. Plant Physiol. 2019, 181, 1127–1147. [Google Scholar] [CrossRef] [PubMed]
- Gu, S.Y.; Wang, L.C.; Cheuh, C.M.; Lo, W.S. Chitinase like1 regulates root development of dark-grown seedlings by modulating ethylene biosynthesis in Arabidopsis thaliana. Front. Plant Sci. 2019, 10, 600. [Google Scholar] [CrossRef] [PubMed]
- Wang, H.; Zhou, Q.; Mao, P. Ultrastructural and photosynthetic responses of pod walls in alfalfa to drought stress. Int. J. Mol. Sci. 2020, 21, 4457. [Google Scholar] [CrossRef] [PubMed]
- Beintema, J.J. Structural features of plant chitinases and chitin-binding proteins. FEBS Lett. 1994, 350, 159–163. [Google Scholar] [CrossRef]
- Melchers, L.S.; de Groot, M.A.; van der Knaap, J.A.; Ponstein, A.S.; Sela-Buurlage, M.B.; Bol, J.F.; Cornelissen, B.J.; van den Elzen, P.J.; Linthorst, H.J. A new class of tobacco chitinases homologous to bacterial exo-chitinases displays antifungal activity. Plant J. 1994, 5, 469–480. [Google Scholar] [CrossRef]
- Hamel, F.; Boivin, R.; Tremblay, C.; Bellemare, G. Structural and evolutionary relationships among chitinases of flowering plants. J. Mol. Evol. 1997, 44, 614–624. [Google Scholar] [CrossRef]
- Passarinho, P.A.; de Vries, S.C.D. Arabidopsis chitinases: A genomic survey. Arab. Book/Am. Soc. Plant Biol. 2002, 1, e0023. [Google Scholar] [CrossRef]
- Yamagami, T.; Funatsu, G. Identification of the aspartic acid residue located at or near substrate-binding site of rye seed chitinase-c. Biosci. Biotech. Bioch. 1998, 62, 383–385. [Google Scholar] [CrossRef]
- Armenta, S.; Moreno-Mendieta, S.; Sánchez-Cuapio, Z.; Sánchez, S.; Rodriguez-Sanoja, R. Advances in molecular engineering of carbohydrate-binding modules. Proteins 2017, 85, 1602–1617. [Google Scholar] [CrossRef] [PubMed]
- Thomma, B.P.; Penninckx, I.A.; Broekaert, W.F.; Cammue, B.P. The complexity of disease signaling in Arabidopsis. Curr. Opin. Immunol. 2001, 13, 63–68. [Google Scholar] [CrossRef]
- Linthorst, H.J.; van Loon, L.C.; van Rossum, C.M.; Mayer, A.; Bol, J.F.; van Roekel, J.S.; Meulenhoff, E.J.; Cornelissen, B.J. Analysis of acidic and basic chitinases from tobacco and petunia and their constitutive expression in transgenic tobacco. Mol. Plant Microbe In. 1990, 3, 252–258. [Google Scholar] [CrossRef]
- Khan, R.S.K.N.; Mii, M.; Nakamura, I. Transgenic Petunia hybrida expressing a synthetic fungal chitinase gene confers disease tolerance to Botrytis cinerea. Plant Biotechnol. J. 2012, 29, 285–291. [Google Scholar] [CrossRef][Green Version]
- Qu, M.; Ren, Y.; Liu, Y.; Yang, Q. Studies on the chitin/chitosan binding properties of six cuticular proteins analogous to peritrophin 3 from Bombyx mori. Insect Mol. Biol. 2017, 26, 432–439. [Google Scholar] [CrossRef] [PubMed]
- Rawat, S.; Ali, S.; Mittra, B.; Grover, A. Expression analysis of chitinase upon challenge inoculation to Alternaria wounding and defense inducers in Brassica juncea. Biotechnol. Rep. 2017, 13, 72–79. [Google Scholar] [CrossRef]
- Van Scheltinga, A.C.T.; Hennig, M.; Dijkstra, B.W. The 1.8 a resolution structure of hevamine, a plant chitinase/lysozyme, and analysis of the conserved sequence and structure motifs of glycosyl hydrolase family 18. J. Mol. Biol. 1996, 262, 243–257. [Google Scholar] [CrossRef]
- Hart, P.J.; Pfluger, H.; Monzingo, A.F.; Hollis, T.; Robertus, J.D. The refined crystal structure of an endochitinase from Hordeum vulgare L. seeds at 1.8 A resolution. J. Mol. Biol. 1995, 248, 402–413. [Google Scholar] [CrossRef]
- Hahn, M.; Hennig, M.; Schlesier, B.; Höhne, W. Structure of jack bean chitinase. Acta Crystallographica. Sect. D Biol. Crystallogr. 2000, 56 Pt 9, 1096–1099. [Google Scholar] [CrossRef]
- Iseli, B.; Armand, S.; Boller, T.; Neuhaus, J.M.; Henrissat, B. Plant chitinases use two different hydrolytic mechanisms. FEBS Lett. 1996, 382, 186–188. [Google Scholar] [CrossRef]
- Huet, J.; Wyckmans, J.; Wintjens, R.; Boussard, P.; Raussens, V.; Vandenbussche, G.; Ruysschaert, J.M.; Azarkan, M.; Looze, Y. Structural characterization of two papaya chitinases, a family GH19 of glycosyl hydrolases. Cell. Mol. Life Sci. 2006, 63, 3042–3054. [Google Scholar] [CrossRef] [PubMed]
- Ding, X.; Gopalakrishnan, B.; Johnson, L.B.; White, F.F.; Wang, X.; Morgan, T.D.; Kramer, K.J.; Muthukrishnan, S. Insect resistance of transgenic tobacco expressing an insect chitinase gene. Transgenic Res. 1998, 7, 77–84. [Google Scholar] [CrossRef] [PubMed]
- Li, H.; Greene, L.H. Sequence and structural analysis of the chitinase insertion domain reveals two conserved motifs involved in chitin-binding. PLoS ONE 2010, 5, e8654. [Google Scholar] [CrossRef] [PubMed]
- Zheng, Y.; Yang, Q.; Zhang, C.; Luo, J.; Shen, Y.; Wang, M. Characterization of antifungal chitinase from Bacillus iicheniformis TCCC10016. Lect. Notes Electr. Eng. 2014, 249, 597–607. [Google Scholar] [CrossRef]
- Sytwala, S.; Günther, F.; Melzig, M.F. Lysozyme- and chitinase activity in latex bearing plants of genus Euphorbia-A contribution to plant defense mechanism. Plant Physiol. Biochem. 2015, 95, 35–40. [Google Scholar] [CrossRef] [PubMed]
- Jiang, C.; Jia, L.; Huang, R.; Huang, M.; Xu, L. Molecular cloning and expression analysis of a Class V chitinase gene from populus. Mol. Plant Breed. 2013, 11, 225–231. [Google Scholar] [CrossRef]
- Gálusová, T.; Rybanský, L.; Mészáros, P.; Spieß, N.; Piršelová, B.; Kuna, R.; Libantová, J.; Moravčíková, J.; Hauptvogel, P.; Matušíková, I. Variable responses of soybean chitinases to arsenic and cadmium stress at the whole plant level. Plant Growth Regul. 2015, 76, 147–155. [Google Scholar] [CrossRef]
- Fedina, I.; Nedeva, D.; Georgieva, K.; Velitchkova, M. Methyl jasmonate counter act UV-B stress in barley seedlings. J. Agron. Crop Sci. 2009, 195, 204–212. [Google Scholar] [CrossRef]
- Bai, Z.; Pu, L.; Tang, B.; Wang, Q.; Cui, X.; Liu, D. Functional analysis of a chitinase gene PnCHI1 from Panax notoginseng. Chin. J. Chin. Mater. Med. 2018, 43, 1832–1837. [Google Scholar] [CrossRef]
- Fujita, M.; Fujita, Y.; Noutoshi, Y.; Takahashi, F.; Narusaka, Y.; Yamaguchi-Shinozaki, K.; Shinozaki, K. Crosstalk between abiotic and biotic stress responses: A current view from the points of convergence in the stress signaling networks. Curr. Opin. Plant Biol. 2006, 9, 436–442. [Google Scholar] [CrossRef]
- Ma, X.; Ma, F.; Mi, Y.; Ma, Y.; Shu, H. Morphological and physiological responses of two contrasting Malus species to exogenous abscisic acid application. Plant Growth Regul. 2008, 56, 77–87. [Google Scholar] [CrossRef]
- Liu, Y.; Jiang, H.; Zhao, Z.; An, L. Abscisic acid is involved in brassinosteroids-induced chilling tolerance in the suspension cultured cells from Chorispora bungeana. J. Plant Physiol. 2011, 168, 853–862. [Google Scholar] [CrossRef] [PubMed]
- Guo, M.; Zhai, Y.F.; Lu, J.P.; Chai, L.; Chai, W.G.; Gong, Z.H.; Lu, M.H. Characterization of CaHsp70-1, a pepper heat-shock protein gene in response to heat stress and some regulation exogenous substances in Capsicum annuum L. Int. J. Mol. Sci. 2014, 15, 19741–19759. [Google Scholar] [CrossRef] [PubMed]
- Grover, A. Plant chitinases: Genetic diversity and physiological roles. Plant Sci. 2012, 31, 57–73. [Google Scholar] [CrossRef]
- Tamura, K.; Stecher, G.; Peterson, D.; Filipski, A.; Kumar, S. MEGA6: Molecular evolutionary genetics analysis version 6.0. Mol. Bio. Evol. 2013, 30, 2725–2729. [Google Scholar] [CrossRef]
- Zhang, H.; Gao, S.; Lercher, M.; Hu, S.; Chen, W. Evolview, an online tool for visualizing, annotating and managing phylogenetic trees. Nucleic Acids Res. 2012, 1, 569–572. [Google Scholar] [CrossRef]
- Edgar, R. Muscle: Multiple sequence alignment with high accuracy and high throughput. Nucleic Acids Res. 2004, 5, 1792–1797. [Google Scholar] [CrossRef]
- Shinshi, H.; Neuhas, J.M.; Ryals, J., Jr.; Meins, F. Structure of a tobacco endochitinase gene: Evidence that different chitinase genes can arise by transposition of sequences encoding a cysteine-rich domain. Plant Mol. Biol. 1990, 14, 357–368. [Google Scholar] [CrossRef]
- Kim, J.; Shiu, S.H.; Thoma, S.; Li, W.; Patterson, S. Patterns of expansion and expression divergence in the plant polygalacturonase gene family. Genome Biol. 2006, 7, R87. [Google Scholar] [CrossRef]
- Lyu, M.; Iftikhar, J.; Guo, R.; Wu, B.; Cao, J. Patterns of expansion and expression divergence of the polygalacturonase gene family in Brassica oleracea. Int. J. Mol. Sci. 2020, 21, 5706. [Google Scholar] [CrossRef]
- Chen, C.; Chen, H.; Zhang, Y.; Thomas, H.; Frank, M.; He, Y.; Xia, R. TBtools: An integrative toolkit developed for interactive analyses of big biological data. Mol. Plant 2020, 13, 1194–1202. [Google Scholar] [CrossRef] [PubMed]
- Nielsen, H.; Tsirigos, K.; Brunak, S.; Heijne, G. A brief history of protein sorting prediction. Protein J. 2019, 38, 200–216. [Google Scholar] [CrossRef] [PubMed]
- Bailey, T.; Williams, N.; Misleh, C.; Li, W. MEME: Discovering and analyzing DNA and protein sequence motifs. Nucleic Acids Res. 2006, 34, 369–373. [Google Scholar] [CrossRef] [PubMed]
- Lescot, M.; Dehais, P.; Thijs, G.; Marchal, K.; Moreau, Y.; Van de Peer, Y.; Rouze, P.; Rombauts, S. PlantCARE, a database of plant cis-acting regulatory elements and a portal to tools for in silico analysis of promoter sequences. Nucleic Acids Res. 2002, 30, 325–327. [Google Scholar] [CrossRef]









Publisher’s Note: MDPI stays neutral with regard to jurisdictional claims in published maps and institutional affiliations. |
© 2022 by the authors. Licensee MDPI, Basel, Switzerland. This article is an open access article distributed under the terms and conditions of the Creative Commons Attribution (CC BY) license (https://creativecommons.org/licenses/by/4.0/).
Share and Cite
Liu, Z.; Yu, W.; Zhang, X.; Huang, J.; Wang, W.; Miao, M.; Hu, L.; Wan, C.; Yuan, Y.; Wu, B.; et al. Genome-Wide Identification and Expression Analysis of Chitinase-like Genes in Petunia axillaris. Plants 2022, 11, 1269. https://doi.org/10.3390/plants11091269
Liu Z, Yu W, Zhang X, Huang J, Wang W, Miao M, Hu L, Wan C, Yuan Y, Wu B, et al. Genome-Wide Identification and Expression Analysis of Chitinase-like Genes in Petunia axillaris. Plants. 2022; 11(9):1269. https://doi.org/10.3390/plants11091269
Chicago/Turabian StyleLiu, Zhuoyi, Wenfei Yu, Xiaowen Zhang, Jinfeng Huang, Wei Wang, Miao Miao, Li Hu, Chao Wan, Yuan Yuan, Binghua Wu, and et al. 2022. "Genome-Wide Identification and Expression Analysis of Chitinase-like Genes in Petunia axillaris" Plants 11, no. 9: 1269. https://doi.org/10.3390/plants11091269
APA StyleLiu, Z., Yu, W., Zhang, X., Huang, J., Wang, W., Miao, M., Hu, L., Wan, C., Yuan, Y., Wu, B., & Lyu, M. (2022). Genome-Wide Identification and Expression Analysis of Chitinase-like Genes in Petunia axillaris. Plants, 11(9), 1269. https://doi.org/10.3390/plants11091269

