Higher Phytohormone Contents and Weaker Phytohormone Signal Transduction Were Observed in Cold-Tolerant Cucumber
Abstract
:1. Introduction
2. Results
2.1. Resistance Evaluation against Low Temperatures in Cucumbers
2.2. Plant Hormone Detection
2.3. Distribution of Differentially Expressed Genes (DEGs) on Chromosomes
| Gene ID | Strand | Start | End | Annotation |
|---|---|---|---|---|
| CsaV3_6G013600 | − | 9,736,464 | 9,740,433 | Small auxin-up RNA |
| CsaV3_6G013610 | + | 9,762,144 | 9,764,899 | Peptidyl-prolyl cis-trans isomerase FKBP5 |
| CsaV3_6G013700 | + | 9,901,956 | 9,903,554 | NAC domain |
| CsaV3_6G013720 | + | 9,919,247 | 9,921,289 | NAC domain |
| CsaV3_6G013830 | + | 10,022,293 | 10,025,625 | Glucan endo-1,3-beta-glucosidase |
| CsaV3_6G013910 | − | 10,078,532 | 10,080,455 | Aquaporin PIP2-7-like |
| CsaV3_6G013920 | + | 10,093,981 | 10,094,739 | Senescence regulator S40 |
| CsaV3_6G013960 | − | 10,156,022 | 10,160,149 | Auxin response factor |
| CsaV3_6G014010 | − | 10,204,862 | 10,209,042 | Exosome complex component MTR3 |
| CsaV3_6G014030 | − | 10,219,586 | 10,224,039 | Zinc finger |
| CsaV3_6G014150 | + | 10,290,872 | 10,297,455 | P-loop NTPase domain |
| CsaV3_6G014230 | − | 10,347,201 | 10,348,923 | Heavy metal-associated domain |
| CsaV3_6G014250 | − | 10,365,575 | 10,371,237 | Lysine methyltransferase |
| CsaV3_6G014260 | + | 10,365,754 | 10,367,581 | Alpha-L-fucosidase 1 |
| CsaV3_6G014270 | + | 10,371,432 | 10,374,387 | Uncharacterized protein |
| CsaV3_6G014290 | − | 10,382,370 | 10,385,069 | Glucuronoxylan glucuronosyltransferase |
| CsaV3_6G014380 | − | 10,432,200 | 10,442,898 | Uncharacterized protein |
| CsaV3_6G014740 | − | 10,700,897 | 10,703,058 | Histone-lysine N-methyltransferase |
| CsaV3_6G014750 | + | 10,709,780 | 10,710,073 | Uncharacterized protein |
| CsaV3_6G014760 | − | 10,710,135 | 10,711,415 | Prephenate dehydratase |
| CsaV3_6G015120 | − | 10,976,098 | 10,977,090 | Uncharacterized protein |
| CsaV3_6G015130 | − | 10,978,344 | 10,982,661 | Protein trichome birefringence-like 11 |


2.4. Differential Expression between Leaves and Roots
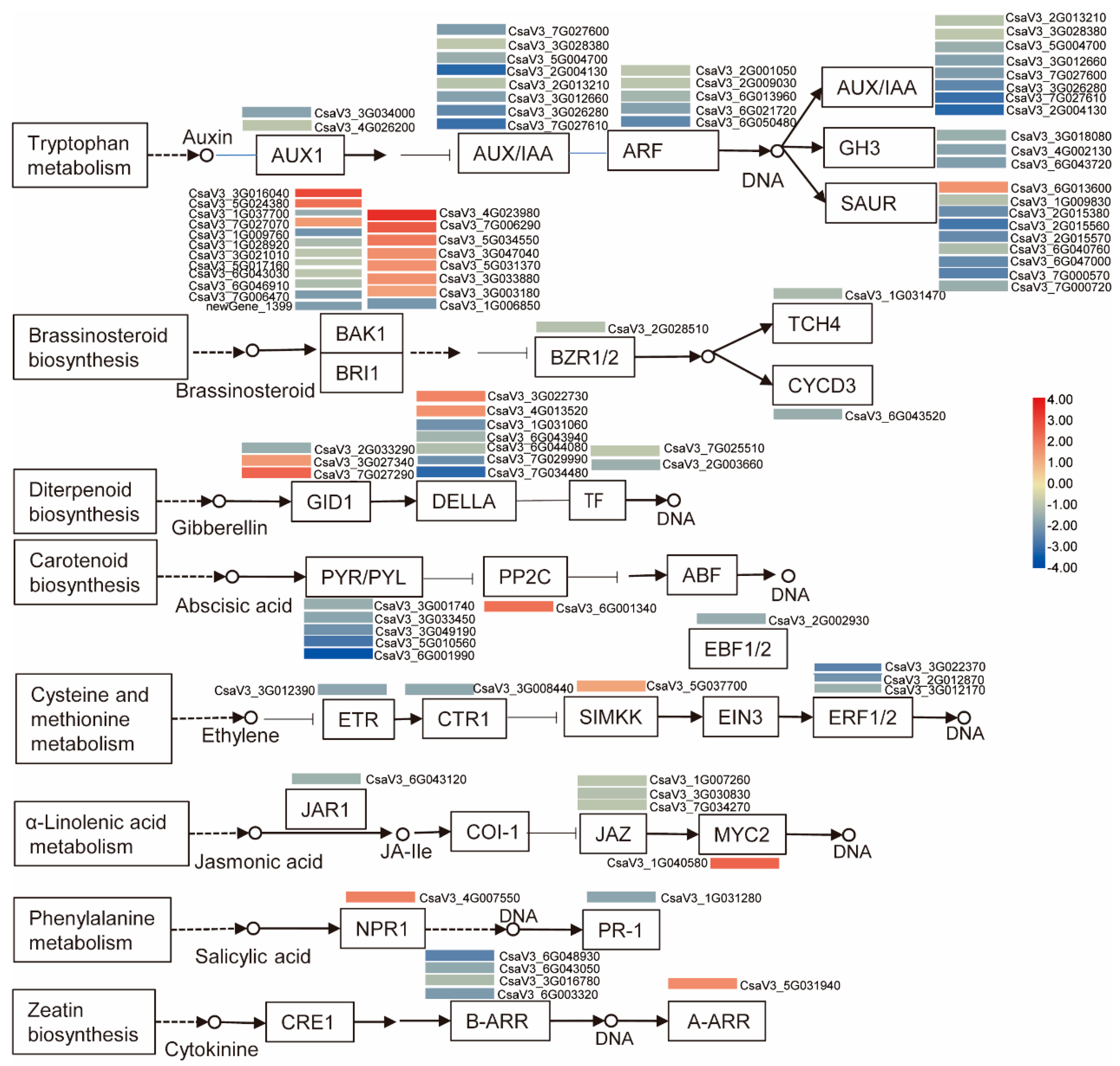
2.5. Differential Expression in Leaves between Cold-Tolerant and Cold-Sensitive Cucumber
2.6. Differentially Expression in Roots between Cold-Tolerant and Cold-Sensitive Cucumber
3. Discussion
4. Plant Materials and Methods
4.1. Plant Materials and Field Investigation
4.2. Detection of Phytohormone
4.3. RNA-Seq
5. Conclusions
Supplementary Materials
Author Contributions
Funding
Institutional Review Board Statement
Informed Consent Statement
Data Availability Statement
Conflicts of Interest
References
- Sanghera, G.S.; Wani, S.H.; Hussain, W.; Singh, N.B. Engineering Cold Stress Tolerance in Crop Plants. Curr. Genom. 2011, 12, 30–43. [Google Scholar] [CrossRef] [PubMed] [Green Version]
- Smeets, L.; Wehner, T.C. Environmental effects on genetic variation of chilling resistance in cucumber. Euphytica 1997, 97, 217–225. [Google Scholar] [CrossRef]
- Oravec, M.; Havey, M. Polymorphism in the Chloroplast ATP Synthase Beta-Subunit Is Associated with a Maternally Inherited Enhanced Cold Recovery in Cucumber. Plants 2021, 10, 1092. [Google Scholar] [CrossRef] [PubMed]
- Lai, Y.-S.; Shen, D.; Zhang, W.; Zhang, X.; Qiu, Y.; Wang, H.; Dou, X.; Li, S.; Wu, Y.; Song, J.; et al. Temperature and photoperiod changes affect cucumber sex expression by different epigenetic regulations. BMC Plant Biol. 2018, 18, 268. [Google Scholar] [CrossRef] [PubMed] [Green Version]
- Nievola, C.C.; Carvalho, C.P.; Carvalho, V.; Rodrigues, E. Rapid responses of plants to temperature changes. Temperature 2017, 4, 371–405. [Google Scholar] [CrossRef]
- Guy, C.L. Cold acclimation and freezing stress tolerance: Role of protein metabolism. Annu. Rev. Plant Physiol. Plant Mol. Biol. 1990, 41, 187–223. [Google Scholar] [CrossRef]
- Shinozaki, K.; Yamaguchi-Shinozaki, K. Molecular response to drought and cold stress. Curr. Opin. Plant Biol. 1996, 7, 161–167. [Google Scholar] [CrossRef]
- Thomashow, M.F. Role of Cold-Responsive Genes in Plant Freezing Tolerance1. Plant Physiol. 1998, 118, 1–8. [Google Scholar] [CrossRef] [Green Version]
- Perras, M.; Sarhan, F. Synthesis of Freezing Tolerance Proteins in Leaves, Crown, and Roots during Cold Acclimation of Wheat. Plant Physiol. 1989, 89, 577–585. [Google Scholar] [CrossRef] [Green Version]
- Gilmour, S.J.; Sebolt, A.M.; Salazar, M.P.; Everard, J.D.; Thomashow, M.F. Overexpression of the Arabidopsis CBF3Transcriptional Activator Mimics Multiple Biochemical Changes Associated with Cold Acclimation. Plant Physiol. 2000, 124, 1854–1865. [Google Scholar] [CrossRef] [Green Version]
- Feng, Q.; Yang, S.; Wang, Y.; Lu, L.; Sun, M.; He, C.; Wang, J.; Li, Y.; Yu, X.; Li, Q.; et al. Physiological and Molecular Mechanisms of ABA and CaCl2 Regulating Chilling Tolerance of Cucumber Seedlings. Plants 2021, 10, 2746. [Google Scholar] [CrossRef] [PubMed]
- Peleg, Z.; Blumwald, E. Hormone balance and abiotic stress tolerance in crop plants. Curr. Opin. Plant Biol. 2011, 14, 290–295. [Google Scholar] [CrossRef] [PubMed]
- Hu, Y.; Jiang, Y.; Han, X.; Wang, H.; Pan, J.; Yu, D. Jasmonate regulates leaf senescence and tolerance to cold stress: Crosstalk with other phytohormones. J. Exp. Bot. 2017, 68, 1361–1369. [Google Scholar] [CrossRef] [PubMed]
- Jiang, Y.-P.; Huang, L.-F.; Cheng, F.; Zhou, Y.-H.; Xia, X.-J.; Mao, W.-H.; Shi, K.; Yu, J.-Q. Brassinosteroids accelerate recovery of photosynthetic apparatus from cold stress by balancing the electron partitioning, carboxylation and redox homeostasis in cucumber. Physiol. Plant. 2012, 148, 133–145. [Google Scholar] [CrossRef]
- Xia, X.-J.; Wang, Y.-J.; Zhou, Y.-H.; Tao, Y.; Mao, W.-H.; Shi, K.; Asami, T.; Chen, Z.; Yu, J.-Q. Reactive Oxygen Species Are Involved in Brassinosteroid-Induced Stress Tolerance in Cucumber. Plant Physiol. 2009, 150, 801–814. [Google Scholar] [CrossRef] [Green Version]
- Rahman, A. Auxin: A regulator of cold stress response. physiol. Plant 2013, 147, 28–35. [Google Scholar] [CrossRef]
- Liu, Y.; Wang, K.; Li, D.; Yan, J.; Zhang, W. Enhanced Cold Tolerance and Tillering in Switchgrass (Panicum virgatum L.) by Heterologous Expression of Osa-miR393a. Plant Cell Physiol. 2017, 58, 2226–2240. [Google Scholar] [CrossRef] [Green Version]
- Aslam, M.; Sugita, K.; Qin, Y.; Rahman, A. Aux/IAA14 regulates microRNA-mediated cold stress response in Arabidopsis roots. Int. J. Mol. Sci. 2020, 21, 8441. [Google Scholar] [CrossRef]
- Xu, Y.-G.; Liu, R.; Sui, N.; Shi, W.; Wang, L.; Tian, C.; Song, J. Changes in endogenous hormones and seed-coat phenolics during seed storage of two Suaeda salsa populations. Aust. J. Bot. 2016, 64, 325. [Google Scholar] [CrossRef]
- Zhang, X.; Da Silva, J.A.T.; Niu, M.; Li, M.; He, C.; Zhao, J.; Zeng, S.; Duan, J.; Ma, G. Physiological and transcriptomic analyses reveal a response mechanism to cold stress in Santalum album L. leaves. Sci. Rep. 2017, 7, 42165. [Google Scholar] [CrossRef] [Green Version]
- Jin, J.; Zhang, H.; Zhang, J.; Liu, P.; Chen, X.; Li, Z.; Xu, Y.; Lu, P.; Cao, P. Integrated transcriptomics and metabolomics analysis to characterize cold stress responses in Nicotiana tabacum. BMC Genom. 2017, 18, 1–15. [Google Scholar] [CrossRef] [PubMed]
- Cao, M.; Wang, D.; Mao, Y.; Kong, F.; Bi, G.; Xing, Q.; Weng, Z. Integrating transcriptomics and metabolomics to characterize the regulation of EPA biosynthesis in response to cold stress in seaweed Bangia fuscopur-puree. PLoS ONE 2017, 12, e0186986. [Google Scholar] [CrossRef] [PubMed] [Green Version]
- Yang, Y.-W.; Chen, H.-C.; Jen, W.-F.; Liu, L.-Y.; Chang, M.-C. Comparative Transcriptome Analysis of Shoots and Roots of TNG67 and TCN1 Rice Seedlings under Cold Stress and Following Subsequent Recovery: Insights into Metabolic Pathways, Phytohormones, and Transcription Factors. PLoS ONE 2015, 10, e0131391. [Google Scholar] [CrossRef] [PubMed]
- Shen, C.; Li, D.; He, R.; Fang, Z.; Xia, Y.; Gao, J.; Shen, H.; Cao, M. Comparative transcriptome analysis of RNA-seq data for cold-tolerant and cold-sensitive rice genotypes under cold stress. J. Plant Biol. 2014, 57, 337–348. [Google Scholar] [CrossRef]
- Ma, L.; Coulter, J.A.; Liu, L.; Zhao, Y.; Chang, Y.; Pu, Y.; Zeng, X.; Xu, Y.; Wu, J.; Fang, Y.; et al. Transcriptome Analysis Reveals Key Cold-Stress-Responsive Genes in Winter Rapeseed (Brassica rapa L.). Int. J. Mol. Sci. 2019, 20, 1071. [Google Scholar] [CrossRef] [PubMed] [Green Version]
- Wehner, T.C. Inheritance of chilling resistance in cucumber. HortScience 1992, 27, 611. [Google Scholar] [CrossRef] [Green Version]
- Chung, S.-M.; Staub, J.E.; Fazio, G. Inheritance of Chilling Injury: A Maternally Inherited Trait in Cucumber. J. Am. Soc. Hort. Sci. 2003, 128, 526–530. [Google Scholar] [CrossRef]
- Kozik, E.; Klosinska, U.; Wehner, T. Inheritance of low-temperature seed germination ability in cucumber. Int. Meet. Genet. Breed. Cucurbitaceae 2012, 6, 575–578. [Google Scholar]
- Kozik, E.U.; Wehner, T.C. A Single Dominant Gene Ch for Chilling Resistance in Cucumber Seedlings. J. Am. Soc. Hortic. Sci. 2008, 133, 225–227. [Google Scholar] [CrossRef] [Green Version]
- Zhou, S. Evaluation of Low Temperature Tolerance and molecular Marker in Cucumber Germplasm. Master’s Thesis, Northeast Agriculture University, Changchun, China, 2015. [Google Scholar]
- Yagcioglu, M.; Jiang, B.; Wang, P.; Wang, Y.; Ellialtioglu, S.S.; Weng, Y. QTL mapping of low temperature germination ability in cucumber. Euphytica 2019, 215, 84. [Google Scholar] [CrossRef]
- Li, H. Genetic Analysis and Linked Marker Selection of Low Temperature Tolerance in Cucumber. Master’s Thesis, Shanghai Jiaotong University, Shanghai, China, 2014. [Google Scholar]
- Dong, S.; Wang, W.; Bo, K.; Miao, H.; Song, Z.; Wei, S.; Zhang, S.; Gu, X. Quantitative Trait Loci Mapping and Candidate Gene Analysis of Low Temperature Tolerance in Cucumber Seedlings. Front. Plant Sci. 2019, 10. [Google Scholar] [CrossRef] [PubMed]
- Xu, Y.; Hu, D.; Hou, X.; Shen, J.; Liu, J.; Cen, X.; Fu, J.; Li, X.; Hu, H.; Xiong, L. OsTMF attenuates cold tolerance by affecting cell wall properties in rice. New Phytol. 2020, 227, 498–512. [Google Scholar] [CrossRef] [PubMed]
- Cheng, J.Q.; Shen, D.; Li, X.; Wang, H.P.; Qiu, Y.; Song, J.P. Field Evaluation of resistances to low temperature in core collections of cucumber germplasm. J. Plant Genet. Resour. 2012, 13, 660–665. (In Chinese) [Google Scholar]
- Ali, A.; Yang, E.M.; Bang, S.W.; Chung, S.-M.; Staub, J.E. Assessment of Chilling Injury and Molecular Marker Analysis in Cucumber Cultivars (Cucumis sativus L.). Korean J. Hortic. Sci. Technol. 2014, 32, 227–234. [Google Scholar] [CrossRef] [Green Version]
- Wang, H.; Li, X.; Dong, H.; Wang, H.; Song, J.; Qiu, Y.; Zhang, X.; Shen, D. Cold tolerance identification at germination stage of cucumber core germplasm. J. Plant Genet. Resour. 2016, 17, 6–12. (In Chinese) [Google Scholar]
- Prerostova, S.; Zupkova, B.; Petrik, I.; Simura, J.; Nasinec, I.; Kopecky, D.; Knirsch, V.; Gaudinova, A.; Novak, O.; Vankova, R. Hormonal responses associated with acclimation to freezing stress in Lolium perenne. Environ. Exp. Bot. 2020, 182, 104295. [Google Scholar] [CrossRef]
- Janda, T.; Szalai, G.; Tari, I.; Páldi, E. Hydroponic treatment with salicylic acid decreases the effects of chilling injury in maize (Zea mays L.) plants. Planta 1999, 208, 175–180. [Google Scholar] [CrossRef]
- Foyer, C.H.; Noctor, G. Oxidant and antioxidant signalling in plants: A re-evaluation of the concept of oxidative stress in a physiological context. Plant Cell Environ. 2005, 28, 1056–1071. [Google Scholar] [CrossRef]
- Yang, Y.; Zheng, C.; Zhong, C.; Lu, T.; Gul, J.; Jin, X.; Zhang, Y.; Liu, Q. Transcriptome analysis of Sonneratia caseolaris seedlings under chilling stress. PeerJ 2021, 9, e11506. [Google Scholar] [CrossRef]
- Danquah, A.; de Zelicourt, A.; Colcombet, J.; Hirt, H. The role of ABA and MAPK signaling pathways in plant abiotic stress responses. Biotechnol. Adv. 2014, 32, 40–52. [Google Scholar] [CrossRef]
- Wasternack, C.; Song, S. Jasmonates: Biosynthesis, metabolism, and signaling by proteins activating and repressing transcription. J. Exp. Bot. 2017, 68, 1303–1321. [Google Scholar] [CrossRef] [PubMed]
- Yang, T.; Huang, X.-S. Deep sequencing-based characterization of transcriptome of Pyrus ussuriensis in response to cold stress. Gene 2018, 661, 109–118. [Google Scholar] [CrossRef] [PubMed]
- Wang, B.; Wu, C.; Wang, G.; He, J.; Zhu, S. Transcriptomic analysis reveals a role of phenylpropanoid pathway in the enhancement of chilling tolerance by pre-storage cold acclimation in cucumber fruit. Sci. Hortic. 2021, 288, 110282. [Google Scholar] [CrossRef]
- Waititu, J.K.; Cai, Q.; Sun, Y.; Sun, Y.; Li, C.; Zhang, C.; Liu, J.; Wang, H. Transcriptome Profiling of Maize (Zea mays L.) Leaves Reveals Key Cold-Responsive Genes, Transcription Factors, and Metabolic Pathways Regulating Cold Stress Tolerance at the Seedling Stage. Genes 2021, 12, 1638. [Google Scholar] [CrossRef] [PubMed]
- Le Gall, H.; Philippe, F.; Domon, J.-M.; Gillet, F.; Pelloux, J.; Rayon, C. Cell Wall Metabolism in Response to Abiotic Stress. Plants 2015, 4, 112–166. [Google Scholar] [CrossRef]
- Domon, J.-M.; Baldwin, L.; Acket, S.; Caudeville, E.; Arnoult, S.; Zub, H.; Gillet, F.; Lejeune-Hénaut, I.; Brancourt-Hulmel, M.; Pelloux, J.; et al. Cell wall compositional modifications of Miscanthus ecotypes in response to cold acclimation. Phytochemistry 2013, 85, 51–61. [Google Scholar] [CrossRef]
- Seki, M.; Narusaka, M.; Ishida, J.; Nanjo, T.; Fujita, M.; Oono, Y.; Kamiya, A.; Nakajima, M.; Enju, A.; Sakurai, T.; et al. Monitoring the expression profiles of 7000 Arabidopsis genes under drought, cold and high-salinity stresses using a full-length cDNA microarray. Plant J. 2002, 31, 279–292. [Google Scholar] [CrossRef]
- Kim, Y.-H.; Jeong, J.C.; Lee, H.-S.; Kwak, S.-S. Comparative characterization of sweetpotato antioxidant genes from expressed sequence tags of dehydration-treated fibrous roots under different abiotic stress conditions. Mol. Biol. Rep. 2012, 40, 2887–2896. [Google Scholar] [CrossRef]
- Alejandro, S.; Lee, Y.; Tohge, T.; Sudre, D.; Osorio, S.; Park, J.; Bovet, L.; Lee, Y.; Geldner, N.; Fernie, A.R.; et al. AtABCG29 Is a Monolignol Transporter Involved in Lignin Biosynthesis. Curr. Biol. 2012, 22, 1207–1212. [Google Scholar] [CrossRef] [Green Version]
- Lee, C.J.; Kim, S.E.; Lim, Y.H.; Choi, H.Y.; Kim, W.G.; Ji, C.Y.; Kim, H.S.; Kwak, S.S. Tuberous roots of transgenic sweetpotato overexpressing IbCAD1 have enhanced low-temperature storage phenotypes. Plant Physiol. Biochem. 2021, 166, 549–557. [Google Scholar] [CrossRef]
- Feinbaum, R.L.; AusubeL, F.M. Transcriptional regulation of the Arabidopsis thaliana chalcone synthase gene. Mol. Cell. Biol. 1988, 8, 1985–1992. [Google Scholar] [PubMed] [Green Version]
- Ewing, B.; Hillier, L.; Wendl, M.C.; Green, P. Base-calling of automated sequencer traces using phred. I. Accuracy assessment. Genome Res. 1998, 8, 175–185. [Google Scholar] [CrossRef] [PubMed] [Green Version]
- Kim, D.; Langmead, B.; Salzberg, S.L. HISAT: A fast spliced aligner with low memory requirements. Nat. Methods 2015, 12, 357–360. [Google Scholar] [CrossRef] [PubMed] [Green Version]
- Pertea, M.; Pertea, G.M.; Antonescu, C.M.; Chang, T.C.; Mendell, J.T.; Salzbreg, S.T. StringTie enables improved reconstruction of a transcriptome from RNA-seq reads. Nat. Biotechnol. 2015, 33, 290–295. [Google Scholar] [CrossRef] [Green Version]
- Buchfink, B.; Xie, C.; Huson, D.H. Fast and sensitive protein alignment using DIAMOND. Nat. Methods 2014, 12, 59–60. [Google Scholar] [CrossRef]
- Liu, M.; Ma, Z.; Zheng, T.; Sun, W.; Zhang, Y.; Jin, W.; Zhan, J.; Cai, Y.; Tang, Y.; Wu, Q.; et al. Insights into the correlation between Physiological changes in and seed development of tartary buckwheat (Fagopyrum tataricum Gaertn.). BMC Genom. 2018, 19, 648. [Google Scholar] [CrossRef]
- Love, M.I.; Huber, W.; Anders, S. Moderated estimation of fold change and dispersion for RNA-seq data with DESeq2. Genome Biol. 2014, 15, 550. [Google Scholar] [CrossRef] [Green Version]







| Plant Hormone 1 | RT (min) 2 | Content (ng/g) | FC 3 | p-Value 4 | |
|---|---|---|---|---|---|
| CT57S | CT90R | ||||
| IPR | 5.35 | 0.88 | 0.27 | 3.26 | 0.000 |
| ABA | 4.1 | 28.22 | 23.06 | 1.22 | 0.015 |
| BR | 7.93 | 17.30 | 5.41 | 3.20 | 0.010 |
| DZ | 4.02 | 1.02 | 0.51 | 2.00 | 0.023 |
| IBA | 4.4 | 5.28 | 10.35 | 0.51 | 0.001 |
| IP | 5.4 | 1.58 | 1.26 | 1.25 | 0.004 |
| JA-ILE | 5.25 | 3.05 | 8.50 | 0.36 | 0.003 |
| GO ID | GO Term | Genome Frequency 1 | CT57S | CT90R | ||
|---|---|---|---|---|---|---|
| DEG Num | Cluster Frequency | DEG Num | Cluster Frequency | |||
| GO:0009657 | plastid organization | 0.90% | 172 | 3.00% | 172 | 2.90% |
| GO:0009658 | chloroplast organization | 0.60% | 107 | 1.80% | 108 | 1.80% |
| GO:0009668 | plastid membrane organization | 0.50% | 98 | 1.70% | 97 | 1.60% |
| GO:0010027 | thylakoid membrane organization | 0.50% | 98 | 1.70% | 97 | 1.60% |
| GO:0015979 | photosynthesis | 0.90% | 187 | 3.20% | 189 | 3.20% |
| GO:0019682 | glyceraldehyde-3-phosphate metabolic process | 0.90% | 150 | 2.60% | 145 | 2.40% |
| GO:0019684 | photosynthesis, light reaction | 0.60% | 137 | 2.40% | 138 | 2.30% |
| GO:0044699 | single-organism process | 28.70% | 2092 | 36% | 2173 | 36.40% |
| GO:0044710 | single-organism metabolic process | 20.20% | 1586 | 27.30% | 1637 | 27.40% |
| GO:0055114 | oxidation–reduction process | 7.70% | 694 | 11.90% | 758 | 12.70% |
Publisher’s Note: MDPI stays neutral with regard to jurisdictional claims in published maps and institutional affiliations. |
© 2022 by the authors. Licensee MDPI, Basel, Switzerland. This article is an open access article distributed under the terms and conditions of the Creative Commons Attribution (CC BY) license (https://creativecommons.org/licenses/by/4.0/).
Share and Cite
Salah, R.; Zhang, R.-J.; Xia, S.-W.; Song, S.-S.; Hao, Q.; Hashem, M.H.; Li, H.-X.; Li, Y.; Li, X.-X.; Lai, Y.-S. Higher Phytohormone Contents and Weaker Phytohormone Signal Transduction Were Observed in Cold-Tolerant Cucumber. Plants 2022, 11, 961. https://doi.org/10.3390/plants11070961
Salah R, Zhang R-J, Xia S-W, Song S-S, Hao Q, Hashem MH, Li H-X, Li Y, Li X-X, Lai Y-S. Higher Phytohormone Contents and Weaker Phytohormone Signal Transduction Were Observed in Cold-Tolerant Cucumber. Plants. 2022; 11(7):961. https://doi.org/10.3390/plants11070961
Chicago/Turabian StyleSalah, Radwa, Rui-Jin Zhang, Shi-Wei Xia, Shan-Shan Song, Qian Hao, Mustafa H. Hashem, Huan-Xiu Li, Yu Li, Xi-Xiang Li, and Yun-Song Lai. 2022. "Higher Phytohormone Contents and Weaker Phytohormone Signal Transduction Were Observed in Cold-Tolerant Cucumber" Plants 11, no. 7: 961. https://doi.org/10.3390/plants11070961
APA StyleSalah, R., Zhang, R.-J., Xia, S.-W., Song, S.-S., Hao, Q., Hashem, M. H., Li, H.-X., Li, Y., Li, X.-X., & Lai, Y.-S. (2022). Higher Phytohormone Contents and Weaker Phytohormone Signal Transduction Were Observed in Cold-Tolerant Cucumber. Plants, 11(7), 961. https://doi.org/10.3390/plants11070961

