Fruit Characteristics of Citrus Trees Grown under Different Soil Cu Levels
Abstract
1. Introduction
2. Results
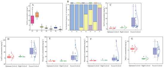
2.1. Characteristics of Cu Concentrations in Soil, Leaf, and Fruit
2.2. Characteristics of Citrus Fruit Quality
2.3. Relationships of Soil Cu, Leaf Cu, and Fruit Cu
2.4. Relationships between Fruit Quality and Soil-Tree Cu
3. Discussion
3.1. The Effects of Soil-Tree Cu on Sugars Contents in Citrus
3.2. The Effects of Soil-Tree Cu on Acids in Citrus
3.3. The Effects of Soil-Tree Cu on Pericarp Color in Citrus
4. Materials and Methods
4.1. Citrus Orchards
4.2. Sampling
4.3. Analysis Method
4.4. Evaluation Standard
4.5. Statistical Analysis
5. Conclusions
Supplementary Materials
Author Contributions
Funding
Acknowledgments
Conflicts of Interest
References
- Xu, J.; Zhang, Y.; Zhang, P.; Trivedi, P.; Riera, N.; Wang, Y.; Liu, X.; Fan, G.; Tang, J.; Coletta-Filho, H.D.; et al. The structure and function of the global citrus rhizosphere microbiome. Nat. Commun. 2018, 9, 4894. [Google Scholar] [CrossRef] [PubMed]
- He, L.; Wu, L.; Jiang, Y.; Zhang, L.; Jiang, Y.; Yao, J.; Wang, Z.; Song, F. Investigation and preliminary analysis on nutritional factors of soil, leaf and fruit in citrus orchards in Hubei province. Hubei Agric. Sci. 2020, 59, 135–140. [Google Scholar]
- Shen, Z.M. Current Situation of World Citrus Production and Marketing and Suggestions for Strengthening China’s Citrus Industry. Fruit Grow. Friend 2020, 3, 1–3. [Google Scholar]
- Behlau, F.; Belasque, J.; Leite, R.P.; Filho, A.B.; Gottwald, T.R.; Graham, J.H.; Scandelai, L.H.M.; Primiano, I.V.; Bassanezi, R.B.; Ayres, A.J. Relative contribution of windbreak, copper sprays, and leafminer control for citrus canker management and prevention of crop loss in sweet orange trees. Plant Dis. 2021, 105, 2097–2105. [Google Scholar] [CrossRef]
- Fan, J.; He, Z.; Ma, L.Q.; Stoffella, P.J. Accumulation and availability of copper in citrus grove soils as affected by fungicide application. J. Soils Sediments 2011, 11, 639–648. [Google Scholar] [CrossRef]
- Smoleń, S. Foliar nutrition: Current state of knowledge and opportunities. In Advances in Citrus Nutrition; Srivastava, A.K., Ed.; Springer: Berlin, Germany, 2012. [Google Scholar]
- Alva, A.K.; Chen, Q. Effects of external copper concentrations on uptake of trace elements by citrus seedlings. Soil Sci. 1995, 159, 59–64. [Google Scholar] [CrossRef]
- Morgan, R.K.; Johnston, H. The accumulation of copper in a New Zealand orchard soil. J. R. Soc. N. Z. 1991, 21, 323–327. [Google Scholar] [CrossRef]
- Girotto, E.; Ceretta, C.A.; Brunetto, G.; Miotto, A.; Tiecher, T.L.; De Conti, L.; Lourenzi, C.R.; Lorensini, F.; Gubiani, P.I.; da Silva, L.S. Copper availability assessment of Cu-contaminated vineyard soils using black oat cultivation and chemical extractants. Environ. Monit. Assess. 2014, 186, 9051–9063. [Google Scholar] [CrossRef]
- Timmer, L.W.; Leyden, R.F. The relationship of mycorrhizal infection to phosphorus-induced copper deficiency in sour orange seedlings. New Phytol. 1980, 85, 15–23. [Google Scholar] [CrossRef]
- Jacobson, A.R.; Dousset, S.; Guichard, N.; Baveye, P.; Andreux, F. Diuron mobility through vineyard soils contaminated with copper. Environ. Pollut. 2005, 138, 250–259. [Google Scholar] [CrossRef]
- Yang, Y.; He, Z.; Lin, Y.; Phlips, E.J.; Stoffella, P.J.; Powell, C.A. Temporal and spatial variations of copper, cadmium, lead, and zinc in Ten Mile Creek in South Florida, USA. Water Environ. Res. 2009, 81, 40–50. [Google Scholar] [CrossRef] [PubMed]
- Zhou, J.W.; Li, S.J.; Zhang, X.C.; Liu, B.Y.; Peng, D.L. Study on Soil Nutrient Status of Citrus Orchards in Xingshan County. South China Fruits 2012, 41, 41–45. [Google Scholar]
- Ying, J.G.; Liu, X.H.; Li, J.B.; Wu, Q.; Peng, S.A.; Jiang, C.C. Analysis of Cu and Mn contents in the soil and leaves of citrus orchards in Nanfeng and Quzhou. South China Fruits 2016, 45, 15–18. [Google Scholar]
- Zhao, Y.B.; Han, J.; Yang, G.B.; Long, L.Z.; Tan, Z.H.; Li, X.X.; Zhou, W.J.; Deng, Z.N.; Ma, X.F. Analysis of soil and leaf and fruit mineral elements in the main sweet orange producing areas in Hunan Province. South China Fruits 2020, 49, 27–33. [Google Scholar]
- Jiang, Y.N.; Fu, H.M.; Liu, B.H.; Liu, S.Q.; Tang, X.S.; Zhai, J.; Deng, C.L. Research on soil and leaf nutrient status in red soil navel orange orchard. South. Hortic. 2020, 31, 6–11. [Google Scholar]
- Sonmez, S.; Kaplan, M.; Sonmez, N.K.; Kaya, H.; Uz, I. High level of copper application to soil and leaves reduce the growth and yield of tomato plants. Sci. Agric. 2006, 63, 213–218. [Google Scholar] [CrossRef]
- Martins, V.; Teixeira, A.; Bassil, E.; Blumwald, E.; Gerós, H. Metabolic changes of Vitis vinifera berries and leaves exposed to Bordeaux mixture. Plant Physiol. Biochem. 2014, 82, 270–278. [Google Scholar] [CrossRef]
- Zambrosi, F.C.B.; Mesquita, G.L.; Tanaka, F.A.O.; Quaggio, J.A.; Mattos, D., Jr. Phosphorus availability and rootstock affect copper-induced damage to the root ultra-structure of Citrus. Environ. Exp. Bot. 2013, 95, 25–33. [Google Scholar] [CrossRef]
- Hippler, F.W.R.; Cipriano, D.O.; Boaretto, R.M.; Quaggio, J.A.; Gaziola, S.A.; Azevedo, R.A.; Mattos, D., Jr. Citrus rootstocks regulate the nutritional status and antioxidant system of trees under copper stress. Environ. Exp. Bot. 2016, 130, 42–52. [Google Scholar] [CrossRef]
- Chen, J.; Shafi, M.; Li, S.; Wang, Y.; Wu, J.; Ye, Z.; Peng, D.; Yan, W.; Liu, D. Copper induced oxidative stresses, antioxidant responses and phytoremediation potential of Moso bamboo (Phyllostachys pubescens). Sci. Rep. 2015, 5, 13554. [Google Scholar] [CrossRef]
- Adrees, M.; Ali, S.; Rizwan, M.; Ibrahim, M.; Abbas, F.; Farid, M.; Zia-ur-Rehman, M.; Irshad, M.K.; Bharwana, S.A. The effect of excess copper on growth and physiology of important food crops: A review. Environ. Sci. Pollut. Res. 2015, 22, 8148–8162. [Google Scholar] [CrossRef] [PubMed]
- Husak, V. Copper and copper-containing pesticides: Metabolism, toxicity and oxidative stress. J. Vasyl Stefanyk Precarpathian Natl. Univ. 2015, 2, 39–51. [Google Scholar] [CrossRef]
- Marques, D.M.; Veroneze Júnior, V.; da Silva, A.B.; Mantovani, J.R.; Magalhães, P.C.; de Souza, T.C. Copper toxicity on photosynthetic responses and root morphology of Hymenaea courbaril L. (Caesalpinioideae). Water Air Soil Pollut. 2018, 229, 138. [Google Scholar] [CrossRef]
- Rehman, M.; Liu, L.; Wang, Q.; Saleem, M.H.; Bashir, S.; Ullah, S.; Peng, D. Copper environmental toxicology, recent advances, and future outlook: A review. Environ. Sci. Pollut. Res. 2019, 26, 18003–18016. [Google Scholar] [CrossRef] [PubMed]
- Reuther, W.; Smith, P.F. Effects of high copper content of sandy soil on growth of citrus seedlings. Soil Sci. 1953, 75, 219–224. [Google Scholar] [CrossRef]
- Albano, J.P.; Bowman, K.D.; Wilson, P.C. Differential response of Citrus rootstocks to CuEDTA concentration in sand culture. J. Appl. Hortic. 2013, 15, 81–86. [Google Scholar] [CrossRef]
- Fernandes, J.C.; Henriques, F.S. Biochemical, physiological, and structural effects of excess copper in plants. Bot. Rev. 1991, 57, 246–273. [Google Scholar] [CrossRef]
- Rieger, H.F.W.; Marcelli, B.R.; Junqueira, T.L.A. Copper supply and fruit yield of young Citrus trees: Fertiliser sources and application methods. Bragantia 2017, 77, 365–371. [Google Scholar]
- Zhang, J.J.; Yang, L.; Liu, D.C.; Liu, S.B.; Xu, B.X.; Zhou, S.Q.; Mao, W.P.; Liu, Y. Correlation Analysis Between Fruit Quality of Majia Pumelo and Soil Nutrients, Leaf and Fruit Mineral Nutrients. Acta Agric. Univ. Jiangxiensis 2015, 37, 811–818. [Google Scholar]
- Wu, W.; Li, Y.; Liu, W.; Chen, J. Studies on relationship between fruit yield quality and microelements in leaf of citrus. J. Southwest Agric. Univ. 1998, 20, 12–16. [Google Scholar]
- Hossain, M.S.; Abdelrahman, M.; Tran, C.D.; Nguyen, K.H.; Chu, H.D.; Watanabe, Y.; Tran, L.S.P. Insights into acetate-mediated copper homeostasis and antioxidant defense in lentil under excessive copper stress. Environ. Pollut. 2020, 258, 113544. [Google Scholar] [CrossRef] [PubMed]
- Zeng, Q.; Ling, Q.; Wu, J.; Yang, Z.; Liu, R.; Qi, Y. Excess copper-induced changes in antioxidative enzyme activity, mineral nutrient uptake and translocation in sugarcane seedlings. Bull. Environ. Contam. Toxicol. 2019, 103, 834–840. [Google Scholar] [CrossRef] [PubMed]
- Kumar, V.; Pandita, S.; Sidhu, G.P.S.; Sharma, A.; Khanna, K.; Kaur, P.; Bali, A.S.; Setia, R. Copper bioavailability, uptake, toxicity and tolerance in plants: A comprehensive review. Chemosphere 2021, 262, 127810. [Google Scholar] [CrossRef]
- Lipoth, S.L.; Schoenau, J.J. Copper, zinc, and cadmium accumulation in two prairie soils and crops as influenced by repeated applications of manure. J. Plant Nutr. Soil Sci. 2010, 170, 378–386. [Google Scholar] [CrossRef]
- Cheng, C.; Zhang, S.Q.; Lin, W.J.; Chen, H.H.; Lin, F.; Zhu, D.H.; Chen, L.S.; Li, Y.; Guo, J.X. Soil copper (Cu) nutrient status and its influencing factors in pomelo orchards in Pinghe county, Fujian province. J. Fruit Sci. 2018, 35, 301–310. [Google Scholar]
- Li, Q.; Chen, H.H.; Qi, Y.; Ye, X.; Yang, L.T.; Huang, Z.R.; Chen, L.S. Excess copper effects on growth, uptake of water and nutrients, carbohydrates, and PSII photochemistry revealed by OJIP transients in Citrus seedlings. Environ. Sci. Pollut. Res. 2019, 26, 30188–30205. [Google Scholar] [CrossRef] [PubMed]
- Zheng, C.S.; Lan, X.; Tan, Q.L.; Zhang, Y.; Hu, C.X. Soil application of calcium and magnesium fertilizer influences the fruit pulp mastication characteristics of nanfeng tangerine (Citrus reticulata blanco cv. kinokuni). Sci. Hortic. 2015, 191, 121–126. [Google Scholar] [CrossRef]
- Zhou, Y.; He, W.Z.; Zheng, W.L.; Tan, Q.L.; Xie, Z.Z.; Zheng, C.S.; Hu, C.X. Fruit sugar and organic acid were significantly related to fruit mg of six citrus cultivars. Food Chem. 2018, 259, 278–285. [Google Scholar] [CrossRef]
- Lin, Q.; Wang, C.; Dong, W.; Jiang, Q.; Wang, D.; Li, S.; Chen, M.; Liu, C.; Sun, C.; Chen, K. Transcriptome and metabolome analyses of sugar and organic acid metabolism in Ponkan (Citrus reticulata) fruit during fruit maturation. Gene 2015, 554, 64–74. [Google Scholar] [CrossRef]
- Feng, B.; Mei, C.; Zhang, Z.; Liu, H.; Aishajiang, M.; Wang, J.; Yan, P. Correlation Analysis of Mineral Elements and Soluble Sugar in Different Maturity Stages of Fuji Apple. Xinjiang Agric. Sci. 2021, 58, 502–510. [Google Scholar]
- Lothar, E. Effect of metal ions on sucrose synthase from rice grains–A study on enzyme inhibition and enzyme topography. Glycobiology 1995, 5, 201–206. [Google Scholar]
- Noctor, G.; Reichheld, J.P.; Foyer, C.H. ROS-related redox regulation and signaling in plants. Semin. Cell Dev. Biol. 2018, 80, 3–12. [Google Scholar] [CrossRef] [PubMed]
- Dumont, S.; Rivoal, J. Consequences of oxidative stress on plant glycolytic and respiratory metabolism. Front. Plant Sci. 2019, 10, 166. [Google Scholar] [CrossRef] [PubMed]
- Katz, E.; Boo, K.H.; Kim, H.Y.; Eigenheer, R.A.; Phinney, B.S.; Shulaev, V.; NegreZakharov, F.; Sadka, A.; Blumwald, E. Label-free shotgun proteomics and metabolite analysis reveal a significant metabolic shift during citrus fruit development. J. Exp. Bot. 2011, 62, 5367–5384. [Google Scholar] [CrossRef] [PubMed]
- Zhang, Y. Study on the Application of Microelement Fertilizer and the Remediation of Acidified Soil in the Citrus Orchard of Yichang, Hubei Province. Ph.D. Thesis, Huazhong Agricutural University, Wuhan, China, 2014; pp. 1–141. [Google Scholar]
- Julius, B.T.; Leach, K.A.; Tran, T.M.; Mertz, R.A.; Braun, D.M. Sugar transporters in plants: New insights and discoveries. Plant Cell Physiol. 2017, 58, 1442–1460. [Google Scholar] [CrossRef]
- Mir, A.R.; Pichtel, J.; Hayat, S. Copper: Uptake, toxicity and tolerance in plants and management of Cu-contaminated soil. BioMetals 2021, 34, 737–759. [Google Scholar] [CrossRef]
- Johanningsmeiner, S.D.; Mcfeeters, R.F.; Drake, M. A hypothesis for the chemical basis for perception of sour taste. J. Food Sci. 2005, 70, 44–48. [Google Scholar] [CrossRef]
- Yu, K.; Xu, Q.; Da, X.L.; Guo, F.; Ding, Y.D.; Deng, X.X. Transcriptome changes during fruit development and ripening of sweet orange (Citrus sinensis). BMC Genom. 2012, 13, 10. [Google Scholar] [CrossRef]
- Yang, S.Q. Studies on the Influences of Soil and Leaf Nutrient on Citrus Fruit’s Output and Quality. Master’s Dissertation, Southwest University, Chongqing, China, 2008; pp. 1–55. [Google Scholar]
- Yi, X.T. Soil and Tree Nutrient Status in Citrus Orchards in Southern Guangxi and Their Effects on the Quality of Orah. Master’s Dissertation, Southwest University, Chongqing, China, 2019; pp. 1–61. [Google Scholar]
- Zheng, C.S. Relationships between Fruit Quality and Soil-Plant Nutrients of Nanfeng Tangerine and Regulation by Fertilization Application. Ph.D. Dissertation, Huazhong Agricutural University, Wuhan, China, 2015; pp. 1–112. [Google Scholar]
- Asencio, A.D.; Serrano, M.; García-Martínez, S.; Pretel, M.T. Organic acids, sugars, antioxidant activity, sensorial and other fruit characteristics of nine traditional Spanish Citrus fruits. Eur. Food Res. Technol. 2018, 244, 1497–1508. [Google Scholar] [CrossRef]
- Alfaro, J.M.; Bermejo, A.; Navarro, P.; Quinones, A.; Salvador, A. Effect of rootstock on Citrus fruit quality: A review. Food Rev. Int. 2021, 1–19. [Google Scholar] [CrossRef]
- Yu, X.; Wen, T.; Ma, Q.C.; Liu, D.C.; Hu, W.; Liu, Y.; Yang, L. Correlation between fruit quality and mineral nutrients in soil, leaf and fruit of ‘Jinsha’ Pomelo. Acta Agric. Univ. Jiangxiensis 2021, 43, 70–81. [Google Scholar]
- Sauvé, S.; Mcbride, M.B.; Norvell, W.A.H.; Endershot, W.H. Copper solubility and speciation of in situ contaminated soils: Effects of copper level, Ph and organic matter. Water Air Soil Pollut. 1997, 100, 133–149. [Google Scholar] [CrossRef]
- Puig, S.; Andrés-Colás, N.; García-Molina, A.; Peñarrubia, L. Copper and iron homeostasis in arabidopsis: Responses to metal deficiencies, interactions and biotechnological applications. Plant Cell Environ. 2007, 30, 271–290. [Google Scholar] [CrossRef]
- Wu, S.; Li, M.; Zhang, C.M.; Tan, Q.L.; Hu, C.X. Effects of phosphorus on fruit soluble sugar and citric acid accumulations in citrus. Plant Physiol. Biochem. 2021, 160, 73–81. [Google Scholar] [CrossRef] [PubMed]
- Etienne, A.; Génard, M.; Lobit, P.; Mbeguié-A-Mbéguié, D.; Bugaud, C. What controls fleshy fruit acidity? A review of malate and citrate accumulation in fruit cells. J. Exp. Bot. 2013, 64, 1451–1469. [Google Scholar] [CrossRef] [PubMed]
- Lu, X.P.; Cao, X.J.; Li, F.F.; Li, J.; Xiong, J.; Long, G.Y.; Cao, S.Y.; Xie, S.X. Comparative transcriptome analysis reveals a global insight into molecular processes regulating citrate accumulation in sweet orange (Citrus sinensis). Physiol. Plant. 2016, 158, 463–482. [Google Scholar] [CrossRef]
- Guo, L.X.; Shi, C.Y.; Liu, X.; Ning, D.Y.; Jing, L.F.; Yang, H.; Liu, Y.Z. Citrate accumulation related gene expression and/or enzyme activity analysis combined with metabolomics provide a novel insight for an orange mutant. Sci. Rep. 2016, 6, 29343. [Google Scholar] [CrossRef]
- Hussain, S.B.; Shi, C.Y.; Guo, L.X.; Kamran, H.M.; Sadka, A.; Liu, Y.Z. Recent advances in the regulation of citric acid metabolism in citrus fruit. Crit. Rev. Plant Sci. 2017, 36, 241–256. [Google Scholar] [CrossRef]
- Kato, M.; Ikoma, Y.; Matsumoto, H.; Sugiura, M.; Hyodo, H.; Yano, M. A ccumualtion of carotenoids and expression of carotenoid biosynthetic genes during maturation in citrus fruit. Plant Physiol. 2004, 134, 824–837. [Google Scholar] [CrossRef]
- Yuan, H.; Zhang, J.; Nageswaran, D.; Li, L. Carotenoid metabolism and regulation in horticultural crops. Hortic. Res. 2015, 2, 15036. [Google Scholar] [CrossRef]
- Rodriguez-Concepcion, M.; Avalos, J.; Bonet, M.L.; Boronat, A.; Gomez-Gomez, L.; Hornero-Mendez, D.; Limon, M.C.; Meléndez-Martínez, A.J.; Olmedilla-Alonso, B.; Palou, A. A global perspective on carotenoids: Metabolism, biotechnology, and benefits for nutrition and health. Prog. Lipid Res. 2018, 70, 62–93. [Google Scholar] [CrossRef] [PubMed]
- Dogbo, O.; André Laferrière Camara, A.D. Carotenoid biosynthesis: Isolation and characterization of a bifunctional enzyme catalyzing the synthesis of phytoene. Proc. Natl. Acad. Sci. USA 1988, 85, 7054–7058. [Google Scholar] [CrossRef] [PubMed]
- Gao, H.J.; Ming, J.Q.; Zhang, Y.J.; Xu, J. Regulation of Carotenoids Biosynthesis in Horticultural Crops. Acta Hortic. Sin. 2015, 42, 1633–1648. [Google Scholar]
- Cheng, J.; Zeng, Q.; He, Y. Study on the stability of lycopene. J. Zhongkai Agrotech. Coll. 2001, 14, 14–19. [Google Scholar]
- Hernández-Hernández, H.; Quiterio-Gutiérrez, T.; Cadenas-Pliego, G.; Ortega-Ortiz, H.; Hernández-Fuentes, A.D.; Cabrera-de-la Fuente, M.; Valdés-Reyna, J.; Juárez-Maldonado, A. Impact of Selenium and Copper Nanoparticles on Yield, Antioxidant System, and Fruit Quality of Tomato Plants. Plants 2019, 8, 355. [Google Scholar] [CrossRef]
- Wen, J.C.; Sherman, W.B.; Koch, K.E. Heriable pleiotropic effects of the nectarine mutant from peach. J. Am. Soc. Hortic. Sci. 1995, 120, 721–725. [Google Scholar] [CrossRef]
- Cao, L.; Xu, X.; Li, J.; Ma, H. Peel pigment change during the development of figs with different colors and the correlation with soluble sugar accumulation. J. China Agric. Univ. 2017, 22, 54–60. [Google Scholar]
- Huff, A. Sugar regulation of plastid interconversions in epicarp of citrus fruit. Plant Physiol. 1984, 76, 307–312. [Google Scholar] [CrossRef]
- Iglesis, D.J.; Tadeo, F.R.; Legaz, F.; Primo-Millo, E.; Talon, M. In vivo sucrose stimulation of colour change in citrus fruit epicarps: Interactions between nutrition a land hormonal signals. Physiol. Plant. 2001, 112, 244–250. [Google Scholar] [CrossRef]
- Zhang, Q.; Yang, J.; Wang, L.; Wang, S.; Li, X.; Zhang, S. Correlation between soluble sugar and anthocyanin and effect of exogenous. J. Fruit Sci. 2013, 30, 248–253. [Google Scholar]
- Qin, C.; He, J.L.; Li, Y.L.; Lu, J.; Li, Y.J.; Huang, X.S.; Liao, S.S.; Zhou, M.L. Overview of Guangxi climate in 2021. J. Meteorol. Res. Appl. 2022, 43, 84–89. [Google Scholar]
- Bao, S.D. Soil and Agriculture Chemistry Analysis, 3rd ed.; China Agriculture Press: Beijing, China, 2000; pp. 39–61. [Google Scholar]
- Lindsay, W.L.; Norvell, W.A. Development of a DTPA soil test for zinc, iron, manganese, and copper. Soil Sci. Soc. Am. J. 1978, 42, 421–428. [Google Scholar] [CrossRef]
- Moussa, M.G.; Sun, X.; Ismael, M.A.; Elyamine, A.M.; Rana, M.S.; Syaifudin, M.; Hu, C. Molybdenum-induced effects on grain yield, macro-micro-nutrient uptake, and allocation in mo-inefficient winter wheat. J. Plant Growth Regul. 2022, 41, 1516–1531. [Google Scholar] [CrossRef]
- Zhang, Y.; Hu, C.X.; Tan, Q.L.; Zheng, C.S.; Gui, H.P.; Zeng, W.N.; Sun, X.; Zhao, X.H. Plant nutrition status, yield and quality of satsuma mandarin (Citrus unshiu Marc.) under soil application of Fe-EDDHA and combination with zinc and manganese in calcareous soil. Sci. Hortic. 2014, 174, 46–53. [Google Scholar] [CrossRef]
- Wu, S.; Zhang, Y.; Tan, Q.; Sun, X.; Wei, W.; Hu, C. Biochar is superior to lime in improving acidic soil properties and fruit quality of Satsuma mandarin. Sci. Total Environ. 2020, 714, 136722. [Google Scholar] [CrossRef]
- Chapman, H.D. The mineral nutrition of citrus. In The Citrus Industry; University of California Press: Berkeley, CA, USA, 1968. [Google Scholar]
- Erner, Y.; Cohen, A.; Magen, H. Fertilizing for High Yield Citrus; International Potash Institute: Basel, Switzerland, 1999. [Google Scholar]
- Morgan, K.T.; Kadyampakeni, D.M. Nutrition of Florida Citrus Trees, 3rd ed.; University of Florida Institute of Food and Agricultural Sciences: Gainesville, FA, USA, 2020. [Google Scholar]






Publisher’s Note: MDPI stays neutral with regard to jurisdictional claims in published maps and institutional affiliations. |
© 2022 by the authors. Licensee MDPI, Basel, Switzerland. This article is an open access article distributed under the terms and conditions of the Creative Commons Attribution (CC BY) license (https://creativecommons.org/licenses/by/4.0/).
Share and Cite
Mo, X.; Chen, C.; Riaz, M.; Moussa, M.G.; Chen, X.; Wu, S.; Tan, Q.; Sun, X.; Zhao, X.; Shi, L.; et al. Fruit Characteristics of Citrus Trees Grown under Different Soil Cu Levels. Plants 2022, 11, 2943. https://doi.org/10.3390/plants11212943
Mo X, Chen C, Riaz M, Moussa MG, Chen X, Wu S, Tan Q, Sun X, Zhao X, Shi L, et al. Fruit Characteristics of Citrus Trees Grown under Different Soil Cu Levels. Plants. 2022; 11(21):2943. https://doi.org/10.3390/plants11212943
Chicago/Turabian StyleMo, Xiaorong, Chuanwu Chen, Muhammad Riaz, Mohamed G. Moussa, Xiangling Chen, Songwei Wu, Qiling Tan, Xuecheng Sun, Xiaohu Zhao, Libiao Shi, and et al. 2022. "Fruit Characteristics of Citrus Trees Grown under Different Soil Cu Levels" Plants 11, no. 21: 2943. https://doi.org/10.3390/plants11212943
APA StyleMo, X., Chen, C., Riaz, M., Moussa, M. G., Chen, X., Wu, S., Tan, Q., Sun, X., Zhao, X., Shi, L., & Hu, C. (2022). Fruit Characteristics of Citrus Trees Grown under Different Soil Cu Levels. Plants, 11(21), 2943. https://doi.org/10.3390/plants11212943

