Transcriptome and Proteome Co-Profiling Offers an Understanding of Pre-Harvest Sprouting (PHS) Molecular Mechanisms in Wheat (Triticum aestivum)
Abstract
1. Introduction
2. Results
2.1. PHS Treatment and Germination Phenotype Analysis
2.2. Transcriptome and Differential Expression Gene (DEG) Analysis
2.3. GO and KEGG Enrichment Analysis of Four Comparison Groups
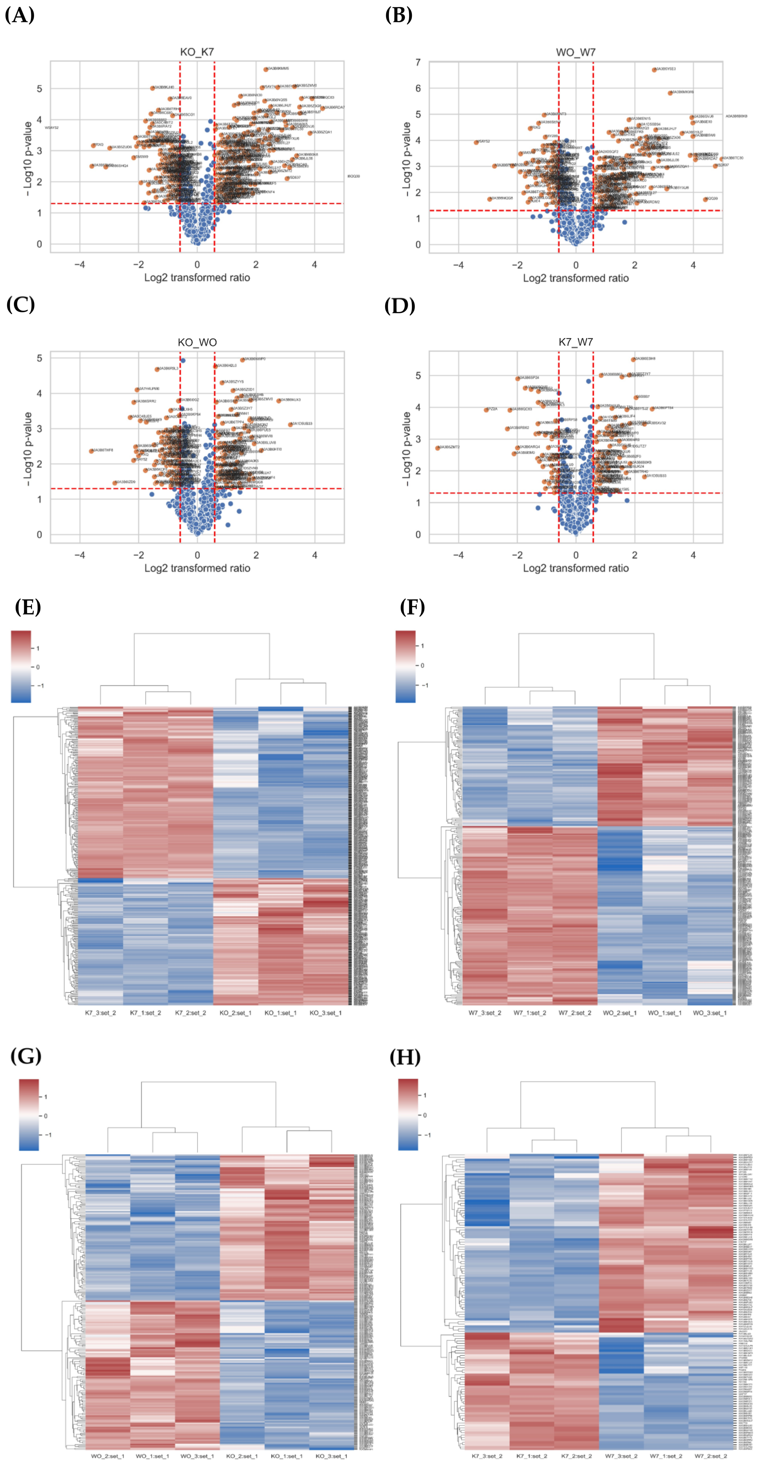
2.4. Analysis of Differentially Expressed Proteins and GO Annotation for DEPs
2.5. Analysis of Correlation between RNA–Protein under PHS Treatment
2.6. Validation of Selected DEGs via Quantitative Real-Time PCR
3. Discussion
4. Materials and Methods
4.1. Plant Materials and Treatments
4.2. RNA Isolation, RNA-Seq Library Preparation, and Sequencing
4.3. Identification of DEGs Functional Annotation Analysis
4.4. Protein Purification and Tandem Mass Tag (TMT) Labeling
4.5. LC-MS/MS Analysis
4.6. Proteome Search and Bioinformatics Analysis
4.7. Validation Gene Expression Analysis
5. Conclusions
Supplementary Materials
Author Contributions
Funding
Informed Consent Statement
Data Availability Statement
Conflicts of Interest
References
- Datta, J.; Nag, S.; Banerjee, A.; Mondai, N. Impact of salt stress on five varieties of wheat (Triticum aestivum L.) cultivars under laboratory condition. JASEM 2009, 13, 93–97. [Google Scholar]
- Kang, C.S.; Park, C.S.; Park, J.C.; Kim, H.S.; Cheong, Y.K.; Kim, K.H.; Kim, K.J.; Park, K.H.; Kim, J.G. Flour characteristics and end-use quality of Korean wheat cultivars I. flour characteristics. Korean J. Breed. Sci. 2010, 42, 61–74. [Google Scholar]
- Figueroa, M.; Hammond-Kosack, K.E.; Solomon, P.S. A review of wheat diseases—A field perspective. Mol. Plant Pathol. 2018, 19, 1523–1536. [Google Scholar] [CrossRef] [PubMed]
- Abdelsalam, N.R.; Kandil, E.E.; Al-Msari, M.A.; Al-Jaddadi, M.A.; Ali, H.M.; Salem, M.Z.; Elshikh, M.S. Effect of foliar application of NPK nanoparticle fertilization on yield and genotoxicity in wheat (Triticum aestivum L.). Sci. Total Environ. 2019, 653, 1128–1139. [Google Scholar] [CrossRef] [PubMed]
- Ahmad, A.; Aslam, Z.; Javed, T.; Hussain, S.; Raza, A.; Shabbir, R.; Mora-Poblete, F.; Saeed, T.; Zulfiqar, F.; Ali, M.M.; et al. Screening of Wheat (Triticum aestivum L.) Genotypes for Drought Tolerance through Agronomic and Physiological Response. Agronomy 2022, 12, 287. [Google Scholar] [CrossRef]
- Cui, F.; Ding, A.; Li, J.; Zhao, C.; Wang, L.; Wang, X.; Qi, X.; Li, X.; Li, G.; Gao, J.; et al. QTL detection of seven spike-related traits and their genetic correlations in wheat using two related RIL populations. Euphytica 2012, 186, 177–192. [Google Scholar] [CrossRef]
- Zhou, Y.; Conway, B.; Miller, D.; Marshall, D.; Cooper, A.; Murphy, P.; Chao, S.; Brown-Guedira, G.; Costa, J. Quantitative Trait Loci Mapping for Spike Characteristics in Hexaploid Wheat. Plant Genome 2017, 10, 2. [Google Scholar] [CrossRef]
- Choi, C.H.; Yoon, Y.M.; Son, J.H.; Cho, S.W.; Kang, C.S. Current status and prospect of wheat functional genomics using next generation sequencing. Korean J. Breed. Sci. 2018, 50, 364–377. [Google Scholar] [CrossRef][Green Version]
- Kanojia, V.; Kushwaha, N.L.; Reshi, M.; Rouf, A.; Muzaffar, H. Products and byproducts of wheat milling process. Int. J. Chem. Stud. 2018, 6, 990–993. [Google Scholar]
- Kaur, R.; Dhillon, G.S.; Kaur, A.; Kaur, S.; Toor, P.I.; Kaur, D.; Kumar, A.; Mavi, G.S.; Grewal, S.K.; Sharma, A.; et al. Marker-assisted introgression of genes into rye translocation leads to the improvement in bread making quality of wheat (Triticum aestivum L.). Heredity 2022, 128, 531–541. [Google Scholar] [CrossRef]
- Kang, C.S.; Kim, H.S.; Cheong, Y.K.; Kim, J.G.; Park, K.H.; Park, C.S. Flour characteristics and end-use quality of commercial flour produced from Korean wheat and imported wheat. Korean J. Food Preserv. 2008, 15, 687–693. [Google Scholar]
- Abhinandan, K.; Skori, L.; Stanic, M.; Hickerson, N.M.N.; Jamshed, M.; Samuel, M.A. Abiotic Stress Signaling in Wheat—An Inclusive Overview of Hormonal Interactions During Abiotic Stress Responses in Wheat. Front. Plant Sci. 2018, 9, 734. [Google Scholar] [CrossRef]
- Hura, T. Wheat and Barley: Acclimatization to Abiotic and Biotic Stress. Int. J. Mol. Sci. 2020, 21, 7423. [Google Scholar] [CrossRef]
- Collaku, A.; Harrison, S.A. Losses in Wheat Due to Waterlogging. Crop Sci. 2002, 42, 444–450. [Google Scholar] [CrossRef]
- Shin, S.H.; Kim, K.H.; Kang, C.S.; Park, J.C.; Hyun, J.N.; Park, C.S. Effects of agronomic characteristics and grain morphology on pre-harvest sprouting in Korean wheat cultivar. Korean J. Breed. Sci. 2013, 45, 346–357. [Google Scholar] [CrossRef]
- Schopfer, P.; Bajracharya, D.; Plachy, C. Control of Seed Germination by Abscisic Acid: I. Time Course of Action in Sinapis alba L. Plant Physiol. 1979, 64, 822–827. [Google Scholar] [CrossRef]
- Nielsen, E. Observations of sunward propagating waves on the magnetopause. J. Geophys. Res. Space Phys. 1984, 89, 9095–9099. [Google Scholar] [CrossRef]
- Biddulph, T.B.; Plummer, J.A.; Setter, T.L.; Mares, D.J. Seasonal conditions influence dormancy and preharvest tolerance of wheat (Triticum aestivum L.) in the field. Field Crops Res. 2008, 107, 116–128. [Google Scholar] [CrossRef]
- Kang, C.S.; Cheong, Y.K.; Kim, K.H.; Kim, H.S.; Kim, Y.J.; Kim, K.H.; Park, J.C.; Park, H.H.; Kim, H.S.; Kang, S.J.; et al. A wheat variety, ‘Sooan’ with good noodle quality, red grain wheat, higher winter hardiness and preharvest sprouting resistance. Korean J. Breed. Sci. 2014, 46, 260–267. [Google Scholar] [CrossRef]
- Andreoli, C.; Bassoi, M.C.; Brunetta, D. Genetic control of seed dormancy and pre-harvest sprouting in wheat. Sci. Agric. 2006, 63, 564–566. [Google Scholar] [CrossRef]
- Farashah, H.D.; Afshari, R.T.; Sharifzadeh, F.; Chavoshinasab, S. Germination improvement and alpha-amylase and beta-1,3-glucanase activity in dormant and non-dormant seeds of Oregno (Origanum vulgare). Aust. J. Crop Sci. 2011, 5, 421–427. [Google Scholar]
- Lee, J.S.; Chebotarov, D.; McNally, K.L.; Pede, V.; Setiyono, T.D.; Raquid, R.; Hyun, W.J.; Jeung, J.U.; Kohli, A.; Mo, Y. Novel Sources of Pre-Harvest Sprouting Resistance for Japonica Rice Improvement. Plants 2021, 10, 1709. [Google Scholar] [CrossRef] [PubMed]
- Kim, K.H.; Kim, J.Y. Understanding Wheat Starch Metabolism in Properties, Environmental Stress Condition, and Molecular Approaches for Value-Added Utilization. Plants 2021, 10, 2282. [Google Scholar] [CrossRef] [PubMed]
- Bennetzen, J.L.; Ma, J.; Devos, K.M. Mechanisms of recent genome size variation in flowering plants. Ann. Bot. 2005, 95, 127–132. [Google Scholar] [CrossRef] [PubMed]
- The Arabidopsis Genome Initiative. Analysis of the genome sequence of the flowering plant Arabidopsis thaliana. Nature 2000, 408, 796–815. [Google Scholar] [CrossRef] [PubMed]
- Brenchley, R.; Spannagl, M.; Pfeifer, M.; Barker, G.L.A.; D’Amore, R.; Allen, A.M.; McKenzie, N.; Kramer, M.; Kerhornou, A.; Bolser, D.; et al. Analysis of the bread wheat genome using whole-genome shotgun sequencing. Nature 2012, 491, 705–710. [Google Scholar] [CrossRef]
- Guan, J.; Garcia, D.F.; Zhou, Y.; Appels, R.; Li, A.; Mao, L. The Battle to Sequence the Bread Wheat Genome: A Tale of the Three Kingdoms. GPB 2020, 18, 221–229. [Google Scholar] [CrossRef]
- Duan, J.; Xia, C.; Zhao, G.; Jia, J.; Kong, X. Optimizing de novo common wheat transcriptome assembly using short-read RNA-Seq data. BMC Genom. 2012, 13, 392. [Google Scholar] [CrossRef]
- Pearce, S.; Vazquez-Gross, H.; Herin, S.Y.; Hane, D.; Wang, Y.; Gu, Y.Q.; Dubcovsky, J. WheatExp: An RNA-seq expression database for polyploid wheat. BMC Plant Biol. 2015, 15, 299. [Google Scholar] [CrossRef]
- Finotello, F.; Camillo, B.D. Measuring differential gene expression with RNA-seq: Challenges and strategies for data analysis. Brief. Func. Genom. 2015, 14, 130–142. [Google Scholar] [CrossRef]
- Nouraei, S.; Mia, M.S.; Liu, H.; Turner, N.C.; Yan, G. Transcriptome Analyses of Near Isogenic Lines Reveal Putative Drought Tolerance Controlling Genes in Wheat. Front. Plant Sci. 2022, 13, 857829. [Google Scholar] [CrossRef]
- Feng, G.; Xiao, P.; Wang, X.; Huang, L.; Nie, G.; Li, Z.; Peng, Y.; Li, D.; Zhang, X. Comprehensive Transcriptome Analysis Uncovers Distinct Expression Patterns Associated with Early Salinity Stress in Annual Ryegrass (Lolium Multiflorum L.). Int. J. Mol. Sci. 2022, 23, 3279. [Google Scholar] [CrossRef]
- Luo, Y.; Wang, Y.; Xie, Y.; Gao, Y.; Li, W.; Lang, S. Transcriptomic and Metabolomic Analyses of the Effects of Exogenous Trehalose on Heat Tolerance in Wheat. Int. J. Mol. Sci. 2022, 23, 5194. [Google Scholar] [CrossRef]
- Tian, Y.; Peng, K.; Lou, G.; Ren, Z.; Sun, X.; Wang, Z.; Xing, J.; Song, C.; Cang, J. Transcriptome analysis of the winter wheat Dn1 in response to cold stress. BMC Plant Biol. 2022, 22, 277. [Google Scholar] [CrossRef]
- Karam, A.; El-Assal, S.E.-D.S.; Hussein, B.A.; Atia, M.A.M. Transcriptome data mining towards characterization of single nucleotide polymorphisms (SNPs) controlling salinity tolerance in bread wheat. Biotechnol. Biotechnol. Equip. 2022, 36, 389–400. [Google Scholar] [CrossRef]
- Marioni, J.C.; Mason, C.E.; Mane, S.K.; Stephens, M.; Gilad, Y. RNA-seq: An assessment of technical reproducibility and comparison with gene expression arrays. Genome Res. 2008, 18, 1509–1517. [Google Scholar] [CrossRef]
- SEQC/MAQC-III Consortium. A comprehensive assessment of RNA-seq accuracy, reproducibility and information content by the Sequencing Quality Control Consortium. Nat. Biotechnol. 2014, 32, 903–914. [Google Scholar] [CrossRef]
- Whitley, S.K.; Horne, W.T.; Kolls, J.K. Research Techniques Made Simple: Methodology and Clinical Applications of RNA Sequencing. J. Investig. Dermatol. 2016, 136, e77–e82. [Google Scholar] [CrossRef]
- Kanwar, P.; Jha, G. Alterations in plant sugar metabolism: Signatory of pathogen attack. Planta 2019, 249, 305–318. [Google Scholar] [CrossRef]
- Aebersold, R.; Mann, M. Mass-spectrometric exploration of proteome structure and function. Nature 2016, 537, 347–355. [Google Scholar] [CrossRef]
- Liu, Y.; Lu, S.; Liu, K.; Wang, S.; Haung, L.; Guo, L. Proteomics: A powerful tool to study plant responses to biotic stress. Plant Methods 2019, 15, 135. [Google Scholar] [CrossRef] [PubMed]
- Liu, W.; Xu, W.; Li, L.; Dong, M.; Wan, Y.; He, X.; Huang, K.; Jin, W. iTRAQ-based quantitative tissue proteomic analysis of differentially expressed proteins (DEPs) in non-transgenic and transgenic soybean seeds. Sci. Rep. 2018, 8, 17681. [Google Scholar] [CrossRef] [PubMed]
- Lebecka, R.; Kistowski, M.; Dębski, J.; Szajko, K.; Murawska, Z.; Marczewski, W. Quantitative proteomic analysis of differentially expressed proteins in tubers of potato plants differing in resistance to Dickeya solani. Plant Soil 2019, 441, 317–329. [Google Scholar] [CrossRef]
- Sun, H.; Liu, X.; Li, F.; Li, W.; Zhang, J.; Xiao, Z.; Shen, L.; Li, Y.; Wang, F.; Yang, J. First comprehensive proteome analysis of lysine crotonylation in seedling leaves of Nicotiana tabacum. Sci. Rep. 2017, 7, 3013. [Google Scholar] [CrossRef] [PubMed]
- Xu, M.; Luo, J.; Li, Y.; Shen, L.; Zhang, X.; Yu, Z.; Guo, Z.; Wu, J.; Chi, Y.; Yang, J. First comprehensive proteomics analysis of lysine crotonylation in leaves of peanut (Arachis hypogaea L.). Proteomics 2021, 21, e2000156. [Google Scholar] [CrossRef]
- Wu, J.; Meng, X.; Jiang, W.; Wang, Z.; Zhang, J.; Meng, F.; Yao, X.; Ye, M.; Yao, L.; Wang, L.; et al. Qualitative Proteome-Wide Analysis Reveals the Diverse Functions of Lysine Crotonylation in Dendrobium huoshanense. Front. Plant Sci. 2022, 13, 822374. [Google Scholar] [CrossRef]
- Glinski, M.; Wechwerth, W. The role of mass spectrometry in plant systems biology. Mass Spectrom. Rev. 2005, 25, 173–214. [Google Scholar] [CrossRef]
- Chen, M.-X.; Zhu, F.-Y.; Gao, B.; Ma, K.-L.; Zhang, Y.; Fernie, A.R.; Chen, X.; Dai, L.; Ye, N.-H.; Zhang, X.; et al. Full-Length Transcript-Based Proteogenomics of Rice Improves Its Genome and Proteome Annotation. Plant Physiol. 2020, 182, 1510–1526. [Google Scholar] [CrossRef]
- Chapman, B.; Castellana, N.; Apffel, A.; Ghan, R.; Cramer, G.R.; Bellgard, M.; Haynes, P.A.; Van Sluyter, S.C. Plant proteogenomics: From protein extraction to improved gene predictions. Methods Mol. Biol. 2013, 1002, 267–294. [Google Scholar] [CrossRef]
- Mergner, J.; Frejno, M.; Messerer, M.; Lang, D.; Samaras, P.; Wilhelm, M.; Mayer, K.F.X.; Schwechheimer, C.; Kuster, B. Proteomic and transcriptomic profiling of aerial organ development in Arabidopsis. Sci. Data 2020, 7, 334. [Google Scholar] [CrossRef]
- Gu, H.; Wang, Y.; Xie, H.; Qiu, C.; Zhang, S.; Xiao, J.; Li, H.; Chen, L.; Li, X.; Ding, Z. Drought stress triggers proteomic changes involving lignin, flavonoids and fatty acids in tea plants. Sci Rep. 2020, 10, 15504. [Google Scholar] [CrossRef]
- Zeng, W.; Peng, Y.; Zhao, X.; Wu, B.; Chen, F.; Ren, B.; Zhuang, Z.; Gao, Q.; Ding, Y. Comparative Proteomics Analysis of the Seedling Root Response of Drought-sensitive and Drought-tolerant Maize Varieties to Drought Stress. Int. J. Mol. Sci. 2019, 20, 2793. [Google Scholar] [CrossRef]
- Chen, Y.; Chen, X.; Wang, H.; Bao, Y.; Zhang, W. Examination of the leaf proteome during flooding stress and the induction of programmed cell death in maize. Proteome Sci. 2014, 12, 33. [Google Scholar] [CrossRef]
- Heinemann, B.; Künzler, P.; Eubel, H.; Braun, H.P.; Hildebrandt, T.M. Estimating the number of protein molecules in a plant cell: Protein and amino acid homeostasis during drought. Plant Physiol. 2021, 185, 385–404. [Google Scholar] [CrossRef]
- Yan, M.; Zheng, L.; Li, B.; Shen, R.; Lan, P. Comparative proteomics reveals new insights into the endosperm responses to drought, salinity and submergence in germinating wheat seeds. Plant Mol. Biol. 2020, 105, 287–302. [Google Scholar] [CrossRef]
- Feng, X.; Ma, Q. Transcriptome and proteome profiling revealed molecular mechanism of selenium responses in bread wheat (Triticum aestivum L.). BMC Plant Biol. 2021, 21, 584. [Google Scholar] [CrossRef]
- Kim, K.H.; Kang, C.S.; Park, J.C.; Shin, S.H.; Hyun, J.N.; Park, C.S. Evaluation of Pre-harvest Sprouting in Korean Wheat Cultivar. Korean J. Breed. Sci. 2012, 44, 526–537. [Google Scholar]
- Lee, Y.J.; Park, S.Y.; Kim, D.Y.; Kim, J.Y. Differential expression analysis of phytohormone-related genes of Korean wheat (Triticum aestivum) in response to preharvest sprouting and abscisic acid (ABA). Appl. Sci. 2021, 11, 3562. [Google Scholar] [CrossRef]
- Park, S.Y.; Choi, C.H.; Kim, K.H.; Jung, W.J.; Kim, J.Y. Expression Analysis of Pre-Harvest Sprouting Tolerant Korean Wheat via Transcriptomic Analysis. Korean J. Breed. Sci. 2022, 54, 104–118. [Google Scholar] [CrossRef]
- Thorvaldsdóttir, H.; Robinson, J.T.; Mesirov, J.P. Integrative Genomics Viewer (IGV): High-performance genomics data visualization and exploration. Brief. Bioinform. 2013, 14, 178–192. [Google Scholar] [CrossRef]
- Zhou, Y.; Tang, H.; Cheng, M.P.; Dankwa, K.O.; Chen, Z.X.; Li, Z.Y.; Gao, S.; Liu, Y.X.; Jiang, Q.T.; Lan, X.J.; et al. Genome-Wide Association Study for Pre-harvest Sprouting Resistance in a Large Germplasm Collection of Chinese Wheat Landraces. Front. Plant Sci. 2017, 8, 401. [Google Scholar] [CrossRef]
- Song, T.; Das, D.; Ye, N.H.; Wang, G.Q.; Zhu, F.Y.; Chen, M.X.; Yang, F.; Zhang, J.H. Comparative transcriptome analysis of coleorhiza development in japonica and Indica rice. BMC Plant Biol. 2021, 21, 514. [Google Scholar] [CrossRef] [PubMed]
- Baier, A.C. Pre-harvest sprouting. Annu. Wheat Newsl. 1987, 33, 274. [Google Scholar]
- Kanehisa, M.; Sato, Y. KEGG Mapper for inferring cellular functions from protein sequences. Protein Sci. 2020, 29, 28–35. [Google Scholar] [CrossRef]
- Santner, A.; Estelle, M. The ubiquitin-proteasome system regulates plant hormone signaling. Plant J. 2010, 61, 1029–1040. [Google Scholar] [CrossRef] [PubMed]
- del Pozo, J.C.; Manzano, C. Auxin and the ubiquitin pathway. Two players–one target: The cell cycle in action. J. Exp. Bot. 2014, 65, 2617–2632. [Google Scholar] [CrossRef]
- Xie, J.; Jin, Y.; Wang, G. The role of SCF ubiquitin-ligase complex at the beginning of life. Reprod. Biol. Endocrinol. 2019, 17, 101. [Google Scholar] [CrossRef]
- Gray, W.M.; del Pozo, J.C.; Walker, L.; Hobbie, L.; Risseeuw, E.; Banks, T.; Crosby, W.L.; Yang, M.; Ma, H.; Estelle, M. Identification of an SCF ubiquitin-ligase complex required for auxin response in Arabidopsis thaliana. Genes Dev. 1999, 13, 1678–1691. [Google Scholar] [CrossRef]
- Yu, H.; Zhang, Y.; Moss, B.L.; Bargmann, B.O.; Wang, R.; Prigge, M.; Nemhauser, J.L.; Estelle, M. Untethering the TIR1 auxin receptor from the SCF complex increases its stability and inhibits auxin response. Nat Plants 2015, 1, 14030. [Google Scholar] [CrossRef]
- Fontaine, O.; Billard, J.P.; Hualt, C. Effect of glutathione on dormancy breakage in barley seeds. Plant Growth Regul. 1995, 16, 55–58. [Google Scholar] [CrossRef]
- Li, W.; Niu, Y.; Zheng, Y.; Wang, Z. Advances in the Understanding of Reactive Oxygen Species-Dependent Regulation on Seed Dormancy, Germination, and Deterioration in Crops. Front. Plant Sci. 2022, 13, 826809. [Google Scholar] [CrossRef]
- Borek, S.; Ratajczak, W.; Ratajczak, L. Regulation of storage lipid metabolism in developing and germinating lupin (Lupinus spp.) seeds. Acta. Physiol. Plant 2015, 37, 119. [Google Scholar] [CrossRef]
- Pavel, L.V.; Sobariu, D.L.; Diaconu, M.; Florian, S. Effects of heavy metals on Lepidium sativum germination and growth. Environ. Eng. Manag. J. 2013, 12, 727–733. [Google Scholar] [CrossRef]
- Zhu, Y.; Zhu, G.; Guo, Q.; Zhu, Z.; Wang, C.; Liu, Z. A Comparative Proteomic Analysis of Pinellia ternata Leaves Exposed to Heat Stress. Int. J. Mol. Sci. 2013, 14, 20614–20634. [Google Scholar] [CrossRef]
- Meyer, K.; Koester, T.; Staiger, D. Pre-mRNA Splicing in Plants: In Vivo Functions of RNA-Binding Proteins Implicated in the Splicing Process. Biomolecules 2015, 5, 1717–1740. [Google Scholar] [CrossRef] [PubMed]
- Reddy, A.S.N. Alternative Splicing of Pre-Messenger RNAs in Plants in the Genomic Era. Annu. Rev. Plant Biol. 2007, 58, 267–294. [Google Scholar] [CrossRef] [PubMed]
- Syed, N.H.; Kalyna, M.; Marquez, Y.; Barta, A.; Brown, J.W.S. Alternative splicing in plants-coming of age. Trends Plant Sci. 2012, 17, 616–623. [Google Scholar] [CrossRef] [PubMed]
- Hattori, T.; Terada, T.; Hamasuna, S.T. Sequence and functional analyses of the rice gene homologous to the maize Vp1. Plant Mol. Biol. 1994, 24, 805–810. [Google Scholar] [CrossRef]
- Jones, H.D.; Peters, N.C.B.; Holdsworth, M.J. Genotype and environment interact to control dormancy and differential expression of the VIVIPAROUS 1 homologue in embryos of Avena fatua. Plant J. 1997, 12, 911–920. [Google Scholar] [CrossRef]
- McKibbin, R.S.; Wilkinson, M.D.; Bailey, P.C.; Flintham, J.E.; Andrew, L.M.; Lazzeri, P.A.; Gale, M.D.; Lenton, J.R.; Holdsworth, M.J. Transcripts of Vp-1 homeologues are misspliced in modern wheat and ancestral species. PNAS 2002, 99, 10203–10208. [Google Scholar] [CrossRef]
- Zhang, Q.; Zhang, X.; Wang, S.; Tan, C.; Zhou, G.; Li, C. Involvement of alternative splicing in barley seed germination. PLoS ONE 2016, 11, e0152824. [Google Scholar] [CrossRef]
- Rodríguez, M.V.; Mendiondo, G.M.; Maskin, L.; Gudesblat, G.E.; Iusem, N.D.; Benech-Arnold, R.L. Expression of ABA signalling genes and ABI5 protein levels in imbibed Sorghum bicolor caryopses with contrasting dormancy and at different developmental stages. Ann. Bot. 2009, 104, 975–985. [Google Scholar] [CrossRef]
- Li, J.; Yan, X.; Ahmad, M.; Yu, W.; Song, Z.; Ni, J.; Yang, Q.; Teng, Y.; Zhang, H.; Bai, S. Alternative splicing of the dormancy-associated MADS-box transcription factor gene PpDAM1 is associated with flower bud dormancy in ‘Dangshansu’ pear (Pyrus pyrifolia white pear group), Plant Physiol. Biochem. 2021, 166, 1096–1108. [Google Scholar] [CrossRef]
- Hong, Y.; Yao, J.; Shi, H.; Chen, Y.; Zhu, J.-K.; Wang, Z. The Arabidopsis spliceosomal protein SmEb modulates ABA responses by maintaining proper alternative splicing of HAB1. Stress Biol. 2021, 1, 4. [Google Scholar] [CrossRef]
- Chardon, F.; Damerval, C. Phylogenomic analysis of the PEBP gene family in cereals. J. Mol. Evol. 2005, 61, 579–590. [Google Scholar] [CrossRef]
- Tao, Y.-B.; Luo, L.; He, L.-L.; Ni, J.; Xu, Z.-F. A promoter analysis of MOTHER OF FT AND TFL1 1 (JcMFT1), a seed-preferential gene from the biofuel plant Jatropha curcas. J. Plant Res. 2014, 127, 513–524. [Google Scholar] [CrossRef]
- Kato, K.; Nakamura, W.; Tabiki, T.; Miura, H.; Sawada, S. Detection of loci controlling seed dormancy in group 4 chromosomes of wheat and comparative mapping with rice and barley genomes. Theor. Appl. Genet. 2001, 102, 980–985. [Google Scholar] [CrossRef]
- Mori, M.; Uchino, N.; Chono, M.; Kato, K.; Miura, H. Mapping QTLs for grain dormancy on wheat chromosome 3A and the group 4 chromosomes, and their combined effect. Theor. Appl. Genet. 2005, 110, 1315–1323. [Google Scholar] [CrossRef]
- Nakamura, S.; Abe, F.; Kawahigashi, H.; Nakazono, K.; Tagiri, A.; Matsumoto, T.; Utsugi, S.; Ogawa, T.; Handa, H.; Ishida, H. A wheat homolog of MOTHER of FT and TFL1 acts in the regulation of germination. Plant Cell 2011, 23, 3215–3229. [Google Scholar] [CrossRef]
- Dhariwal, R.; Hiebert, C.W.; Sorrells, M.E.; Spaner, D.; Graf, R.J.; Singh, J.; Randhawa, H.S. Mapping pre-harvest sprouting resistance loci in AAC Innova × AAC Tenacious spring wheat population. BMC Genom. 2021, 22, 900. [Google Scholar] [CrossRef]
- Smalle, J.; Kurepa, J.; Yang, P.; Emborg, T.J.; Babiychuk, E.; Kushnir, S.; Vierstra, R.D. The pleiotropic role of the 26S proteasome subunit RPN10 in Arabidopsis growth and development supports a substrate-specific function in abscisic acid signaling. Plant Cell 2003, 15, 965–980. [Google Scholar] [CrossRef]
- Kurepa, J.; Toh-E, A.; Smalle, J.A. 26S proteasome regulatory particle mutants have increased oxidative stress tolerance. Plant J. 2008, 53, 102–114. [Google Scholar] [CrossRef] [PubMed]
- Stone, S.L. The role of ubiquitin and the 26S proteasome in plant abiotic stress signaling. Front. Plant Sci. 2014, 5, 135. [Google Scholar] [CrossRef] [PubMed]
- Oracz, K.; Stawska, M. Cellular Recycling of Proteins in Seed Dormancy Alleviation and Germination. Front. Plant Sci. 2016, 7, 1128. [Google Scholar] [CrossRef] [PubMed]
- Kelley, D.R. E3 Ubiquitin Ligases: Key Regulators of Hormone Signaling in Plants. Mol. Cell. Proteom. 2018, 17, 1047–1054. [Google Scholar] [CrossRef]
- Yu, F.; Wu, Y.; Xie, Q. Ubiquitin–Proteasome System in ABA Signaling: From Perception to Action. Mol. Plant 2016, 9, 21–33. [Google Scholar] [CrossRef]
- Gao, D.Y.; Xu, Z.S.; He, Y.; Sun, Y.W.; Ma, Y.Z.; Xia, L.Q. Functional analyses of an E3 ligase gene AIP2 from wheat in Arabidopsis revealed its roles in seed germination and pre-harvest sprouting. J. Integr. Plant Biol. 2014, 56, 480–491. [Google Scholar] [CrossRef]
- Ashburner, M.; Ball, C.A.; Blake, J.A.; Botstein, D.; Butler, H.; Cherry, J.M.; Davis, A.P.; Dolinski, K.; Dwight, S.S.; Eppig, J.T.; et al. Gene Ontology: Tool for the unification of biology. Nat. Genet. 2000, 25, 25–29. [Google Scholar] [CrossRef]
- Wu, T.; Hu, E.; Xu, S.; Chen, M.; Guo, P.; Dai, Z.; Feng, T.; Zhou, L.; Tang, W.; Zhan, L.; et al. clusterProfiler 4.0: A universal enrichment tool for interpreting omics data. Innovation 2021, 2, 100141. [Google Scholar] [CrossRef]
- Kim, J.Y.; Kim, D.Y.; Park, Y.J.; Jang, M.J. Transcriptome analysis of the edible mushroom Lentinula edodes in response to blue light. PLoS ONE 2020, 15, e0230680. [Google Scholar] [CrossRef]
- Livak, K.J.; Schmittgen, T.D. Analysis of relative gene expression data using real-time quantitative PCR and the 2−ΔΔCT method. Methods 2001, 25, 402–408. [Google Scholar] [CrossRef]








| Gene ID | Protein ID | Description | Gene* log2 (fold_change) | Protein* log2 (fold_change) | Gene Functional Classification |
|---|---|---|---|---|---|
| DEGs + DEPs K0 vs. K7 | |||||
| TraesCS6D02G040600 | A0A3B6QC63 | Histone H2B | 7.454697426 | 3.913866667 | protein heterodimerization activity |
| TraesCS1D02G087600 | A0A3B5ZPT5 | Carboxypeptidase | 4.256589483 | −0.844066667 | serine-type carboxypeptidase activity |
| TraesCS5B02G078300 | A0A3B6LFH5 | Pyrophosphate--fructose 6-phosphate 1-phosphotransferase subunit alpha | 3.945638767 | 1.7209 | ATP binding, phosphofructokinase activity |
| TraesCS5A02G238100 | A0A3B6KJH0 | Alpha-amylase | 3.945638767 | −1.524566667 | carbohydrate metabolic process, alpha-amylase activity |
| TraesCS4D02G022300 | A0A3B6JCR8 | Dirigent protein | 3.697823539 | −1.883066667 | apoplast |
| TraesCS7D02G369400 | A0A3B6TMP4 | Peroxidase | 3.494350899 | −2.1036 | hydrogen peroxide catabolic process, response to oxidative stress |
| TraesCS4A02G246100 | A0A0C4BJE5 | Serine hydroxymethyltransferase | 3.352185251 | −2.068633333 | carbon metabolic process, pyridoxal phosphate binding |
| TraesCS4B02G069300 | A0A0C4BJE5 | Serine hydroxymethyltransferase | 2.681982576 | −2.068633333 | carbon metabolic process, pyridoxal phosphate binding |
| TraesCS4D02G068100 | A0A0C4BJE5 | Serine hydroxymethyltransferase | 2.371852235 | −2.068633333 | carbon metabolic process, pyridoxal phosphate binding |
| TraesCS7A02G172700 | A0A3B6RBU0 | NAD(P)H dehydrogenase C1 | 2.286001127 | −0.597666667 | chloroplast |
| TraesCS7D02G030700 | Q8RW00 | Glutathione transferase | 1.702418296 | −1.2913 | cytoplasm |
| TraesCS2D02G075000 | A0A1D5UXN7 | Amine oxidase | 1.338600011 | 1.4274 | amine oxidase activity, amine metabolic process |
| TraesCS7B02G315600 | A0A3B6SQU7 | Dolichyl-diphosphooligosaccharide--protein glycosyltransferase 48 kDa subunit | 1.210570417 | 0.941966667 | oligosaccharyltransferase complex |
| TraesCS2A02G277100 | A0A3B6AYU7 | Peptidylprolyl isomerase | 1.158355889 | −1.445033333 | cytoplasm |
| TraesCS4A02G445300 | D3K1B4 | Ozone-responsive stress-related protein | 1.111810845 | −1.262133333 | response to ozone |
| TraesCS3A02G521500 | P29557 | Eukaryotic translation initiation factor 4E-1 | −1.085773524 | 0.854366667 | RNA 7-methylguanosine cap binding |
| TraesCS2B02G567600 | A0A3B6CFS9 | Superoxide dismutase | −1.08821619 | 1.462 | mitochondrion |
| TraesCS2B02G148400 | A0A3B6C126 | Cysteine proteinase inhibitor | −1.170117935 | 1.340766667 | cysteine-type endopeptidase inhibitor activity |
| TraesCS1B02G142000 | A0A3B5YUP3 | Phosphotransferase | −1.543828061 | 0.699933333 | cytosol, glucose binding |
| TraesCS1D02G369300 | A0A024CKY0 | LEA protein | −1.580477896 | 2.0741 | protein targeting |
| TraesCS1B02G237400 | A0A3B5YXU6 | Em-like protein GEA1 | −1.683504359 | 2.719933333 | cytosol, response to abscisic acid |
| TraesCS7A02G558300 | A0A3B6RT93 | 4-Hydroxy-4-methyl-2-oxoglutarate aldolase | −1.684719777 | −1.087933333 | Metal-binding, metal ion binding |
| TraesCS1D02G101700 | A0A3B5ZQA1 | TSPO | −1.884546698 | 3.839566667 | integral component of membrane |
| TraesCS7A02G070900 | A0A3B6R8P8 | Peroxidase | −2.316372851 | 2.466533333 | metal ion binding |
| TraesCS2D02G114100 | A0A3B6DAQ7 | Glycosyltransferase | −2.522142222 | 1.4226 | UDP-glycosyltransferase activity |
| TraesCS5D02G379300 | A0A0H4MAT1 | Dehydrin | −2.5490366 | 1.051233333 | cytosol, cold acclimation |
| TraesCS2B02G402500 | W5B7W5 | Caleosin | −2.72237768 | 2.053666667 | calcium ion binding |
| TraesCS2B02G384600 | W5B8D6 | Caleosin | −2.789346082 | 2.7154 | calcium ion binding |
| TraesCS2A02G385600 | W5AY74 | Caleosin | −2.841920013 | 2.209666667 | calcium ion binding |
| TraesCS2D02G382300 | A0A1B5GE57 | Caleosin | −3.018950089 | 0.895933333 | calcium ion binding |
| TraesCS5B02G046000 | D9ZLW0 | Outer membrane channel protein OEP16-2 | −3.060325217 | 1.923266667 | integral component of chloroplast outer membrane |
| TraesCS5D02G188400 | A0A3B6MQN2 | Oleosin | −3.167389471 | 1.485 | lipid storage, monolayer-surrounded lipid storage body |
| TraesCS3D02G467300 | A7UME2 | Xylanase inhibitor 725ACCN | −3.297615658 | 1.548766667 | xylan catabolic process |
| TraesCS5B02G181700 | A0A3B6LLH7 | Oleosin | −3.484907598 | 2.133566667 | lipid storage, monolayer-surrounded lipid storage body |
| TraesCS6A02G077000 | Q4W6G2 | Xylanase inhibitor XIP-III | −3.778453786 | 0.982 | xylan catabolic process |
| DEGs + DEPs W0 vs. W7 | |||||
| TraesCS5B02G078300 | A0A3B6LFH5 | Pyrophosphate--fructose 6-phosphate 1-phosphotransferase subunit alpha | 4.161210781 | 1.848733333 | ATP binding, nucleus |
| TraesCS2A02G277100 | A0A3B6AYU7 | Peptidylprolyl isomerase | 1.915260225 | −1.1109 | peptidyl-prolyl cis-trans isomerase activity |
| TraesCS5D02G182500 | A0A3B6MRT6 | Phosphoenolpyruvate/phosphate translocator 1, chloroplastic | 1.226990527 | 0.993233333 | chloroplast membrane |
| TraesCS2B02G350500 | A0A3B6C8B8 | ATP-dependent 6-phosphofructokinase | −1.12833302 | −1.382833333 | magnesium |
| TraesCS2B02G402500 | W5B7W5 | Caleosin | −1.171315189 | 1.729333333 | calcium ion binding |
| TraesCS2B02G429100 | A0A3B6CB61 | Glutathione peroxidase | −1.271800178 | −0.7268 | cytosol |
| TraesCS1D02G327200 | A0A3B5ZYU5 | Thioredoxin | −1.486027075 | −1.1557 | thioredoxin peroxidase activity |
| TraesCS7A02G558300 | A0A3B6RT93 | 4-Hydroxy-4-methyl-2-oxoglutarate aldolase | −1.680230898 | −0.745633333 | metal-binding |
| TraesCS3D02G467300 | A7UME2 | Xylanase inhibitor 725ACCN | −2.989213884 | 2.6337 | aspartic-type endopeptidase activity |
| TraesCS1D02G369300 | A0A024CKY0 | LEA protein | −3.620246235 | 2.238733333 | protein targeting |
| DEGs + DEPs K7 vs. W7 | |||||
| TraesCS4B02G225400 | Q9SBB7 | Chloroplast small heat shock protein | 5.40441398 | 2.0434 | rRNA processing |
| TraesCS1B02G237400 | A0A3B5YXU6 | Em-like protein GEA1 | 3.420870011 | 1.094333333 | response to abscisic acid, cytosol |
| TraesCS3A02G510600 | A0A3B6ESH8 | Peroxidase | 2.705166293 | 1.952333333 | metal ion binding |
| TraesCS4A02G332100 | A0A3B6HYW3 | Nascent polypeptide-associated complex subunit beta | 1.164770655 | 0.752066667 | cytosol |
| TraesCS7B02G170000 | A0A1D6CXF2 | Proteasome subunit alpha type | 1.015394237 | 2.3666 | nucleus, cytoplasm |
| TraesCS2A02G571300 | A0A3B6B862 | Peroxidase | 1.015085068 | 0.8543 | metal ion binding |
| TraesCS5A02G142200 | A0A3B6KDG2 | Homoserine dehydrogenase | −1.226585437 | 1.568266667 | homoserine dehydrogenase activity, homoserine metabolic process |
Publisher’s Note: MDPI stays neutral with regard to jurisdictional claims in published maps and institutional affiliations. |
© 2022 by the authors. Licensee MDPI, Basel, Switzerland. This article is an open access article distributed under the terms and conditions of the Creative Commons Attribution (CC BY) license (https://creativecommons.org/licenses/by/4.0/).
Share and Cite
Park, S.Y.; Jung, W.J.; Bang, G.; Hwang, H.; Kim, J.Y. Transcriptome and Proteome Co-Profiling Offers an Understanding of Pre-Harvest Sprouting (PHS) Molecular Mechanisms in Wheat (Triticum aestivum). Plants 2022, 11, 2807. https://doi.org/10.3390/plants11212807
Park SY, Jung WJ, Bang G, Hwang H, Kim JY. Transcriptome and Proteome Co-Profiling Offers an Understanding of Pre-Harvest Sprouting (PHS) Molecular Mechanisms in Wheat (Triticum aestivum). Plants. 2022; 11(21):2807. https://doi.org/10.3390/plants11212807
Chicago/Turabian StylePark, Sang Yong, Woo Joo Jung, Geul Bang, Heeyoun Hwang, and Jae Yoon Kim. 2022. "Transcriptome and Proteome Co-Profiling Offers an Understanding of Pre-Harvest Sprouting (PHS) Molecular Mechanisms in Wheat (Triticum aestivum)" Plants 11, no. 21: 2807. https://doi.org/10.3390/plants11212807
APA StylePark, S. Y., Jung, W. J., Bang, G., Hwang, H., & Kim, J. Y. (2022). Transcriptome and Proteome Co-Profiling Offers an Understanding of Pre-Harvest Sprouting (PHS) Molecular Mechanisms in Wheat (Triticum aestivum). Plants, 11(21), 2807. https://doi.org/10.3390/plants11212807

