Abstract
Allopolyploidy is considered a driver of diversity in subtribe Loliinae. We investigate the evolution and systematics of the poorly studied Mesoamerican and South American polyploid broad-leaved Festuca L. species of uncertain origin and unclear taxonomy. A taxonomic study of seven diagnostic morphological traits was conducted on a representation of 22 species. Phylogenomic analyses were performed on a representation of these supraspecific taxa and all other Loliinae lineages using separate data from the entire plastome, nuclear rDNA 45S and 5S genes, and repetitive DNA elements. F. subgen. Mallopetalon falls within the fine-leaved (FL) Loliinae clade, whereas the remaining taxa are nested within the broad-leaved (BL) Loliinae clade forming two separate Mexico–Central–South American (MCSAI, MCSAII) lineages. MCSAI includes representatives of F. sect. Glabricarpae and F. subgen. Asperifolia plus F. superba, and MCSAII of F. subgen. Erosiflorae and F. sect. Ruprechtia plus F. argentina. MCSAII likely had a BL Leucopoa paternal ancestor, MCSAI and MCSAII a BL Meso-South American maternal ancestor, and Mallopetalon FL, American I–II ancestors. Plastome vs. nuclear topological discordances corroborated the hybrid allopolyploid origins of these taxa, some of which probably originated from Northern Hemisphere ancestors. The observed data indicate rapid reticulate radiations in the Central–South American subcontinent. Our systematic study supports the reclassification of some studied taxa in different supraspecific Festuca ranks.
1. Introduction
Despite considerable debate about the evolutionary fate of allopolyploids, alternatively viewed as drivers of biodiversity [1] or evolutionary dead ends [2], accumulating evidence suggests that hybridization and whole genome duplication (WGD) has been a preeminent evolutionary mechanism of speciation in the eukaryotic kingdom [3,4,5,6]. This is especially remarkable in seed and angiosperm plants, which are all considered descendants of paleopolyploid ancestors [7,8]. Allopolyploids are predominant in the grass family, accounting for 70% of the current species [9,10]. Despite genome duplication being considered generally irreversible in the short term [11], evidence suggests that the protograss whole genome duplication was likely followed by subsequent diploidizations that originated the respective ancestors of the Bambusoideae–Oryzoideae–Pooideae (BOP) and Panicoideae–Arundinoideae–Centothecoideae–Chloridoideae–Micrairoideae–Aristidoideae–Danthonioideae (PACCMAD) clades [12,13]. The evolutionary scenario of successive rounds of plant hybridizations and allopolyploidizations followed by the return to the diploid state [14] was also inferred for grasses. Grass mesopolyploids and neopolyploids were estimated to have originated some million years ago (Miocene–Pliocene) or during or after the Quaternary glaciations, respectively [11,15,16]. These allopolyploid speciation processes resulted in their current overwhelming representation within the grasses [10], with some genera consisting exclusively of hybrid allopolyploids (e.g., Elymus L., Calamagrostis Adans. [10,17]) and others containing a large number of them (e.g., Festuca L., [18]; Poa L., [19]). Molecular phylogenies have helped unravel the hybrid allopolyploid origin of some grass species for which their contrasting plastid vs. nuclear-based topologies have uncovered their respective maternal and paternal lineages [20], while their nuclear single-copy-genes-based topologies have uncovered phased alleles from the distinct progenitor lineages [21].
Subtribe Loliinae, one of the main lineages of the temperate Pooideae, is formed by the large paraphyletic genus Festuca and several closely-related genera nested within it [22,23,24,25,26,27]. Throughout the manuscript, the taxonomic names of Festuca are indicated in italics and the phylogenetic lineages of Loliinae in plain text. Phylogenetic analyses have consistently inferred two main clades within the subtribe, the broad-leaved (BL) and fine-leaved (FL) Loliinae, characterized by distinct genomic and phenotypic features [18,23,26,27]. Festuca contains approximately 600 species distributed worldwide, inhabiting cool seasonal regions of both hemispheres [18]. Festuca’s main center of diversity is the Holarctic region, which harbors nearly 500 species, including all known diploid species of the genus and different polyploids, ranging from tetraploids to dodecaploids [28]. It is also the inferred area for the origin of the BL and FL Loliinae ancestors, which later colonized the Southern Hemisphere according to DEC biogeographic models [25], a hypothesis consistent with the absence of Loliinae diploids in the Southern Hemisphere [18,27,29]. Nearly 80 species of Festuca occur in South America [30,31,32,33,34], an area that constitutes a secondary center of diversification of Loliinae and which was colonized several times from different regions [25,26]. Taxonomically, the Festuca species have been ranked into eleven subgenera according to the worldwide classification system of Alexeev [35,36,37,38,39,40,41,42,43,44]. Of these, the largest subgenus Festuca, which encompasses most of the fine-leaved taxa of both hemispheres, makes the bulk of the FL clade. It also includes the small subgenus Helleria E.B. Alexeev, also treated as a separate genus Hellerochloa Rauschert, and several other genera nested within [18,24,25,26]. The remaining nine Festuca subgenera, except the FL Mallopetalon (Döll) E.B. Alexeev, contain species of the BL clade, some of which have been also treated as separate genera. Two of them are native to the Old World (Schedonorus (P. Beauv.) Peterm., Xanthochloa (Krivot.) Tzvelev), five to the New World (Asperifolia E.B. Alexeev; Subulatae (Tzvelev) E.B. Alexeev, Subuliflorae E.B. Alexeev, Erosiflorae E.B. Alexeev, Mallopetalon) and two are native to both areas (Leucopoa (Griseb.) Hack., Drymanthele V.I. Krecz. & Bobrov). The BL clade also includes three additional separate genera nested within [22,25]. The species of the Festuca subgenera have been classified in different sections and subsections based on morphological traits ([18,23] and references therein). However, while some of these taxonomic ranks constitute robust lineages of both FL (Festuca (+Wangenheimia), Aulaxyper (+Vulpia 2x), Exaratae (+Loretia)) and BL (Schedonorus (+Lolium and Micropyropsis), Lojaconoa) Loliinae clades, others do not form monophyletic groups or mix with taxa from other Festuca ranks [24,25,26,27].
Although a large amount of biological and genomic resources has been generated for some economically important forage and grassland Festuca species (e.g., F. pratensis Huds., F. arundinacea Schreb.; [45]), other species of the genus have not been properly analyzed yet. Among the least phylogenetically and systematically studied, Loliinae species are polyploid taxa of six main broad-leaved Festuca groups (Festuca subgenera Asperifolia, Drymanthele (sect. Ruprechtia E.B. Alexeev), Erosiflorae, Mallopetalon, Subulifolia (sect. Glabricarpae E.B. Alexeev), and F. argentina (Speg.) Parodi), endemic to Mexico, Central America or South America, some of which constitute the basal-most BL lineages but have uncertain taxonomic adscriptions and evolutionary circumscriptions [24,25,26,27]. All of them, except F. argentina, include tall fescues that show extravaginal (or mixed) innovations, flat leaves, and open and lax panicles. In a series of successive taxonomic studies, Alexeev described Festuca sect. Ruprechtia (type specimen F. amplissima Rupr.) [37], F. subgen. Asperifolia (type specimen F. lugens (E. Fourn.) Hitchc. ex Hern.-Xol) [38], F. sect. Glabricarpae (type specimen F. breviglumis Swallen) [43], F. subgen. Mallopetalon (type specimen F. fimbriata Nees) [44] and F. subgen. Erosiflorae (type specimen F. quadridentata Kunth) [42] based on the types of innovation leaves, ligules and lemmas, and the presence or absence of ciliate lodicles and of plant and ovary induments. Festuca argentina, initially assigned to F. subgenus Festuca [46], was also considered close to F. subgen. Mallopetalon [47]; however, it is morphologically different [32] and phylogenetically divergent [24,25] from both taxa. The five subgeneric and sectional Festuca ranks described by Alexeev were expanded with other close species described from Mesoamerica and South America by the same or later authors (Table 1). Stančík and Peterson [31] and Stančík and Renvoize [48] extended the concept of F. subgen. Erosiflorae sensu Alexeev including new broad-leaved South American Festuca species within this taxon (e.g., F. superba Parodi ex Türpe, F. venezuelana Stančík) and transferring taxa from F. sect. Glabricarpae (e.g., F. steinbachii E.B. Alexeev) to it but without strong morphological or phylogenetic arguments.
Table 1.
Morphological diagnostic traits used to classify species within Festuca subg. Erosiflorae, F. subg. Drymanthele sect. Ruprechtia, F. subg. Subulatae sect. Glabricarpae, F. subg. Asperifolia and F. subgen. Mallopetalon sensu Alexeev and other authors, plus the newly described F. subgen. Coironhuecu subgen. nov. (F. argentina) and F. subgen. Drymanthele sensu lato (F. superba) analyzed in this study. The type of species of each subgeneric or sectional taxa are highlighted in bold. The asterisks indicate the species used in the phylogenomic analysis.
Despite the importance of previous taxonomic work, the broad-leaved species belonging to these groups have been little studied, and the morphological characters used to delimit their taxonomic ranks remain poorly understood. The high uncertainty about the taxonomic circumscriptions and the evolutionary placements of the five Mesoamerican–South American taxonomic Festuca ranks described by Alexeev plus F. argentina are of high interest as these polyploid taxa may constitute some of the ancestral lineages of the broad-leaved Loliinae [25,27]. Therefore, the objectives of our study were to: (i) evaluate past classifications and identify diagnostic morphological characters that could serve to circumscribe the taxa; (ii) use genomic data to reconstruct a solid phylogenomic framework to reveal their evolutionary position within the phylogeny of subtribe Loliinae; (iii) detect the putative maternal and paternal origins of these lineages using plastome-based vs. nuclear-based phylogenies; and (iv) propose a reclassification for these taxa based on morphological and molecular evidence.
2. Results
2.1. Taxonomic Study
The analysis of seven morphological traits used by Alexeev to diagnose the studied Festuca subgeneric and sectional ranks (plant habit, type of innovation leaves, ligule type and apex shape, leaf-blade type, inflorescence type, lemma apex shape, ovary tip hairiness) plus an additional reproductive trait (monoecy vs. dioecy) (Table 1, Figure 1 and Supplementary Figure S1) on the species classified within these ranks allowed us to identify the taxa proposed by Alexeev and describe a new supraspecific taxon of Festuca.
Figure 1.
Ligule shape of representative species of Mesoamerican and South American broad-leaved Festuca taxa analyzed morphologically in this study. F. subgen. Subulatae sect. Glabricarpae: F. venezuelana (a); F. subgen. Drymanthele s. l.: F. superba (b); F. subgen. Subulatae sect. Glabricarpae: F. breviglumis (c); F. subgen. Asperifolia: F. asperella (d); F. subgen. Erosiflorae: F. quadridentata (e,f); F. subgen. Drymanthele sect. Ruprechtia: F. amplissima (g); F. subgen. Coironhuecu (subgen. nov.): F. argentina (h); F. subgen. Mallopetalon: F. fimbriata (i). Drawings by José Alfredo Hidalgo-Salazar (a–h) and María Fernanda Moreno-Aguilar (i). ((a,f): modified from Stančík and Peterson [31]; (b): modified from Türpe [49]; (c): Peterson P. M. and Rosales O. 16117, US-3524155; (d): Dziekanowski et al., 2022, MO-2107299 (isotype); (e): Laegaard S. 55567, AAU; (g): Peterson P. M. and Herrera-Arrieda Y. 16150, US-3524157; (h): modified from Ospina [34]; (i): Kostling M. UZ 498.08).
Species included in F. subgen Erosiflorae sensu Alexeev [42] are characterized by their monoecy, rhizomatous, tussocked or mixed habit, displaying extravaginal and intravaginal innovation leaves, a long membranous ligule with erose or lacerate apex, flat leaf blades, partially involuted at apex, erect panicles (without nutant branches), unawned dentate or entire lemma apex, and glabrescent ovary tip. These features are present in the type species F. quadridentata, endemic from the Ecuadorean paramos, and in two other species distributed in the northern Andes, F. dichoclada Pilg. and F. horridula Pilg., incorporated into this subgenus by Alexeev [42] (Table 1 and Supplementary File S1; Figure 1 and Supplementary Figure S1). Stančík and Peterson [31] and Stančík and Renvoize [48] expanded the circumscription of F. subgen. Erosiflorae to six new South American species of which two fulfilled all the main diagnostic characteristics proposed by Alexeev (F. carrascana Stančík & Renvoize, F. chuquisacae Stančík & Renvoize), one differed from them due to its shortly awned lemma (F. urubambana Stančík), another due to its partially nutant panicles and awned lemma (F. venezuelana), the fourth for its densely hairy ovary tip, shorter hilum and hyaline ligule with dentate apex (F. superba), and the fifth for its short ligule with ciliate apex, nutant panicles and awned lemma (F. steinbachii) (Table 1 and Supplementary File S1). Species classified within F. subgen Drymanthele sect. Ruprechtia sensu Alexeev [37] differentiated from those of F. subgen. Erosiflorae in their short non-membranous ligule with truncate and shortly ciliate apex and in their entire non-dentate lemma apex. It includes the type species F. amplissima, distributed in Mexico, Central America and northern South America, and two additional species endemic to Mexico, F. jaliscana E.B. Alexeev and F. valdesii Gonz.-Led. & S.D. Koch. (Table 1, Supplementary File S1 and Figure 1). The species classified within F. subgen. Subulatae sect. Glabricarpae [43] are separated from F. subgen. Erosiflorae in their shorter ligules with truncate or rounded and lacerate or dentate apex, nutant panicles or panicle branches, and their entire or bifid and awned lemma apex, and from F. subgen. Drymanthele sect. Ruprechtia in their membranous ligule, nutant panicles and awned lemma apex (Table 1 and Figure 1). Alexeev classified within this section the species type F. breviglumis, distributed in Central America and Mexico, and other Mesoamerican and northern South American species, F. chiriquensis Swallen, F. caldasii (Kunth) Kunth and F. steinbachii [41,43]. Stančík and Peterson [50] added to F. sect. Glabricarpae the North Andean species F. dentiflora E.B. Alexeev ex Stančík & P.M. Peterson and F. woodii Stančík, which matched the sectional diagnostic features except for the sparsely hairy ovary tip of F. woodii (Table 1 and Supplementary File S1). The species classified in F. subgen. Asperifolia sensu Alexeev [38] departed from the previous taxa in their densely tussocked habit, medium-length membranous ligule with truncate or slightly rounded and dentate or lacerate apex, bifid and short-awned (or awned) lemma apex, and glabrous to sparsely hispid ovary tip. The subgenus includes the type species F. lugens, endemic to Mexico and Central America, and other species endemic to Mexico, F. asperella E.B. Alexeev and F. tancitaroensis Gonz.-Led. & S.D. Koch (Table 1, Supplementary File S1 and Figure 1). F. subgen. Mallopetalon was described by Alexeev [44] based solely on the type species F. fimbriata, which shows some diagnostic traits shared with one or the other previously described taxa, such as the possession of a long rhizomatous habit, a short membranous ligule with erose and ciliate apex, and erect multispiculate panicle, but differentiated from all of them in its fimbriated lodicles, scarious, rolled and fimbriated lemma apex, and densely hairy ovary tip (Table 1, Supplementary File S1 and Figure 1).
We have examined taxonomically and phylogenomically two other species evolutionarily close to the five supraspecific Festuca lineages mentioned above. Festuca superba, a narrow endemic species from northwestern Argentina, was classified within the F. subgen. Erosiflorae by Stančík and Renvoize [48] based on general gross morphological traits shared with this taxon. However, it separates from the species of this rank and from the other taxa on the basis of its broad flat leaves with subconvolute vernation, multispiculate inflorescences with flexuous branches, muticous lemma apex and densely hairy ovary tip (Table 1 and Supplementary File S1; Figure 1 and Supplementary Figure S1). Festuca argentina, endemic to Patagonia and the southern Andes, is the most phenotypically distinct species of all taxa analyzed. It has been attributed to fine-leaved F. subgen. Festuca by some authors [46] due to its caespitose habit and plicate and junciform leaves (Table 1 and Supplementary File S1; Figure 1 and Supplementary Figure S1). However, F. argentina shows unique traits, such as dioecy, a narrowly contracted lanceolate panicle and a sparsely hispid ovary tip (Table 1).
2.2. Phylogenomic Analyses
Phylogenomic analyses of a selection of 11 Festuca species, representing the five supraspecific Festuca ranks of Alexeev and the two close phylogenetic taxa (Table 1), plus 23 additional Loliinae species, representing the 20 evolutionary lineages detected within the subtribe [25,26], were performed using assembled nuclear rDNA 35S and IGS, nuclear rDNA 5S and plastomes retrieved from genome skimming sequencing data (Table 2). New genome skims obtained 10 species, including three species not investigated molecularly before (F. chiriquensis, F. horridula, F. venezuelana) and seven species characterized only for a few loci (F. argentina, F. asperella, F. breviglumis, F. dichoclada, F. gautieri (Hack.) K. Richt., F. kingii (S. Watson) Cassidy, F. valdesii), along with genome skimming data on five species of the supraspecific Festuca taxa under study (F. amplissima, F. caldasii, F. fimbriata, F. quadridentata, F. superba) and 21 species of other Loliinae lineages and two outgroups obtained in previous works [26,27] were used in the analyses. Additionally, nuclear repetitive DNA element frequency data, extracted from the genome skimming data, were used to investigate the evolutionary placement of representative species of the taxa under study within a Loliinae-wide repeatome phylogenetic framework and to compare its topology with those obtained from the plastome and rDNA sequence data sets. Although polyploidy can have a large impact on phylogenies, haploid plastomes are maternally inherited in Loliinae and are not sensitive to ploidy level. In contrast, rDNA genes may be affected by convergent evolution to one or another subgenome and/or by gene loss, or may be missed by genome skimming approaches if some of the subgenomic ribotypes are present at low frequencies in the nuclear genome. The subgenomic repetitive elements may be balanced or may have dominant/submissive contents between subgenomes, although this could not be clarified with genome skimming data alone. However, all these approaches together allowed us to infer the evolutionary history of the species under study.
Table 2.
Taxa included in the phylogenomic analysis of Mesoamerican and South American polyploid broad-leaved Festuca grasses. Taxon name and authorship, Loliinae phylogenetic lineage, ploidy level, locality of collection and voucher information, number of genomic Illumina pair-end read sequences, and GenBank accession codes for nuclear rDNA 35S cistron, (45S) IGS and 5S gene regions, and plastome sequences are given for each sample. Values in bold correspond to new data generated in this study. Ploidy levels are based on chromosome counts from previous studies (all Festuca species show the same chromosome base number of x = 7) [18,22,23,24,25,26,27] and references therein. Question mark: unknown ploidy level.
Genome skimming data from newly sequenced samples ranged from 5683 (F. asperella) to 32,808 (F. horridula) million Illumina pair-end (PE) reads (Table 2). The sequences of the assembled nuclear rDNA 45S region were split into a transcribed 35S cistron data set and an untranscribed intergenic spacer (IGS) data set. The length of the 35S cistron sequence ranged from 6521 (F. kingii) to 6532 bp (F. chiriquensis), with a total length of 6589 bp in the multiple sequence alignment (MSA) (894 variable sites, 381 parsimony informative sites). This region showed a conserved structure along its aligned transcriptional unit, composed of the 5′-external transcribed spacer (ETS) (~715 bp), the 18S gene (1818 bp), the internal transcribed spacers and the 5.8S gene (ITS1-5.8S-ITS2) (577 bp), and the 25S gene (3392 bp), which had similar average lengths in the samples studied. The highly variable IGS region, studied for the first time in Loliinae, ranged from 977 (F. pratensis) to 1992 bp (F. gracillima Hook. f.), producing an MSA 2496 bp in length (1439, 919). The newly assembled sequences of the nuclear rDNA 5S region ranged from 298 bp (F. kingii, F. valdesii) to 319 bp (F. gautieri). The 5S region consisted of a conserved 5S gene (120 bp in all species) and a 563 bp intergenic variable spacer (IGS) in the MSA (158, 109). The newly assembled plastomes ranged from 131,438 bp (F. superba) to 133,638 bp (F. chiriquensis), matching the plastome length values obtained in previous studies [26,27] for the respective Loliinae FL and BL clades. Most of the newly assembled plastomes showed good read coverage (>40×) except F. breviglumis and F. valdesii, which had lower read coverage (13×–26×). The MSA of the plastomes was 134,265 bp in length (14,397, 4776). Newly obtained sequences from each data set were deposited in GenBank under accession codes OP120917-OP120926 (35S), OP158132-OP158167 (IGS), OP142676-OP142686 (5S), SAMN30029287-SAMN30029296 (plastomes) (SRA data under BioProject PRJNA863311) (Table 2).
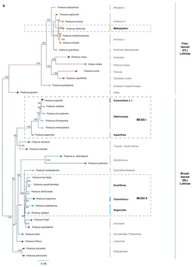
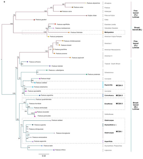
The 35S maximum likelihood (ML) phylogenetic tree recovered the expected topology for the Loliinae as previously presented by Moreno-Aguilar et al. [26], consisting of a fully supported FL clade and a series of strongly to weakly supported basal paraphyletic BL lineages (Figure 2a). In this tree, F. fimbriata (Mallopetalon lineage) was nested within a strongly supported FL American I–American II clade, whereas the remaining species under study fell into two separate BL groups. Representative species of F. sect. Glabricarpae (F. breviglumis, F. cladasii, F. chiriquensis) and F. subgen. Asperifolia (F. asperella), together with F. venezuelana and F. superba, formed a robust Mexico–Central–South American I (MCSA I) clade, while the representative species of F. sect. Erosiflorae (F. dichloclada, F. horridula, F. quadridentata), F. sect. Ruprechtia (F. amplissima, F. valdesii) and F. argentina formed a Mexico–Central–South American II (MCSA II) group integrated into a robust clade that also included representatives of Leucopoa (F. kingii, F. spectabilis Bertol.) and Subulatae-Hawaiian (F. molokaiensis Soreng, P.M. Peterson & Catalán) (Figure 2a). The (45S) IGS ML tree, first computed for the Loliinae in the present study, showed two fully supported FL and BL sister clades (Figure 2b). F. fimbriata (Mallopetalon) was also nested within a robust FL American I–American II clade, whereas the other taxa fell within the BL clade. The robust MCSA I clade (Glabricarpae–Asperifolia–F. superba–F. venezuelana) was resolved as a sister to the also robust tropical–South African clade, although this relationship was weakly supported, and the strongly supported MCSA II clade (Erosiflorae–Ruprechtia–F. argentina) was resolved as a sister to a weakly supported Leucopoa clade, although this relationship was well supported (Figure 2b). The 5S ML tree was congruent with the 45S (35S, IGS) ML trees for some but not all lineages (Figure 2c). The 5S-based tree topology also recovered a relatively well supported MCSAI clade, which was resolved as a sister to an Old World Drymanthele/Lojaconoa clade, although this relationship was poorly supported. In contrast, the MCSAII group split into two separate lineages on this tree; in one of them, Erosiflorae species formed a strongly supported clade together with Old World Subbulbosae species, and in the second lineage Ruprechtia and F. argentina species joined in a relatively well supported clade together with American and European Leucopoa species. In this 5S-based topology, F. fimbriata (Mallopetalon) was also nested within the FL Loliinae clade but close to representative species of American Pampas, Subulatae-Hawaiian and Exaratae lineages and not to those of American II, American I and American–Neozeylandic lineages, which formed a nested group within the BL Loliinae clade (Figure 2c). The plastome-based ML tree also recovered two fully supported FL and BL sister Loliinae clades (Figure 2d). In this matrilineal phylogeny, F. fimbriata was nested within a fully supported FL American II lineage, and the remaining species under study within different groups of the BL clade. Species from the MCSAI (all) and MCSAII (pro parte) groups formed a clade, sister to another clade that included two species from the MSCAII group and representatives of the remaining BL lineages, with all these relationships showing full support. Within the MCSA superclade, Glabricarpae, Asperella and F. superba (MCSAI group) species were resolved as basal paraphyletic lineages, while F. venezuelana formed a fully supported clade with most elements of the more recently evolved and well supported MCSAII pro parte clade. The two species of the MCSAII group that departed from the MCSA superclade, F. horridula (Erosiflorae) and F. valdesii (Ruprechtia), formed a fully supported subclade together with American F. kingii (Leucopoa); this subclade, in turn, joined other Eurasian species of Leucopoa and of Subbulbosae in a fully supported lineage (Figure 2d). To account for potential incomplete lineage sorting, we performed parallel phylogenetic analyses with the same data sets but modeling the coalescence process using the Singular Value Decomposition quartets (SVDq) approach implemented in Paup *, which combines quartet trees into a species tree. Since the topologies of the 35S, IGS, 5S and plastome SVDq trees (Supplementary Figure S2a–d) were the same as those of the ML trees, or recovered similar lineages, only the latter were described. The (45S) IGS ML tree was used to map the diagnostic morphological traits of the supraspecific Festuca ranks under study on its branches (Supplementary Figure S3).



Figure 2.
Maximum likelihood phylogenomic trees of the Mesoamerican and South American broad-leaved Festuca taxa studied and other representative species of the broad-leaved (BL) and fine-leaved (FL) Loliinae lineages. (a) Nuclear rDNA 35S cistron tree. (b) Nuclear rDNA (45S) IGS tree. (c) Nuclear rDNA 5S tree. (d) Plastome tree. Mexico–Central–South American (MCSAI, MCSAII) and Mallopetalon groups are indicated by discontinuous-line rectangles. Ultrafast bootstrap support values are indicated on branches. Oryza sativa and Brachypodium distachyon outgroups were used to root the trees except for the IGS and 5S trees that were rooted at midpoint. Color codes of Loliinae lineages are indicated in the chart of (a). Scale bars: number of mutations per site.
The annotated nuclear repetitive elements found by Repeat Explorer 2 (RE2) in the individual analysis of the newly sequenced samples (Supplementary Table S1 and Figure 3a) were consistent with data from a previous study of representative groups of Loliinae [27]. Repeat elements contributed to large proportions of the MCSAI and MCSAII haploid genomes (mean 56.8%; ranging from 49.0% (F. quadridentata) to 67.5% (F. chiriquensis) (Supplementary Table S1). Interestingly, F. fimbriata (Mallopetalon) showed the lowest percentage of repeatomes (38.8%) among the studied species, differing from the relatively high values shown by the American II and American I species (Supplementary Table S1) but being close to the observed values in other high-polyploid Loliinae species (e.g., F. arundinacea; [27]). LTR-Copia and LTR-Gypsy retrotransposons represented the major fractions of the repeatomes followed by Class II TIR-transposons and satellite repeats in the newly studied genomes. Of them, LTR-Copia Angela and LTR-Gypsy Retand elements were the most frequent repeat families in all the BL species studied (Supplementary Table S1; Figure 3a). Glabricarpae and F. superba showed high coverages of Angela elements, and Erosiflorae, Ruprechtia, F. breviglumis (Glabricarpae), F. argentina and F. superba of Retand elements. F. fimbriata had a low coverage of Retand elements, as in some FL American II species (e.g., F. asplundii E.B. Alexeev), although unlike the American II and American I species, it showed a much lower coverage of Angela elements (Supplementary Table S1; Figure 3a). A total of 37 top repeat clusters, annotated by RE2 in the comparative analysis of all 36 Loliinae genomes, were used to construct a combined phylogenetic network from the respective distance-based Neighbor-Joining (NJ) trees. The topology of the unrooted Loliinae repeatome network showed the divergence of three main groups, BL (core), FL (core) and Schedonorus lineages, with representatives of the American I, American II, American Pampas, American–Neozeylandic, Subulatae-Hawaiian and Afroalpine lineages occupying an intermediate position between the core FL and BL subnetworks (Figure 3b). The MCSAI and MCSAII species clustered into their respective divergent groups and formed a large MCSA supergroup within the core BL subnetwork; North American F. kingii (Leucopoa) was resolved as the closest relative of this MCSA supergroup (Figure 3b). F. fimbriata (Mallopetalon) fell within the expanded FL group in this repeatome-based network, nesting in an intermediate position between the American II and American I lineages (Figure 3b). The representative species of fine-leaved F. sect. Eskia, F. gautieri, clustered closer to the BL core group than the FL core group, as previously observed for other species in this section (F. eskia Ramond ex DC. [27]).

Figure 3.
(a) Histograms of repeat contents per holoploid genome (1C) retrieved from the individual Repeat Explorer 2 (RE2) analyses of the studied Mesoamerican and South American broad-leaved Festuca taxa and other Loliinae samples. Color codes for repeat types are indicated in the chart. (b) Phylogenetic network based on standardized repeat data sets retrieved from the comparative RE analysis and constructed from distance-based NJ trees computed with pairwise Euclidean distances between samples. Core BL, core FL, Schedonorus, Mexico–Central–South American (MCSAI, MCSAII), and Mallopetalon + other American Loliinae groups are surrounded by dashed lines. Color codes of Loliinae lineages are indicated in the chart.
3. Discussion
3.1. Evolutionary History of Allopolyploid Broad-Leaved Mexico–Central–South American Festuca Lineages (Erosiflorae, Ruprechtia, Glabricarpae, Asperella, Mallopetalon, F. argentina, F. superba)
Our taxonomic and phylogenomic analyses of overlooked Mexico–Central–South American broad-leaved Festuca lineages have been instrumental in unravelling the origins and systematics of the seven Loliinae groups studied (Figure 1, Figure 2 and Figure 3 and Supplementary Figure S1, Table 1 and Table 2 and Supplementary Table S1). Our results indicate that F. fimbriata (F. subgen. Mallopetalon) originated from ancestors of FL Loliinae, while species in the other six groups derived from ancestors of BL Loliinae (Figure 2 and Figure 3). This highly divergent evolutionary position of F. fimbriata with respect to its morphologically close congeners might be associated with the recent reticulated radiation of polyploid South American Festuca species within the FL clade from the early Pliocene to the Pleistocene [25,26]. The “broad-leaved syndromes” that F. fimbriata presents in its habit, innovation leaves and inflorescence (Table 1 and Supplementary Figure S3) are also shared by other robust “BL-type” Festuca species, which have also originated within the large and phenotypically variable American II (e.g., F. peruviana Infantes) and American I (e.g., F. purpurascens Banks & Sol. ex Hook. f.) “fine-leaved” lineages [25,26]. However, some of the private morphological features characteristic of F. fimbriata, such as the possession of fimbriated lodicles and lemma apex (Table 1), support its classification in the separate F. subgenus Mallopetalon [44]. F. fimbriata is also unique in its adaptation to an exceptional ecological habitat for Loliinae, the flooded swamps of southern South America [32,47]. This allohexaploid species (Table 2) likely originated from an American II maternal ancestor (plastome tree; Figure 2d) and an American I paternal ancestor (nuclear 35S, IGS trees; Figure 2a,b). Its allohexaploidy is corroborated by its asymmetric and heterogeneous karyotype [47], characteristic of polyploid hybrid plants derived from progenitor species with different chromosomal complements [51,52]. Its relatively low percentage of repetitive elements per haploid genome (Supplementary Table S1 and Figure 3a) agrees with those observed in other allohexaploid species of Festuca [27]. Despite some morphological similarities with F. argentina (Table 1), both species occupy widely divergent positions in opposite Loliinae lineages (the robust F. fimbriata nested within the FL clade and the more slender F. argentina within the BL clade), as shown in the nuclear, plastome and repeatome phylogenies (Figure 2 and Figure 3b), thus ruling out any close relationship between them and confirming the great plasticity of some of the morphological traits used to separate Festuca taxa [23].
Species from the other six broad-leaved Loliinae groups studied fell into two separate BL lineages (MCSAI, MCSAII) in the 35S, IGS, 5S (MCSAI) and repeatome-based nuclear phylogenies (Figure 2a,b and Figure 3b), while in the plastome-based phylogeny, almost all species of both groups shared a common ancestor (Figure 2d). The relatively more ancestral MCSAI clade includes representative species of F. subgen. Asperifolia (F. asperella) and F. sect. Glabricarpae (F. breviglumis, F. caldasii, F. chiriquensis) plus F. venezuelana and F. superba (Figure 2 and Figure 3). Asperifolia and Glabricarpae taxa share morphological features such as the possession of a membranous ligule with a truncate apex and awned lemma (except in F. tancitaroensis), while they differ in their erect (Asperifolia) vs. nutant (Glabricarpae) panicles (Table 1, Figure 1 and Supplementary Figure S3). F. venezuelana and F. superba were classified by Stančík and Renvoize [48] within F. subgen. Erosiflorae. However, F. venezuelana is morphologically closer to Glabricarpae than to Erosiflorae for the diagnostic traits examined (e.g., nutant panicle, awned lemma; Table 1), which together with its phylogenetic placement within the Glabricarpae lineage (Figure 2, Figure 3 and Supplementary Figure S3), supports its taxonomic transference to F. sect. Glabricarpae. F. superba is morphologically separated from the Erosiflorae and the Glabricarpae–Asperifolia groups (Table 1), although its taxonomic classification is still unclear (see comments below). The expanded Glabricarpae group, therefore, shows a relatively consistent evolutionary history, although it is made up of paraphyletic lineages in most trees and the nuclear phylogenetic network (Figure 2a–c and Figure 3), with Asperifolia and F. superba nested in its clade. Glabricarpae is also reconstructed into a series of basal and subbasal lineages in the MCSA superclade of the plastome tree (Figure 2d).
The relatively more recently evolved MCSAII clade integrates representative species of F. subgen. Erosiflorae sensu Alexeev (F. dichoclada, F. horridula, F. quadridentata) and F. sect. Ruprechtia (F. amplissima, F. valdesii) plus F. argentina (Figure 2 and Figure 3). The Erosiflorae and Ruprechtia taxa share common morphological traits, both presenting erect panicles, unawned lemmas and mostly glabrous ovary tips, while differing in the overall long erose or lacerated membranous ligule with an acute and dentate lemma apex of Erosiflorae vs. the overall short non-membranous ligule with a truncate and non-dentate lemma apex of Ruprechtia (Table 1 and Figure 1). In the IGS nuclear phylogeny, the three species of Erosiflorae are reconstructed as a monophyletic group (Figure 2b and Supplementary Figure S3), reinforcing the classic taxonomic circumscription of this taxonomic rank proposed by Alexeev [42]. Although not studied genomically, other species included within F. subgen. Erosiflorae by Stančík and Renvoize [48], such as F. steinbachii, did not fit the diagnostic traits of Erosiflorae but rather those of its earlier F. sect. Glabricarpae classification [41], as this species has nutant panicles, a short ligule with a truncate and ciliate apex, and an awned lemma (Table 1). Therefore, the taxonomic circumscription proposed by Stančík and Renvoize [48] for F. subgen. Erosiflorae has been shown to be morphologically and phylogenetically artificial. In the nuclear 45S and 5S and repeatome network phylogenies, the two Ruprechtia species studied are resolved as paraphyletic, although they are closely related to each other (Figure 2a–c and Figure 3b). Of these, F. amplissima is more morphologically and phylogenetically related to Erosiflorae + F. argentina than F. valdesii (Table 1, Figure 2a–c and Figure 3b and Supplementary Figure S3). Festuca valdesii, classified within F. sect. Ruprechtia by González-Ledesma et al. [53], differs from the two species assigned to the section by Alexeev (F. amplissima, F. jaliscana) in its non-rhizomatous caespitose habit, longer membranous ligule with a truncate and short ciliate apex and hispid ovary tip (Table 1), raising doubts about its definitive systematic classification. Although deeply nested within the MCSAII clade in all nuclear and plastome-based phylogenies (Figure 2 and Figure 3b), F. argentina differs morphologically from Erosiflorae and Ruprechtia, as well as from the MCSAI Asperifolia and Glabricarpae taxa (Table 1, Figure 1 and Supplementary Figure S3), and therefore deserves an independent taxonomic classification (see comments below). Interestingly, in the nuclear rDNA 35S and IGS phylogenies, the Erosiflorae, Ruprechtia and F. argentina lineages fall into a larger, fully supported clade that also includes closely-related species of the F. subgen. Leucopoa (F. kingii, F. spectabilis) and Subulatae-Hawaiian (F. molokaiensis) lineages (Figure 2a,b), while in the plastome phylogeny, one species of Erosiflorae (F. horridula) and one species of Ruprechtia (F. valdesii) split from the MCSA superclade and fell within a separate BL lineage, nesting with the North American Leucopoa F. kingii in a strongly supported clade (Figure 2d). The closeness of the MCSAII group to F. kingii was also recovered in the repeatome network (Figure 3b).
The different topological positions of the MCSAI and MCSAII lineages in the nuclear vs. plastome trees and in the repeatome network (Figure 2 and Figure 3b) confirm the putative hybrid origins of these polyploid BL Festuca species [25,27]. The origins of these allopolyploids could be partially unraveled from our phylogenomic data. Thus, the MSCAII lineages (Erosiflorae, Ruprechtia, F. argentina), probably derived from a Leucopoa ancestor, which likely acted as the paternal parent for most of these species (nuclear 35S and IGS trees; Figure 2a,b), and from an unknown maternal MCSA parent (plastome tree; Figure 2d). Furthermore, F. horridula (Erosiflorae) and F. valdesii (Ruprechtia) likely had both paternal and maternal Leucopoa-type parents (Figure 2a,b,d). However, the origins of the MCSAI lineages (Glabricarpae, Asperifolia, F. superba) are less clear. The nuclear topologies do not retrieve strongly supported relationships of these slightly older MCSA lineages with any of the remaining BL lineages (Figure 2a–c), while the plastome phylogeny indicates that the MCSAI group shared the same maternal parent as most of the MCSAII taxa (Figure 2d). This would imply three potential colonizations of Eurasian and/or North American Festuca lineages to Central and South America. One of them probably contributed as the maternal parent of most of the MCSAI and MCSAII species and the other two probably contributed as respective paternal parents of the MCSAI and MCSAII (Leucopoa-type) groups. This hypothesis agrees with the proposed DEC biogeographic models for colonizing ancestral BL Festuca lineages from the Northern Hemisphere to Mesoamerica and South America [25,27]. The MCSAI and MCSAII nuclear and plastome phylogenies show a trend of more ancestral Mesoamerican and northern South American lineages and more recently evolved southern South American lineages within both clades (Figure 2a–d), which support the North-to-South stepwise colonization pattern proposed for the American Festuca ancestors [25]. The absence of diploid species of Festuca in these regions and throughout the southern hemisphere [18,29] allows us to speculate that the ancestral colonizers that originated the MCSAI and MCSAII lineages may have been polyploids; however, the lack of supported sister relatives precludes the inference of their putative ploidy levels. The studied species also comply with the observed trend of increasing ploidy level with latitude in Festuca [18], with Mesoamerican and northern Andean MCSA species showing lower ploidy levels (4×, and few 6×) and central and southern Andean species showing higher levels of ploidy (6×, 8×; except tetraploid F. argentina) (Table 2). Similar patterns of polyploid radiations have been reported for other angiosperms (e.g., C4 grasses, Silene L. [16,54]). This latitudinal change, also observed in species of Festuca from the Northern Hemisphere, has been related to the drastic effect of the Pleistocene glaciations and the successful postglacial colonization of high latitudinal and altitudinal territories by high polyploids [18]. For the MCSAI Glabricarpae, Asperifolia and F. superba, and MCSAII Erosiflorae, Ruprechtia and F. argentina lineages, the variations observed within clades in ploidy levels probably involved successive rounds of hybridizations and allopolyploidizations between these and/or other unstudied species that should be investigated through comparative genomic analyses.
3.2. Systematics of Broad-Leaved MCSA and Mallopetalon Loliinae Taxa
The morphological differences observed for the main diagnostic characters (Table 1) of MCSAII F. argentina, and MCSAI F. superba (Figure 2 and Figure 3b) with respect to the subgeneric or sectional Festuca ranks ascribed previously [31,46,48], motivated us to reclassify them (Table 1). Festuca argentina, traditionally classified within FL F. subgen. Festuca [46], shows a caespitose habit containing only intravaginal innovations, and plicate and junciform leaves with conduplicate vernation, which are different from those of all other broad-leaved taxa studied (Table 1, Figure 1 and Supplementary Figure S1). Dubcovsky [47] discussed the similarities between F. argentina and F. fimbriata (F. subgen. Mallopetalon), which share muticous or mucronulate lemma apices and hairy ovary tips (Table 1), and ciliate or fimbriated lodicles, 3-veined lower glumes and asymmetric and heterogeneous karyotypes. However, the same author indicated that F. argentina differed from F. fimbriata based on its intravaginal innovations, plicate leaves, smaller panicles and scabrid lemmas, and suggested a separate subgeneric classification for F. argentina [47]. F. argentina is nested within or sister to strongly supported Erosiflorae lineages in most nuclear and plastome phylogenies (Figure 2a,b,d and Figure 3b), supporting common ancestry with these taxa despite their disparate morphological traits (Table 1, Figure 1 and Supplementary Figure S1). This tetraploid species has a strongly asymmetric and heterogeneous karyotype, with two extremely discordant chromosomes sets [47], indicative of its allotetraploidy [51,52]. The species is, however, a low polyploid in its austral latitudinal distribution [32], which points to its relatively ancestral hybrid origin [25] and its plausible glacial survival and adaptation to the harsh climate conditions of the Patagonian steppe. One of its main distinguishing features, dioecy (Table 1), is shared with other species of its putative paternal Leucopoa ancestor, such as the North American F. kingii (Figure 2a,b and Figure 3b) and various Asian F. subgen. Leucopoa species [55,56]. As in the close genus Poa L., where hermaphroditism is the plesiomorphic state and dioecy has evolved in certain geographically distributed lineages in North and South America [57], the rare dioecy is restricted only to a few species of Festuca from Central and East Asia (e.g., F. olgae (Regel) Krivot., F. sibirica Hack. ex Boiss.) and their American descendants (F. kingii, F. argentina) ([55,56], this study). It is plausible to postulate that dioecy and chromosomal sex determination could have been maintained through allopolyploid speciation in F. argentina, as demonstrated in other angiosperms [58]. Based on the unique morphological characteristics displayed by F. argentina and its strong phylogenetic nesting within the Erosiflorae lineage of the MCSAII lineage, we propose to classify it within a new Festuca subgenus Coironhuecu Moreno-Aguilar, Arnelas & Catalán (see Taxonomic section below).
Festuca superba was misclassified into the artificially expanded F. subgen. Erosiflorae by Stančík and Renvoize [48]. However, this species differs morphologically from the species in this taxonomic rank as well as from the species of F. subgen. Asperifolia and F. subgen. Subulatae sect. Glabricarpae of the MCSAI clade where F. superba is evolutionarily positioned in all phylogenetic reconstructions (Table 1, Figure 1, Figure 2a–d and Figure 3b). The morphological features that characterize F. superba, such as the possession of broad and flat leaves with subconvolute vernation, entire and unawned lemmas, and a densely hairy ovary tip (Table 1 and Supplementary Figure S3), together with a shorter caryopsis hilum than the Erosiflorae taxa [32], approximate it to F. subgen. Drymanthele [35,55]. However, some private traits, such as the possession of a long hyaline ligule with an erose-dentate and ciliate apex (Table 1 and Figure 1), differentiate it from species of the sections described so far within this subgenus, namely European species of F. sect. Phaeochloa Griseb., Asian species of F. sect. Muticae S.L. Lu, and American and Australian species of F. sect. Banksia E.B. Alexeev [35,38,39,44,59]. Phylogenetically, some species of F. sect. Banksia were nested within either the FL clade (e.g., F. purpurascens, American I lineage) or within the BL clade (e.g., F. muelleri Vickery, Leucopoa-Amphigenes), while the studied species of F. sects. Phaeochloa (F. altissima All., F. drymeja Mert. & W.D.J. Koch, F. lasto Boiss., F. donax Lowe) and Muticae (F. modesta Nees) always nested within the BL clade [25]. F. superba is presumably an allooctoploid, based on its perfectly paired bivalents observed at meiosis [47]. Its high repeat content (Supplementary Table S1 and Figure 3a) and its recently evolved phylogenetic position in the nuclear and plastome trees (Figure 2a,b,d and Figure 3b) corroborate its plausible recent origin and lack of evolutionary time to purge its abundant repeatome [27]. Based on its particular morphological features, which approximate it to F. subgen. Drymanthele but not to currently described sections of this rank, and because of its strong phylogenetic nesting within the Glabricarpae–Asperifolia clades of the MCSAI lineage, we propose to tentatively classify it within F. subgen. Drymanthele sensu lato without a sectional assignment until other close broad-leaved Meso-South American taxa are also phylogenomically studied.
The systematics of Loliinae has undergone multiple classifications since the description of its main genus Festuca by Linné [23], resulting in the incorporation and segregation of new taxa to it. Festuca and fourteen close genera constitute the monophyletic subtribe Loliinae. Phylogenetic analysis has shown that fine-leaved F. subgen. Festuca species and some broad-leaved fescues (F. subgen. Mallopetalon, F. subgen. Drymanthele pro parte) plus ten annual genera (Ctenopsis De Not., Dielsiochloa Pilg., Hellerochloa, Megalachne Steud., Micropyrum (Gaudin) Link, Narduroides Rouy, Podophorus Phil., Psilurus Trin., Vulpia C.C. Gmel., Wangenheimia Moench) make up the FL clade, while taxa of eight broad-leaved Festuca subgenera (F. subgen. Asperifolia, Drymanthele, Erosiflorae, Leucopoa, Schedonorus, Subulatae, Subuliflorae, Xanthochloa) plus three annual or perennial genera (Lolium L., Micropyropsis Romero Zarco & Cabezudo, Pseudobromus K. Schum.) form the BL clade ([23,25,26,27], this study). The taxonomic distinction of these generic and infrageneric (Festuca) taxa is based on several diagnostic vegetative and reproductive morphoanatomical traits ([23], and references therein). Although none of the individual characteristics is absolute to identify a particular taxon, the combination of them has been used successfully to classify all these taxa in various floras and taxonomic treatments. In their systematic approach to subtribe Loliinae based on phylogenetic evidence, Catalán et al. [23] contemplated four potential scenarios for the classifications of the Loliinae (Festuca sensu latissimo, sensu lato, sensu stricto, sensu strictissimo). We propose to apply the Festuca sensu lato classification scenario, which is based on a systematic evolutionary criterion that is nomenclaturally conservative and maintains a paraphyletic Festuca (with subgenera and sections) and other traditionally recognized genera. Our current study has demonstrated the applicability of our systematic approach in the group of studied broad-leaved MCSA and Mallopetalon species, for which their phylogenetic resolution does not always coincide with their taxonomic classification as a consequence of the high reticulation of the Loliinae but has helped to disentangle their hybrid allopolyploid evolutionary history.
3.3. Description of Festuca subgen. Coironhuecu subgen. nov.
Festuca subgen. Coironhuecu Moreno-Aguilar, Arnelas & Catalán, subgen. nov.
Description: Perennial dioecious caespitose plant presenting intravaginal innovations, plicate and junciform leaves, short membranous ligule with a truncate and densely ciliate apex, erect narrowly lanceolate and contracted panicle, tri-nerved lower glume, muticous or mucronulate lemma apex and sparsely hispid ovary tip.
Typus: Festuca argentina (Speg.) Parodi, Physis (Buenos Aires) 11: 498. 1935. Basionym: Poa argentina Speg., Revista de la Facultad de Agronomía y Veterinaria 3 (30–31): 584–585. 1897. Ind. loc.: “Argentina: Hab. ad margim orientalem Lago Argentino, anno 1884”. Type specimen: Lago Argentino, 1884, Sr. Tonini del Furia s.n. (holotype, LP 001626; isotypes, BAA 2455, US 81670).
The subgenus is integrated only by Festuca argentina (Speg.) Parodi. It differs from the rest of the subgenera by the combination of its dioecy, caespitose habit, plicate leaves, tri-nerved lower glume, unawned lemma apex and sparsely hairy ovary tip. Etymology: Coironhuecu is based in the common Patagonian native name of F. argentina (Coirón huecú) due to its toxicity caused by its fungal endophytes.
4. Material and Methods
4.1. Morphological Study of Herbarium Festuca Specimens
Fifty herbarium specimens from AAU, BAA, MO, SI, US and UZ and 13 digital specimens (Supplementary File S1) from BAA, C, COL, IEB, K, LIL, LPB, MO and US were examined morphologically in search of the diagnostic characters provided by Alexeev and other authors to classify the Mesoamerican and South American Festuca species in the subgeneric and sectional taxa under study [30,31,37,38,39,41,42,44,46,48,50,60,61,62] and in other close morphological [32,33] and phylogenetic [24,25] taxa. We also evaluated 10 additional quantitative traits (culm height, ligule length, innovation leaf length, inflorescence length, inflorescence width, spikelet length, lower glume length, upper glume length, lemma length, awn length); however, none of them had a robust diagnostic value compared to the qualitative traits studied (Table 1). Ploidy levels were obtained from chromosome counts based on previous studies [18,22,23,24,25,26,27] and references therein. All Festuca species have a chromosome base number of x = 7; ploidy levels of the Meso and South American species studied (Table 2) fall within the expected range of known polyploid levels in the genus [18].
4.2. DNA Sampling of Festuca Species, Genome Sequencing, Data Assembling and Phylogenomic Analysis
Total DNA sampling was performed on representative species of all Mesoamerican and South American supraspecific Festuca ranks under study (Table 1 and Table 2). We also added a representative species of FL F. sect. Eskia (F. gautieri) to the analysis. DNA was isolated from herbarium specimens or silica gel dried samples using a modified CTAB protocol [63] with ∼20 mg of tissue. Genome skimming sequencing was performed from PCR-free libraries through the Illumina technology at the Spanish Centro Nacional de Análisis Genómicos (CNAG) and Macrogen, and the Illumina pair-end (PE) reads were processed following the procedures described in Moreno-Aguilar et al. [26].
Assembled plastomes for most of the newly sequenced samples were obtained with Novoplasty v. 2.7.1 [64] using the F. pratensis plastome (JX871941) as a reference and standardized parameters (k-mer: 29–39, insert size: ∼95–200 bp, genome range: 120,000–220,000 bp, PE reads: 101–150 bp). The plastomes of four samples with low number of PE reads (F. asperella, F. breviglumis, F. valdesii, F. venezuelana,) were assembled using a read-mapping strategy to, respectively, closely related Festuca plastomes using Geneious Prime 2022 (Table 2). The plastome sequences of another 14 representative Loliinae lineages were retrieved from previous studies [26,27].
The nuclear rDNA 45S region (transcribed cistron 5′-ETS-18S gene- ITS1-5.8S gene-ITS2-25S gene, plus intergenic sequence (IGS) region) of 27 of the 36 new Loliinae samples studied was extracted with the TAREAN tool of the Repeat Explorer2 (RE2) software [65,66] through the Galaxy platform on the ELIXIR public server (https://repeatexplorer-elixir.cerit-sc.cz accessed on 30 May 2022). Clustering was performed using default TAREAN tool settings (BLAST threshold of 90%, similarity across 55% of the read to identify reads to each cluster, minimum overlap = 55, cluster threshold = 0.01% input reads) and an input of 500,000 PE reads per sample. 45S rDNA sequences were found in the TAREAN tandem reports of each sample. The 45S region was divided into its 35S and IGS regions using the Brachypodium distachyon (L.) P. Beauv. 45S sequence as reference (Table 2). The nuclear rDNA 5S gene of most of the newly sequenced samples was also obtained with the RE2 TAREAN tool. The 45S sequences of nine species (F. abyssinica Hochst. ex A. Rich., F. asperella, F. asplundii, F. capillifolia Dufour ex Roem. & Schult., F. fimbriata, F. kingii, F. pampeana Speg., F. quadridentata, F. venezuelana) and the 5S sequences of two species (F. asperella, F. venezuelana) that could not be recovered by TAREAN were assembled employing a read-mapping strategy using, respectively, F. triflora J.F. Gmel. and F. pratensis as reference sequences in Geneious Prime 2022. Additional 35S and 5S sequences from other Loliinae lineages were retrieved from previous studies [26,27].
Entire plastomes and nuclear 35S, IGS and 5S sequences were aligned separately with MAFFT v. 7.031b [67]. TrimAl software v. 1.2rev59 [68] was used to remove low quality regions from each of the multiple sequence alignments (MSA) by imposing the -automated1 parameter. Maximum likelihood (ML) phylogenetic trees were reconstructed for each separated data set with Iqtree imposing the best-fit nucleotide substitution model, according to the Bayesian Information Criterion (BIC), and estimating 1000 ultrafast bootstrap replicates (BS) for the branch support of the best tree [69,70,71]. The Singular Value Decomposition quartets (SVDq) approach was implemented in Paup * [72], imposing nquartets = all seed = 2 nthreads = 4 bootstrap = 1000 options with a multispecies coalescent tree model and the quartet assembly algorithm QFM. Bootstrap support of the branches was shown in the tree obtained from SVD quartet analysis.
The composition and proportion of repetitive elements of the studied Festuca species were obtained from similarity graph-based clustering analysis of filtered PE reads using the Repeat Explorer pipeline of RE2 [66]. Previous studies have demonstrated that similarity-based clustering of low coverage genome sequencing reads, confidentially representing 0.50–0.01 of the total haploid genome coverage, is proportional to the genomic abundance and longitude of the corresponding repeat types in several angiosperm lineages and the Loliinae, and thus could be used to quantify them ([27], and references therein). The individual and comparative analyses of the studied samples was conducted following the procedures described in Moreno-Aguilar et al. [27]. Briefly, automated RE2 cluster annotation was used to quantify clusters and calculate the proportions of repetitive elements in each sample in the individual analysis (Supplementary Table S1). Comparative clustering analysis was performed for all the 36 samples studied in a single Galaxy run using the maximum number of randomly sampled PE reads that could be processed (~0.08–0.2 genome coverage for each species). Neighbor-Joining phylogenetic trees were computed for the top clusters selected in the comparative RE2 analysis with the NJ function of the ape package in R [73] using pairwise Euclidean genetic distances between the repeat contents of the species. Clusters with incomplete information (NA or zero values) for some samples were discarded from downstream analysis. A consensus network was constructed from all the repeat NJ trees with SplitsTree4 [74].
Supplementary Materials
The following supporting information can be downloaded at: https://www.mdpi.com/article/10.3390/plants11172303/s1, Figure S1: Anatomical leaf blade section of representative species of Mesoamerican and South-American broad-leaved Festuca taxa analyzed morphologically in this study. F. subgen. Subulatae sect. Glabricarpae: F. venezuelana (a); F. subgen. Drymanthele s. l.: F. superba (b); F. subgen. Subulatae sect. Glabricarpae: F. breviglumis (c); F. subgen. Asperifolia: F. asperella (d); F. subgen. Erosiflorae: F. quadridentata (e), F. dichloclada (f); F. subgen. Drymanthele sect. Ruprechtia: F. amplissima (g); F. subgen. Coironhuecu (subgen. nov.): F. argentina (h); F. subgen. Mallopetalon: F. fimbriata (i). Drawings by José Alfredo Hidalgo-Salazar (a–h) and María Fernanda Moreno-Aguilar (i). [a: modified from Stančik & Peterson [31]; b: modified from Türpe [49]; c: Peterson PM. & Rosales O. 16117, US- 3524155; d: modified from Alexeev [38]; e: modified from St. Yves [46]; f: Smith et al. 10782, AAU; g: modified from Stančik & Peterson [31]; h: modified from Catalán & Muller [32]; i: Kostling M. 44, UZ 498.08]; Figure S2: Loliinae coalescent species trees computed through Singular Value Decomposition quartets (SVDq) analysis showing bootstrap support values on branches. (a) nuclear rDNA 35S tree; (b) nuclear rDNA (45S) IGS tree; (c) nuclear rDNA 5S tree; (d) plastome tree. Oryza sativa and Brachypodium distachyon outgroups were used to root some trees. Color codes of Loliinae lineages correspond to those indicated in the chart in Figure S2a. Scale bar: number of mutations per site; Figure S3: Morphological diagnostic traits mapped onto a Maximum Likelihood IGS cladogram tree of the Mesoamerican and South-American broad-leaved Festuca taxa studied and other representative species of the broad-leaved (BL) and fine-leaved (FL) Loliinae lineages. Traits codes: 1. Reproduction: monoecious (0), dioecious (1); 2. Habit: rhizomatous or caespitose or mixed (0), rhizomatose (1), caespitose (2); 3. Innovations: Extravaginal or intravaginal (0), intravaginal (2), extravaginal or/and intravaginal (3); 4. Ligule: membranaceous, apex acute, erose or lacerate, long (0), non- membranaceous, apex truncate shortly ciliate, or short membranaceous, apex truncate and ciliate, short (1), membranceous or hyaline, apex truncate or rounded, lacerate or dentate, or shortly ciliate, medium (2); membranaceous, apex truncate or slightly rounded and lacerate or dentate, medium-long (3); membranaceous, apex truncate, erose and ciliate, short (4); membranaceous, apex truncate and densely ciliate, short (5); 5. Leaf-blade: Flat, involute in the middle and subconvolute at the apex (0), largely flat (1), plicate, junciform (2), largely flat, subconvolute (3); 6. Inflorescence: erect (0), nutant or erect with nutant branches (1), erect or scarcely nutant (2), erect, laxe (3), erect, contracted (4), erect, branches flexuous (5); 7. Lemma apex: dentate or entire, unawned (0), entire, unawned (1), entire or bifid, awned (2), bifid, shortly awned or unawned (3), entire, scariose, rolled and fimbriate, unawned, muticous (4), entire, unawned, muticous or mucronulate (5), entire, unawned, muticous (6); 8. Ovary tip: glabrescent (0), glabrous or hispid (1), densely hairy (2), sparsely hispid (3); File S1: List of 65 specimens examined taxonomically of the species under study [Festuca subgen. Erosiflorae, F. subgen. Drymanthele sect. Ruprechtia, F. subgen. Subulatae sect. Glabricarpae, F. subgen. Asperifolia and F. subgen. Mallopetalon sensu Alexeev, plus the newly described F. subgen. Coironhuecu subgen. nov. (F. argentina) and F. subgen. Drymanthele sensu lato (F. superba)], ranked in alphabetical order; Table S1: Genome proportion of repeats estimated by Repeat Explorer2 for individual Loliinae samples (estimated percentages per holoploid genome, 1C). Values in bold correspond to new data generated in this study.
Author Contributions
P.C., I.A. and M.F.M.-A. designed the study. M.F.M.-A. and I.A. collected samples from Ecuador and P.C. from Argentina. M.F.M.-A. and L.A.I. developed the experimental work. M.F.M.-A., L.A.I., A.S.-R., I.A. and P.C. analyzed the data and interpreted the results. P.C., M.F.M.-A. and I.A. wrote the manuscript. All authors have read and agreed to the published version of the manuscript.
Funding
This study was funded by the Spanish Aragon Government LMP82-21 and the Spanish Aragon Government and European Social Fund Bioflora A01-17R research grants. The taxonomic study was funded by an Erasmus+ mobility grant 2019-1-ES01-KA107-062605 between the Universities of Zaragoza (Spain) and UTPL (Ecuador). M.F.M.-A. was supported by a University of Zaragoza—Santander Ph.D. fellowship.
Institutional Review Board Statement
Not applicable.
Informed Consent Statement
Not applicable.
Data Availability Statement
Input and output data, and Supplementary Information are available at Github (https://github.com/Bioflora/Erosiflorae (accessed on 29 August 2022)).
Acknowledgments
We thank the AAU, BAA, C, COL, IEB, K, LIL, LPB, MO, SI and US herbaria for facilitating the sampling and the analysis of the Festuca taxa studied, the Ministerio del Ambiente of Ecuador for giving permission to collect Loliinae samples in the Ecuadorian paramos (MAE-DNB-CM-2015-0016), Nicholas J. Turland for nomenclatural advise, José Alfredo Hidalgo-Salazar for the drawings of the morphological traits of some of the species studied, and three reviewers and the handling editor for their valuable comments that helped improve an early version of the manuscript. Genome skimming data from the studied Loliinae samples were generated at the Centro Nacional de Análisis Genómicos (CNAG, Barcelona, Spain) and Macrogen (Madrid, Spain). The bioinformatic and evolutionary analyses were performed in the Bioflora laboratory of the Escuela Politécnica Superior de Huesca (Universidad de Zaragoza, Spain).
Conflicts of Interest
The authors declare no conflict of interest.
References
- Otto, S.P.; Whitton, J. Polyploid incidence and evolution. Annu. Rev. Genet. 2000, 34, 401–437. [Google Scholar] [CrossRef] [PubMed]
- Mayrose, I.; Zhan, S.H.; Rothfels, C.J.; Magnuson-Ford, K.; Barker, M.S.; Rieseberg, L.H.; Otto, S.P. Recently formed polyploid plants diversify at lower rates. Science 2011, 333, 1257. [Google Scholar] [CrossRef] [PubMed]
- Otto, S.P. The Evolutionary Consequences of Polyploidy. Cell 2007, 131, 452–462. [Google Scholar] [CrossRef] [PubMed]
- Van De Peer, Y.; Maere, S.; Meyer, A. The evolutionary significance of ancient genome duplications. Nat. Rev. Genet. 2009, 10, 725–732. [Google Scholar] [CrossRef] [PubMed]
- Soltis, D.E.; Visger, C.J.; Soltis, P.S. The polyploidy revolution then and now: Stebbins revisited. Am. J. Bot. 2014, 101, 1057–1078. [Google Scholar] [CrossRef]
- Soltis, D.E.; Albert, V.A.; Leebens-Mack, J.; Bell, C.D.; Paterson, A.H.; Zheng, C.; Sankoff, D.; DePamphilis, C.W.; Wall, P.K.; Soltis, P.S. Polyploidy and angiosperm diversification. Am. J. Bot. 2009, 96, 336–348. [Google Scholar] [CrossRef] [PubMed]
- Jiao, Y.; Wickett, N.J.; Ayyampalayam, S.; Chanderbali, A.S.; Landherr, L.; Ralph, P.E.; Tomsho, L.P.; Hu, Y.; Liang, H.; Soltis, P.S.; et al. Ancestral polyploidy in seed plants and angiosperms. Nature 2011, 473, 97–100. [Google Scholar] [CrossRef] [PubMed]
- Jiao, Y.; Leebens-Mack, J.; Ayyampalayam, S.; Bowers, J.E.; McKain, M.R.; McNeal, J.; Rolf, M.; Ruzicka, D.R.; Wafula, E.; Wickett, N.J.; et al. A genome triplication associated with early diversification of the core eudicots. Genome Biol. 2012, 13, R3. [Google Scholar] [CrossRef]
- Stebbins, G.L. The evolutionary significance of natural and artificial polyploids in the family Gramineae. Hereditas 1949, 35, 461–485. [Google Scholar] [CrossRef]
- Kellogg, E.A. The Families and Genera of Vascular Plants. Vol. XIII. Flowering Plants. Monocots. Poaceae; Kubitzki, K., Ed.; Springer: New York, NY, USA, 2015; ISBN 978-3-319-15332-2. [Google Scholar]
- Marcussen, T.; Heier, L.; Brysting, A.K.; Oxelman, B.; Jakobsen, K.S. From gene trees to a dated allopolyploid network: Insights from the angiosperm genus Viola (Violaceae). Syst. Biol. 2015, 64, 84–101. [Google Scholar] [CrossRef]
- Salse, J.; Bolot, S.; Throude, M.; Jouffe, V.; Piegu, B.; Quraishi, U.M.; Calcagno, T.; Cooke, R.; Delseny, M.; Feuillet, C. Identification and characterization of shared duplications between rice and wheat provide new insight into grass genome evolution. Plant Cell 2008, 20, 11–24. [Google Scholar] [CrossRef]
- Murat, F.; Xu, J.H.; Tannier, E.; Abrouk, M.; Guilhot, N.; Pont, C.; Messing, J.; Salse, J. Ancestral grass karyotype reconstruction unravels new mechanisms of genome shuffling as a source of plant evolution. Genome Res. 2010, 20, 1545–1557. [Google Scholar] [CrossRef]
- Soltis, D.E.; Visger, C.J.; Blaine Marchant, D.; Soltis, P.S. Polyploidy: Pitfalls and paths to a paradigm. Am. J. Bot. 2016, 103, 1146–1166. [Google Scholar] [CrossRef]
- Stebbins, G.L. Polyploidy, hybridization and the invasion of new habitats. Ann. Missouri Bot. Gard. 1985, 72, 824–832. [Google Scholar] [CrossRef]
- Estep, M.C.; McKain, M.R.; Vela Diaz, D.; Zhong, J.; Hodge, J.G.; Hodkinson, T.R.; Layton, D.J.; Malcomber, S.T.; Pasquet, R.; Kellogg, E.A. Allopolyploidy, diversification, and the Miocene grassland expansion. Proc. Natl. Acad. Sci. USA 2014, 111, 15149–15154. [Google Scholar] [CrossRef] [PubMed]
- Mason-Gamer, R.J.; Burns, M.M.; Naum, M. Reticulate evolutionary history of a complex group of grasses: Phylogeny of Elymus StStHH allotetraploids based on three nuclear genes. PLoS ONE 2010, 5, e10989. [Google Scholar] [CrossRef] [PubMed]
- Catalán, P. Phylogeny and Evolution of Festuca L. and related genera of subtribe Loliinae (Poeae, Poaceae). In Plant Genome: Biodiversity and Evolution; Sharma, A.K., Ed.; Science Publishers: Enfield, UK, 2006; Volume 1, pp. 255–303. ISBN 9781578084203. [Google Scholar]
- Soreng, R.J.; Bull, R.D.; Gillespie, L.J. Phylogeny and Reticulation in Poa Based on Plastid trnTLF and nrITS Sequences with Attention to Diploids. Divers. Phylogeny Evol. Monocotyledons 2010, 619–644. [Google Scholar]
- Catalan, P.; López-Álvarez, D.; Díaz-Pérez, A.; Sancho, R.; López-Herránz, M.L. Phylogeny and Evolution of the Genus Brachypodium. In Genetics and Genomics of Brachypodium; John, P.V., Ed.; Springer: Berlin/Heidelberg, Germany, 2016; Volume 18, pp. 9–38. ISBN 978-3-319-26942-9. [Google Scholar] [CrossRef]
- Sancho, R.; Inda, L.A.; Díaz-Pérez, A.; Des Marais, D.L.; Gordon, S.; Vogel, J.P.; Lusinska, J.; Hasterok, R.; Contreras-Moreira, B.; Catalán, P. Tracking the ancestry of known and ‘ghost’ homeologous subgenomes in model grass Brachypodium polyploids. Plant J. 2022, 109, 1535–1558. [Google Scholar] [CrossRef]
- Catalán, P.; Torrecilla, P.; López Rodríguez, J.Á.; Olmstead, R.G. Phylogeny of the festucoid grasses of subtribe Loliinae and allies (Poeae, Pooideae) inferred from ITS and trnL-F sequences. Mol. Phylogenet. Evol. 2004, 31, 517–541. [Google Scholar] [CrossRef]
- Catalán, P.; Torrecilla, P.; López-Rodríguez, J.; Müller, J.; Stace, C. A Systematic Approach to Subtribe Loliinae (Poaceae: Pooideae) Based on Phylogenetic Evidence. Aliso 2007, 23, 380–405. [Google Scholar] [CrossRef][Green Version]
- Inda, L.A.; Segarra-Moragues, J.G.; Müller, J.; Peterson, P.M.; Catalán, P. Dated historical biogeography of the temperate Loliinae (Poaceae, Pooideae) grasses in the northern and southern hemispheres. Mol. Phylogenet. Evol. 2008, 46, 932–957. [Google Scholar] [CrossRef] [PubMed]
- Minaya, M.; Hackel, J.; Namaganda, M.; Brochmann, C.; Vorontsova, M.S.; Besnard, G.; Catalán, P. Contrasting dispersal histories of broad- and fine-leaved temperate Loliinae grasses: Range expansion, founder events, and the roles of distance and barriers. J. Biogeogr. 2017, 44, 1980–1993. [Google Scholar] [CrossRef]
- Moreno-Aguilar, M.F.; Arnelas, I.; Sánchez-Rodríguez, A.; Viruel, J.; Catalán, P. Museomics Unveil the Phylogeny and Biogeography of the Neglected Juan Fernandez Archipelago Megalachne and Podophorus Endemic Grasses and Their Connection with Relict Pampean-Ventanian Fescues. Front. Plant Sci. 2020, 11, 819. [Google Scholar] [CrossRef] [PubMed]
- Moreno-Aguilar, M.F.; Inda, L.A.; Sánchez-Rodríguez, A.; Arnelas, I.; Catalán, P. Evolutionary Dynamics of the Repeatome Explains Contrasting Differences in Genome Sizes and Hybrid and Polyploid Origins of Grass Loliinae Lineages. Front. Plant Sci. 2022, 13, 901733. [Google Scholar] [CrossRef]
- Torrecilla, P.; Catalan, P. Phylogeny of Broad-leaved and Fine-leaved Festuca Lineages (Poaceae) based on Nuclear ITS Sequences. Syst. Bot. 2002, 27, 241–251. [Google Scholar] [CrossRef]
- Dubcovsky, J.; Martínez, A. Distribución geográfica de los niveles de ploidía en Festuca. Parodiana 1992, 7, 91–99. [Google Scholar]
- Tovar, O. Revisión de las Especies Peruanas del Género Festuca, Gramineae; Memorias del Museo de Historia Natural “Javier Prado”; Universidad Nacional Mayor de San Marcos, Dirección Universitaria de Biblioteca y Publicaciones: Lima, Peru, 1972; pp. 1–93. [Google Scholar]
- Stančik, D.; Peterson, P.M. A revision of Festuca (Poaceae: Loliinae) in South American paramos. Contrib. USA Natl. Herb. 2007, 56, 1–184. [Google Scholar]
- Catalán, P.; Muller, J.; Festuca, L. Flora Argentina; Instituto de Botánica Darwinion: Buenos Aires, Argentina, 2012; Volume 3, pp. 219–250. [Google Scholar]
- Ospina, J.C.; Aliscioni, S.S.; Denham, S.S. A Revision of Festuca (Loliinae, Pooideae, Poaceae) in Chile. Phytotaxa 2015, 223, 1–66. [Google Scholar] [CrossRef]
- Ospina, J.C. Estudios Morfológicos, Anatómicos, Taxonómicos y Relaciones Filogenéticas de las Especies de Festuca del Cono Sur (Argentina, Chile, Uruguay, Paraguay y Sur de Brasil). Ph.D. Thesis, Universidad Nacional de La Plata, La Plata, Argentina, 2016; pp. 1–229. [Google Scholar]
- Alexeev, E. To the systematics of Asian Fescues (Festuca subgenera Drymanthele, Subulatae, Schedonorus, Leucopoa). Byull. Mosk. Obs. Isp. Prir. Otd. Biol. 1977, 82, 95–102. [Google Scholar]
- Alexeev, E.B. Sistematike asiatskich ovsjaniz (Festuca). II. Podrod Festuca. Byull. Mosk. Obs. Isp. Prir. Otd. Biol. 1978, 83, 109–122. [Google Scholar]
- Alexeev, E.B. Festuca, L. Subgenera et Sectiones novae ex America boreali et Mex. Nov. Sist. Vyss. Nizsh. Rast. 1980, 17, 42–53. [Google Scholar]
- Alexeev, E.B. The new taxa of the Festuca (Poaceae) from México and Central America. Bot. Zhurn. 1981, 66, 1492–1501. [Google Scholar]
- Alexeev, E.B. Genus Festuca L. (Poaceae) in Mexico et America Centrali. Nov. Sist. Vyss. Rast. 1984, 21, 25–59. [Google Scholar]
- Alexeev, E.B. Novye rody slakov. Byull. Mosk. Obs. Isp. Prir. Otd. Biol. 1985, 90, 102–109. [Google Scholar]
- Alexeev, E.B. New taxa and typification of Festuca (Poaceae) of Bolivia. Bot. Zhurn. 1985, 70, 1241–1247. [Google Scholar]
- Alexeev, E.B. Festuca L. (Poaceae) in Venezuela, Colombia & Ecuador. Nov. Sist. Vyss. Nizsh. Rast. 1986, 23, 5–23. [Google Scholar]
- Alexeev, E.B. A new section and three new species of the genus Festuca (Poaceae) from México and Central America. Bot. Zhurn. 1982, 67, 1289–1292. [Google Scholar]
- Alexeev, E.B. On the new taxa and typification of some taxa of the genus Festuca (Poaceae) from South America. Bot. Zhurn. 1984, 69, 346–353. [Google Scholar]
- Kopecký, D.; Studer, B. Emerging technologies advancing forage and turf grass genomics. Biotechnol. Adv. 2014, 32, 190–199. [Google Scholar] [CrossRef] [PubMed]
- Saint-Yves, A. 1927. Contribution a l’étude des Festuca (subg. Eu-Festuca) de l’Amérique du Sud. Candollea 1927, 3, 151–315. [Google Scholar]
- Dubcovsky, J. Estudios Citogenéticos y Evolutivos de las Especies Patagónicas del Género Festuca (Poaceae). Ph.D. Thesis, Universidad de Buenos Aires, Facultad de Ciencias Exactas y Naturales, Buenos Aires, Argentina, 1989; pp. 1–134. [Google Scholar]
- Stančík, D.; Renvoize, S. Two new and two little-known species of Festuca (Poaceae) from the Bolivian Andes. Kew Bull. 2007, 62, 485–492. [Google Scholar]
- Türpe, A. Las especies argentinas de Festuca. Darwiniana 1969, 15, 189–283. [Google Scholar]
- Stančík, D.; Peterson, P.M. Festuca dentiflora (Poaceae: Loliinae: Sect. Glabricarpae), a new species from Peru and taxonomic status of F. presliana. SIDA Contrib. Bot. 2003, 20, 1015–1022. [Google Scholar]
- Stebbins, G. Chromosomal Evolution in Higher Plants; Edward Arnold Publication: London, UK, 1971. [Google Scholar] [CrossRef]
- Pires, J.C.; Lim, K.Y.; Kovarik, A.; Matyasek, R.; Boyd, A.; Leitch, A.R.; Leitch, I.J.; Bennett, M.D.; Soltis, P.S.; Soltis, D.E. Molecular Cytogenetic Analysis of Recently Reveal a Karyotype That Is Additive of the diploid progenitors. Amer. J. Bot. 2004, 91, 1022–1035. [Google Scholar] [CrossRef] [PubMed]
- González-Ledesma, M.; Koch, S.; Gómez-Sánchez, M. Two new species of Festuca (Gramineae: Pooideae) from Mexico. Novon 1998, 8, 147–151. [Google Scholar] [CrossRef]
- Frajman, B.; Schönswetter, P.; Weiss-Schneeweiss, H.; Oxelman, B. Origin and Diversification of South American Polyploid Silene Sect. Physolychnis (Caryophyllaceae) in the Andes and Patagonia. Front. Genet. 2018, 9, 639. [Google Scholar] [CrossRef]
- Tzvelev, N. On the taxonomy and phylogeny of genus Festuca L. of the U.S.R.R. flora. I. The system of the genus and main trends of evolution. Bot. Zhurn. 1971, 56, 1252–1262. [Google Scholar]
- Lu, S.; Chen, X.; Aiken, S. Festuca Linnaeus. Flora China 2006, 22, 225–242. [Google Scholar]
- Giussani, L.M.; Gillespie, L.J.; Scataglini, M.A.; Negritto, M.A.; Anton, A.M.; Soreng, R.J. Breeding system diversification and evolution in American Poa supersect. Homalopoa (Poaceae: Poeae: Poinae). Ann. Bot. 2016, 118, 281–303. [Google Scholar] [CrossRef] [PubMed]
- Toups, M.A.; Vicoso, B.; Pannell, J.R. Dioecy and chromosomal sex determination are maintained through allopolyploid speciation in the plant genus Mercurialis. PLoS Genet. 2022, 18, e1010226. [Google Scholar] [CrossRef]
- Lu, S. New taxa of Festuca L. from China. Acta Phytotax. Sin. 1992, 30, 529–540. [Google Scholar]
- Alexeev, E.B. Viviparous Fescues (Festuca L., Gramineae) of South America. Bjull. Mock. Izpit. Prirod. 1984, 89, 111–117. [Google Scholar]
- Saint-Yves, A. Tentamen. Claves analyticae Festucarum veteris orbis (subgen. Eu-Festucarum) ad subspecies, multas varietates et nonullas subvarietates usque ducentes. Rev. Bretonne Bot. Pure Appl. 1927, 3, 151–315. [Google Scholar]
- Tovar, O. Las Gramíneas (Poaceae) del Perú. Ruizia 1993, 13, 1–480. [Google Scholar]
- Doyle, J.; Doyle, J. A Rapid DNA Isolation Procedure for Small Quantities of Fresh Leaf Tissue. Phytochem. Bull. 1987, 19, 11–15. [Google Scholar]
- Dierckxsens, N.; Mardulyn, P.; Smits, G. NOVOPlasty: De novo assembly of organelle genomes from whole genome data. Nucleic Acids Res. 2017, 45, e18. [Google Scholar] [CrossRef]
- Garcia, S.; Wendel, J.F.; Borowska-Zuchowska, N.; Aïnouche, M.; Kuderova, A.; Kovarik, A. The Utility of Graph Clustering of 5S Ribosomal DNA Homoeologs in Plant Allopolyploids, Homoploid Hybrids, and Cryptic Introgressants. Front. Plant Sci. 2020, 11, 41. [Google Scholar] [CrossRef] [PubMed]
- Novák, P.; Neumann, P.; Macas, J. Global analysis of repetitive DNA from unassembled sequence reads using RepeatExplorer2. Nat. Protoc. 2020, 15, 3745–3776. [Google Scholar] [CrossRef]
- Katoh, K.; Misawa, K.; Kuma, K.; Miyata, T. MAFFT: A novel method for rapid multiple sequence alignment based on fast Fourier transform. Nucleic Acids Res. 2002, 30, 3059–3066. [Google Scholar] [CrossRef] [PubMed]
- Capella-Gutiérrez, S.; Silla-Martínez, J.M.; Gabaldón, T. trimAl: A tool for automated alignment trimming in large-scale phylogenetic analyses. Bioinformatics 2009, 25, 1972–1973. [Google Scholar] [CrossRef] [PubMed]
- Nguyen, L.-T.; Schmidt, H.A.; von Haeseler, A.; Minh, B.Q. IQ-TREE: A fast and effective stochastic algorithm for estimating maximum-likelihood phylogenies. Mol. Biol. Evol. 2015, 32, 268–274. [Google Scholar] [CrossRef]
- Chernomor, O.; von Haeseler, A.; Minh, B.Q. Terrace Aware Data Structure for Phylogenomic Inference from Supermatrices. Syst. Biol. 2016, 65, 997–1008. [Google Scholar] [CrossRef]
- Kalyaanamoorthy, S.; Minh, B.Q.; Wong, T.K.F.; von Haeseler, A.; Jermiin, L.S. ModelFinder: Fast model selection for accurate phylogenetic estimates. Nat. Methods 2017, 14, 587–589. [Google Scholar] [CrossRef]
- Swofford, D.L.; Sullivan, J. Phylogeny inference based on parsimony and other methods using PAUP*. In The Phylogenetic Handbook: A Practical Approach to DNA and Protein Phylogeny, Cáp, 7; Cambridge University Press: Cambridge, UK, 2003; pp. 160–206. [Google Scholar]
- Paradis, E.; Claude, J.; Strimmer, K. APE: Analyses of phylogenetics and evolution in R language. Bioinformatics 2004, 20, 289–290. [Google Scholar] [CrossRef]
- Huson, D.H.; Bryant, D. Application of phylogenetic networks in evolutionary studies. Mol. Biol. Evol. 2006, 23, 254–267. [Google Scholar] [CrossRef]
Publisher’s Note: MDPI stays neutral with regard to jurisdictional claims in published maps and institutional affiliations. |
© 2022 by the authors. Licensee MDPI, Basel, Switzerland. This article is an open access article distributed under the terms and conditions of the Creative Commons Attribution (CC BY) license (https://creativecommons.org/licenses/by/4.0/).