Next Article in Journal
Flooding and Soil Properties Control Plant Intra- and Interspecific Interactions in Salt Marshes
Next Article in Special Issue
Herbivory Amplifies Adverse Effects of Drought on Seedling Recruitment in a Keystone Species of Western North American Rangelands
Previous Article in Journal
Efficient In Vitro Sterilization and Propagation from Stem Segment Explants of Cnidoscolus aconitifolius (Mill.) I.M. Johnst, a Multipurpose Woody Plant
Previous Article in Special Issue
Water Deficit Improves Reproductive Fitness in Nicotiana benthamiana Plants Infected by Cucumber mosaic virus
 
 
Font Type:
Arial Georgia Verdana
Font Size:
Aa Aa Aa
Line Spacing:
Column Width:
Background:
Communication

OsWRKY114 Negatively Regulates Drought Tolerance by Restricting Stomatal Closure in Rice

National Institute of Agricultural Sciences, Rural Development Administration, Jeonju 54874, Korea
*
Author to whom correspondence should be addressed.
These authors contributed equally to this work.
Plants 2022, 11(15), 1938; https://doi.org/10.3390/plants11151938
Submission received: 14 June 2022 / Revised: 5 July 2022 / Accepted: 21 July 2022 / Published: 26 July 2022
(This article belongs to the Special Issue Plant Responses to Interactions between Abiotic and Biotic Stresses)

Abstract

:
The WRKY family of transcription factors plays a pivotal role in plant responses to biotic and abiotic stress. The WRKY Group III transcription factor OsWRKY114 is a positive regulator of innate immunity against Xanthomonas oryzae pv. oryzae; however, its role in abiotic stress responses is largely unknown. In this study, we showed that the abundant OsWRKY114 transcripts present in transgenic rice plants are reduced under drought conditions. The overexpression of OsWRKY114 significantly increased drought sensitivity in rice, which resulted in a lower survival rate after drought stress. Moreover, we showed that stomatal closure, which is a strategy to save water under drought, is restricted in OsWRKY114-overexpressing plants compared with wild-type plants. The expression levels of PYR/PYL/RCAR genes, such as OsPYL2 and OsPYL10 that confer drought tolerance through stomatal closure, were also markedly lower in the OsWRKY114-overexpressing plants. Taken together, these results suggest that OsWRKY114 negatively regulates plant tolerance to drought stress via inhibition of stomatal closure, which would otherwise prevent water loss in rice.

1. Introduction

Drought stress is the most imperative limiting factor for crop yields and can cause huge economic losses. Global warming caused by fossil fuel use is exacerbating drought damage globally. Therefore, the identification of genes involved in drought responses, and their regulatory mechanisms, is necessary to cope with future crises.
Under water-limiting drought conditions, plants first perceive drought stress in their roots. Several molecular signals, including abscisic acid (ABA), are then produced in the roots and move to the shoots [1]. Finally, ABA is synthesized mainly in the vasculature of the leaves and is delivered to the guard cells via ABA importers, including ATP-binding cassette (ABC) transporter G family members (ABCGs) [2]. In guard cells, the pyrabactin-resistance 1/pyrabactin-resistance like/regulatory component of the ABA receptor (PYR/PYL/RCAR) recognizes ABA and inhibits type 2C protein phosphatases (PP2Cs), which are negative regulators of sucrose non-fermenting 1 (SNF1)-related protein kinases 2 (SnRK2s), thereby activating ABA signal transduction [3]. As a result, the osmotic pressure and volume of guard cells are decreased by the release of anions and K+, which stimulates stomatal closure to reduce transpirational water loss [4,5].
The WRKY transcription factor (TF) superfamily, comprising many members, is involved in various plant processes including responses to biotic and abiotic stress [6]. These TFs are classified by their possession of the WRKY domain (WD) consistent with the highly conserved heptad WRKYGQK, known as the WRKY motif, in the N-terminus and a zinc finger domain in the C-terminus [7]. The WRKY TFs are subdivided into three groups: Group I TFs contain two WDs; Group II TFs contain one WD with C2H2 zinc finger; and Group III TFs contain one WD with C2HC zinc finger [8]. Among them, the WRKY Group III TFs are considered the most evolutionarily advanced and adaptable WRKY TFs [9]. Group III TFs participate mainly in innate immunity against various pathogens and function as essential components of not only basal defense but also systemic acquired resistance [10,11,12]. However, few WRKY Group III TFs involved in abiotic stress are known.
Rice (Oryza sativa L.), which is one of the most important monocot crops, has 103 WRKY TFs, including 28 Group III members [13,14]. Among rice WRKY TFs, OsWRKY5, OsWRKY45, and OsWRKY55 decrease drought tolerance, while OsWRKY11, OsWRKY30, and OsWRKY47 increase it [15,16,17,18,19,20]. OsWRKY45, OsWRKY47, and OsWRKY55 are WRKY Group III TFs. OsWRKY45 is a particularly important positive regulator of innate immunity against the rice blast and leaf blight pathogens [21,22]. In addition, OsWRKY45 increases drought tolerance in Arabidopsis (Arabidopsis thaliana) but decreases it in rice [15,23]. Therefore, WRKY Group III TFs can play various roles as regulators of both abiotic and biotic stress.
Our previous study showed that OsWRKY114 enhances disease resistance to Xanthomonas oryzae pv. oryzae (Xoo) and directly activates the promoters of pathogenesis-related (PR) genes such as OsPR1a and chitinase in rice plants [24]. However, the function of OsWRKY114 in response to abiotic stress remains to be elucidated. In this study, we revealed that OsWRKY114 negatively regulates the drought response in rice via the inhibition of stomatal closure.

2. Results

2.1. Drought Stress Decreases OsWRKY114 Transcript Levels

To examine whether OsWRKY114 is involved in not only biotic stress but also abiotic stress, we performed RT-qPCR and monitored the transcription level of OsWRKY114 after drought stress treatment. The transcription level of OsWRKY114 was similar before and after drought treatment in the wild-type plants (Figure 1A). However, interestingly, the OsWRKY114 transcript levels in the OsWRKY114OX plants were significantly lower after drought than before drought (Figure 1A).
Six OsWRKYs (i.e., OsWRKY5, OsWRKY11, OsWRKY30, OsWRKY45, OsWRKY47, and OsWRKY55) are known regulators of drought tolerance in rice [15,16,17,18,19,20]. To examine the relationships among these TFs, we constructed a phylogenetic tree. OsWRKY114 was grouped with WRKY Group III OsWRKY55 that reduces drought tolerance (Figure 1B). Moreover, a previous study showed that OsWRKY55 is one of the closest OsWRKY TFs to OsWRKY114 in amino acid sequences [24]. These results suggest that OsWRKY114 is involved in plant responses to drought stress as a negative regulator.

2.2. OsWRKY114 Negatively Regulates Drought Tolerance

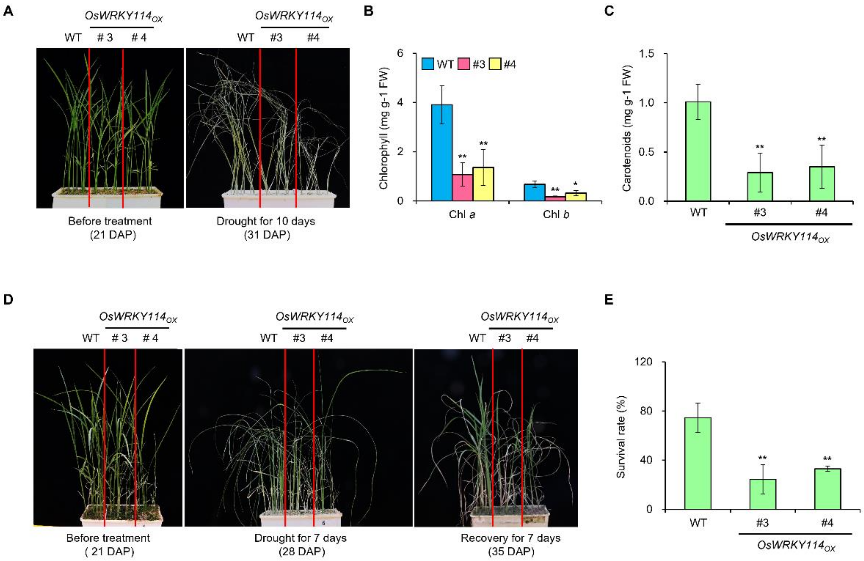
To determine whether OsWRKY114 affects drought tolerance, we subjected OsWRKY114OX and wild-type plants to drought stress. After drought treatment, almost all the wild-type plants had wilted and the OsWRKY114OX lines exhibited even more wilting than the wild-type plants (Figure 2A). Since drought stress decreases the contents of plant pigments such as chlorophylls and carotenoids in rice [25], we measured chlorophyll and carotenoid contents to confirm the drought-sensitive phenotype of the OsWRKY114OX lines. The chlorophyll a, chlorophyll b, and carotenoid contents were significantly lower in the OsWRKY114OX plants than in the wild-type plants (Figure 2B,C).
To test whether OsWRKY114 also affects the recovery of rice after drought stress, we rewatered OsWRKY114OX and the wild-type plants after the drought treatment (Figure 2D). After rewatering, the survival rate of the OsWRKY114OX lines was less than 33%, while that of the wild-type plants was approximately 75% (Figure 2E). Taken together, these results suggest that OsWRKY114 increases drought sensitivity in rice.

2.3. Stomatal Closure and PYL Gene Expression Were Reduced in OsWRKY114-Overexpressing Plants

Stomata play major roles in drought stress through regulating water loss. Thus, we investigated whether OsWRKY114 is associated with stomatal closure. We observed the leaf stomatal apertures of OsWRKY114OX and wild-type plants under normal and drought conditions. The percentage of completely closed stomata was higher in OsWRKY114OX and the wild-type plants under the drought condition than under the normal condition (Figure 3A). However, under the drought condition, the percentage of completely closed stomata was lower in the OsWRKY114OX plants than in the wild-type plants (Figure 3A). Thus, OsWRKY114 inhibits stomatal closure, especially after drought treatment.
To explore the molecular mechanism underlying the negative effect of OsWRKY114 in drought tolerance, we examined the expression levels of OsPYL genes conferring drought tolerance via stomatal closure. As a result, we revealed that OsPYL2 and OsPYL10 have significantly lower transcript levels in the OsWRKY114OX lines than in the wild-type plants (Figure 3B). The tissue expression profiles using rice expression databases showed that OsWRKY114, OsPYL2, and OsPYL10 are expressed in various tissues abundantly (Supplementary Materials Figure S1). Taken together, these results suggest that OsWRKY114 reduces drought tolerance by the down-regulation of OsPYL2 and OsPYL10 transcripts.

3. Discussion

Drought is a major environmental stress threatening crop production globally. The severity of drought stress is expected to increase due to climate change. To mitigate the effect of drought on crop production, drought-resistant crops can now be bred through the use of plant breeding technologies based on site-specific nucleases [26]. Therefore, the identification of TFs coordinating the expression of genes involved in drought responses is important for crop improvement.
Previously, we identified WRKY Group III OsWRKY114 as a positive regulator of rice resistance against Xoo [24]. To determine whether OsWRKY114 is also involved in abiotic stress, we treated drought stress to OsWRKY114OX. The transcript level of OsWRKY114 was significantly reduced in the OsWRKY114OX lines after drought stress (Figure 1A). Overexpression of OsWRKY114 indeed decreased rice drought tolerance, while also reducing the plants’ recovery rate after rewatering (Figure 2D,E). Moreover, the percentage of completely closed stomata after drought treatment was lower in OsWRKY114OX plants than in wild-type plants (Figure 3A).
Plants close stomata to conserve water under drought. Since stomatal closure begins with the recognition of ABA by PYL/RCARs in guard cells, PYL/RCARs play a critical role in the drought response. The rice genome contains 13 OsPYL genes [27], and previous studies revealed that the overexpression of OsPYL2/RCAR9 (Os06g36670), OsPYL10/RCAR3 (Os02g15640), and OsPYL11/RCAR5 (Os05g12260) confers drought tolerance in rice. We therefore analyzed the expression levels of OsPYL genes in the OsWRKY114OX lines. Interestingly, the expression levels of OsPYL2 and OsPYL10 were lower in the OsWRKY114OX plants than in the wild-type plants, while expression levels of OsPYL11 were similar (Figure 3B). Taken together, our results suggest that OsWRKY114 negatively regulates drought tolerance through the inhibition of stomatal closure. Previously, we revealed that OsWRKY114 is a transcriptional activator and directly increases the gene expression of OsPR1a and chitinase [24]. However, since OsWRKY114 reduced the transcription levels of OsPYL2 and OsPYL10, OsWRKY114 may regulate the OsPYLs expression indirectly. The detailed mechanism of how OsWRKY114 inhibits the gene expression should be elucidated in future studies.
In conclusion, our study suggests that OsWRKY114 regulates not only biotic stress but also abiotic stress (Figure 3C). This implies that OsWRKY114 may serve as a component of crosstalk signaling pathways involved in biotic and abiotic responses. This study provides important information for further investigations of OsWRKY114 and plant breeding conferring drought tolerance.

4. Materials and Methods

4.1. Plant Material and Growth Conditions

Rice kernels (Oryza sativa L. cv. Ilim) were used as the wild type in this study. OsWRKY114-overexpressing rice plants (OsWRKY114OX) were previously generated [24]. Before sowing, all kernels were sterilized in 2% sodium hypochlorite solution for 30 min and rinsed 5 times with sterilized distilled water. The kernels were then incubated in a growth chamber in the dark at 28 °C. The rice plants were grown in square pots (16 × 8 × 7cm) filled with nursery soil consisting of 60% zeolite, 20% diatomite, 19.67% vermiculite, 0.3% fertilizer, and 0.03% pH stabilizer (pH 5.5) in a greenhouse with a 16 h light/8 h dark cycle at 28 °C and 35–40% humidity.

4.2. Gene Expression Analysis

The leaves of the plants were frozen and ground to powder under liquid nitrogen in the middle of the photoperiod (12:00). Total RNA was extracted from the leaves using a RNeasy Plant Mini Kit (QIAGEN, Germantown, MD, USA), and then cDNA was synthesized from 1 µg of total RNA using SuperScript III reverse transcriptase (Invitrogen, Waltham, MA, USA) according to the manufacturer’s instructions. Quantitative reverse transcription polymerase chain reaction (RT-qPCR) was performed using specific primers (Table S1). RT-qPCR was conducted on a QuantaStudio 3 PCR System (Thermo Fisher Scientific, Waltham, MA, USA) using SYBR Green Master Mix (Enzynomics, Daejeon, Korea). Gene expression was quantified using the comparative Ct method. OsActin was used as an internal control to determine the expression of genes.

4.3. Drought Stress Treatment

Drought phenotype analysis was performed as previously described [28] with slight modifications. Briefly, the wild-type and the OsWRKY114OX plants were grown in soil with 80.2 ± 0.5% water content for 3 weeks. To test the effects of drought, 3-week-old plants were subjected to drought for 10 days by withholding water content to 4.6 ± 0.8%. To measure the plant recovery from drought, 3-week-old plants were subjected to drought for 7 days, and then they were rewatered to 78.8 ± 0.4% water content. The survival rates were recorded after 7 days of rewatering. Images were acquired on indicated days, and representative data are presented.

4.4. Chlorophyll and Carotenoid Content Measurement

To measure the total chlorophyll and carotenoid contents, pigments were extracted from equal fresh weights of leaves with 80% acetone solution. The concentration of total chlorophyll was determined using a UV/VIS spectrophotometer (Thermo Fisher Scientific, Waltham, MA, USA) and calculated as previously described [29].

4.5. Physiological Measurement

Different types of stomata were analyzed as previously described [28]. The first fully expanded leaves of 3-week-old wild-type and OsWRKY114OX plants were used. For drought treatment, the 3-week-old plants were subjected to drought for 10 days by withholding water, and their first fully expanded leaves were used. The stomata were observed using a TCS SP8 confocal microscope (Leica, Wetzlar, Germany).

4.6. Statistical Analysis

All experiments were repeated at least three times and the data were analyzed using t-tests with GraphPad Prism 8.0.2 software.

Supplementary Materials

The following supporting information can be downloaded at: https://www.mdpi.com/article/10.3390/plants11151938/s1, Figure S1: Expression profiles of OsWRKY114, OsPYL2, and OsPYL10 in various tissues. Expression profiling analysis was performed using online rice expression databases of Genevestigator (https://genevestigator.com/ accessed on 26 May 2022); Table S1: Sequence of primers used in this study.

Author Contributions

Conceptualization, S.S. and S.R.P.; methodology, G.S. and S.S.; software, G.S. and S.S.; validation, G.S. and S.S.; formal analysis, G.S. and S.S.; investigation, G.S., S.S., K.S.L. and Y.J.P.; resources, S.S., E.J.S., S.I.L. and S.R.P.; data curation, G.S. and S.S.; writing—original draft preparation, S.S.; writing—review and editing, S.S.; visualization, S.S.; supervision, S.R.P.; project administration, S.R.P.; funding acquisition, S.R.P. All authors have read and agreed to the published version of the manuscript.

Funding

This research was funded by the Research Program for Agricultural Science and Technology Development (Project No. PJ01570601), and supported by the 2022 Fellowship Program (Project No. PJ01661001 and PJ01570601) of the National Institute of Agricultural Sciences, Rural Development Administration, Republic of Korea.

Institutional Review Board Statement

Not applicable.

Informed Consent Statement

Not applicable.

Data Availability Statement

The data presented in this study are available in the article or the Supplementary Materials.

Conflicts of Interest

The authors declare no conflict of interest.

References

  1. Takahashi, F.; Kuromori, T.; Urano, K.; Yamaguchi-Shinozaki, K.; Shinozaki, K. Drought Stress Responses and Resistance in Plants: From Cellular Responses to Long-Distance Intercellular Communication. Front. Plant Sci. 2020, 11, 556972. [Google Scholar] [CrossRef] [PubMed]
  2. Merilo, E.; Jalakas, P.; Laanemets, K.; Mohammadi, O.; Horak, H.; Kollist, H.; Brosche, M. Abscisic Acid Transport and Homeostasis in the Context of Stomatal Regulation. Mol. Plant 2015, 8, 1321–1333. [Google Scholar] [CrossRef] [PubMed] [Green Version]
  3. Fidler, J.; Graska, J.; Gietler, M.; Nykiel, M.; Prabucka, B.; Rybarczyk-Plonska, A.; Muszynska, E.; Morkunas, I.; Labudda, M. PYR/PYL/RCAR Receptors Play a Vital Role in the Abscisic-Acid-Dependent Responses of Plants to External or Internal Stimuli. Cells 2022, 11, 1352. [Google Scholar] [CrossRef] [PubMed]
  4. Saito, S.; Uozumi, N. Guard cell membrane anion transport systems and their regulatory components: An elaborate mechanism controlling stress-induced stomatal closure. Plants 2019, 8, 9. [Google Scholar] [CrossRef] [PubMed] [Green Version]
  5. Bharath, P.; Gahir, S.; Raghavendra, A.S. Abscisic Acid-Induced Stomatal Closure: An Important Component of Plant Defense Against Abiotic and Biotic Stress. Front. Plant Sci. 2021, 12, 615114. [Google Scholar] [CrossRef]
  6. Phukan, U.J.; Jeena, G.S.; Shukla, R.K. WRKY Transcription Factors: Molecular Regulation and Stress Responses in Plants. Front. Plant Sci. 2016, 7, 760. [Google Scholar] [CrossRef] [Green Version]
  7. Rushton, P.J.; Somssich, I.E.; Ringler, P.; Shen, Q.J. WRKY transcription factors. Trends Plant Sci. 2010, 15, 247–258. [Google Scholar] [CrossRef]
  8. Eulgem, T.; Rushton, P.J.; Robatzek, S.; Somssich, I.E. The WRKY superfamily of plant transcription factors. Trends Plant Sci. 2000, 5, 199–206. [Google Scholar] [CrossRef]
  9. Zhang, Y.; Wang, L. The WRKY transcription factor superfamily: Its origin in eukaryotes and expansion in plants. BMC Evol. Biol. 2005, 5, 1. [Google Scholar] [CrossRef] [Green Version]
  10. Kalde, M.; Barth, M.; Somssich, I.E.; Lippok, B. Members of the Arabidopsis WRKY group III transcription factors are part of different plant defense signaling pathways. Mol. Plant Microbe Interact. 2003, 16, 295–305. [Google Scholar] [CrossRef] [Green Version]
  11. Huang, Y.; Li, M.Y.; Wu, P.; Xu, Z.S.; Que, F.; Wang, F.; Xiong, A.S. Members of WRKY Group III transcription factors are important in TYLCV defense signaling pathway in tomato (Solanum lycopersicum). BMC Genom. 2016, 17, 788. [Google Scholar] [CrossRef] [PubMed] [Green Version]
  12. Chen, X.; Li, C.; Wang, H.; Guo, Z. WRKY transcription factors: Evolution, binding, and action. Phytopathol. Res. 2019, 1, 13. [Google Scholar] [CrossRef]
  13. Ramamoorthy, R.; Jiang, S.Y.; Kumar, N.; Venkatesh, P.N.; Ramachandran, S. A comprehensive transcriptional profiling of the WRKY gene family in rice under various abiotic and phytohormone treatments. Plant Cell Physiol. 2008, 49, 865–879. [Google Scholar] [CrossRef] [PubMed]
  14. Wang, Y.; Feng, L.; Zhu, Y.; Li, Y.; Yan, H.; Xiang, Y. Comparative genomic analysis of the WRKY III gene family in populus, grape, arabidopsis and rice. Biol. Direct 2015, 10, 48. [Google Scholar] [CrossRef] [PubMed] [Green Version]
  15. Tao, Z.; Kou, Y.; Liu, H.; Li, X.; Xiao, J.; Wang, S. OsWRKY45 alleles play different roles in abscisic acid signalling and salt stress tolerance but similar roles in drought and cold tolerance in rice. J. Exp. Bot. 2011, 62, 4863–4874. [Google Scholar] [CrossRef] [PubMed]
  16. Shen, H.; Liu, C.; Zhang, Y.; Meng, X.; Zhou, X.; Chu, C.; Wang, X. OsWRKY30 is activated by MAP kinases to confer drought tolerance in rice. Plant Mol. Biol. 2012, 80, 241–253. [Google Scholar] [CrossRef]
  17. Raineri, J.; Wang, S.; Peleg, Z.; Blumwald, E.; Chan, R.L. The rice transcription factor OsWRKY47 is a positive regulator of the response to water deficit stress. Plant Mol. Biol. 2015, 88, 401–413. [Google Scholar] [CrossRef]
  18. Lee, H.; Cha, J.; Choi, C.; Choi, N.; Ji, H.-S.; Park, S.R.; Lee, S.; Hwang, D.-J. Rice WRKY11 plays a role in pathogen defense and drought tolerance. Rice 2018, 11, 5. [Google Scholar] [CrossRef]
  19. Huang, K.; Wu, T.; Ma, Z.; Li, Z.; Chen, H.; Zhang, M.; Bian, M.; Bai, H.; Jiang, W.; Du, X. Rice transcription factor OsWRKY55 is involved in the drought response and regulation of plant growth. Int. J. Mol. Sci. 2021, 22, 4337. [Google Scholar] [CrossRef]
  20. Lim, C.; Kang, K.; Shim, Y.; Yoo, S.C.; Paek, N.C. Inactivating transcription factor OsWRKY5 enhances drought tolerance through abscisic acid signaling pathways. Plant Physiol. 2022, 188, 1900–1916. [Google Scholar] [CrossRef]
  21. Shimono, M.; Sugano, S.; Nakayama, A.; Jiang, C.J.; Ono, K.; Toki, S.; Takatsuji, H. Rice WRKY45 plays a crucial role in benzothiadiazole-inducible blast resistance. Plant Cell 2007, 19, 2064–2076. [Google Scholar] [CrossRef] [PubMed] [Green Version]
  22. Shimono, M.; Koga, H.; Akagi, A.; Hayashi, N.; Goto, S.; Sawada, M.; Kurihara, T.; Matsushita, A.; Sugano, S.; Jiang, C.J. Rice WRKY45 plays important roles in fungal and bacterial disease resistance. Mol. Plant Pathol. 2012, 13, 83–94. [Google Scholar] [CrossRef] [PubMed]
  23. Qiu, Y.; Yu, D. Over-expression of the stress-induced OsWRKY45 enhances disease resistance and drought tolerance in Arabidopsis. Environ. Exp. Bot. 2009, 65, 35–47. [Google Scholar] [CrossRef]
  24. Son, S.; An, H.K.; Seol, Y.J.; Park, S.R.; Im, J.H. Rice transcription factor WRKY114 directly regulates the expression of OsPR1a and Chitinase to enhance resistance against Xanthomonas oryzae pv. oryzae. Biochem. Biophys. Res. Commun. 2020, 533, 1262–1268. [Google Scholar] [CrossRef]
  25. Nasrin, S.; Saha, S.; Begum, H.H.; Samad, R. Impacts of drought stress on growth, protein, proline, pigment content and antioxidant enzyme activities in rice (Oryza sativa L. var. BRRI dhan-24). Dhaka Univ. J. Biol. Sci. 2020, 29, 117–123. [Google Scholar] [CrossRef]
  26. Son, S.; Park, S.R. Challenges Facing CRISPR/Cas9-Based Genome Editing in Plants. Front. Plant Sci. 2022, 13, 902413. [Google Scholar] [CrossRef]
  27. Yadav, S.K.; Santosh Kumar, V.V.; Verma, R.K.; Yadav, P.; Saroha, A.; Wankhede, D.P.; Chaudhary, B.; Chinnusamy, V. Genome-wide identification and characterization of ABA receptor PYL gene family in rice. BMC Genom. 2020, 21, 676. [Google Scholar] [CrossRef]
  28. Hu, Y.; Wu, Q.; Peng, Z.; Sprague, S.A.; Wang, W.; Park, J.; Akhunov, E.; Jagadish, K.S.V.; Nakata, P.A.; Cheng, N.; et al. Silencing of OsGRXS17 in rice improves drought stress tolerance by modulating ROS accumulation and stomatal closure. Sci. Rep. 2017, 7, 15950. [Google Scholar] [CrossRef] [Green Version]
  29. Lichtenthaler, H.K. Chlorophylls and carotenoids: Pigments of photosynthetic biomembranes. In Methods in Enzymology; Elsevier: Amsterdam, The Netherlands, 1987; Volume 148, pp. 350–382. [Google Scholar]
Figure 1. OsWRKY114 expression responds to drought stress. (A) Relative transcript levels of OsWRKY114 in wild-type rice plants (WT) and OsWRKY114-overexpressing rice plants (OsWRKY114OX) before and after drought treatment. Three-week-old rice plants were subjected to drought by withholding water for 10 days. Total RNA was extracted from leaves of rice plants before and after drought treatment. OsWRKY114 transcripts were analyzed by RT-qPCR. OsActin was used as an internal control. Values are expressed as means ± SD. Asterisks indicate values statistically different from the WT before drought treatment and between before and after drought treatment within OsWRKY114OX plants (** p < 0.01). (B) Phylogenetic relationship of OsWRKY114 to OsWRKYs regulating drought tolerance in rice. The phylogenic tree was constructed based on the maximum likelihood method using MEGA-X with full-length amino acid sequences. The numerals in parentheses indicate the WRKY group. The bar indicates an evolutionary distance of 0.5 substitutions per nucleotide. All experiments were repeated at least three times with similar results.
Figure 1. OsWRKY114 expression responds to drought stress. (A) Relative transcript levels of OsWRKY114 in wild-type rice plants (WT) and OsWRKY114-overexpressing rice plants (OsWRKY114OX) before and after drought treatment. Three-week-old rice plants were subjected to drought by withholding water for 10 days. Total RNA was extracted from leaves of rice plants before and after drought treatment. OsWRKY114 transcripts were analyzed by RT-qPCR. OsActin was used as an internal control. Values are expressed as means ± SD. Asterisks indicate values statistically different from the WT before drought treatment and between before and after drought treatment within OsWRKY114OX plants (** p < 0.01). (B) Phylogenetic relationship of OsWRKY114 to OsWRKYs regulating drought tolerance in rice. The phylogenic tree was constructed based on the maximum likelihood method using MEGA-X with full-length amino acid sequences. The numerals in parentheses indicate the WRKY group. The bar indicates an evolutionary distance of 0.5 substitutions per nucleotide. All experiments were repeated at least three times with similar results.
Plants 11 01938 g001
Figure 2. OsWRKY114 overexpression reduces drought tolerance. (A) Drought phenotypes of OsWRKY114-overexpressing (OsWRKY114OX) and wild-type rice plants (WT). Three-week-old rice plants were subjected to drought by withholding water for 10 days. Images were acquired before and after drought treatment (i.e., at 21 and 31 days after planting (DAP), respectively). (B,C) Plant pigment contents after drought stress. Three-week-old rice plants were treated with drought stress for 10 days and their contents of chlorophyll (B) and carotenoid (C) were calculated. Values are expressed as means ± SD. Asterisks indicate values statistically different from those of the WT (* p < 0.05 and ** p < 0.01). (D,E) Survival rates of drought-treated OsWRKY114OX and WT plants after re-watering. Three-week-old rice plants were subjected to drought by withholding water. Seven days after drought treatment, they were rewatered and allowed to recover for 7 days. Images were acquired on indicated days (D) and the survival rates were measured 7 days after water recovery (E). Values are expressed as means ± SD. Asterisks indicate values statistically different from those of the WT (** p < 0.01). All experiments were repeated at least three times with similar results (12 replicates for each genotype).
Figure 2. OsWRKY114 overexpression reduces drought tolerance. (A) Drought phenotypes of OsWRKY114-overexpressing (OsWRKY114OX) and wild-type rice plants (WT). Three-week-old rice plants were subjected to drought by withholding water for 10 days. Images were acquired before and after drought treatment (i.e., at 21 and 31 days after planting (DAP), respectively). (B,C) Plant pigment contents after drought stress. Three-week-old rice plants were treated with drought stress for 10 days and their contents of chlorophyll (B) and carotenoid (C) were calculated. Values are expressed as means ± SD. Asterisks indicate values statistically different from those of the WT (* p < 0.05 and ** p < 0.01). (D,E) Survival rates of drought-treated OsWRKY114OX and WT plants after re-watering. Three-week-old rice plants were subjected to drought by withholding water. Seven days after drought treatment, they were rewatered and allowed to recover for 7 days. Images were acquired on indicated days (D) and the survival rates were measured 7 days after water recovery (E). Values are expressed as means ± SD. Asterisks indicate values statistically different from those of the WT (** p < 0.01). All experiments were repeated at least three times with similar results (12 replicates for each genotype).
Plants 11 01938 g002
Figure 3. OsWRKY114 overexpression affects stomatal closure and expression levels of OsPYL genes. (A) The percentages of three different stoma types in OsWRKY114-overexpressing rice lines (OsWRKY114OX) and wild-type rice plants (WT). Stomatal apertures were observed in the first fully expanded leaves of 3-week-old OsWRKY114OX and WT plants under normal and drought conditions. (B) Relative gene expression levels of OsPYL genes. Total RNA was extracted from leaves of 3-week-old OsWRKY114OX and WT plants. The transcript levels of OsPYL genes were analyzed by RT-qPCR. OsActin was used as an internal control. Values are expressed as means ± SD. Asterisks indicate values statistically different from those of the WT (** p < 0.01). (C) A working model of OsWRKY114 involvement in both abiotic and biotic stress responses. All experiments were repeated at least three times and generated similar results.
Figure 3. OsWRKY114 overexpression affects stomatal closure and expression levels of OsPYL genes. (A) The percentages of three different stoma types in OsWRKY114-overexpressing rice lines (OsWRKY114OX) and wild-type rice plants (WT). Stomatal apertures were observed in the first fully expanded leaves of 3-week-old OsWRKY114OX and WT plants under normal and drought conditions. (B) Relative gene expression levels of OsPYL genes. Total RNA was extracted from leaves of 3-week-old OsWRKY114OX and WT plants. The transcript levels of OsPYL genes were analyzed by RT-qPCR. OsActin was used as an internal control. Values are expressed as means ± SD. Asterisks indicate values statistically different from those of the WT (** p < 0.01). (C) A working model of OsWRKY114 involvement in both abiotic and biotic stress responses. All experiments were repeated at least three times and generated similar results.
Plants 11 01938 g003
Publisher’s Note: MDPI stays neutral with regard to jurisdictional claims in published maps and institutional affiliations.

Share and Cite

MDPI and ACS Style

Song, G.; Son, S.; Lee, K.S.; Park, Y.J.; Suh, E.J.; Lee, S.I.; Park, S.R. OsWRKY114 Negatively Regulates Drought Tolerance by Restricting Stomatal Closure in Rice. Plants 2022, 11, 1938. https://doi.org/10.3390/plants11151938

AMA Style

Song G, Son S, Lee KS, Park YJ, Suh EJ, Lee SI, Park SR. OsWRKY114 Negatively Regulates Drought Tolerance by Restricting Stomatal Closure in Rice. Plants. 2022; 11(15):1938. https://doi.org/10.3390/plants11151938

Chicago/Turabian Style

Song, Giha, Seungmin Son, Kyong Sil Lee, Yeo Jin Park, Eun Jung Suh, Soo In Lee, and Sang Ryeol Park. 2022. "OsWRKY114 Negatively Regulates Drought Tolerance by Restricting Stomatal Closure in Rice" Plants 11, no. 15: 1938. https://doi.org/10.3390/plants11151938

APA Style

Song, G., Son, S., Lee, K. S., Park, Y. J., Suh, E. J., Lee, S. I., & Park, S. R. (2022). OsWRKY114 Negatively Regulates Drought Tolerance by Restricting Stomatal Closure in Rice. Plants, 11(15), 1938. https://doi.org/10.3390/plants11151938

Note that from the first issue of 2016, this journal uses article numbers instead of page numbers. See further details here.

Article Metrics

Back to TopTop