Abstract
Indonesia is an archipelago country in which the tourism sector plays a role as an economic locomotive. In 2016, Indonesia joined the World Halal Tourism Award (WHTA) and won 12 awards, three of which were won by West Sumatra. Bukittinggi is the principal city of tourism in West Sumatra. There are many halal hotels and restaurants and 190 mosques available in the city. Unfortunately, the information regarding the mosque locations is still inadequate. For this reason, this research was conducted in order to develop a web-based and mobile-based geographic information system (GIS) for places of worship information (GPWI) to make it easier for Muslim tourists to find mosques, and other tourism objects and facilities. This paper reports on the development of the GPWI. The development of the GPWI employed the waterfall method. The GPWI allowed tourists to find mosques based on specific criteria, whose output showed them the location, information, route, and local transportation available to get to the mosques as well as other tourism objects and facilities around the mosque. The GPWI was developed using Free Open Source Software (FOSS) PostgreSQL/PostGIS, PHP, JavaScript, and Basic4Android. The spatial-based database and programs that were used to develop this GPWI are the main contributions of this study. Based on the product evaluation, the GPWI successfully met the needs of Muslim tourists in finding mosques during their visits to Bukittinggi.
1. Introduction
Indonesia is an archipelago located in Southeast Asia, with a total population of 238.5 million. The majority of the Indonesian population is Muslim, making it the largest Muslim country in the world [1,2,3]. Indonesia is also among ten countries with the most robust economy in the world, and also has a high tourism industry potential [2]. The natural and cultural potentials have made the tourism sector an economic locomotive with the most significant multiplier effect for the country [4]. President Joko Widodo stated that the development of the tourism industry could encourage the advancement of small and medium enterprises and even the creative industries, which would lead to better employment [5]. Therefore, the Government has set a target of 30 million international tourist visits by 2024 [4].
Efforts have been carried out by the Ministry of Tourism of the Republic of Indonesia including promoting Indonesia as a halal tourism destination. Halal tourism upholds Islamic values in the form of sharia-compliant products and services [6,7,8,9]. The term halal tourism is also known as Islamic Tourism or Sharia Tourism [1,7]. This type of tourism is not exclusive tourism for Muslims as non-Muslim tourists can also enjoy these services [1]. There are some requirements for halal tourism including the provision of prayer facilities and halal food [1,3,7,10], and both are included as the Need to Have facilities [11]. Other categories of halal tourism needs include Good to Have and Nice to Have, which can be seen in Figure 1. The places of worship should provide enough water for ablution, and women’s and men’s prayer clothing, namely mukena and sarong. A place of worship for Muslims called the Mosque/Mushalla is also a significant element in Islamic tourism as well as a symbol of Islam [12,13], whereas [2,10] state that the availability of mosques is a critical factor in supporting halal tourism.
Figure 1.
The needs categorization of halal tourism [11].
Halal tourism is a potential resource for the global economy since the number of Muslims in the world is quite high. In 2010, the world’s Muslim community-ranked second after Christianity, amounting to approximately 1.6 billion people [3,14] and is estimated that in 2050, the Muslim population will reach 2.8 billion people [14]. This high number has attracted many countries to develop halal tourism including countries with minority Muslim populations such as South Korea. Therefore, Indonesia needs to improve its level of competition by promoting through e-marketing and e-commerce [15]. Countries with large Muslim populations such as Saudi Arabia, United Arab Emirates (UAE), Pakistan, Qatar, Kuwait, and Malaysia are the target of Indonesian halal tourism through digital marketing [2]. In addition to the large Muslim population, many companies have developed halal products and services with a market value reaching up to USD$2 trillion [16], which also adds up to the potential of Indonesia’s tourism industry development.
Indonesia participated in the 2016 WHTA held on 24–25 October in Abu Dhabi, UAE [1]. The event allowed Indonesia to make an introduction as a major halal tourist destination in the world. At the event, Indonesia won 12 out of the 16 awards contested. According to [1], “Indonesia has become the center for halal tourism”. In fact, in 2019, Indonesia and Malaysia became the world’s best halal tourism destination based on the Global Muslim Travel Index (GMTI) [17]. Three out of the 12 awards at the 2016 WHTA obtained by Indonesia were won by West Sumatra [1,3,10]. However, West Sumatra had not yet developed an English halal tourism website to promote its tourism potentials and the online promotion of halal tourism was still limited, while it is essential to promote it through websites [2]. The authors in [15] suggested that Indonesia should immediately increase its competitiveness in digital marketing.
The main city in West Sumatra set as the tourism destination is Bukittinggi. The city has cold weather, with a total population of 128,783 people [18]. The city has many tourist attractions including cultural, historical, and natural attractions [19]. Nasi Kapau, Ngarai Sianok, Jam Gadang, Goa Japang, Benteng de Cock, and Museum Bung Hatta are the main attractions that entice tourists to visit the city of Bukittinggi. The number of tourists visiting Bukittinggi City in 2018 reached 4,055,168 visits [20]. This number is still far lower than the number of tourists visiting other Indonesian tourism cities. For example, Bandung was attended by nearly 7.5 million tourists in 2018 [21]. Therefore, to increase the number of tourist visits, Bukittinggi City has started to eagerly develop its halal tourism sector.
The 5-time prayer in a day is a strict obligation for Muslims as regulated in Islamic law. For this reason, information on the availability of mosques and prayer facilities are necessary for Muslim tourists [2,22,23,24]. Currently, there are approximately 190 mosques in Bukittinggi City in its three sub-districts besides having many halal hotels and restaurants [19]. However, available information about the mosques was still inadequate, leading tourists to difficulties in finding the mosque. At the very least, tourists should be given information about the nearby mosques. Mosque information on Bukittinggi City such as an address is only available in the Office of the Department of Religion. There are no available mosque data in the form of paper maps, brochures, or other printed materials in hotels and tourism information centers. Therefore, it is necessary to develop a web-based information system that shows the nearby mosques in Bukittinggi. In addition, geographic information system (GIS) technology in the form of WebGIS is necessary. The need for WebGIS in developing tourism information systems is stated by [25,26,27]. The authors in [25] state that GIS is “... an effective tool. Its ability to group spatial data based on certain criteria is very helpful for decision making in the tourism sector”. GIS effectively explores the attractive features of tourist destinations [26]. According to [27], WebGIS “... can help tourists from far destinations to explore the country as a whole and plan their tour as per their interest by performing online GIS queries...”. By utilizing WebGIS, foreign tourists would be capable of determining mosque locations in Bukittinggi City. In addition, GIS supported by the Internet (WebGIS and Mobile GIS) can disseminate information in greater detail, be accessed anytime, and anywhere [19,28,29,30]. This case study is concerned about the development of mosque information systems in the form of WebGIS and mobile GIS.
Based on those problems, the GPWI was developed to facilitate Muslim tourists to find mosques and other tourism objects and facilities when visiting Bukittinggi City. The GPWI was programmed using PHP and JavaScript. Meanwhile, the mobile version of this GPWI application was programmed using Basic4Android. This paper reports on the development of the GPWI.
Study Area
Bukittinggi City is a case study area. The city has been equipped with a variety of tourist facilities such as hotels, restaurants, souvenir stores, and small craft industries. The city played a significant role in winning the WHTA 2016 World’s Best Halal Destination and World’s Best Halal Culinary Destination for West Sumatra. The city consists of three districts and 24 villages and is located in a strategic area. There are several other tourist cities within a 40 km radius of Bukittinggi. These are Batusangkar, Payakumbuh, Padang Panjang, and Maninjau. These cities possess special attractions such as Pagaruyung Palace, Minangkabau’s historical heritage, Minangkabau Village, Songket Pandai Sikek, Batang Harau, Kelok 44, and Puncak Lawang. This strategic location highlights Bukittinggi City as the main tourist city in West Sumatra. The map of the city of Bukittinggi is presented in Figure 2.
Figure 2.
Map of Bukittinggi City.
2. Materials and Methods
The GPWI was developed using the waterfall software development model. This development model consists of analysis, design, coding, and test stages, as exhibited in Figure 3. In the waterfall model, each stage is carried out until completion before proceeding to the next stage. Each stage undergoes the documentation process.
Figure 3.
The waterfall method [31].
The first step conducted in this research was the literature review to understand the concept of halal tourism and the needs of Muslim tourists. Based on the literature review, the outputs of the analysis stage are in the form of user needs fulfillment through system utilization, which is illustrated in the form of use case diagrams. The use case diagram exhibits how a user may utilize the system. This stage conducted a collection of halal tourism data (attribute and spatial data) in Bukittinggi City. Research data were collected from the direct survey to the locations based on the global positioning system (GPS). The data obtained included mosques, tourist attractions, restaurants, hotels, souvenirs, small industries, and public transport routes. The coordinate points (longitude, latitude) obtained from the GPS were used as the value of the Geom column with the data type of geometry: ST_Point in PostGIS. In addition to the tourist objects and facilities coordinates, several attributes regarding tourist objects and facilities were collected, for example, mosque attribute data such as name, address, capacity, land area, parking area, building area, priest, worshipers, and facilities. Mosque data and worship_place tables are exhibited in Table 1 and Table 2. Public transport routes in the form of rented vehicle data (number, name, and route information) were obtained from the Bukittinggi Transportation Office. The public transport route is a permanent road route taken by the public rental vehicle as determined by the Mayor. Based on data, tracing public transportation routes are done using GPS. The obtained coordinates were taken as the value of the Geom column with the data type of geometry: ST_Linestring in PostGIS. Figure 4 exhibits the public transportation route in Bukittinggi City.
Table 1.
Mosque data collected.
Table 2.
Worship_place table structure.
Figure 4.
Bukittinggi public transport route.
After the analysis phase of the waterfall model was completed, the design of the system was determined including the user interface, database, and process. At this stage, the user interface was designed according to system function. The user interface design for the WebGIS application was made using Balsamiq Mockup. On the other hand, the mobile GIS application user interface used was Basic4Android. Figure 5 exhibits the output of the user interface design. Database design was made by considering user needs, the specific information needed by Muslim tourists in searching for places of worship. The database design output is an entity-relationship diagram (ERD). The ERD was depicted using SQL Power Architect. The interaction process between the user and GPWI was designed in the form of scenarios. Table 3 exhibits the scenario of searching for places of worship around the user’s position.
Figure 5.
The design of the display of the search for places of worship around the user’s position.
Table 3.
The scenario of searching for places of worship around the user’s position.
The following process is the coding or implementation stage. The database design in the form of ERD was implemented into the PostgreSQL/PostGIS database. The PostgreSQL database was chosen as it is a popular database used in a variety of geospatial applications [32,33]. PostGIS is a spatial database extension for PostgreSQL [34,35,36]. PostGIS has a better performance compared to Oracle spatial [37]. According to [32], PostGIS performs better than MongoDB for select object operations in the neighborhood of another object similar to spatio-temporal data queries [38]. According to Santos et al. in [39] for operations commonly found in mobile spatial applications, PostGIS performance is better than MongoDB and Neo4J. Therefore, this study used PostgreSQL/PostGIS as its spatial database.
After the database for GPWI was created, attraction and tourist facilities data were entered into the database. Furthermore, the process created in the previous stage was programmed using PHP, JavaScript, and Basic4Android. PostGIS was utilized in spatial data programming. The last stage of the waterfall model is testing. GPWI testing was done using a black-box test. Black-box testing is an assessment by determining the output of the system, whether it is in accordance with what is expected. If it is suitable, then the system is declared correct and vice versa. If it is not appropriate, a system improvement is performed. The test is carried out in the case of study sites, namely in several tourist destinations and public places in Bukittinggi City. The GPWI output was compared with the data in PostgreSQL/PostGIS.
3. Results
3.1. Needs Analysis and Design
Many researchers have insisted that the availability of mosques and facilities for prayer at tourist attractions or around places visited by tourists is something essential in the context of halal tourism [1,2,3,7,10,22], especially for Friday prayer. On Friday, every male Muslim is required to perform Friday prayer at a mosque. The authors in [23,24] stated that the availability of mosques is also needed in public places. The study by [24] revealed that tourists liked to walk around the city, and [25] suggested the distance between tourist attractions, tourism objects, and facilities should be of concern. In addition, tourists need information on tourist attractions as well as information about mosques. The authors in [40,41] stated the need for the mosque to carry out various activities and [1,23] emphasized the ease of finding mosques and access to mosques. Meanwhile, [22,42,43] alluded to the need for public transportation to reach the mosque.
Other aspects should also be of interest in developing halal tourism as follows:
- Tourists who come in groups using a tour bus need a mosque with extensive parking facilities. Individual tourists need information about the route to the mosque and public transport route to reach it [1,22,23]. The importance of information regarding public transportation for tourism has been expressed by [22,42,43].
- After prayer, tourists will continue their tour where they can go to halal restaurants or visit other attractions. Hence, they also need information about tourism objects and other tourism facilities around the mosque.
Regarding the results of the needs analysis, GPWI functions are explained as follows.
- Users can search for mosques based on some criteria including distance, name, and available facilities. The GPWI should display information as follows:
- Map of the mosque.
- Detailed information about the mosque: name, address, land area, building area, parking capacity, number of priests, number of prayer attendees, number of adolescents, categories, pictures, and administrator identity.
- Public transport route.
- Map route.
- Object map and tourist attractions around the mosque: hotels, restaurants, small industries, and souvenir stores. Users should also be given detailed information regarding the route to reach the destinations.
- Users should also be given information related to the activities done in the mosques including based on the name of the event and the time the event is held. The information to be displayed includes:
- Map of the event location.
- Detailed information: name of the event, name of the mosque, leader, data, and time of the event.
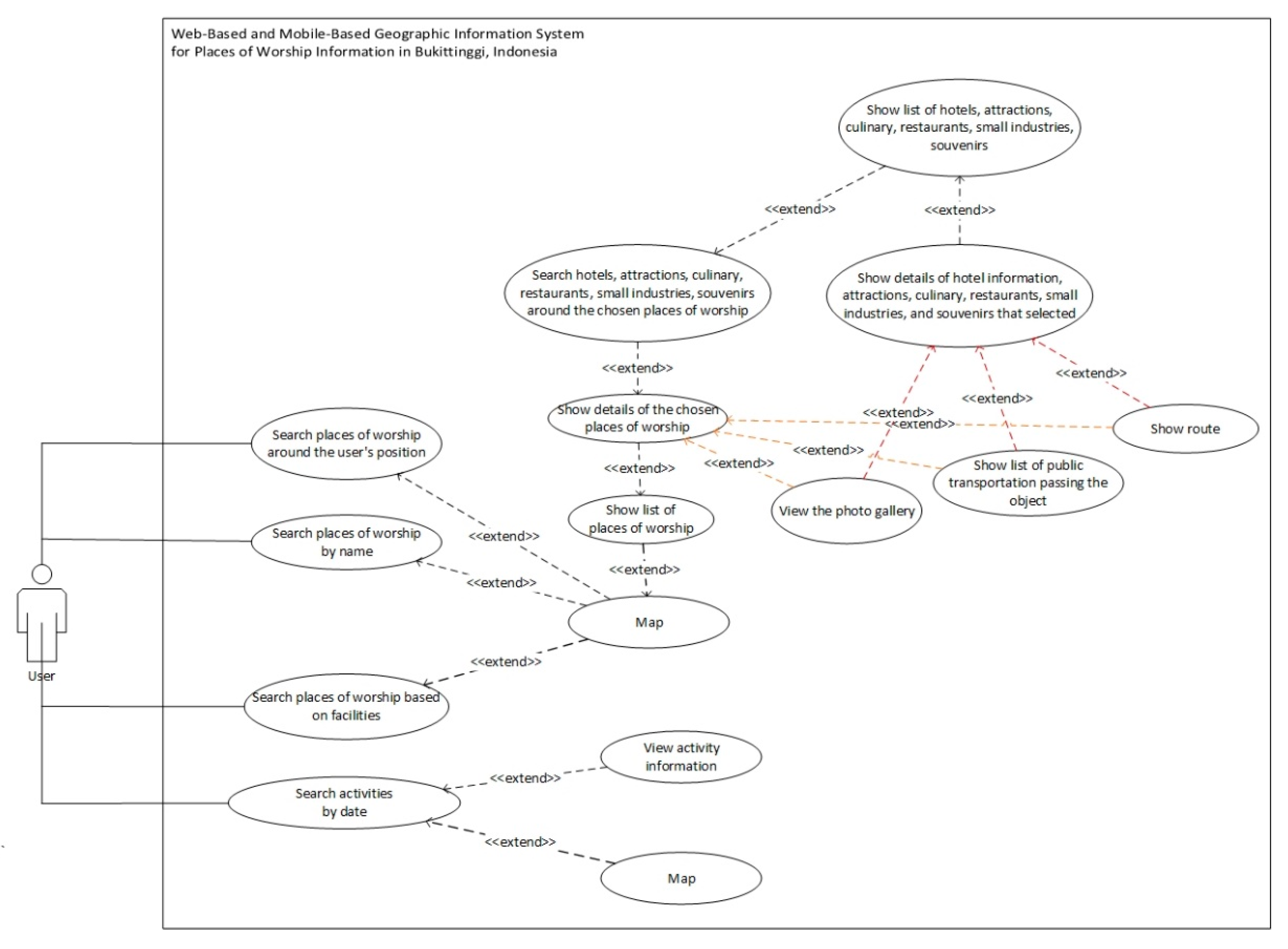
Figure 6 shows the use case of GPWI. Number 1 is the primary function of the system, while the function of system number 2 is an additional function. Function number 2 needs to be developed further if the mosque is the tourist attraction [40,41].
Figure 6.
The use case of the GPWI.
One database was designed for use by GPWI. The database must be able to fulfill the needs of Muslim tourists in the form of easier access to mosques based on certain criteria in the form of maps and text information including location maps and mosque information, road route maps to the mosque (the road from one location to the location of the mosque formed by Google), public transport routes to the mosque as well as maps of tourist objects and other tourism facilities around the mosques. The search results for the mosque include spatial and attribute data. Concerning halal tourism, data related to mosques is necessary to support the 5-time daily prayer obligation. The data include name, address, parking area, location, building area, and capacity. In addition, Muslim tourists need information about mosque facilities and activities held in the mosques including public transport routes to the mosque. In the context of database design, mosque data, mosque facilities, activities, and public transport route data cannot be stored in one table because one mosque can have several facilities, and one facility can also be available in some mosques; likewise, the relationship of the mosque to the activities of the mosque and public transport routes. Their relationship is in the form of N:M since three connecting tables were needed, namely detail_transport to connect the mosque with public transportation, detail_facility to connect the mosque with the facility, and detail_event to connect the mosque to the event. Based on these rules, an entity-relationship diagram (ERD) was designed for the GPWI, as shown in Figure 7.
Figure 7.
The entity-relationship diagram of the GPWI.
3.2. Implementation
The functionality of the GPWI was implemented as a GIS application to support halal tourism in Bukittinggi, providing convenience for Muslim tourists to find mosques. The web user interface was designed using the Balsamiq Mockup application, while the mobile user interface design was created using the designer feature in Basic4Android. The GPWI was built using PHP, JavaScript, and Basic4Android. FOSS PostgreSQL/PostGIS was used to store the data related to halal tourism in Bukittinggi City. Google Maps was also used to display the map of halal tourist attractions in the city. Some SQLs were also created using several PostGIS spatial functions including ST_X, ST_Y, ST_Centroid, ST_GeomFromText, ST_Distance_Sphere, and ST_Contains.
The ERD of the GPWI is explained in Figure 7, where it was implemented into the PostgreSQL/PostGIS database by making it an integrated database. In the database, tables that support spatial data and tourism attributes were created. Furthermore, tourism data were inputted into the tables. To simplify data entry, several programs were created concerning relations between the tables. Figure 8 shows the entry of the Al Abrar Mosque data including the spatial data and attributes. Spatial data from the mosque were entered into the mosque table through online digitizing. This online digitizing program was developed for this application. Figure 9 shows the inclusion of the data regarding mosque facilities.
Figure 8.
The online digitizing program of the GPWI.
Figure 9.
The data entry program for mosque facility data.
As all data were successfully entered, this GPWI was ready for testing. GPWI testing was carried out in several tourist destinations and public places such as Jam Gadang, Ngarai Sianok, Benteng de Cock, Pasar Atas, Pasar Aur Kuning, and Museum Bung Hatta. The test results in various places indicate that GPWI is in accordance with the needs of Muslim tourists. The testers found the application easy to understand and were comfortable using it. The following are the results of the GPWI testing conducted in the Museum Bung Hatta. Figure 10, Figure 11, Figure 12, Figure 13, Figure 14, Figure 15, Figure 16 and Figure 17 show the main outputs of the web version. Figure 10 is a map output of mosques around 1500 m from the position of the tester. Figure 11 is an SQL command created to produce Figure 10. Figure 12 shows the output of the road map from the position of the tester to a certain mosque (Al Abrar Mosque). Figure 13 shows the output of the public transport route map that passes by the selected mosque. Figure 14 shows the map output of a restaurant within a search distance of 300 m from the Al Abrar Mosque. Figure 15 shows the output of the road map from the Al Abrar mosque to the selected restaurant (Resto L Amor). Figure 16 shows the map output of mosques that held activities on 25-7-2017. Figure 17 shows the output of the Al Ikhwan Mosque activities held on 25-7-2017.
Figure 10.
Search results for mosques within 1500 m from the tester.
Figure 11.
SQL and mosques within 1500 m from the tester.
Figure 12.
Route map and the tester’s position to reach the selected mosque, Al Abrar Mosque.
Figure 13.
Public transport route around Al Abrar Mosque.
Figure 14.
Search results for restaurants within 300 m from Al Abrar Mosque.
Figure 15.
Routes from Al Abrar Mosque to the selected restaurant.
Figure 16.
List of mosques that held events on 25-7-2017.
Figure 17.
The event held by Al Ikhwan Mosque on 25-7-2017.
The mobile version of GPWI was also tested, where the results showed that the application had been successfully developed. The tester’s position was also set in the Museum Bung Hatta. Figure 18, Figure 19, Figure 20 and Figure 21 are the main outputs of the mobile version that are suitable for the needs of Muslim tourists by using the halal tourism data of Bukittinggi City. Figure 18 shows the map output of the mosque search results by name, namely Abrar. Figure 19 shows the output of the road map from the position of the tester to the Al-Abrar Mosque. Figure 20 shows the output map of the restaurant search results around the Al Abrar Mosque. Figure 21 shows the road from the Al Abrar mosque to a restaurant chosen by the tester, the Resto L Amor.
Figure 18.
Search results for mosques by name.
Figure 19.
Routes from the tester’s position to reach Al-Abrar Mosque.
Figure 20.
Search results for restaurants around Al Abrar Mosque.
Figure 21.
Routes from Al Abrar Mosque to L Amor Restaurant.
4. Discussion
The GPWI was successfully developed by using free software such as PHP, JavaScript, and PostgreSQL/PostGIS. This case study gives a contribution in the form of a database and programs based on spatial operations to support the halal tourism in Bukittinggi, mainly to provide convenience for Muslim tourists in finding mosques. In addition, this case study also contributes to the practical use of GIS. Spatial-based programs created can be modified to build other halal tourism GIS applications. The location search program and mosque information by name or within a certain distance from the position of Muslim tourists can be modified into a location search program and tourist information. Likewise, other tourism facilities such as culinary facilities, souvenirs, spas, money changers, and hotels. It could be done by swapping the table name and search criteria. Other programs made for GPWI can be used to create halal tourism GIS application features. Programs created can be modified for other applications such as rural GIS applications. The GIS features for villages that can be supported are (1) house search based on identification (ID) number, (2) population information with a specific ID number, and (3) route from the village head’s office to the resident’s house with a specific ID number, etc. In addition, the use of free software in developing GIS applications has become a policy of the Indonesian government. The spatial-based programs made for GPWI can be used as models for the development of other GIS applications.
How can this GPWI be used by Muslim tourists? The GPWI can be used by Muslim tourists in making travel plans or help them during their stay in Bukittinggi. If Muslim tourists are still in their home countries, it is necessary to determine in advance the initial position for simulation in Bukittinggi City. GPWI has prepared the first positioning feature for Muslim tourists. If Muslim tourists are already in the city of Bukittinggi, the GPWI will automatically detect the tourists’ position. Next, the GPWI can show the location of mosques around Muslim tourists, both around tourist attractions and in public places as well as also help Muslim tourists find the site of the mosque based on the name of the mosque. These two aspects are presented in Figure 10 and Figure 18. For easy access to the mosque and the public transportation services available, GPWI also shows the way to the mosque from the tourist position and the public transport route that passes by the mosque, as shown in Figure 12, Figure 13 and Figure 19. If Muslim tourists want to go to a restaurant for lunch after prayer, the application also displays the necessary information, as shown in Figure 14, Figure 15, Figure 20 and Figure 21. Thus, the GPWI fulfills the needs of Muslim tourists, and the GPWI has been equipped with functions that support those needs.
5. Conclusions
A web- and mobile-based GPWI in Bukittinggi was successfully developed in this research. A database and programs based on spatial operations were created to fulfill the needs of Muslim tourists. The development of the GPWI employed the waterfall method. The literature review was the first step undertaken to understand the requirements for halal tourism and the need of Muslim tourists for mosques. The needs of Muslim tourists were configured with a use case diagram. The data collected in this research included data related to mosques, tourist attractions, restaurants, hotels, souvenirs, small industries, and public transport routes, which were obtained from direct observation using GPS. Next, the design of the GPWI was determined and implemented. PHP, JavaScript, and Basic4Android were used to develop this application. FOSS PostgreSQL/PostGIS was used as the database, and Google Maps was used as the base map. The GPWI was then tested using black-box testing in the final stage. The test results show that the GPWI met the needs of Muslim tourists, especially in providing easier access for Muslim tourists to find mosques. Future research is suggested in order to develop a GIS for halal food and a GIS for destinations in Bukittinggi, Indonesia.
Author Contributions
Conceptualization, Surya Afnarius; Funding acquisition, Surya Afnarius and Fajril Akbar; Software development and testing, Fitri Yuliani and Surya Afnarius; Data, Fitri Yuliani; Writing—original draft, Surya Afnarius and Fitri Yuliani; Writing—review and editing, Surya Afnarius and Fitri Yuliani. All authors have read and agreed to the published version of the manuscript.
Funding
This research was funded by the Directorate of Research and Community Service, Directorate General of Strengthening Research and Development, Ministry of Research, Technology, and Higher Education under Research Contract No. 163/SP2H/LT/DRPM/2019 in the fiscal year 2019.
Conflicts of Interest
The authors declare no conflicts of interest.
References
- Jaelani, A. Halal tourism industry in Indonesia: Potential and prospects. IRMM 2017, 7, 25–34. [Google Scholar] [CrossRef]
- Suradin, M. Halal tourism promotion in Indonesia: An analysis on official destination websites. J. Ind. Tour. Dev. Stud. 2018, 6, 143–158. [Google Scholar] [CrossRef]
- Ladiqi, S.; Wardhani, B.; Wekke, I.S.; Rahim, A.F.A. Globalization and the rise of Cosmopolitan Shariah: The challenge and opportunity of Halal tourism in Indonesia. Her. NAMSCA 2018, 1, 904–907. [Google Scholar]
- Sowwam, M.; Anindita, R.D.; Riyadi, S.A.; Qibthiyyah, R.M. Kajian Dampak Sektor Pariwisata Terhadap Perekonomian Indonesia; LPEM-FEBUI: Jakarta, Indonesia, 2018; pp. 3–4. [Google Scholar]
- Afnarius, S.; Putra, H. Pengembangan Aplikasi Web GIS Pariwisata Backpacker; deePublish: Jogjakarta, Indonesia, 2017; p. 1. [Google Scholar]
- Wardi, Y.; Abror, A.; Trinanda, O. Halal tourism: Antecedent of tourist’s satisfaction and word of mouth (WOM). Asia Pac. J. Tour. Res. 2018, 23, 463–472. [Google Scholar] [CrossRef]
- Satriana, E.D.; Faridah, H.D. Halal tourism: Development, change and challenge. JHPR 2018, 1, 32–43. [Google Scholar] [CrossRef]
- Kamarudin, L.M.; Ismail, H.N. Muslim tourism: The tendency of islamic traveling attributes from Malaysia perspective. In Proceedings of the International Social Science and Tourism Research Conference, Terengganu, Malaysia, 20–21 April 2016. [Google Scholar]
- Andriani, D.; Khalikal, K.A.; Aqmarina, L.; Nurhayati, T. Laporan Akhir Kajian Pengembangan Wisata Syariah; Kementrian Pariwisata: Jakarta, Indonesia, 2015; p. 2. [Google Scholar]
- Budiman, M.A.; Sadewa, M.M.; Handayani, L.; Nurzaman, M.S.; Hastiadi, F.F. Opportunity and threat of developing halal tourism destinations: A Case of banjarmasin, Indonesia. IJEBO 2019, 7, 7–13. [Google Scholar] [CrossRef]
- Evolution of Muslim Traveler Faith-Based Service Needs. Available online: https://www.crescentrating.com/magazine/muslim-travel/4000/evolution-of-muslim-traveler-faith-based-service-needs.html (accessed on 24 July 2019).
- Aziz, M.A.; Ibrahim, M.; Jahnkassim, P.S.; Abdullah, A. Issues and potential of mosque as a spiritual tourism destination in Malaysia. In Proceedings of the ISER 22nd International Conference, Hong Kong, China, 13 February 2016; pp. 1–6. [Google Scholar]
- Kessler, K. Conceptualizing mosque tourism: A central feature of Islamic and religious tourism. Int. J. Relig. Tour. Pilgr. 2015, 3, 11–32. [Google Scholar] [CrossRef]
- World’s Muslim Population More Widespread Than You Might Think. Available online: https://www.pewresearch.org/fact-tank/2017/01/31/worlds-muslim-population-more-widespread-than-you-might-think/ (accessed on 24 July 2019).
- COMCEC Tourism Outlook-2018. Available online: http://www.sbb.gov.tr/wp-content/uploads/2019/06/Tourism-Outlook-2018.pdf (accessed on 7 September 2019).
- Shirazi, F. Halal and religious tourism development in Mashhad, Iran. Glob. J. Anthropol. Res. 2017, 4, 42–54. [Google Scholar] [CrossRef]
- Global Muslim Travel Index 2019. Available online: https://www.crescentrating.com/reports/global-muslim-travel-index-2019.html (accessed on 7 September 2019).
- Tarigan, Y.A.; Alfindo, O. Bukittinggi Municipality in Figures; BPS-Statistics of Bukittinggi: Bukittinggi, Indonesia, 2019; p. 47. [Google Scholar]
- Afnarius, S.; Yuliani, F.; Akbar, F. Developing mobile GIS application for religious tourism and its proponent in bukittinggi city. In Proceedings of the TDC International Conference 2019, Bukittinggi, Indonesia, 1–2 October 2019. [Google Scholar]
- Terus Berbenah, Kunjungan Wisatawan ke Bukittinggi Meningkat. Available online: https://www.dekadepos.com/2019/01/14/terus-berbenah-kunjungan-wisatawan-ke-bukittinggi-meningkat/ (accessed on 7 September 2019).
- Disbudpar Ingin Wisatawan Belanja dan Tinggal Lebih Lama di Bandung. Available online: https://www.inilahkoran.com/berita/9148/disbudpar-ingin-wisatawan-belanja-dan-tinggal-lebih-lama-di-bandung (accessed on 7 September 2019).
- Chanin, O.; Sriprasert, P.; Rahman, H.A.; Don, M.S. Guidelines on Halal tourism management in the andaman sea coast of Thailand. JOEBM 2015, 3, 791–794. [Google Scholar] [CrossRef]
- Hassan, Z. Factors affecting Muslim Tourists choice of Halal concept hotels and satisfaction in Malaysia: Moderating effect of Religious Devotedness. IJABM 2015, 3, 133–143. [Google Scholar] [CrossRef]
- Sriprasert, P.; Chainin, O.; Abd Rahman, H. Understanding behavior and needs of Halal tourism in andaman gulf of Thailand: A case of asian muslim. JOAMS 2014, 2, 216–219. [Google Scholar] [CrossRef]
- Rifki, M.; Rahmafitria, F.; Sugito, N.T. Tourism component evaluation: GIS based analysis towards the qualification of destination planning. Adv. Soc. Sci. Educ. Humanit. Res. 2018, 259, 121–124. [Google Scholar]
- Gu, Z.; Zhang, Y.; Chen, Y.; Chang, X. Analysis of attraction features of tourism destinations in a mega-city based on check-in data mining—A case study of Shenzhen, China. ISPRS Int. J. Geo Inf. 2016, 5, 210. [Google Scholar] [CrossRef]
- Berhanu, M.; Raghuvanshi, T.K.; Suryabhagavan, K.V. Web-based GIS approach for tourism development in addis ababa city, Ethiopia. MJRSGIS 2017, 6, 13–25. [Google Scholar]
- Afnarius, S.; Dinata, U.G.S.; Ichwana, D.; Akbar, F. Web GIS development for Minangkabau customary village: A case study of Padang Lua Village, West Sumatra, Indonesia. IJG 2017, 13, 1–12. [Google Scholar]
- Darman, R.; Afnarius, S. Developing WebGIS for buildings in Koto Gadang, Agam Regency, West Sumatra Province. In Proceedings of the International Conference on ASEAN 2019, Padang, Indonesia, 5–6 September 2019. [Google Scholar]
- Marizka, M.; Afnarius, S. Development of Web and mobile GIS application of disaster in Padang to support tourism of West Sumatra Province. In Proceedings of the International Conference on ASEAN 2019, Padang, Indonesia, 5–6 September 2019. [Google Scholar]
- Pressman, R.S. Rekayasa Perangkat Lunak (Pendekatan. Praktisi), 7th ed.; Andi: Yogyakarta, Indonesia, 2012. [Google Scholar]
- Bartoszewski, D.; Piorkowski, A.; Lupa, M. The Comparison of Processing Efficiency of Spatial Data for PostGIS and MongoDB Databases; BDAS 2019; Springer: Cham, Germany, 2019; pp. 291–302. [Google Scholar] [CrossRef]
- Gong, X.; Erwee, F.; Rautenbach, V. Geometry viewer for pgadmin4: A process guided by the google summer of code. In Proceedings of the International Archives of the Photogrammetry, Remote Sensing and Spatial Information Sciences XLII-4/W14, Bucharest, Romania, 26–30 August 2019; pp. 79–83. [Google Scholar] [CrossRef]
- Vaisman, A.; Zimányi, E. Mobility datawarehouses. ISPRS Int. J. Geo Inf. 2019, 8, 170. [Google Scholar] [CrossRef]
- Lizardo, L.E.O.; Davis, C.A., Jr. A PostGIS extension to support advanced spatial data types and integrity constraints. In Proceedings of the SIGSPATIAL’17, Los Angeles Area, CA, USA, 7–10 November 2017. [Google Scholar] [CrossRef]
- Singh, S.P.; Singh, P. Modeling a geo-spatial database for managing travelers’ demand. IJDMS 2014, 6, 39–47. [Google Scholar] [CrossRef]
- Shukla, D.; Chirag Shivnani, C.; Shah, D. Comparing oracle spatial and postgres PostGIS. IJCSE 2016, 7, 95–100. [Google Scholar]
- Makris, A.; Tserpes, K.; Spiliopoulos, G.; Anagnostopoulos, D. Performance evaluation of MongoDB and PostgreSQL for spatio-temporal data. In Proceedings of the 2nd International Workshop on Big Mobility Data Analytics, Lisbon, Portugal, 26–29 March 2019. [Google Scholar]
- Sveen, A.F. Efficient storage of heterogeneous geospatial data in spatial databases. J. Big Data 2019, 6, 102. [Google Scholar] [CrossRef]
- Abdullah, N.F.; Radzi, R.N.M.; Abu Bakar, S.Z. Visitor interpretation and Islamic tourism focusing at mosque. In Proceedings of the 1st International Conference on Religion, Social Sciences and Technological Education, Nilai, Malaysia, 25–26 September 2018; pp. 226–231. [Google Scholar]
- Azmi, E.; Ismail, M.Z. Cultural heritage tourism: Kapitan Keling mosque as a focal point & symbolic identity for Indian muslim in Penang. Procedia Soc. Behav. Sci. 2016, 222, 528–538. [Google Scholar] [CrossRef][Green Version]
- Le-Klahn, D.T.; Gerike, R.; Hall, C.M. Visitor users vs. Non-users of public transport: The case of Munich, Germany. JDMM 2014, 3, 152–161. [Google Scholar] [CrossRef]
- Kantawateera, K.; Naipinit, A.; Sakolnakorn, T.P.N.; Kroeksakul, P. Tourist transportation problems and guidelines for developing the tourism industry in Khon Kaen, Thailand. ASS 2015, 11, 89–95. [Google Scholar] [CrossRef]
© 2020 by the authors. Licensee MDPI, Basel, Switzerland. This article is an open access article distributed under the terms and conditions of the Creative Commons Attribution (CC BY) license (http://creativecommons.org/licenses/by/4.0/).




















