Towards Supporting Collaborative Spatial Planning: Conceptualization of a Maptable Tool through User Stories
Abstract
1. Introduction
2. Background
2.1. A Maptable-Based PSS Workshop/Process
2.2. Space-Time Dimensionality for Group Work Collaboration
2.3. Human Centered Design and Agile User Stories
| [Persona] wants to [perform a task] so that [achieve this goal] |
| As [user role], I want to [perform a task] so that [achieve this goal] |
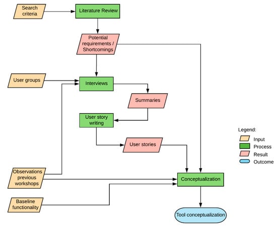
3. Methods
3.1. Literature Review
- Keywords: urban planning, tools, maptable, multi-touch, collaboration. Synonyms for maptable: tabletop and touch device. Strings used were:
- a)
- planning AND tools AND maptable AND multi-touch AND collaboration;
- b)
- planning AND tools AND maptable AND collaboration.
- Language: English.
- Type of publication: full text available in journals, proceedings.
3.2. Semi-Structured Interviews with Intended Users as Part of Human-Centered Design and Agile User Stories
3.3. Tool Conceptualization
4. Results
4.1. A Maptable: Potential Shortcomings and Requirements of Maptable Software Applications
- Expert systems: conventional tools are developed for and by experts that can handle sophisticated technologies which may limit the participation of non-expert stakeholders [4].
- Turn-taking: Turn-taking is a regular implementation of the collaborative group work, i.e., stakeholders use the software in turns, but the software itself is not aware of this and does not keep a record of those turns [49]. Hence, individual contributions cannot be traced.
- Software offer: the offer of mature and stable GI-based software specially designed for supporting large touch devices and collaborative group work is scarce. Besides, the current offer does not satisfy the needs of most users [8]
- Open source software: open-source software tools that allow for collaborative development of extensible applications are scarce [7].
- navigation,
- data input,
- data management,
- spatial analysis,
- visualization and,
- other capabilities mainly dealing with extensibility and performance of the PSS tool.
- the principal spatial analysis of a maptable PSS tool,
- the must-have functionalities of a maptable PSS tool,
- tracking of individual contributions and,
- space-time settings for group work collaboration.
4.2. User Stories Derived from the Interviews
- Customizable: a tool adjustable to the context and topic under discussion.
- Transparent: the user can know and modify any assumption of the tool.
- Interoperable: meaning easy integration with common GIS applications and formats, and portability of the resulting analysis.
- More intuitive interface: the UI of the new tool looks and works similarly to a tablet or mobile phone, e.g., simple interfaces with bigger buttons.
- Web-based: the app is available online.
- OS: the app is Open Source.
- Reliable: recovers from failures with minimum data loss.
- Complexity: the complexity of the tool according to the tackled phase of planning and the specific intended stakeholder participating in a workshop mediated by a maptable.
- Modularity: the application allows for a progressive addition of functions as the planning process advance.
- Data collection: adding markers to the map concerning the issue at stake.
- Sketching and adding notes: free-hand drawing and adding text notes on the map canvas.
- Impact assessment: provides immediate feedback on the effects on predefined indicators of sketched interventions being discussed.
- Scenario analysis: constructs and analyses future conditions concerning the problem at stake.
- (user-driven) Spatial Multi-criteria Evaluation (SMCE): stakeholders can perform a multi-criteria evaluation and tune its parameters.
- 3D views: visualization of tri-dimensional data.
- As participants or stakeholders, being located in different places, work on the same problem perhaps in different geographic contexts, a competitive rather than collaborative behavior may be triggered (L1). Hence, there is a potential risk of a group dominating the discussion (R2, G1). Besides, stakeholders need to feel comfortable with the applied technology, i.e., a maptable and the software application to effectively participate in a discussion (L1).
- The group dynamic occurring in a particular space can be disturbed by the communication with another group. Hence, there is a risk of diverting the discussion from the planning problem at stake by focusing on the interaction with the other group (G1).
- The logistic effort required to configure such a system to support distributed-synchronous setting would be quite complex and perhaps might not add significant value to the planning process. Besides, the benefits of applying a maptable rely on the face-to-face interaction among stakeholders that would be impeded by the increased complexity to synchronize inputs from remote and local groups (R1).
- Communication among different groups working on a maptable, e.g., two parallel workshops could be useful for sharing results that each group achieved separately, discussing them and perhaps building a consensual outcome (G3).
- Often, the workshop participants, i.e., stakeholders, want to know people preferences on the problem under discussion. However, those processes should not be synchronized (R1, G3). Instead, it is useful to have those preferences elicited prior to the workshop, e.g., via online surveys, geo-questionnaires or similar techniques and incorporate them as an input for the discussion (R2, G1).
- A potential use case of a distributed and asynchronous setting including a maptable is a variation of the think-pair-share approach (G2) where users have their device, e.g., mobile phone or tablet for data collection or design proposals and their inputs are shared in a next group session. Then, the discussion on a maptable can take the input collected from individual participants or pairs into account (P1, G2).
- People contributing to a data collection process that served as input for a maptable session should be able to know about the overall result of the data collection process, e.g., aggregated responses, and the outcome that stakeholder achieved using that elicited data (G1).
4.3. An Interactive Tool for a Maptable: A Conceptualization from User Stories
5. Discussion and Conclusions
Author Contributions
Funding
Acknowledgments
Conflicts of Interest
Appendix A. Title and Reference of Selected Papers Used in the Identification of Shortcomings and Potential Requirements
- Interactive Marine Spatial Planning: Siting Tidal Energy Arrays around the Mull of Kintyre [16].
- Map-Based Multicriteria Analysis to Support Interactive Land Use Allocation [60].
- Effectiveness of Collaborative Map-Based Decision Support Tools: Results of an Experiment [42].
- From Planning Support Systems to Mediated Planning Support: A Structured Dialogue to Overcome the Implementation Gap [4].
- Tables, Tablets and Flexibility: Evaluating Planning Support System Performance under Different Conditions of Use [55].
- Exploring Landscape Engagement through a Participatory Touch Table Approach [61].
- Beauty and Brains: Integrating Easy Spatial Design and Advanced Urban Sustainability Models [43].
- Collaborative Interaction with Geospatial Data—a Comparison of Paper Maps, Desktop GIS and Interactive Tabletops [62].
- Collaborative Use of Geodesign Tools to Support Decision-Making on Adaptation to Climate Change [12].
- What Do Users Really Need? Participatory Development of Decision Support Tools for Environmental Management Based on Outcomes [7].
- The V-City Project [63].
- Using Geodesign to Develop a Spatial Adaptation Strategy for Friesland [19].
- A Collaborative Multi-Touch, Multi-Display, Urban Futures Tool [44].
- SimLandScape, a Sketching Tool for Collaborative Spatial Planning [64].
- Developing a Conceptual Framework for Visually-Enabled Geocollaboration [32]
- Using Maptable® to Learn about Sustainable Urban Development [54].
- The Added Value of Planning Support Systems: A Practitioner’s Perspective [3].
- Towards Satisfying Practitioners in Using Planning Support Systems [8].
- Interactive Knowledge Co-Production and Integration for Healthy Urban Development [17].
- SUSS Revisited: An Interactive Spatial Understanding Support System (ISUSS) for Collaborative Spatial Problem Structuring [65].
- Interactive Cumulative Burden Assessment: Engaging Stakeholders in an Adaptive, Participatory and Transdisciplinary Approach [46].
- Simlandscape: Serious Gaming in Participatory Spatial Planning [66].
- Enabling Interaction with Single User Applications through Speech and Gestures on a Multi-User Tabletop [49].
- Adaptation Planning Support Toolbox: Measurable Performance Information Based Tools for Co-Creation of Resilient, Ecosystem-Based Urban Plans with Urban Designers, Decision-Makers and Stakeholders [45].
- Augmenting Quantum-GIS for Collaborative and Interactive Tabletops [51].
- Perception and Reality: Exploring Urban Planners’ Vision on GIS Tasks for Multi-Touch Displays [48].
- Socio-Technical PSS Development to Improve Functionality and Usability-Sketch Planning Using a Maptable [50].
- Planning Support System for Climate Adaptation: Composing Effective Sets of Blue-Green Measures to Reduce Urban Vulnerability to Extreme Weather Events [15].
- An Emerging Trend of GIS Interaction Development: Multi-Touch GIS [52].
References
- Foth, M.; Bajracharya, B.; Brown, R.; Hearn, G. The Second Life of urban planning? Using NeoGeography tools for community engagement. J. Locat. Based Serv. 2009, 3, 97–117. [Google Scholar] [CrossRef]
- Lin, Y.; Geertman, S. Smart governance, collaborative planning and planning support systems: A fruitful triangle? In Lecture Notes in Geoinformation and Cartography; Springer: Cham, Switzerland, 2015; Volume 213, pp. 261–277. [Google Scholar]
- Pelzer, P.; Geertman, S.; van der Heijden, R.; Rouwette, E. The added value of Planning Support Systems: A practitioner’s perspective. Comput. Environ. Urban Syst. 2014, 48, 16–27. [Google Scholar] [CrossRef]
- Te Brömmelstroet, M.; Schrijnen, P.M. From planning support systems to mediated planning support: A structured dialogue to overcome the implementation gap. Environ. Plan. B Plan. Des. 2010, 37, 3–20. [Google Scholar] [CrossRef]
- Falco, E.; Kleinhans, R. Digital Participatory Platforms for Co-Production in Urban Development. Int. J. E-Plan. Res. 2018, 7, 1–27. [Google Scholar] [CrossRef]
- Geertman, S. PSS: Beyond the implementation gap. Transp. Res. A 2017, 104, 70–76. [Google Scholar] [CrossRef]
- Hewitt, R.; Macleod, C. What Do Users Really Need? Participatory Development of Decision Support Tools for Environmental Management Based on Outcomes. Environments 2017, 4, 88. [Google Scholar] [CrossRef]
- Russo, P.; Lanzilotti, R.; Costabile, M.F.; Pettit, C.J. Towards satisfying practitioners in using Planning Support Systems. Comput. Environ. Urban Syst. 2018, 67, 9–20. [Google Scholar] [CrossRef]
- Pettit, C.; Bakelmun, A.; Lieske, S.N.; Glackin, S.; Hargroves, K.C.; Thomson, G.; Shearer, H.; Dia, H.; Newman, P. Planning support systems for smart cities. City Cult. Soc. 2018, 12, 13–24. [Google Scholar] [CrossRef]
- Vonk, G.; Geertman, S.; Schot, P. Bottlenecks blocking widespread usage of planning support systems. Environ. Plan. A 2005, 37, 909–924. [Google Scholar] [CrossRef]
- Lenferink, S.; Arciniegas, G.; Samsura, A.; Carton, L. Integrating geodesign and game experiments for negotiating urban development. Res. Urban Ser. 2016, 4, 71–92. [Google Scholar]
- Eikelboom, T.; Janssen, R. Collaborative use of geodesign tools to support decision-making on adaptation to climate change. Mitig. Adapt. Strateg. Glob. Chang. 2017, 22, 247–266. [Google Scholar] [CrossRef] [PubMed]
- Warren-Kretzschmar, B.; Von Haaren, C. Communicating spatial planning decisions at the landscape and farm level with landscape visualization. iFor. Biogeosci. For. 2014, 7, 434–442. [Google Scholar] [CrossRef]
- Rogers, Y.; Lindley, S. Collaborating around vertical and horizontal displays: Which way is best. Interact. Comput. 2004, 16, 1133–1152. [Google Scholar] [CrossRef]
- Voskamp, I.M.; Van de Ven, F.H.M. Planning support system for climate adaptation: Composing effective sets of blue-green measures to reduce urban vulnerability to extreme weather events. Build. Environ. 2014, 83, 159–167. [Google Scholar] [CrossRef]
- Alexander, K.A.; Janssen, R.; Arciniegas, G.; O’higgins, T.G.; Eikelboom, T.; Wilding, T.A.; Krkosek, M. Interactive Marine Spatial Planning: Siting Tidal Energy Arrays around the Mull of Kintyre. PLoS ONE 2012, 7, e30031. [Google Scholar] [CrossRef]
- Shrestha, R.; Köckler, H.; Flacke, J.; Martinez, J.; van Maarseveen, M. Interactive Knowledge Co-Production and Integration for Healthy Urban Development. Sustainability 2017, 9, 1945. [Google Scholar] [CrossRef]
- Flacke, J.; de Boer, C. An Interactive Planning Support Tool for Addressing Social Acceptance of Renewable Energy Projects in The Netherlands. ISPRS Int. J. Geo-Inf. 2017, 6, 313. [Google Scholar] [CrossRef]
- Janssen, R.; Eikelboom, T.; Verhoeven, J.; Brouns, K. Using Geodesign to Develop a Spatial Adaptation Strategy for Friesland. In Geodesign by Integrating Design and Geospatial Sciences; Springer: Cham, Switzerland, 2014; pp. 103–116. ISBN 978-3-319-08298-1. [Google Scholar]
- Pelzer, P.; Arciniegas, G.; Geertman, S.; Lenferink, S. Planning Support Systems and Task-Technology Fit: A Comparative Case Study. Appl. Spat. Anal. 2015, 8, 155–175. [Google Scholar] [CrossRef][Green Version]
- Flacke, J.; Shrestha, R.; Aguilar, R. Strengthening Participation using Interactive Planning Support Systems: A Systematic Review. ISPRS Int. J. Geo-Inf. 2019. under review. [Google Scholar]
- Pelzer, P.; Goodspeed, R.; te Brömmelstroet, M. Facilitating PSS workshops: A conceptual framework and findings from interviews with facilitators. In Lecture Notes in Geoinformation and Cartography; Springer: Cham, Switzerland, 2015; Volume 213, pp. 355–369. [Google Scholar]
- Arciniegas, G.; Janssen, R. Spatial decision support for collaborative land use planning workshops. Landsc. Urban Plan. 2012, 107, 332–342. [Google Scholar] [CrossRef]
- Nuissl, H.; Heinrichs, D. Fresh wind or hot air-does the governance discourse have something to offer to spatial planning? J. Plan. Educ. Res. 2011, 31, 47–59. [Google Scholar] [CrossRef]
- Jones, H. Taking Responsibility for Complexity How Implementation Can Achieve Results in the Face of Complex Problems; Oversees Development Institute (ODI): London, UK, 2011; ISBN 9781907288395. [Google Scholar]
- Georgiadou, Y.; Reckien, D. Geo-Information Tools, Governance, and Wicked Policy Problems. ISPRS Int. J. Geo-Inf. 2018, 7, 21. [Google Scholar] [CrossRef]
- Anokye, N.A. Stakeholder Participation in Water Resources Management: The Case of Densu Basin in Ghana. Ph.D. Thesis, Vrije Universiteit Amsterdam, Amsterdam, The Netherlands, 2013. [Google Scholar]
- Isenberg, P.; Elmqvist, N.; Scholtz, J.; Cernea, D.; Kwan-Liu, M.; Hagen, H.; Kwan-Liu, M.; Hagen, H. Collaborative visualization: Definition, challenges, and research agenda. Inf. Vis. 2011, 10, 310–326. [Google Scholar] [CrossRef]
- Nagel, T.; Maitan, M.; Duval, E.; Vande Moere, A.; Klerkx, J.; Kloeckl, K.; Ratti, C. Touching transport—A case study on visualizing metropolitan public transit on interactive tabletops. In Proceedings of the 2014 International Working Conference on Advanced Visual Interfaces the—AVI ’14, Como, Italy, 27–30 May 2014; pp. 281–288. [Google Scholar]
- Simon, H.A. The New Science of Management Decision: The Ford Distinguished Lectures; Harper & Brothers: New York, NY, USA, 1960. [Google Scholar]
- Pelzer, P.; Geertman, S.; Van Der Heijden, R. Knowledge in communicative planning practice: A different perspective for planning support systems. Environ. Plan. B Plan. Des. 2015, 42, 638–651. [Google Scholar] [CrossRef]
- Maceachren, A.M.; Brewer, I. Developing a conceptual framework for visually-enabled geocollaboration. Int. J. Geogr. Inf. Sci. 2004, 18, 1–34. [Google Scholar] [CrossRef]
- Kahila, M.; Kyttä, M. SoftGIS as a Bridge-Builder in Collaborative Urban Planning. In Planning Support Systems Best Practice and New Methods Geertman; John Stillwell, S., Ed.; Springer: New York, NY, USA, 2009; pp. 389–411. ISBN 978-1-4020-8951-0. [Google Scholar]
- García-Chapeton, G.A.; Ostermann, F.O.; de By, R.A.; Kraak, M.J. Enabling collaborative GeoVisual analytics: Systems, techniques, and research challenges. Trans. GIS 2018, 22, 640–663. [Google Scholar] [CrossRef]
- Flacke, J.; Boer, C.; de van den Bosch, F.; Pfeffer, K. Interactive Planning Support Systems with Citizens: Lessons Learned from Renewable Energy. In Handbook of Planning Support Science; Geertman, S., Stillwell, J., Eds.; Edward Elgar Publishing: Cheltenham, UK, 2020; pp. 482–504. [Google Scholar]
- Manifesto for Agile Software Development. Available online: http://agilemanifesto.org/ (accessed on 18 April 2018).
- Brhel, M.; Meth, H.; Maedche, A.; Werder, K. Exploring principles of user-centered agile software development: A literature review. Inf. Softw. Technol. 2015, 61, 163–181. [Google Scholar] [CrossRef]
- Agile Alliance What Is Role-Feature-Reason? Available online: https://www.agilealliance.org/glossary/role-feature/ (accessed on 27 February 2019).
- Dimitrijević, S.; Jovanovic, J.; Devedžić, V. A comparative study of software tools for user story management. Inf. Softw. Technol. 2015, 57, 352–368. [Google Scholar] [CrossRef]
- Wallin, S.; Horelli, L.; Saad-Sulonen, J. Digital Tools in Participatory Planning; Wallin, S., Horelli, L., Saad-Sulonen, J., Eds.; Centre for Urban and Regional Studies Publications: Helsinki, Finland, 2010; ISBN 9789526032597. [Google Scholar]
- Ramasubramanian, L.; Albrecht, J. Essential Methods for Planning Practitioners: Skills and Techniques for Data Analysis, Vizualization, and Communication; Springer: Cham, Switzerland, 2018. [Google Scholar]
- Arciniegas, G.; Janssen, R.; Rietveld, P. Effectiveness of collaborative map-based decision support tools: Results of an experiment. Environ. Model. Softw. 2013, 39, 159–175. [Google Scholar] [CrossRef]
- Dias, E.; Linde, M.; Rafiee, A.; Koomen, E.; Scholten, H. Beauty and Brains: Integrating Easy Spatial Design and Advanced Urban Sustainability Models. In Planning Support Systems for Sustainable Urban Development; Geertman, S., Toppen, F., Stillwell, J., Eds.; Springer: Berlin/Heidelberg, Germany, 2013; pp. 469–484. ISBN 978-3-642-37533-0. [Google Scholar]
- Van der Laan, M.; Kellet, R.; Girling, C. A collaborative multi-touch, multi-display, urban futures tool. In Proceedings of the Symposium on Simulation for Architecture & Urban Design, San Diego, CA, USA, 7–10 April 2013; pp. 1–4. [Google Scholar]
- Van de Ven, F.H.M.; Snep, R.P.H.; Koole, S.; Brolsma, R.; van der Brugge, R.; Spijker, J.; Vergroesen, T. Adaptation Planning Support Toolbox: Measurable performance information based tools for co-creation of resilient, ecosystem-based urban plans with urban designers, decision-makers and stakeholders. Environ. Sci. Policy 2016, 66, 427–436. [Google Scholar] [CrossRef]
- Shrestha, R.; Flacke, J.; Martinez, J.; van Maarseveen, M. Interactive Cumulative Burden Assessment: Engaging Stakeholders in an Adaptive, Participatory and Transdisciplinary Approach. Int. J. Environ. Res. Public Health 2018, 15, 260. [Google Scholar] [CrossRef]
- Pelzer, P.; Arciniegas, G.; Geertman, S.; De Kroes, J. Introduction to “Planning Support Systems for Sustainable Urban Development”. In Planning Support Systems for Sustainable Urban Development; Geertman, S., Stillwell, J., Toppen, F., Eds.; Springer: Berlin/Heidelberg, Germany, 2013; Volume 195, pp. 1–15. ISBN 978-3-642-37532-3. [Google Scholar]
- Vishkaie, R.S.; Levy, R. Perception and reality: Exploring urban planners’ vision on GIS tasks for multi-touch displays. In Proceedings of the ACM Conference on Interactive Tabletops and Surfaces, Cambridge, MA, USA, 11–14 November 2012; pp. 265–270. [Google Scholar]
- Tse, E.; Shen, C.; Greenberg, S.; Forlines, C. Enabling interaction with single user applications through speech and gestures on a multi-user tabletop. In Proceedings of the Working Conference on Advanced Visual Interfaces, Venice, Italy, 23–26 May 2006; pp. 336–343. [Google Scholar]
- Vonk, G.; Ligtenberg, A. Socio-technical PSS development to improve functionality and usability-Sketch planning using a Maptable. Landsc. Urban Plan. 2010, 94, 166–174. [Google Scholar] [CrossRef]
- Viard, A.; Bailly, G.; Lecolinet, E.; Fritsch, E. Augmenting Quantum-GIS for collaborative and interactive Tabletops. In Advances in Cartography and GIScience, Proceedings of the ICACI: International Cartographic Conference 2011, Paris, France, 3–8 July 2011; Springer: Berlin/Heidelberg, Germany, 2011; Volume 1, pp. 293–307. [Google Scholar]
- Zenghong, W.; Yufen, C.; Jiaquan, L. An Emerging Trend of GIS Interaction Development: Multi-Touch GIS. In Proceedings of the IET International Conference on Information Science and Control Engineering 2012 (ICISCE 2012), Shenzhen, China, 7–9 December 2012; Institution of Engineering and Technology: Stevenage, UK, 2012; pp. 1–4. [Google Scholar]
- Isenberg, P.; Fisher, D.; Sharoda, A.P.; Morris Ringel, M.; Inkpen, K.; Czerwinski, M. Co-Located Collaborative Visual Analytics around a Tabletop Display. IEEE Trans. Vis. Comput. Graph. 2012, 18, 689–702. [Google Scholar] [CrossRef]
- Pelzer, P.; Arciniegas, G.; Geertman, S.; de Kroes, J. Using maptable® to learn about sustainable urban development. In Lecture Notes in Geoinformation and Cartography; Geertman, S., Toppen, F., Stillwell, J., Eds.; Springer: Berlin, Germany, 2013; pp. 167–186. [Google Scholar]
- Champlin, C.; Te Brömmelstroet, M.; Pelzer, P. Tables, Tablets and Flexibility: Evaluating Planning Support System Performance under Different Conditions of Use. Appl. Spat. Anal. Policy 2019, 12, 467–491. [Google Scholar] [CrossRef]
- Palomino, J.; Muellerklein, O.C.; Kelly, M. A review of the emergent ecosystem of collaborative geospatial tools for addressing environmental challenges. Comput. Environ. Urban Syst. 2017, 65, 79–92. [Google Scholar] [CrossRef]
- Geertman, S. Participatory planning and GIS: A PSS to bridge the gap. Environ. Plan. B Plan. Des. 2002, 29, 21–35. [Google Scholar] [CrossRef]
- Sun, Y.; Li, S. Real-time collaborative GIS: A technological review. ISPRS J. Photogramm. Remote Sens. 2016, 115, 143–152. [Google Scholar] [CrossRef]
- Andrienko, G.L.; Andrienko, N.V.; Jankowski, P.; Keim, D.; Kraak, M.J.; MacEachren, A.; Wrobel, S. Geovisual analytics for spatial decision support: Setting the research agenda. Int. J. Geogr. Inf. Sci. 2007, 21, 839–857. [Google Scholar] [CrossRef]
- Arciniegas, G.; Janssen, R.; Omtzigt, N. Map-based multicriteria analysis to support interactive land use allocation. Int. J. Geogr. Inf. Sci. 2011, 25, 1931–1947. [Google Scholar] [CrossRef]
- Conniff, A.; Colley, K.; Irvine, K. Exploring Landscape Engagement through a Participatory Touch Table Approach. Soc. Sci. 2017, 6, 118. [Google Scholar] [CrossRef]
- Döweling, S.; Tahiri, T.; Riemann, J.; Mühlhäuser, M. Collaborative interaction with geospatial data—A comparison of paper maps, desktop GIS and interactive tabletops. In Collaboration Meets Interactive Spaces; Springer: Cham, Switzerland, 2016; pp. 319–348. ISBN 9783319458533. [Google Scholar]
- Himmelstein, J.; Balet, O.; Ganovelli, F.; Gobetti, E.; Specht, M.; Mueller, P.; Engels, C.; van Gool, L.; de la Rivière, J.; Cavazzini, A. The V-City Project. In Proceedings of the VAST: International Symposium on Virtual Reality, Archaeology and Intelligent Cultural Heritage, Prato, Italy, 18–21 October 2011; pp. 2–5. [Google Scholar]
- Ligtenberg, A.; De Vries, B.; Vreenegoor, R.; Bulens, J. SimLandScape, a sketching tool for collaborative spatial planning. Urban Des. Int. 2011, 16, 7–18. [Google Scholar] [CrossRef]
- Shrestha, R.; Flacke, J.; Martinez, J.; Maarseveen, M. van SUSS Revisited: An Interactive Spatial Understanding Support System (ISUSS) for Collaborative Spatial Problem Structuring. In Proceedings of the AESOP Conference From Control to Co-Evolution, Utrecht, The Netherlands, 9–12 July 2014. [Google Scholar]
- Slager, K.; Ligtenberg, A.; de Vries, B.; de Waard, R.S. Simlandscape: Serious Gaming in Participatory Spatial Planning. In Proceedings of the 10th AGILE International Conference on Geographic Information Science, Aalborg, Denmark, 8–11 May 2007; pp. 1–11. [Google Scholar]



| Group\Type of Analysis | Visualization/ Mapping | Impact Evaluation (Indicators) | SMCE | Simple Calculations |
|---|---|---|---|---|
| Practitioners | 2 | - | - | - |
| Researchers | 4 | 1 | 1 | - |
| GIS experts | 2 | 1 | 1 | 1 |
| Lay persons | - | 2 | - | - |
| Group\Item | Very Important | Moderately Important | Slightly Important | Not Important |
|---|---|---|---|---|
| Practitioners | 1 | - | 1 | - |
| Researchers | 1 | - | 1 | 2 |
| GIS Experts | - | 1 | - | 2 |
| Lay Persons | - | 1 | - | 1 |
| Setting | Group\Item | Very Important | Moderately Important | Slightly Important | Not Important |
|---|---|---|---|---|---|
| Distributed–Synchronous | Practitioners | - | - | 2 | - |
| Researchers | - | - | 3 | 1 | |
| GIS experts | - | - | - | 3 | |
| Laypersons | - | - | 1 | 1 | |
| Distributed–Asynchronous | Practitioners | - | - | - | 2 |
| Researchers | - | 1 | 2 | 1 | |
| GIS experts | - | 2 | 1 | - | |
| Laypersons | - | 1 | - | 1 |
© 2020 by the authors. Licensee MDPI, Basel, Switzerland. This article is an open access article distributed under the terms and conditions of the Creative Commons Attribution (CC BY) license (http://creativecommons.org/licenses/by/4.0/).
Share and Cite
Aguilar, R.; Flacke, J.; Pfeffer, K. Towards Supporting Collaborative Spatial Planning: Conceptualization of a Maptable Tool through User Stories. ISPRS Int. J. Geo-Inf. 2020, 9, 29. https://doi.org/10.3390/ijgi9010029
Aguilar R, Flacke J, Pfeffer K. Towards Supporting Collaborative Spatial Planning: Conceptualization of a Maptable Tool through User Stories. ISPRS International Journal of Geo-Information. 2020; 9(1):29. https://doi.org/10.3390/ijgi9010029
Chicago/Turabian StyleAguilar, Rosa, Johannes Flacke, and Karin Pfeffer. 2020. "Towards Supporting Collaborative Spatial Planning: Conceptualization of a Maptable Tool through User Stories" ISPRS International Journal of Geo-Information 9, no. 1: 29. https://doi.org/10.3390/ijgi9010029
APA StyleAguilar, R., Flacke, J., & Pfeffer, K. (2020). Towards Supporting Collaborative Spatial Planning: Conceptualization of a Maptable Tool through User Stories. ISPRS International Journal of Geo-Information, 9(1), 29. https://doi.org/10.3390/ijgi9010029

