A Convolutional Neural Network Architecture for Auto-Detection of Landslide Photographs to Assess Citizen Science and Volunteered Geographic Information Data Quality
Abstract
1. Introduction
2. Previous Studies on the Use of CNN in Geosciences
3. Data Used
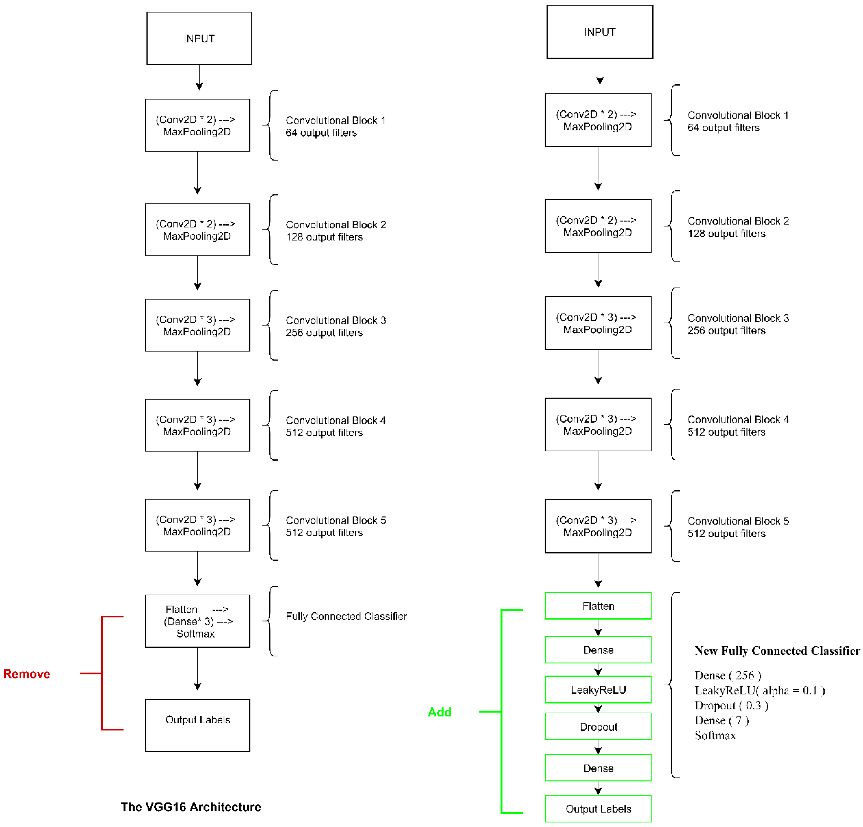
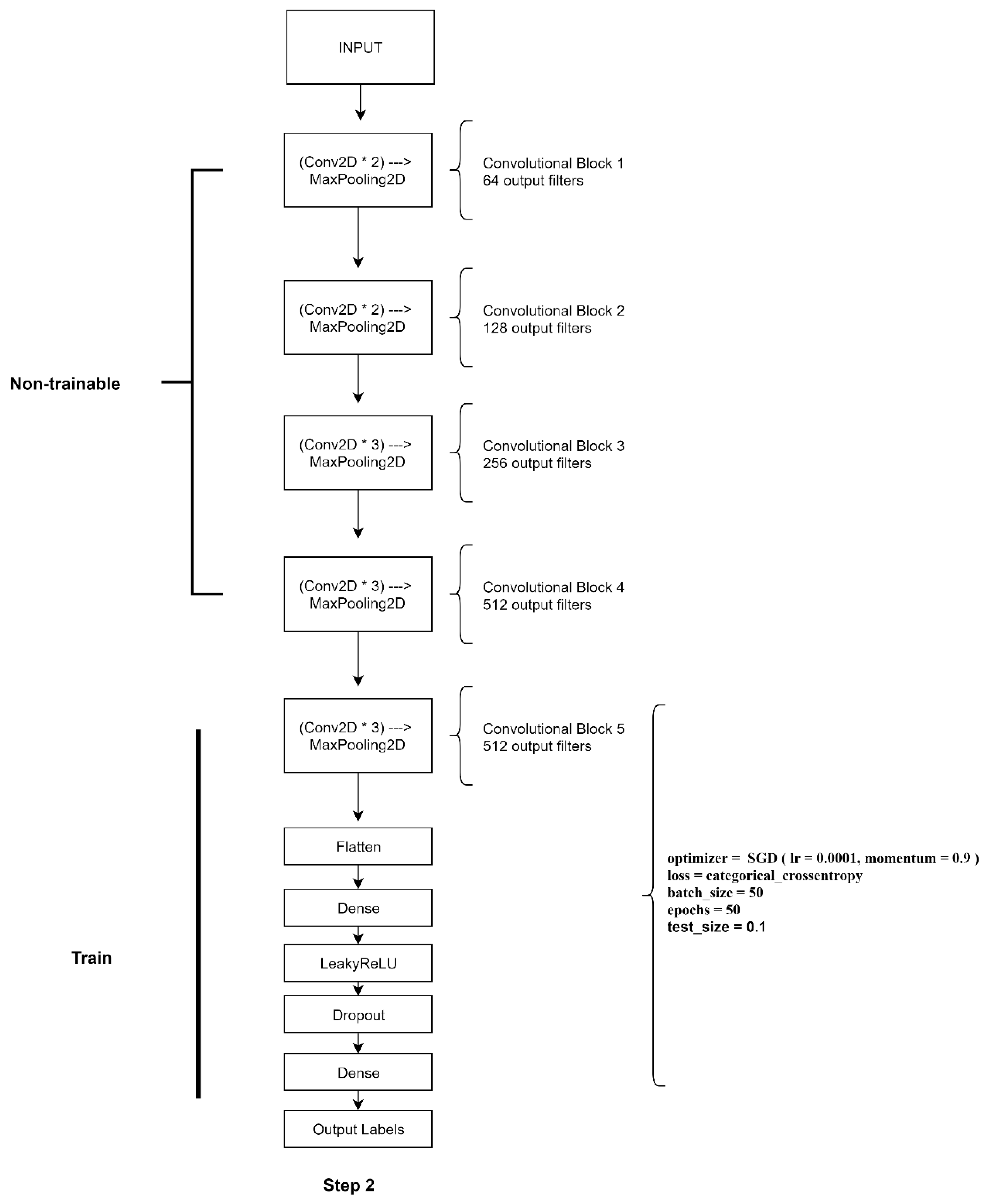
4. Methodology
4.1. Data Preprocessing and Augmentation
4.2. Photo Classification with the CNN
5. Results and Discussions
6. Conclusions
Author Contributions
Funding
Conflicts of Interest
Appendix A
| Images | Actual & Predicted |
|---|---|
![]() ![]() | Landslides |
![]() ![]() | Road |
![]() | Natural |
![]() ![]() | Yard |
![]() | Irrelevant |
![]() | Village |
![]() ![]() | Mountain/ Valley |
| Images | Actual vs. Predicted |
|---|---|
![]() | Landslides vs. Village |
![]() | Village vs. Mountain/Valley |
![]() | Yard vs. Irrelevant |
![]() | Road vs. Mountain/Valley |
![]() | Landslides vs. Irrelevant |
![]() | Natural vs. Yard |
![]() | Natural vs. Yard |
![]() | Natural vs. Road |
![]() | Village vs. Landslides |
References
- Nefeslioglu, H.A.; Gokceoglu, C.; Sonmez, H. An assessment on the use of logistic regression and artificial neural networks with different sampling strategies for the preparation of landslide susceptibility maps. Eng. Geol. 2008, 97, 171–191. [Google Scholar] [CrossRef]
- Pham, B.T.; Pradhan, B.; Bui, D.T.; Prakash, I.; Dholakia, M.B. A comparative study of different machine learning methods for landslide susceptibility assessment: A case study of Uttarakhand area (India). Environ. Model. Softw. 2016, 84, 240–250. [Google Scholar] [CrossRef]
- Pham, B.T.; Shirzadi, A.; Bui, D.T.; Prakash, I.; Dholakia, M.B. A hybrid machine learning ensemble approach based on a Radial Basis Function neural network and Rotation Forest for landslide susceptibility modeling: A case study in the Himalayan area, India. Int. J. Sediment Res. 2018, 33, 157–170. [Google Scholar] [CrossRef]
- CSA. Citizen Science Association. 2019. Available online: https://www.citizenscience.org/ (accessed on 24 March 2019).
- Silvertown, J. A new dawn for CitSci. Trends Ecol. Evol. 2009, 24, 467–471. [Google Scholar] [CrossRef] [PubMed]
- ECSA. European Citizen Science Association. 2019. Available online: https://ecsa.citizen-science.net/ (accessed on 1 June 2019).
- See, L.; Mooney, P.; Foody, G.; Bastin, L.; Comber, A.; Estima, J.; Fritz, S.; Kerle, N.; Jiang, B.; Laakso, M.; et al. Crowdsourcing, Citizen Science or Volunteered Geographic Information? The Current State of Crowdsourced Geographic Information. ISPRS Int. J. Geo-Inf. 2016, 5, 55. [Google Scholar] [CrossRef]
- Goodchild, M. Citizens as sensors: The world of volunteered geography. GeoJournal 2007, 69, 211–221. [Google Scholar] [CrossRef]
- Haklay, M. Citizen Science and Volunteered Geographic Information: Overview and Typology of Participation. In Crowdsourcing Geographic Knowledge; Sui, D., Elwood, S., Goodchild, M., Eds.; Springer: Dordrecht, The Netherlands, 2013. [Google Scholar]
- Kocaman, S.; Gokceoglu, C. On the use of Citsci and VGI in Natural Hazard Assessment. Int. Arch. Photogramm. Remote Sens. Spat. Inf. Sci. 2018, 42, 69–73. [Google Scholar] [CrossRef]
- Goodchild, M.F.; Li, L. Assuring the quality of volunteered geographic information. Spat. Stat. 2012, 1, 110–120. [Google Scholar] [CrossRef]
- Severinsen, J.; de Roiste, M.; Reitsma, F.; Hartato, E. VGTrust: Measuring trust for volunteered geographic information. Int. J. Geogr. Inf. Sci. 2019, 33, 1683–1701. [Google Scholar] [CrossRef]
- Moreri, K.K.; Fairbairn, D.; James, P. Volunteered geographic information quality assessment using trust and reputation modelling in land administration systems in developing countries. Int. J. Geogr. Inf. Sci. 2018, 32, 931–959. [Google Scholar] [CrossRef]
- Zhang, G.; Zhu, A.-X.; Huang, Z.-P.; Ren, G.; Qin, C.-Z.; Xiao, W. Validity of historical volunteered geographic information: Evaluating citizen data for mapping historical geographic phenomena. Trans. GIS 2018, 22, 149–164. [Google Scholar] [CrossRef]
- Kocaman, S.; Anbaroglu, B.; Gokceoglu, C.; Altan, O. A Review on Citizen Science (Citsci) Applications for Disaster Management. Int. Arch. Photogramm. Remote Sens. Spat. Inf. Sci. 2018, 42, W4. [Google Scholar] [CrossRef]
- National Climate Assessment Report. In Climate Change Impacts and Responses; NCA Report Series; Washington, DC, USA, 2011; Volume 5c.
- Kocaman, S.; Gokceoglu, C. CitSci as a New Approach for Landslide Researches. In Intelligent Systems for Crisis Management; Altan, O., Chandra, M., Sunar, F., Tanzi, T., Eds.; Lecture Notes in Geoinformation and Cartography; Springer: Cham, Switzerland, 2019; pp. 161–183. [Google Scholar]
- Kocaman, S.; Gokceoglu, C. A CitSci app for landslide data collection. Landslides 2019, 16, 611–615. [Google Scholar] [CrossRef]
- Landslide Reporter. Available online: https://www.nasa.gov/solve/landslide_reporter/ (accessed on 13 April 2019).
- Gu, J.; Wang, Z.; Kuen, J.; Ma, L.; Shahroudy, A.; Shuai, B.; Liu, T.; Wang, X.; Wang, G.; Cai, J.; et al. Recent advances in convolutional neural networks. Pattern Recognit. 2018, 77, 354–377. [Google Scholar] [CrossRef]
- Fu, Y.; Aldrich, C. Flotation froth image recognition with convolutional neural networks. Miner. Eng. 2019, 132, 183–190. [Google Scholar] [CrossRef]
- Dung, C.V.; Sekiya, H.; Hirano, S.; Okatani, T.; Miki, C. A vision-based method for crack detection in gusset plate welded joints of steel bridges using deep convolutional neural networks. Autom. Constr. 2019, 102, 217–229. [Google Scholar] [CrossRef]
- Zhang, W.; Chen, Q.; Zhang, W.; He, X. Long-range terrain perception using convolutional neural networks. Neurocomputing 2018, 275, 781–787. [Google Scholar] [CrossRef]
- Sadaei, H.J.; Lima e Silva, P.C.; Guimaraes, F.G.; Lee, M.H. Short-term load forecasting by using a combined method of convolutional neural networks and fuzzy time series. Energy 2019, 175, 365–377. [Google Scholar] [CrossRef]
- Bayr, U.; Puschmann, O. Automatic detection of woody vegetation in repeat landscape photographs using a convolutional neural network. Ecol. Inform. 2019, 50, 220–233. [Google Scholar] [CrossRef]
- Deng, Z.; Sun, H.; Zhou, S.; Zhao, J.; Lei, L.; Zou, H. Multi-scale object detection in remote sensing imagery with convolutional neural networks. ISPRS J. Photogramm. Remote Sens. 2018, 145, 3–22. [Google Scholar] [CrossRef]
- Coulibaly, C.; Kamsu-Foguem, B.; Kamissoko, D.; Traore, D. Deep neural networks with transfer learning in millet crop images. Comput. Ind. 2019, 108, 115–120. [Google Scholar] [CrossRef]
- Mitra, R.; Marchitto, T.M.; Ge, Q.; Zhong, B.; Kanakiya, B.; Cook, M.S.; Fehrenbacher, J.S.; Ortiz, J.D.; Tripati, A.; Lobaton, E. Automated species-level identification of planktic foraminifera using convolutional neural networks, with comparison to human performance. Mar. Micropaleontol. 2019, 147, 16–24. [Google Scholar] [CrossRef]
- Imamverdiyev, Y.; Sukhostat, L. Lithological facies classification using deep convolutional neural network. J. Pet. Sci. Eng. 2019, 174, 216–228. [Google Scholar] [CrossRef]
- Palafox, L.F.; Hamilton, C.W.; Scheidt, S.P.; Alvarez, A.M. Automated detection of geological landforms on Mars using Convolutional Neural Networks. Comput. Geosci. 2017, 101, 48–56. [Google Scholar] [CrossRef] [PubMed]
- Karimpouli, S.; Tahmasebi, P. Image-based velocity estimation of rock using Convolutional Neural Networks. Neural Netw. 2019, 111, 89–97. [Google Scholar] [CrossRef] [PubMed]
- Wu, J.; Yin, X.; Xiao, H. Seeing permeability from images: Fast prediction with convolutional neural networks. Sci. Bull. 2018, 63, 1215–1222. [Google Scholar] [CrossRef]
- Wang, Y.; Fang, F.; Hong, F. Comparison of convolutional neural networks for landslide susceptibility mapping in Yanshan County, China. Sci. Total Environ. 2019, 666, 975–993. [Google Scholar] [CrossRef] [PubMed]
- Ahmad, K.; Pogorelov, K.; Riegler, M.; Ostroukhova, O.; Halvorsen, P.; Conci, N.; Dahyot, R. Automatic detection of passable roads after floods in remote sensed and social media data. Signal Process. Image Commun. 2019, 74, 110–118. [Google Scholar] [CrossRef]
- Liu, Y.; Wu, L. Geological Disaster Recognition on Optical Remote Sensing Images Using Deep Learning. Procedia Comput. Sci. 2016, 91, 566–575. [Google Scholar] [CrossRef]
- Zuo, R.; Xiong, Y.; Wang, J.; Carranza, E.J.M. Deep learning and its application in geochemical mapping. Earth Sci. Rev. 2019, 192, 1–14. [Google Scholar] [CrossRef]
- Yaseen, Z.M.; Sulaiman, S.O.; Deo, R.C.; Chau, K.-W. An enhanced extreme learning machine model for river flow forecasting: State-of-the-art, practical applications in water resource engineering area and future research direction. J. Hydrol. 2019, 569, 387–408. [Google Scholar] [CrossRef]
- Grekousis, G. Artificial neural networks and deep learning in urban geography: A systematic review and meta-analysis. Comput. Environ. Urban Syst. 2019, 74, 244–256. [Google Scholar] [CrossRef]
- Huang, L.; Li, J.; Hao, H.; Li, X. Micro-seismic event detection and location in underground mines by using Convolutional Neural Networks (CNN) and deep learning. Tunn. Undergr. Space Technol. 2018, 81, 265–276. [Google Scholar] [CrossRef]
- Derakhshani, A.; Foruzan, A.H. Predicting the principal strong ground motion parameters: A deep learning approach. Appl. Soft Comput. 2019. [Google Scholar] [CrossRef]
- Asencio-Cortes, G.; Morales-Esteban, A.; Shang, X.; Martínez-Alvarez, F. Earthquake prediction in California using regression algorithms and cloud-based big data infrastructure. Comput. Geosci. 2018, 115, 198–210. [Google Scholar] [CrossRef]
- Google. Available online: http://www.google.com (accessed on 23 June 2019).
- Flickr. Available online: http://www.flickr.com (accessed on 23 June 2019).
- Bing. Available online: http://www.bing.com (accessed on 23 June 2019).
- Baidu. Available online: http://www.baidu.com (accessed on 23 June 2019).
- Zhou, B.; Lapedriza, A.; Khosla, A.; Oliva, A.; Torralba, A. Places: A 10 Million Image Database for Scene Recognition. IEEE Trans. Pattern Anal. Mach. Intell. 2018, 40, 1452–1464. [Google Scholar] [CrossRef] [PubMed]
- Natural Scene Statistics in Vision Science. Available online: http://natural-scenes.cps.utexas.edu/db.shtml (accessed on 24 March 2019).
- Geisler, W.S.; Perry, J.S. Statistics for optimal point prediction in natural images. J. Vis. 2011, 11, 14. [Google Scholar] [CrossRef] [PubMed][Green Version]
- Python. Available online: https://www.python.org/ (accessed on 1 June 2019).
- OpenCV. Available online: https://opencv.org/ (accessed on 1 June 2019).
- Zheng, L.; Zhao, Y.; Wang, S.; Wang, J.; Tian, Q. Good practice in CNN feature transfer. arXiv, 2016; arXiv:1604.00133. [Google Scholar]
- Krizhevsky, A.; Sutskever, I.; Hinton, G.E. ImageNet classification with deep convolutional neural networks. In Proceedings of the 25th Neural Information Processing Systems Conference (NIPS 2012), Lake Tahoe, NV, USA, 3–6 December 2012; pp. 1097–1105. [Google Scholar]
- Keras: The Python Deep Learning library. Available online: https://keras.io/ (accessed on 24 March 2019).
- Girshick, R.; Donahue, J.; Darrell, T.; Malik, J. Rich feature hierarchies for accurate object detection and semantic segmentation. In Proceedings of the 2014 IEEE Conference on Computer Vision and Pattern Recognition, Columbus, OH, USA, 24–27 June 2014; pp. 580–587. [Google Scholar]
- Simonyan, K.; Zisserman, A. Very deep convolutional networks for large-scale image recognition. arXiv, 2014; arXiv:1409.1556. [Google Scholar]
- ILSVRC. Large Scale Visual Recognition Challenge 2014 (ILSVRC 2014). Available online: http://www.image-net.org/challenges/LSVRC/2014/results (accessed on 24 March 2019).
- Deng, J.; Socher, R.; Li, F.-F.; Dong, W.; Li, K.; Li, L.J. ImageNet: A large-scale hierarchical image database. In Proceedings of the 2009 IEEE Conference on Computer Vision and Pattern Recognition (CVPR), Miami, FL, USA, 20–25 June 2009; pp. 248–255. [Google Scholar]
- Tieleman, T.; Hinton, G. Lecture 6.5—RmsProp: Divide the gradient by a running average of its recent magnitude. COURSERA Neural Netw. Mach. Learn. 2012, 4, 26–31. [Google Scholar]
- Bushaev, V. Stochastic Gradient Descent with Momentum. Towards Data Science, 2017. Available online: https://towardsdatascience.com/stochastic-gradient-descent-with-momentum-a84097641a5d (accessed on 23 June 2019).
- Wilson, A.C.; Roelofs, R.; Stern, M.; Srebro, N.; Recht, B. The marginal value of adaptive gradient methods in machine learning. In Proceedings of the Advances in Neural Information Processing Systems (NIPS 2007), Long Beach, CA, USA, 4–9 December 2017; pp. 4151–4161. [Google Scholar]
- Xu, B.; Wang, N.; Chen, T.; Li, M. Empirical Evaluation of Rectified Activations in Convolution Network. arXiv, 2015; arXiv:1505.00853. [Google Scholar]
- Srivastava, N.; Hinton, G.; Krizhevsky, A.; Sutskever, I.; Salakhutdinov, R. Dropout: A Simple Way to Prevent Neural Networks from Overfitting. J. Mach. Learn. Res. 2014, 15, 1929–1958. [Google Scholar]
- Bengio, Y. Practical Recommendations for Gradient-Based Training of Deep Architectures. arXiv, 2012; arXiv:1206.5533. [Google Scholar]
- Masters, D.; Luschi, C. Revisiting small batch training for deep neural networks. arXiv, 2018; arXiv:1804.07612. [Google Scholar]









| Data source | Remarks |
|---|---|
| Google Images [42] | Search and download images with keywords: Landslides, Earthslip, Rockfall, Landslip, Rockslide, Mudslide (in 92 languages). |
| Flickr [43] | |
| Bing Images [44] | |
| Baidu Images [45] | |
| Places Dataset [46] | High-resolution images with a minimum dimension of 512 pixels. |
| Natural Image Database [47] | Nature Scene Collection and Human Made Scene Collection |
| Classes | Precision | Recall | F1-Score | Support |
|---|---|---|---|---|
| Irrelevant | 1.00 | 1.00 | 1.00 | 43 |
| Landslides | 0.94 | 0.95 | 0.94 | 62 |
| Mountain_valley | 0.98 | 0.98 | 0.98 | 49 |
| Natural | 0.95 | 0.91 | 0.93 | 45 |
| Road | 0.98 | 0.93 | 0.95 | 45 |
| Village | 0.93 | 0.98 | 0.96 | 44 |
| Yard | 0.95 | 0.97 | 0.96 | 62 |
© 2019 by the authors. Licensee MDPI, Basel, Switzerland. This article is an open access article distributed under the terms and conditions of the Creative Commons Attribution (CC BY) license (http://creativecommons.org/licenses/by/4.0/).
Share and Cite
Can, R.; Kocaman, S.; Gokceoglu, C. A Convolutional Neural Network Architecture for Auto-Detection of Landslide Photographs to Assess Citizen Science and Volunteered Geographic Information Data Quality. ISPRS Int. J. Geo-Inf. 2019, 8, 300. https://doi.org/10.3390/ijgi8070300
Can R, Kocaman S, Gokceoglu C. A Convolutional Neural Network Architecture for Auto-Detection of Landslide Photographs to Assess Citizen Science and Volunteered Geographic Information Data Quality. ISPRS International Journal of Geo-Information. 2019; 8(7):300. https://doi.org/10.3390/ijgi8070300
Chicago/Turabian StyleCan, Recep, Sultan Kocaman, and Candan Gokceoglu. 2019. "A Convolutional Neural Network Architecture for Auto-Detection of Landslide Photographs to Assess Citizen Science and Volunteered Geographic Information Data Quality" ISPRS International Journal of Geo-Information 8, no. 7: 300. https://doi.org/10.3390/ijgi8070300
APA StyleCan, R., Kocaman, S., & Gokceoglu, C. (2019). A Convolutional Neural Network Architecture for Auto-Detection of Landslide Photographs to Assess Citizen Science and Volunteered Geographic Information Data Quality. ISPRS International Journal of Geo-Information, 8(7), 300. https://doi.org/10.3390/ijgi8070300





















