Ghost City Extraction and Rate Estimation in China Based on NPP-VIIRS Night-Time Light Data
Abstract
1. Introduction
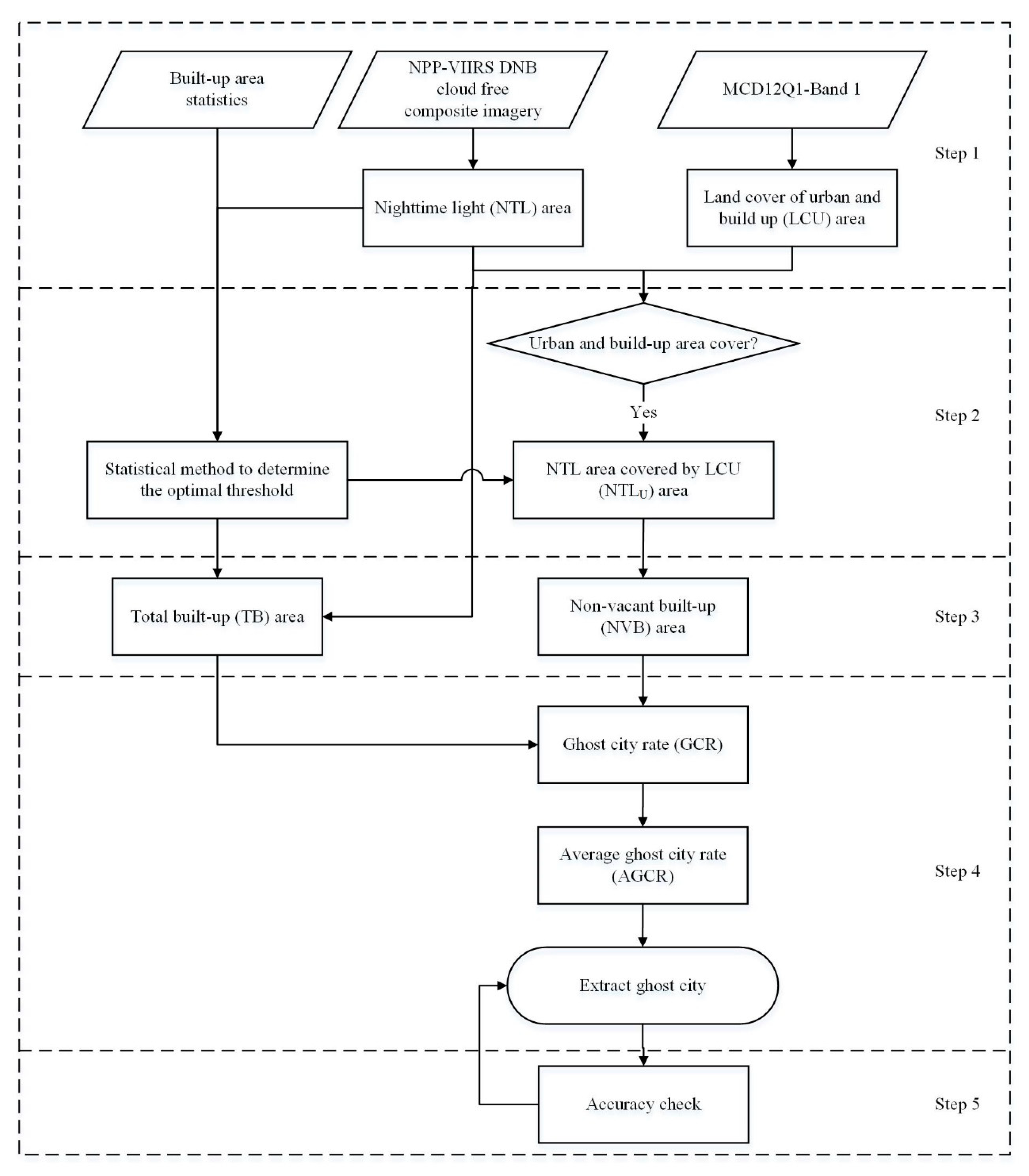
2. Materials and Methods
2.1. Data
2.2. Methods
2.2.1. Night-Time Light and Land Cover Data Preprocessing
2.2.2. Determine the Built-Up Area Extraction Threshold and Extract NTLU
2.2.3. Extracting Total Built-Up Area and Non-Vacant Built-Up Areas
2.2.4. Calculating the Ghost City Rate and Statistical Analysis
2.2.5. Accuracy Check
3. Results
3.1. Ghost City Rate Estimation
3.2. Provincial Average Ghost City Rate and Correlation Analysis
3.3. Ghost City Extraction
3.4. Accuracy Check
4. Discussion
4.1. Correlation Analysis on the Provincial Scale
4.2. Spatial Pattern of Ghost City Areas
5. Conclusions
Author Contributions
Acknowledgments
Conflicts of Interest
Appendix A. List of Ghost Cities in China
| This Study, 2013 | Standard Ranking, 2015 | Baidu Big Data Lab, 2015 | NetEase Property, 2013 |
| Changchun (Jilin) | Erlianhaote (Inner Mongolia) | Ordos (Inner Mongolia) | Ordos (Inner Mongolia) |
| Harbin (Heilongjiang) | Alar (Xinjiang) | Tongliao (Inner Mongolia) | Hohhot (Inner Mongolia) |
| Suihua (Heilongjiang) | Beitun (Xinjiang) | Shenyang (Liaoning) | Bayannaoer (Inner Mongolia) |
| Changdu (Tibet) | Altay (Xinjiang) | Changchun (Jilin) | Erlianhaote (Inner Mongolia) |
| Jixi (Heilongjiang) | Zhangye (Gansu) | Hohhot (Inner Mongolia) | Zhengzhou (Henan) |
| Bayannaoer (Inner Mongolia) | Suifenhe (Heilongjiang) | Weihai (Shandong) | Hebi (Henan) |
| Nyingchi (Tibet) | Qinzhou (Guangxi) | Binhai New Area (Tianjin) | Xinyang (Xinyang) |
| Ordos (Inner Mongolia) | Jiayuguan (Gansu) | Nantong (Jiangsu) | Yingkou (Liaoning) |
| Xilinhot (Inner Mongolia) | Yumen (Gansu) | Dongying (Shandong) | Changzhou (Jiangsu) |
| Daqing (Heilongjiang) | Shigatse (Tibet) | Taizhou (Jiangsu) | Zhenjiang (Jiangsu) |
| Aksu (Xinjiang) | Golmud (Qinghai) | Changshu (Jiangsu) | Shiyan (Hubei) |
| Chifeng (Inner Mongolia) | Ruili (Yunnan) | Jinnan District (Tianjin) | Chenggong (Yunnan) |
| Qingyang (Gansu) | Turpan (Xinjiang) | Chengdu (Sichuan) | |
| Liangshan (Sichuan) | Mishan (Heilongjiang) | Wenzhang (Hainan) | |
| Jiamusi (Heilongjiang) | Wuzhong (Ningxia) | Rizhao (Shandong) | |
| Lhasa (Tibet) | Fukang (Xinjiang) | Shaoxing (Zhejiang) | |
| Anshan (Liaoning) | Yichun (Heilongjiang) | Hangzhou (Zhejiang) | |
| Liaoyuan (Jilin) | Shizuishan (Ningxia) | Qiongzhou (Hainan) | |
| Jiuquan (Gansu) | Xilinhaote (Inner Mongolia) | ||
| Baicheng (Jilin) | Jinchang (Gansu) | ||
| Yichun (Heilongjiang) | Fangchenggang (Guangxi) | ||
| Benxi (Liaoning) | Dehui (Jilin) | ||
| Yingkou (Liaoning) | Donggang (Liaoning) | ||
| Chaoyang (Liaoning) | Shulan (Jilin) | ||
| Bortala (Xinjiang) | Kuerle (Xinjiang) | ||
| Lanzhou (Gansu) | Ordos (Inner Mongolia) | ||
| Jilin (Jilin) | Hulunbeier (Inner Mongolia) | ||
| Siping (Jilin) | Lhasa (Tibet) | ||
| Ganzi (Sichuan) | Huolinguole (Inner Mongolia) | ||
| Liupanshui (Guizhou) | Weihai (Shandong) | ||
| Alashan (Inner Mongolia) | Changshu (Jiangsu) |
References
- Chen, M. Evolution and assessment on China’s urbanization 1960–2010: Under-urbanization or over-urbanization? Habitat Int. 2013, 38, 25–33. [Google Scholar] [CrossRef]
- Bai, X.; Shi, P.; Liu, Y. Realizing China’s urban dream. Nature 2014, 509, 158–160. [Google Scholar] [CrossRef] [PubMed]
- Liu, Y.; Huang, X.; Yang, H.; Zhong, T. Environmental effects of land-use/cover change caused by urbanization and policies in southwest China karst area—A case study of Guiyang. Habitat Int. 2014, 44, 339–348. [Google Scholar] [CrossRef]
- Yang, H.; Huang, X.; Thompson, J.R.; Bright, R.M.; Astrup, R. The crushing weight of urban waste. Science 2016, 351, 674. [Google Scholar] [CrossRef] [PubMed]
- Yang, H.; Huang, X.; Thompson, J.R.; Flower, R.J. Soil pollution: Urban brownfield. Science 2014, 344, 691–692. [Google Scholar] [CrossRef] [PubMed]
- He, G.; Mol, A.P.J.; Lu, Y. Wasted cities in urbanizing China. Environ. Dev. 2016, 18, 2–13. [Google Scholar] [CrossRef]
- Jin, X.; Long, Y.; Sun, W.; Lu, Y.; Yang, X.; Tang, J. Evaluating cities’ vitality and identifying ghost cities in China with emerging geographical data. Cities 2017, 63, 98–109. [Google Scholar] [CrossRef]
- Zheng, Q.; Zeng, Y.; Deng, J.; Wang, K.; Jiang, R.; Ye, Z. “Ghost cities” identification using multi-source remote sensing datasets: A case study in Yangtze river delta. Appl. Geogr. 2017, 80, 112–121. [Google Scholar] [CrossRef]
- Ordos, China: A Modern Ghost Town. Available online: http://content.time.com/time/photogallery/0,29307,1975397,00.html (accessed on 8 November 2016).
- Shepard, W. Ghost Cities of China; Zed Books: London, UK, 2015. [Google Scholar]
- Zhang, L.; Zhao, S.X. Reinterpretation of China’s under-urbanization: A systemic perspective. Habitat Int. 2003, 27, 459–483. [Google Scholar] [CrossRef]
- Chi, G.; Liu, Y.; Wu, Z.; Wu, H. Ghost cities analysis based on positioning data in China. Comput. Sci. 2015, 68, 1150–1156. [Google Scholar]
- Urban Housing Vacancy Rate and Housing Market Development Trend. Available online: http://chfs.swufe.edu.cn/xiangqing.aspx?id=900 (accessed on 16 November 2016).
- Yao, Y.; Li, Y. House vacancy at urban areas in China with nocturnal light data of DMSP-OLS. In Proceedings of the 2011 IEEE International Conference on Spatial Data Mining and Geographical Knowledge Services, Fuzhou, China, 29 June–1 July 2011; pp. 457–462. [Google Scholar]
- Chen, Z.; Yu, B.; Hu, Y.; Huang, C.; Shi, K.; Wu, J. Estimating house vacancy rate in metropolitan areas using npp-viirs nighttime light composite data. IEEE J. Sel. Top. Appl. Earth Obs. Remote Sens. 2017, 8, 2188–2197. [Google Scholar] [CrossRef]
- Wang, H.; Chang, C.J. Simulation of housing market dynamics: Amenity distribution and housing vacancy. In Proceedings of the 2013 Winter Simulations Conference (WSC), Washington, DC, USA, 8–11 December 2013; pp. 1673–1684. [Google Scholar]
- Elvidge, C.D.; Baugh, K.E.; Kihn, E.A.; Kroehl, H.W.; Davis, E.R.; Davis, C.W. Relation between satellite observed visible-near infrared emissions, population, economic activity and electric power consumption. Int. J. Remote Sens. 1997, 18, 1373–1379. [Google Scholar] [CrossRef]
- Keola, S.; Andersson, M.; Hall, O. Monitoring economic development from space: Using nighttime light and land cover data to measure economic growth. World Dev. 2015, 66, 322–334. [Google Scholar] [CrossRef]
- Wang, X.; Ma, M. The luminous intensity of regional ‘night-light’ output can predict the growing volume of published scientific research by ‘luminaries’ in developing countries. Scientometrics 2016, 110, 1–6. [Google Scholar] [CrossRef]
- He, C.; Shi, P.; Li, J.; Chen, J.; Pan, Y.; Li, J.; Li, Z.; Ichinose, T. Restoring urbanization process in China in the 1990s by using non-radiance-calibrated DMSP/OLS nighttime light imagery and statistical data. Chin. Sci. Bull. 2006, 51, 1614–1620. [Google Scholar] [CrossRef]
- Sutton, P.; Roberts, D.; Elvidge, C.; Melj, H. A comparison of nighttime satellite imagery and population density for the continental united states. Photogramm. Eng. Remote Sens. 1997, 63, 1303–1313. [Google Scholar]
- Yang, X.; Yue, W.; Gao, D. Spatial improvement of human population distribution based on multi-sensor remote-sensing data: An input for exposure assessment. Int. J. Remote Sens. 2013, 34, 5569–5583. [Google Scholar] [CrossRef]
- Zeng, C.; Zhou, Y.; Wang, S.; Yan, F.; Zhao, Q. Population spatialization in China based on night-time imagery and land use data. Int. J. Remote Sens. 2011, 32, 9599–9620. [Google Scholar] [CrossRef]
- Bharti, N.; Tatem, A.J.; Ferrari, M.J.; Grais, R.F.; Djibo, A.; Grenfell, B.T. Explaining seasonal fluctuations of measles in Niger using nighttime lights imagery. Science 2011, 334, 1424–1427. [Google Scholar] [CrossRef] [PubMed]
- Kohiyama, M.; Hayashi, H.; Maki, N.; Higashida, M.; Kroehl, H.W.; Elvidge, C.D.; Hobson, V.R. Early damaged area estimation system using DMSP-OLS night-time imagery. Int. J. Remote Sens. 2004, 25, 2015–2036. [Google Scholar] [CrossRef]
- Liu, Z. Modeling the spatiotemporal dynamics of electric power consumption in mainland China using saturation-corrected DMSP/OLS nighttime stable light data. Int. J. Digit. Earth 2014, 7, 993–1014. [Google Scholar]
- Shi, K.; Huang, C.; Yu, B.; Yin, B.; Huang, Y.; Wu, J. Evaluation of NPP-VIIRS night-time light composite data for extracting built-up urban areas. Remote Sens. Lett. 2014, 5, 358–366. [Google Scholar] [CrossRef]
- Deren, L.I.; Xi, L.I. An overview on data mining of nighttime light remote sensing. Acta Geod. Et Cartogr. Sin. 2015, 44, 591–601. [Google Scholar]
- Small, C.; Elvidge, C.D.; Balk, D.; Montgomery, M. Spatial scaling of stable night lights. Remote Sens. Environ. 2011, 115, 269–280. [Google Scholar] [CrossRef]
- Small, C.; Pozzi, F.; Elvidge, C.D. Spatial analysis of global urban extent from DMSP-OLS night lights. Remote Sens. Environ. 2005, 96, 277–291. [Google Scholar] [CrossRef]
- Yang, Y. Timely and accurate national-scale mapping of urban land in China using defense meteorological satellite program’s operational linescan system nighttime stable light data. J. Appl. Remote Sens. 2013, 7, 073535. [Google Scholar] [CrossRef]
- Yang, Y.; He, C.; Zhao, Y.; Li, T. Research on the layered threshold method for extracting urban land using the DMSP/OLS stable nighttime light data. J. Image Graph. 2011, 16, 666–673. [Google Scholar]
- NOAA’s National Centers for Environmental Information Earth Observation Group. Available online: http://www.ngdc.noaa.gov/eog/viirs/download_dnb_composites.html (accessed on 11 November 2016).
- Elvidge, C.D.; Baugh, K.; Zhizhin, M.; Feng, C.H.; Ghosh, T. VIIRS night-time lights. Int. J. Remote Sens. 2017, 1, 1–20. [Google Scholar] [CrossRef]
- Yi’na, H.; Peng, J.; Liu, Y.; Du, Y.; Li, H. Mapping Development Pattern in Beijing-Tianjin-Hebei Urban Agglomeration Using DMSP/OLS Nighttime Light Data. Remote Sens. 2017, 9, 760. [Google Scholar] [CrossRef]
- Zhang, L.; Zhang, L.; Peng, J.; Liu, Y.; Wu, J. Coupling ecosystem services supply and human ecological demand to identify landscape ecological security pattern: A case study in Beijing-Tianjin-Hebei region, China. Urban Ecosyst. 2017, 20, 701–714. [Google Scholar] [CrossRef]
- Ma, L.; Wu, J.; Li, W.; Peng, J.; Liu, H. Evaluating Saturation Correction Methods for DMSP/OLS Nighttime Light Data: A Case Study from China’s Cities. Remote Sens. 2014, 6, 9853–9872. [Google Scholar] [CrossRef]
- Elvidge, C.D.; Baugh, K.E.; Zhizhin, M.; Hsu, F.C. Why VIIRS data are superior to DMSP for mapping nighttime lights. Proc. Asia-Pac. Adv. Netw. 2013, 35, 62–69. [Google Scholar] [CrossRef]
- NASA’s Earth Observing System Data and Information System. Available online: http://reverb.echo.nasa.gov/reverb/ (accessed on 25 November 2016).
- National Bureau of Statistics of the People’s Republic of China. Available online: http://www.stats.gov.cn/tjsj/ndsj/2014/indexch.htm (accessed on 25 November 2016).
- Ma, T.; Zhou, C.; Tao, P.; Haynie, S.; Fan, J. Responses of Suomi-NPP VIIRS-derived nighttime lights to socioeconomic activity in China’s cities. Remote Sens. Lett. 2014, 5, 165–174. [Google Scholar] [CrossRef]
- Shu, S.; Bai-Lang, Y.U.; Jian-Ping, W.U.; Liu, H.X. Methods for deriving urban built-up area using night-light data: Assessment and application. Remote Sens. Technol. Appl. 2011, 26, 169–176. [Google Scholar]
- Lu, D.; Tian, H.; Zhou, G.; Ge, H. Regional mapping of human settlements in southeastern China with multisensor remotely sensed data. Remote Sens. Environ. 2008, 112, 3668–3679. [Google Scholar] [CrossRef]
- Pandey, B.; Joshi, P.K.; Seto, K.C. Monitoring urbanization dynamics in India using DMSP/OLS night time lights and SPOT-VGT data. Int. J. Appl. Earth Obs. Geoinf. 2013, 23, 49–61. [Google Scholar] [CrossRef]
- Elvidge, C.D. Mapping city lights with nighttime data from the DMSP operational linescan system, photogramm. Eng. Remote Sens. 1997, 63, 727–734. [Google Scholar]
- Imhoff, M.L.; Lawrence, W.T.; Stutzer, D.C.; Elvidge, C.D. A technique for using composite DMSP/OLS “city lights” satellite data to map urban area. Remote Sens. Environ. 1997, 61, 361–370. [Google Scholar] [CrossRef]
- Henderson, M.; Yeh, E.T.; Gong, P.; Elvidge, C.; Baugh, K. Validation of urban boundaries derived from global night-time satellite imagery. Int. J. Remote Sens. 2003, 24, 595–609. [Google Scholar] [CrossRef]
- Cao, X.; Chen, J.; Imura, H.; Higashi, O. A SVM-based method to extract urban areas from DMSP-OLS and spot VGT data. Remote Sens. Environ. 2009, 113, 2205–2209. [Google Scholar] [CrossRef]
- Quan, J.; Chen, Y.; Zhan, W.; Wang, J.; Voogt, J. Multi-temporal trajectory of the urban heat island centroid in Beijing, China based on a Gaussian volume model. Remote Sens. Environ. 2014, 149, 33–46. [Google Scholar] [CrossRef]
- Yang, H. China must continue the momentum of green law. Nature 2014, 509, 535. [Google Scholar] [CrossRef] [PubMed]
- Yang, H.; Huang, X.; Thompson, J.R.; Flower, R.J. Enforcement key to China’s environment. Science 2015, 347, 834–835. [Google Scholar] [CrossRef] [PubMed]








| ID | Area Name | Area of Built-Up Districts (km2) | Minimum Threshold (nWcm−2 sr−1) | Maximum Threshold (nWcm−2 sr−1) | ID | Area Name | Area of Built-Up Districts (km2) | Minimum Threshold (nWcm−2 sr−1) | Maximum Threshold (nWcm−2 sr−1) |
|---|---|---|---|---|---|---|---|---|---|
| 1 | China | 47,855.28 | 23.109 | 294.349 | 17 | Jiangsu | 3809.6 | 20.113 | 269.941 |
| 2 | Anhui | 1777.26 | 16.219 | 115.588 | 18 | Jiangxi | 1151.42 | 9.806 | 178.601 |
| 3 | Beijing | 1306.45 | 18.972 | 268.765 | 19 | Jilin | 1344.02 | 10.295 | 218.771 |
| 4 | Chongqing | 1114.92 | 9.92 | 120.46 | 20 | Liaoning | 2386.49 | 12.175 | 282.241 |
| 5 | Fujian | 1263.18 | 22.771 | 124.431 | 21 | Ningxia | 420.69 | 18.401 | 144.833 |
| 6 | Gansu | 726.66 | 13.268 | 139.574 | 22 | Qinghai | 157.36 | 19.065 | 87.485 |
| 7 | Guangdong | 5232.11 | 17.074 | 290.252 | 23 | Shaanxi | 915.02 | 25.896 | 227.707 |
| 8 | Guangxi | 1153.64 | 13.813 | 94.626 | 24 | Shandong | 4187.48 | 11.284 | 261.585 |
| 9 | Guizhou | 695.4 | 18.163 | 137.207 | 25 | Shanghai | 998.75 | 32.321 | 294.349 |
| 10 | Hainan | 296.03 | 19.133 | 84.273 | 26 | Shanxi | 1040.69 | 18.95 | 132.119 |
| 11 | Hebei | 1787.24 | 14.297 | 89.186 | 27 | Sichuan | 2058.11 | 13.901 | 175.011 |
| 12 | Henan | 2289.08 | 13.861 | 291.556 | 28 | Tianjin | 747.26 | 25.855 | 253.574 |
| 13 | Heilongjiang | 1758.38 | 11.747 | 249.615 | 29 | Tibet | 120.29 | 12.659 | 153.719 |
| 14 | Hubei | 2006.71 | 10.862 | 275.906 | 30 | Xinjiang | 1064.87 | 23.108 | 132.259 |
| 15 | Hunan | 1504.95 | 11.794 | 183.506 | 31 | Yunnan | 935.77 | 20.977 | 222.083 |
| 16 | Inner Mongolia | 1206.21 | 14.607 | 196.655 | 32 | Zhejiang | 2399.24 | 18.487 | 293.636 |
| ID | Region Name | AGCR (%) | ID | Region Name | AGCR (%) |
|---|---|---|---|---|---|
| 1 | China | 35.1 | 17 | Jiangsu | 29.81 |
| 2 | Anhui | 35.04 | 18 | Jiangxi | 36.7 |
| 3 | Beijing | 32.07 | 19 | Liaoning | 38.01 |
| 4 | Chongqing | 38.44 | 20 | Inner Mongolia | 42.06 |
| 5 | Fujian | 30.35 | 21 | Ningxia | 37.89 |
| 6 | Gansu | 36.92 | 22 | Qinghai | 34.2 |
| 7 | Guangdong | 29.91 | 23 | Shandong | 34.57 |
| 8 | Guangxi | 36.84 | 24 | Shanxi | 34.92 |
| 9 | Guizhou | 34.05 | 25 | Shaanxi | 34.26 |
| 10 | Hainan | 28.1 | 26 | Shanghai | 21.71 |
| 11 | Hebei | 35.55 | 27 | Sichuan | 33.09 |
| 12 | Henan | 34.74 | 28 | Tianjin | 28.06 |
| 13 | Heilongjiang | 46.76 | 29 | Tibet | 40.01 |
| 14 | Hubei | 36.18 | 30 | Xinjiang | 37.45 |
| 15 | Hunan | 38.29 | 31 | Yunnan | 33.41 |
| 16 | Jilin | 47.27 | 32 | Zhejiang | 30.13 |
| AGCR Category | Division Standard | Result of Division | Count | Percentage |
|---|---|---|---|---|
| I | AGCRmin ≤ AGCRi < m − std | 0 ≤ AGCRi < 22.56% | 38 | 11.41% |
| II | m − std ≤ AGCRi < m − 0.5 std | 22.56% ≤ AGCRi < 26.97% | 41 | 12.31% |
| III | m − 0.5 std ≤ AGCRi < m + 0.5 std | 26.97% ≤ AGCRi < 35.78% | 164 | 49.25% |
| IV | m + 0.5 std ≤ AGCRi < m + std | 35.78% ≤ AGCRi < 40.18% | 59 | 17.72% |
| V | m + std ≤ AGCRi ≤ AGCRmax | 40.18% ≤ AGCRi ≤ 55.35% | 31 | 9.31% |
| Validation City | Using Provincial Built-Up Area Statistical Data | Using Municipal Built-Up Area Statistical Data | Difference (%) | ||
|---|---|---|---|---|---|
| Municipal AGCR (%) | Category | Municipal AGCR (%) | Category | ||
| Hohhot | 40.25 | V | 40.19 | V | 0.06 |
| Xi’an | 36.6 | IV | 35.81 | IV | 0.79 |
| Songyuan | 33.09 | III | 33.27 | III | −0.18 |
| Hengyang | 28.12 | III | 30.79 | III | −2.67 |
| Hanzhong | 15.79 | I | 18.95 | I | −3.16 |
© 2018 by the authors. Licensee MDPI, Basel, Switzerland. This article is an open access article distributed under the terms and conditions of the Creative Commons Attribution (CC BY) license (http://creativecommons.org/licenses/by/4.0/).
Share and Cite
Ge, W.; Yang, H.; Zhu, X.; Ma, M.; Yang, Y. Ghost City Extraction and Rate Estimation in China Based on NPP-VIIRS Night-Time Light Data. ISPRS Int. J. Geo-Inf. 2018, 7, 219. https://doi.org/10.3390/ijgi7060219
Ge W, Yang H, Zhu X, Ma M, Yang Y. Ghost City Extraction and Rate Estimation in China Based on NPP-VIIRS Night-Time Light Data. ISPRS International Journal of Geo-Information. 2018; 7(6):219. https://doi.org/10.3390/ijgi7060219
Chicago/Turabian StyleGe, Wei, Hong Yang, Xiaobo Zhu, Mingguo Ma, and Yuli Yang. 2018. "Ghost City Extraction and Rate Estimation in China Based on NPP-VIIRS Night-Time Light Data" ISPRS International Journal of Geo-Information 7, no. 6: 219. https://doi.org/10.3390/ijgi7060219
APA StyleGe, W., Yang, H., Zhu, X., Ma, M., & Yang, Y. (2018). Ghost City Extraction and Rate Estimation in China Based on NPP-VIIRS Night-Time Light Data. ISPRS International Journal of Geo-Information, 7(6), 219. https://doi.org/10.3390/ijgi7060219

