Supporting Indoor Navigation Using Access Rights to Spaces Based on Combined Use of IndoorGML and LADM Models
Abstract
:1. Introduction
- Developing an approach for the combined use of IndoorGML and LADM (and refine/adapt/extend the combined model when needed) to support user navigation.
- Assess the proposed combined model, by testing with actual data from two university buildings, including the involved RRRs and parties (i.e., populate the model with instances/data).
- Demonstrating the use of the populated combined model to perform actual navigation for different parties, while considering their RRRs (i.e., only use spaces allowed for access).
2. Background
2.1. LADM
2.1.1. LADM Content and Model
- The model is object-oriented: Unified Modeling Language (UML) class diagrams, supporting the model-driven architecture (MDA).
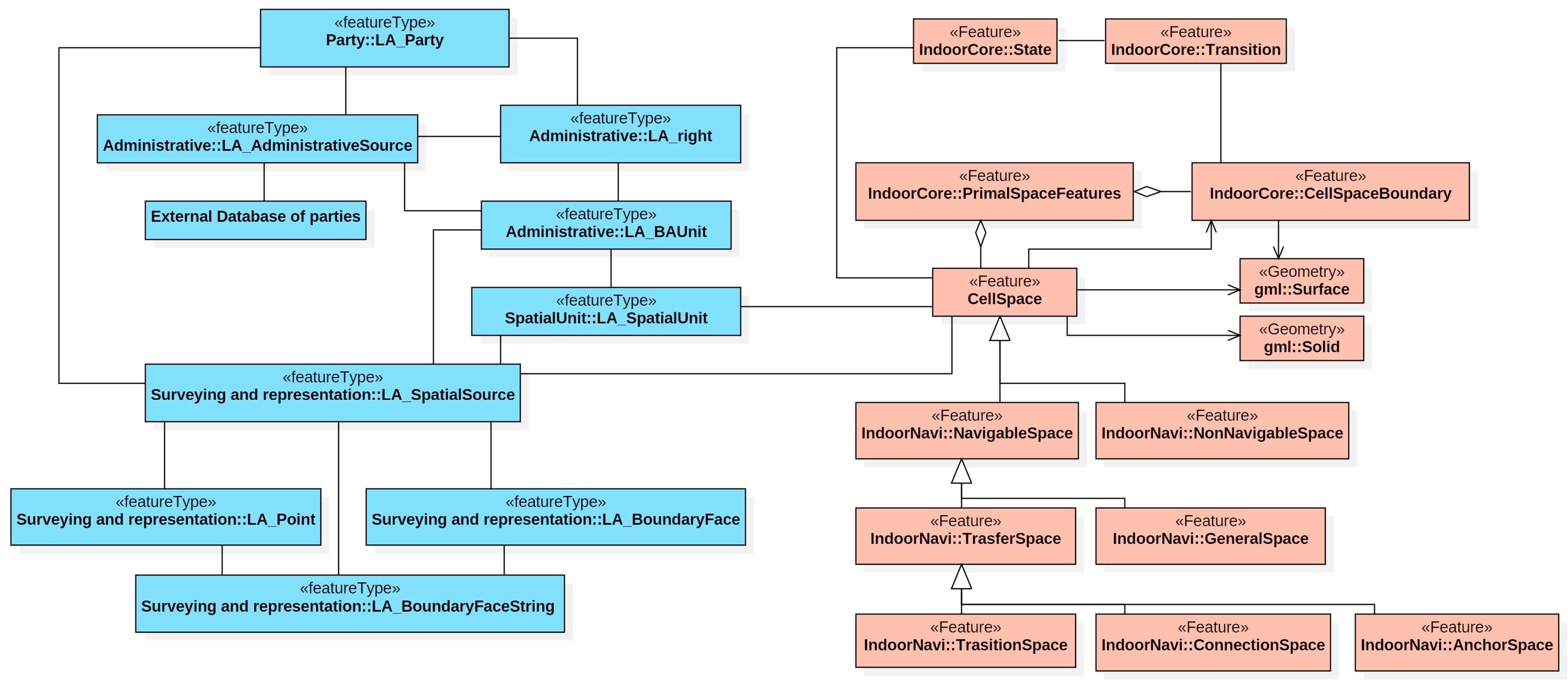
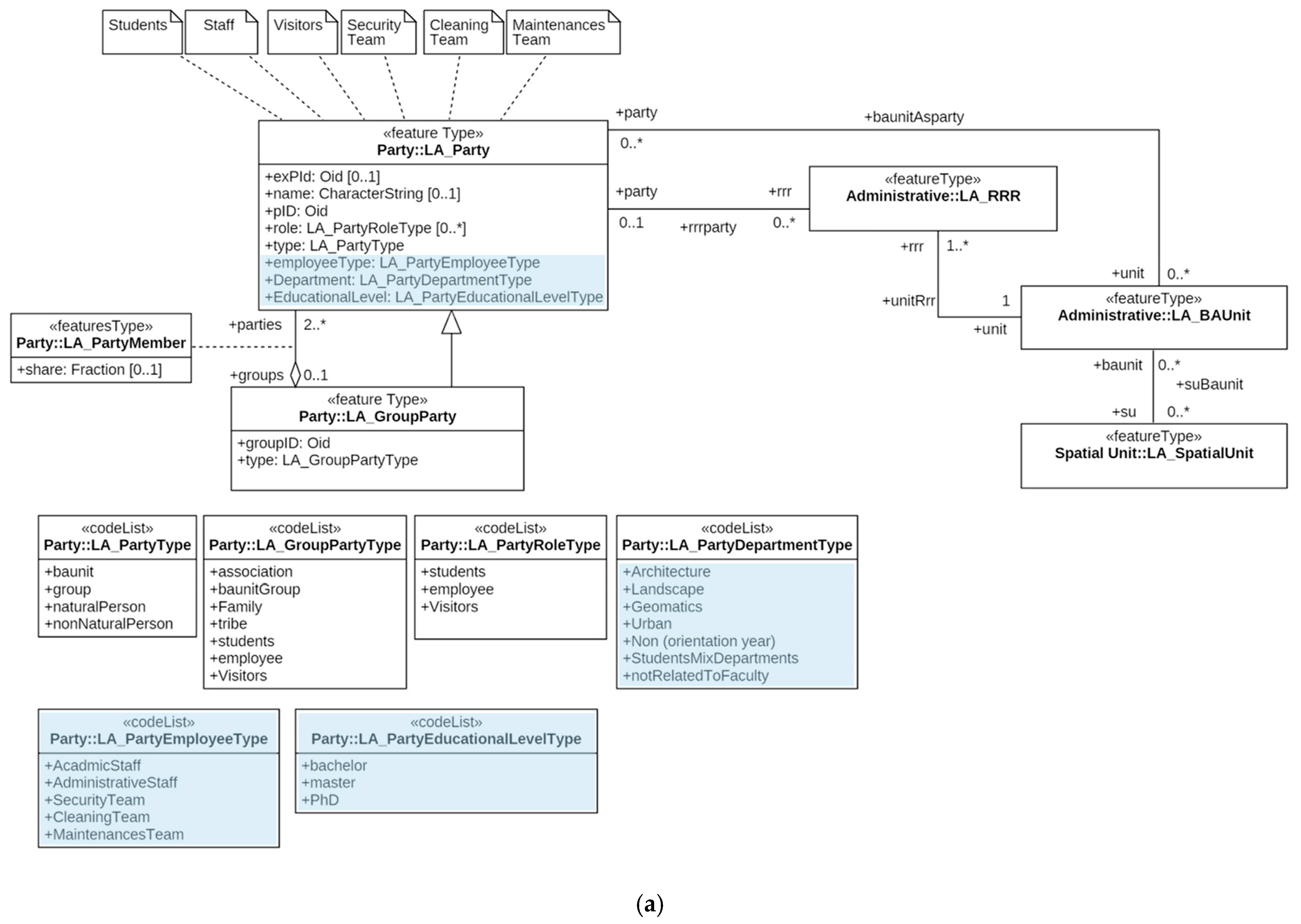
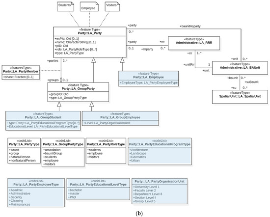
- The basic classes of the model are (1) parties (people and organizations); (2) basic administrative units, rights, responsibilities, and restrictions (e.g., ownership rights); (3) spatial units (parcels, and the legal space of buildings and utility networks); and, (4) spatial sources (surveying) and spatial representations (geometry and topology) (Figure 1).
- The spatial units are abstract spaces. They are geometric/topological representations of rights and administrative units. Spatial units can coincide with topographic features. LA_LegalSpaceNetwork is used to define rights for utility networks (not to be confused with navigation network as in IndoorGML).
- 3D Spatial units can be unbounded; e.g., op column of space with no top.
2.1.2. Relationship between Physical and Virtual Objects
2.2. IndoorGML
2.2.1. Primal Space
- IndoorGML provides a UML class diagram and eXtensible Markup Language (XML) implementation.
- Spaces include all architectural components (entrances, corridors, rooms, doors, and stairs), which are of importance for moving through the building. Construction elements are seen as obstacles and are clearly indicated as non-navigable spaces.
- Components irrelevant to the description of spaces, such as furniture, are not included in the scope of the current version.
- Spaces are closed objects, represented by areas in 2D and volumes in 3D. They may touch but may not overlap within the same layer.
- Spaces can be bordered by topographic or fictional boundaries, or combinations of them.
- Spaces are uniquely identified.
- IndoorGML offers the concept of ‘thin’ objects (e.g., walls and/or doors), which may be represented as surfaces (in 3D or lines in 2D).
- All of the spaces are semantically classified. The current version of IndoorGML is focused on topographic representation. The top-level semantic consists of navigable (rooms, corridors, doors) and non-navigable (walls, obstacles) spaces.
- Navigable spaces are those used to derive the navigation network. They are further specialized into general (e.g., rooms), connection (e.g., doors), and transfer (e.g., corridor) spaces.
2.2.2. Dual Space
2.3. IndoorGML and LADM: Synergies
- Both models (can) deal with semantically annotated 3D spaces, which have properties.
- Both models operate with abstract spaces. Abstract spaces in IndoorGML can be defined on the basis of user or environment properties. Abstract spaces in LADM are based on legal regulations. Similarly, IndoorGML allows subdivision and aggregations of spaces, such as accessibility, security, etc. The same is true in LADM: legal spaces can be grouped in LA_BAUnit or LA_SpatialUnit and organized in a hierarchy.
- Both models have a notion of primal space with geometry and topology. The 3D partitioning of LADM can be seen as primal space. LADM maintains links to external classes, of which some are mentioned in annex K of the standard: building units, utility networks. IndoorGML provides links to CityGML, IFC, and KML.
- Both models can support several subdivisions of space. The mechanism in IndoorGML is by defining specific space layers. LADM abstract subdivisions are embedded in the conceptual schema (and called LA_Level).
- Both models maintain relationships between objects. LADM supports extensive set of relationships and constrains. Spatial relationships can be based on topology, but could be also without topology (just geometry or even textual descriptions). IndoorGML does not have specific notions of constraints between objects, but rather topological relationships (i.e., adjacency and connectivity) are used to derive the dual space.
- LADM is only a conceptual schema, while IndoorGML has XML implementation.
- IndoorGML requires non-overlapping subdivision of spaces, LADM may have overlapping abstract spaces, but spatial units that are related to full ownership may not overlap with each other (but these might overlap with a spatial unit related to a certain restriction; e.g., because of an environmental protection zone).
- IndoorGML maintains primal and dual space, while LADM has only primal space.
- LADM models legal and administrative concepts, such as ownership rights of spaces that are related to certain (group) parties. IndoorGML might use such rights to specify subdivision, but no explicit space layer has been developed so far.
3. Methodology to Define/Develop the Combined Use Model
4. Case Study of Two Different University Buildings
4.1. Faculty of Environmental Designs at King Abdulaziz University, Saudi Arabia
4.2. Faculty of Architecture and the Built Environment at TU Delft, Netherlands
4.3. Comparison
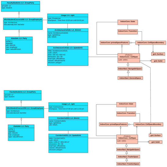
5. Navigation Example Using Rights, Restrictions, and Responsibilities
6. Discussion
- Check the integration model on different types of buildings and parties, such as hospitals, hotels, train stations, and airports, to ensure the representation of all types of parties during their navigation activity in the indoor environment.
- Investigate how to determine the accessible and non-accessible spaces in an automated way.
- Study the contribution of the automated subdivision space in large buildings.
- Devise methods to increase the granularity of spaces inside rooms, e.g., around furniture.
- Investigate the effect of RRRs on the navigation path during a crisis.
Acknowledgments
Author Contributions
Conflicts of Interest
References
- Timpf, S.; Volta, G.S.; Pollock, D.W.; Egenhofer, M.J. A conceptual model of wayfinding using multiple levels of abstraction. In Theories and Methods of Spatio-Temporal Reasoning in Geographic Space; Springer: Berlin/Heidelberg, Germany, 1992. [Google Scholar]
- Becker, T.; Nagel, C.; Kolbe, T.H. A Multilayered Space-Event Model for Navigation in Indoor Spaces. In 3D Geoinformation Sciences; Lee, J., Zlatanova, S., Eds.; Springer: Berlin, Germany, 2009. [Google Scholar]
- Zlatanova, S.; Van Oosterom, P.J.M.; Lee, J.; Li, K.-J.; Lemmen, C.H.J. LADM and IndoorGML for Support of Indoor Space Identification. In Proceedings of the 11th 3D Geoinfo Conference on ISPRS Annals of the photogrammetry, Remote Sensing and Spatial Information Science, Athens, Greece, 20–21 October 2016. [Google Scholar]
- Lee, J.; Li, K.-J.; Zlatanova, S.; Kolbe, T.H.; Nagel, C.; Becker, T. OGC IndoorGML, OGC 14-0051r1. 2014. Available online: http://www.opengeospatial.org/standards/indoorgml#downloads (accessed on 15 May 2016).
- Zlatanova, S.; Li, K.J.; Lemmen, C.; Oosterom, P. Indoor Abstract Spaces: Linking IndoorGML and LADM. In Proceedings of the 5th International FIG 3D Cadastre Workshop, Athens, Greece, 18–20 October 2016; pp. 317–328. [Google Scholar]
- Lemmen, C.H.J.; van Oosterom, P.J.M.; Bennett, R. The Land Administration Domain Model. Land Use Policy 2015, 49, 535–545. [Google Scholar] [CrossRef]
- Simpson, S.R. Land Law and Registration; Cambridge University Press: Cambridge, UK, 1976. [Google Scholar]
- ISO. ISO 19152:2012, Geographic information-Land Administration Domain Model, 1st ed.; ISO: Geneva, Switzerland; 118p.
- LADM, ISO19152, LADM WIKI. 2017. Available online: http://isoladm.org (accessed on 10 August 2017).
- Lemmen, C.H.J.; van Oosterom, P.J.M.; Thompson, R.; Hespanha, J.P.; Uitermark, H. The Modelling of Spatial Units (Parcels) in the Land Administration Domain Model (LADM). In Proceedings of the XXIV FIG International Congress, Sydney, Australia, 11–16 April 2010. [Google Scholar]
- Zulkifli, N.A.; Rahman, A.A.; Van Oosterom, P.J.M. Developing 2D and 3D Cadastral Registration System based on LADM: Illustrated with Malaysian cases. In Proceedings of the LADM Workshop, Kuala Lumpur, Malaysia, 24–25 September 2013. [Google Scholar]
- Brown, G.; Nagel, C.; Zlatanova, S.; Kolbe, T.H. Modelling 3D Topographic Space against Indoor Navigation Requirements. In Progress and New Trends in 3D Geoinformation Science; Springer: Heidelberg/Berlin, Germany, 2013. [Google Scholar]
- Zlatanova, S.; Liu, L.; Sithole, G.; Zhao, J.; Mortari, F. Space Subdivision for Indoor Applications; GISt Report No 66; TU Delft: Delft, The Netherlands, 2014. [Google Scholar]
- Munkres, J.R. Elements of Algebraic Topology; Addison-Wesley: Menlo Park, CA, USA, 1984. [Google Scholar]
- Kruminaite, M.; Zlatanova, S. Indoor Space Subdivision for Indoor Navigation, ISA’14. In Proceedings of the Six ACM SIGSPATIAL International Workshop on Indoor Spatial Awareness, Dallas/Fort Worth, TX, USA, 4–7 November 2014. [Google Scholar]































| Party | Description |
|---|---|
| Individual student | Has a unique ID number and a private right to use the space |
| Individual employee | Has a unique ID number and a private right to use the space |
| Individual visitor | Has a unique ID number and a private right to use the space |
| Group of students | Has unique ID number and share a common right to use the space |
| Group of employees | Has unique ID number and share a common right to use the space |
| Group of visitors | Has unique ID number and share a common right to use the space |
| Usage Function | Space Type | Faculty of Architecture and the Built Environment at TU Delft | Faculty of Environmental Designs at King Abdulaziz University |
|---|---|---|---|
| Departments | - | Architecture Engineering and Technology. Architecture. Management in the Build Environment. Research for the built environment. Urbanism. | Architecture. Urban. Landscape. Geomatics. |
| Education | Lecture rooms | yes | yes |
| Study area | yes | no | |
| Practicum | yes | no | |
| Practice room/Labs | yes | yes | |
| Drawing room | yes | no | |
| Project room | yes | no | |
| Studio | yes | yes | |
| Workshop | yes | yes | |
| Library | yes | yes | |
| Supporting space | Central Facilities | yes | yes |
| First Aid/BHV space | yes | no | |
| SER | yes | yes | |
| Meeting room | yes | yes | |
| Copy/print space | yes | yes | |
| Pantry | yes | no | |
| Restaurant/Cafe | Restaurant | yes | yes |
| Storage space | Storage space | yes | yes |
| Horizontal traffic | Corridors | yes | yes |
| Vertical traffic | Stairs | yes | yes |
| Lifts | |||
| Sanitary | Toilets | yes | yes |
| Shower room | no | ||
| Workplace | yes | ||
| Installations | Accessible Shafts | yes | yes |
| Technical Workshop | |||
| Installations | |||
| Administrative offices | - | yes | yes |
© 2017 by the authors. Licensee MDPI, Basel, Switzerland. This article is an open access article distributed under the terms and conditions of the Creative Commons Attribution (CC BY) license (http://creativecommons.org/licenses/by/4.0/).
Share and Cite
Alattas, A.; Zlatanova, S.; Van Oosterom, P.; Chatzinikolaou, E.; Lemmen, C.; Li, K.-J. Supporting Indoor Navigation Using Access Rights to Spaces Based on Combined Use of IndoorGML and LADM Models. ISPRS Int. J. Geo-Inf. 2017, 6, 384. https://doi.org/10.3390/ijgi6120384
Alattas A, Zlatanova S, Van Oosterom P, Chatzinikolaou E, Lemmen C, Li K-J. Supporting Indoor Navigation Using Access Rights to Spaces Based on Combined Use of IndoorGML and LADM Models. ISPRS International Journal of Geo-Information. 2017; 6(12):384. https://doi.org/10.3390/ijgi6120384
Chicago/Turabian StyleAlattas, Abdullah, Sisi Zlatanova, Peter Van Oosterom, Efstathia Chatzinikolaou, Christiaan Lemmen, and Ki-Joune Li. 2017. "Supporting Indoor Navigation Using Access Rights to Spaces Based on Combined Use of IndoorGML and LADM Models" ISPRS International Journal of Geo-Information 6, no. 12: 384. https://doi.org/10.3390/ijgi6120384
APA StyleAlattas, A., Zlatanova, S., Van Oosterom, P., Chatzinikolaou, E., Lemmen, C., & Li, K.-J. (2017). Supporting Indoor Navigation Using Access Rights to Spaces Based on Combined Use of IndoorGML and LADM Models. ISPRS International Journal of Geo-Information, 6(12), 384. https://doi.org/10.3390/ijgi6120384

