Next Article in Journal
Mining the Tourism Destination Image and Analyzing Influence Mechanisms
Next Article in Special Issue
What Dominates the Variation in Habitat Quality from a “Future” Perspective Based on Interpretable Machine Learning: Evidence from the Mid-Section of the Tianshan Mountains (MSTM), China
Previous Article in Journal
Spatial Autocorrelation Latent in Geographic Theory: A Call to Action
Previous Article in Special Issue
Relationships Between Spatial Metrics and Forest Landscape Beauty Across Viewing Distance Zones: Implications for Forest Management in Ino Town, Japan
 
 
Font Type:
Arial Georgia Verdana
Font Size:
Aa Aa Aa
Line Spacing:
Column Width:
Background:
Article

Scale and Aggregation Effects of MAUP on Built-Up Area Concentration: Evidence from the Łódź Metropolitan Area

Faculty of Geographical Sciences, University of Lodz, Narutowicza 88, 90-139 Łódź, Poland
ISPRS Int. J. Geo-Inf. 2026, 15(2), 72; https://doi.org/10.3390/ijgi15020072
Submission received: 28 December 2025 / Revised: 6 February 2026 / Accepted: 8 February 2026 / Published: 10 February 2026
(This article belongs to the Special Issue Spatial Data Science and Knowledge Discovery)

Abstract

Spatial analyses of built-up areas based on aggregated land cover data are inherently affected by the Modifiable Areal Unit Problem (MAUP). This study quantifies the influence of the data scale and the areal unit configuration on Lorenz-based measures of the concentration of the built area. Using Łódź Metropolitan Area (Poland) as a case study, harmonized land cover datasets at scales of 1:10,000 and 1:100,000 were analysed with regular square and hexagonal grids of varying sizes, as well as irregular cadastral units. Concentration was measured using a Lorenz curve-based coefficient and sensitivity to zonation was assessed using the coefficient of variation. The results show that the data scale is the primary determinant of the concentration values, with coarser-scale data consistently producing higher and more variable coefficients. Increasing the size of the areal unit leads to a systematic decrease in the concentration measured, while differences in unit geometry and location exert a comparatively minor influence. Irregular cadastral units improve spatial interpretability, but do not reduce susceptibility to MAUP. The findings confirm the strong scale dependency of concentration measures and highlight the necessity of multiscale approaches in quantitative analyses of built-up areas.

1. Introduction

Recent advances in remote sensing and Geographic Information Systems (GIS) have substantially increased the availability of high-resolution spatial data, enabling large-scale quantitative analyses of built-up areas. These developments have improved the capacity to monitor settlement patterns and land use dynamics, but they have also amplified long-recognized methodological challenges associated with the Modifiable Areal Unit Problem (MAUP), whereby analytical results depend on the scale, size, and configuration of spatial units used for data aggregation.
The sensitivity of statistical results to spatial aggregation was first demonstrated in early empirical studies by Gehlke and Biehl [1], who showed that correlation coefficients between socio-economic variables varied systematically with changes in the number and configuration of spatial units. Building on these observations, Openshaw formally defined MAUP and distinguished two closely related components: the scale effect, arising from changes in the number of areal units, and the zoning effect, resulting from alternative boundary configurations for a given scale. Subsequent work established MAUP as a fundamental issue in spatial analysis and spatial statistics [2,3,4,5,6,7].
Later studies have demonstrated that MAUP affects a wide range of analytical techniques commonly used in GIScience, including descriptive statistics, regression models, and spatial indicators. Fotheringham [8] emphasized that MAUP is inherent in analyses based on spatially aggregated data and that its effects are difficult to predict or eliminate entirely. Research on regression modelling further showed that both the magnitude and direction of MAUP-induced changes may vary between variables and model specifications, limiting the transferability of results obtained on a single spatial scale or zoning system [9,10,11,12,13].
MAUP is particularly relevant in analyses based on land cover data derived from remote sensing. The built-up areas are typically represented using raster or vector datasets whose spatial resolution, classification scheme, and degree of generalization depend on the characteristics of the sensor and post-processing procedures [14,15,16]. Changes in spatial resolution or aggregation can alter the spatial structure of built-up areas and, consequently, influence the results of geostatistical analyses performed in GIS. Previous studies have shown that such effects are not limited to irregular administrative units, but also occur when regular grid-based units are used, including raster pixels and analytical grids [17,18,19,20,21,22,23].
One approach frequently used to characterise spatial patterns of built-up areas is concentration analysis based on the Lorenz curve and associated concentration coefficients. Spatial concentration analysis describes how unevenly a given phenomenon is distributed across space and allows for assessing whether the built-up area is evenly dispersed or concentrated within a limited number of spatial units. The Lorenz curve represents the cumulative distribution of the built-up area relative to the cumulative share of the study area and provides a measure of spatial inequality that is independent of the absolute size of individual units. This method has been applied in studies of land use, settlement systems, and urban sprawl, providing an intuitive measure of spatial inequality [24,25,26,27,28,29,30]. However, concentration measures are also susceptible to MAUP, as their values depend on the spatial units used to aggregate the underlying data. Research comparing different zoning schemes and spatial resolutions indicates that concentration coefficients can vary substantially with changes in unit size and geometry, but systematic comparisons across unit types and data scales remain limited [31,32,33,34].
Although the Modifiable Areal Unit Problem has been extensively discussed in the literature, existing studies rarely provide a systematic, multidimensional assessment of its impact on Lorenz-based concentration measures of built-up areas. In particular, empirical analyses that simultaneously disentangle the effects of input data scale, areal unit size, geometry, and zonation, while using harmonized land cover datasets, remain scarce. This gap limits the interpretability and comparability of concentration indicators applied in urban and metropolitan studies. As a result, the extent to which unit geometry and data resolution jointly influence concentration measures remains insufficiently understood.
Against this background, the objective of this study is to assess the impact of the Modifiable Areal Unit Problem (MAUP) on the measurement of built-up area concentration by analysing the effects of land cover data scale as well as the size and geometry of spatial units. The study adopts a comparative framework in which regular grids and irregular cadastral units are evaluated using harmonized land cover data at two reference scales. Focusing explicitly on aggregation-related MAUP effects, the analysis does not address data disaggregation or downscaling but examines how Lorenz-based concentration measures respond to spatial aggregation across different data scales and areal unit systems.
Accordingly, the study addresses the following research questions:
(RQ1) How does the scale of land cover data affect the measured concentration of built-up areas?
(RQ2) To what extent do the size, shape and geometry of areal units influence the concentration coefficients?
On the basis of these questions, the following hypotheses are tested:
H1. 
The concentration coefficients of the built-up areas increase with decreasing spatial resolution of the input data.
H2. 
Smaller areal units yield higher concentration values regardless of their geometry.
H3. 
Irregular cadastral units enhance the interpretability of spatial concentration patterns of built-up areas compared to regular grid-based units, without necessarily reducing the magnitude of MAUP effects.

2. Materials and Methods

2.1. Study Area

The Łódź Metropolitan Area (ŁMA) is one of the ten metropolitan areas in Poland designated in the National Spatial Development Concept 2030. It is a monocentric metropolitan settlement system that is developing in connection with a regional metropolis, which is the city of Łódź. It is located in central Poland, in the Łódź voivodeship. It represents a historically unique, monocentric metropolitan structure formed around a relatively young industrial city, making it a particularly suitable case for analyzing patterns of spatial concentration of built-up areas under various aggregation schemes. Furthermore, this region has been less frequently analyzed in studies focusing on land cover compared to larger metropolitan areas, such as the Warsaw Metropolitan Area [35,36,37,38].
The total area of the Łódź Metropolitan Area is 2495.6 km2. However, among the units of territorial division, the largest area is occupied by the city core of ŁMA–the city of Łódź, which, in administrative terms, is both a county and an urban commune. Within the adopted scope of the Łódź Metropolitan Area, there are four counties surrounding the core of the metropolitan area, which include 28 communes. In total, within the ŁMA area, in addition to Łódź, there are 11 cities (Figure 1).

2.2. Data Sources

Two sources of land cover data were used: the CORINE Land Cover (CLC) database, [39] and Database of Topographic Objects with a level of data accuracy corresponding to the detail of the topographic maps at a scale of 1:10,000 (BDOT10k) [40]. The CORINE Land Cover (CLC) database provides harmonized, pan-European land cover information derived from satellite imagery. It is a vector dataset with polygon topology, characterized by a minimum mapping unit of 25 ha and a spatial resolution corresponding to a map scale of 1:100,000. The CLC classification scheme is hierarchical and consists of three levels of thematic detail. In this study, land cover classes at the third level, corresponding to a scale of 1:100,000, were used to identify built-up areas [41,42].
The Database of Topographic Objects (BDOT10k) is a national spatial database that provides high-resolution vector data with a level of detail corresponding to a scale of 1:10,000. It includes detailed information on land cover and land use derived from orthophotomaps, field measurements, and official registers [40,43].
To enable a reliable comparison of the built-up areas derived from data sets of different spatial resolution and thematic detail, a data harmonization procedure was applied. In this study, the harmonisation process was implemented by the author to ensure semantic and spatial consistency between the BDOT10k and CLC datasets, allowing comparable analyses at spatial scales of 1:10,000 and 1:100,000. The harmonization process involved the integration of the BDOT10k and CLC data by aligning their spatial and semantic definitions of the built-up areas. Therefore, it had to take into account the concepts of data adopted and their aspects: spatial, temporal, semantic, and qualitative [44,45,46,47].
The procedure involved identifying BDOT10k classes representing residential and non-residential built-up areas (PTZB) and directly reclassifying them into the CLC Urban fabric (1.1) category, defined as built-up areas primarily composed of residential, service, and mixed-use structures, based on functional integration criteria. According to the CLC concept of functionally integrated built-up areas, selected land use complexes, housing estates (KUMN), health and social care complexes (KUOZ), and educational complexes (KUSO), as well as areas classified as technical infrastructure or buildings (PTNZ), were also included, provided they met the CLC definition criteria (Table 1). The harmonization was carried out using data for 2018, as this was the only year that both datasets were available for the entire study area, resulting in two datasets of built-up area harmonized at spatial scales of 1:10,000 and 1:100,000 (Figure 2).
The selection of land cover data at scales of 1:10,000 and 1:100,000 reflects two widely used and methodologically distinct reference levels in spatial analyses of built-up areas. The 1:10,000 scale is represented by the BDOT10k database, providing detailed, object-based topographic data applied in local and regional studies, while the 1:100,000 scale corresponds to the CORINE Land Cover dataset, which represents generalized land cover information commonly used in supra-regional and comparative analyses. These were also the only spatially consistent and thematically harmonizable datasets available for the entire study area for the same reference year, providing contrasting yet empirically realistic levels of spatial generalization for assessing scale-related MAUP effects.

2.3. Areal Units

To assess the impact of the Modifiable Area Unit Problem (MAUP) on the results of the analyses of the concentration of the built-up area in the Łódź Metropolitan Area, three groups of spatial units were used:
  • regular square grids of various sizes,
  • regular hexagonal grids of various sizes and orientations, and
  • irregular cadastral units at two levels of aggregation.
It should be emphasized at this stage that differences in the geometry, scale, and location of reference units can lead to different quantitative results, even though the same distribution of the phenomenon is analyzed.
In the first stage, the study area was covered with regular polygon grids in the form of squares and hexagons. Square and hexagonal grids were selected as the two most common regular tessellations used in spatial analysis. Square grids are simple and widely compatible with raster-based workflows, whereas hexagonal grids provide more isotropic neighbourhood structure and reduce directional bias. Using both allows testing whether grid geometry adds a zonation-related MAUP component beyond unit size. The area of individual grid cells ranged from 1 to 5 km2 (1 km2 increments) and from 5 to 100 km2 (5 km2 increments). All grids were generated in a GIS environment (ArcMap 10.8), assuming a common reference point, ensuring the comparability of the results between scale variants (Figure 3).
To assess the effect of spatial unit position on the concentration coefficient, the grid orientation was varied by rotating it around the same starting point. Four orientation variants were generated for each grid type: 0°, 22.5°, 45°, and 67.5° for square grids, and 0°, 15°, 30°, and 45° for hexagonal grids. Using rotation, instead of XY translation, maintained a constant reference point and clearly isolated the effect of the geometric orientation of the units (Figure 4).
The third group of units consisted of irregular cadastral units obtained from the Register of Administrative Boundaries [48]. The analysis was carried out for 835 cadastral districts with an average area of approximately 3 km2 and for their aggregation into 33 higher-order units (cadastral districts), with an average area of 77.8 km2. These units correspond to the basic territorial division of the municipalities comprising the Łódź Metropolitan Area [49,50] (Figure 5).

2.4. Methods

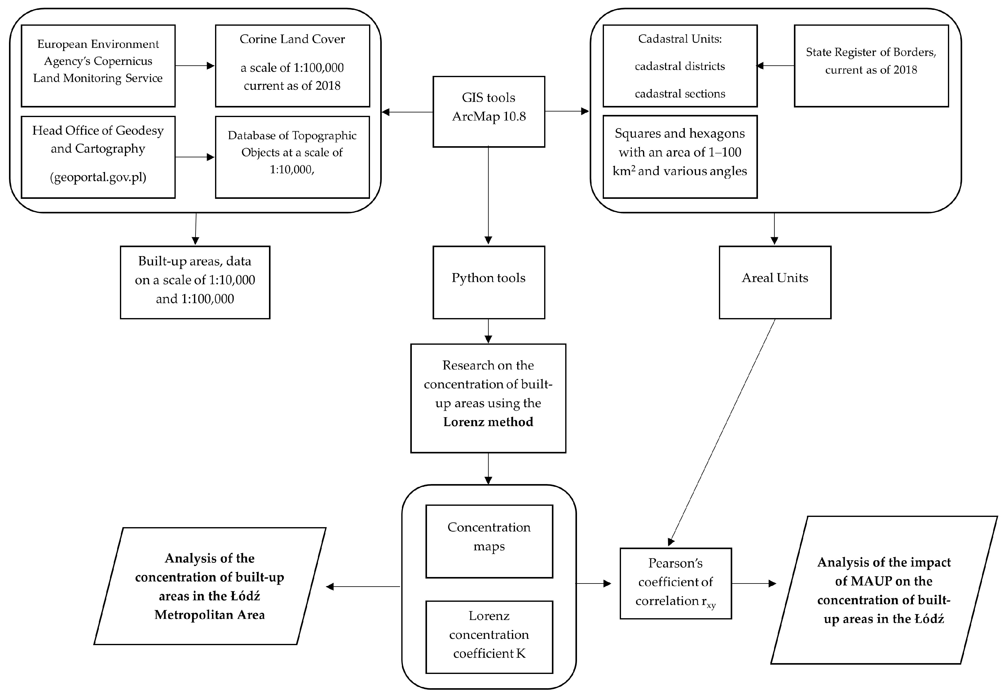
The data preparation and processing workflow was designed to explicitly test how changes in the definition of areal units scale, shape, and aggregation affect the measured concentration of built-up areas, thus exposing the impact of the Modifiable Areal Unit Problem (MAUP) in the Łódź Metropolitan Area (Figure 6).
Although the analysis employs two discrete land cover data scales, its multiscale character arises from the systematic variation in areal unit size, geometry, and aggregation. By combining contrasting data scales with a wide range of spatial units, the study captures scale-dependent MAUP effects driven by data generalization and spatial aggregation rather than by data disaggregation.
In this study, the term concentration is used in two complementary but distinct senses. First, at the level of individual spatial units (grid cells or cadastral units), concentration refers to the proportion of built-up area within each areal unit. These proportions constitute the basic input data for further analysis. Second, concentration is expressed as a global summary measure, derived from the Lorenz curve, which quantifies how unevenly built-up areas are distributed across all spatial units. This second meaning is analogous to the use of the Lorenz curve and the Gini coefficient in studies of income or wealth inequality.
To measure spatial concentration in this second sense, a method based on the Lorenz curve was applied. The Lorenz curve provides a graphical representation of the cumulative distribution of the built-up areas in relation to the cumulative area of the spatial units, while a single numerical index, the concentration coefficient K, summarises the overall degree of inequality in this distribution. In addition, concentration maps were constructed to visualise spatial patterns corresponding to different segments of the Lorenz curve [51,52].
The Lorenz-based approach has well-known limitations. It does not account for spatial arrangement or neighbourhood relationships between areal units, nor does it consider the internal distribution of built-up areas within individual units. As a result, a comprehensive interpretation of concentration requires joint analysis of the Lorenz curve, the concentration coefficient, and the concentration maps. Different spatial configurations may produce similar coefficient values, while similar curves may correspond to different spatial patterns [24,28,53].
The method was deliberately selected because it is sensitive to MAUP effects. Both the size and the shape of the areal units influence the proportion of built-up area calculated for each unit and, consequently, the shape of the Lorenz curve and the resulting concentration coefficient. In general, finer spatial divisions (smaller areal units) tend to yield higher concentration values, while geometry-related differences arise mainly from boundary and edge alignment effects (i.e., the zonation component of MAUP). Unit size controls the dominant aggregation (scale) effect; therefore, differences between square and hexagonal grids are expected to become most apparent at larger unit sizes, when local spatial heterogeneity is increasingly smoothed [24,52,54,55].
The algorithm used in this study can be summarised as follows [52]. The study area was divided into n nonoverlapping areal units, corresponding to regular grid cells (square or hexagonal) or irregular cadastral units, indexed as i = 1, …, n.
For each areal unit i, the total area of built-up land (mi, expressed in square kilometres) and the total area of the areal unit (si, expressed in square kilometres) were calculated. These paired values (si, mi) formed the basis for further analysis. The assignment of built-up areas to individual grid cells and cadastral units was performed using a spatial intersection procedure in a GIS environment. The polygon layer representing built-up areas was intersected with each grid configuration (square and hexagonal grids, as well as cadastral units). This operation produced polygon fragments corresponding to the exact portions of built-up areas within each areal unit. The built-up area assigned to a given unit was calculated as the sum of the areas of all intersecting fragments, ensuring an exact measurement of built-up surface within each unit, including cases of partial overlap.
The density of the built-up area within each areal unit was then computed as follows:
g i = m i s i ,
where gi represents the proportion of the built-up area within the i-th spatial unit.
The areal units were first ordered in ascending order according to the density values of the built-up area (gi). For each spatial unit, the percentage share of its area in the total study area (si′) and the percentage share of the built-up area in the total built-up area (mi′) were calculated. These percentages were then cumulatively summed, and the resulting pairs of cumulative area share and cumulative built-up area share were plotted in a Cartesian coordinate system.
Connecting these points yields a concentration polygon, which after smoothing forms the Lorenz concentration curve. The Lorenz curve thus represents the cumulative distribution of built-up areas in relation to the cumulative area of the analysed spatial units.
The overall degree of spatial concentration was quantified using the concentration coefficient K, which is conceptually equivalent to inequality indices such as the Gini coefficient, calculated according to Equation:
K = 1 1 500 1 i n s i ( M i 1 + M i ) 2 ,
where Mi denotes the cumulative percentage of the built-up area up to the i-th spatial unit, si is the percentage share of the i-th areal unit in the total study area, and n is the total number of areal units.
The coefficient measures the area between the Lorenz curve and the line of perfect equality, normalised to vary between 0 and 1. A value of K = 0 indicates a perfectly uniform distribution of built-up areas across all areal units, while values close to 1 indicate increasing spatial concentration. The coefficient was computed numerically from the cumulative shares of the area and cumulative built-up area, following standard Lorenz-based formulations. Concentration maps were produced by dividing the cumulative distribution of built-up areas into quintiles (20% intervals) and assigning each class the corresponding cumulative area share. This procedure links the abstract Lorenz curve back to geographic space, allowing spatial interpretation of concentration patterns [24,52,54,56].
The study also used the coefficient of variation V x , expressed as a percentage of the ratio of dispersion (standard deviation) to the modulus of the arithmetic mean:
V x = σ | x ¯ |     100 % ,   where
σ —standard deviation,
x ¯ —mean.
The coefficient of variation Vx was used to quantify the relative variability of the concentration coefficient resulting exclusively from alternative configurations of spatial units, while keeping their geometry and size constant. In the context of the modifiable areal unit problem, this measure serves as an indicator of the sensitivity of analytical results to the zoning effect, allowing the magnitude of location-induced variability to be assessed independently of the systematic influence of scale. Similar approaches have been applied in previous MAUP studies to assess the stability of statistical results obtained under multiple zonal configurations, where higher coefficients of variation indicate a greater susceptibility of results to the choice and spatial arrangement of areal units [57,58,59].
The results of the statistical measures are presented in tables and selected concentration maps. In these maps, colour classes represent cumulative contributions to the total built-up area derived from the Lorenz curve (quintiles), rather than fixed numerical intervals of unit-level concentration values.

3. Results

The influence of MAUP was visible in the different shares of built-up areas in the area of the Łódź Metropolitan Area for data at different scales. For data at a smaller map scale (1:100,000), i.e., with a coarser spatial resolution, the mapped built-up area consisted of fewer but larger built-up area patches (i.e., spatially contiguous polygons representing individual built-up land cover objects). Despite large differences in the number of patches, the total share of built-up area remains identical (12.1%) at both scales, as a result of the harmonisation procedure, which ensures semantic and areal consistency between the datasets (Table 2).
In the study, the values of the Lorenz concentration coefficient were determined and analysed for built-up areas at a scale of 1:10,000 and at a scale of 1:100,000 across 194 different areal unit configurations, resulting from combinations of unit type (square, hexagonal, cadastral), unit size, and grid orientation. The obtained values of the concentration coefficient indicated a significant concentration of the built-up areas, with most of the K coefficients falling in the range of 0.801 to 0.850 (Table 3). Higher values and greater variability of the concentration coefficient were observed for data corresponding to maps at a scale of 1:100,000 (Table 4).

3.1. Variability of the Concentration Coefficient Due to Changes in the Location of the Areal Units Location

To assess the sensitivity of the concentration coefficient to the zoning effect of the Modifiable Areal Unit Problem (MAUP), specifically to changes in the spatial location of areal units while keeping their size and geometry constant, the coefficient of variation in the concentration coefficient was calculated. In this context, changes in location refer to systematic rotations of the areal unit grids relative to a fixed reference point, resulting in different spatial alignments of unit boundaries with respect to the underlying built-up area pattern. This measure was used to quantify the relative variability of the concentration values resulting exclusively from shifts in unit location. The coefficient of variation expresses the variability relative to the mean value of the concentration coefficient. This is particularly important in this context, as the mean concentration coefficient changes systematically with increasing areal unit size, making direct comparisons of absolute variability across different unit sizes less meaningful.
For square units with areas ranging from 1 km2 to 50 km2, based on data at a scale of 1:10,000, the coefficient of variation did not exceed 0.7% (Figure 7). This indicates that changes in the location of square units at smaller spatial extents had a negligible effect on the calculated concentration coefficient, suggesting a high stability of the measure with respect to unit placement. Greater variability in concentration coefficient values caused by changes in square location was observed for larger units. The highest coefficients of variation, ranging from 1.2% to 1.45%, were recorded for unit areas of 60 km2, 65 km2, 90 km2, and 95 km2, indicating an increasing sensitivity of concentration estimates to unit location at larger spatial scales.
In the case of hexagonal units derived from data at a scale of 1:10,000 (Figure 7), the coefficient of variation exceeded 0.6% for areal units with areas between 1 km2 and 55 km2, suggesting a slightly higher sensitivity to location compared to square units at smaller scales. For larger hexagonal units, the coefficient of variation increased to values greater than 1%, particularly for areas of 60–75 km2 and 90–100 km2. This pattern indicates that, regardless of unit geometry, the influence of the areal unit location on concentration measurements becomes more pronounced with increasing unit size.
Overall, the coefficient of variation allows for a clear distinction between spatial scales at which changes in areal unit location have a negligible impact on concentration estimates and those at which the zoning effect of MAUP becomes nontrivial. This supports the interpretation that location-induced variability is limited for small units, but should be considered when analysing concentration patterns using large areal units.
For data at a scale of 1:100,000 and square areal units (Figure 8), changes in unit location resulted in very limited variability of the concentration coefficient of the built-up area. For unit areas ranging from 1 km2 to 40 km2, the coefficient of variation remained below 0.5%, indicating that shifts in square placement had a negligible effect on concentration values at these spatial scales. With increasing unit size, the sensitivity to location became more pronounced. The highest coefficients of variation, exceeding 1%, were observed for unit areas between 75 km2 and 90 km2, suggesting that for large square units derived from coarser resolution data, concentration estimates become more susceptible to the zoning effect of MAUP.
A similar pattern was observed for hexagonal units based on data at a scale of 1:100,000 (Figure 8). For most unit sizes, the coefficient of variation did not exceed 0.5%, including areas between 1 km2 and 45 km2, as well as 55 km2 and 85 km2. As the area of hexagonal units increased, a gradual increase in the variability of the concentration coefficient was observed; however, values of the coefficient of variation exceeding 1% occurred only for units with an area of 75 km2. This indicates that, at this data scale, hexagonal units exhibit a high degree of robustness to changes in location across a wide range of unit sizes, with noticeable location-induced variability emerging only at the largest spatial extents.
Overall, these results indicate that changes in the position or rotation of areal units have a negligible impact on the concentration coefficient for small and medium-sized units, regardless of geometry, particularly when using data at a scale of 1:100,000. Consequently, in subsequent analyses, only polygons with a reference orientation of 0° were considered, as further variations in unit orientation were found to have no meaningful influence on the concentration results.

3.2. Variability of the Concentration Coefficient of the Built-Up Areas Due to Changes in the Areal Units’ Shape and Size

When analysing the concentration coefficient of the built-up area for data at scales 1:10,000 and 1:100,000 (Figure 8), the results indicate that the dominant pattern is a systematic decline in concentration values with increasing areal unit size, largely independent of whether square or hexagonal grids are applied. Differences between grid geometries are marginal for the smallest units and become more pronounced only at larger spatial extents.
The results indicate a tendency toward stabilization of the concentration coefficient once the size of the areal unit exceeds approximately 20 km2. This should be interpreted as an empirical tendency for the ŁMA rather than a universal threshold. Beyond such intermediate aggregation levels, additional aggregation mainly reduces spatial contrast and interpretability without materially changing the concentration coefficient. Although this pattern is consistently observed across both data scales, it is based on descriptive analysis rather than formal statistical testing and should therefore be interpreted as an empirical tendency rather than a strict threshold. This stabilization suggests that beyond this threshold, further aggregation no longer substantially alters the measured concentration of built-up areas. Such behaviour may reflect the underlying spatial structure of the study region, where the main patterns of the concentration of the built-up area are already captured at intermediate aggregation levels. Similar saturation effects have been reported in MAUP-related studies [58,60,61], where measures of spatial concentration or inequality tend to converge once the aggregation scale exceeds the characteristic size of dominant spatial structures.
The results also indicated that, for data at both scales, both squares and hexagons exhibited a negative correlation between the concentration coefficient values and the spatial unit areas (Table 5). This implies that as the area of the units increased, the concentration coefficients decreased. The Pearson’s coefficient of correlation values obtained for data at a scale of 1:100,000 indicated a high value, above |0.7| signifying a strong dependency for both types of unit. For data at a scale of 1:10,000, the relationship was statistically significant for both unit types, but the strength of the correlation was stronger for hexagons and weaker for squares. It is important to emphasize that the correlation results obtained can be considered significant. However, it should be emphasized that this relationship partly reflects the intrinsic aggregation effect of MAUP, since increasing unit size directly alters the statistical properties of the analyzed variable. Consequently, the correlation results should be interpreted as descriptive indicators of scale sensitivity rather than as evidence of an independent causal relationship.
Changes in areal unit size were associated with differences in the concentration coefficient of the variability of the built-up areas. The coefficient of variation indicates that this variability was more pronounced for the data at a scale of 1:100,000 than at 1:10,000, highlighting a stronger scale effect on the coarser data resolution (Table 6). At the 1:100,000 scale, slightly higher variability was observed for hexagons than for squares, whereas at the 1:10,000 scale, the variability was marginally higher for squares.
Overall, these results suggest that variability in concentration coefficient values depends jointly on data scale and unit geometry, with differences between geometries becoming more evident at coarser scales.
Maps showing the concentration of built-up areas in spatial units of different sizes were analysed to support the interpretation of scale and zoning effects. Grid configurations represent characteristic aggregation levels associated with distinct concentration coefficients and illustrate the dominant scale-related effects identified in the quantitative analysis. For data at a scale of 1:10,000, the highest concentration coefficient values were observed for the smallest units (1 km2), while increasing unit size was associated with a gradual decrease in concentration values. The maps consistently show that units with high concentrations of built-up areas are clustered within the core of the study area, while units with low or zero concentrations dominate peripheral zones. This spatial pattern is preserved across different unit sizes and shapes, although the extent and continuity of high-concentration zones diminish as the area of the spatial units increases (Figure 9).
Overall, the cartographic results illustrate how aggregation into larger areal units leads to a smoothing of concentration patterns, reducing the contrast between highly urbanised and weakly developed areas. These observations support the quantitative results and highlight the role of spatial scale and unit size in shaping the measured concentration of built-up areas.
For data at a scale of 1:100,000, the maximum value of the concentration coefficient of built-up areas for both squares and hexagons was 0.89 and occurred exclusively for the smallest areal units (1 km2) (Figure 10). As the size of the spatial units increased, a systematic decrease in the concentration coefficient was observed for both geometries, indicating a clear scale effect. For larger units, the concentration coefficient values were similar for squares (0.83) and hexagons (0.82), although they were associated with different ranges of unit sizes, reflecting differences in unit geometry. Despite these differences, the spatial patterns observed on the maps consistently showed that the highest concentrations of built-up areas were located within the core of the Łódź Metropolitan Area, while the concentration decreased with distance from the center.
At the lowest concentration coefficient values, the strongest concentrations of built-up areas remained clustered in the metropolitan core, while units with weak or no built-up areas predominated in peripheral zones. Overall, these results demonstrate that, at the 1:100,000 scale, the value of the concentration coefficient is primarily controlled by areal unit size, while the influence of unit geometry manifests mainly in the range of unit sizes at which similar coefficient values occur, rather than in fundamentally different spatial patterns.
Changes in areal unit size and data scale substantially affected the appearance of built-up area concentration maps. For both data scales (1:10,000 and 1:100,000), the smallest spatial units (1 km2) provided the closest correspondence with the underlying distribution of the built-up areas, as reflected by the highest values of the concentration coefficient (Figure 9a,d and Figure 10a,d). This indicates that small areal units are more effective in preserving detailed spatial patterns of built-up areas.

3.3. Variability of the Concentration Coefficient of the Built-Up Areas in Cadastral Units

Irregular cadastral units were analyzed at two levels of aggregation: cadastral sections and cadastral districts. For cadastral sections, the concentration coefficient increased from 0.74 at a data scale of 1:10,000 to 0.80 at 1:100,000 (Figure 11), indicating a pronounced scale effect. At both scales, units with the highest concentration of built-up areas represented only a small share of the study area, while units with weak or no built-up areas covered a substantial proportion. Spatially, the strongest concentrations were consistently clustered in the metropolitan core, with decreasing concentration towards peripheral zones.
For cadastral districts, the concentration coefficient values were similar at both data scales (0.73 for 1:10,000 and 0.75 for 1:100,000), reflecting the higher level of spatial aggregation, whereby the use of larger cadastral units smooths local variability in built-up area shares and reduces differences between data scales. Compared to the cadastral sections, the districts showed a larger proportion of units with weak concentration, particularly at the coarser data scale (Figure 11). Overall, the results show that increasing aggregation of irregular areal units reduces the variability in concentration coefficient values, while the scale of the input data still influences the relative share of units with low or no built-up area concentration.

4. Discussion and Conclusions

The results clearly demonstrate that the scale of the input land cover data is the dominant factor affecting the measured concentration of built-up areas. Across all analysed types of areal units, concentration coefficients derived from data at a scale of 1:100,000 were consistently higher and more variable than those obtained from data at a scale of 1:10,000. This empirical evidence directly confirms Hypothesis H1 and aligns with previous findings that coarser spatial resolution tends to amplify apparent spatial concentration due to generalisation and aggregation of smaller land cover patches [17,20,22].
Comparable scale-related effects have been reported in studies of land use and urban structure based on remote sensing data, where changes in spatial resolution significantly altered measures of spatial inequality and pattern intensity [17,20]. More broadly, these results are consistent with the conceptual understanding of the MAUP scale problem, which arises from changing the number of spatial units and the level of data aggregation [22,62]. The present study extends this body of work by explicitly demonstrating how scale effects propagate into Lorenz-based concentration measures for built-up areas, a topic that has received limited systematic attention in previous MAUP research.
A second robust finding concerns the influence of the size of the areal unit. For both regular grids and irregular cadastral units, the highest concentration coefficients were consistently observed for the smallest spatial units, while increasing unit size led to a systematic decrease in concentration values. This pattern confirms Hypothesis H2 and reflects the well-known aggregation effect of MAUP, whereby larger spatial units smooth local variability and reduce measured inequality. These processes act at different stages of analysis: unit aggregation smooths variability through averaging, while coarser input data increase apparent concentration by generalising spatial patterns.
These results closely correspond to findings reported by Kopczewska [63], who showed that the degree of spatial aggregation strongly influences concentration measures, and by Budde and Neumann [64], who showed that changes in the spatial extent of analytical units lead to systematic deviations in city size distributions. Similarly, Stępniak [61] found that finer spatial units yielded higher measured concentrations of housing resources in Warsaw. This study corroborates these observations using a different phenomenon (built-up areas) and a different analytical framework (Lorenz concentration), reinforcing the generality of aggregation effects across spatial analyses.
In contrast to the effects of scale and size, the influence of areal unit shape and geometry was comparatively limited. The differences between square and hexagonal grids were minor for small and medium-sized units and became noticeable only at larger spatial extents. In addition, changes in the position or orientation of regular grids produced only marginal variations in concentration coefficients for most unit sizes, indicating a relatively low sensitivity of concentration outcomes to location-induced zonation effects under fixed scale and geometry. Consequently, the choice of grid size should follow the study aim: small units are preferable for local pattern detection and hotspot localisation, whereas larger units are more suitable for regional summaries and comparisons, where aggregation dominates and the practical importance of choosing squares versus hexagons decreases.
This finding is consistent with the results of Briant et al. [60], who showed that in the analyses of employment concentration, the shape of the unit had a substantially weaker impact on the results than the size of the unit. The present study confirms that this observation also holds for concentration measures of built-up areas, suggesting that, in many practical applications, the choice between square and hexagonal grids is of secondary importance compared to decisions regarding spatial scale and unit size. Although hexagonal grids exhibited slightly lower variability in selected configurations, these differences were modest and do not fundamentally alter concentration outcomes. Similar conclusions regarding the limited influence of alternative zonal configurations, relative to scale and aggregation effects, were reported by Mas et al. [59], who demonstrated that substantial variability in statistical outcomes arises primarily from aggregation level rather than from zonal geometry alone.
Analysis of irregular cadastral units provides additional insight into MAUP effects, which in this case are driven primarily by scale differences between cadastral sections and districts, while zoning-related effects associated with irregular boundaries play a secondary role. Smaller cadastral sections allow for a more detailed localisation of highly concentrated built-up areas, particularly within the metropolitan core and along major transport corridors. This supports the observations of Stępniak [61] that irregular units with smaller areas may reveal stronger concentrations of urban features.
However, the results also show that concentration coefficient values for cadastral units are primarily governed by their level of aggregation rather than by their irregular geometry per se. From a conceptual perspective, irregular cadastral units may exhibit a closer interpretative alignment with built-up areas than regular grids, as their boundaries often reflect historically and administratively shaped urban structures. This closer alignment can facilitate a more intuitive localisation of highly concentrated built-up zones, particularly within the metropolitan core. At higher levels of aggregation, the differences between data scales decreased, indicating reduced sensitivity to MAUP at the cost of spatial detail. This pattern mirrors the findings of Salmivaara et al. [58], who showed that the variability of spatial indicators in multiple zonal configurations can be effectively quantified to identify conditions under which MAUP-induced instability is reduced through aggregation, although at the expense of spatial specificity. Consequently, Hypothesis H3 is only partially supported: irregular units enhance interpretability in an administrative or planning context, but cannot be considered inherently more accurate or MAUP-resistant than regular grids.
Taken together, the findings correspond to the two fundamental components of MAUP: the scale problem and the zoning effect [22,62]. Consistent with previous MAUP studies employing the coefficient of variation to assess the stability of results in alternative zonations [58,59], the present analysis confirms that although MAUP cannot be eliminated, its effects can be systematically evaluated and partially mitigated by informed methodological choices. According to previous research [8,20,65,66,67], adapting spatial units to the nature of the analysis and use the highest possible spatial resolution of input data to improve the stability and interpretability of analytical results.
Despite the systematic analytical framework, the results should be interpreted in light of the characteristics of the study area. The Łódź Metropolitan Area represents a strongly monocentric urban system, which is particularly suitable for analysing concentration patterns but may limit the direct generalization of the empirical findings. The applicability of the conclusions to metropolitan areas with different spatial structures, such as polycentric or elongated urban regions, remains to be verified.
Although the proposed methodology is general and transferable, further validation through comparative case studies is required to assess the robustness of the observed MAUP effects across different types of metropolitan. Such analyses would allow for a clearer distinction between scale-related regularities and effects conditioned by urban form.
These findings have practical implications for researchers and planners using land use/land cover data to analyse urban structure and spatial concentration. In particular, they highlight the necessity of explicitly accounting for data scale and aggregation effects when interpreting Lorenz-based concentration measures and caution against drawing conclusions from analyses conducted at a single spatial resolution or zoning scheme. Because such data are inherently derived from remote sensing products with predefined spatial resolutions and classification schemes, MAUP effects are unavoidable [17,20]. As shown in this study, changes in data scale and areal unit size have a stronger influence on concentration measures than differences in unit geometry. This supports a cautious multiscale analytical approach, advocated also by Comber et al. [68], in which results are evaluated across multiple spatial resolutions and aggregation levels rather than interpreted at a single arbitrarily selected scale.
The observed MAUP effects may also be relevant to the Degree of Urbanization (DEGURBA) index, which relies on gridded data and predefined aggregation thresholds to classify urban, suburban, and rural areas. The results suggest that scale and aggregation effects may influence DEGURBA delineation, particularly in transitional or peri-urban areas where development patterns are spatially heterogeneous. This highlights the need for cautious multi-scale interpretation when applying DEGURBA classification to urban planning and land use analysis.
A limitation of this study is that it does not address data disaggregation or downscaling approaches, which would require different methodological assumptions and validation strategies. Future research could extend the proposed framework by incorporating intermediate data resolutions or explicit downscaling techniques to explore how aggregation and disaggregation processes jointly influence concentration measures. In addition, further work could integrate spatially explicit measures that account for neighbourhood relationships, thereby complementing Lorenz-based concentration indices with spatial autocorrelation or clustering metrics. While Lorenz-based concentration measures provide a global summary of unevenness, spatial autocorrelation explicitly captures spatial dependence and the degree to which built-up areas form contiguous clusters rather than isolated concentrations. Future studies could therefore harmonize both perspectives by jointly reporting global concentration indices alongside global autocorrelation measures, and by linking local concentration patterns to local indicators of spatial association (e.g., clustering “hotspots”), thus connecting global inequality with local spatial structure. An important related direction concerns the interaction between data scale and areal unit size, including whether scale-related differences persist for low-resolution land cover data across different levels of spatial aggregation. Combining grid-based analyses with object-level representations of built-up structures may further clarify how data resolution and spatial aggregation jointly influence observed concentration patterns. Finally, future research could apply the proposed framework to other land cover categories, such as green and blue infrastructure, to assess whether MAUP effects differ for more spatially dispersed or linear land cover types.
Overall, this study contributes to the MAUP literature by demonstrating, in a systematic and application-oriented manner, how data scale and areal unit configuration jointly shape concentration-based measures of built-up areas in metropolitan regions.

Funding

This research received no external funding.

Data Availability Statement

The data used in this study are derived from publicly available and institutional datasets. CORINE Land Cover (CLC) data are available from the Copernicus Land Monitoring Service. The BDOT10k data were obtained from the Polish Central Geodetic and Cartographic Resources and are subject to access no restrictions. Derived data supporting the findings of this study are available from the corresponding author upon reasonable request.

Acknowledgments

This work was supported by the Faculty of Geographical Sciences of the University of Lodz.

Conflicts of Interest

The author declares no conflicts of interest.

References

  1. Gehlke, C.E.; Biehl, K. Certain Effects of Grouping upon the Size of the Correlation Coefficient in Census Tract Material. J. Am. Stat. Assoc. 1934, 29, 169–170. [Google Scholar] [PubMed]
  2. Openshaw, S. Optimal Zoning Systems for Spatial Interaction Models. Environ. Plan. A 1977, 9, 169–184. [Google Scholar] [CrossRef]
  3. Openshaw, S. A Geographical Solution to Scale and Aggregation Problems in Region-Building, Partitioning and Spatial Modelling. Trans. Inst. Br. Geogr. 1977, 2, 459–472. [Google Scholar] [CrossRef]
  4. Openshaw, S. An Empirical Study of Some Zone-Design Criteria. Environ. Plan. A 1978, 10, 781–794. [Google Scholar] [CrossRef]
  5. Openshaw, S. An Optimal Zoning Approach to the Study of Spatially Aggregated Data. In Spatial Representation and Spatial Interaction; Springer: Berlin/Heidelberg, Germany, 1978; pp. 95–113. [Google Scholar]
  6. Openshaw, S.; Taylor, P. A Million or so Correlation Coefficients. Three Experiments on the Modifiable Areal Unit Problem. Stat. Methods Spat. Sci. 1979, 127–144. [Google Scholar]
  7. Openshaw, S. The Modifiable Areal Unit Problem; Geo Abstracts University of East Anglia: Norwich, UK, 1984. [Google Scholar]
  8. Fotheringham, A.S. Scale-Independent Spatial Analysis. In Accuracy of Spatial Databases; Goodchild, M.F., Gopal, S., Eds.; CRC Press: Boca Raton, FL, USA, 1989; pp. 221–228. [Google Scholar]
  9. Wong, D.W.S. The Modifiable Areal Unit Problem (MAUP). In Worldminds: Geographical Perspectives on 100 Problems; Springer: Berlin/Heidelberg, Germany, 2004; pp. 571–575. [Google Scholar]
  10. Fotheringham, A.S.; Wong, D.W.S. The Modifiable Areal Unit Problem in Multivariate Statistical Analysis. Environ. Plan. A 1991, 23, 1025–1044. [Google Scholar] [CrossRef]
  11. Tagashira, N.; Okabe, A. The Modifiable Areal Unit Problem, in a Regression Model Whose Independent Variable Is a Distance from a Predetermined Point. Geogr. Anal. 2002, 34, 1–20. [Google Scholar] [CrossRef]
  12. Pawitan, G.; Steel, D.G. Exploring a Relationship between Aggregate and Individual Levels Spatial Data through Semivariogram Models. Geogr. Anal. 2006, 38, 310–325. [Google Scholar] [CrossRef]
  13. Pawitan, G.; Steel, D.G. Exploring the MAUP from a Spatial Perspective. Univ. Wollongong Work. Pap. 2009, 20, 1–28. [Google Scholar]
  14. Bhatta, B. Analysis of Urban Growth Pattern Using Remote Sensing and GIS: A Case Study of Kolkata, India. Int. J. Remote Sens. 2009, 30, 4733–4746. [Google Scholar] [CrossRef]
  15. Bhatta, B.; Saraswati, S.; Bandyopadhyay, D. Urban Sprawl Measurement from Remote Sensing Data. Appl. Geogr. 2010, 30, 731–740. [Google Scholar] [CrossRef]
  16. Li, Z.; Jiao, L.; Zhang, B.; Xu, G.; Liu, J. Understanding the Pattern and Mechanism of Spatial Concentration of Urban Land Use, Population and Economic Activities: A Case Study in Wuhan, China. Geo-Spat. Inf. Sci. 2021, 24, 678–694. [Google Scholar] [CrossRef]
  17. Marceau, D.J.; Hay, G.J. Remote Sensing Contributions to the Scale Issue. Can. J. Remote Sens. 1999, 25, 357–366. [Google Scholar] [CrossRef]
  18. Changyong, C.; Siu-Ngan Lam, N. Understanding the Scale and Resolution Effects in Remote Sensing and GIS. In Scale in Remote Sensing and GIS; Quattrochi, D.A., Goodchild, M.F., Eds.; CRC Press: Boca Raton, FL, USA, 1997; pp. 57–72. [Google Scholar]
  19. Gotway, C.A.; Young, L.J. Combining Incompatible Spatial Data. J. Am. Stat. Assoc. 2002, 97, 632–648. [Google Scholar] [CrossRef]
  20. Dark, S.J.; Bram, D. The Modifiable Areal Unit Problem (MAUP) in Physical Geography. Prog. Phys. Geogr. 2007, 31, 471–479. [Google Scholar] [CrossRef]
  21. Arbia, G.; Espa, G. Effects of the MAUP on Image Classification. Geogr. Syst. 1996, 3, 123–141. [Google Scholar]
  22. Jelinski, D.E.; Wu, J. The Modifiable Areal Unit Problem and Implications for Landscape Ecology. Landsc. Ecol. 1996, 11, 129–140. [Google Scholar] [CrossRef]
  23. Bian, L. Multiscale Nature of Spatial Data in Scaling up Environmental Models. In Scale in Remote Sensing and GIS; Quattrochi, D.A., Goodchild, M.F., Eds.; CRC Press: Boca Raton, FL, USA, 1997; pp. 13–26. [Google Scholar]
  24. Sudra, P. Zastosowanie Wskaźników Koncentracji Przestrzennej w Badaniu Procesów Urban Sprawl. Przegląd Geogr. 2016, 88, 247–272. [Google Scholar] [CrossRef]
  25. Zheng, X.; Xia, T.; Yang, X.; Yuan, T.; Hu, Y. The Land Gini Coefficient and Its Application for Land Use Structure Analysis in China. PLoS ONE 2013, 8, e76165. [Google Scholar] [CrossRef]
  26. Stych, P.; Kabrda, J.; Bicik, I.; Lastovicka, J. Regional Differentiation of Long-Term Land Use Changes: A Case Study of Czechia. Land 2019, 8, 165. [Google Scholar] [CrossRef]
  27. Bromek, K.; Kwiecień, L. Zastosowanie Miary Koncentracji Do Badań Skupienia i Rozproszenia Osadnictwa Wiejskiego. Folia Geogr. 1969, 2, 57–75. [Google Scholar]
  28. Kostrubiec, B. Analiza Zjawisk Koncentracji w Sieci Osadniczej: Problemy Metodyczne; Zaklad Narodowy im; Ossolińskich: Wrocław, Poland, 1972. [Google Scholar]
  29. Jażdżewska, I. Przemiany Funkcjonalne i Morfologiczne Przestrzeni Geograficznej Wsi Rzgów w Świetle Metod Numerycznych; Łódzkie Towarzystwo Naukowe: Łódź, Poland, 1999. [Google Scholar]
  30. Song, Y.; Qiu, Q.; Guo, Q.; Lin, J.; Li, F.; Yu, Y.; Li, X.; Tang, L. The Application of Spatial Lorenz Curve (SLC) and Gini Coefficient in Measuring Land Use Structure Change. In Proceedings of the 2010 18th International Conference on Geoinformatics, Beijing, China, 18–20 June 2010; IEEE: New York, NY, USA, 2010; pp. 1–5. [Google Scholar]
  31. Marceau, D.J. The Scale Issue in the Social and Natural Sciences. Can. J. Remote Sens. 1999, 25, 347–356. [Google Scholar] [CrossRef]
  32. Ratcliffe, J.H.; McCullagh, M.J. Hotbeds of Crime and the Search for Spatial Accuracy. J. Geogr. Syst. 1999, 1, 385–398. [Google Scholar] [CrossRef]
  33. Arbia, G.; Petrarca, F. Effects of MAUP on Spatial Econometric Models. Lett. Spat. Resour. Sci. 2011, 4, 173–185. [Google Scholar] [CrossRef]
  34. Jacobs-Crisioni, C.; Rietveld, P.; Koomen, E. The Impact of Spatial Aggregation on Urban Development Analyses. Appl. Geogr. 2014, 47, 46–56. [Google Scholar] [CrossRef]
  35. Ilnicki, D. Miasta Polskie Jako Potencjalne Metropolie o Znaczeniu Kontynentalnym (Próba Identyfikacji). In XVI Konwersatorium Wiedzy o Mieście. Funkcje Metropolitalne i Ich Rola w Organizacji Przestrzeni; Jażdżewska, I., Ed.; Wydawnictwo Uniwersytetu Łódzkiego: Łódź, Poland, 2003; pp. 61–72. [Google Scholar]
  36. Parysek, J. Metropolie: Metropolitalne Funkcje i Struktury Przestrzenne. In XVI Konwersatorium Wiedzy o Mieście. Funkcje Metropolitalne i Ich Rola w Organizacji Przestrzeni; Jażdżewska, I., Ed.; Wydawnictwo Uniwersytetu Łódzkiego: Łódź, Poland, 2003; pp. 19–40. [Google Scholar]
  37. Liszewski, S. Delimitacja Obszaru Metropolitalnego Łodzi; Komitet Przestrzennego Zagospodarowania Kraju PAN: Warsaw, Poland, 2005; Volume 215, pp. 25–47. [Google Scholar]
  38. Żuber, P.; Sudak, S.; Zagrzejewska, M.; Baucz, A.; Boniecka, I.; Krukowski, J.; Malak-Ptlicka, E.; Olkowska, B.; Skwarska, M.; Stańczuk-Olejnik, K.; et al. KPZK 2030. Koncepcja Przestrzennego Zagospodarowania Kraju 2030; Ministerstwo Rozwoju Regionalnego: Warszawa, Poland, 2012. [Google Scholar]
  39. Copernicus Land Monitoring Service CORINE Land Cover. Available online: http://land.copernicus.eu/pan-european/corine-land-cover/view (accessed on 15 June 2024).
  40. GUGiK Dane Państwowego Zasobu Geodezyjnego i Kartograficznego. Available online: http://www.gugik.gov.pl/pzgik/ (accessed on 15 June 2024).
  41. Heymann, Y.; Steenmans, C.; Croisille, G.; Bossard, M. Corine Land Cover Project-Technical Guide. European Commission, Directorate General Environment; Nuclear Safety and Civil Protection, ECSC-EEC-EAEC: Brussels, Belgium, 1994; Volume 136. [Google Scholar]
  42. Bossard, M.; Feranec, J.; Otahel, J. CORINE Land Cover Technical Guide: Addendum 2000; European Environment Agency: Kopenhaga, Denmark, 2000. [Google Scholar]
  43. Gotlib, D. Ogólna Koncepcja, Cel Budowy i Zakres Informacyjny BDOT10k i BDOO. In Rola Bazy Danych Obiektów Topograficznych w Tworzeniu Infrastruktury Informacji Przestrzennej w Polsce; Olszewski, R., Gotlib, D., Eds.; Główny Urząd Geodezji i Kartografii: Warszawa, Poland, 2013; pp. 51–57. [Google Scholar]
  44. Herold, M.; Woodcock, C.E.; Di Gregorio, A.; Mayaux, P.; Belward, A.S.; Latham, J.; Schmullius, C.C. A Joint Initiative for Harmonization and Validation of Land Cover Datasets. IEEE Trans. Geosci. Remote Sens. 2006, 44, 1719–1727. [Google Scholar] [CrossRef]
  45. Gotlib, D.; Iwaniak, A.; Olszewski, R. Harmonizacja Baz Danych Referencyjnych-Niezbędny Krok Ku Budowie Krajowej Infrastruktury Danych Przestrzennych. Rocz. Geomatyki 2007, 5, 35–38. [Google Scholar]
  46. Jansen, L.J.M.; Groom, G.; Carrai, G. Land-Cover Harmonisation and Semantic Similarity: Some Methodological Issues. J. Land Use Sci. 2008, 3, 131–160. [Google Scholar] [CrossRef]
  47. Bielecka, M.; Król-Korczak, J. Hybrid Expert System Aiding Design of Post-Mining Regions Restoration. Ecol. Eng. 2010, 36, 1232–1241. [Google Scholar] [CrossRef]
  48. GUGiK Geoportal Krajowy. Available online: https://mapy.geoportal.gov.pl (accessed on 15 June 2024).
  49. Rozporządzenie Ministra Spraw Wewnętrznych i Administracji z Dnia 17 Listopada 2011r. w Sprawie Bazy Danych Obiektów Topograficznych Oraz Bazy Danych Obiektów Ogólnogeograficznych, a Także Standardowych Opracowań Kartograficznych; Dz.U. 2011 nr 279 poz 1642; The President of the Council of Ministers: Warsaw, Poland, 2011; Volume 279, pp. 16096–16099.
  50. Markowski, T.; Marszał, T. Metropolie, Obszary Metropolitalne, Metropolizacja: Problemy i Pojęcia Podstawowe; Komitet Przestrzennego Zagospodarowania Kraju PAN, Ministerstwo Rozwoju Regionalnego: Warszawa, Poland, 2006. [Google Scholar]
  51. Lorenz, M.O. Methods of Measuring the Concentration of Wealth. Publ. Am. Stat. Assoc. 1905, 9, 209–219. [Google Scholar] [CrossRef]
  52. Kostrubiec, B. Miary Koncentracji w Badaniach Geograficznych. Przegląd Geogr. 1969, 41, 229–251. [Google Scholar]
  53. Arbia, G.; Espa, G.; Guiliani, D. Analysis of Spatial Concentration and Dispersion. In Handbook of Research Methods and Applications in Economic Geography; Karlsson, C., Andersson, M., Therese, N., Eds.; Edward Elgar Publishing: Cheltenham, UK, 2015; pp. 135–157. [Google Scholar]
  54. Jażdżewska, I. Statystyka Dla Geografów; Wydawnictwo Uniwersytetu Łódzkiego: Łódź, Poland, 2003. [Google Scholar]
  55. Duncan, O.D.; Ray, P.C.; Beverly, D. Statistical Geography: Problems in Analyzing Areal Data; Free Press: New York, NY, USA, 1961. [Google Scholar]
  56. Koo, A.Y.C.; Quan, N.T.; Rasche, R. Identification of the Lorenz Curve by Lorenz Coefficient. Weltwirtsch. Arch. 1981, 117, 125–135. [Google Scholar] [CrossRef]
  57. Deng, H.; Liu, K.; Feng, J. Understanding the Impact of Modifiable Areal Unit Problem on Urban Vitality and Its Built Environment Factors. Geo-Spat. Inf. Sci. 2025, 28, 455–471. [Google Scholar] [CrossRef]
  58. Salmivaara, A.; Porkka, M.; Kummu, M.; Keskinen, M.; Guillaume, J.H.A.; Varis, O. Exploring the Modifiable Areal Unit Problem in Spatial Water Assessments: A Case of Water Shortage in Monsoon Asia. Water 2015, 7, 898–917. [Google Scholar] [CrossRef]
  59. Mas, J.F.; Pérez Vega, A.; Andablo Reyes, A.; Castillo Santiago, M.A.; Flamenco Sandoval, A. Assessing Modifiable Areal Unit Problem in the Analysis of Deforestation Drivers Using Remote Sensing and Census Data. Int. Arch. Photogramm. Remote Sens. Spat. Inf. Sci. 2015, 40, 77–80. [Google Scholar] [CrossRef]
  60. Briant, A.; Combes, P.-P.; Lafourcade, M. Dots to Boxes: Do the Size and Shape of Spatial Units Jeopardize Economic Geography Estimations? J. Urban Econ. 2010, 67, 287–302. [Google Scholar] [CrossRef]
  61. Stępniak, M. Przekształcenia Przestrzennego Rozmieszczenia Zasobów Mieszkaniowych w Warszawie w Latach 1945–2008; IGiPZ PAN: Warsaw, Poland, 2014; Volume 245. [Google Scholar]
  62. Openshaw, S. Ecological Fallacies and the Analysis of Areal Census Data. Environ. Plan. A 1984, 16, 17–31. [Google Scholar] [CrossRef] [PubMed]
  63. Kopczewska, K. Cluster-Based Measures of Regional Concentration. Critical Overview. Spat. Stat. 2018, 27, 31–57. [Google Scholar] [CrossRef]
  64. Budde, R.; Neumann, U. The Size Ranking of Cities in Germany: Caught by a MAUP? GeoJournal 2019, 84, 1447–1464. [Google Scholar] [CrossRef]
  65. Taylor, C.; Gorard, S.; Fitz, J. The Modifiable Areal Unit Problem: Segregation between Schools and Levels of Analysis. Int. J. Soc. Res. Methodol. 2003, 6, 41–60. [Google Scholar] [CrossRef]
  66. Wong, D. The Modifiable Areal Unit Problem (MAUP). In The SAGE Handbook of Spatial Analysis; Fotheringham, A.S., Rogerson, P.A., Eds.; Saga Publishing: London, UK, 2009; pp. 105–123. [Google Scholar]
  67. Tobler, W.R. Frame Independent Spatial Analysis. In Accuracy of Spatial Databases; Goodchild, M., Gopal, S., Eds.; Taylor and Francis: London, UK, 1989; pp. 115–122. [Google Scholar]
  68. Comber, A.; Harris, P.; Bratkova, K.; Phe, H.H.; Kieu, M.; Bui, Q.T.; Nguyen, T.T.H.; Wanjau, E.; Malleson, N. Handling the MAUP: Methods for Identifying Appropriate Scales of Aggregation Based on Measures on Spatial and Non-Spatial Variance. Agil. GISci. Ser. 2022, 3, 30. [Google Scholar] [CrossRef]
Figure 1. The Łódź Metropolitan Area.
Figure 1. The Łódź Metropolitan Area.
Ijgi 15 00072 g001
Figure 2. Built-up areas of the Łódź Metropolitan Area in 2018, data at a scale of (a) 1:10,000, (b) 1:100,000.
Figure 2. Built-up areas of the Łódź Metropolitan Area in 2018, data at a scale of (a) 1:10,000, (b) 1:100,000.
Ijgi 15 00072 g002
Figure 3. Areal units, squares with an area of: (a) 1 km2, (b) 10 km2, (c) 100 km2, hexagons with an area of: (d) 1 km2, (e) 10 km2, (f) 100 km2.
Figure 3. Areal units, squares with an area of: (a) 1 km2, (b) 10 km2, (c) 100 km2, hexagons with an area of: (d) 1 km2, (e) 10 km2, (f) 100 km2.
Ijgi 15 00072 g003
Figure 4. Areal units, squares with an area of 20 km2 and inclination: (a) 0°, (b) 22.5°, (c) 45°, (d) 67.5°, and hexagons with an area of 20 km2 and inclination: (e) 0°, (f) 15°, (g) 30°, (h) 45°.
Figure 4. Areal units, squares with an area of 20 km2 and inclination: (a) 0°, (b) 22.5°, (c) 45°, (d) 67.5°, and hexagons with an area of 20 km2 and inclination: (e) 0°, (f) 15°, (g) 30°, (h) 45°.
Ijgi 15 00072 g004
Figure 5. Cadastral units of the Łodź Metropolitan Area obtained from the Register of Administrative Boundaries were used in the study.
Figure 5. Cadastral units of the Łodź Metropolitan Area obtained from the Register of Administrative Boundaries were used in the study.
Ijgi 15 00072 g005
Figure 6. Flowchart of the analysis of the influence of MAUP on the concentration of built-up areas in Łódź Metropolitan Area in 2012.
Figure 6. Flowchart of the analysis of the influence of MAUP on the concentration of built-up areas in Łódź Metropolitan Area in 2012.
Ijgi 15 00072 g006
Figure 7. Coefficient of variation in the concentration coefficient of the built-up area for square and hexagonal areal units of varying size, calculated for different spatial placements (rotations) of the grids, based on data at scales of 1:10,000 and 1:100,000.
Figure 7. Coefficient of variation in the concentration coefficient of the built-up area for square and hexagonal areal units of varying size, calculated for different spatial placements (rotations) of the grids, based on data at scales of 1:10,000 and 1:100,000.
Ijgi 15 00072 g007
Figure 8. The concentration coefficient values of the built-up areas by the unit size for square and hexagonal grids at scales 1:10,000 and 1:100,000.
Figure 8. The concentration coefficient values of the built-up areas by the unit size for square and hexagonal grids at scales 1:10,000 and 1:100,000.
Ijgi 15 00072 g008
Figure 9. Values of the concentration coefficient of the built-up areas for data at a scale of 1:10,000 for (a) squares with an area of 1 km2; (b) squares with an area of 35 km2; (c) squares with an area of 55 km2; (d) hexagons with an area of 1 km2; (e) hexagons with an area of 35 km2; (f) hexagons with an area of 90 km2.
Figure 9. Values of the concentration coefficient of the built-up areas for data at a scale of 1:10,000 for (a) squares with an area of 1 km2; (b) squares with an area of 35 km2; (c) squares with an area of 55 km2; (d) hexagons with an area of 1 km2; (e) hexagons with an area of 35 km2; (f) hexagons with an area of 90 km2.
Ijgi 15 00072 g009
Figure 10. Values of the concentration coefficient of the built-up areas for data at a scale of 1:100,000 for (a) squares with an area of 1 km2; (b) squares with an area of 30 km2; (c) squares with an area of 60 km2; (d) hexagons with an area of 1 km2; (e) hexagons with an area of 45 km2; (f) hexagons with an area of 85 km2.
Figure 10. Values of the concentration coefficient of the built-up areas for data at a scale of 1:100,000 for (a) squares with an area of 1 km2; (b) squares with an area of 30 km2; (c) squares with an area of 60 km2; (d) hexagons with an area of 1 km2; (e) hexagons with an area of 45 km2; (f) hexagons with an area of 85 km2.
Ijgi 15 00072 g010
Figure 11. Maps of concentration of built-up areas for data at a scale of 1:10,000, (a) for cadastral sections, (b) for cadastral districts, and for data at a scale of 1:100,000, (c) for cadastral sections, (d) for cadastral districts.
Figure 11. Maps of concentration of built-up areas for data at a scale of 1:10,000, (a) for cadastral sections, (b) for cadastral districts, and for data at a scale of 1:100,000, (c) for cadastral sections, (d) for cadastral districts.
Ijgi 15 00072 g011
Table 1. Scheme for harmonization of built-up areas data from the Corine Land Cover (CLC) database and the Database of Topographic Objects (BDOT10k).
Table 1. Scheme for harmonization of built-up areas data from the Corine Land Cover (CLC) database and the Database of Topographic Objects (BDOT10k).
CLC Land Cover TypesBDOT10k Land Cover TypesAdditional Conditions
continuous urban fabric (1.1.1) and discontinuous urban fabric (1.1.1)multi-family housing (PTZB01)-
single-family housing (PTZB02)-
commercial and service buildings (PTZB04)-
remaining buildings (PTZB05)-
grasslands (PTTR01)within the boundaries of land use complexes: KUMN 01-02, KUOZ01-02, KUSO 01-04 *
tree cover (PTLZ03)
place (PTPL01)
area under technical equipment or buildings (PTNZ01)with an area of less than 5000 m2 (0.5 ha)
* KUMN—residential estates, KUOZ—health and social care complexes, KUSO—educational complexes.
Table 2. Patch statistics for built-up areas at different map scales.
Table 2. Patch statistics for built-up areas at different map scales.
Map ScaleNumber of PatchesPercentage of Built-Up Area [%]
1:10,00022,74212.1
1:100,00013212.1
Table 3. Distribution of the resulting concentration coefficients (K) for built-up areas in the Łódź Metropolitan Area, aggregated across all areal units.
Table 3. Distribution of the resulting concentration coefficients (K) for built-up areas in the Łódź Metropolitan Area, aggregated across all areal units.
Lorenz Concentration Coefficient ValuesNumber of Results at the Scale
1:10,0001:100,000
0.000–0.55000
0.551–0.60000
0.601–0.65000
0.651–0.70000
0.701–0.75021
0.751–0.800850
0.801–0.850107141
0.851–0.900052
0.901–0.95000
0.951–1.00000
Table 4. Descriptive statistics for the values of the Lorenz concentration coefficient for the built-up areas in ŁMA in 2018 for data at scales 1:10,000 and 1:100,000 and all types of spatial units.
Table 4. Descriptive statistics for the values of the Lorenz concentration coefficient for the built-up areas in ŁMA in 2018 for data at scales 1:10,000 and 1:100,000 and all types of spatial units.
Descriptive Statistics of the Lorenz Concentration Coefficient ValueData at a Scale
1:10,0001:100,000
minimum0.72490.7461
maximum0.83340.9009
median0.80160.8388
mean0.80260.8445
standard deviation0.01210.0237
coefficient of variation [%]1.50342.8014
Table 5. Pearson’s coefficient of correlation values for squares and hexagons (at 0°) for data at scales 1:10,000 and 1:100,000.
Table 5. Pearson’s coefficient of correlation values for squares and hexagons (at 0°) for data at scales 1:10,000 and 1:100,000.
Areal UnitsFor Data at Scale
1:10,0001:100,000
squares−0.17 **−0.72 *
hexagons−0.55 *−0.83 *
Level of significance: p < 0.01 *, p < 0.05 **.
Table 6. Coefficient of variation values for squares and hexagons (at 0°) for data at scales 1:10,000 and 1:100,000.
Table 6. Coefficient of variation values for squares and hexagons (at 0°) for data at scales 1:10,000 and 1:100,000.
Areal UnitsFor Data at Scale
1:10,0001:100,000
squares1.332.39
hexagons1.252.46
Disclaimer/Publisher’s Note: The statements, opinions and data contained in all publications are solely those of the individual author(s) and contributor(s) and not of MDPI and/or the editor(s). MDPI and/or the editor(s) disclaim responsibility for any injury to people or property resulting from any ideas, methods, instructions or products referred to in the content.

Share and Cite

MDPI and ACS Style

Nalej, M. Scale and Aggregation Effects of MAUP on Built-Up Area Concentration: Evidence from the Łódź Metropolitan Area. ISPRS Int. J. Geo-Inf. 2026, 15, 72. https://doi.org/10.3390/ijgi15020072

AMA Style

Nalej M. Scale and Aggregation Effects of MAUP on Built-Up Area Concentration: Evidence from the Łódź Metropolitan Area. ISPRS International Journal of Geo-Information. 2026; 15(2):72. https://doi.org/10.3390/ijgi15020072

Chicago/Turabian Style

Nalej, Marta. 2026. "Scale and Aggregation Effects of MAUP on Built-Up Area Concentration: Evidence from the Łódź Metropolitan Area" ISPRS International Journal of Geo-Information 15, no. 2: 72. https://doi.org/10.3390/ijgi15020072

APA Style

Nalej, M. (2026). Scale and Aggregation Effects of MAUP on Built-Up Area Concentration: Evidence from the Łódź Metropolitan Area. ISPRS International Journal of Geo-Information, 15(2), 72. https://doi.org/10.3390/ijgi15020072

Note that from the first issue of 2016, this journal uses article numbers instead of page numbers. See further details here.

Article Metrics

Back to TopTop