Sensing Envelopes: Urban Envelopes in the Smart City Ontology Framework
Abstract
1. Introduction
1.1. From Building Envelopes to Urban Envelopes
1.2. Urban Envelopes in the Smart City Domain
1.3. Aims of the Study
- How are urban envelopes defined in the fields of urbanism and urban planning?
- What types of urban envelopes can be identified based on their common and distinct properties?
- How can urban envelopes be identified within the frameworks of smart cities using related ontologies?
2. Materials and Methods
2.1. Literature Review on Architectural and Urban Envelopes
2.2. Definition of UE Types/Compilation of Reference Descriptions
2.3. Ontology Building
2.4. Connecting UEs to the Core Smart City Ontologies
3. Results
3.1. Types and Parameters of Urban Envelopes
3.1.1. Physical Urban Envelope
- Definition of the Physical UE
3.1.2. Programmatic Urban Envelope
- Definition of the Programmatic UE
3.1.3. Technological Urban Envelope
- Definition of the Technological UE
3.1.4. Ecological Urban Envelope
- Definition of the Ecological UE
3.1.5. Environmental Urban Envelope
- Definition of the Environmental UE
3.1.6. Representational Urban Envelope
- Definition of the Representational UE
3.2. Ontology of Urban Envelopes
3.2.1. Ontology of the Programmatic UE
3.2.2. Ontology of Technological UE
3.2.3. Ontology of Environmental UE
3.3. Connecting UEs to Five Smart City Related Ontologies
3.3.1. The Smart City Ontology Framework (SMOF)
3.3.2. The Smart City Ontology 2.0
3.3.3. iCity 1.2
3.3.4. OSMonto
3.3.5. Km4City
4. Discussion
Author Contributions
Funding
Data Availability Statement
Acknowledgments
Conflicts of Interest
Abbreviations
| UE | Urban Envelope |
| RDF | Resource Description Framework |
| OWL | Web Ontology Language |
| SC | Smart City |
| GIS | Geographic Information System |
| CCTV | Closed-Circuit Television |
| SMOF | Smart City Ontology Framework |
| SCO | Smart City Ontology |
| ENVO | Environment Ontology |
| GPT | Generative Pre-Trained Transformer |
References
- Mumford, L. The City in History: Its Origins, Its Transformations, and Its Prospects; Harvest Books, Harcourt: San Diego, CA, USA; New York, NY, USA; London, UK, 1961. [Google Scholar]
- Kostoff, S. The City Shaped: Urban Patterns and Meanings Through History; Thames & Hudson: London, UK, 1991. [Google Scholar]
- Lynch, K. Image of the City; MIT Press: Cambridge, MA, USA; London, UK, 1974. [Google Scholar]
- Rowe, C.; Koetter, F. Collage City; MIT Press: Cambridge, MA, USA, 1978. [Google Scholar]
- Castells, M. The Rise of the Network Society, 2nd ed.; Blackwell: Oxford, UK; Malden, MA, USA, 2000. [Google Scholar]
- Graham, S.; Marvin, S. Splintering Urbanism at 20 and the “Infrastructural Turn”. J. Urban Technol. 2022, 29, 169–175. [Google Scholar] [CrossRef]
- Bratton, B.H. The Stack: On Software and Sovereignty; MIT Press: Cambridge, MA, USA; London, UK, 2016. [Google Scholar]
- Sloterdijk, P. Foam City. Log 2007, 9, 63–76. [Google Scholar] [CrossRef]
- Zaera-Polo, A. The Politics of the Envelope. Log 2008, 13–14, 193–207. [Google Scholar]
- Šenk, P. On Capsularities: Physical and Diffuse Envelopes Between Accessibility and Representation. Spatium 2023, 50, 1–10. [Google Scholar] [CrossRef]
- Zaera-Polo, A. The Politics of the Envelope, Part II. Log 2009, 16, 97–132. [Google Scholar]
- Zaera-Polo, A.; Anderson, J.S. The Ecologies of the Building Envelope: A Meterial History and Theory of Architectural Surfaces; Actar Publishers: New York, NY, USA; Barcelona, Spain, 2021. [Google Scholar]
- Zaborova, D.; Musorina, T. Environmental and Energy-Efficiency Considerations for Selecting Building Envelopes. Sustainability 2022, 14, 5914. [Google Scholar] [CrossRef]
- Kamel, E.; Memari, A.M. Residential Building Envelope Energy Retrofit Methods, Simulation Tools, and Example Projects: A Review of the Literature. Buildings 2022, 12, 954. [Google Scholar] [CrossRef]
- Varriale, R. “Underground Built Heritage”: A Theoretical Approach for the Definition of an International Class. Heritage 2021, 4, 1092–1118. [Google Scholar] [CrossRef]
- Bungau, C.C.; Hanga Prada, F.I.; Bungau, T.; Bungau, C.; Bendea, G.; Prada, M.F. Web of Science Scientometrics on the Energy Efficiency of Buildings to Support Sustainable Construction Policies. Sustainability 2023, 15, 8772. [Google Scholar] [CrossRef]
- Balderrama, A.; Kang, J.; Prieto, A.; Luna-Navarro, A.; Arztmann, D.; Knaack, U. Effects of Façades on Urban Acoustic Environment and Soundscape: A Systematic Review. Sustainability 2022, 14, 9670. [Google Scholar] [CrossRef]
- Badarnah, L. Form Follows Environment: Biomimetic Approaches to Building Envelope Design for Environmental Adaptation. Buildings 2017, 7, 40. [Google Scholar] [CrossRef]
- Volpe, S.; Sangiorgio, V.; Petrella, A.; Coppola, A.; Notarnicola, M.; Fiorito, F. Building envelope prefabricated with 3d printing technology. Sustainability 2021, 13, 8923. [Google Scholar] [CrossRef]
- Zhou, Y.; Herr, C.M. A Review of Advanced Façade System Technologies to Support Net-Zero Carbon High-Rise Building Design in Subtropical China. Sustainability 2023, 15, 2913. [Google Scholar] [CrossRef]
- Lee, S.; Holzheu, S. Building Envelope as Surface. In Aesthetics of Sustainable Architecture; Lee, S., Ed.; 010 Publishers: Rotterdam, The Netherlands, 2011; pp. 120–133. [Google Scholar]
- De Cauter, L. The Capsular Civilization: On the City in the Age of Fear; NAi Publishers: Rotterdam, The Netherlands, 2004. [Google Scholar]
- Šenk, P. Koncept Kapsularnosti Kot Fenomen Sodobnega Prostora. Ph.D. thesis, Univerza na Primorskem, Koper, Slovenia, 2011. [Google Scholar]
- Šenk, P. Capsules: Typology of Other Architecture; Routledge: London, UK; New York, NY, USA, 2018. [Google Scholar]
- Sorkin, M. Introduction. In Variations on a Theme Park: The New American City and the End of Public Space; Sorkin, M., Ed.; Hill and Wang: New York, NY, USA, 1992. [Google Scholar]
- Avermaete, T. Capsulair Places Analysis and Therapy of the Public Space. Oase 2001, 54, 37–49. [Google Scholar]
- Casey, E.S. The Fate of Place: A Philosophical History, 1st ed.; University of California Press: Los Angeles, CA, USA, 1997. [Google Scholar]
- Augé, M. Non-Places: Introduction to an Anthropology of Supemodernity; Verso: London, UK; New York, NY, USA, 1995. [Google Scholar]
- Bauman, Z. Community: Seeking Safety in an Insecure World; Polity Press: Cambridge, UK, 2001; ISBN 9780745626352. [Google Scholar]
- Sloterdijk, P. Bubbles: Spheres Volume I: Microspherology; Semiotext(e), MIT Press: Los Angeles, CA, USA, 2011. [Google Scholar]
- Grahame Shane, D. Recombinant Urbanism: Conceptual Modeling in Architecture, Urban Design, and City Theory; John Wiley & Sons: Chichester, UK, 2005. [Google Scholar]
- Lefebvre, H. Writings on Cities; Kofman, E., Lebas, E., Eds.; Blackwell Publishers: Oxford, UK, 1996; ISBN 978-0631191889. [Google Scholar]
- Mostafavi, M.; Doherty, G. Ecological Urbanism, Revised Edition (2016), Revised ed.; Lars Müller Publishers/Harvard University Graduate School of Design: Zürich, Switzerland, 2016. [Google Scholar]
- Walletzký, L.; Bayarsaikhan, O.; Ge, M.; Schwarzová, Z. Evaluation of Smart City Models: A Conceptual and Structural View. In Proceedings of the 11th International Conference on Smart Cities and Green ICT Systems (SMARTGREENS 2022), Online, 27–29 April 2022; pp. 56–65. [Google Scholar] [CrossRef]
- Komninos, N.; Anastasia, P.; Kakderi, C. The Smart City Ontology 2.0; URENIO: Thessaloniki, Greece, 2020. [Google Scholar]
- Firmino, R.; Duarte, F. Private video monitoring of public spaces: The construction of new invisible territories. Urban Stud. 2016, 53, 741–754. [Google Scholar] [CrossRef]
- Graham, S.D.N. Software-sorted geographies. Prog. Hum. Geogr. 2005, 5, 562–580. [Google Scholar] [CrossRef]
- Socha, R.; Kogut, B. Urban video surveillance as a tool to improve security in public spaces. Sustainability 2020, 12, 6210. [Google Scholar] [CrossRef]
- Caglioni, M.; Rabino, G.A. Theoretical approach to urban ontology: A contribution from urban system analysis. Stud. Comput. Intell. 2007, 61, 109–119. [Google Scholar] [CrossRef]
- Azadi, S.; Kasraian, D.; Nourian, P.; van Wesemael, P. Formalizing-modelling-utilizing ontology: A semantic framework for adaptive stakeholder-specific urban digital twins in urban planning processes. Environ. Plan B Urban Anal. City Sci. 2025. [Google Scholar] [CrossRef]
- Rasmussen, M.H.; Pauwels, P.; Poveda-Villalón, M.; Tiwari, S.; García-Castro, R.; Bourreau, P. Ontologies and Building Digital Twins—Sphere; Academic Press: Cambridge, MA, USA, 1996; Volume 26. [Google Scholar]
- Cormenzana, B.; Fabregas, F.; Marinescu, M.C.; Marrero, M.; Rueda, S.; Uceda-Sosa, R. An ontology for ecological urbanism: Sum+ecology. AAAI Work.-Tech. Rep. 2014, WS-14-11, 2–8. [Google Scholar]
- He, X.; Kuai, X.; Li, X.; Qiu, Z.; He, B.; Guo, R. Smart City Ontology Framework for Urban Data Integration and Application. Smart Cities 2025, 8, 165. [Google Scholar] [CrossRef]
- Chadzynski, A.; Krdzavac, N.; Farazi, F.; Lim, M.Q.; Li, S.; Grisiute, A.; Herthogs, P.; von Richthofen, A.; Cairns, S.; Kraft, M. Semantic 3D City Database—An enabler for a dynamic geospatial knowledge graph. Energy AI 2021, 6, 100106. [Google Scholar] [CrossRef]
- Anthopoulos Leonidas Defining Smart City Architecture for Sustainability. In Electronic Government and Electronic Participation; IOS Press: Amsterdam, The Netherlands, 2015; pp. 140–147. ISBN 9781614995708. [CrossRef]
- Gracias, J.S.; Parnell, G.S.; Specking, E.; Pohl, E.A. Smart Cities—A Structured Literature Review. Smart Cities 2023, 6, 1719–1743. [Google Scholar] [CrossRef]
- Alexander, C.; Ishikawa, S.; Murray, S. A Pattern Language: Towns, Buildings, Constructions; Oxford University Press: New York, NY, USA, 1977. [Google Scholar]
- Wiens, V.; Lohmann, S.; Auer, S. WebVowl Editor: Device-independent visual ontology modeling. CEUR Workshop Proc. 2018, 2180, 2–5. [Google Scholar]
- Bebelaar, N.; Braggaar, R.C.; Kleijwegt, C.M.; Meulmeester, R.W.E.; Michailidou, G.; Salheb, N.; van der Spek, S.; Vaissier, N.; Verbree, E. Monitoring urban environmental phenomena through a wireless distributed sensor network. Smart Sustain. Built Environ. 2018, 7, 68–79. [Google Scholar] [CrossRef]
- Alberti, M. Advances in Urban Ecology: Integrating Humans and Ecological Processes in Urban Ecosystems; Springer: Seattle, WA, USA, 2008; ISBN 987-0-387-75509-0. [Google Scholar]
- Healey, P. Urban Complexity and Spatial Strategies: Towards a Relational Planning for Our Times; Routledge: New York, NY, USA, 2007. [Google Scholar]
- Birch, E. The Urban and Regional Planning Reader; Routledge: London, UK; New York, NY, USA, 2009. [Google Scholar]
- Pogačar, K.; Šenk, P. Alternative approaches and tools for the transformation of streetscapes direct physical interventions and different modes of participation. Prostor 2018, 26, 170–183. [Google Scholar]
- Wathne, M.W.; Haarstad, H. The smart city as mobile policy: Insights on contemporary urbanism. Geoforum 2020, 108, 130–138. [Google Scholar] [CrossRef]
- Myagmar-Ochir, Y.; Kim, W. A Survey of Video Surveillance Systems in Smart City. Electronics 2023, 12, 3567. [Google Scholar] [CrossRef]
- de Vaujany, F.X.; Leclercq-Vandelannoitte, A.; Munro, I.; Nama, Y.; Holt, R. Control and Surveillance in Work Practice: Cultivating Paradox in ‘New’ Modes of Organizing. Organ. Stud. 2021, 42, 675–695. [Google Scholar] [CrossRef]
- Jones, N.R.; Jones, A.; van Sluijs, E.M.F.; Panter, J.; Harrison, F.; Griffin, S.J. School environments and physical activity: The development and testing of an audit tool. Health Place 2010, 16, 776–783. [Google Scholar] [CrossRef] [PubMed]
- Perini, K.; Barath, S.; Canepa, M.; Hensel, M.; Mimet, A.; Uthaya Selvan, S.; Roccotiello, E.; Selami, T.; Sunguroglu Hensel, D.; Tyc, J.; et al. ECOLOPES: A multi-species design approach to building envelope design for regenerative urban ecosystems. In Proceedings of the Responsive Cities: Design with Nature Symposium 2021, Barcelona, Spain, 11–12 November 2021; pp. 368–380. [Google Scholar]
- Canepa, M.; Mosca, F.; Barath, S.; Changenet, A.; Hauck, T.E.; Ludwig, F.; Pianta, M.; Roccotiello, E.; Selvan, S.U.; Vogler, V.; et al. ECOLOPES, Beyond Greening: A multi-species approach for urban design. AGATHÓN-Int. J. Archit. Art Des. 2022, 11, 238–245. [Google Scholar] [CrossRef]
- Buttigieg, P.L.; Pafilis, E.; Lewis, S.E.; Schildhauer, M.P.; Walls, R.L.; Mungall, C.J. The environment ontology in 2016: Bridging domains with increased scope, semantic density, and interoperation. J. Biomed. Semant. 2016, 7, 57. [Google Scholar] [CrossRef] [PubMed]
- Buttigieg, P.L.; Morrison, N.; Smith, B.; Mungall, C.J.; Lewis, S.E. The environment ontology: Contextualising biological and biomedical entities. J. Biomed. Semant. 2013, 4, 43. [Google Scholar] [CrossRef] [PubMed]
- Katsumi, M.; Fox, M. iCity Ontology Version 1.2 Report; Pro.NET 2.0 Code Des. Stand. C#; University of Toronto: Toronto, ON, Canada, 2018; pp. 159–168. [Google Scholar]







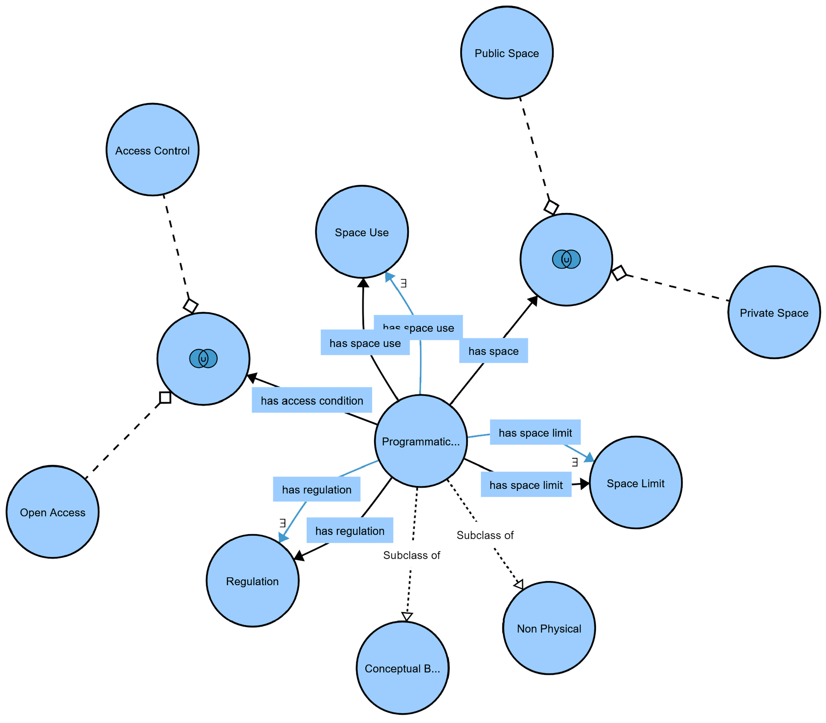
| Programmatic Urban Envelope is Conceptual Boundary |
| Programmatic Urban Envelope has Regulation |
| Programmatic Urban Envelope has Space Limit |
| Programmatic Urban Envelope has Space Use |
| Programmatic Urban Envelope is Non-Physical |
| Programmatic Urban Envelope has Private Space or/and Public Space |
| Programmatic Urban Envelope has Access Control or Open Access |
| Classes | Key Axioms/Semantics | Object Properties (Relationships) |
|---|---|---|
| ProgrammaticUrbanEnvelope | Is Conceptual Boundary Is Non-Physical Must have Regulation (some) Must have Space Limit (some) Must have Space Use (some) Must include Private or/and Public Space Must allow Access Control or Open Access | hasRegulation hasSpaceLimit hasSpaceUse hasSpace hasAccess |
| ConceptualBoundary | Abstract, non-physical boundary | (no direct properties) |
| NonPhysical | Not physically manifested | (no direct properties) |
| Regulation | Rule or normative control | (can be linked from FunctionalUrbanEnvelope) |
| SpaceLimit | Defines extent/limits of envelope | (can be linked from FunctionalUrbanEnvelope) |
| SpaceUse | Functional use (e.g., residential, commercial) | (can be linked from FunctionalUrbanEnvelope) |
| PrivateSpace | Access restricted, privately controlled | Disjoint with PublicSpace |
| PublicSpace | Open to general public | Disjoint with PrivateSpace |
| AccessControl | Restricted/controlled access mechanism | Disjoint with OpenAccess |
| OpenAccess | Unrestricted access | Disjoint with AccessControl |
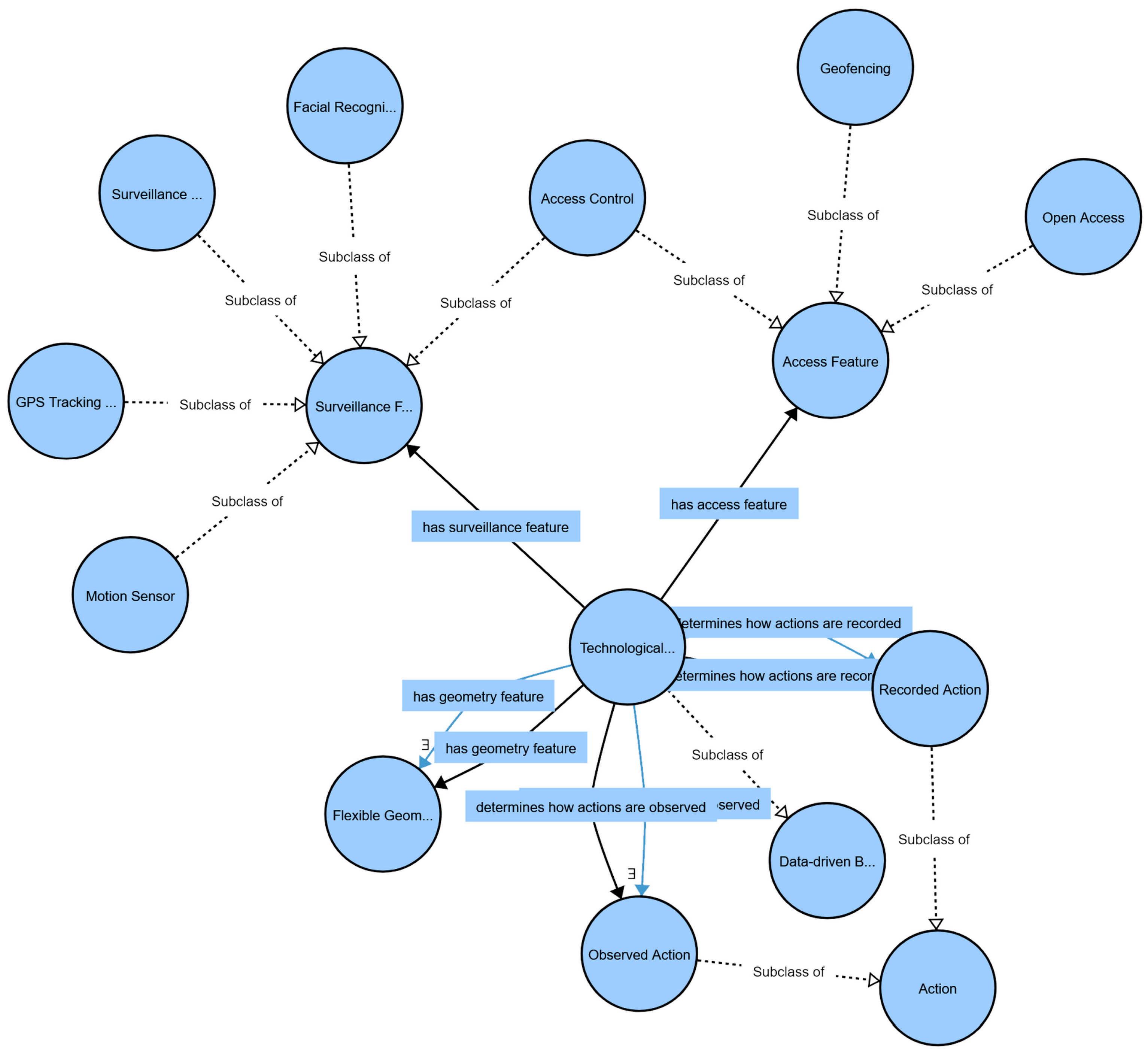
| Technological Urban Envelope is Data-driven Boundary |
| Technological Urban Envelope has Access Control or Open Access or Geofencing |
| Technological Urban Envelope has Surveillance Systems and/or Facial Recognition and/or Motion Sensors and/or Access Control and/or GPS Tracking Geofencing |
| Technological Urban Envelope has Flexible Geometry |
| Technological Urban Envelope determines how their actions are observed and/or how their actions are recorded |
| Classes | Key Axioms/Semantics | Object Properties (Relationships) |
|---|---|---|
| TechnologicalUrbanEnvelope | Subclass of DataDrivenBoundary must have access feature (AccessControl/OpenAccess/Geofencing) must have surveillance feature (SurveillanceSystem/FacialRecognition/MotionSensor/AccessControl/GPSTrackingGeofencing) must have Flexible Geometry; determines how actions are observed and recorded | hasAccessFeature hasSurveillanceFeature hasGeometryFeature determinesHowActionsAreObserved determinesHowActionsAreRecorded |
| DataDrivenBoundary | Superclass for boundaries driven by data TechnologicalUrbanEnvelope ⊑ DataDrivenBoundary | - |
| AccessFeature | Superclass for access-related mechanisms | Range of hasAccessFeature |
| AccessControl | Subclass of AccessFeature and SurveillanceFeature dual role access + surveillance | Possible value in hasAccessFeature and hasSurveillanceFeature |
| OpenAccess | Subclass of AccessFeature, represents open access settings | Possible value in hasAccessFeature |
| Geofencing | Subclass of AccessFeature, spatially constrained access | Possible value in hasAccessFeature |
| SurveillanceFeature | Superclass for surveillance mechanisms | Range of hasSurveillanceFeature |
| SurveillanceSystem | Subclass of SurveillanceFeature, general surveillance infrastructure | Possible value in hasSurveillanceFeature |
| FacialRecognition | Subclass of SurveillanceFeature, facial recognition technology | Possible value in hasSurveillanceFeature |
| MotionSensor | Subclass of SurveillanceFeature, motion sensing technology | Possible value in hasSurveillanceFeature |
| GPSTrackingGeofencing | Subclass of SurveillanceFeature, GPS tracking and geofencing | Possible value in hasSurveillanceFeature |
| FlexibleGeometry | Represents adaptable/dynamic spatial configuration | Range of hasGeometryFeature |
| Action | Superclass for actions of agents | Superclass of ObservedAction and RecordedAction |
| ObservedAction | Subclass of Action, observed actions | Range of determinesHow ActionsAreObserved |
| RecordedAction | Subclass of Action, recorded actions | Range of determinesHow ActionsAreRecorded |
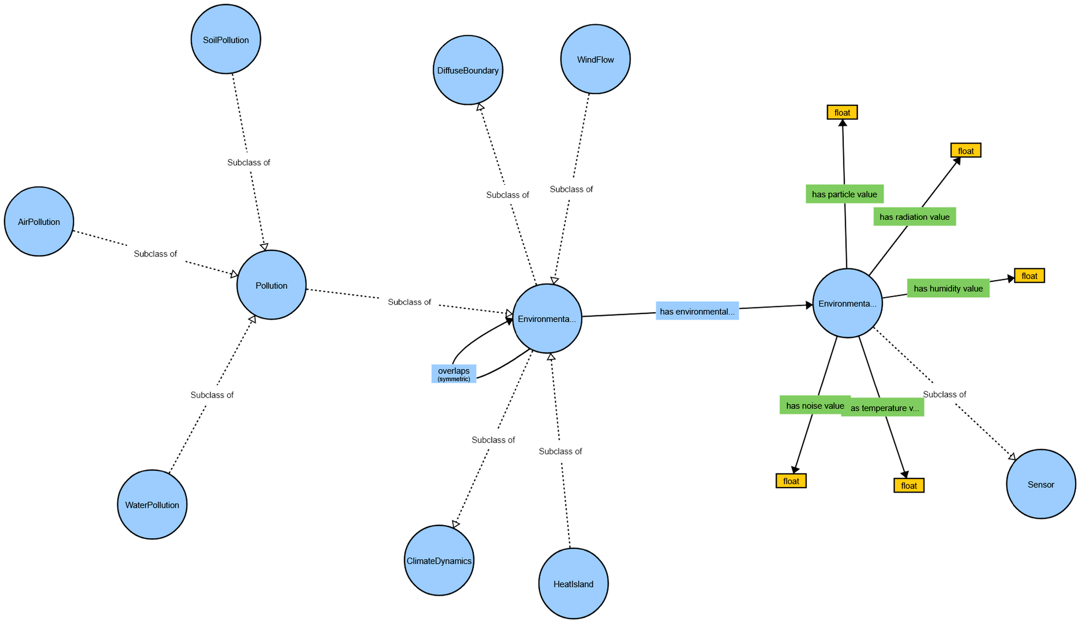
| Environmental Urban Envelope is Diffuse Boundary |
| Environmental Urban Envelope can Overlap |
| Environmental Urban Envelope is Climate Dynamics |
| Heat Island, Wind Flow, Pollution is Environmental Urban Envelope |
| Air Pollution, Water Pollution, Soil Pollution is Pollution |
| Environmental Urban Envelope has Environmental Sensor |
| Environmental Sensor is Sensor |
| Environmental Sensor has Temperature Value, Humidity Value, Particle Value, Noise Value, Radiation Value |
| Classes | Key Axioms/Semantics | Object Properties (Relationships) |
|---|---|---|
| EnvironmentalUrbanEnvelope | Subclass of DiffuseBoundary and ClimateDynamics; represents environmental shell of a city. | overlaps (symmetric), hasEnvironmentalSensor |
| DiffuseBoundary | Superclass of EnvironmentalUrbanEnvelope; represents spatially diffuse boundaries. | - |
| ClimateDynamics | Superclass of EnvironmentalUrbanEnvelope; represents climate-related processes. | - |
| HeatIsland | Subclass of EnvironmentalUrbanEnvelope; represents urban heat island phenomena. | inherits overlaps, hasEnvironmentalSensor |
| WindFlow | Subclass of EnvironmentalUrbanEnvelope; represents wind flow dynamics. | inherits overlaps, hasEnvironmentalSensor |
| Pollution | Subclass of EnvironmentalUrbanEnvelope; represents pollution in general. | inherits overlaps, hasEnvironmentalSensor |
| AirPollution | Subclass of Pollution; represents air-borne pollution. | inherits overlaps, hasEnvironmentalSensor |
| WaterPollution | Subclass of Pollution; represents water-borne pollution. | inherits overlaps, hasEnvironmentalSensor |
| SoilPollution | Subclass of Pollution; represents soil contamination. | inherits overlaps, hasEnvironmentalSensor |
| Sensor | Generic sensor class; superclass of EnvironmentalSensor. | - |
| EnvironmentalSensor | Subclass of Sensor; monitors environmental envelope, has measurement data properties. | is range of hasEnvironmentalSensor; has data properties |
| Urban Envelopes Key Entities/Classes | SMOF | SCO 2.0 (Included ENVO 1 Classes) | iCity 1.2 (Urban Systems Ontology) | OSMonto (Expanded Based on Available Tags on the OSM Platform) | Km4City 2 |
|---|---|---|---|---|---|
| E2: Programmatic UE | |||||
| AccessControl | null | null | AccessRestriction, property: hasAccess | access:conditional, access_control | AccessRestriction, EntryRule, property: hasAccess, entryType |
| ConceptualBoundary | Field Boundary, Land Category_Boundary | Boundary | null | k_boundary, v_boundary | null |
| PrivateSpace | null | Private space | null | null | null (yardType) |
| PublicSpace | Public_Space_Order_Management | Public space | null | null | null (yardType) |
| Regulation | null | Governance | ParkingPolicy | null | ServiceSystem |
| SpaceLimit | null | null | OM: Quantity, OM: Area | null | null |
| SpaceUse | Land Planning | null (as social activity) | LandUseClassification | landuse | null |
| Urban Envelopes Key Entities/Classes | SMOF | SCO 2.0 (Included ENVO 3 Classes) | iCity 1.2 (Urban Systems Ontology) | OSMonto (Expanded Based on Available Tags on the OSM Platform) | Km4City 4 |
|---|---|---|---|---|---|
| E3: Technological UE | (Cyber–physical city) | ||||
| DataDrivenBoundary | null | Boundary | null | k_boundary, v_boundary | StatisticalArea/GeoArea |
| AccessFeature | null | Function (G-dependent continuant), Access to services | PublicTransit/AccessMethod | access | AccessRestriction, EntryRule, property: hasAccess, entryType |
| AccessControl | null | null | TransportationSystem/AccessRestriction (TravelCost/ AccessFee, PublicTransit/ AccessMethod) | access: conditional, access_control | AccessRestriction, EntryRule, property: hasAccess, entryType |
| OpenAccess | null | null | null | null | AccessRestriction, EntryRule, property: hasAccess, entryType |
| Geofencing | Urban_Management_Components | null | null | null | Car Park Sensor |
| SurveillanceFeature | Urban_Management_Components/Sensors/ Sensor_Equipment | sensing, monitoring, data processing, algorithmic control, real-time systems | sosa: Sensor | surveillance: zone | sosa: Sensor |
| SurveillanceSystem | Urban_Management_Components/Sensors/ Sensor_Equipment | sensing, monitoring, data processing, algorithmic control, real-time systems | sosa: Sensor | surveillance | sosa: Sensor |
| FacialRecognition | Urban_Management_Components/Sensors/ Sensor_Equipment | sensing, data processing | sosa: Sensor | camera: type | sosa: Sensor, Stimulus |
| MotionSensor | Urban_Management_Components/Sensors/ Sensor_Equipment | sensing, monitoring | sosa: Sensor | v_sensor | sosa: Sensor, Stimulus |
| GPSTrackingGeofencing | Urban_Management_Components/Sensors/ Sensor_Equipment | sensing, monitoring, algorithmic control, | sosa: Sensor | null | sosa: Sensor |
| FlexibleGeometry | null | null | Geometry | null | null |
| Action | null | Element (Independent continuant, social element) | Activity/Activity | Activity | Stimulus |
| ObservedAction | null | sensing, monitoring | Activity/Activity | surveillance | Stimulus |
| RecordedAction | null | sensing, monitoring | Activity/Activity | surveillance | only as a part of the SOSA 5 (sosa:) concept |
| Urban Envelopes Key Entities/Classes | SMOF | SCO 2.0 (Included ENVO 6 Classes) | iCity 1.2 (Urban Systems Ontology) | OSMonto (Expanded Based on Available Tags on the OSM Platform) | Km4City 7 |
|---|---|---|---|---|---|
| E5: Environmental Urban Envelope | (Environmental Process) | ||||
| DiffuseBoundary | null | General architecture element: Boundary | OM/Area | k_boundary, v_boundary | StatisticalArea/ GeoArea |
| ClimateDynamics | null | Climate process | null | null | Climate or weather indicators, Stimulus |
| HeatIsland | Urban_Environmental_Emergencies | Temperature-related process | null | v_environmental_hazard | null |
| WindFlow | Urban_Environmental_Emergencies | Wind-related process | null | v_wind | null |
| Pollution | Urban_Environmental_Emergencies | Environmental pollution process | EnvironmentalCost (only indirectly) | v_environmental_hazard | sosa 8: ObservableProperty |
| AirPollution | Urban_Environmental_Emergencies | Airborne pollutant | EnvironmentalCost (only indirectly) | v_environmental_hazard | Air Quality Criticality Index agglomeration |
| WaterPollution | Urban_Environmental_Emergencies | Waterborne pollutant | null | v_environmental_hazard | null |
| SoilPollution | Urban_Environmental_Emergencies | Soil pollutant | null | v_environmental_hazard | null |
| NoisePollution | Urban_Environmental_Emergencies | Noise pollutant | null | v_environmental_hazard | Noise index/acoustic indicators |
| Sensor | Urban_Management_Components/Sensors/ Sensor_Equipment | Digital elements/sensing/sensor | sosa: Sensor | v_monitoring_station, v_sensor | sosa:Sensor, Air quality monitoring station |
Disclaimer/Publisher’s Note: The statements, opinions and data contained in all publications are solely those of the individual author(s) and contributor(s) and not of MDPI and/or the editor(s). MDPI and/or the editor(s) disclaim responsibility for any injury to people or property resulting from any ideas, methods, instructions or products referred to in the content. |
© 2026 by the authors. Published by MDPI on behalf of the International Society for Photogrammetry and Remote Sensing. Licensee MDPI, Basel, Switzerland. This article is an open access article distributed under the terms and conditions of the Creative Commons Attribution (CC BY) license.
Share and Cite
Žižek, A.; Šenk, P.; Pogačar, K. Sensing Envelopes: Urban Envelopes in the Smart City Ontology Framework. ISPRS Int. J. Geo-Inf. 2026, 15, 30. https://doi.org/10.3390/ijgi15010030
Žižek A, Šenk P, Pogačar K. Sensing Envelopes: Urban Envelopes in the Smart City Ontology Framework. ISPRS International Journal of Geo-Information. 2026; 15(1):30. https://doi.org/10.3390/ijgi15010030
Chicago/Turabian StyleŽižek, Andrej, Peter Šenk, and Kaja Pogačar. 2026. "Sensing Envelopes: Urban Envelopes in the Smart City Ontology Framework" ISPRS International Journal of Geo-Information 15, no. 1: 30. https://doi.org/10.3390/ijgi15010030
APA StyleŽižek, A., Šenk, P., & Pogačar, K. (2026). Sensing Envelopes: Urban Envelopes in the Smart City Ontology Framework. ISPRS International Journal of Geo-Information, 15(1), 30. https://doi.org/10.3390/ijgi15010030

