Mapping Urban Divides: Analyzing Residential Segregation and Housing Types in a Medium-Sized Romanian City
Abstract
1. Introduction
2. Theoretical Background
2.1. Adequate Housing
2.2. Residential Segregation
2.3. Overview of the Socialist Outlook on Housing
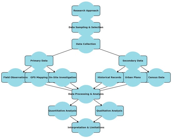
3. Materials and Methods
3.1. Study Area
3.2. Data Collection and Analysis
4. Results
4.1. Adequate Housing
4.2. Residential Segregation
5. Discussion
6. Conclusions
Author Contributions
Funding
Data Availability Statement
Conflicts of Interest
References
- EUROSTAT. Digitalisation in Europe. Eurostat. 2023. Available online: https://ec.europa.eu/eurostat/web/interactive-publications/digitalisation-2023 (accessed on 12 July 2024).
- Hotnews. Românii și visul european de a avea o casă. Surprinzătoarea vârstă la care reușim noi să fim proprietari—HotNews.ro. HotNews. 2023. Available online: https://hotnews.ro/romnii-si-visul-european-de-a-avea-o-casa-surprinzatoarea-vrsta-la-care-reusim-noi-sa-fim-proprietari-68752 (accessed on 15 October 2024).
- Vincze, E. Ghettoization: The Production of Marginal Spaces of Housing and the Reproduction of Racialized Labour. In Racialized Labour in Romania; Palgrave Macmillan: Cham, Switzerland, 2019; pp. 63–95. [Google Scholar]
- OHCHR Universal Declaration of Human Rights. 1949. Available online: https://www.ohchr.org/en/human-rights/universal-declaration/translations/english (accessed on 15 October 2024).
- Vincze, E.; Hossu, I.-E.; Bădiță, C. Incomplete Housing Justice in Romania under Neoliberal Rule. Justice Spatiale Spat Justice 2019, 10, 1–32. [Google Scholar]
- Russell, H.; Privalko, I.; McGinnity, F.; Enright, S. Monitoring Adequate Housing in Ireland; ESRI and Irish Human Rights and Equality Commission (IHREC): Dublin, Ireland, 2021. [Google Scholar] [CrossRef]
- UN-HABITAT. The Human Right to Adequate Housing; UN-HABITAT: Geneva, Switzerland, 2009. [Google Scholar]
- Council of Europe. The (Revised) European Social Charter. 1996. Available online: https://www.coe.int/en/web/european-social-charter (accessed on 15 October 2024).
- OECD. How’s Life? 2020: Measuring Well-Being; OECD: Paris, France, 2020; Available online: https://www.oecd.org/en/publications/how-s-life/volume-/issue-_9870c393-en/full-report.html (accessed on 15 October 2024).
- Vaughan, L.; Arbaci, S. The Challenges of Understanding Urban Segregation. Built Environ. 2011, 37, 128–138. [Google Scholar] [CrossRef]
- Musterd, S.; Ostendorf, W.J.M. Urban Segregation and the Welfare State: Inequality and Exclusion in Western Cities; Taylor and Francis: Hoboken, NJ, USA, 2013. [Google Scholar]
- Musterd, S.; Marcińczak, S.; Van Ham, M.; Tammaru, T. Socioeconomic segregation in European capital cities. Increasing separation between poor and rich. Urban. Geogr. 2017, 38, 1062–1083. [Google Scholar] [CrossRef]
- Tammaru, T. Socio-Economic Segregation in European Capital Cities: East Meets West; Routledge: New York, NY, USA, 2019; Available online: https://www.routledge.com/Socio-Economic-Segregation-in-European-Capital-Cities-East-meets-West/Tammaru-Marcinczak-vanHam-Musterd/p/book/9780367870201 (accessed on 2 March 2025).
- Van Ham, M.; Marcińczak, S.; Tammaru, T.; Musterd, S. A multi-factor approach to understanding socio-economic segregation in European capital cities. In Socio-Economic Segregation in European Capital Cities; Routledge: New York, NY, USA, 2015; pp. 1–29. [Google Scholar]
- Massey, D.S.; Denton, N.A. The Dimensions of Residential Segregation. Soc. Forces 1988, 67, 281. [Google Scholar] [CrossRef]
- Elbers, B. Trends in U.S. Residential Racial Segregation, 1990 to 2020. Socius Sociol. Res. Dyn. World 2021, 7, 23780231211053982. [Google Scholar] [CrossRef]
- Feitosa, F.F.; Câmara, G.; Monteiro, A.M.V.; Koschitzki, T.; dos Santos Silva, M.P. Spatial Measurement of Residential Segregation. In Proceedings of the VI Brazilian Symposium on Geoinformatics, Campos do Jordão, São Paulo, Brazil, 22–24 November 2004; pp. 59–74. [Google Scholar]
- Barros, J.; Feitosa, F.F. Uneven geographies: Exploring the sensitivity of spatial indices of residential segregation. Environ. Plan. B Urban. Anal. City Sci. 2018, 45, 1073–1089. [Google Scholar] [CrossRef]
- Oka, M.; Wong, D.W.S. Capturing the Two Dimensions of Residential Segregation at the Neighborhood Level for Health Research. Front. Public Health 2014, 2, 118. [Google Scholar] [CrossRef]
- Royuela, V.; Vargas, M. Residential Segregation: A Literature Review; Universidad Diego Portales: Santiago, Chile, 2010. [Google Scholar]
- Ross, N.A.; Houle, C.; Dunn, J.R.; Aye, M. Dimensions and dynamics of residential segregation by income in urban Canada, 1991–1996. Can. Geogr. Géographies Can. 2004, 48, 433–445. [Google Scholar] [CrossRef]
- Yue, X.; Wang, Y.; Li, W.; Wu, Y.; Wang, Y.; Zhang, H.; Ma, Z. Research Progress and Trends in Urban Residential Segregation. Buildings 2024, 14, 1962. [Google Scholar] [CrossRef]
- Harris, R. Residential Segregation and Class Formation in the Capitalist City: A Review and Directions for Research. Prog. Hum. Geogr. 1984, 8, 26–49. [Google Scholar] [CrossRef]
- Tammaru, T.; Marcińczak, S.; Ham, M.; UvA-DARE (Digital Academic Repository). Inequality and rising levels of socio-economic segregation: Lessons from a pan-European comparative study. In Socio-Economic Segregation in European Capital Cities: East Meets West; Taylor & Francis: Abingdon, UK, 2015. [Google Scholar]
- Stephens, M.; Lux, M.; Sunega, P. Post-Socialist Housing Systems in Europe: Housing Welfare Regimes by Default? Hous. Stud. 2015, 30, 1210–1234. [Google Scholar] [CrossRef]
- Mitchell, B.; Franco, J. HOLC “Redlining” Maps: The Persistent Structure of Segregation and Economic Inequality; National Community Reinvestment Coalition: Washington, DC, USA, 2018. [Google Scholar]
- Nightingale, C.H. Segregation: A Global History of Divided Cities; University of Chicago Press: Chicago, IL, USA, 2012; Available online: https://books.google.com/books/about/Segregation.html?hl=ro&id=EMq4RbJHCJ0C (accessed on 29 April 2025).
- Cutler, D.M.; Glaeser, E.L.; Vigdor, J.L. The Rise and Decline of the American Ghetto. J. Polit. Econ. 1999, 107, 455–506. [Google Scholar] [CrossRef]
- Iceland, J.; Weinberg, D.H.; Steinmetz, E. Racial and Ethnic Residential Segregation in the United States: 1980–2000; U.S. Government Printing Office: Washington, DC, USA, 2002.
- Duncan, O.D.; Duncan, B. A Methodological Analysis of Segregation Indexes. Am. Sociol. Rev. 1955, 20, 210–217. [Google Scholar] [CrossRef]
- Egan, K.L.; Anderton, D.L.; Weber, E. Relative Spatial Concentration among Minorities: Addressing Errors in Measurement. Soc. Forces 1998, 76, 1115. [Google Scholar] [CrossRef]
- Folch, D.C.; Rey, S.J. The centralization index: A measure of local spatial segregation*. Pap. Reg. Sci. 2016, 95, 555–577. [Google Scholar] [CrossRef]
- Massey, D.S.; White, M.J.; Phua, V.-C. The Dimensions of Segregation Revisited. Sociol. Methods Res. 1996, 25, 172–206. [Google Scholar] [CrossRef]
- Kovács, Z. New post-socialist urban landscapes: The emergence of gated communities in East Central Europe. Cities 2014, 36, 179–181. [Google Scholar] [CrossRef]
- Marcińczak, S. The evolution of spatial patterns of residential segregation in Central European Cities: The Łódź Functional Urban Region from mature socialism to mature post-socialism. Cities 2012, 29, 300–309. [Google Scholar] [CrossRef]
- Spevec, D.; Bogadi, S.K. Croatian Cities Under Transformation: New Tendencies in Housing and Segregation. Tijdschr. Voor Econ. En. Soc. Geogr. 2009, 100, 454–468. [Google Scholar] [CrossRef]
- Marcińczak, S.; Hess, D.B. Chapter 12: Vertical separation in high-rise apartment buildings: Evidence from Bucharest and Budapest under state socialism. In Vertical Cities; Elgar Publishing: Cheltenham, UK, 2022; pp. 173–188. [Google Scholar]
- Marcińczak, S.; Gentile, M.; Rufat, S.; Chelcea, L. Urban Geographies of Hesitant Transition: Tracing Socioeconomic Segregation in Post-Ceauşescu Bucharest. Int. J. Urban. Reg. Res. 2014, 38, 1399–1417. [Google Scholar] [CrossRef]
- Gentile, M.; Marcińczak, S. Housing inequalities in Bucharest: Shallow changes in hesitant transition. GeoJournal 2014, 79, 449–465. [Google Scholar] [CrossRef]
- Marcińczak, S.; Hess, D.B. Vertical segregation of apartment building dwellers during late state socialism in Bucharest, Romania. Urban. Geogr. 2020, 41, 823–848. [Google Scholar] [CrossRef]
- Creţan, R.; Tuţă, A.; Dragan, A. Towards a more inclusive perception of a territorially stigmatized area? Evidence from an East-Central European city. Cities 2025, 158, 105658. [Google Scholar] [CrossRef]
- Creţan, R.; Kupka, P.; Powell, R.; Walach, V. EVERYDAY ROMA STIGMATIZATION: Racialized Urban Encounters, Collective Histories and Fragmented Habitus. Int. J. Urban. Reg. Res. 2022, 46, 82–100. [Google Scholar] [CrossRef]
- Mereine-Berki, B.; Málovics, G.; Creţan, R. “You become one with the place”: Social mixing, social capital, and the lived experience of urban desegregation in the Roma community. Cities 2021, 117, 103302. [Google Scholar] [CrossRef]
- Málovics, G.; Creţan, R.; Berki, B.M.; Tóth, J. Urban Roma, segregation and place attachment in Szeged, Hungary. Area 2019, 51, 72–83. [Google Scholar] [CrossRef]
- Conway, F.; Katsura, H.; Budisteanu, I.; Pascal, I. The Transition to a Market-BAsed Housing Sector in Romania; The Urban Institute: Washington, DC, USA, 1995. [Google Scholar]
- Singh, A.; Buckley, R.M.; Budovitch, M.M.; Luca, O.; Manchanda, S.; Martin, R.; Batog, M.R.; Rai, M.; Manjusha, D.; Walley, S.C. Housing in Romania: Towards a National Housing Strategy (Vol. 2): Harmonizing Public Investments; Pdf Final Report; The World Development Bank: Bucharest, Romania, 2015. [Google Scholar]
- Zahariade, A.M. Architecture in the Communist Project; Simetria: Bucharest, Romania, 2011. [Google Scholar]
- Stănescu, I. Quality of Life in Romania 1918–2018: An Overview. Calitatea Vieții 2018, 29, 107–144. [Google Scholar]
- Serban, M. The Exceptionalism of Housing in the Ideology and Politics of Early Communist Romania (1945–1965). Eur-Asia Stud. 2015, 67, 443–467. [Google Scholar] [CrossRef]
- Răuţă, R.-A.; Heynen, H. Shifting meanings of modernism: Parallels and contrasts between Karel Teige and Cezar Lăzărescu. J. Archit. 2009, 14, 27–44. [Google Scholar] [CrossRef]
- Maxim, J. Mass housing and collective experience: On the notion of microraion in Romania in the 1950s and 1960s. J. Archit. 2009, 14, 7–26. [Google Scholar] [CrossRef]
- Marea Adunare Nationala. Decree No. 78 from 05/04/1952. Official Bulletin 17. Available online: https://legislatie.just.ro/Public/DetaliiDocument/20001 (accessed on 10 October 2024).
- Mărginean, M. From Printed Word to Bureaucratic Negotiation. Housing Projects for Workers during the 1950s in Romania. Stud. Hist. Theory Archit. 2013, 1, 120–132. [Google Scholar] [CrossRef]
- Reid, S.E. Communist Comfort: Socialist Modernism and the Making of Cosy Homes in the Khrushchev Era. Gend. Hist. 2009, 21, 465–498. [Google Scholar] [CrossRef]
- Culiciu, C. Urbanismul în era ‘de stat’: Sistematizarea Oradiei în comunism; Muzeul Tarii Crisurilor: Oradea, Romania, 2020. [Google Scholar]
- Ivan, R. ‘Transformarea Socialistă’: Politici ale Regimului Comunist între Ideologie și Administrație; Polirom: Bucharest, Romania, 2013. [Google Scholar]
- Alpopi, C.; Iacoboaea, C.; Stănescu, A. Analysis of the Current Housing Situation in Romania in the European Context. Transylv. Rev. Adm. Sci. 2014, 10, 5–24. [Google Scholar]
- Voiculescu, S.; Creţan, R.; Ianăș, A.-N.; Satmari, A. The Romanian Post-Socialist City: Urban Renewal and Gentrification; Editura Universității de Vest: Timisoara, Romania, 2009. [Google Scholar]
- Soaita, A.M. Overcrowding and ‘Underoccupancy’ in Romania: A Case Study of Housing Inequality. Environ. Plan. A 2014, 46, 203–221. [Google Scholar] [CrossRef]
- Eurostat. Housing in Europe; European Comission: Brusells, Belgium, 2023; Available online: https://ec.europa.eu/eurostat/web/interactive-publications/housing-2023#size-of-housing (accessed on 9 October 2024).
- Iacoboaea, C. Slums in Romania. Theor. Empir. Res. Urban. Manag. 2009, 1, 101–113. [Google Scholar]
- Pitulac, T. Continuum-ul comunism—Post comunism. România urbana in secolul al XXI-lea. Sfera Polit. 2013, 21, 125–134. [Google Scholar]
- Turcu, C. Mind the Poorest: Social Housing Provision in Post-crisis Romania. Crit. Hous. Anal. 2017, 4, 54–66. [Google Scholar] [CrossRef]
- Vincze, E. Residualized Public Housing in Romania: Peripheralization of ‘the Social’ and the Racialization of ‘Unhouseables’. Int. J. Urban. Reg. Res. 2024, 48, 403–421. [Google Scholar] [CrossRef]
- Council of Ministers. Decree No. 585/1971 on Building Urban Covered by the Centralized Government Funds. 1971. Available online: https://lege5.ro/gratuit/gyydcnju/hotararea-nr-585-1971-privind-construirea-de-locuinte-de-tip-urban-din-fondurile-de-stat-centralizate (accessed on 28 February 2025).
- National Statistics Institute. Population and Households Census. 1992. Available online: https://www.recensamantromania.ro/rezultate-recensamant-1992/ (accessed on 28 February 2025).
- Florea, I.; Dumitriu, M. Living on the Edge: The Ambiguities of Squatting and Urban Development in Bucharest. In Public Goods versus Economic Interests; Routledge: New York, NY, USA, 2016; pp. 188–210. [Google Scholar]
- Niţulescu, D.C.; Constantinescu, M.; Bajenaru, C. Areas of precarious dwelling conditions in România—A general analysis. Calitatea Vieţii 2005, XVI, 65–85. [Google Scholar]
- Botonogu, F. Comunitati Ascunse: Aleea Livezilor Ferentari; Editura Expert: Bucharest, Romania, 2011. [Google Scholar] [CrossRef]
- Vincze, E. The making of a racialized surplus population. Focaal—J. Glob. Hist. Anthropol. 2023, 97, 63–78. [Google Scholar] [CrossRef]
- Cătună, V. Locuire colectivă şi solidaritate în zonele de tip “ghetou”. Cămine din aleea Nehoiu. In Collective Living and Solidarity in the Areas of “Ghetto”. Hostels in Nehoiu Alley/ De la Stradă la Ansambluri Rezidenţiale. Opt Ipostaze ale Locuirii în Bucureştiul Contemporan; Pro Universitaria: Bucharest, Romania, 2016. [Google Scholar]
- Dan, M.; Constantinescu, M. Locuinţele sociale în România—O analiză de ansamblu/ Welfare homes in România—A general analysis. Calitatea Vieţii 2005, XVI, 87–100. [Google Scholar]
- Kivu, M. Problema locuințelor și unele sugestii privind rezolvarea ei. Calitatea Vieții 1990, 1, 83–93. [Google Scholar]
- Vârdol, D.; Suditu, B.; Dumitrache, L.; Vâlceanu, D.G. Dynamics of housing stock in Romania—Between politics and policies. Hum. Geogr. 2015, 9, 207–223. [Google Scholar]
- Banks, C.; O’Leary, S.; Rabenhorst, C. Privatized Housing and the Development of Condominiums in Central and Eastern Europe: The Cases of Poland, Hungary, Slovakia, and Romania. Rev. Urban. Reg. Dev. Stud. 1996, 8, 137–155. [Google Scholar] [CrossRef]
- Chelcea, L. Ancestors, Domestic Groups, and the Socialist State: Housing Nationalization and Restitution in Romania. Comp. Stud. Soc. Hist. 2003, 45, 714–740. [Google Scholar] [CrossRef]
- Zamfir, G.; Vincze, E.; Popovici, V.; Florea, I.; Lancione, M.; McElroy, E. Housing struggles in Romania and in Central Eastern Europe (CEE). Radic. Hous. J. 2020, 2, 149–162. [Google Scholar]
- Lăzărescu, L.-M.; Diacon, D.L.; Efros, V.; Horodnic, V.D. Housing Affordability in the Context of Covid-19 Pandemic—New Challenges for Romania. LUMEN Proc. 2020, 14, 294–311. [Google Scholar]
- Vîlcea, C.; Popescu, L.; Clincea, A. Measuring the Extent and Patterns of Urban Shrinkage for Small Towns Using R. R J. 2022, 14, 123–136. [Google Scholar] [CrossRef]
- Cetateanu, I.; Hinoveanu, I. Craiova, Trecut, Prezent și Viitor; Scrisul Românesc: Craiova, Romania, 1979. [Google Scholar]
- Brkanić, I. Housing Quality Assessment Criteria. Adv. Civ. Archit. Eng. 2017, 8, 37–47. [Google Scholar] [CrossRef]
- Swinkels, R.; Stănculescu, M.S.; Anton, S.; Koo, B.; Man, T.; Moldovan, C. (Eds.) Atlasul Zonelor Urbane Marginalizate din România; Banca Mondială: Washington, DC, USA, 2014. [Google Scholar]
- Yao, J.; Wong, D.W.S.; Bailey, N.; Minton, J. Spatial Segregation Measures: A Methodological Review. Tijdschr. Voor Econ. En. Soc. Geogr. 2019, 110, 235–250. [Google Scholar] [CrossRef]
- Brown, L.A.; Chung, S.-Y. Spatial segregation, segregation indices and the geographical perspective. Popul. Space Place 2006, 12, 125–143. [Google Scholar] [CrossRef]
- Bemanian, A.; Beyer, K.M.M. Measures Matter: The Local Exposure/Isolation (LEx/Is) Metrics and Relationships between Local-Level Segregation and Breast Cancer Survival. Cancer Epidemiol. Biomarkers Prev. 2017, 26, 516–524. [Google Scholar] [CrossRef] [PubMed]
- Deziel, N.C.; Warren, J.L.; Bravo, M.A.; Macalintal, F.; Kimbro, R.T.; Bell, M.L. Assessing community-level exposure to social vulnerability and isolation: Spatial patterning and urban-rural differences. J. Expo. Sci. Environ. Epidemiol. 2023, 33, 198–206. [Google Scholar] [CrossRef]
- Creţan, R.; Turnock, D. The gypsy minority in romania: A study in marginality. Rom. J. Geogr. 2009, 53, 33–56. [Google Scholar]
- Vincze, E. Precarization of Working Class Roma through Spatial Deprivation, Labor Destitution and Racialization. Rev. Sociol. 2015, 25, 58–85. [Google Scholar]
- Tosics, I.; Hegedüs, J. Housing in south-eastern Europe. In Housing Change in East and Central Europe; Routledge: New York, NY, USA, 2017; pp. 21–44. [Google Scholar]
- Sýkora, L.; Bouzarovski, S. Multiple Transformations Conceptualising the Post-communist Urban Transition. Urban. Stud. 2012, 49, 43–60. [Google Scholar] [CrossRef]
- Badyina, A.; Golubchikov, O. Gentrification in Central Moscow: A Market Process or a Deliberate Policy? Money, Power and People in Housing Regeneration in Ostozhenka. Geogr. Ann. Ser. B Hum. Geogr. 2005, 87, 113–129. [Google Scholar] [CrossRef]
- Stanilov, K. The Post-Socialist City: Urban Form and Space Transformations in Central and Eastern Europe after Socialism; Springer Science & Business Media: Dordrecht, The Netherlands, 2007. [Google Scholar]
- Rotaru, M.-A.; Creţan, R.; Ianăş, A.-N. Ethnicities in Post-Communist Romania: Spatial Dynamics, Fractionalisation, and Polarisation at the NUTS-3 Level. Land 2023, 12, 1133. [Google Scholar] [CrossRef]
- Smith, C. Living at Work: Management Control and the Dormitory Labour System in China. Asia Pac. J. Manag. 2003, 20, 333–358. [Google Scholar] [CrossRef]
- Ngai, P.U.N.; Smith, C. Putting transnational labour process in its place. Work Employ. Soc. 2007, 21, 27–45. [Google Scholar] [CrossRef]
- Goodburn, C.; Mishra, S. Beyond the Dormitory Labour Regime: Comparing Chinese and Indian Workplace–Residence Systems as Strategies of Migrant Labour Control. Work Employ. Soc. 2024, 38, 505–526. [Google Scholar] [CrossRef]
- Bevil, N.A. Preserving Single-Room Occupancy Hotels. Master’s Thesis, University of Georgia, Athens, GA, USA, 2009. Available online: https://getd.libs.uga.edu/pdfs/bevil_nathan_a_200905_mhp.pdf (accessed on 27 February 2025).
- Geffner, T. Towards a Smaller Housing Paradigm: A Literature Review of Accessory Dwelling Units and Micro Apartments. Bachelor’s Thesis, Portland State University, Portland, OR, USA, 2018. [Google Scholar]
- Sullivan, B.J.; Burke, J. Single-Room Occupancy Housing in New York City: The Origins and Dimensions of a Crisis. CUNY Rev. 2013, 17, 113–144. [Google Scholar] [CrossRef]
- Groth, P. Living Downtown: The History of Residential Hotels in the United States; University of California Press: London, UK, 1994. [Google Scholar]
- Briciu, C. Politici sociale de locuire. Calitatea Vieţii 2016, XXVII, 42–62. [Google Scholar]
- ENERDATA. Average Floor Area per Capita. 2008. Available online: https://entranze.enerdata.net/ (accessed on 9 October 2024).
- Barykina, N. Socialist Constructions: Modern Urban Housing and Social Practice. Ph.D. Thesis, University of Toronto, Toronto, ON, Canada, 2015. [Google Scholar]
- Eftaxiopoulos, G.; García, M.Á. Infinite But Tiny: Towards a Hybrid Architecture of Dwelling. FOOTPRINT 2023, 17, 91–112. [Google Scholar]
- Alfirević, Đ.; Simonović, A.S. Micro-apartments: Achieving spatial comfort in substandard housing conditions. Arhit Urban 2022, 55, 5–23. [Google Scholar] [CrossRef]
- Brysch, S. Reinterpreting Existenzminimum in Contemporary Affordable Housing Solutions. Urban. Plan. 2019, 4, 326–345. [Google Scholar] [CrossRef]
- Porotto, A. Kleinwohnung vs Existenzminimum: Social Housing Types from Inter-war Years. In ATINER’S Conference Paper Series; Athens Institute for Education and Research: Athens, Greece, 2017. [Google Scholar]
- Harris, E.; Nowicki, M. “GET SMALLER”? Emerging geographies of micro-living. Area 2020, 52, 591–599. [Google Scholar] [CrossRef]
- Lux, M.; Sunega, P. Public Housing in the Post-Socialist States of Central and Eastern Europe: Decline and an Open Future. Hous. Stud. 2014, 29, 501–519. [Google Scholar] [CrossRef]
- Soaita, A.M.; Dewilde, C. Housing stratification in Romania: Mapping a decade of change. J. Hous. Built Environ. 2021, 36, 1055–1076. [Google Scholar] [CrossRef]
- Linhart, M.; Hana, P.; Leško, K.; Machula, L.; Marek, D. Property Index. Overview of European Residential Markets, 13th ed.; Deloitte: London, UK, 2024. [Google Scholar]
- Koutlou, A. Debt Beyond Credit: Exploring the Rise and Impacts of Arrears on Utility Bills in Greece. Ph.D. Thesis, University of Manchester, Manchester, UK, 2022. [Google Scholar]
- Johnston, R.; Poulsen, M.; Forrest, J. Rethinking the analysis of ethnic residential patterns: Segregation, isolation, or concentration thresholds in Auckland, New Zealand? Geogr. Anal. 2002, 34, 245–261. [Google Scholar] [CrossRef]




| No. | Census | |||
|---|---|---|---|---|
| 1992 | 2002 | 2011 | 2011/1992 (%) | |
| Units | 3677 | 2204 | 331 | 9 |
| Buildings | 4680 | 3522 | 417 | 9 |
| Places | 521,043 | 266,264 | 25,474 | 5 |
| Places/room | 3.9 | 4.9 | 2.6 | 66 |
| Index | Equation | Data | Reference | Range Values |
|---|---|---|---|---|
| Dissimilarity index (D) | Xi—population living in former hostels in neighborhood/geographic unit i Yi—the rest of the population in neighborhood/geographic unit i X—the total population living in hostels in the entire study area (city) Y—the total population living in another form of housing in the entire study area (city) n—number of geographic units (neighborhoods) | [15,16,17] | 0 = no segregation (completely equal distribution of the two groups) 1 = complete segregation (no individuals from one group meet the other group in the same areas | |
| Isolation index (P) | Xi—population living in former hostels in geographic unit i (neighborhood) X—the total population living in hostels in the entire study area (city) Ti—total population (both groups) in unit i (neighborhood) | [19,28,83] | 0 = minimum isolation (group A has no neighbors from the same group) 1 = maximum isolation (all the persons from group A have neighbors from the same group) | |
| Exposure index (xP) | Xi—population living in former hostels in geographic unit i (neighborhood) X—the total population living in hostels in the entire study area (city) Yi—the rest of the population in geographic unit i (neighborhood) Ti—total population (both groups) in unit i (neighborhood) n is number of geographic units (neighborhoods) | [15,84] | 0 = minimum exposure (individuals from group XXX have no contact with individuals from group YYY in any area) 1 = maximum exposure (all individuals from group XXX have contact only with individuals from group YYY) | |
| Concentration index (C) | Xi—population living in former hostels in geographic unit i (neighborhood) X—the total population living in hostels in the entire study area (city) Ai—surface of geographic unit i (neighborhood) A—total surface of the study area (city) n is number of geographic units (neighborhoods) | [31,32,33,85] | Lower values = the population from group X is uniformly distributed over a larger area Higher values = the population from group X is concentrated in a smaller part of the area | |
| Centralization index (CE) | Xi—population living in former hostels in geographic unit i (neighborhood) Yi—the rest of the population in geographic unit i (neighborhood) di—distance from the city center to the centroid of geographic unit i (neighborhood) n is number of geographic units (neighborhoods) | [31,32,86] | −1 = the group is located mainly in peripheral areas 1 = the group is located very near the city center 0 = uniform distribution |
| Index | Dissimilarity | Isolation | Exposure | Concentration | Centralization |
|---|---|---|---|---|---|
| Value | 0.550 | 0.003 | 0.967 | 0.066 | 0.636 |
Disclaimer/Publisher’s Note: The statements, opinions and data contained in all publications are solely those of the individual author(s) and contributor(s) and not of MDPI and/or the editor(s). MDPI and/or the editor(s) disclaim responsibility for any injury to people or property resulting from any ideas, methods, instructions or products referred to in the content. |
© 2025 by the authors. Published by MDPI on behalf of the International Society for Photogrammetry and Remote Sensing. Licensee MDPI, Basel, Switzerland. This article is an open access article distributed under the terms and conditions of the Creative Commons Attribution (CC BY) license (https://creativecommons.org/licenses/by/4.0/).
Share and Cite
Vîlcea, C.; Popescu, L. Mapping Urban Divides: Analyzing Residential Segregation and Housing Types in a Medium-Sized Romanian City. ISPRS Int. J. Geo-Inf. 2025, 14, 203. https://doi.org/10.3390/ijgi14050203
Vîlcea C, Popescu L. Mapping Urban Divides: Analyzing Residential Segregation and Housing Types in a Medium-Sized Romanian City. ISPRS International Journal of Geo-Information. 2025; 14(5):203. https://doi.org/10.3390/ijgi14050203
Chicago/Turabian StyleVîlcea, Cristiana, and Liliana Popescu. 2025. "Mapping Urban Divides: Analyzing Residential Segregation and Housing Types in a Medium-Sized Romanian City" ISPRS International Journal of Geo-Information 14, no. 5: 203. https://doi.org/10.3390/ijgi14050203
APA StyleVîlcea, C., & Popescu, L. (2025). Mapping Urban Divides: Analyzing Residential Segregation and Housing Types in a Medium-Sized Romanian City. ISPRS International Journal of Geo-Information, 14(5), 203. https://doi.org/10.3390/ijgi14050203

