GIS-Based Dashboards as Advanced Geospatial Applications for Climate Change Education and Teaching the Future
Abstract
1. Introduction
2. Climate Change Education with Geoinformation and Dashboards: Context
3. Materials and Methods
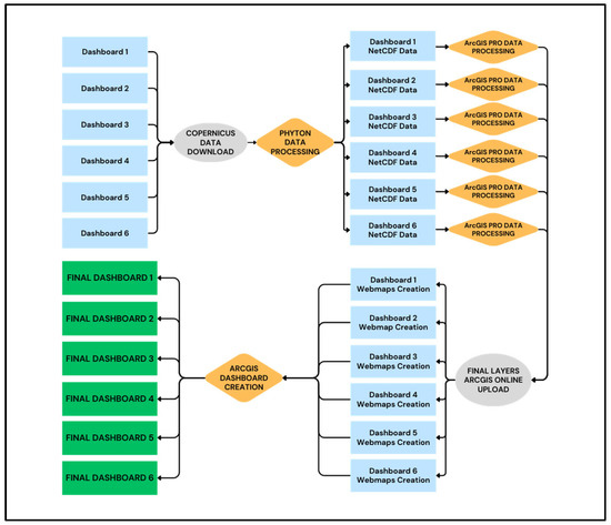
3.1. Copernicus Data Source
3.2. Dashboard Generation Process
3.3. Data Processing with Python
3.4. From ArcGIS Pro to ArcGIS Online
4. Results
- Climate data dashboard: observed mean temperature, world, 1961;
- Climate data dashboard: estimated mean temperature, world, 2011–2100;
- Climate data dashboard: observed mean temperature, Europe, 1961–2020;
- Climate data dashboard: observed average maximum temperature, Europe, 1961–2020;
- Climate data dashboard: observed average minimum temperature, Europe, 1961–2020;
- Climate data dashboard: observed annual precipitations, Europe, 1961–2020.
- Indicators: The observed annual mean temperature for each period within the observed area;
- Calipers: They display the thermal variation (°C) between the 1961–1991 climate period and the 1991–2020 climate period. Depending on the degree of temperature increase, it is displayed using a traffic light system (green, yellow, and red);
- Charts: Two graphs are provided in each dashboard, according to the maps. These charts show the annual evolution of mean temperatures per year, as well as the thermal anomalies for each year relative to the reference climate period. The data observed in the charts (Figure 7), dependent on the observable scale, can be downloaded as a “.csv” file in accordance with the interoperability requirements of the project.
5. Discussion
6. Concluding Remarks
Author Contributions
Funding
Data Availability Statement
Acknowledgments
Conflicts of Interest
References
- Bianchi, G.; Pisiotis, U.; Cabrera, M. GreenComp The European Sustainability Competence Framework; Publications Office of the European Union: Luxembourg, 2022. [Google Scholar] [CrossRef]
- Mar-Begueria, J.; Saz, M.A.; De Miguel, R. Geoinformación y ciencia geográfica para la enseñanza y aprendizaje del cambio climático en educación secundaria: El proyecto Teaching the future. In The Geography of the Place. The Place of Geography; Editions University Castilla La Mancha: Ciudad Real, Spain, 2023; pp. 707–720. [Google Scholar]
- Monroe, M.; Plate, R.; Oxarart, A.; Bowers, A.; Chaves, W.A. Identifying effective climate change education strategies: A systematic review of the research. Environ. Educ. Res. 2017, 25, 791–812. [Google Scholar] [CrossRef]
- Chang, C.H. Climate Change Education. In Knowing, Doing and Being; Routledge: Abingdon, UL, USA, 2023; 246p. [Google Scholar]
- Favier, T.; Van Gorp, B.; Cyvin, J.B.; Cyvin, J. Learning to teach climate change: Students in teacher training and their progression in pedagogical content knowledge. J. Geogr. High. Educ. 2021, 45, 594–620. [Google Scholar] [CrossRef]
- Leal, W.; Lackner, B.; McGhie, H. Addressing the Challenges in Communicating Climate Change Across Various Audiences; Springer: Cham, Switzerland, 2019; 673p. [Google Scholar] [CrossRef]
- Mitchell, J. Wicked from the Start: Educational Impediments to Teaching about Climate Change (and How Geography Education Can Help). Educ. Sci. 2023, 13, 1174. [Google Scholar] [CrossRef]
- Hammond, L.; Fargher, M.; Walshe, N. Geography teacher educators’ perspectives on education for sustainability: Identity and agency in a period of rapid education policy change in England. Int. Res. Geogr. Environ. Educ. 2024, 1–18. [Google Scholar] [CrossRef]
- Tabor, L. Using a GIS-Based Framework to Teach Climate Change in Kansas. Ph.D. Thesis, Kansas State University, Manhattan, KS, USA, 2016. [Google Scholar]
- De Miguel, R.; Donert, K.; Koutsopoulos, K. Geospatial Technology in Geography Education; Springer: Cham, Switzerland, 2019; 219p. [Google Scholar] [CrossRef]
- De Miguel, R.; De Lázaro, M.L. WebGIS Implementation and Effectiveness in Secondary Education Using the Digital Atlas for Schools. J. Geogr. 2020, 119, 74–85. [Google Scholar] [CrossRef]
- De Miguel, R.; Donert, K. Geography and International Education. In A Geographical Century: Essays for the Centenary of the International Geographical Union; Springer: Cham, Switzerland, 2022; pp. 135–154. [Google Scholar] [CrossRef]
- De Miguel, R.; Sebastián, M. Education on Sustainable Development Goals: Geographical Perspectives for Gender Equality in Sustainable Cities and Communities. Sustainability 2022, 14, 4042. [Google Scholar] [CrossRef]
- Sebastián, M.; De Miguel, R. Mobile Learning for Sustainable Development and Environmental Teacher Education. Sustainability 2020, 12, 9757. [Google Scholar] [CrossRef]
- De Miguel, R. Powerful geography and the future of geographic education. Dialogues Hum. Geogr. 2024, 14, 5–8. [Google Scholar] [CrossRef]
- Fargher, M. WebGIS for Geography Education: Towards a GeoCapabilities Approach. ISPRS Int. J. Geo-Inf. 2018, 7, 111. [Google Scholar] [CrossRef]
- Fargher, M.; Healy, G. Empowering geography teachers and students with geographical knowledge: Epistemic access through GIS. In Geography Education in the Digital World: Linking Theory and Practice; Walshe, N., Healy, G., Eds.; Routledge: Abingdon, UK, 2020; pp. 102–116. [Google Scholar]
- He, Y.; Tani, S.; Puustinen, M. GeoCapabilities Approach to Climate Change Education: Developing an Epistemic Model for Geographical Thinking. J. Geogr. 2024, 123, 23–31. [Google Scholar] [CrossRef]
- Zadrozny, J.; Crane, M.; Boehm, R.; Solem, M. Teaching Climate Change through Powerful Geography. Geogr. Teach. 2023, 20, 141–149. [Google Scholar] [CrossRef]
- Owen, C.; Taylor, A. Thinking Critically in Geography: Teaching Climate Change; Geographical Association: Manchester, UK, 2024; 60p. [Google Scholar]
- Schnitzler, C. Telling Human Stories of Climate Change with ArcGIS Story Maps. Geogr. Teach. 2020, 17, 169–172. [Google Scholar] [CrossRef]
- Thürkow, D.; Lindau, A.; Schmidt, G.; Illiger, P.; Krause, C.; Gertsmann, H.; Schürmann, A. Using Interactive Story Maps Enriched by Direct Knowledge Queries for the Development of E-Learning Modules on Climate Change. KN J. Cartogr. Geogr. Inf. 2019, 69, 195–204. [Google Scholar] [CrossRef]
- Cox, H.; Kelly, K.; Yetter, L. Using Remote Sensing and Geospatial Technology for Climate Change Education. J. Geosci. Educ. 2014, 62, 609–620. [Google Scholar] [CrossRef]
- Asimakopoulou, P.; Nastos, P.; Vassilakis, E.; Hatzaki, M.; Antonarakou, A. Earth Observation as a Facilitator of Climate Change Education in Schools: The Teachers’ Perspectives. Remote Sens. 2021, 13, 1587. [Google Scholar] [CrossRef]
- Codato, D.; Tha, C.; Pappalardo, S.; Peroni, F.; Facchinelli, F.; Crescini, E.; De Marchi, M. Geo-ICTs for good: A MOOC on Gis-science for climate justice. Int. Arch. Photogramm. Remote Sens. Spat. Inf. Sci. 2022, 48, 103–110. [Google Scholar] [CrossRef]
- De Lázaro, M.L.; De Miguel, R. Sustainable Development goals in Europe. A Geographical Approach; Springer: Cham, Switzerland, 2023; 371p. [Google Scholar] [CrossRef]
- Adams, A.M.; Chen, X.; Li, W.; Zhang, C. Normalizing the pandemic: Exploring the cartographic issues in state government COVID-19 dashboards. J. Maps 2023, 19, 2235385. [Google Scholar] [CrossRef]
- Haynes, D.; Ahmadkhani, M.; Numainville, J. The next generation of dashboards: A spatial online analytical processing (SOLAP) platform for COVID-19. J. Maps 2024, 20, 2276763. [Google Scholar] [CrossRef]
- Geraghty, E.; Kerski, J. The Impact of COVID-19 on Geography, GIS, and Education. J-Reading. J. Res. Didact. Geogr. 2020, 2, 53–66. [Google Scholar] [CrossRef]
- Logan, T.; Hobbs, M.; Conrow, L.; Reid, N.; Young, R.; Anderson, M. The x-minute city: Measuring the 10, 15, 20-minute city and an evaluation of its use for sustainable urban design. Cities 2022, 131, 103924. [Google Scholar] [CrossRef]
- Conrow, L.; Fu, C.; Huang, H.; Andrienko, N.; Andrienko, G.; Weibel, R. A conceptual framework for developing dashboards for big mobility data. Cartogr. Geogr. Inf. Sci. 2023, 50, 495–514. [Google Scholar] [CrossRef]
- Dundar, E. How Can A GIS Application Develop Geographical Skills of Students: The Case Dashboards. J. Hum. Soc. Sci. 2023, 6, 55–74. [Google Scholar] [CrossRef]
- Kerski, J. Innovative Instruction Using Field Surveys, Interactive Maps, Dashboards, and Infographics. Geogr. Teach. 2021, 18, 45–54. [Google Scholar] [CrossRef]
- Case, N. Creating an ArcGIS Dashboard for Climate Data Management And Visualization; Senior Independent Study Theses; The College of Wooster: Wooster, OH, USA, 2022; p. 9708. [Google Scholar]
- Serrano, R.; Beguería, S.; de Luis, M. STEAD: A high-resolution daily gridded temperature dataset for Spain. Earth Syst. Sci. Data 2019, 11, 1171–1188. [Google Scholar] [CrossRef]
- Copernicus Climate Change Service, Climate Data Store. CMIP5 Monthly Data on Single Levels. Copernicus Climate Change Service (C3S) Climate Data Store (CDS). 2018. Available online: https://cds.climate.copernicus.eu/datasets/projections-cmip5-monthly-single-levels?tab=overview (accessed on 14 February 2025).
- Cornes, R.; Van der Schrier, G.; Van den Besselaar, E.; Jones, P. An Ensemble Version of the E-OBS Temperature and Precipitation Datasets. J. Geophys. Res. Atmos. 2018, 123, 9391–9409. [Google Scholar] [CrossRef]
- Muñoz Sabater, J. ERA5-Land Monthly Averaged Data from 1950 to Present. Copernicus Climate Change Service (C3S) Climate Data Store (CDS). 2019. Available online: https://cds.climate.copernicus.eu/datasets/reanalysis-era5-land-monthly-means?tab=overview (accessed on 14 February 2025).
- Zúñiga, M.; Pueyo, A.; Calvo, J.L. The Spanish population during the twentieth century and beyond. J. Maps 2012, 8, 386–391. [Google Scholar] [CrossRef]
- Kerski, J.; Baker, T. Infusing Educational Practice with Web GIS. In Geospatial Technologies in Geography Education; Springer: Cham, Switzerland, 2019; pp. 3–19. [Google Scholar] [CrossRef]
- Kerski, J. Teaching and Learning Geography with a Web GIS Approach. In Re-Visioning Geography. Supporting the SDGs in the Post-COVID Era; Springer: Cham, Switzerland, 2023; pp. 113–135. [Google Scholar] [CrossRef]
- Bednarz, S.; Mitchell, J. Handbook of Geography Education; Springer: Cham, Switzerland, 2025; 961p. [Google Scholar] [CrossRef]
- De Miguel, R.; de Lázaro Torres, M.L. Spain: Geography Education for Global Understanding. In Geography Education for Global Understanding; Springer: Cham, Switzerland, 2018; pp. 182–192. [Google Scholar] [CrossRef]
- Bybee, R. The BSCS 5E Instructional Model: Origins, Effectiveness, and Applications; Biological Sciences Curriculum Study: Springs, CO, USA, 2006. [Google Scholar]







| Study Area | Typology of Climate Data | Spatial Resolution | Temporary Coverage | |
|---|---|---|---|---|
| 1 | World | Observed average annual temperatures | 1° latitude and longitude | 1954–2019 |
| 2 | World | Average annual temperatures modeled according to RCP scenarios | 1° latitude and longitude | 2006–2100 |
| 3 | Europe | Observed average annual temperatures (average, maximum, and minimum) and rainfall | 0.2° latitude and Longitude | 1950–2021 |
Disclaimer/Publisher’s Note: The statements, opinions and data contained in all publications are solely those of the individual author(s) and contributor(s) and not of MDPI and/or the editor(s). MDPI and/or the editor(s) disclaim responsibility for any injury to people or property resulting from any ideas, methods, instructions or products referred to in the content. |
© 2025 by the authors. Published by MDPI on behalf of the International Society for Photogrammetry and Remote Sensing. Licensee MDPI, Basel, Switzerland. This article is an open access article distributed under the terms and conditions of the Creative Commons Attribution (CC BY) license (https://creativecommons.org/licenses/by/4.0/).
Share and Cite
De Miguel González, R.; Mar-Beguería, J.; Sebastián López, M.; Kratochvíl, O. GIS-Based Dashboards as Advanced Geospatial Applications for Climate Change Education and Teaching the Future. ISPRS Int. J. Geo-Inf. 2025, 14, 89. https://doi.org/10.3390/ijgi14020089
De Miguel González R, Mar-Beguería J, Sebastián López M, Kratochvíl O. GIS-Based Dashboards as Advanced Geospatial Applications for Climate Change Education and Teaching the Future. ISPRS International Journal of Geo-Information. 2025; 14(2):89. https://doi.org/10.3390/ijgi14020089
Chicago/Turabian StyleDe Miguel González, Rafael, Juan Mar-Beguería, María Sebastián López, and Ondrej Kratochvíl. 2025. "GIS-Based Dashboards as Advanced Geospatial Applications for Climate Change Education and Teaching the Future" ISPRS International Journal of Geo-Information 14, no. 2: 89. https://doi.org/10.3390/ijgi14020089
APA StyleDe Miguel González, R., Mar-Beguería, J., Sebastián López, M., & Kratochvíl, O. (2025). GIS-Based Dashboards as Advanced Geospatial Applications for Climate Change Education and Teaching the Future. ISPRS International Journal of Geo-Information, 14(2), 89. https://doi.org/10.3390/ijgi14020089

