Accessibility Measures: From a Literature Review to a Classification Framework
Abstract
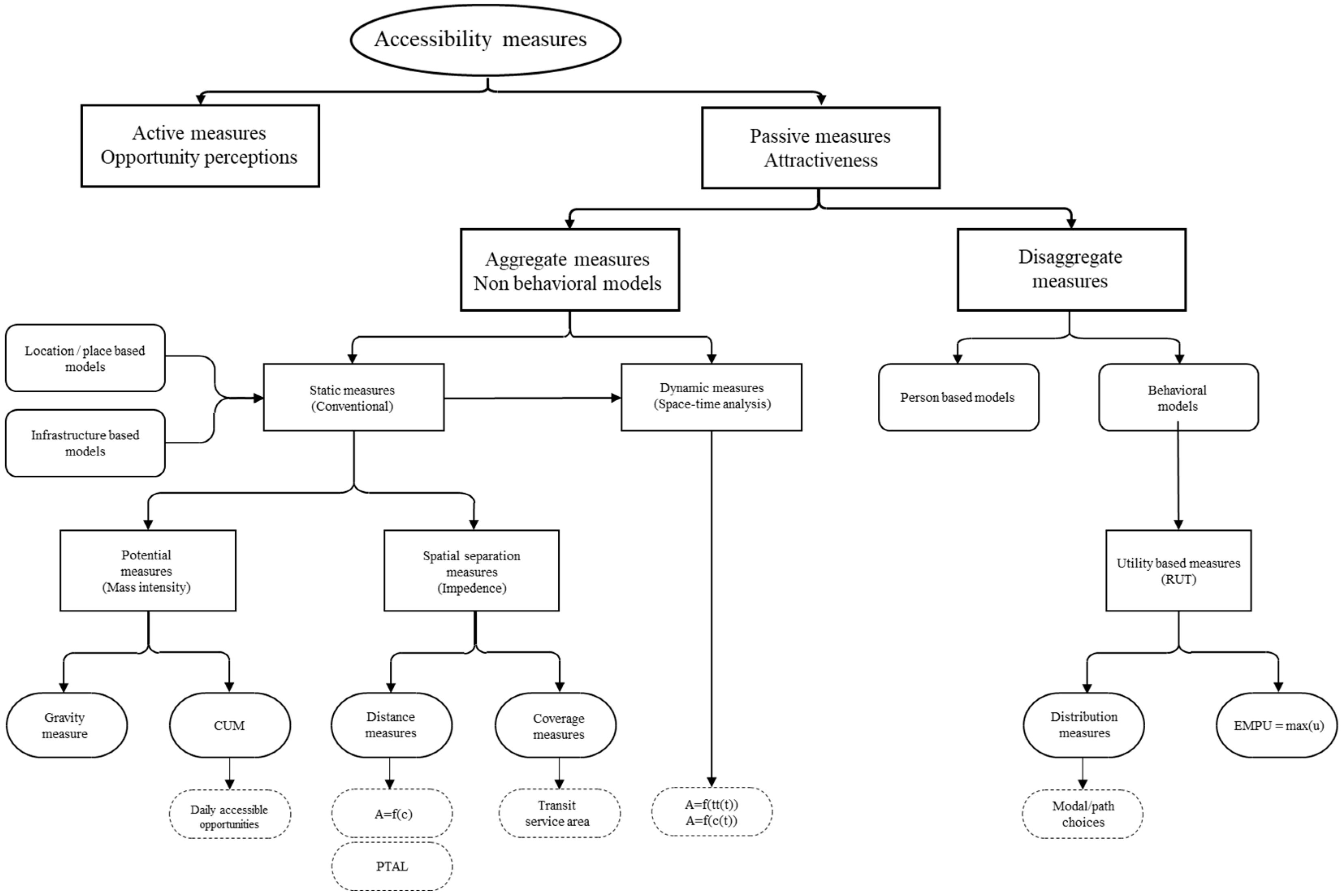
1. Introduction
2. Materials and Methods
3. Passive Measures
3.1. Aggregate Measures—Non-Behavioral Models
3.1.1. Static Measures: Potential Accessibility
- the number of inhabitants or job locations to reach into the considered zone ;
- the pure number of incoming travelers or incoming trips in the zone ;
- represents a selecting function to establish if the opportunity has to be accounted for or not, depending on a time constraint, being or the travel time range.
3.1.2. Static Measures: Spatial Separation Measures
3.1.3. Dynamic Measures
3.2. Disaggregate Measures
3.2.1. Person-Based Measures
3.2.2. Behavioral Models—Utility-Based Measures
4. Active Measures
4.1. Aggregate Measures—Non-Behavioral Models
4.1.1. Category Indexes
4.1.2. Gravity-Based Measures
- Oj represent opportunities located in external places , which may be job locations or places reached by users starting their trip from the emitting point “i”, or pure number of users going to .
- is the impedance factor that must always be calibrated, so as to make it inversely proportional to the travel distances or costs.
- is the accessibility of people moving from location to destinations by travel mode ;
- are the opportunities located in destination places ;
- is the weighted travel demand of people moving to with travel modes ;
- is the number of people living in location and traveling by mode to seek opportunities;
- and are, respectively, the supply and demand functions of cost;
- and may eventually identify same travel modes, while and stand for the same origins.
- is the proportional amount of population traveling from to ;
- is the measure of the travel distance between the origin and the referring centroid of a set of alternatives ;
- identifies the mass attraction, the total number of users, going to the area ;
- is the number of users specifically going to the activity .
- So that:
4.1.3. Contour Measures
- boundaries that can be reached within the same travel time, i.e., isochrones;
- boundaries that are equidistant from the origin point, i.e., isodistances;
- paths that allow the same or equivalent capacities for the same typologies of travelers.
- is the number of encountered opportunities (job places) in destination locations ;
- is the balancing factor for the opportunities;
- is the number of demanding travels or travelers originating from locations ;
- is the balancing factor for the demand side;
- is the travel cost to reach destinations from , weighted by a sensitivity parameter .
4.2. Disaggregate Measures
4.2.1. Perception-Based Models
4.2.2. Behavioral Models—Utility-Based Measures
- is the integral active accessibility for an individual of class (e.g., students or workers) that moves for a purpose activity ;
- is the total number of destinations;
- is the perceived choice set of locations accessible from an origin to individuals of the same class who begin a trip for the same activity scope ;
- is the probability to find a destination in a perceived choice set ;
- is the set of effectively available locations from the origin , spotted in a given spatio-temporal constraint;
- is the probability of finding a desired destination in the assessed constraint.
5. Discussion
6. Conclusions
Author Contributions
Funding
Data Availability Statement
Conflicts of Interest
References
- Hansen, W.G. How Accessibility Shapes Land Use. J. Am. Inst. Plan. 1959, 25, 73–76. [Google Scholar] [CrossRef]
- Ben-Akiva, M.; Lerman, S.R. Disaggregate travel and mobility choice models and measures of accessibility. In Behavioural Travel Modelling; Hensher, D., Stopher, P., Eds.; Routledge: London, UK, 1979; pp. 654–679. [Google Scholar]
- Sharma, G.; Patil, G.R. Public transit accessibility approach to understand the equity for public healthcare services: A case study of Greater Mumbai. J. Transp. Geogr. 2021, 94, 103123. [Google Scholar] [CrossRef]
- Wegener, M.; Fuerst, F. Land-Use Transport Interaction: State of the Art. SSRN Electron. J. 2004, 1–119. [Google Scholar] [CrossRef]
- Ingram, D.R. The concept of accessibility: A search for an operational form. Reg. Stud. 1971, 5, 101–107. [Google Scholar] [CrossRef]
- Morris, J.M.; Dumble, P.L.; Wigan, M.R. Accessibility indicators for transport planning. Transp. Res. Part A 1979, 13, 91–109. [Google Scholar] [CrossRef]
- Baradaran, S.; Ramjerdi, F. Performance of Accessibility in Europe. J. Transp. Stat. 2001, 4, 31–48. [Google Scholar]
- Geurs, K.T.; van Wee, B. Accessibility evaluation of land-use and transport strategies: Review and research directions. J. Transp. Geogr. 2004, 12, 127–140. [Google Scholar] [CrossRef]
- Cascetta, E.; Cartenì, A.; Montanino, M. A New Measure of Accessibility based on Perceived Opportunities. Procedia-Soc. Behav. Sci. 2013, 87, 117–132. [Google Scholar] [CrossRef]
- Cascetta, E.; Cartenì, A.; Montanino, M. A behavioral model of accessibility based on the number of available opportunities. J. Transp. Geogr. 2016, 51, 45–58. [Google Scholar] [CrossRef]
- Borghetti, F.; Colombo, C.G.; Longo, M.; Mazzoncini, R.; Cesarini, L.; Contestabile, L.; Somaschini, C. 15-min station: A case study in north Italy city to evaluate the livability of an area. Sustainability 2021, 13, 10246. [Google Scholar] [CrossRef]
- Kwan, M.P. Space-time and integral measures of individual accessibility: A comparative analysis using a point-based framework. Geogr. Anal. 1998, 30, 191–216. [Google Scholar] [CrossRef]
- Butcher, L.; Codd, F.; Harker, R. Transport Policy in 2010: A Rough Guide; Research Paper 10/28; House of Common Library: London, UK, 2010. [Google Scholar]
- Linneker, B.J.; Spence, N.A. Accessibility Measures Compared in an Analysis of the Impact of the M25 London Orbital Motorway on Britain. Environ. Plan. A 1992, 4, 1137–1154. [Google Scholar] [CrossRef]
- Hanson, S.; Schwab, M. Accessibility and Intraurban Travel. Environ. Plan. A Econ. Space 1987, 19, 735–748. [Google Scholar] [CrossRef]
- Wang, J.; Du, F.; Huang, J.; Liu, Y. Access to hospitals: Potential vs. observed. Cities 2020, 100, 102671. [Google Scholar] [CrossRef]
- Bertolini, L.; le Clercq, F.; Kapoen, L. Sustainable accessibility: A conceptual framework to integrate transport and land use plan-making. Two test-applications in the Netherlands and a reflection on the way forward. Transp. Policy 2005, 12, 207–220. [Google Scholar] [CrossRef]
- Papa, E.; Bertolini, L. Accessibility and Transit-Oriented Development in European metropolitan areas. J. Transp. Geogr. 2015, 47, 70–83. [Google Scholar] [CrossRef]
- Páez, A.; Scott, D.M.; Morency, C. Measuring accessibility: Positive and normative implementations of various accessibility indicators. J. Transp. Geogr. 2012, 25, 141–153. [Google Scholar] [CrossRef]
- Guy, C.M. The Assessment of Access to Local Shopping Opportunities: A Comparison of Accessibility Measures. Environ. Plan. B 1983, 10, 219–238. [Google Scholar] [CrossRef]
- Curtis, C.; Scheurer, J. Planning for sustainable accessibility: Developing tools to aid discussion and decision-making. Prog. Plan. 2010, 74, 53–106. [Google Scholar] [CrossRef]
- Cheng, C.-L.; Agrawal, A.W. TTSAT: A New Approach to Mapping Transit Accessibility. J. Public Transp. 2010, 13, 55–72. [Google Scholar] [CrossRef]
- Leake, G.R.; Huzayyin, A. Accessibility measures and their suitability for use in trip generation models. Traffic Eng. Control 1979, 20, 566–572. [Google Scholar]
- Chang, H.S.; Liao, C.H. Exploring an integrated method for measuring the relative spatial equity in public facilities in the context of urban parks. Cities 2011, 28, 361–371. [Google Scholar] [CrossRef]
- Chen, X.; Jia, P. A Comparative Analysis of Accessibility Measures by the Two-Step Floating Catchment Area (2SFCA) Method. Int. J. Geogr. Inf. Sci. 2019, 33, 1739–1758. [Google Scholar] [CrossRef]
- Bhat, C.; Handy, S.; Kockelman, K.; Mahmassani, H.; Chen, Q.; Weston, L. Development of an Urban Accessibility Index: Formulations, Aggregation, and Application; Research Project 7-4938, Research Report Number 4938-4; Center for Transportation Research, University of Texas: Austin, TX, USA, 2000. [Google Scholar]
- Adhvaryu, B.; Chopde, A.; Dashora, L. Mapping public transport accessibility levels (PTAL) in India and its applications: A case study of Surat. Case Stud. Transp. Policy 2019, 7, 293–300. [Google Scholar] [CrossRef]
- Moya-Gómez, B.; García-Palomares, J.C. Working with the daily variation in infrastructure performance on territorial accessibility. The cases of Madrid and Barcelona. Eur. Transp. Res. Rev. 2015, 7, 20. [Google Scholar] [CrossRef]
- Hägerstrand, T. What about people in Regional Science? Pap. Reg. Sci. Assoc. 1970, 24, 6–21. [Google Scholar] [CrossRef]
- Miller, H.J. Modelling accessibility using space-time prism concepts within geographical information systems. Int. J. Geogr. Inf. Syst. 1991, 5, 287–301. [Google Scholar] [CrossRef]
- Kim, H.M.; Kwan, M.P. Space-time accessibility measures: A geocomputational algorithm with a focus on the feasible opportunity set and possible activity duration. J. Geogr. Syst. 2003, 5, 71–91. [Google Scholar] [CrossRef]
- Marwal, A.; Silva, E. Literature review of accessibility measures and models used in land use and transportation planning in last 5 years. J. Geogr. Sci. 2022, 32, 560–584. [Google Scholar] [CrossRef]
- Williams, C.W.L. Travel Demand Models, Duality Relations and User Benefit Analysis. J. Reg. Sci. 1976, 16, 147–166. [Google Scholar] [CrossRef]
- Martínez, F.; Araya, C. Transport and Land Use Benefits under Location Externalities Transport and Land Use Benefits under Location Externalities. Environ. Plan. A 2000, 32, 1611–1624. [Google Scholar] [CrossRef]
- Vale, D.S.; Saraiva, M.; Pereira, M. Active accessibility: A review of operational measures of walking and cycling accessibility. J. Transp. Land Use 2016, 9, 209–235. [Google Scholar] [CrossRef]
- Cervero, R.; Rood, T.; Appleyard, B. Job Accessibility as a Performance Indicator: An Analysis of Trends and Their Social Policy Implications in the San Francisco Bay Area. 1995. Available online: https://escholarship.org/uc/item/6mp941d9 (accessed on 15 July 2024).
- Cui, B.; Boisjoly, G.; El-Geneidy, A.; Levinson, D. Accessibility and the journey to work through the lens of equity. J. Transp. Geogr. 2019, 74, 269–277. [Google Scholar] [CrossRef]
- Shen, Q. Location characteristics of inner-city neighborhoods and employment accessibility of low-wage workers. Environ. Plan. B Plan. Des. 1998, 25, 345–365. [Google Scholar] [CrossRef]
- Geertman, S.; Ritsema Van Eck, J.R. GIS and models of accessibility potential: An application in planning. Int. J. Geogr. Inf. Syst. 1995, 9, 67–80. [Google Scholar] [CrossRef]
- Gutiérrez, J.; Gonzalez, R.; Gomez, G. The European high-speed train network: Predicted effects on accessibility patterns. J. Transp. Geogr. 1996, 4, 227–238. [Google Scholar] [CrossRef]
- Cao, J.; Liu, X.C.; Wang, Y.; Li, Q. Accessibility impacts of China’s high-speed rail network. J. Transp. Geogr. 2013, 28, 12–21. [Google Scholar] [CrossRef]
- Gutiérrez, J. Location, economic potential and daily accessibility: An analysis of the accessibility impact of the high-speed line Madrid-Barcelona-French border. J. Transp. Geogr. 2001, 9, 229–242. [Google Scholar] [CrossRef]
- van Wee, B.; Hagoort, M.; Annema, J.A. Accessibility measures with competition. J. Transp. Geogr. 2001, 9, 199–208. [Google Scholar] [CrossRef]
- Luo, W.; Wang, F. Measures of spatial accessibility to health care in a GIS environment: Synthesis and a case study in the Chicago region. Environ. Plan. B Plan. Des. 2003, 30, 865–884. [Google Scholar] [CrossRef] [PubMed]
- Wilson, A. Entropy in Urban and Regional Modelling; Pion: Billerica, MA, USA, 1970. [Google Scholar]
- Geurs, K.T.; Ritsema van Eck, R.J. Accessibility Measures—Review and Applications; National Institute of Public Health and the Environment: Bilthoven, The Netherlands, 2001. [Google Scholar]
- Wang, F. Modeling Commuting Patterns in Chicago in a GIS Environment: A Job Accessibility Perspective. Prof. Geogr. 2000, 52, 120–133. [Google Scholar] [CrossRef]
- Hu, Y.; Downs, J. Measuring and visualizing place-based space-time job accessibility. J. Transp. Geogr. 2019, 74, 278–288. [Google Scholar] [CrossRef]
- Schaap, N.; Harms, L.; Kansen, M. Cycling and Walking: The Grease in Our Mobility Chain; KiM Netherlands Institute for Transport Policy Analysis: Apeldoorn, The Netherlands, 2016. [Google Scholar]
- Logan, T.M.; Hobbs, M.H.; Conrow, L.C.; Reid, N.L.; Young, R.A.; Anderson, M.J. The x-minute city: Measuring the 10, 15, 20-minute city and an evaluation of its use for sustainable urban design. Cities 2022, 131, 103924. [Google Scholar] [CrossRef]
- Lättman, K.; Olsson, L.E.; Friman, M. Development and test of the perceived accessibility scale (PAC) in public transport. J. Transp. Geogr. 2016, 54, 257–263. [Google Scholar] [CrossRef]
- Vitman-Schorr, A.; Ayalon, L.; Khalaila, R. Perceived Accessibility to Services and Sites Among Israeli Older Adults. J. Appl. Gerontol. 2019, 38, 112–136. [Google Scholar] [CrossRef] [PubMed]
- van Kesteren, E.J. Structural Equations with Latent Variables; John Wiley & Sons: Hoboken, NJ, USA, 1992. [Google Scholar]
- Cao, X.J.; Næss, P.; Wolday, F. Examining the effects of the built environment on auto ownership in two Norwegian urban regions. Transp. Res. Part D Transp. Environ. 2019, 67, 464–474. [Google Scholar] [CrossRef]
- Liu, Y.; Ding, X.; Ji, Y. Enhancing Walking Accessibility in Urban Transportation: A Comprehensive Analysis of Influencing Factors and Mechanisms. Information 2023, 14, 595. [Google Scholar] [CrossRef]
- Lättman, K.; Olsson, L.E.; Friman, M. A new approach to accessibility—Examining perceived accessibility in contrast to objectively measured accessibility in daily travel. Res. Transp. Econ. 2018, 69, 501–511. [Google Scholar] [CrossRef]
- Curl, A.; Nelson, J.D.; Anable, J. Same question, different answer: A comparison of GIS-based journey time accessibility with self-reported measures from the National Travel Survey in England. Comput. Environ. Urban Syst. 2015, 49, 86–97. [Google Scholar] [CrossRef]
- van der Vlugt, A.L.; Curl, A.; Scheiner, J. The influence of travel attitudes on perceived walking accessibility and walking behaviour. Travel Behav. Soc. 2022, 27, 47–56. [Google Scholar] [CrossRef]
- Curl, A. The importance of understanding perceptions of accessibility when addressing transport equity: A case study in Greater Nottingham, UK. J. Transp. Land Use 2018, 11, 1147–1162. [Google Scholar] [CrossRef]
- Chau, H.W.; Gaisie, E.; Jamei, E.; Chan, M.; Lättman, K. Perceived Accessibility: Impact of Social Factors and Travel Modes in Melbourne’s West. Appl. Sci. 2024, 14, 6399. [Google Scholar] [CrossRef]
- Pot, F.J.; van Wee, B.; Tillema, T. Perceived accessibility: What it is and why it differs from calculated accessibility measures based on spatial data. J. Transp. Geogr. 2021, 94, 103090. [Google Scholar] [CrossRef]
- Pot, F.J.; Heinen, E.; Tillema, T. Sufficient access? Activity participation, perceived accessibility and transport-related social exclusion across spatial contexts. Transportation 2024. [Google Scholar] [CrossRef]
- Merlin, L.A.; Jehle, U. Global Interest in Walking Accessibility: A Scoping Review. Transp. Rev. 2023, 43, 1021–1054. [Google Scholar] [CrossRef]
- Boakye-Dankwa, E.; Barnett, A.; Pachana, N.A.; Turrell, G.; Cerin, E. Associations Between Latent Classes of Perceived Neighborhood Destination Accessibility and Walking Behaviors in Older Adults of a Low-Density and a High-Density City. J. Aging Phys. Act. 2019, 27, 553–564. [Google Scholar] [CrossRef] [PubMed]
- Erath, A. Modelling for Walkability: Understanding pedestrians’ preferences in Singapore. In Environmental Science, Engineering, Geography; IVT, ETH Zurich: Zurich, Switzerland, 2015. [Google Scholar] [CrossRef]
- Iacono, M.; Krizek, K.; El-Geneidy, A. Access to Destinations: How Close Is Close Enough? Estimating Accurate Distance Decay Functions for Multiple Modes and Different Purposes. In Environmental Science, Engineering, Geography; Minnesota Department of Transportation: Saint Paul, MN, USA, 2008. [Google Scholar]
- Jamei, E.; Chan, M.; Chau, H.W.; Gaisie, E.; Lättman, K. Perceived Accessibility and Key Influencing Factors in Transportation. Sustainability 2022, 14, 10806. [Google Scholar] [CrossRef]
- Pot, F.J.; Koster, S.; Tillema, T. Perceived accessibility in Dutch rural areas: Bridging the gap with accessibility based on spatial data. Transp. Policy 2023, 138, 170–184. [Google Scholar] [CrossRef]
- An, Z.; Mullen, C.; Guan, X.; Ettema, D.; Heinen, E. Shared micromobility, perceived accessibility, and social capital. Transportation 2024. [Google Scholar] [CrossRef]
- Lukina, A.V.; Sidorchuk, R.R.; Mkhitaryan, S.V.; Stukalova, A.A.; Skorobogatykh, I.I. Study of Perceived Accessibility in Daily Travel within the Metropolis. Emerg. Sci. J. 2021, 5, 868–883. [Google Scholar] [CrossRef]
- Ryan, M.; Lin, T.; Xia, J.; Robinson, T. Comparison of perceived and measured accessibility between different age groups and travel modes at Greenwood Station, Perth, Australia. Eur. J. Transp. Infrastruct. Res. 2016, 16, 406–423. [Google Scholar] [CrossRef]
- Zhang, W.; Zhao, Y.; Cao, X.J.; Lu, D.; Chai, Y. Nonlinear effect of accessibility on car ownership in Beijing: Pedestrian-scale neighborhood planning. Transp. Res. Part D Transp. Environ. 2020, 86, 102445. [Google Scholar] [CrossRef]
- Chen, Z.; van Lierop, D.; Ettema, D. Perceived accessibility: How access to dockless bike-sharing impacts activity participation. Travel Behav. Soc. 2022, 27, 128–138. [Google Scholar] [CrossRef]
- Mehdizadeh, M.; Kroesen, M. Does perceived accessibility affect travel behavior or vice versa? Alternative theories testing bidirectional effects and (in)consistency over time. Transp. Res. Part A 2025, 191, 104318. [Google Scholar] [CrossRef]



| Measure | References | Pros | Cons |
|---|---|---|---|
| Gravity measures | [1,14] | Physical consistency. Simple calibration of sensitivity parameters. No edge effects. | Need for calibration of sensitivity parameters for specific cases. |
| CUM | [5,17,18,19] | Easy application, with or without spatial or temporal constraints. Transparency and ease of communication. | Useful for preliminary accessibility evaluations. Lack of weighting function. Arbitrary selection of buffer. |
| Distance measures | [5,20,23,24,26] | Suitable for different geographical scales. Minimal data requiring. | Possible bias in relative value interpretation, as numerous short trips can statistically equate few long trips. |
| Coverage measures | [22] | Visual representation of transport service coverage. Evaluation of time budgets. | Possible bias in evaluating accessibility measures due to inadequate buffer. |
| Space–time analysis | [10,12,28,29,30] | Realistic representation of time constraints. Useful for preliminary evaluations of traffic patterns. | Computational complexity. Communication difficulties without graphical support. |
| Person-based measures | [8,19,32] | Account for behavioral patterns. No need for data aggregation. | Travel quality perceptions are not taken into account. Challenges in stakeholder communication. |
| Utility-based models | [2,9,33,34] | Calculating the net benefit of each user reaching for a specific destination | Need for data disaggregation. Limited applicability, challenging for large areas. |
| Measure | References | Pros | Cons |
|---|---|---|---|
| Category index | [2] | Quick estimation based on representative samples. Adaptability to various urban mobility contexts. | Representativeness of the sample. Limited insight about mobility phenomena complexity. |
| Gravity measures | [1,16,38,39,40] | Reliable and realistic. | Need for calibration of sensitivity parameters for specific cases. |
| CUM | [5,41,42] | Simplicity of application and interpretation. Useful for smaller case studies. | Preliminary investigation tool. Absence of weighting function. Possible boundary effects. |
| Balancing dependent factors | [45,46] | Incorporating competition effects among different destinations. | Need for detailed values. |
| Quotient of opportunities | [43,44,47,48] | Easy integration with GIS environments | Sensitivity to impedance function choice and catchment area. |
| Perception-based models | [51,56,57,58,61,62] | Assessing subjective experiences, previous knowledge and habits and considerations about travel quality. | Possible bias due to spatial and temporal cognition gaps, because of different psycho-physical and socioeconomic status. |
| Utility-based models | [2,10,33] | Calculating the net benefit of each user reaching for a specific destination | Need for data disaggregation. Limited applicability, challenging for large areas. |
Disclaimer/Publisher’s Note: The statements, opinions and data contained in all publications are solely those of the individual author(s) and contributor(s) and not of MDPI and/or the editor(s). MDPI and/or the editor(s) disclaim responsibility for any injury to people or property resulting from any ideas, methods, instructions or products referred to in the content. |
© 2024 by the authors. Published by MDPI on behalf of the International Society for Photogrammetry and Remote Sensing. Licensee MDPI, Basel, Switzerland. This article is an open access article distributed under the terms and conditions of the Creative Commons Attribution (CC BY) license (https://creativecommons.org/licenses/by/4.0/).
Share and Cite
Mazzulla, G.; Pirrone, C.G. Accessibility Measures: From a Literature Review to a Classification Framework. ISPRS Int. J. Geo-Inf. 2024, 13, 450. https://doi.org/10.3390/ijgi13120450
Mazzulla G, Pirrone CG. Accessibility Measures: From a Literature Review to a Classification Framework. ISPRS International Journal of Geo-Information. 2024; 13(12):450. https://doi.org/10.3390/ijgi13120450
Chicago/Turabian StyleMazzulla, Gabriella, and Carlo Giuseppe Pirrone. 2024. "Accessibility Measures: From a Literature Review to a Classification Framework" ISPRS International Journal of Geo-Information 13, no. 12: 450. https://doi.org/10.3390/ijgi13120450
APA StyleMazzulla, G., & Pirrone, C. G. (2024). Accessibility Measures: From a Literature Review to a Classification Framework. ISPRS International Journal of Geo-Information, 13(12), 450. https://doi.org/10.3390/ijgi13120450

