Abstract
In the construction of a three-dimensional real scene (3D real scene) of a mine, we encounter challenges in organizing and correlating multi-source data. To surmount these challenges, we innovatively adopted the entity organization method. We proposed a definition of a “mining entity” and conducted an in-depth analysis of its main characteristics. Based on these characteristics, we classified and coded the main mining entities and further constructed an entity expression pattern layer that could fully reflect the characteristics of the mine. Based on multi-source heterogeneous mine data, we constructed a mining entity data layer. Furthermore, by adopting a graph database approach, we were able to create a graphical representation and correlation application of the complex relationships among mining entities. This work shows that compared to traditional data management methods, a mine data organization approach centered on entities can more effectively integrate and correlate multi-source mine data, providing strong support for the digital management of mines and the construction of 3D real scenes.
1. Introduction
The construction of a 3D real scene is positioned as a new demand of economic and social development and ecological civilization construction in the modern age, and it is the spatio-temporal basis and analytical foundation of the digital twin concept [1,2]. The mine 3D real scene is the foundation of the mine digital twin and is also the visual carrier for intelligent mining applications. However, due to the complexity and specificity of mines, most mine objects are located underground, which means that a large number of exploration and measurement data are needed to simulate mine objects. At the same time, most of the existing mine modeling software or methods [3,4,5,6] are targeted at modeling specific mine objects, and the information in the established models is relatively independent, with a lack of associative relationships and semantic information linkage, which makes it difficult to manage and utilize the data. Different modeling software and methods use different data formats, so the organization of mine data can be very different in each one. Moreover, during mine production and operation, different departments may have different conceptualizations and data expressions for the same mine object [7], and there are obstacles to information exchange and sharing. Traditional data organization methods have difficulties in managing the integrity and consistency of heterogeneous mine data from multiple sources. It is difficult to reflect the multi-scale characteristics of mine objects at the data storage level [8], and one cannot effectively realize the mapping of mining objects from the real world to the virtual world. A solution for the integration of multi-source data in mines is presented in this paper.
In recent years, scholars have conducted extensive theoretical research and examined practical applications to address the challenges of data integration, visualization, and interactive analysis in the mining field. Some scholars have organized and modeled mining knowledge using ontologies and knowledge graphs, aiming to realize data-driven prospective knowledge query and reasoning [9,10], mineral exploration [11,12], prospective analysis [13], and disaster prediction and assessment [14]. Guided by ontological models and knowledge graphs, these studies have integrated mine semantics and semantically related relationships, structurally expressing knowledge in the mining domain. Data organization based on ontologies is shareable and inferable, enabling the sharing, reuse, and inference of domain knowledge. However, most studies focus on expressing semantics and semantic relationships while neglecting the spatial geometric characteristics of entities, lacking a formal expression of entity geometry. Some scholars have studied the organization, storage, and management schemes for 3D models of mine data [15,16,17,18,19], achieving the effective storage management and spatial querying of 3D model data. However, these studies are mostly oriented toward specific types of 3D models of entities. When integrating various entities in mine scenarios, these mine model storage patterns still face issues such as the lack of associations between models and links to semantic information. Other scholars have studied the classification and organizational structure of mining data [20], but the classification framework is based on mining business workflows, categorizing business stages into thematic categories, making it difficult to view information related to specific entities. Although the existing data organization methods can achieve a certain level of integration of multi-source heterogeneous data in mines, they cannot take into account the semantics, geometry, and relationships of the entities used in the mining domain or realize the storage of entity attributes and relationships for all the scene elements in mining areas.
Geographic entities refer to geographic objects in the real world that occupy a certain continuous spatial location and extent, each possessing identical attributes and complete functions [21]. The construction of geographic entity databases is one of the main topics discussed in the advancement of three-dimensional real-scene construction in China [22]. Numerous scholars have researched the construction of geographic entity databases [23,24,25,26], utilizing scientific and reason-based coding methods to organize spatio-temporal data in a coherent manner, and have achieved certain results. The entity-based organization method takes entities as its basic storage units, integrating semantic information on mining entities (such as physical properties, chemical properties, and ownership), geometric information (such as 2D maps, like geological maps and engineering layout maps, as well as 3D mine models), and inter-entity relationships (semantic relationships and spatial relationships). We believe that compared to the existing mine data organization methods, the entity-based method can more comprehensively express entity information and relationships between entities. Based on an ontological model, the three-dimensional model is integrated using entities as links and can clearly express the semantic association between entity models. Compared to traditional relational databases that establish relationships among certain types of entity objects through two-dimensional tables, entity-based data organization, which focuses on individual entities, aligns better with human cognition of the mechanisms by which the real world is updated and facilitates a better understanding of the real world’s structure. Based on entity classification and coding, the entity-based method not only enables the linkage of entities with the relevant mine department and business information but also allows the querying and operating of individual or specific types of entities.
On the basis of geographic entity research, this study defined the concept of a mining entity and analyzed its main features, explored scientific and reason-based mining entity classification and coding, constructed a mining entity expression method, took a mine in Shanxi as an example, studied the mining entity database construction method, and carried out graph visualization expression and application. This study can help in the transformation and upgrading of mine information services, improve the public service capacity of mine information, and better support the construction of mine 3D real scenes.
2. Definitions and Data Organization Framework for Mining Entities
In order to present the conceptual process and implementation steps of the entire research more intuitively and comprehensively, we display a flowchart of our modeling and design process in Figure 1.
Figure 1.
Flowchart of the proposed design process.
2.1. Definitions and Main Characteristics of Mining Entities
2.1.1. Basic Definition
With reference to the relevant literature and in conjunction with the concept of geographic entities, mining entities are defined as mine objects objectively existing in the real world that occupy a certain and continuous spatial location and extent, that are related to the development and utilization of mineral resources, and that individually have the same attributes or complete functions. These entities include, but are not limited to, ore bodies, ore deposits, mines, and facilities and equipment related to mining activities. Mining entities can be regarded as a special type of geographic entity not only occupying a certain geospatial location but also carrying a variety of attributes and information related to mineral resources, such as the morphology of the ore body, scale, ore grade, and reserves, as well as a variety of data related to the mining process, such as production efficiency and safety production status. A mining entity is the abstract modeling of a mine object in the real world. It is an important object and information carrier for human mining activities such as the exploration, extraction, processing, and utilization of mineral resources. A mining entity is the smallest unit of mine object management and expression, which can realize its connection with geospatial attributes, natural resources, and socio-economic attributes.
2.1.2. Main Characteristics
Basic geographic entities usually include object entities on the earth’s surface and geographic units, and based on the transformation of traditional geographic information databases, the two- and three-dimensional integrated application scenarios are used to construct digital spatial entity libraries for human production and living and ecological space within a certain range. However, most of the entities contained in mines are located in underground space, involving complex attributes such as geological structure and ore grade, which makes it difficult to obtain entity information directly from traditional databases. The existing research lacks entity construction methods and applications in the mining field, and the establishment of mining entity models is of great significance for mineral resource assessment, mine planning, mine production management, etc. The main features of mining entities are as follows.
- Identification uniqueness. A mining entity is a mine object that exists independently and can be distinguished from other entities, and it has a unique entity identification code to support entity query retrieval and information linkage and to ensure its identifiability and traceability in the entity database.
- Geographical entities can be abstract virtual concepts created by humans, such as “administrative divisional units”, which do not actually exist in the real world but are abstracted for the convenience of management. Unlike geographical entities, mining entities are objective entities that can be perceived and touched in the real world rather than abstract concepts or virtual structures. Examples of mining entities include “ore deposits”, “ore bodies”, and “pieces of equipment”.
- There are various forms of expression. Mining entities can comprise combinations of sub-entities or primitives. For example, the ore body and surrounding rock entities are all part of the deposit entity, and a complete roadway entity can be composed of multiple roadway primitives. In addition, the same mining entity can be presented in an all-round and multi-angle manner through two-dimensional or three-dimensional primitives and semantic description.
- Multi-granularity accuracy. Mining entities need to be oriented to different topics and fields, and the granularity accuracy of entities should be determined according to the actual application requirements to ensure the application effectiveness of entities.
- Spatial stability and attribute dynamicity. Within a certain period of time, the spatial location and scope of a mining entity are relatively stable, but its operational status, resource reserves, environmental conditions, and other attributes may change over time with a certain degree of dynamism.
- Information relevance. Mining entities are not only physical objects in geospatial space but are also associated with socio-economic, natural resource, production management, and other attribute information, which are important links for information sharing and exchange in the mining field.
2.2. Classification and Coding of Mining Entities
2.2.1. Classification of Mining Entities
With reference to the Classification Code of Geological and Mineral Terms [27], the Terminology of Mining Machinery [28], and other mining-related industry norms, as well as the China Mining Equipment Handbook [29] and other related materials, the classification system of mining entities is constructed with respect to the characteristics of mining entities by combining with the actual needs of relevant personnel in the production and operation of mines. Let us define the concept set MCon of mining entities, which contains two first-class concepts of natural and artificial mining entities. Mining natural entities refers to naturally formed geological formations, rock formations, or ore bodies with mineral resources, while mining artificial entities are various facilities and pieces of equipment constructed by human beings in the process of mining.
where C1 is the natural mining entity, and C2 is the artificial mining entity.
MCon = (C1, C2),
Mining artificial entities are constructed and operated to support the production activities of mines and ensure the efficient extraction and processing of mineral resources. Taking C2 as an example to divide the secondary class, based on the degree of its direct participation in the production process of the mine, it continues to be subdivided into the production facilities directly involved in the collection and processing of ores and the production auxiliary facilities to ensure the normal operation of the production facilities, and the artificial mining entity concept set C2MCon is defined as in Equation (2).
where C21 is the production facility, and C22 is the production support facility.
C2MCon = (C21, C22),
The production facilities contain eight level 3 subcategories, C21MCon—drilling facilities, mining facilities, loading facilities, transportation facilities, mine lifting facilities, production sites, rockshafts, and tunnels—as defined in Equation (3). The production auxiliary facilities contain five level 3 subcategories, C22MCon—ventilation facilities, drainage facilities, air compression facilities, electricity supply facilities, and safety facilities—as defined in Equation (4).
where C21i is the subclass of production facilities, with i representing the subclass number; and C22j is the subclass of production auxiliary facilities, with j representing the subclass number. Similarly, it is possible to continue to construct the four-level class of mine artificial entities, as well as the conceptual subset of mine natural entities, to form the mine entity classification system (Table 1).
C21MCon = (C21i), i ∊ (1, 8),
C22MCon = (C22j), j ∊ (1, 5),
Table 1.
The mining entity classification system.
2.2.2. Coding of Mining Entities
Traditional mine spatial data are biased towards individualized modeling and management, which leads to the problems of data silos and information fragmentation. For this reason, it is of great significance to establish a unified semantic association between mining entities based on coding to integrate spatial data of different entities in a unified framework and to realize the multi-scale spatial expression of mining entities. This is important for the integration of heterogeneous spatial data from multiple sources in mines and to express the internal spatial information of mines more comprehensively and accurately.
Being the unique identity of mining entities, the mining entity code is the basis for entity model integration, thematic connection, data extraction, analysis, and sharing and can reflect the spatial location and category attributes of entities to a certain extent. The basic geographic entity code can realize the global proprietary unique identification of basic geographic entities and a new type of association sharing [21], but it is difficult to realize the detailed description and identification of mining entities in the existing classification and coding system. Based on this, this study combined the characteristics of mining entities to design a mining entity coding scheme that consists of a location code, mine identification code, entity type identification code, and sequence code, as shown in Figure 2.
Figure 2.
Mining entity coding rules.
The location code expresses geographic information about where the mine is located, including the country, province, state, and city, and uses a two-digit ISO country code and six-digit administrative division code to realize the rapid spatial positioning of the mining entity. The four initial letters of the mine name are used as the mine identification code to ensure the readability and uniqueness of the mine entity identifier. The entity type identification code is coded on the basis of the entity classification system in Section 2.1; the first bit from the left is the first level code, where 1 represents a natural mining entity, and 2 represents an artificial mining entity; the second bit is the second level code, which identifies the mine entity corresponding to the second level after subdividing on the basis of the first level, and takes values of 1~9. If there is no corresponding second level category for the first level category, it is assigned a code of 0, and so on. There are a total of six numerical codes. The sequential code identifies the different entities under the same category and is encoded using four digits based on the order in which the entities were acquired.
The coding scheme ensures that each mine and its internal entities have a unique identification, and based on the mining entity code, the entity can be linked with the relevant basic data, production management data, equipment status data, safety management data, environmental monitoring data, geological exploration data, and other thematic data, realizing the correlation and sharing of multi-source and multi-sectoral data of mines and all-around monitoring and management of mine operations.
2.3. Data Organization Framework for Mining Entities
Based on domain methods, a mine entity data model is proposed in this paper that achieves a comprehensive description of concepts, attributes, and relationships in the mining domain. The model is abstracted as a quintuple consisting of concept, geometry, semantics, relationships, and instances. Given that the attributes and relationships of mine entities may change over time, timestamps are added to the geometry, semantics, and relationships of the entities, which are represented in Equation (5).
where MOnto is the mining domain ontology; MCon is the concept of mining domain ontology, which is a collection of mining objects with the same characteristics; MGeo(t) is the geometrical description of mining entities, which introduces the concept of primitive for abstract representation, characterized by dynamism; MSem(t) is the semantic description of entities, which is the definition and description of entity characteristics, also dynamic; MRel(t) is the interrelationships that exist between mining concepts, between concepts and instances, and between instances, which are dynamic; MInd are instances, which are concrete realizations of mine concepts; ‘(t)’ is a timestamp for storing entity attributes and relationships, used to reflect the dynamic changes that entities may have.
MOnto = < MCon, MGeo(t), MSem(t), MRel(t), MInd >,
2.3.1. Concept
Concepts in the mining domain ontology refer to conceptual terms and classifications related to mines, which are abstractions of mining entities and activities, including the mine itself, mine components, and mine facilities and equipment. The mine itself and its constituent parts such as ore bodies and deposits are explicitly defined and categorized in the entity model, and the mine facilities and equipment such as transportation facilities and loading facilities are the key concepts for realizing the mining activities in the mine. In this study, the top level of the conceptual layer is the mining entity, followed by the natural mining entity and artificial mining entity, and the conceptual layers are defined step by step downward, with rules constraining the conceptual layers. The ontology approach is used to establish the entity model of concepts interrelated to each other, forming a complex structured network that can clearly describe the complex intrinsic connections of entities in the mining domain.
2.3.2. Geometry
The geometric data of entities represent detailed and accurate spatial geometric information on mine entities in the form of spatial data, drawings, or 3D models. Spatial elements such as points, lines, surfaces, and volumes are defined as the basic geometric primitives of mine entities [22]. These primitives serve as the foundation for constructing the geometric features of mine entities, with a single mine entity potentially consisting of one or more primitives.
For instance, when describing the geometric features of a mineral deposit entity, multiple different spatial representations, such as plan views, sectional views, and 3D models of the entity, may be used together to express its complex geometric shape. Additionally, if the 3D model of the ore body and the 3D model of the surrounding rock are stored as the geometric primitives of the ore body entity and the surrounding rock entity, respectively, then in the geometric description of the mineral deposit entity, a complete and unified geometric representation can be formed from these two primitives.
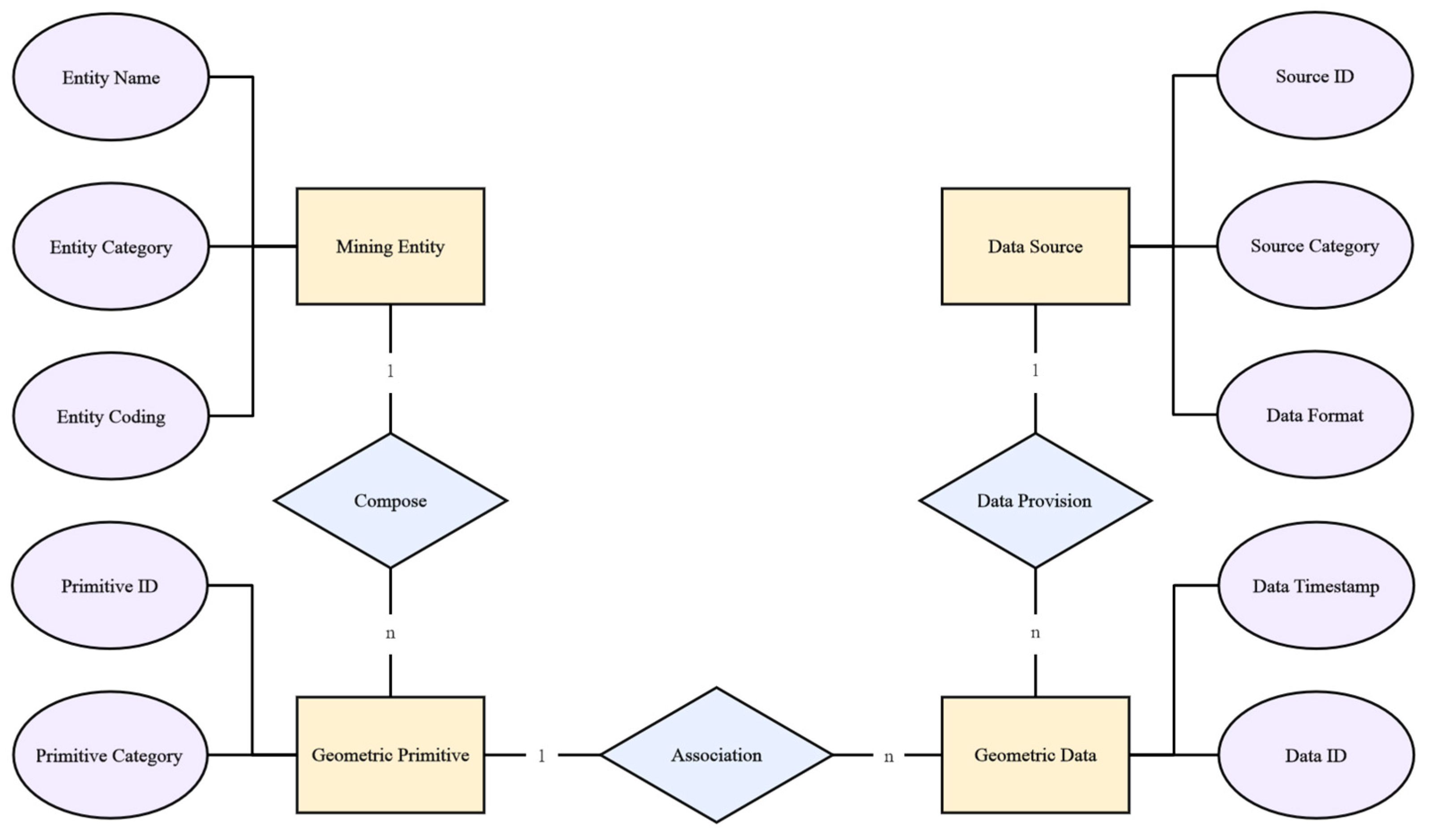
To visually present the organizational framework of mine entity geometric data, a simplified ER diagram was designed as shown in Figure 3. A mine entity consists of one or more geometric primitives, each with a unique entity code and related semantic attributes. Every primitive has a unique primitive ID and includes basic types such as points, lines, surfaces, and volumes.
Figure 3.
Geometric expression E-R diagram of mining entities.
Geometric data of entities come from various sources, including but not limited to engineering layout diagrams, digital elevation models (DEMs), digital orthophoto maps (DOMs), and 3D mine models. Each data source has a unique source ID and associated attributes, such as source type and data format. To effectively integrate these diverse data sources into a unified mine entity data organizational framework, a series of data cleaning and processing tasks are required, including data format conversion, coordinate unification, redundant data elimination, and data quality checks. The processed geometric data are systematically stored in the mine entity database in the format of <entity, geometric attribute, geometric data>, each with a unique data ID and a timestamp indicating when the data were stored. A single data source can provide multiple geometric data, and multiple geometrics may be associated with the same primitive.
2.3.3. Semantic
Entity semantic data describe other characteristics of an entity beyond its geometry in the form of text, symbols, tables, or numerical data, serving as a means to identify and understand various entities in a mine.
In the representation of mining entities, entity geometry and entity semantics are two indispensable concepts. Entity geometry focuses on intuitive features such as the spatial shape and location of the entity, precisely expressed through spatial data and geometric models, providing an intuitive representation of the entity. Entity semantics, on the other hand, concern other characteristic attributes of the entity, including the meaning and interpretation of text, symbols, tables, or numerical data. Entity geometry and entity semantics complement each other, jointly constituting a complete description of the entity’s attributes and characteristics.
Let us define an entity set E and a semantic set A. Each entity instance em ∈ E has a set of semantics a ∈ A associated with it. Different entities have different semantic descriptions, including the base semantics ABasic and the extended semantics AExtended, where
ABasic = {name(t), category(t), coding(t)},
AExtended = {a1(t), a2(t), a3(t), …, an(t)},
Basic semantics refer to the fundamental attribute information that all mine entities possess, including the entity name, category, and code. The entity category and code may follow the mine entity classification system and coding scheme proposed in Section 2.2. Extended semantics are attribute information that different mine entities expand based on actual needs. For example, a mineral deposit entity may have extended semantics such as thickness, grade, and mining difficulty, while an equipment entity may have extended semantics like equipment model, specifications, and usage status. These pieces of semantic information may originate from various data sources such as geological exploration data, engineering design data, and equipment procurement records. After processing these multi-source data, the semantic data are stored in the mine entity database in the format of <entity, semantics, value, timestamp>. Both basic and extended semantics are timestamped to record the time information when the data are stored.
2.3.4. Relation
Mining entity relationships include geometric relationships and semantic relationships between entities, instance relationships between entities and instances, and association relationships between entities and attributes.
- Relations Between Entities
Semantic relationships between entities refer to the class hierarchy relationships and composition relationships between different mine entity concepts. The class hierarchical relationships represent the logical hierarchical structure between upper and lower level concepts; for example, mining artificial entities are the parent concepts of production auxiliary facilities, and ventilation facilities are the sub-concepts of production auxiliary facilities. The class hierarchical relationship between entity concepts has inheritance, which is represented by a tree structure, where the child concepts inherit the attributes of the parent concepts, and the parent concepts abstract the characteristics of the child concepts. The class hierarchy relationship can be formalized as Equation (8).
where RKindof is the class hierarchy relationship between entities; Cm and Cmn are an entity class; and its subclasses in the conceptual set of mining entities, such as production facilities, C21, and production support facilities, C22, are kinds of mining artificial entities, C2.
RKindof = (Cmn, rKindof, Cm),
The entity composition relationship represents the whole–part relationship between entities and can be formalized as Equation (9).
where RPartof is the constitutive relationship between entities; Cmk and Cmn are, respectively, the entity classes of a certain entity in the concept set of mining entities and the entity classes of a whole composed of them; for example, the ore body C12 and peripheral rock C13 are both constituent parts of deposit C11.
RPartof = (Cmn, rPartof, Cmk),
The geometric relationships between entities include geometric composition relationships and spatial relationships. To describe complex geometric relationships, we employ entity geometric primitives as the basic analytical units. Geometric primitives are objects in space with clear geometric shapes and attributes, including basic types such as points, lines, surfaces, and volumes. Point primitives represent individual points in space, such as the centroid of a mine body entity or the intersection point of rock layers. Line primitives represent one-dimensional spatial structures, such as fault traces or the strike lines of mineral veins. Surface primitives represent two-dimensional spatial structures, such as the surface of rock layers. Volume primitives represent three-dimensional spatial structures, such as 3D models of mine bodies or equipment models.
The geometric composition relationship of an entity represents the composition relationship between the entity and its primitives. An entity can be composed of one or more primitives, which can be formalized as Equation (10).
where RComposedof represents the relationship between an entity em and one primitive Pq, which is a component of em; em represents a certain entity individual; and Pq represents the geometric primitive of the entity.
RComposedof = (em, rComposedof, Pq),
Spatial relationships include topological relationships, distance relationships, and directional relationships. Topological relationships describe the relative positions of entities in space, focusing on connectivity, adjacency, and containment among entities, which can be formalized as Equations (11)–(13). Topological relationships are crucial for understanding the spatial layout of mine entities such as ore bodies, surrounding rocks, and faults.
where Rintersection represents the connection relationship between entities, indicating whether there is a direct physical connection between them, such as whether two mineral veins intersect or are connected at a point. Radjacency represents the adjacency relationship between entities, indicating whether they share a boundary, such as a mine body being closely adjacent to surrounding rock. Rinclusion represents a containment relationship that indicates whether an entity is contained within another entity, such as a smaller orebody being surrounded by a larger orebody. em and en represent two different entity instances.
Rintersection = (em, rintersection, en),
Radjacency = (em, radjacency, en),
Rinclusion = (em, rinclusion, en),
Distance relationships quantitatively describe the spatial separation between entities and can be formalized as Equation (14). Distance relationships are significant for assessing mining sequences, determining transportation routes, and analyzing the continuity of geological structures.
where Rdistance represents the absolute or relative distance between entities; em and en represent two different entity instances. The absolute distance directly measures the actual distance between entities, such as the straight-line distance between the centers of two ore bodies. The relative distance takes into account the size, shape, and distribution density of entities, providing a more comprehensive understanding of spatial layout.
Rdistance = (em, rdistance, en),
Directional relationships describe the relative orientation between entities and can be formalized as Equation (15). These relationships are crucial for determining the dip direction of ore bodies, the strike of rock layers, and other aspects.
where Rdirection represents the absolute or relative direction between entities; em and en represent two different entity instances. The absolute direction uses explicit directions defined by coordinate systems such as east, south, west, and north, while the relative direction uses directions based on relative positions, such as left, right, above, and below.
Rdirection = (em, rdirection, en),
- 2.
- Individual Relations
An individual relationship refers to the correspondence between an entity concept and a concrete individual.
where RhasIndividual is the individual relationship; Cm and em are an entity class and its corresponding instance in the concept set of mining entities; for example, the Shanxi Zhongyang Taoyuan Nanshan Coal Co. Ltd. well field is an individual mining area.
RhasIndividual = (Cm, rhasIndividual, em),
- 3.
- Attribute Association Relations
Attribute association relationships include object attributes and data attributes. An object attribute describes the relationship between an entity and an attribute object, such as the relationship between a mineral deposit entity and an attribute object such as stratigraphy or tectonics. A data attribute describes the relationship between entities and attribute data, such as the relationship between mineral deposit entities and quantitative attribute values such as resource reserves, ore taste, and deposit area. An “attribute object” refers to an entity that describes or characterizes another entity through its attributes. In protégé, “object attributes” connect individuals (entities) to other individuals (entities), while “data attributes” connect individuals (entities) to literal values (such as strings and numbers). The attribute association relationship is expressed in ternary form (entity, attribute, attribute value), as shown in Equation (17).
where R denotes an object attribute or data attribute; em denotes an entity; and value denotes the attribute value corresponding to the attribute; for example, the well field area of a well field is 18.1606 square kilometers. There is inheritance between entity concepts, and schema level relationships apply between concepts at each level as well as between individuals.
R = (em, property, value),
2.3.5. Individual
An individual represents the specific object of a certain entity concept. In the expression of different relations defined above, both “individual” and “em” refer to specific instances of entity classes, that is, a concrete mining entity. This study takes the Shanxi Zhongyang Taoyuan Nanshan Coal Co., Ltd. well field as an example to show the individual layer (Figure 4), which describes the basic information (well field area, production scale, mining elevation, etc.), geologic structure (thickness of strata, fault inclination, nature of the faults, etc.), ore body deposits (retained reserves, recoverable situation, chemical properties of the ore body, surrounding rock properties, etc.), related facilities, and pieces of equipment (net section of shaft, elevation of shaft bottom, parameters of pieces of equipment, etc.); the individual layer is the basis for the establishment of the entity database.
Figure 4.
Mining entity individual layer.
3. Implementation of the Proposed Framework
3.1. Conceptual Layer
Using the Protégé software (Protege-5.5.0. version) tool, we incrementally constructed a mine entity ontology model, as shown in Figure 5. We referenced the mine entity classification system to build entity classes and defined core entities in the mine domain. Unique identifiers were assigned to each entity class based on the mine entity coding scheme, and geometric and semantic attributes were added to each entity class according to the mine entity organizational framework. Relationships were created to connect different entity classes, forming a network structure of the ontology. On this foundation, specific instances were created for the entity classes, and concrete attribute values were set for the instances to distinguish them from other entities of the same type.
Figure 5.
The conceptual model of mining entities.
3.2. Data Layer
Based on the constructed ontology model, we utilized natural language processing (NLP) techniques, such as named entity recognition (NER) [30] and relation extraction algorithms, to extract entities, attributes, and relationships from multi-source mine data. The extracted data were then preprocessed to ensure accuracy and consistency. Entity individuals and attributes were created in Protégé, saved as OWL files, converted into RDF files using a JAR package, and imported into the Neo4j graph database. Within the database, the Cypher language was used to supplement and refine the data, establishing a structured mine entity database.
Taking the current data from a mine in Shanxi as an example, a complete mapping of the mining entity schema layer and data layer was generated in the Neo4j graph database through Cypher statements (Figure 6). The mining entity graph database contains 452 semantic entities (nodes) and 426 relationships (edges), where each entity has a unique coded identity, and each node has a unique ID value to avoid node conflicts. “Node Labels” denote the node labels and number of the mining entity graph, and “Relationship types” denote the attributes, relationships, and quantity of the entity graph database.
Figure 6.
Mining entity graph database.
In our database, the geometry, semantics, and relationships of entities are stored in the form of edges between nodes. During the mining operation process, the geometry, semantics, and relationships of mining entities may change over time. For example, as mining progresses, the type of ore body may change. This change can be reflected by adding timestamps when data are stored, with timestamps stored in the database as edge attributes. Essentially, the semantic data of entities should be stored in the format of <entity, semantic, value, timestamp>. The database can store entity information at different times, facilitating entity querying and tracing.
The conceptual layer of the mining entity and data layer of the mining entity were combined to construct a schematic diagram, as shown in Figure 7. The conceptual layer realizes the knowledge representation modeling of mining concepts, geometries, semantics, and relationships. The data layer adds concrete instances on the basis of the conceptual layer. Different color nodes indicate different levels of mining concepts and entities; for example, “Mining Entity–Natural Mining Entity–Deposit–No.10 Coal Seam” realizes the connection from mining entity type to mining individual. The data layer is a detailed description of the relationships and geometric and semantic associations between mining entities; for example, the No.10 coal seam is part of the Upper Carboniferous Taiyuan Formation and, at the same time, consists of the No.10 coal seam top plate, bottom plate, and No.10 coal, which has attributes such as retained reserves, recoverable conditions, and geometric representations such as a planar diagram and a three-dimensional model. The entity semantic information in the figure all possesses the timestamp attribute added in the equation. However, in the database, the “timestamp” is stored as an edge attribute and needs to be viewed in the database’s sidebar. Therefore, we do not display the timestamp information for the relevant attributes in Figure 7.
Figure 7.
Schematic diagram of the conceptual layer and data layer in the mining entity graph database.
3.3. Mining Entity Management System Based on Graph Database
The mining entity graph database can store and display mining entity attributes and relationships in a determined form, and in order to facilitate the understanding and verification of the feasibility of organizing and managing mines in the form of entities, a prototype system for mining entity management based on a graph database was designed. The system consists of four main functional modules: mining entity graphical visualization, entity query and retrieval, entity knowledge association, and entity database management. The main interface of the system is shown in Figure 8.
Figure 8.
The main interface of the mining entity management prototype system.
3.3.1. Visualization of Mining Entity Mapping
Most of the mining entity data exist in the form of tables or text, and although these forms can present the data in detail, they are not intuitive enough to display the relationships between the data and overall structure (Table 2). Therefore, graphical visualization can more clearly show the relationships and attributes between mining entities.
Table 2.
Data formats of mining entities.
The mining entity graphical visualization module is based on the Neo4j graph database and Vue.js framework, combined with the Neovis.js database, which realizes the visualization of the mine entity graph in the system interface, as shown in Figure 9, which clearly and intuitively displays all the mining entities, attributes, and relationships in the database and enables the user to quickly browse through the data profiling in the mining entity database through the interactive function, improving the user’s data understanding and application efficiency.
Figure 9.
The graphical visualization function interface of the mining entity management prototype system.
3.3.2. Query Retrieval of Mining Entity
The mining entity query module can realize the query and retrieval of entities and relations through Cypher statements; for example, using MATCH and RETURN statements to query the “No.10 coal seam” node and related attribute value nodes, other entity nodes, and related relations (input: “MATCH (n) where n.uri= ‘No.10 coal seam’ MATCH (n)-[r]->() RETURN n,r”) returns a graphical view of the query node (Figure 10).
Figure 10.
The query and retrieval function interface of the mining entity management prototype system, taking the retrieval of the No.10 coal seam as an example.
Query retrieval using an entity graph can integrate dispersed data sources into a unified graphical interface. Compared with the traditional form of the decentralized storage of data sources, an entity graph enables users to intuitively browse and retrieve any node and related data through interactive functions such as query statements or clicking on nodes by establishing associations between entities, improving the efficiency of entity retrieval and data readability and reducing the complexity of switching and integrating information between different data sources.
3.3.3. Knowledge Association of Mining Entity
The mining entity knowledge association module can associate mining entities with safety hazard data, land reclamation data, the upstream industrial development status of the mining industry, and other thematic area data through entity coding, playing a role as a link for mining information sharing and exchange and realizing the association of knowledge through entities.
Users can query the entity coding to connect the entity data with the same coding in different topics. Taking hydrogeological data as an example, the No.10 coal seam can be connected with the same entity in the hydrogeological topic through entity coding (Figure 11), which can obtain more entity information such as the water inrush coefficient and hydrogeological type from the hydrogeological data and realize the interoperability of information between different topics or departments.
Figure 11.
The knowledge association function interface of the mining entity management prototype system, taking the correlation of hydrogeological thematic data as an example.
3.3.4. Management of Mining Entity Database
The mining entity database management module can help users manage and maintain various types of entity information; users can enter Cypher statements in this interface (shown in Figure 12) to quickly add, update, and delete entity or attribute information, to achieve efficient entity data management and operation.
Figure 12.
The entity management function interface of the mining entity management prototype system.
4. Discussion
4.1. Advantages of the Method
The problem of organizing and integrating multi-source data has been a core challenge in the construction of 3D real scenes of mines. Traditional mine data management mainly relies on tables or simple spatial data structures, and this approach is inadequate in dealing with multi-source and heterogeneous data. In order to overcome this challenge, we introduced the entity organization method and deeply studied the representation of mining entities and the construction method for the entity database.
We have clarified the concept, classification system, and coding of mining entities, which not only provides a clear framework for data integration but also lays the foundation for subsequent entity concept modeling and formal expression. Through knowledge extraction and knowledge fusion techniques, we successfully integrated geometric, semantic, and relational data of mines; constructed a mining entity database based on a graph database; realized an entity mapping expression and association application; and constructed an efficient query, extraction, updating, and management mechanism.
Compared to ontology-based data integration methods, our approach offers a more refined and comprehensive representation of entities. Organizing mine data based on ontologies provides rich semantic information, guiding the construction of knowledge graphs and intuitively showcasing the relationships between entities. However, this method overlooks the spatial geometric feature representation of mining entities, failing to fully describe the entity information. Taking the No. 10 coal seam as an example, when using the ontology modeling software Protege to organize the related data of the No. 10 coal seam, as shown in Table 3, it can be seen that ontologies can define various entities in the mine along with their semantics and relationships, such as the semantic information of ore beds regarding thickness and reserves, and their semantic relationships with ore bodies and surrounding rocks. However, it lacks the expression of intuitive geometric features.
Table 3.
Example of mining multi-source data organization method.
In contrast to traditional mine data organization methods based on 3D model integration, our method uses entities as a link, enhancing the semantic correlation between entity models. The traditional methods mostly provide detailed 3D models for specific mine entities, facilitating the viewing and analysis of information for particular entities. However, when integrating the geometric information of different entities, this method lacks the expression of semantic relationships between entities, making it difficult to form a complete description of the mine data. Again, taking the No. 10 coal seam as an example, based on 3D model integration, one can separately view the detailed 3D models and semantic information of the No. 10 coal seam, coal seam roof, and coal seam floor entities, as shown in Table 3. The models are independent of each other and lack correlation.
Compared to data organization methods based on relational databases, our approach can express relationships between entities more clearly and intuitively. Relational databases, structured around two-dimensional tables, offer high data structuration, facilitating data querying and statistics. However, directly viewing information related to specific entities and inter-entity relationships is challenging, requiring complex query operations. We took the No. 10 coal seam as an example, using mysql to create an entity attribute table, as shown in Table 3. Two-dimensional tables are generated with certain types of entities as the basic unit, containing multiple entities. Relationships between entities are established through foreign keys between tables, but this method makes the expression of inter-entity relationships less intuitive.
Through comparison, it can be seen that entity-based data organization methods can make up for their shortcomings on the basis of integrating the advantages of other methods. Our approach provides more comprehensive entity information, enhancing the correlation and queryability between entities. Again, taking the No. 10 coal seam as an example, it stores the geometric and semantic information of the entity, as well as related entities and relationships. The three-dimensional models of the No. 10 coal seam and its roof can be semantically linked through inter-entity relationships.
4.2. Applicability of the Method
The entity-based data organization method is applicable to various mine data with clear definitions, attributes, and relationships, such as geological data, tunnel data, and equipment data (Table 4). These data can all be organized on an entity basis, and by defining entities, geometry, semantics, and relationships, a data model can be constructed to achieve a highly structured and semantic representation of mine data, enabling its association with other data.
Table 4.
Detailed expression of mining multi-source data.
When complex relational networks exist in mine data, the entity-based data organization method excels at visualizing these relationships, constructing intricate data graphs, and revealing the inherent connections and patterns within the data. As mining and operational activities progress, mine data require frequent updates. The entity-based data organization method is scalable and capable of accommodating new entities and relationships while maintaining data consistency and integrity.
The entity-based data organization method demonstrates similar applicability across different types of mines. Metal mines typically contain extensive geological and tunnel data, which are highly structured and semantic. This method can effectively organize and manage these data, facilitating query analysis and visualization. Non-metal mines and coal mines share similar data types with metal mines but may include more data on chemical composition and physical properties. These data can also be organized and associated on an entity basis.
In practical applications, the entity-based data organization method enables enterprises to better understand the details of mineral resources, formulate more scientific and reasonable mining plans and resource utilization schemes, correlate various types of data, and achieve visual and intelligent management of mine production, enabling the real-time monitoring of the mine production process and early warnings.
4.3. Limitations of the Method
This study has some limitations. Cypher is a powerful query language for interacting with graph databases and is currently used in our system for querying, retrieving, creating, and modifying entities, attributes, and relationships. However, we recognize that the current interface may not be sufficiently convenient for users who are not familiar with Cypher. Due to time constraints, we were unable to fully refine and improve the system’s user interface to make it more accessible to standard users. We acknowledge that this is an issue that requires further attention and development. In our future work, we plan to focus more on enhancing the system’s usability, including developing a more user-friendly interface that allows standard users to query the graph database without needing to write Cypher statements.
The entity modeling and database construction are mainly based on existing knowledge and techniques, and the models may need to be further optimized for some specific types of mine data. In addition, although graph databases perform well in terms of querying and management, they may still face performance challenges when dealing with very large-scale data. In future research, we will continue to explore the dynamic update mechanism of mining entities to ensure the real-time accuracy of the database. The application scenarios of the mining entity database should be expanded to support environmental monitoring and resource optimization allocation, for example. The scheduling and spatial integration of multiple expression forms in the same mining entity should be studied to realize more flexible and demand-adapted construction of mining entity scenarios. By further investigating the needs of the industry, the data source and scale could be expanded, the mining entity association map could be improved, and the data sharing and association applications of various industries based on mining entities could be promoted to inject new vitality into the sustainable development of the mining industry.
5. Conclusions
In this study, we introduced the entity organization method for the problem of multi-source data organization and integration in the construction of 3D real scenes of mines, and conducted an in-depth study on the expression of mining entities and the construction method for the entity database. By clarifying the concept of mining entities and constructing the classification system and coding, we provide a solid framework for data integration. Using knowledge extraction and fusion techniques, we successfully integrated geometric, semantic, and relational data of mines and then constructed a mining entity database based on a graph database, realizing an efficient entity mapping expression and association application.
Compared with the traditional management methods based on tables or simple spatial data structures, the method in this study significantly improves the management efficiency and application scope for mine data. Through all-round entity representation, it not only enriches the expressiveness of the data but also provides strong data support for the in-depth application of mine data, such as resource assessment, development planning, and safety and production monitoring, providing a new impetus for the intelligent and digital transformation of the mining industry. In the future field of mine data management and query, the entity mapping approach, compared with AI technology, will be able to more intuitively show the intrinsic correlation and structure of mine data, making the query process more transparent and controllable, and it does not rely on complex algorithm training, making it cheaper to realize and easier to understand and operate.
This research provides new perspectives and solutions for the organization and management of mine data, which are of great theoretical and practical significance. However, the study has some limitations, especially for some specific types of mine data, for which the model may need to be further optimized, and the graph database may face performance challenges when dealing with ultra-large-scale data. In subsequent research, we will continue to explore the dynamic update mechanism and spatial integration of mining entities, expand the application scenarios of the database, improve the association mapping of mining entities, and realize data sharing and association applications.
Author Contributions
Conceptualization, Wenjing Li and Zhiyong Lin; methodology, Yanbin Tang; software, Qian Ma; formal analysis, Qian Ma; investigation, Qian Ma; data curation, Qian Ma; writing—original draft preparation, Qian Ma; writing—review and editing, Wenjing Li; visualization, Qian Ma; supervision, Wenjing Li. All authors have read and agreed to the published version of the manuscript.
Funding
This research was funded by the Wuhan Key Research and Development Program, project number 2024050702030122.
Data Availability Statement
The original contributions presented in this study are included in the article. Further inquiries can be directed to the corresponding author.
Conflicts of Interest
The authors declare no conflicts of interest.
References
- Notice on Comprehensively Promoting the Construction of Real Three-Dimensional China. Available online: http://gi.mnr.gov.cn/202202/t20220225_2729401.html (accessed on 24 February 2022).
- Chen, J.; Liu, J.; Tian, H. Basic Directions and Technological Path for Building 3Drealistic Geospatial Scene in China. Geomat. Inf. Sci. Wuhan Univ. 2022, 47, 1568–1575. [Google Scholar]
- Zhu, Q.; Zhang, Z.; Liang, J.; Liu, X.; Gu, L.; Zhong, L. Fast Generation Method of 3D Mine Roadway Model and its Application. China Saf. Sci. J. 2022, 32, 48–57. [Google Scholar]
- Li, M.; Kang, J.; Liu, H.; Li, Z.; Liu, X.; Zhu, Q.; Xiao, B. Study on Parametric 3D Modeling Technology of Mine Roadway Based on BIM and GIS. Coal Sci. Technol. 2022, 50, 25–35. [Google Scholar]
- Zhong, D.; Wang, L.; Bi, L. Multi-domain Adaptive Meshing Method for Complex Ore Body Model. Geomat. Inf. Sci. Wuhan Univ. 2019, 44, 1538–1544. [Google Scholar]
- Li, H.; Ye, W.; Liu, J.; Tan, W.; Pirasteh, S.; Fatholahi, S.N.; Li, J. Remote Sensing High-Resolution Terrain Modeling Using Airborne LiDAR Data with Transfer Learning. Remote Sens. 2021, 13, 3448. [Google Scholar] [CrossRef]
- Huang, M.; Du, Q.; Wu, Y.; Li, F. Geographic Ontology and its Application. Geogr. Geogr. Inf. Sci. 2004, 20, 1–5. [Google Scholar]
- Ai, T.; Cheng, J. Key Issues of Multiscale Representation of Spatial Data. Geomat. Inf. Sci. Wuhan Univ. 2005, 30, 377–382. [Google Scholar]
- Zhang, C.; Liu, W.; Zhang, X. Knowledgegraph Construction Method of Gold Mine Based on Ontology. J. Geo-Inf. Sci. 2023, 25, 1269–1281. [Google Scholar]
- Yang, M.; Xue, L.; Ran, X.-J.; Sang, X.-J.; Yan, Q.; Dai, J.-H. Intelligent mineral geological survey method: Daqiao Yawan area in Gansu Province as an example. Acta Petrol. Sin. 2021, 37, 3880–3892. [Google Scholar]
- Wang, C.; Chen, J.; O, Y. Exploration and Practice of Ontology-Driven Quantitative Resource Prediction: Taking the Zhuxi Cu-W Polymetallic Mine as an Example. China Geophys. Soc. 2021, 2, 469–470. [Google Scholar]
- Wang, C.; Wang, M.; Wang, B.; Chen, J.; Ma, X.; Jiang, S. Knowledge graph-infused quantitative mineral resource forecasting. Earth Sci. Front. 2024, 31, 26–36. [Google Scholar]
- Wójcik, S.; Osman, T.; Zawada, P. Semantic Approach for Prospectivity Analysis of Mineral Deposits. Int. Conf. Geogr. Inf. Syst. Theory Appl. Manag. 2016, 2, 180–189. [Google Scholar]
- McGregor, J.; Smyth, C.; Poole, D. Ontology-based reasoning applications for mineral exploration and hazard mapping. Geophys. Res. Abstr. 2019, 21, 1. [Google Scholar]
- Guo, J. Research on distributed storage of 3D stack grid model of coal mine geology based on HDF5. Ind. Mine Autom. 2023, 49, 153–161. [Google Scholar]
- Fan, X. Research on Geological Drill Data Management Method for Distributed Cluster; Beijing Forestry University: Beijing, China, 2020. [Google Scholar]
- Song, Y. Research on Key Technologies of 3D Geological Model Rendering in Cloud Environment; China University of Geosciences: Wuhan, China, 2020. [Google Scholar]
- Shao, Y.; Wang, Y.; Li, Y. Research on the spatial temporal data model of laneway and it’s dynamic modeling. China Min. Mag. 2018, 27, 126–129. [Google Scholar]
- Pan, D.; Xu, Z.; Lu, X.; Zhou, L.; Li, H. 3D Scene and Geological Modeling Using Integrated Multi-source Spatial Data: Methodology, Challenges, and Suggestions. Tunn. Undergr. Space Technol. 2020, 100, 103393. [Google Scholar] [CrossRef]
- Li, M.; Zhou, G.; Chen, B.; Liu, Z.; Weng, H.; Liu, S. Research on Organization and Management of Multi-source Data Based on Digital Sandstone-type Uranium Ore. Uranium Min. Metall. 2020, 39, 152–158. [Google Scholar]
- New Basic Surveying and Mapping and Real Three-Dimensional Chinese Construction Technical Document Term Interpretation. Available online: http://gi.mnr.gov.cn/202112/t20211227_2715842.html (accessed on 16 December 2021).
- Liu, J.; Liu, P.; Zhai, L.; Dai, Z. A Preliminary Study on the Feature Analysis and Expression of Basic Geographic Entities. Sci. Surv. Mapp. 2023, 48, 1–9. [Google Scholar]
- Deng, K.; Yang, A. Exploration on the Construction of Basic Geographic Entity Database. Geomat. Spat. Inf. Technol. 2022, 45, 67–69. [Google Scholar]
- Guo, G.; Lin, M.; Liu, Y. Research and Practice on Geographic Entity Database. J. Geomat. 2021, 46, 127–131. [Google Scholar]
- Zhu, Y.; Sun, K.; Wang, S.; Zhou, C.; Lu, F.; Lu, H.; Qiu, Q.; Wang, X.; Qi, Y. Adaptive Expression Model of Geoscience Knowledge Graph Considering Complex Spatio-Temporal Characteristics and Relationships. Sci. Sin. Terrae 2023, 53, 2609–2622. [Google Scholar]
- Du, Y.; Zhang, D.; Su, F. Geospatial Data Organization of the Bay Based on the Geo Ontology: A Case Study of the Liaodong Bay. Geo-Inf. Sci. 2008, 10, 7–13. [Google Scholar] [CrossRef]
- State Administration for Market Regulation. Terminology Classification Codes of Geology and Mineral Resources; China Standards Press: Beijing, China, 2009. [Google Scholar]
- China Machinery Industry Federation. Terminology of Mining Machinery Part 1: Mining Equipment; China Standards Press: Beijing, China, 2023. [Google Scholar]
- Wang, Y. China Mining Equipment Handbook; Science Press: Beijing, China, 2007. [Google Scholar]
- Ma, K.; Hu, X.; Tian, M.; Tan, Y.; Zheng, S.; Tao, L.; Qiu, Q. GeoNER:Geological Named Entity Recognition with Enriched Domain Pre-Training Model and Adversarial Training. Acta Geol. Sin.-Engl. Ed. 2024, 98, 1404–1417. [Google Scholar] [CrossRef]
Disclaimer/Publisher’s Note: The statements, opinions and data contained in all publications are solely those of the individual author(s) and contributor(s) and not of MDPI and/or the editor(s). MDPI and/or the editor(s) disclaim responsibility for any injury to people or property resulting from any ideas, methods, instructions or products referred to in the content. |
© 2024 by the authors. Published by MDPI on behalf of the International Society for Photogrammetry and Remote Sensing. Licensee MDPI, Basel, Switzerland. This article is an open access article distributed under the terms and conditions of the Creative Commons Attribution (CC BY) license (https://creativecommons.org/licenses/by/4.0/).















